Urban Water Management and Public Acceptance of Rainwater Harvesting Systems: Insights from Young and Educated Respondents in Muslim Communities
Abstract
1. Introduction
2. Methodology
2.1. Study Design
2.1.1. Questionnaire Development
2.1.2. Ethics Approval
- Confidentiality and Anonymity: All responses were anonymized, and data were stored securely to prevent unauthorized access.
- Informed Consent: Participants were provided with a detailed explanation of the study objectives, the voluntary nature of their participation, and their right to withdraw at any stage without consequences.
- Sensitivity to Cultural and Religious Topics: Special attention was given to questions related to ablution and religion. These questions were carefully crafted to avoid offense and respect cultural and religious sensitivities. Participants were assured that their responses would remain confidential and used solely for research purposes.
2.1.3. Pilot Study
- The clarity of instructions and questions.
- The time required to complete the questionnaire.
- Any ambiguous or redundant items.
2.1.4. Refinement of Questionnaire
- Rephrasing ambiguous questions to improve clarity.
- Reducing redundancy by merging overlapping items.
- Adjusting the layout to ensure better flow and participant engagement.
2.1.5. Survey Distribution and Data Collection
- Be at least 15 years old.
- Reside in Brunei Darussalam.
2.1.6. Data Analysis and Hypotheses Testing
- The general RWH systems framework, identifying predictors of public acceptance based on TAM constructs and external factors.
- The recycled rainwater framework, focusing on the context-specific factors influencing acceptance.
2.2. Research Framework and Hypotheses
2.2.1. Research Framework
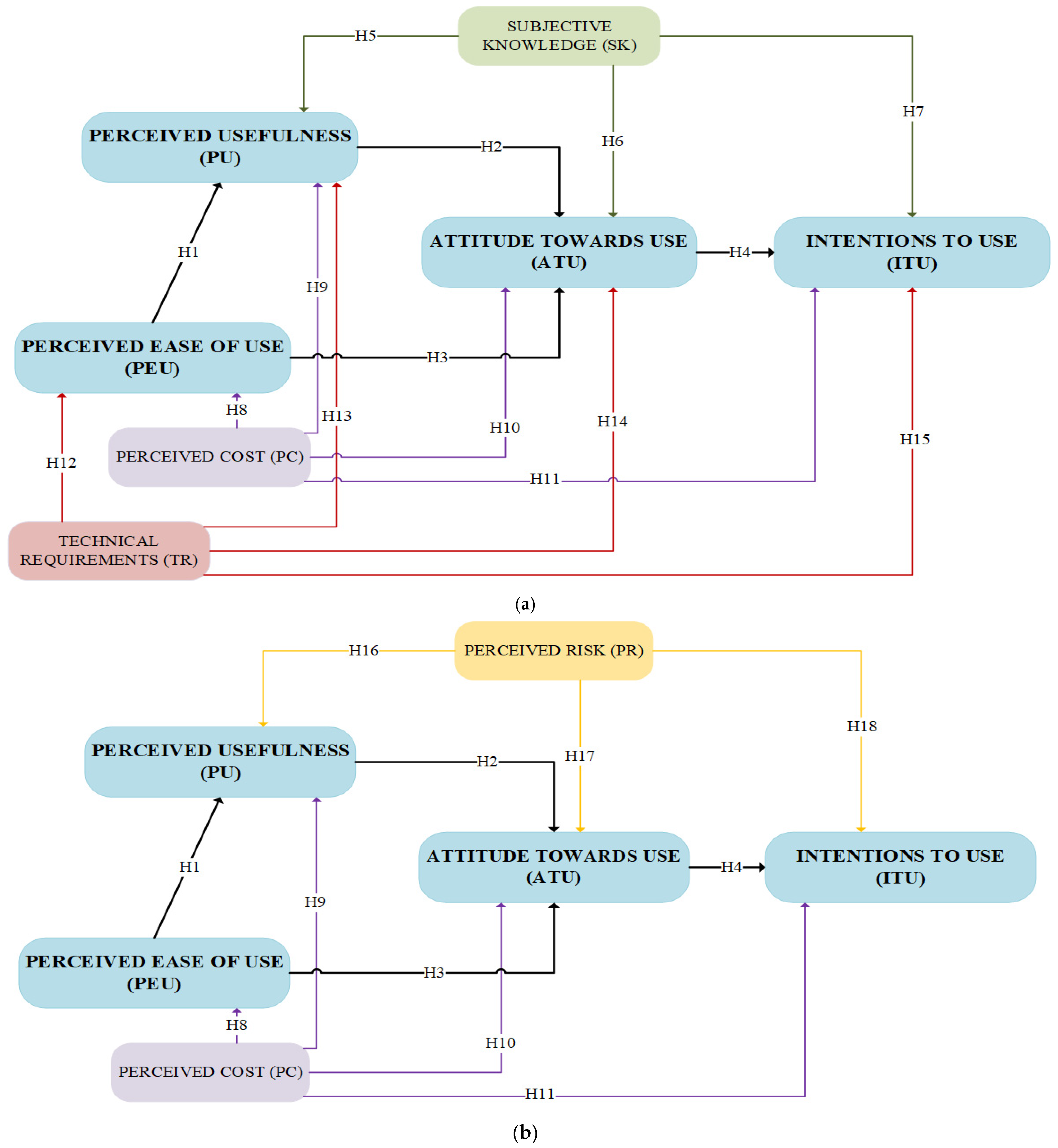
- Perceived Ease of Use (PEU): The extent to which a person believes using a technology requires minimal effort.
- Perceived Usefulness (PU): The degree to which a person believes a technology enhances their performance.
- Attitude Towards Use (ATU): Refers to the overall evaluation, whether positive or negative, of using the technology.
- Intentions to Use (ITU): Represents the likelihood of adopting the technology.
- Subjective Knowledge (SK): The extent to which an individual believes they understand RWH systems based on personal experience.
- Technical Requirements (TR): The perceived complexity of installation, maintenance, and operational needs of the system.
- Perceived Cost (PC): The financial burden associated with adopting and maintaining RWH systems.
- Perceived Risk (PR): Concerns about potential risks, such as water quality and system reliability.
- The first framework, visualized in Figure 2a, focuses on the public acceptance of RWH systems for general non-potable uses, such as irrigation and household cleaning. This model emphasizes external factors like SK, TR, and PC, which influence people’s willingness to adopt RWH systems. It particularly highlights infrastructure-related barriers, including cost concerns, lack of awareness, and perceived technical complexity.
- The second framework, visualized in Figure 2b, focuses on recycled rainwater applications, where safety and quality concerns are critical. Unlike the first framework, where technical and financial factors dominate, this model emphasizes Perceived Risk (PR) as a critical factor, reflecting the psychological and trust-based barriers to adopting recycled water for purposes such as ablution. Since recycled rainwater has undergone storage but no formal treatment, concerns about water quality, safety, and hygiene influence public perceptions and trust.
2.2.2. Research Hypotheses
Core TAM Constructs Hypotheses
- Perceived Ease of Use (PEU) reflects the degree to which a system is perceived as easy to use. A system that is easy to use is expected to enhance perceptions of its usefulness, as users find it more convenient and practical [25].
- Perceived Usefulness (PU) refers to the extent to which RWH systems and recycled rainwater applications are perceived as beneficial in meeting water needs and improving efficiency [26].
- Attitude Towards Use (ATU) captures the overall evaluation of the system, where both PEU and PU influence how positively or negatively individuals view adoption [23].
- Intentions to Use (ITU) measure an individual’s likelihood of adopting RWH systems and recycled rainwater applications, which is strongly influenced by their attitude towards use [23].
- H1: PEU → PU: Perceived Ease of Use positively influences Perceived Usefulness.
- H2: PU → ATU: Perceived Usefulness positively influences Attitude Towards Use.
- H3: PEU → ATU: Perceived Ease of Use positively influences Attitude Towards Use.
- H4: ATU → ITU: Attitude Towards Use positively influences Intentions to Use.
External Factors Hypotheses
- Subjective Knowledge
- H5: SK → PU: Subjective Knowledge positively influences Perceived Usefulness.
- H6: SK → ATU: Subjective Knowledge positively influences Attitude Towards Use.
- H7: SK → ITU: Subjective Knowledge positively influences Intentions to Use.
- Perceived Cost (PC)
- H8: PC → PEU: Perceived Cost negatively influences Perceived Ease of Use.
- H9: PC → PU: Perceived Cost negatively influences Perceived Usefulness.
- H10: PC → ATU: Perceived Cost negatively influences Attitude Towards Use.
- H11: PC → ITU: Perceived Cost negatively influences Intentions to Use.
- Technical Requirements (TR)
- H12: TR → PEU: Technical Requirements negatively influence Perceived Ease of Use.
- H13: TR → PU: Technical Requirements negatively influence Perceived Usefulness.
- H14: TR → ATU: Technical Requirements negatively influence Attitude Towards Use.
- H15: TR → ITU: Technical Requirements negatively influence Intentions to Use.
- Perceived Risk (PR)
- H16: PR → PU: Perceived Risk negatively influences Perceived Usefulness.
- H17: PR → ATU: Perceived Risk negatively influences Attitude Towards Use.
- H18: PR → ITU: Perceived Risk negatively influences Intentions to Use.
2.3. Questionnaire Design
- Section A: Demographics and Background InformationCollected respondent characteristics such as age, gender, education level, and household size, providing contextual data for analysis.
- Section B: Acceptance of General RWH SystemsFocused on constructs from the extended TAM framework for general non-potable uses of RWH systems, including Perceived Ease of Use (PEU), Perceived Usefulness (PU), Attitude Towards Use (ATU), Intentions to Use (ITU), and external factors such as Subjective Knowledge (SK), Technical Requirements (TR), and Perceived Cost (PC). Example: “I believe that RWH systems can have positive impacts on the environment”.
- Section C: Perceptions of Recycled Rainwater ApplicationsIn addition to the extended TAM framework (PEU, PU, ATU, and ITU), this section also explored the role of Perceived Cost (PC) and Perceived Risk (PR) as external factors in influencing public perceptions of recycled rainwater applications. The constructs emphasize safety, trust, and feasibility associated with recycled rainwater applications. Example: “I believe that the recycling of rainwater is useful for water conservation”.
- Section D: Practical and Policy Considerations for RWH SystemsExplored broader topics such as acceptable non-potable uses of harvested rainwater and public perceptions of government initiatives to promote RWH adoption.
- Section E: Cultural and Religious Considerations for AblutionFocused on perceptions of using recycled rainwater for ablution, including religious permissibility, water usage habits, and willingness to adopt specific practices such as using water pots. Example: “Do you think it is permissible in Islam to use harvested rainwater for ablution?”.
3. Results
3.1. Demographic and Background Characteristics
3.2. Acceptance of General RWH System
3.3. Perceptions of Recycled Rainwater Applications
3.4. Broader Insights from Exploratory Questions
4. Discussion and Limitations
5. Conclusions
Supplementary Materials
Author Contributions
Funding
Institutional Review Board Statement
Informed Consent Statement
Data Availability Statement
Conflicts of Interest
References
- Kılıç, Z. The importance of water and conscious use of water. Int. J. Hydrol. 2020, 4, 239–241. [Google Scholar] [CrossRef]
- Mahlia, T.M.I.; Lim, J.Y.; Aditya, L.; Riayatsyah, T.M.I.; Abas, A.E.P. Nasruddin, Methodology for implementing power plant efficiency standards for power generation: Potential emission reduction. Clean. Technol. Environ. Policy 2018, 20, 309–327. [Google Scholar] [CrossRef]
- Evans, R.G.; Sadler, E.J. Methods and technologies to improve efficiency of water use. Water Resour. Res. 2008, 44. [Google Scholar] [CrossRef]
- Berbel, J.; Gutiérrez-Martín, C.; Expósito, A. Impacts of irrigation efficiency improvement on water use, water consumption and response to water price at field level. Agric. Water Manag. 2018, 203, 423–429. [Google Scholar] [CrossRef]
- Campisano, A.; Butler, D.; Ward, S.; Burns, M.J.; Friedler, E.; DeBusk, K.; Fisher-Jeffes, L.N.; Ghisi, E.; Rahman, A.; Furumai, H.; et al. Urban rainwater harvesting systems: Research, implementation and future perspectives. Water Res. 2017, 115, 195–209. [Google Scholar] [CrossRef]
- Ozcelik, M.; Sarp, G. Evaluation of sustainable water supply alternatives in karstified rock masses using GIS and AHP methodology for Antalya (Turkey) urban area. Environ. Earth Sci. 2018, 77, 696. [Google Scholar] [CrossRef]
- Boguniewicz-Zabłocka, J.; Capodaglio, A.G. Analysis of alternatives for sustainable stormwater management in small developments of Polish urban catchments. Sustainability 2020, 12, 10189. [Google Scholar] [CrossRef]
- Angelakis, A.N.; Tchobanoglous, G.; Capodaglio, A.G.; Tzanakakis, V.A. The Importance of Nonconventional Water Resources under Water Scarcity. Water 2024, 16, 1015. [Google Scholar] [CrossRef]
- Capodaglio, A.G. Urban Water Supply Sustainability and Resilience under Climate Variability: Innovative Paradigms, Approaches and Technologies. ACS EST Water 2024, 4, 5185–5206. [Google Scholar] [CrossRef]
- Alim, M.A.; Rahman, A.; Tao, Z.; Samali, B.; Khan, M.M.; Shirin, S. Suitability of roof harvested rainwater for potential potable water production: A scoping review. J. Clean. Prod. 2020, 248, 119226. [Google Scholar] [CrossRef]
- Yannopoulos, S.; Giannopoulou, I.; Kaiafa-Saropoulou, M. Investigation of the current situation and prospects for the development of rainwater harvesting as a tool to confront water scarcity worldwide. Water 2019, 11, 2168. [Google Scholar] [CrossRef]
- Abas, P.E.; Mahlia, T. Techno-Economic and Sensitivity Analysis of Rainwater Harvesting System as Alternative Water Source. Sustainability 2019, 11, 2365. [Google Scholar] [CrossRef]
- Lani, N.H.M.; Syafiuddin, A.; Yusop, Z.; Adam, U.B.; Amin, M.Z.B.M. Performance of small and large scales rainwater harvesting systems in commercial buildings under different reliability and future water tariff scenarios. Sci. Total Environ. 2018, 636, 1171–1179. [Google Scholar] [CrossRef]
- Wen, L.Z.; Suhaimi, H.; Abas, P.E. Techno-economic feasibility of rainwater harvesting system for vertical aquaponics in Brunei Darussalam. AIP Conf. Proc. 2022, 2676, 30001. [Google Scholar] [CrossRef]
- Ortiz, S.; de Barros Barreto, P.; Castier, M. Rainwater harvesting for domestic applications: The case of Asunción, Paraguay. Results Eng. 2022, 16, 100638. [Google Scholar] [CrossRef]
- Amos, C.C.; Rahman, A.; Karim, F.; Gathenya, J.M. A scoping review of roof harvested rainwater usage in urban agriculture: Australia and Kenya in focus. J. Clean. Prod. 2018, 202, 174–190. [Google Scholar] [CrossRef]
- Piazza, S.; Sambito, M.; Maglia, N.; Puoti, F.; Raimondi, A. Enhancing urban water resilience through stormwater reuse for toilet flushing. Sustain. Cities Soc. 2025, 119, 106074. [Google Scholar] [CrossRef]
- Department of Economic Planning and Statistics. Brunei Darussalam Statistical Yearbook 2023; Department of Economic Planning and Statistics: Bandar Seri Begawan, Brunei, 2023.
- Ministry of Development Brunei Darussalam. Brunei Darussalam Towards Water Security 2021–2035; Ministry of Development of Brunei Darussalam: Bandar Seri Begawan, Brunei, 2022.
- Johari, N.H.; Hassan, O.H.; Anwar, R.; Kamaruzaman, M.F. A Behaviour Study on Ablution Ritual among Muslim in Malaysia. Procedia Soc. Behav. Sci. 2013, 106, 6–9. [Google Scholar] [CrossRef]
- Raduan, M.I.B.; Ibrahim, M.; Yaacob, M. Ethics of Water Usage in the Context of Ablution: A Perception Based on the Concept of Excess in the Qur’an and Sunnah. Int. J. Acad. Res. Bus. Social Sci. 2018, 8, 958–969. [Google Scholar] [CrossRef]
- Kapli, F.W.A.; Azis, F.A.; Suhaimi, H.; Shamsuddin, N.; Abas, P.E. Feasibility Studies of Rainwater Harvesting System for Ablution Purposes. Water 2023, 15, 1686. [Google Scholar] [CrossRef]
- Davis, F.D.; Bagozzi, R.P.; Warshaw, P.R. User Acceptance of Computer Technology: A Comparison of Two Theoretical Models. Manag. Sci. 1989, 35, 982–1003. [Google Scholar] [CrossRef]
- Liu, Y.; Hong, Z.; Zhu, J.; Yan, J.; Qi, J.; Liu, P. Promoting green residential buildings: Residents’ environmental attitude, subjective knowledge, and social trust matter. Energy Policy 2018, 112, 152–161. [Google Scholar] [CrossRef]
- Davis, F.D. Perceived usefulness, perceived ease of use, and user acceptance of information technology. MIS Q. 1989, 13, 319–339. [Google Scholar] [CrossRef]
- Fishbein, M.; Ajzen, I. Belief, Attitude, Intention and Behavior: An Introduction to Theory and Research; Addison-Wesley: Boston, MA, USA, 1975. [Google Scholar]
- Alba, J.W.; Hutchinson, J.W. Knowledge Calibration: What Consumers Know and What They Think They Know. J. Consum. Res. 2000, 27, 123–156. [Google Scholar] [CrossRef]
- Pham, T.T.N.; Ngo, H.H.; Guo, W.; Dang, H.P.D.; Mainali, B.; Johnston, A.; Listowski, A. Responses of community to the possible use of recycled water for washing machines: A case study in Sydney, Australia. Resour. Conserv. Recycl. 2011, 55, 535–540. [Google Scholar] [CrossRef]
- Rajaee, M.; Hoseini, S.M.; Malekmohammadi, I. Proposing a socio-psychological model for adopting green building technologies: A case study from Iran. Sustain. Cities Soc. 2019, 45, 657–668. [Google Scholar] [CrossRef]
- Sheikh, V. Perception of domestic rainwater harvesting by Iranian citizens. Sustain. Cities Soc. 2020, 60, 102278. [Google Scholar] [CrossRef]
- Piscitelli, A.; D’Uggento, A.M. Do young people really engage in sustainable behaviors in their lifestyles? Soc. Indic. Res. 2022, 163, 1467–1485. [Google Scholar] [CrossRef]
- Abas, P.E.; Tan, B. Modeling the Impact of Different Policies on Electric Vehicle Adoption: An Investigative Study. World Electr. Veh. J. 2024, 15, 52. [Google Scholar] [CrossRef]
- Al-Bukhari, M.I. Sahih Al-Bukhari. Book No. 4, Hadith 67. Available online: https://sunnah.com/bukhari:201 (accessed on 25 March 2025).
- Mithen, S. The domestication of water: Water management in the ancient world and its prehistoric origins in the Jordan Valley. Philos. Trans. Math. Phys. Eng. Sci. 2010, 368, 5249–5274. [Google Scholar] [CrossRef]
- Saheeh International. Quran 25:48; Abul-Qasim Publishing House: Jeddah, Saudi Arabia, 2025. [Google Scholar]
- Dolnicar, S.; Schäfer, A.I. Desalinated versus recycled water: Public perceptions and profiles of the accepters. J. Environ. Manag. 2009, 90, 888–900. [Google Scholar] [CrossRef]
- Mankad, A.; Walton, A.; Alexander, K. Key dimensions of public acceptance for managed aquifer recharge of urban stormwater. J. Clean. Prod. 2015, 89, 214–223. [Google Scholar] [CrossRef]
- Dolnicar, S.; Hurlimann, A.; Nghiem, L.D. The effect of information on public acceptance—The case of water from alternative sources. J. Environ. Manag. 2010, 91, 1288–1293. [Google Scholar] [CrossRef]
- WHO. Guidelines for Drinking-Water Quality; World Health Organization: Geneva, Switzerland, 2011.
- Meride, Y.; Ayenew, B. Drinking water quality assessment and its effects on residents health in Wondo genet campus, Ethiopia. Environ. Syst. Res. 2016, 5, 1. [Google Scholar] [CrossRef]












| Aspect | Framework (a): RWH Systems | Framework (b): Recycled Rainwater |
|---|---|---|
| Scope | General use of rainwater (e.g., irrigation, cleaning) | Specific to recycled rainwater (e.g., for ablution) |
| Key External Factors | Subjective Knowledge (SK), Perceived Cost (PC), Technical Requirement (TR) | Perceived Risk (PR) |
| Primary Barriers | Financial cost, technical complexity | Health and safety concerns |
| Focus | Infrastructure feasibility and general acceptance | Trust, quality assurance, and psychological acceptance |
| Hypotheses | R2 Value | Coefficient | t-Value | p-Value | F-Stat | Test Result |
|---|---|---|---|---|---|---|
| H1: PEU → PU | 0.097 | 0.354 | 5.61 | <0.05 | 31.6 | Supported |
| H2: PU → ATU | 0.246 | 0.408 | 9.80 | <0.05 | 96.0 | Supported |
| H3: PEU → ATU | 0.181 | 0.398 | 8.07 | <0.05 | 65.1 | Supported |
| H4: ATU → ITU | 0.396 | 0.856 | 13.9 | <0.05 | 193 | Supported |
| H5: SK → PU | 0.087 | 0.195 | 5.30 | <0.05 | 28.1 | Supported |
| H6: SK → ATU | 0.061 | 0.134 | 4.36 | <0.05 | 19.0 | Supported |
| H7: SK → ITU | 0.086 | 0.217 | 5.26 | <0.05 | 27.6 | Supported |
| H8: PC → PEU | 0.171 | −0.358 | −7.80 | <0.05 | 60.8 | Supported |
| H9: PC → PU | 0.001 | −0.036 | −0.622 | >0.05 | 0.387 | Rejected |
| H10: PC → ATU | 0.013 | −0.093 | −2.00 | <0.05 | 3.99 | Supported |
| H11: PC → ITU | 0.029 | −0.186 | −2.96 | <0.05 | 8.74 | Supported |
| H12: TR → PEU | 0.065 | −0.202 | −4.53 | <0.05 | 20.5 | Supported |
| H13: TR → PU | 0.003 | −0.047 | −0.891 | >0.05 | 0.794 | Rejected |
| H14: TR → ATU | 0.019 | −0.103 | −2.40 | <0.05 | 5.77 | Supported |
| H15: TR → ITU | 0.061 | −0.248 | −4.37 | <0.05 | 19.1 | Supported |
| Hypotheses | R2 Value | Coefficient | t-Value | p-Value | F-Stat | Test Result |
|---|---|---|---|---|---|---|
| H1: PEU → PU | 0.238 | 0.3366 | 9.58 | <0.05 | 91.8 | Supported |
| H2: PU → ATU | 0.380 | 0.685 | 13.4 | <0.05 | 180 | Supported |
| H3: PEU → ATU | 0.262 | 0.427 | 10.2 | <0.05 | 104 | Supported |
| H4: ATU → ITU | 0.418 | 0.702 | 14.5 | <0.05 | 212 | Supported |
| H8: PC → PEU | 0.145 | 0.413 | 7.07 | <0.05 | 50.0 | Supported |
| H9: PC → PU | 0.470 | 0.558 | 16.2 | <0.05 | 261 | Supported |
| H10: PC → ATU | 0.206 | 0.410 | 8.72 | <0.05 | 76.1 | Supported |
| H11: PC → ITU | 0.164 | 0.398 | 7.60 | <0.05 | 57.8 | Supported |
| H16: PR → PU | 0.000 | 0.017 | 0.384 | >0.05 | 0.147 | Rejected |
| H17: PR → ATU | 0.002 | 0.037 | 0.773 | >0.05 | 0.598 | Rejected |
| H18: PR → ITU | 0.010 | −0.088 | −1.70 | >0.05 | 2.88 | Rejected |
| Hypothesis | Support Status | Key Finding |
|---|---|---|
| Public Acceptance of General RWH Systems | ||
| H1: PEU → PU | Supported | Perceived ease of use (PEU) of RWH systems positively influences perceived usefulness (PU). |
| H2: PU → ATU | Supported | Perceived usefulness (PU) of RWH systems significantly impacts attitudes toward use (ATU). |
| H3: PEU → ATU | Supported | Perceived ease of use (PEU) directly improves attitudes toward using RWH systems (ATU) |
| H4: ATU → ITU | Supported | Attitudes toward RWH systems (ATU) strongly influence intentions to use (ITU). |
| H5: SK → PU | Supported | Subjective knowledge (SK) enhances perceptions of RWH system usefulness (PU). |
| H6: SK → ATU | Supported | Higher subjective knowledge (SK) leads to more favorable attitudes toward use (ATU). |
| H7: SK → ITU | Supported | Subjective knowledge (SK) positively affects the intention to use RWH systems (ITU). |
| H8: PC → PEU | Supported | Perceived cost (PC) negatively affects the perceived ease of use (PEU) of RWH systems. |
| H9: PC → PU | Rejected | Perceived cost (PC) does not significantly impact perceived usefulness (PU). |
| H10: PC → ATU | Supported | Higher perceived cost (PC) negatively influences attitudes toward using RWH systems (ATU). |
| H11: PC → ITU | Supported | Perceived cost (PC) creates a barrier to the intention to use RWH systems (ITU). |
| H12: TR → PEU | Supported | Higher technical requirements (TR) reduce the perceived ease of use (PEU) of RWH systems. |
| H13: TR → PU | Rejected | Technical requirements (TR) do not significantly affect perceived usefulness (PU). |
| H14: TR → ATU | Supported | Higher technical requirements (TR) negatively affect attitudes toward using RWH systems (ATU). |
| H15: TR → ITU | Supported | Perceived technical complexity (TR) discourages intentions to use RWH systems (ITU). |
| Public Acceptance of Recycled Rainwater Applications | ||
| H1: PEU → PU | Supported | Perceived ease of use (PEU) of recycled rainwater systems improves perceived usefulness (PU). |
| H2: PU → ATU | Supported | Perceived usefulness (PU) of recycled rainwater positively influences attitudes toward use (ATU). |
| H3: PEU → ATU | Supported | Perceived ease of use (PEU) enhances attitudes toward using recycled rainwater (ATU). |
| H4: ATU → ITU | Supported | Attitudes toward recycled rainwater systems (ATU) strongly drive intentions to use them (ITU). |
| H8: PC → PEU | Supported | Perceived cost (PC) negatively impacts perceived ease of use (PEU) of recycled rainwater applications. |
| H9: PC → PU | Supported | Higher perceived cost (PC) reduces perceived usefulness (PU) of recycled rainwater applications. |
| H10: PC → ATU | Supported | Perceived cost (PC) negatively affects attitudes toward using recycled rainwater (ATU). |
| H11: PC → ITU | Supported | Higher perceived cost (PC) lowers the intention to use recycled rainwater applications (ITU). |
| H16: PR → PU | Rejected | Perceived risk (PR) does not significantly influence perceived usefulness (PU). |
| H17: PR → ATU | Rejected | Perceived risk (PR) does not significantly affect attitudes toward using recycled rainwater (ATU). |
| H18: PR → ITU | Rejected | Perceived risk (PR) does not significantly deter intentions to use recycled rainwater applications (ITU). |
Disclaimer/Publisher’s Note: The statements, opinions and data contained in all publications are solely those of the individual author(s) and contributor(s) and not of MDPI and/or the editor(s). MDPI and/or the editor(s) disclaim responsibility for any injury to people or property resulting from any ideas, methods, instructions or products referred to in the content. |
© 2025 by the authors. Licensee MDPI, Basel, Switzerland. This article is an open access article distributed under the terms and conditions of the Creative Commons Attribution (CC BY) license (https://creativecommons.org/licenses/by/4.0/).
Share and Cite
Suni, S.; Firdaous, M.H.; Zailani, F.F.; Gödeke, S.; Mohd Raffi, R.; Abas, P.E. Urban Water Management and Public Acceptance of Rainwater Harvesting Systems: Insights from Young and Educated Respondents in Muslim Communities. Sustainability 2025, 17, 3046. https://doi.org/10.3390/su17073046
Suni S, Firdaous MH, Zailani FF, Gödeke S, Mohd Raffi R, Abas PE. Urban Water Management and Public Acceptance of Rainwater Harvesting Systems: Insights from Young and Educated Respondents in Muslim Communities. Sustainability. 2025; 17(7):3046. https://doi.org/10.3390/su17073046
Chicago/Turabian StyleSuni, Syairuniza, Muhammad Haarith Firdaous, Fifi Faulina Zailani, Stefan Gödeke, Raihana Mohd Raffi, and Pg Emeroylariffion Abas. 2025. "Urban Water Management and Public Acceptance of Rainwater Harvesting Systems: Insights from Young and Educated Respondents in Muslim Communities" Sustainability 17, no. 7: 3046. https://doi.org/10.3390/su17073046
APA StyleSuni, S., Firdaous, M. H., Zailani, F. F., Gödeke, S., Mohd Raffi, R., & Abas, P. E. (2025). Urban Water Management and Public Acceptance of Rainwater Harvesting Systems: Insights from Young and Educated Respondents in Muslim Communities. Sustainability, 17(7), 3046. https://doi.org/10.3390/su17073046

