Evaluation of the Sustainable Development Capacity of Bay Cities in China in the Context of Blue Bay Remediation Action
Abstract
1. Introduction
2. Materials and Methods
2.1. Study Area
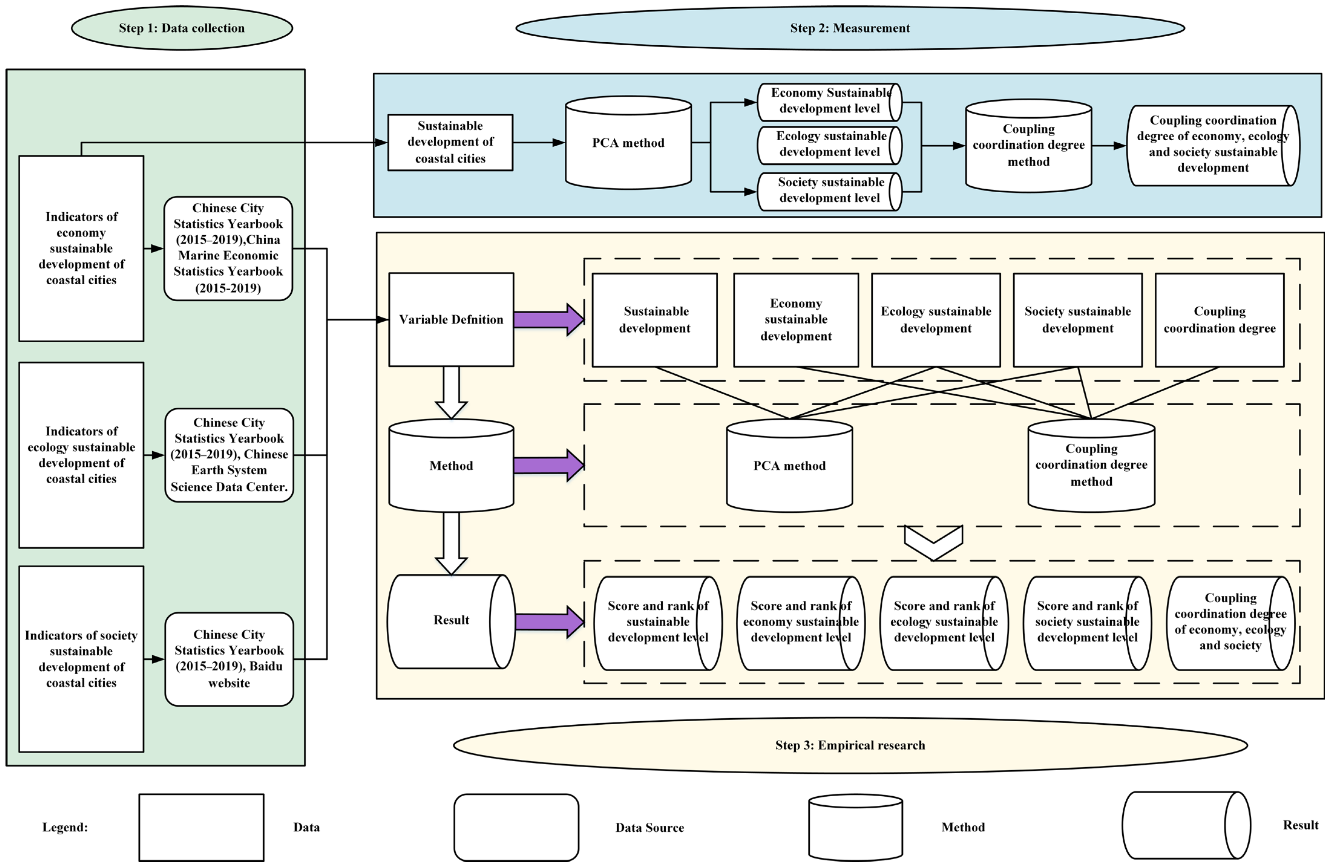
2.2. Data Collection
2.2.1. Economic Sustainable Development Indicators
2.2.2. Ecological Sustainable Development Indicators
2.2.3. Social Sustainable Development Indicators
2.3. Methods
2.3.1. Principal Component Analysis Method
- (1)
- Fi is not related to Fj (i ≠ j, i, j = 1,…, p);
- (2)
- F1 is the linear combination of x1, x2,…, xp with the largest variance; F2 is the linear combination of x1, x2,…, xp with the largest variance, which is unrelated to F1. By analogy, Fp is the linear combination of x1, x2,…, xp with the largest variance, which is not related to F1, F2,…, Fp−1.
2.3.2. Coupling Coordination Degree Method
3. Results
3.1. The Result of the Descriptive Statistics of the 39 Indicators of a Sustainable Development System
3.2. KMO (Kaiser–Meyer–Olkin) and Bartlett’s Tests Results
3.3. The Sustainable Development Ranking of 52 Bay Cities from 2015 to 2019
3.4. The Sustainable Development Level of the Pilot Cities of BBRA
3.5. The Coupling Coordination Degree of the Pilot Cities of BBRA
4. Discussion
5. Conclusions
Author Contributions
Funding
Institutional Review Board Statement
Informed Consent Statement
Data Availability Statement
Acknowledgments
Conflicts of Interest
References
- Costa, C.M.; Santos, A.T. Building multiscalar sustainable ocean governance: How do global perspectives interact with the Portuguese national approach? Heliyon 2024, 10, e28233. [Google Scholar] [CrossRef]
- Fasoulis, I. Governing the oceans: A study into Norway’s ocean governance regime in the wake of United Nations Sustainable Development Goals. Reg. Stud. Mar. Sci. 2021, 48, 101983. [Google Scholar] [CrossRef]
- Mao, Z.; Zhang, Z. Taking the “UN Decade of Ocean Science for Sustainable Development” as an opportunity to help build a “Community with a Shared Future between China and Pacific Island Countries”. Mar. Policy 2024, 159, 105943. [Google Scholar] [CrossRef]
- Wan, L.; Wang, X.H.; Wu, W. Assessment of coastal eco-environmental sustainable development under multiple pressures: A case study of Jiaozhou Bay, China. J. Environ. Manag. 2024, 363, 121230. [Google Scholar] [CrossRef]
- Chen, C.; Yao, Z.; Wen, Z.; Sheng, N. Impact of city characteristics on its phosphorus metabolism in the bay area: A comparative analysis of cities in the Greater Bay Area of China. J. Clean. Prod. 2021, 286, 124925. [Google Scholar] [CrossRef]
- Chen, P.; Chen, H.; Chen, K.; Ke, H.; Cai, M. Quantitative assessment of the response of seawater environmental quality to marine protection policies under regional economic development—A case study of Xiamen Bay, China. Mar. Environ. Res. 2023, 186, 105934. [Google Scholar] [CrossRef] [PubMed]
- Li, Q.; Wu, J.; Su, Y.; Zhang, C.; Wu, X.; Wen, X.; Huang, G.; Deng, Y.; Lafortezza, R.; Chen, X. Estimating ecological sustainability in the Guangdong-Hong Kong-Macao Greater Bay Area, China: Retrospective analysis and prospective trajectories. J. Environ. Manag. 2022, 303, 114167. [Google Scholar] [CrossRef]
- Scott, M. The San Francisco Bay Area: A Metropolis in Perspective; University of California Press: Berkeley, CA, USA, 1985; pp. 1–384. [Google Scholar] [CrossRef]
- Walker, R.; Schafran, A. The strange case of the Bay Area. Environ. Plan. A 2015, 47, 10–29. [Google Scholar] [CrossRef]
- Tian, Z.; Zhou, B. Sustainable future: A systematic review of city-region development in bay areas. Front. Sustain. Cities 2023, 5, 1052568. [Google Scholar] [CrossRef]
- Toz, A.C.; Koseoglu, B.; Sakar, C. Numerical modelling of oil spill in New York Bay. Arch. Environ. Prot. 2016, 42, 19–32. [Google Scholar] [CrossRef][Green Version]
- Rose, S. Tokyo: Globalization and the postmodern experience. J. Glob. Media Stud. 2017, 21, 33–39. [Google Scholar]
- Zhang, X.; Ramos, B.A.; Cladera, J.R. Research on key influencing factors of ecological environment quality in Barcelona Metropolitan Region based on remote sensing. Remote Sens. 2024, 16, 4735. [Google Scholar] [CrossRef]
- Couto, E.D.A.; Gregorio, L.T.D.; Valle, G.; Haddad, A.N.; Soares, C.A.P. ISO 37120 sustainable development indicators: Rio de Janeiro and the Latin American scenario. Ambiente Soc. 2023, 26, e01322. [Google Scholar]
- Wan, L.; Wang, X.H.; Gao, G.D.; Wu, W. Evaluation of the coordinated development level in the coastal eco-environmental complex system: A case study of Jiaozhou Bay, China. Mar. Environ. Res. 2024, 198, 106515. [Google Scholar] [CrossRef]
- Qian, L.; Wang, F.; Cao, W.; Ding, S.; Cao, W. Ecological health assessment and sustainability prediction in coastal area: A case study in Xiamen Bay, China. Ecol. Indic. 2023, 148, 110047. [Google Scholar] [CrossRef]
- Wang, M.; Wang, X.H. Introduction to the national blue bay remediation action plan in China. Aust. J. Marit. Ocean Aff. 2018, 10, 256–262. [Google Scholar] [CrossRef]
- Guo, T.; Fang, Q.; Jiang, X.; Zacarias, W.B.M.; Ioris, A.A.R. Evaluation of China’s marine sustainable development based on PSR and SDG14: Synergy-tradeoff analysis and scenario simulation. Environ. Impact Assess. Rev. 2025, 111, 107753. [Google Scholar] [CrossRef]
- Hua, T.; He, L.; Jiang, Q.; Chou, L.-M.; Xu, Z.; Yao, Y.; Ye, G. Spatio-temporal coupling analysis and tipping points detection of China’s coastal integrated land-human activity-ocean system. Sci. Total Environ. 2024, 914, 169981. [Google Scholar] [CrossRef]
- Wang, W.; Huo, Y.; Lin, C.; Lian, Z.; Wang, L.; Liu, Y.; Sun, X.; Chen, J.; Lin, H. Occurrence, accumulation, ecological risk, and source identification of potentially toxic elements in multimedia in a subtropical bay, Southeast China. J. Hazard. Mater. 2024, 476, 135110. [Google Scholar] [CrossRef]
- Shepard, W. Ghost Cities of China: The Story of Cities Without People in the World’s Most Populated Country; Zed Books: London, UK, 2015; pp. 15–19. [Google Scholar]
- Delgado, L.E.; Sandoval, C.; Quintanilla, P.; Quiñones-Guerrero, D.; Marín, I.A.; Marín, V.H. Including traditional knowledge in coastal policymaking: Yaldad bay (Chiloé, southern Chile) as a case study. Mar. Policy 2022, 143, 105181. [Google Scholar] [CrossRef]
- Sinfuego, K.S.; Buot, I.E. Mangrove zonation and utilization by the local people in Ajuy and Pedada Bays, Panay Island, Philippines. J. Mar. Isl. Cult. 2014, 3, 1–8. [Google Scholar] [CrossRef]
- Piwowarczyk, J.; Wróbel, B. Determinants of legitimate governance of marine Natura 2000 sites in a post-transition European Union country: A case study of Puck Bay, Poland. Mar. Policy 2016, 71, 310–317. [Google Scholar] [CrossRef]
- Qin, X.; Sun, C.; Zou, W. Quantitative models for assessing the human-ocean system’s sustainable development in coastal cities: The perspective of metabolic-recycling in the Bohai Sea Ring Area, China. Ocean Coast. Manag. 2015, 107, 46–58. [Google Scholar] [CrossRef]
- Yao, Y.; Zhang, S.; Gao, S.; Lu, J.; Fu, G. Release capacity of Portunus trituberculatus enhancement in coastal waters: A case study in the marine ranching area of Haizhou bay. Estuar. Coast. Shelf Sci. 2024, 299, 108684. [Google Scholar] [CrossRef]
- Zhong, J.; Wu, X.; Wu, S.; Wang, Y.; Peng, S. Regional patterns and factors analysis of the sustainable development of benefits in China’s national-level marine ranching: Based on shellfish and algae. J. Clean. Prod. 2024, 467, 142994. [Google Scholar] [CrossRef]
- Bank, W. Monitoring Environmental Progress: A Report on Work in Progress; The World Bank: Washington, DC, USA, 1995. [Google Scholar]
- Guijt, I.; Moiseev, A. Resource Kit for Sustainability Assessment; IUCN: Gland, Switzerland; Cambridge, UK, 2001. [Google Scholar]
- Zhou, D.; Xu, J.C.; Lin, Z.L. Conflict or coordination? Assessing land use multi-functionalization using production-living-ecology analysis. Sci. Total Environ. 2017, 577, 136–147. [Google Scholar] [CrossRef]
- Fries, A.S.; Coimbra, J.P.; Nemazie, D.A.; Summers, R.M.; Azevedo, J.P.S.; Filoso, S.; Newton, M.; Gelli, G.; de Oliveira, R.C.; Pessoa, M.A.R.; et al. Guanabara Bay ecosystem health report card: Science, management, and governance implications. Reg. Stud. Mar. Sci. 2019, 25, 100474. [Google Scholar] [CrossRef]
- Evans, K.; Bax, N.J.; Smith, D.C. Enhancing the robustness of a national assessment of the marine environment. Mar. Policy 2018, 98, 133–145. [Google Scholar] [CrossRef]
- Sun, T.; Lin, W.; Chen, G.; Guo, P.; Zeng, Y. Wetland ecosystem health assessment through integrating remote sensing and inventory data with an assessment model for the Hangzhou Bay, China. Sci. Total Environ. 2016, 566, 627–640. [Google Scholar] [CrossRef]
- Sun, B.; Lei, Y.; Cui, L.; Li, W.; Kang, X.; Zhang, M. Addressing the modelling precision in evaluating the ecosystem services of coastal wetlands. Sustainability 2018, 10, 1136. [Google Scholar] [CrossRef]
- Shi, L.; Han, L.; Yang, F.; Gao, L. The evolution of sustainable development theory: Types, goals, and research prospects. Sustainability 2019, 11, 7158. [Google Scholar] [CrossRef]
- Ma, L.; Wang, Q.; Zhu, Y.; Liu, Z. The impact and mechanism of new-type urbanization on high-quality forestry development: A case study of the Yellow River Basin in China. Diversity 2025, 17, 7. [Google Scholar] [CrossRef]
- Chen, J.; Tang, X. Towards sustainable cities: Studying evaluation index of water environment carrying capacity. Water Resour. Manag. 2023, 37, 5919–5938. [Google Scholar] [CrossRef]
- Santos, T.; de Assis Cabral, J.; dos Santos Lima, P.V.; de Andrade Santos, M. Rio de Janeiro’s ocean economy as a key vector for sustainable development in Brazil. Marine Policy 2024, 159, 105876. [Google Scholar] [CrossRef]
- Xu, D.; Yang, F.; Yu, L.; Zhou, Y.; Li, H.; Ma, J.; Huang, J.; Wei, J.; Xu, Y.; Zhang, C.; et al. Quantification of the coupling mechanism between eco-environmental quality and urbanization from multisource remote sensing data. J. Clean. Prod. 2021, 321, 128948. [Google Scholar] [CrossRef]
- Lamichhane, S.; Eğilmez, G.; Gedik, R.; Bhutta, M.K.S.; Erenay, B. Benchmarking OECD countries’ sustainable development performance: A goal-specific principal component analysis approach. J. Clean. Prod. 2021, 287, 125040. [Google Scholar] [CrossRef]
- Tan, F.; Lu, Z. Assessing regional sustainable development through an integration of nonlinear principal component analysis and Gram Schmidt orthogonalization. Ecol. Indic. 2016, 63, 71–81. [Google Scholar] [CrossRef]
- Palit, T.; Bari, A.B.M.M.; Karmaker, C.L. An integrated principal component analysis and interpretive structural modeling approach for electric vehicle adoption decisions in sustainable transportation systems. Decis. Anal. J. 2022, 4, 100119. [Google Scholar] [CrossRef]
- Martins, M.S.; Kalil, R.M.L.; Rosa, F.D. Sustainable neighbourhoods: Applicable indicators through principal component analysis. Proc. Inst. Civ. Eng.-Urban Des. Plan. 2021, 174, 25–36. [Google Scholar] [CrossRef]
- Wang, C.; Wang, L.; Zhai, J.; Feng, T.; Lei, Y.; Li, S.; Liu, Y.; Liu, Y.; Hu, Z.; Zhu, K.; et al. Assessing progress toward China’s subnational sustainable development by Region Sustainable Development Index. Sustain. Horiz. 2024, 11, 100099. [Google Scholar] [CrossRef]
- Zheng, Y.; Wu, J.; Du, S.; Sun, W.; He, L. Unrevealing the coupling coordination degree between atmospheric CO2 concentration and human activities from geospatial and temporal perspectives. Sci. Total Environ. 2024, 942, 173691. [Google Scholar] [CrossRef] [PubMed]
- Yuan, D.; Du, M.; Yan, C.; Wang, J.; Wang, C.; Zhu, Y.; Wang, H.; Kou, Y. Coupling coordination degree analysis and spatio-temporal heterogeneity between water ecosystem service value and water system in Yellow River Basin cities. Ecol. Inform. 2024, 79, 102440. [Google Scholar] [CrossRef]
- Salem, N.; Hussein, S. Data dimensional reduction and principal components analysis. Procedia Comput. Sci. 2019, 163, 292–299. [Google Scholar] [CrossRef]
- Han, X.; Wang, Y.; Yu, W.; Xia, X. Coupling and coordination between green finance and agricultural green development: Evidence from China. Financ. Res. Lett. 2023, 58, 104221. [Google Scholar] [CrossRef]
- Hu, Z.; Kumar, J.; Qin, Q.; Kannan, S. Assessing the coupling coordination degree between all-for-one tourism and ecological civilization: Case of Guizhou, China. Environ. Sustain. Indic. 2023, 19, 100272. [Google Scholar] [CrossRef]
- Li, Y.; Zhou, B. Coupling coordination degree measurement and spatial characteristics analysis of green finance and technological innovation—Empirical analysis based on China. Heliyon 2024, 10, e33486. [Google Scholar] [CrossRef]
- Liu, J.; Cheng, Z.; Yi, P.; Li, W.; Wang, L. Predictive evaluation of city sustainability based on benchmarking method: A case study of 34 cities in northeastern China. Sustain. Cities Soc. 2024, 112, 105627. [Google Scholar] [CrossRef]
- Han, G.; He, M.; Du, Z.; Wei, N.; Luo, H. Characterization and source apportionment of water-soluble ion pollution in PM10 of typical cities in northern China. iScience 2024, 27, 110891. [Google Scholar] [CrossRef]
- Zhang, X.; Li, X.; Liu, H.; Song, Y.; Gao, M. Research on urban thermal environment differentiation based on functional zones: Take four districts of Dalian as an example. Urban Clim. 2024, 58, 102152. [Google Scholar] [CrossRef]
- Lyu, L.; Sho, K.; Zhao, H.; Song, Y.; Uchiyama, Y.; Kim, J.; Sakai, T. Construction, assessment, and protection of green infrastructure networks from a dynamic perspective: A case study of Dalian City, Liaoning Province, China. Urban For. Urban Green. 2024, 101, 128545. [Google Scholar] [CrossRef]
- Gu, R.; Xu, Y.; Li, Z.; Jian, S.; Tu, J.; He, S.; Sun, J. PSR-FCCLP model based total maximum allocated loads optimization of TN and TP in Bohai Bay. Mar. Pollut. Bull. 2022, 185, 114249. [Google Scholar] [CrossRef]
- Zhang, L.; Li, G.; Ding, D.; Qiao, L.; Wang, J.; Li, M.; Xing, L.; Liu, S.; Sun, J.; Liu, M. Coastline eco-efficiency and sustainable development of Bohai Rim cities. Ocean Coast. Manag. 2023, 243, 106769. [Google Scholar] [CrossRef]
- Zhang, T.; Niu, X. Analysis on the utilization and carrying capacity of coastal tidal flat in bays around the Bohai Sea. Ocean Coast. Manag. 2021, 203, 105449. [Google Scholar] [CrossRef]
- Wu, J.; Li, B.; Zhang, L.; Qu, Y. Spatio-temporal evolution and adaptive cycle of marine economy resilience in Bohai Rim Region. Reg. Stud. Mar. Sci. 2024, 80, 103893. [Google Scholar] [CrossRef]
- Fang, X.; Shi, X.; Phillips, T.K.; Du, P.; Gao, W. The Coupling Coordinated Development of Urban Environment Towards Sustainable Urbanization: An Empirical Study of Shandong Peninsula, China. Ecol. Indic. 2021, 129, 107864. [Google Scholar] [CrossRef]
- Ge, Y.; Jia, W.; Zhao, H.; Xiang, P. A framework for urban resilience measurement and enhancement strategies: A case study in Qingdao, China. J. Environ. Manag. 2024, 367, 122047. [Google Scholar] [CrossRef] [PubMed]
- Wang, M.; Wang, X.H.; Zhou, R.; Zhang, Z. An indicator framework to evaluate the Blue Bay Remediation Project in China. Reg. Stud. Mar. Sci. 2020, 38, 101349. [Google Scholar] [CrossRef]
- Pinto, P.J.; Kondolf, G.M.; Wong, P.L.R. Adapting to sea level rise: Emerging governance issues in the San Francisco Bay Region. Environ. Sci. Policy 2018, 90, 28–37. [Google Scholar] [CrossRef]
- Zhang, Q.; Guan, Y.; Wu, X.; Zhang, J.; Li, R.; Lin, K.; Wang, Y. Revealing the dynamic effects of land cover change on land surface temperature in global major bay areas. Build. Environ. 2025, 267, 112266. [Google Scholar] [CrossRef]
- Luo, C.; Qiang, W.; Lee, H.F. Does the low-carbon city pilot policy work in China? A company-level analysis based on the PSM-DID model. J. Environ. Manag. 2023, 337, 117725. [Google Scholar] [CrossRef]
- Duan, Z.; Lee, S.; Lee, G. Evaluation of the effect of a low-carbon green city policy on carbon abatement in South Korea: A city-level analysis based on PSM-DID and LSA models. Ecol. Indic. 2024, 158, 111369. [Google Scholar] [CrossRef]










| Target Layer | Rule Layer | Index Layer | Unit | Ref. |
|---|---|---|---|---|
| Economic Sustainable Development | Comprehensive economic strength | GDP | Billion yuan (CNY) | [4,10] |
| Economic effectiveness | GDP per capita | Yuan (CNY) | [10,37] | |
| Level of economic development | The third industry proportion | % | [4,10] | |
| Level of economic openness | FDI per capita | USD | [4] | |
| Economic prosperity | Wholesale and retail trade sales per capita | Yuan (CNY) | [10] | |
| Number of industrial enterprises above designated size | Piece | [10] | ||
| Maritime economic power | Water and road passenger traffic volume | Million people | [38] | |
| Water and road freight volume | Million ton | [38] | ||
| Maritime economic potential | Wharf length | m | [10] | |
| Number of 10,000-ton berths | Piece | [10] | ||
| Basic resource support for economic development | Water supply | Billion m3 | [37,38] | |
| Land area | Hm2 | [10] | ||
| Annual electricity consumption | Million kilowatt-hours | [15,38] | ||
| Local general public budget expenditure | Billion yuan (CNY) | [4] | ||
| Economic green construction | Green coverage of built-up area | % | [6] | |
| Ecological Sustainable Development | Comprehensive ecological level | Mean indicator of ecological environment quality | [39] | |
| Pollutant discharge | Industrial wastewater discharger | Million ton | [4] | |
| Industrial sulfur dioxide emissions | Million ton | [15] | ||
| Industrial soot emissions | Million ton | [15] | ||
| Industrial nitrogen oxide emissions | Million ton | [15] | ||
| Environmental control | Comprehensive utilization rate of industrial solid wastes | % | [15] | |
| Harmless disposal rate of household garbage | % | [15] | ||
| Centralized treatment rate of sewage treatment plants | % | [15] | ||
| Offshore biodiversity indices | Phytoplankton | [4,15] | ||
| Macro zooplankton | [4,15] | |||
| Benthic organisms | [4,15] | |||
| Marine biological disasters | Times of red tide (more than 100 square kilometers) | Time | [4,15] | |
| Social Sustainable Development | Index of population and labor force | Urban population density | People/hm2 | [10,37] |
| Quantity of labor force | Million people | [10] | ||
| Average wage of employed workers | Yuan (CNY) | [10] | ||
| The level of infrastructure development | Education expenditure | Billion yuan | [10] | |
| Science and technology spending | Billion yuan | [10] | ||
| Urban road area | Hm2 | [6] | ||
| Public collection of books | Thousand pieces | [10] | ||
| Number of beds in hospital | Pieces | [7,10] | ||
| Public awareness of sustainability development | Baidu Index of sustainability | [4] | ||
| Baidu Index of global warming | [4] | |||
| Baidu Index of clean energy | [4] | |||
| Baidu Index of recycling | [4] |
| Index | Mean | SD | Kurt | Skew | Min | Max |
|---|---|---|---|---|---|---|
| GDP | 492.52 | 599.45 | 8.45 | 2.74 | 23.17 | 3815.60 |
| GDP per capita | 102,764.23 | 89,886.29 | 8.51 | 2.60 | 21,200 | 544,300 |
| The third industry proportion | 47.64 | 9.50 | 1.31 | 1.04 | 30.65 | 79.23 |
| FDI per capita | 344.37 | 509.42 | 6.64 | 2.49 | 0.00 | 2975.45 |
| Wholesale and retail trade sales per capita | 40,042.04 | 29,651.95 | 3.58 | 1.79 | 7215.32 | 173,849.01 |
| Number of industrial enterprises above designated size | 2282.07 | 2256.05 | 1.41 | 1.37 | 18 | 10,658 |
| Water and road passenger traffic volume | 58.37 | 99.4 | 57.21 | 7.11 | 4.4 | 916.08 |
| Water and road freight volume | 205.6 | 209.9 | 10.17 | 2.9 | 2.13 | 1329.23 |
| Wharf length | 15,077.13 | 18,387.77 | 5.14 | 2.08 | 0 | 95,772 |
| Number of 10,000-ton berths | 35.82 | 42.73 | 2.32 | 1.58 | 0 | 190 |
| Water supply | 5.48 | 5.76 | 7.26 | 2.11 | 0.19 | 38.43 |
| Land area | 816,161.54 | 445,809.35 | −1.23 | 0.05 | 145,500 | 1,693,100 |
| Annual electricity consumption | 2,889,630.39 | 3,088,966.65 | 3.96 | 1.96 | 96,335.00 | 15,685,775.00 |
| Local general public budget expenditure | 75.48 | 120.93 | 18.93 | 4.11 | 5.7 | 835.15 |
| Green coverage of built-up area | 41.04 | 4.1 | 2.8 | −0.75 | 23.24 | 57.94 |
| Mean indicator of ecological environment quality | 0.48 | 0.11 | −1.24 | 0.26 | 0.31 | 0.71 |
| Industrial wastewater discharger | 86.7 | 109.95 | 28.7 | 4.28 | 0.07 | 965.01 |
| Industrial sulfur dioxide emissions | 1071.95 | 2204.54 | 24.08 | 4.23 | 0.75 | 18,877.35 |
| Industrial soot emissions | 293.84 | 1240.42 | 185.56 | 12.87 | 0.48 | 18,598.66 |
| Industrial nitrogen oxide emissions | 265.52 | 310.77 | 11.37 | 2.95 | 0 | 2147.23 |
| Comprehensive utilization rate of industrial solid wastes | 87.23 | 18.04 | 10.73 | −3.04 | 0 | 105.8 |
| Harmless disposal rate of household garbage | 97.29 | 10.57 | 55.83 | −6.82 | 0 | 100 |
| Centralized treatment rate of sewage treatment plants | 86.05 | 22.08 | 9.13 | −3.1 | 0 | 100 |
| Phytoplankton | 2.27 | 0.59 | −0.17 | 0.57 | 0.9 | 3.7 |
| Macro zooplankton | 2.38 | 0.69 | 0.27 | 0.49 | 0.9 | 4 |
| Benthic organisms | 1.76 | 0.84 | −0.92 | 0.02 | 0.2 | 3.54 |
| Times of red tide (more than 100 square kilometers) | 0.19 | 0.66 | 46.61 | 5.79 | 0 | 7 |
| Urban population density | 6.8 | 4.87 | 5.82 | 2.32 | 1.52 | 26.34 |
| Quantity of labor force | 0.88 | 1.12 | 9.85 | 2.98 | 0.03 | 6.82 |
| Average wage of employed workers | 70,674.89 | 17,977.4 | 3.31 | 1.33 | 35,790 | 160,256 |
| Education expenditure | 12.21 | 15.01 | 13.15 | 3.37 | 1.39 | 99.57 |
| Science and technology spending | 3.19 | 7.99 | 21.19 | 4.45 | 0.01 | 55.5 |
| Urban road area | 3428.99 | 3793.02 | 5.75 | 2.3 | 261 | 24,473 |
| Public collection of books | 6752.45 | 12,413.03 | 19.72 | 4.18 | 110 | 80,150 |
| Number of beds in hospital | 24,000.98 | 21,218.77 | 9.41 | 2.65 | 2361 | 136,682 |
| Baidu Index of sustainability | 1.61 | 5.45 | 50.75 | 6.56 | 0 | 54.92 |
| Baidu Index of global warming | 18.73 | 25.22 | 5.11 | 2.33 | 0 | 119.37 |
| Baidu Index of clean energy | 27.5 | 33.58 | 3.17 | 1.89 | 0 | 158.52 |
| Baidu Index of recycling | 28.44 | 33.2 | 2.63 | 1.77 | 0 | 145.27 |
| Test | Value |
|---|---|
| KMO Measure of Sampling Adequacy | 0.721 |
| Bartlett’s Test of Sphericity | p < 0.000 |
Disclaimer/Publisher’s Note: The statements, opinions and data contained in all publications are solely those of the individual author(s) and contributor(s) and not of MDPI and/or the editor(s). MDPI and/or the editor(s) disclaim responsibility for any injury to people or property resulting from any ideas, methods, instructions or products referred to in the content. |
© 2025 by the authors. Licensee MDPI, Basel, Switzerland. This article is an open access article distributed under the terms and conditions of the Creative Commons Attribution (CC BY) license (https://creativecommons.org/licenses/by/4.0/).
Share and Cite
Feng, J.; Kong, L.; Li, H.; Cannon, N.; Chang, X.; Ma, L. Evaluation of the Sustainable Development Capacity of Bay Cities in China in the Context of Blue Bay Remediation Action. Sustainability 2025, 17, 3036. https://doi.org/10.3390/su17073036
Feng J, Kong L, Li H, Cannon N, Chang X, Ma L. Evaluation of the Sustainable Development Capacity of Bay Cities in China in the Context of Blue Bay Remediation Action. Sustainability. 2025; 17(7):3036. https://doi.org/10.3390/su17073036
Chicago/Turabian StyleFeng, Jian, Lingjin Kong, Haoyang Li, Nicola Cannon, Xianmin Chang, and Longbo Ma. 2025. "Evaluation of the Sustainable Development Capacity of Bay Cities in China in the Context of Blue Bay Remediation Action" Sustainability 17, no. 7: 3036. https://doi.org/10.3390/su17073036
APA StyleFeng, J., Kong, L., Li, H., Cannon, N., Chang, X., & Ma, L. (2025). Evaluation of the Sustainable Development Capacity of Bay Cities in China in the Context of Blue Bay Remediation Action. Sustainability, 17(7), 3036. https://doi.org/10.3390/su17073036

