Spatiotemporal Interpolation of Actual Evapotranspiration Across Turkey Using the Australian National University Spline Model: Insights into Its Relationship with Vegetation Cover
Abstract
1. Introduction
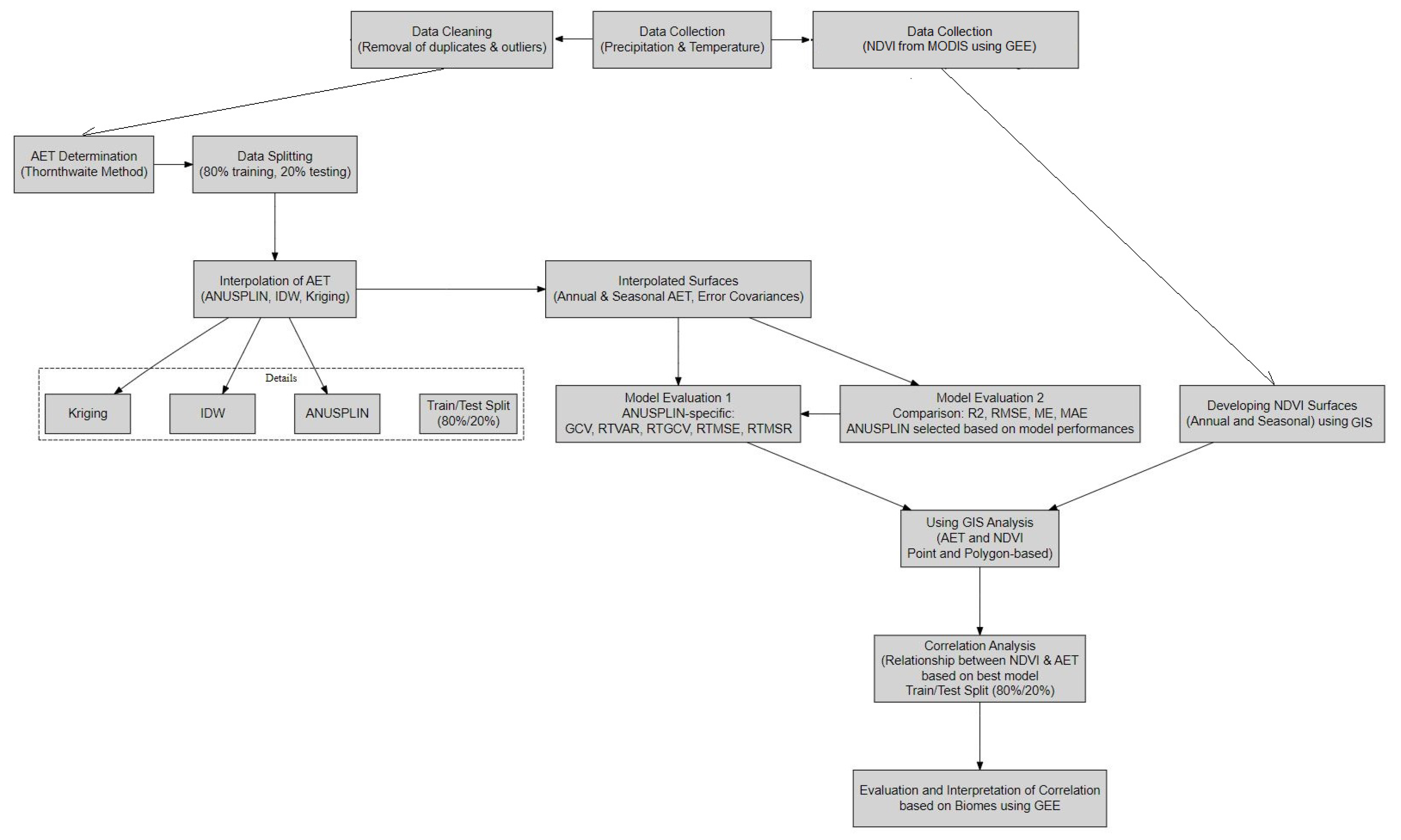
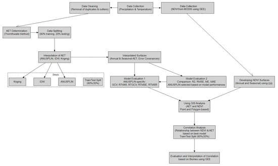
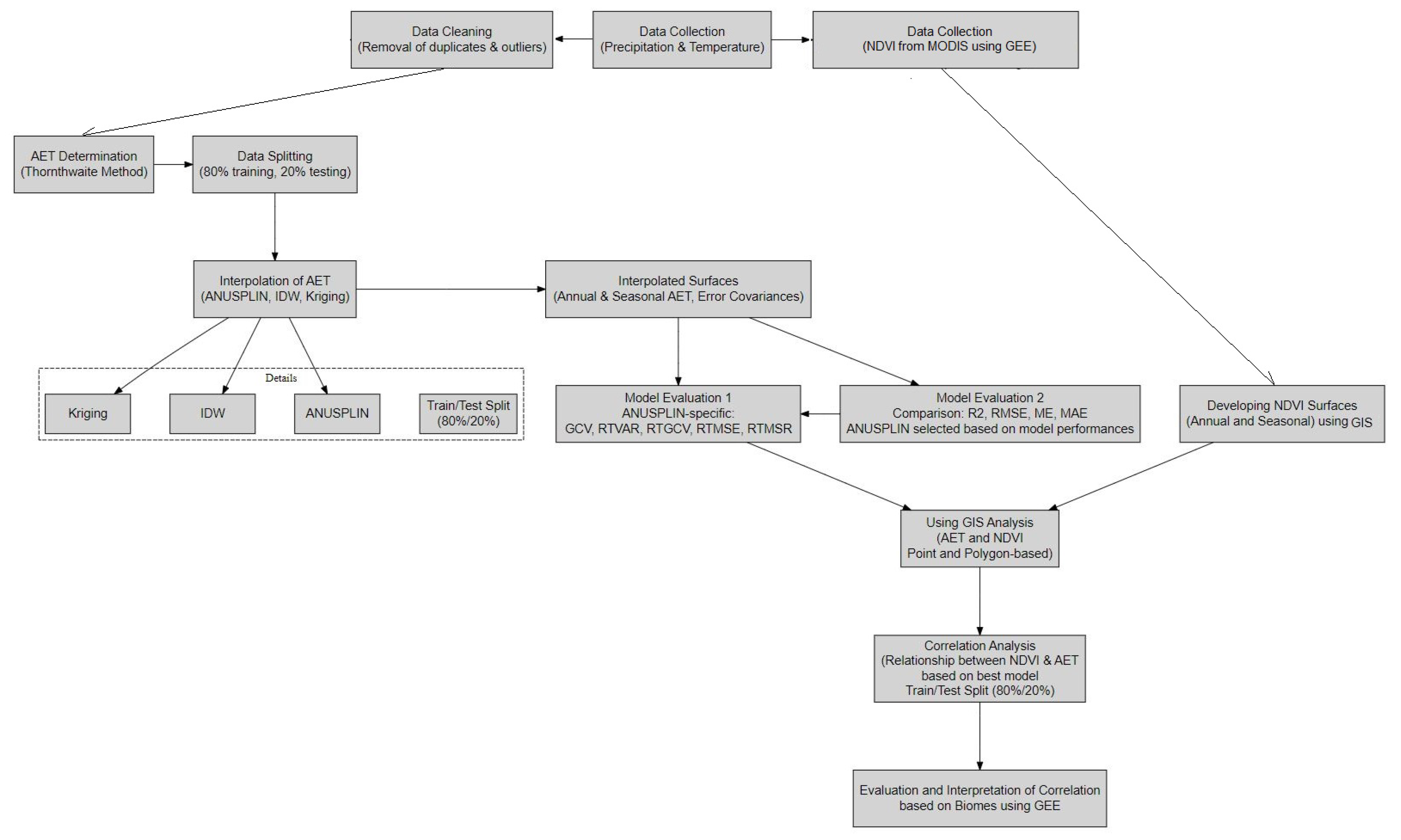
2. Materials and Methods
2.1. Study Area Description
2.2. Data and Analysis
2.3. Interpolation Methods
2.3.1. ANUSPLIN (Australian National University Spline)
2.3.2. Inverse Distance Weighting (IDW)
2.3.3. Ordinary Kriging (KRG)
2.4. Statistical Analyses and Evaluation of Model Performance
3. Results and Discussion
3.1. Spatiotemporal Interpolation by ANUSPLIN and Evaluation of Model Performance
3.2. Validation and Comparison
3.3. Spatiotemporal Variation in NDVI and Its Relationship with AET
3.3.1. Spatiotemporal Variation in NDVI
3.3.2. NDVI—AET Relations
4. Conclusions
Funding
Institutional Review Board Statement
Informed Consent Statement
Data Availability Statement
Acknowledgments
Conflicts of Interest
References
- Dong, Q.; Zhan, C.; Wang, H.; Wang, F.; Zhu, M. A review on evapotranspiration data assimilation based on hydrological models. J. Geogr. Sci. 2016, 26, 230–242. [Google Scholar] [CrossRef][Green Version]
- Wang, H.; Jia, G. Regional estimates of evapotranspiration over Northern China using a remote-sensing-based triangle interpolation method. Adv. Atmos. Sci. 2013, 30, 1479–1490. [Google Scholar] [CrossRef]
- Türkeş, M. General Climatology: The Principles of Air and Climate (In Turkish: Genel Klimatoloji: Atmosfer, Hava ve Iklimin Temelleri); Kriter Yayınları: Istanbul, Turkey, 2016. [Google Scholar]
- Matin, M.; Bourque, C.P.A. Influence of vegetation cover on regional evapotranspiration in semi-arid watersheds in northwest China. In Evapotranspiration—An Overview; IntechOpen: London, UK, 2013. [Google Scholar]
- Jovanovic, N.; Israel, S. Critical review of methods for the estimation of actual evapotranspiration in hydrological models. In Evapotranspiration—Remote Sensing and Modeling; IntechOpen: London, UK, 2012. [Google Scholar]
- Thornthwaite, C.W. An approach toward a rational classification of climate. Geogr. Rev. 1948, 38, 55–94. [Google Scholar] [CrossRef]
- Meentemeyer, V. Macroclimate the Lignin Control of Litter Decomposition Rates. Ecology 1978, 59, 465–472. [Google Scholar] [CrossRef]
- Liski, J.; Nissinen, A.R.I.; Erhard, M.; Taskinen, O. Climatic effects on litter decomposition from arctic tundra to tropical rainforest. Global Change Biol. 2003, 9, 575–584. [Google Scholar] [CrossRef]
- Jovanovic, N.Z.; Bugan, R.D.H.; Israel, S. Quantifying the evapotranspiration component of the water balance of Atlantis Sand Plain Fynbos (South Africa). In Evapotranspiration—An Overview; IntechOpen: London, UK, 2013; pp. 39–59. [Google Scholar]
- Hart, Q.J.; Brugnach, M.; Temesgen, B.; Rueda, C.; Ustin, S.L.; Frame, K. Daily reference evapotranspiration for California using satellite imagery and weather station measurement interpolation. Civ. Eng. Environ. Syst. 2009, 26, 19–33. [Google Scholar] [CrossRef]
- Blaney, H.F. Determining Water Requirements in Irrigated Areas from Climatological and Irrigation Data; 1952. Available online: https://ia600207.us.archive.org/1/items/determiningwater96blan/determiningwater96blan.pdf (accessed on 9 September 2024).
- Jensen, M.E.; Haise, H.R. Estimating evapotranspiration from solar radiation. J. Irrig. Drain. Div. 1963, 89, 15–41. [Google Scholar] [CrossRef]
- Cuenca, R.H.; Nicholson, M.T. Application of Penman Equation Wind Function. J. Irrig. Drain. Div. 1982, 108. [Google Scholar] [CrossRef]
- Esin, A.I.; Solovyev, D.A.; Kamyshova, G.N.; Terekhova, N.N.; Korsaka, V.V. Evapotranspiration prediction based on chebyshev interpolation. Int. Trans. J. Eng. Manag. Appl. Sci. Technol. 2019, 10, 10. [Google Scholar]
- Güler, M. A Comparison of Different Interpolation Methods Using the Geographical Information System for the Production of Reference Evapotranspiration Maps in Turkey. J. Meteorol. Soc. Jpn. Ser. II 2014, 92, 227–240. [Google Scholar] [CrossRef]
- Xu, H.-j.; Wang, X.-p.; Zhao, C.-y. Drought sensitivity of vegetation photosynthesis along the aridity gradient in northern China. Int. J. Appl. Earth Obs. Geoinf. 2021, 102, 102418. [Google Scholar] [CrossRef]
- Nistor, M.M.; Rai, P.K.; Carebia, I.A.; Singh, P.; Pratap Shahi, A.; Mishra, V.N. Comparison of the effectiveness of two Budyko-based methods for actual evapotranspiration in Uttar Pradesh, India. Geogr. Tech. 2020, 15, 1–15. [Google Scholar] [CrossRef]
- Dong, Z.Q.; Hu, H.C.; Wei, Z.W.; Liu, Y.P.; Xu, H.L.; Yan, H.; Chen, L.J.; Li, H.Q.; Khan, M.Y.A. Estimating the Actual Evapotranspiration of Different Vegetation Types Based on Root Distribution Functions. Front. Earth Sci. 2022, 10, 893388. [Google Scholar] [CrossRef]
- Hadadi, F.; Moazenzadeh, R.; Mohammadi, B. Estimation of actual evapotranspiration: A novel hybrid method based on remote sensing and artificial intelligence. J. Hydrol. 2022, 609, 127774. [Google Scholar] [CrossRef]
- Arast, M.; Ranjbar, A.; Mousavi, S.H.; Abdollahi, K. Assessment of the Relationship Between NDVI-Based Actual Evapotranspiration by SEBS. Iran. J. Sci. Technol. Trans. A-Sci. 2020, 44, 1051–1062. [Google Scholar] [CrossRef]
- Kosa, P. The effect of temperature on actual evapotranspiration based on Landsat 5 TM Satellite Imagery. Evapotranspiration 2011, 56, 209–228. [Google Scholar]
- Ling, M.H.; Yang, Y.Q.; Xu, C.Y.; Yu, L.L.; Xia, Q.Y.; Guo, X.M. Temporal and Spatial Variation Characteristics of Actual Evapotranspiration in the Yiluo River Basin Based on the Priestley-Taylor Jet Propulsion Laboratory Model. Appl. Sci. 2022, 12, 9784. [Google Scholar] [CrossRef]
- Mensah, F.O.; Alo, C.A. Modeling monthly actual evapotranspiration: An application of geographically weighted regression technique in the Passaic River Basin. J. Water Clim. Change 2023, 14, 17–37. [Google Scholar] [CrossRef]
- Yang, L.S.; Feng, Q.; Zhu, M.; Wang, L.M.; Alizadeh, M.R.; Adamowski, J.F.; Wen, X.H.; Yin, Z.L. Variation in actual evapotranspiration and its ties to climate change and vegetation dynamics in northwest China. J. Hydrol. 2022, 607, 127533. [Google Scholar] [CrossRef]
- Abbasi, N.; Nouri, H.; Didan, K.; Barreto-Munoz, A.; Borujeni, S.C.; Opp, C.; Nagler, P.; Thenkabail, P.S.; Siebert, S. Mapping Vegetation Index-Derived Actual Evapotranspiration across Croplands Using the Google Earth Engine Platform. Remote Sens. 2023, 15, 1017. [Google Scholar] [CrossRef]
- Drerup, P.; Brueck, H.; Eticha, D.; Scherer, H.W. NDVI-based estimates of evapotranspiration of winter wheat indicate positive effects of N fertilizer application on agronomic water-use efficiency. J. Agron. Crop Sci. 2020, 206, 1–12. [Google Scholar] [CrossRef]
- Gwate, O.; Mantel, S.K.; Finca, A.; Gibson, L.A.; Munch, Z.; Palmer, A.R. Estimating evapotranspiration in semi-arid rangelands. Afr. J. Range Forage Sci. 2019, 36, 17–25. [Google Scholar] [CrossRef]
- Wang, Y.Q.; Luo, Y.; Shafeeque, M.; Zhou, M.L.; Li, H.Y. Modelling interannual variations in catchment evapotranspiration considering vegetation and climate seasonality using the Budyko framework. Hydrol. Process. 2021, 35, e14118. [Google Scholar] [CrossRef]
- Aieb, A.; Kadri, I.; Lefsih, K.; Madani, K. Spatiotemporal trend analysis of runoff and actual evapotranspiration in Northern Algeria between 1901 and 2020. Model. Earth Syst. Environ. 2022, 8, 5251–5267. [Google Scholar] [CrossRef]
- Mardikis, M.G.; Kalivas, D.P.; Kollias, V.J. Comparison of Interpolation Methods for the Prediction of Reference Evapotranspiration—An Application in Greece. Water Resour. Manag. 2005, 19, 251–278. [Google Scholar] [CrossRef]
- Tait, A.; Woods, R. Spatial Interpolation of Daily Potential Evapotranspiration for New Zealand Using a Spline Model. J. Hydrometeorol. 2007, 8, 430–438. [Google Scholar] [CrossRef]
- Wang, Y.; Sun, L.; Li, H.; Luo, Y. Monthly/8-km Grid Meteorological Dataset at the Middle and Upper Reaches of the Yellow River Basin of China (1980–2015). J. Glob. Change Data Discov. 2022, 6, 25–36. [Google Scholar] [CrossRef]
- Wu, R.; Liu, Y.; Xing, X. Evaluation of evapotranspiration deficit index for agricultural drought monitoring in North China. J. Hydrol. 2021, 596, 126057. [Google Scholar] [CrossRef]
- Zhao, J.; Li, C.; Yang, T.; Tang, Y.; Yin, Y.; Luan, X.; Sun, S. Estimation of high spatiotemporal resolution actual evapotranspiration by combining the SWH model with the METRIC model. J. Hydrol. 2020, 586, 124883. [Google Scholar] [CrossRef]
- Nistor, M.M.; Satyanaga, A.; Dezsi, S.; Haidu, I. European Grid Dataset of Actual Evapotranspiration, Water Availability and Effective Precipitation. Atmosphere 2022, 13, 772. [Google Scholar] [CrossRef]
- Zhang, X.; Kang, S.; Zhang, L.; Liu, J. Spatial variation of climatology monthly crop reference evapotranspiration and sensitivity coefficients in Shiyang river basin of northwest China. Agric. Water Manag. 2010, 97, 1506–1516. [Google Scholar] [CrossRef]
- da Silva Júnior, J.C.; Medeiros, V.; Garrozi, C.; Montenegro, A.; Gonçalves, G.E. Random forest techniques for spatial interpolation of evapotranspiration data from Brazilian’s Northeast. Comput. Electron. Agric. 2019, 166, 105017. [Google Scholar] [CrossRef]
- Walsh, O.S.; Solie, J.B.; Raun, W.R. Can Oklahoma Mesonet Cumulative Evapotranspiration Data Be Accurately Predicted Using Three Interpolation Methods? Commun. Soil Sci. Plant Anal. 2013, 44, 892–899. [Google Scholar] [CrossRef][Green Version]
- Arbelaez, C.J.G.; Ramirez, A.G.; Giraldo, N.R.; Hernandez, J.D.R. Evapotranspiration Estimated in Colombia Using NDVI Data and Neural Networks. Available online: https://www.proceedings.com/content/030/030674webtoc.pdf (accessed on 9 September 2024).
- dos Santos, R.A.; Mantovani, E.C.; Fernandes, E.I.; Filgueiras, R.; Lourenco, R.D.; Bufon, V.B.; Neale, C.M.U. Modeling Actual Evapotranspiration with MSI-Sentinel Images and Machine Learning Algorithms. Atmosphere 2022, 13, 1518. [Google Scholar] [CrossRef]
- Mosre, J.; Suárez, F. Actual Evapotranspiration Estimates in Arid Cold Regions Using Machine Learning Algorithms with In Situ and Remote Sensing Data. Water 2021, 13, 870. [Google Scholar] [CrossRef]
- Jahangir, M.H.; Arast, M. Remote sensing products for predicting actual evapotranspiration and water stress footprints under different land cover. J. Clean. Prod. 2020, 266, 121818. [Google Scholar] [CrossRef]
- Wang, L.; Wang, J.J.; Ding, J.L.; Li, X. Estimation and Spatiotemporal Evolution Analysis of Actual Evapotranspiration in Turpan and Hami Cities Based on Multi-Source Data. Remote Sens. 2023, 15, 2565. [Google Scholar] [CrossRef]
- Huayang, W.; Fengjiao, C.; Jun, L.; Kangjun, Q.; Gen, W. A study on spatial interpolation of temperature in Anhui Province based on ANUSPLIN. Meteorol. Environ. Res. 2019, 10, 51–60. [Google Scholar] [CrossRef]
- McKenney, D.W.; Pedlar, J.H.; Papadopol, P.; Hutchinson, M.F. The development of 1901–2000 historical monthly climate models for Canada and the United States. Agric. For. Meteorol. 2006, 138, 69–81. [Google Scholar] [CrossRef]
- Hameed, M.M.; AlOmar, M.K.; Razali, S.F.M.; Khalaf, M.A.K.; Baniya, W.J.; Sharafati, A.; AlSaadi, M.A. Application of Artificial Intelligence Models for Evapotranspiration Prediction along the Southern Coast of Turkey. Complexity 2021, 2021, 8850243. [Google Scholar] [CrossRef]
- Cobaner, M.; Citakoglu, H.; Haktanir, T.; Kisi, O. Modifying Hargreaves-Samani equation with meteorological variables for estimation of reference evapotranspiration in Turkey. Hydrol. Res. 2017, 48, 480–497. [Google Scholar] [CrossRef]
- Citakoglu, H.; Cobaner, M.; Haktanir, T.; Kisi, O. Estimation of Monthly Mean Reference Evapotranspiration in Turkey. Water Resour. Manag. 2014, 28, 99–113. [Google Scholar] [CrossRef]
- Basakin, E.E.; Ekmekcioglu, Ö.; Özger, M.; Altinbas, N.; Saylan, L. Estimation of measured evapotranspiration using data-driven methods with limited meteorological variables. Ital. J. Agrometeorol.-Riv. Ital. Di Agrometeorol. 2021, 1, 63–80. [Google Scholar] [CrossRef]
- Ma, L.; Zuo, C.Q. A comparison of spatial interpolation models for mapping rainfall erosivity on China mainland. Advanced Mater. Res. 2012, 518–523, 4489–4495. [Google Scholar] [CrossRef]
- Paradise, T. Turkey in Encyclopedia of World Geography; Facts On File, Incorporated: New York, NY, USA, 2014. [Google Scholar]
- Kuzucuoglu, C. The Geomorphological Regions of Turkey: In Landscapes and Landforms of Turkey; Springer International Publishing: Cham Switzerland, 2019. [Google Scholar]
- Turkes, M. Climate and Drought in Turkey. In Water Resources of Turkey; Springer: Berlin/Heidelberg, Germany, 2020; pp. 85–125. [Google Scholar]
- Bostan, P.; Heuvelink, G.B.; Akyurek, S. Comparison of regression and kriging techniques for mapping the average annual precipitation of Turkey. Int. J. Appl. Earth Obs. 2012, 19, 115–126. [Google Scholar] [CrossRef]
- Deniz, A.; Toros, H.; Incecik, S. Spatial variations of climate indices in Turkey. Int. J. Climatol. 2011, 31, 394–403. [Google Scholar] [CrossRef]
- Atalay, I. Vegetation. In The Soils of Turkey; Kapur, S., Akca, E., Gunal, H., Eds.; Springer International Publishing: Cham Switzerland, 2017. [Google Scholar]
- Kazancı, N.; Kuzucuoğlu, C.L. Threats and Conservation of Landscapes in Turkey: In Landscapes and Landforms of Turkey; Springer: Cham Switzerland, 2019; pp. 603–632. [Google Scholar]
- MGM. Local Climate Parameters Between 1960–2017 for Turkey; MGM: Ankara, Turkey, 2018. [Google Scholar]
- Arikan, B.B.; Kahya, E. Homogeneity revisited: Analysis of updated precipitation series in Turkey. Theor. Appl. Climatol. 2019, 135, 211–220. [Google Scholar] [CrossRef]
- Komuscu, A.U. Homogeneity analysis of long-term monthly precipitation data of Turkey. Fresenius Environ. Bull. 2010, 19, 1220–1230. [Google Scholar]
- Türkeş, M.; Sümer, U.M.; Demir, İ. Re-evaluation of trends and changes in mean, maximum and minimum temperatures of Turkey for the period 1929–1999. Int. J. Climatol. J. R. Meteorol. Soc. 2002, 22, 947–977. [Google Scholar] [CrossRef]
- Turkes, M.; Tatli, H. Use of the standardized precipitation index (SPI) and a modified SPI for shaping the drought probabilities over Turkey. Int. J. Climatol. 2009, 29, 2270–2282. [Google Scholar] [CrossRef]
- NASA/METI/AIST. Japan Spacesystems and U.S./Japan ASTER Science Team. (2009). ASTER Global Digital Elevation Model [Data Set]. NASA EOSDIS Land Processes DAAC 2009. [CrossRef]
- Bölük, E. Climate in Turkey According to Thornthwaite Classification (In Turkish: Thornthwaite İklim Sınıflandırmasına Göre Türkiye İklimi); TC Orman Ve Su İşleri Bakanlığı Meteoroloji Genel Müdürlüğü, Araştırma Dairesi Başkanlığı: Ankara, Turkey, 2016; pp. 1–25. [Google Scholar]
- Ozyuvaci, N. Meteorology and Climatology; Istanbul University, Faculty of Forestry: Istanbul, Turkey, 1999. (In Turkish) [Google Scholar]
- Team, A.J.A.f.E. NASA EOSDIS Land Processes Distributed Active Archive Center (LP DAAC) at the USGS Earth Resources Observation and Science (EROS) Center. 2020. Available online: https://lpdaac.usgs.gov/resources/data-action/aster-ultimate-2018-winter-olympics-observer (accessed on 9 September 2022).
- Tucker, C.J. Red and photographic infrared linear combinations for monitoring vegetation. Remote Sens. Environ. 1979, 8, 127–150. [Google Scholar] [CrossRef]
- Dinerstein, E.; Olson, D.; Joshi, A.; Vynne, C.; Burgess, N.D.; Wikramanayake, E.; Hahn, N.; Palminteri, S.; Hedao, P.; Noss, R.; et al. An Ecoregion-Based Approach to Protecting Half the Terrestrial Realm. BioScience 2017, 67, 534–545. [Google Scholar] [CrossRef]
- Hutchinson, M.F.; Xu, T. Anusplin Version 4.4 User Guide; Centre for Resource and Environmental Studies, The Australian National University: Canberra, Australia, 2004; p. 54. [Google Scholar]
- Wahba, G. How to smooth curves and surfaces with splines and cross-validation. In Proceedings of the 24th Design of Experiments Conference, Madison, WI, USA, 23–25 October 1978; pp. 167–192. [Google Scholar]
- Wahba, G. Spline Models for Observational Data; SIAM: New Delhi, India, 1990. [CrossRef]
- Hutchinson, M. The Application of Thin Plate Smoothing Splines to Continent-Wide Data Assimilation; Bureau of Meteorology: Melbourne, Australia, 1991; pp. 104–113. [Google Scholar]
- Zhang, X.; Shao, J.A.; Luo, H. Spatial interpolation of air temperature with Anusplin in Three Gorges Reservoir Area. In Proceedings of the 2011 International Conference on Remote Sensing, Environment and Transportation Engineering, Nanjing, China, 24–26 June 2011; pp. 3465–3468. [Google Scholar]
- Craven, P.; Wahba, G. Smoothing noisy data with spline functions. Numer. Math. 1978, 31, 377–403. [Google Scholar] [CrossRef]
- Chen, S.; Guo, J. Spatial interpolation techniques: Their applications in regionalizing climate-change series and associated accuracy evaluation in Northeast China. J. Geomat. Nat. Hazards Risk 2017, 8, 689–705. [Google Scholar] [CrossRef]
- Mitas, L.; Mitasova, H. Spatial interpolation. In Geographical Information Systems: Principles, Techniques, Management Applications; Wiley: New York, NY, USA, 1999; p. 1. [Google Scholar]
- Panigrahi, N. Computing in Geographic Information Systems; CRC Press: Boca Raton, FL, USA, 2014. [Google Scholar]
- Beek, E. Spatial interpolation of daily meteorological data. J. Theor. Eval. Available Techniques. Rep. 1991, 53, 43. [Google Scholar]
- Wu, Y.; Hung, M.-C. Comparison of spatial interpolation techniques using visualization and quantitative assessment. In Applications of Spatial Statistics; IntechOpen: London, UK, 2016; pp. 17–34. [Google Scholar] [CrossRef]
- Ho, R. Handbook of Univariate and Multivariate Data Analysis and Interpretation with SPSS; CRC Press: Boca Raton, FL, USA, 2006. [Google Scholar]
- International Business Machines Corporation (IBM). IBM SPSS Modeler Documentation Version 18.5. Available online: https://www.ibm.com/support/pages/spss-modeler-1821-documentation (accessed on 9 September 2024).
- Prasad, R.K.; Bhimala, K.R.; Patra, G.K.; Himesh, S.; Goroshi, S. Annual and seasonal trends in actual evapotranspiration over different meteorological sub-divisions in India using satellite-based data. Theor. Appl. Climatol. 2023, 152, 999–1017. [Google Scholar] [CrossRef]
- Yang, L.Y.; Shi, L.; Li, J.; Kong, H.; Wu, D.; Wei, J. Effects of climatic conditions and vegetation changes on actual evapotranspiration in Mu Us sandy land. Water Sci. Technol. 2023, 88, 723–737. [Google Scholar] [CrossRef]
- Yao, T.C.; Lu, H.W.; Yu, Q.; Feng, S.S.; Xue, Y.X.; Feng, W. Uncertainties of three high-resolution actual evapotranspiration products across China: Comparisons and applications. Atmos. Res. 2023, 286, 106682. [Google Scholar] [CrossRef]
- Jian, D.; Li, X.; Sun, H.; Tao, H.; Jiang, T.; Su, B.; Hartmann, H. Estimation of Actual Evapotranspiration by the Complementary Theory-Based Advection–Aridity Model in the Tarim River Basin, China. J. Hydrometeorol. 2018, 19, 289–303. [Google Scholar] [CrossRef]
- Senay, G.B.; Friedrichs, M.; Morton, C.; Parrish, G.E.L.; Schauer, M.; Khand, K.; Kagone, S.; Boiko, O.; Huntington, J. Mapping actual evapotranspiration using Landsat for the conterminous United States: Google Earth Engine implementation and assessment of the SSEBop model. Remote Sens. Environ. 2022, 275, 113011. [Google Scholar] [CrossRef]
- Yener, I. Development of high-resolution annual climate surfaces for Turkey using ANUSPLIN and comparison with other methods. Atmosfera 2023, 37, 425–444. [Google Scholar] [CrossRef]
- Price, D.T.; McKenney, D.W.; Nalder, I.A.; Hutchinson, M.F.; Kesteven, J.L. A comparison of two statistical methods for spatial interpolation of Canadian monthly mean climate data. Agric. For. Meteorol. 2000, 101, 81–94. [Google Scholar] [CrossRef]
- Zhao, H.; Huang, W.; Xie, T.; Wu, X.; Xie, Y.; Feng, S.; Chen, F. Optimization and evaluation of a monthly air temperature and precipitation gridded dataset with a 0.025° spatial resolution in China during 1951–2011. Theor. Appl. Climatol. 2019, 138, 491–507. [Google Scholar] [CrossRef]
- Yuan, L.; Chen, X.; Ma, Y.; Han, C.; Wang, B.; Ma, W. A monthly 0.01° terrestrial evapotranspiration product (1982–2018) for the Tibetan Plateau. Earth Syst. Sci. Data 2022, 2022, 1–39. [Google Scholar]
- Singh, R.; Senay, G.; Velpuri, N.; Bohms, S.; Verdin, J. On the Downscaling of Actual Evapotranspiration Maps Based on Combination of MODIS and Landsat-Based Actual Evapotranspiration Estimates. Remote Sens. 2014, 6, 10483–10509. [Google Scholar] [CrossRef]
- Niu, Z.; He, H.; Zhu, G.; Ren, X.; Zhang, L.; Zhang, K.; Yu, G.; Ge, R.; Li, P.; Zeng, N.; et al. An increasing trend in the ratio of transpiration to total terrestrial evapotranspiration in China from 1982 to 2015 caused by greening and warming. Agric. For. Meteorol. 2019, 279, 107701. [Google Scholar] [CrossRef]
- Rigden, A.J.; Salvucci, G.D. Evapotranspiration based on equilibrated relative humidity (ETRHEQ): Evaluation over the continental US. Water Resour. Res. 2015, 51, 2951–2973. [Google Scholar] [CrossRef]
- Basconcillo, J.Q.; Duran, G.A.W.; Francisco, A.A.; Abastillas, R.G.; Hilario, F.D.; Juanillo, E.L.; Solis, A.L.S.; Lucero, A.J.R.; Maratas, S.L.A. Evaluation of Spatial Interpolation Techniques for Operational Climate Monitoring in the Philippines. Sola 2017, 13, 114–119. [Google Scholar] [CrossRef][Green Version]
- Maselli, F.; Angeli, L.; Battista, P.; Fibbi, L.; Gardin, L.; Magno, R.; Rapi, B.; Chiesi, M. Evaluation of Terra/Aqua MODIS and Sentinel-2 MSI NDVI data for predicting actual evapotranspiration in Mediterranean regions. Int. J. Remote Sens. 2020, 41, 5186–5205. [Google Scholar] [CrossRef]
- Maselli, F.; Chiesi, M.; Angeli, L.; Fibbi, L.; Rapi, B.; Romani, M.; Sabatini, F.; Battista, P. An improved NDVI-based method to predict actual evapotranspiration of irrigated grasses and crops. Agric. Water Manag. 2020, 233, 106077. [Google Scholar] [CrossRef]
- Adnan, R.M.; Heddam, S.; Yaseen, Z.M.; Shahid, S.; Kisi, O.; Li, B.Q. Prediction of Potential Evapotranspiration Using Temperature-Based Heuristic Approaches. Sustainability 2021, 13, 297. [Google Scholar] [CrossRef]
- Sattari, M.T.; Apaydin, H.; Band, S.S.; Mosavi, A.; Prasad, R. Comparative analysis of kernel-based versus ANN and deep learning methods in monthly reference evapotranspiration estimation. Hydrol. Earth Syst. Sci. 2021, 25, 603–618. [Google Scholar] [CrossRef]
- Cetin, M.; Alsenjar, O.; Aksu, H.; Golpinar, M.S.; Akgul, M.A. Comparing actual evapotranspiration estimations by METRIC to in-situ water balance measurements over an irrigated field in Turkey. Hydrol. Sci. J. 2023, 68, 1162–1183. [Google Scholar] [CrossRef]
- Yang, Y.J.; Wang, S.J.; Bai, X.Y.; Tan, Q.; Li, Q.; Wu, L.H.; Tian, S.Q.; Hu, Z.Y.; Li, C.J.; Deng, Y.H. Factors Affecting Long-Term Trends in Global NDVI. Forests 2019, 10, 372. [Google Scholar] [CrossRef]
- Pei, Z.F.; Fang, S.B.; Yang, W.N.; Wang, L.; Wu, M.Y.; Zhang, Q.F.; Han, W.; Khoi, D.N. The Relationship between NDVI and Climate Factors at Different Monthly Time Scales: A Case Study of Grasslands in Inner Mongolia, China (1982–2015). Sustainability 2019, 11, 7243. [Google Scholar] [CrossRef]
- Zhang, H.X.; Chang, J.X.; Zhang, L.P.; Wang, Y.M.; Li, Y.Y.; Wang, X.Y. NDVI dynamic changes and their relationship with meteorological factors and soil moisture. Environ. Earth Sci. 2018, 77, 582. [Google Scholar] [CrossRef]
- Gao, J.B.; Jiao, K.W.; Wu, S.H. Investigating the spatially heterogeneous relationships between climate factors and NDVI in China during 1982 to 2013. J. Geogr. Sci. 2019, 29, 1597–1609. [Google Scholar] [CrossRef]
- Guo, L.; Wu, S.; Zhao, D.; Yin, Y.; Leng, G.; Zhang, Q. NDVI-Based Vegetation Change in Inner Mongolia from 1982 to 2006 and Its Relationship to Climate at the Biome Scale. Adv. Meteorol. 2014, 2014, 692068. [Google Scholar] [CrossRef]
- Messaoud, Y.; Reid, A.; Tchebakova, N.M.; Goldman, J.A.; Hofgaard, A. The Historical Complexity of Tree Height Growth Dynamic Associated with Climate Change in Western North America. Forests 2022, 13, 738. [Google Scholar] [CrossRef]
- Ergüner, Y.; Kumar, J.; Hoffman, F.M.; Dalfes, H.N.; Hargrove, W.W. Mapping ecoregions under climate change: A case study from the biological ‘crossroads’ of three continents, Turkey. Landsc. Ecol. 2019, 34, 35–50. [Google Scholar] [CrossRef]
- Aktürk, E. Seasonal Vegetation Trends in Biomes of Türkiye: A Decade-Long (2014–2023) Analysis Using NDVI Time Series. J. Bartin Fac. For. 2024, 26, 230–243. [Google Scholar]
- Zhan, Q.M.; Molenaar, M.; Tempfli, K.; Shi, W.Z. Quality assessment for geo-spatial objects derived from remotely sensed data. Int. J. Remote Sens. 2005, 26, 2953–2974. [Google Scholar] [CrossRef]
- Visztra, G.V.; Frei, K.; Hábenczyus, A.A.; Soóky, A.; Bátori, Z.; Laborczi, A.; Csikós, N.; Szatmári, G.; Szilassi, P. Applicability of Point- and Polygon-Based Vegetation Monitoring Data to Identify Soil, Hydrological and Climatic Driving Forces of Biological Invasions-A Case Study of Ailanthus altissima, Elaeagnus angustifolia and Robinia pseudoacacia. Plants 2023, 12, 855. [Google Scholar] [CrossRef] [PubMed]
- Del Grosso, S.J.; Parton, W.J.; Derner, J.D.; Chen, M.S.; Tucker, C.J. Simple models to predict grassland ecosystem C exchange and actual evapotranspiration using NDVI and environmental variables. Agric. For. Meteorol. 2018, 249, 1–10. [Google Scholar] [CrossRef]
- Vatandaslar, C.; Türkes, M.; Semerci, A.; Karahan, A. Analyzing climate-induced mortality of Taurus fir based on temporal forest management plans and climatic variations and droughts in the Central Mediterranean sub-region of Turkey. Eur. J. For. Res. 2023, 142, 61–89. [Google Scholar] [CrossRef]
- Albert, M.; Nagel, R.-V.; Sutmöller, J.; Schmidt, M. Quantifying the effect of persistent dryer climates on forest productivity and implications for forest planning. For. Ecosyst. 2018, 5, 7063. [Google Scholar] [CrossRef]
- Yu, Y.; Zhou, Y.; Xiao, W.; Ruan, B.; Lu, F.; Hou, B.; Wang, Y.; Cui, H. Impacts of climate and vegetation on actual evapotranspiration in typical arid mountainous regions using a Budyko-based framework. Hydrol. Res. 2020, 52, 212–228. [Google Scholar] [CrossRef]
- Abbasi, N.; Nouri, H.; Didan, K.; Barreto-Muñoz, A.; Chavoshi Borujeni, S.; Salemi, H.; Opp, C.; Siebert, S.; Nagler, P. Estimating Actual Evapotranspiration over Croplands Using Vegetation Index Methods and Dynamic Harvested Area. Remote Sens. 2021, 13, 5167. [Google Scholar] [CrossRef]
- Nouri, H.; Beecham, S.; Anderson, S.; Nagler, P. High Spatial Resolution WorldView-2 Imagery for Mapping NDVI and Its Relationship to Temporal Urban Landscape Evapotranspiration Factors. Remote Sens. 2014, 6, 580–602. [Google Scholar] [CrossRef]
- Zhao, T.X.; Zhu, Y.; Ye, M.; Yang, J.Z.; Jia, B.A.; Mao, W.; Wu, J.W. A new approach for estimating spatial-temporal phreatic evapotranspiration at a regional scale using NDVI and water table depth measurements. Agric. Water Manag. 2022, 264. [Google Scholar] [CrossRef]
- Pieri, M.; Cantini, C.; Giovannelli, A.; Maselli, F.; Chiesi, M.; Battista, P.; Fibbi, L.; Gardin, L.; Rapi, B.; Romani, M.; et al. Estimation of Actual Evapotranspiration in Fragmented Mediterranean Areas by the Spatio-Temporal Fusion of NDVI Data. IEEE J. Sel. Top. Appl. Earth Obs. Remote Sens. 2019, 12, 5108–5117. [Google Scholar] [CrossRef]
- Joiner, J.; Yoshida, Y.; Anderson, M.; Holmes, T.; Hain, C.; Reichle, R.; Koster, R.; Middleton, E.; Zeng, F.W. Global relationships among traditional reflectance vegetation indices (NDVI and NDII), evapotranspiration (ET), and soil moisture variability on weekly timescales. Remote Sens. Environ. 2018, 219, 339–352. [Google Scholar] [CrossRef] [PubMed]
- Mo, X.; Liu, S.; Lin, Z.; Wang, S.; Hu, S. Trends in land surface evapotranspiration across China with remotely sensed NDVI and climatological data for 1981–2010. Hydrol. Sci. J. 2015, 60, 2163–2177. [Google Scholar] [CrossRef]
- Giarolla, A.; Baethgen, W.E.; Ceccato, P. NDVI (Modis Sensor) Response to Interannual Variability of Rainfall and Evapotranspiration in a Soybean Producing Region. Southern Brazil. 2010, pp. 219–224. Available online: https://www.isprs.org/proceedings/XXXVIII/part7/b/pdf/219_XXXVIII-part7B.pdf (accessed on 2 January 2023).
- Galvíncio, J.D.; Silva, H.A.d.; Popescu, S.S. Analysis of influence of evapotranspiration on rainfall in an Atlantic forest using remote sensing data. Rev. Bras. De Geogr. Física 2014, 7, 17–33. [Google Scholar] [CrossRef][Green Version]
- Jaramillo, F.; Cory, N.; Arheimer, B.; Laudon, H.; van der Velde, Y.; Hasper, T.B.; Teutschbein, C.; Uddling, J. The Effect of Northern Forest Expansion on Evapotranspiration Overrides that of a Possible Physiological Water Saving Response to Rising CO2: Interpretations of Movement in Budyko Space. 2017, p. 24. Available online: https://hess.copernicus.org/preprints/hess-2017-347/hess-2017-347.pdf (accessed on 9 September 2024).
- Cernohous, V.; Sach, F.; Kantor, P.; Svihla, V.J.E.R.; InTech. Methods of Evapotranspiration Assessment and Outcomes From forest Stands and a Small Watershed; IntechOpen: London, UK, 2011; pp. 73–102. [Google Scholar]










| Region | Stat | Temperature (°C) | Precipitation (mm) | ||||||||
|---|---|---|---|---|---|---|---|---|---|---|---|
| Spr | Sum | Aut | Win | Ann | Spr | Sum | Aut | Win | Ann | ||
| MED | Min | 8.0 | 19.5 | 10.3 | −0.2 | 8.8 | 85.7 | 11.0 | 73.7 | 128.3 | 375.2 |
| Max | 18.5 | 28.2 | 22.5 | 14.8 | 20.2 | 339.6 | 106.4 | 293.9 | 627.7 | 1140.7 | |
| Mean | 14.7 | 25.2 | 17.9 | 9.0 | 16.3 | 179.7 | 41.8 | 164.4 | 332.4 | 726.2 | |
| EA | Min | 2.5 | 14.5 | 5.4 | −6.5 | 3.7 | 107.0 | 16.7 | 54.6 | 45.1 | 263.7 |
| Max | 13.2 | 27.2 | 16.2 | 4.6 | 14.8 | 414.7 | 224.8 | 240.8 | 462.3 | 1166.0 | |
| Mean | 8.3 | 21.7 | 11.5 | −0.6 | 9.6 | 215.5 | 56.9 | 129.7 | 182.0 | 582.4 | |
| AEG | Min | 9.9 | 19.9 | 11.7 | 2.7 | 10.7 | 118.5 | 2.4 | 58.1 | 103.7 | 386.8 |
| Max | 17.3 | 27.4 | 21.2 | 14.4 | 19.6 | 240.2 | 75.9 | 291.8 | 708.2 | 1258.4 | |
| Mean | 13.9 | 24.8 | 16.5 | 8.3 | 15.5 | 156.2 | 38.2 | 148.5 | 310.1 | 660.5 | |
| SE | Min | 12.5 | 26.7 | 16.0 | 5.0 | 14.8 | 91.8 | 4.5 | 54.1 | 126.4 | 292.2 |
| Max | 17.5 | 32.4 | 21.0 | 9.4 | 19.6 | 272.2 | 23.9 | 164.7 | 390.3 | 844.1 | |
| Mean | 15.0 | 29.2 | 18.5 | 7.1 | 17.0 | 178.2 | 13.0 | 110.3 | 245.2 | 566.6 | |
| CA | Min | 6.1 | 17.3 | 8.2 | −2.3 | 6.8 | 100.7 | 31.6 | 61.7 | 81.3 | 297.2 |
| Max | 12.1 | 23.3 | 14.0 | 4.0 | 13.0 | 211.4 | 104.4 | 166.9 | 370.5 | 777.6 | |
| Mean | 9.8 | 20.7 | 11.8 | 1.9 | 10.6 | 142.6 | 56.8 | 87.7 | 135.0 | 422.0 | |
| BS | Min | 6.3 | 16.4 | 8.9 | −2.4 | 7.0 | 125.1 | 57.9 | 80.5 | 88.6 | 394.4 |
| Max | 13.2 | 23.9 | 16.6 | 10.0 | 14.8 | 344.5 | 492.0 | 845.6 | 711.1 | 2278.5 | |
| Mean | 11.1 | 21.1 | 14.0 | 6.0 | 12.6 | 185.6 | 161.3 | 262.1 | 273.1 | 854.7 | |
| MAR | Min | 3.3 | 13.3 | 6.5 | −1.1 | 5.1 | 115.3 | 21.8 | 104.2 | 144.9 | 461.4 |
| Max | 14.9 | 25.9 | 17.6 | 10.3 | 16.6 | 403.4 | 172.7 | 351.0 | 554.1 | 1464.4 | |
| Mean | 12.1 | 22.6 | 15.0 | 7.1 | 13.8 | 164.8 | 82.2 | 193.5 | 278.1 | 707.2 | |
| Country | Min | 2.5 | 13.3 | 5.4 | −6.5 | 3.7 | 85.7 | 2.4 | 54.1 | 45.1 | 263.7 |
| Max | 18.5 | 32.4 | 22.5 | 14.8 | 20.2 | 414.7 | 492.0 | 845.6 | 711.1 | 2278.5 | |
| Mean | 11.7 | 23.1 | 14.5 | 5.0 | 13.1 | 174.5 | 65.4 | 153.7 | 242.6 | 634.6 | |
| Seasons | Signal Ratio | Min. | Max. | Mean | SD. | SE | RTGCV | RTMSE | RTMSR | RTVAR | p |
|---|---|---|---|---|---|---|---|---|---|---|---|
| Spring | 0.58 | 21.12 | 204.00 | 133.70 | 25.54 | 0.80 | 3.15 | 1.55 | 1.31 | 1.96 | 0.01 |
| Summer | 0.45 | 5.42 | 503.90 | 141.80 | 68.1 | 3.01 | 11.87 | 5.90 | 6.56 | 1.54 | 0.02 |
| Autumn | 0.68 | 35.56 | 193.30 | 81.49 | 34.7 | 1.39 | 5.66 | 2.64 | 1.82 | 1.34 | 0.05 |
| Winter | 0.52 | 0.00 | 74.00 | 10.51 | 20.94 | 0.70 | 2.77 | 1.38 | 1.32 | 0.64 | 0.01 |
| Annual | 0.54 | 225.90 | 755.30 | 364.30 | 93.99 | 3.69 | 14.52 | 7.24 | 6.71 | 2.74 | 0.01 |
| Region | Statistic | AETspr | AETsum | AETaut | AETwin | AETann |
|---|---|---|---|---|---|---|
| AEG | Min | 82.7 ± 3.9 | 5.7 ± 4.7 | 51.7 ± 6 | 0 ± 0.2 | 295 ± 21.4 |
| Max | 192.3 ± 6.3 | 215.2 ± 29.6 | 141.9 ± 10.7 | 74.3 ± 9.4 | 434.1 ± 26.7 | |
| Mean | 151.2 ± 4.9 a | 102.6 ± 18.4 a | 86.3 ± 7.6 a | 21.6 ± 4.2 a | 366.3 ± 22.9 a | |
| BS | Min | 34.9 ± 3.3 | 115 ± 19.6 | 54.5 ± 6.2 | 0 ± 0.2 | 297.3 ± 21.1 |
| Max | 176.1 ± 5.7 | 510.2 ± 56.6 | 193.3 ± 12.5 | 58 ± 8 | 755.3 ± 35.8 | |
| Mean | 126.3 ± 4.6 b | 224.8 ± 28.5 b | 102 ± 8.5 b | 10 ± 2.5 b | 453.1 ± 26.2 b | |
| CA | Min | 47.5 ± 3.5 | 36.7 ± 11.5 | 40 ± 5.5 | 0 ± 0.2 | 242.5 ± 19.5 |
| Max | 182.1 ± 5.5 | 300 ± 41.1 | 105.7 ± 9.1 | 35.9 ± 6 | 454 ± 27.8 | |
| Mean | 134.2 ± 4.6 c | 133.9 ± 21.6 c | 63.8 ± 6.6 c | 3.1 ± 1.4 c | 330.8 ± 22 c | |
| EA | Min | 21.1 ± 2.9 | 60.4 ± 14.6 | 35.6 ± 5.8 | 0 ± 0.2 | 225.9 ± 19.5 |
| Max | 166.7 ± 7 | 473.7 ± 55.3 | 122.3 ± 11.1 | 13.3 ± 5 | 583.3 ± 34.7 | |
| Mean | 101.1 ± 4.1 d | 173.5 ± 25 d | 67.7 ± 7 d | 0.4 ± 0.4 d | 329.5 ± 22.4 d | |
| MAR | Min | 69.8 ± 3.6 | 47.2 ± 12.9 | 63.7 ± 6.6 | 0 ± 0.2 | 324.5 ± 22.1 |
| Max | 176.7 ± 6.6 | 299 ± 34.5 | 183.1 ± 13.3 | 56.9 ± 8.2 | 646.1 ± 34.2 | |
| Mean | 148.6 ± 4.9 a | 142 ± 22.3 c | 116.5 ± 9.1 e | 26.2 ± 5 e | 436.2 ± 25.5 b | |
| MED | Min | 55.7 ± 3.5 | 15.8 ± 7.6 | 43.9 ± 5.8 | 0 ± 0.2 | 237.6 ± 19.5 |
| Max | 204 ± 6.7 | 301.2 ± 41.2 | 181.8 ± 13.8 | 71.5 ± 9.2 | 532.7 ± 33 | |
| Mean | 145.8 ± 4.9 e | 106.4 ± 19.1 a | 92.6 ± 8 a | 18 ± 3.5 f | 369.3 ± 23.4 e | |
| SE | Min | 56.1 ± 3.5 | 8.5 ± 6 | 47.4 ± 5.7 | 0 ± 0.2 | 252 ± 18.5 |
| Max | 201.8 ± 6.2 | 198.6 ± 30.7 | 134.5 ± 10.4 | 33.9 ± 6.1 | 426.5 ± 26.4 | |
| Mean | 157 ± 5 f | 58.8 ± 13.9 e | 66 ± 6.8 f | 11.4 ± 3.1 f | 295.7 ± 20.9 f | |
| Country | Min | 21.1 ± 2.9 | 5.7 ± 4.6 | 35.6 ± 5.6 | 0 ± 0.2 | 225.9 ± 18.6 |
| Max | 201.8 ± 7.2 | 510.2 ± 56.7 | 193.3 ± 13.9 | 74.3 ± 9.5 | 755.3 ± 35.8 | |
| Mean | 133.7 ± 4.7 | 141.8 ± 22 | 81.5 ± 7.5 | 10.5 ± 2.5 | 364.3 ± 23.3 |
| Method | ANUSPLIN | IDW | KRG | ||||||||||
|---|---|---|---|---|---|---|---|---|---|---|---|---|---|
| Season | Mean | RMSE | MAE | ME | R2adj | RMSE | MAE | ME | R2adj | RMSE | MAE | ME | R2adj |
| Spring | 150.7 | 5.56 | 4.12 | 0.90 | 0.93 | 10.29 | 7.81 | 1.37 | 0.77 | 10.90 | 8.23 | 1.38 | 0.75 |
| Summer | 127.1 | 33.14 | 22.94 | −2.14 | 0.73 | 36.25 | 23.87 | −1.80 | 0.69 | 34.32 | 22.77 | −3.27 | 0.72 |
| Autumn | 93.9 | 10.50 | 8.06 | 0.33 | 0.91 | 17.77 | 12.12 | 0.19 | 0.75 | 26.04 | 17.96 | 1.98 | 0.46 |
| Winter | 20.1 | 4.33 | 2.90 | 0.19 | 0.94 | 8.02 | 5.35 | −0.61 | 0.81 | 9.60 | 6.42 | −0.39 | 0.72 |
| Annual | 391.7 | 39.35 | 26.77 | −2.72 | 0.83 | 52.20 | 30.88 | −0.86 | 0.71 | 68.91 | 42.34 | 3.01 | 0.49 |
Disclaimer/Publisher’s Note: The statements, opinions and data contained in all publications are solely those of the individual author(s) and contributor(s) and not of MDPI and/or the editor(s). MDPI and/or the editor(s) disclaim responsibility for any injury to people or property resulting from any ideas, methods, instructions or products referred to in the content. |
© 2025 by the author. Licensee MDPI, Basel, Switzerland. This article is an open access article distributed under the terms and conditions of the Creative Commons Attribution (CC BY) license (https://creativecommons.org/licenses/by/4.0/).
Share and Cite
Yener, İ. Spatiotemporal Interpolation of Actual Evapotranspiration Across Turkey Using the Australian National University Spline Model: Insights into Its Relationship with Vegetation Cover. Sustainability 2025, 17, 430. https://doi.org/10.3390/su17020430
Yener İ. Spatiotemporal Interpolation of Actual Evapotranspiration Across Turkey Using the Australian National University Spline Model: Insights into Its Relationship with Vegetation Cover. Sustainability. 2025; 17(2):430. https://doi.org/10.3390/su17020430
Chicago/Turabian StyleYener, İsmet. 2025. "Spatiotemporal Interpolation of Actual Evapotranspiration Across Turkey Using the Australian National University Spline Model: Insights into Its Relationship with Vegetation Cover" Sustainability 17, no. 2: 430. https://doi.org/10.3390/su17020430
APA StyleYener, İ. (2025). Spatiotemporal Interpolation of Actual Evapotranspiration Across Turkey Using the Australian National University Spline Model: Insights into Its Relationship with Vegetation Cover. Sustainability, 17(2), 430. https://doi.org/10.3390/su17020430

