The Impact of Urbanization Level on Urban Ecological Resilience and Its Role Mechanisms: A Case Study of Resource-Based Cities in China
Abstract
1. Introduction
2. Literature Review
2.1. Research Progress
2.1.1. Studies on Ecological Resilience
2.1.2. Studies on Urbanization
2.1.3. Research Gaps and Contribution
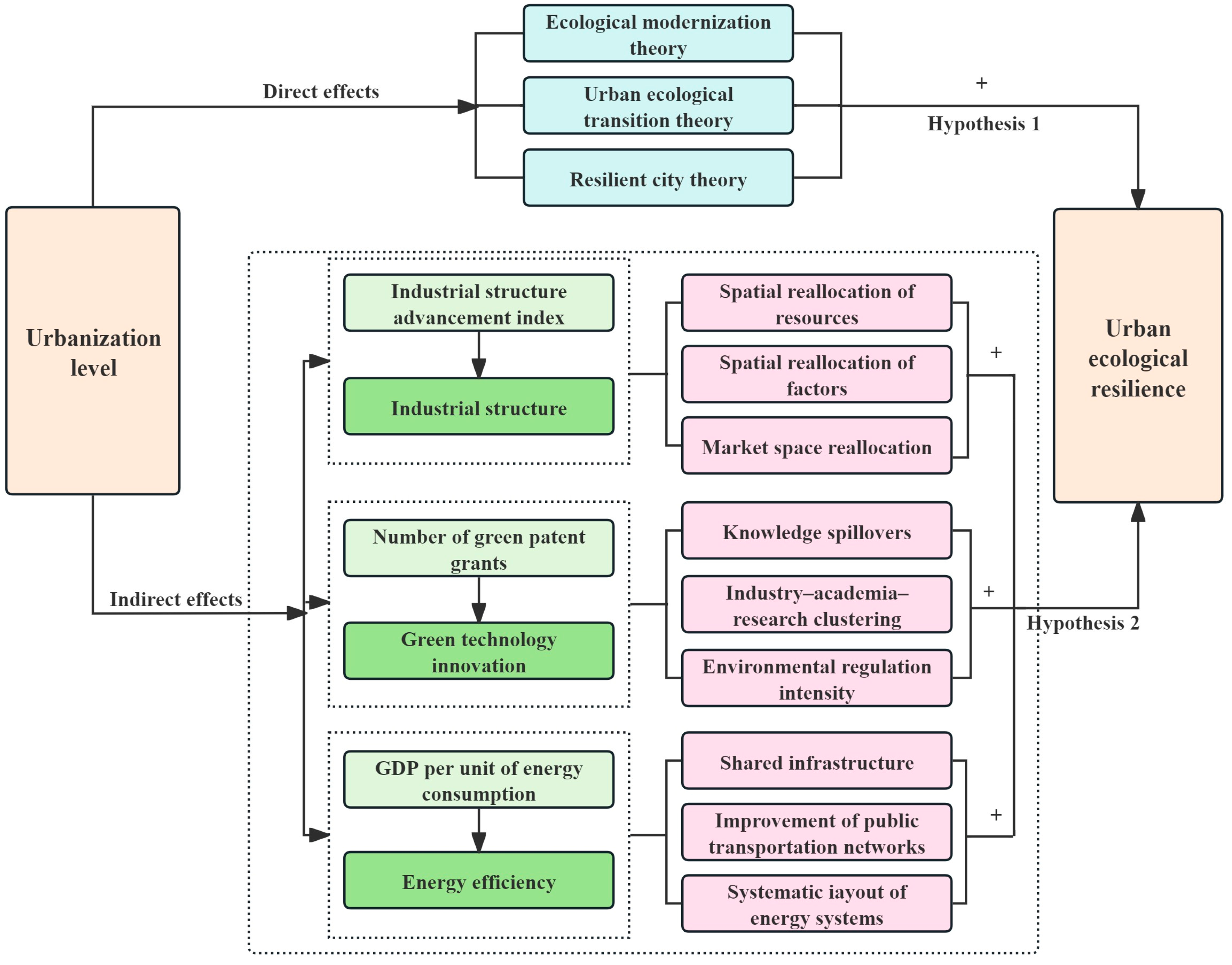
2.2. Theoretical Analysis and Research Hypotheses
2.2.1. Direct Impact of Urbanization Level on Urban Ecological Resilience
2.2.2. Indirect Effects of Urbanization Level on Urban Ecological Resilience
3. Methodology and Analysis
3.1. Study Area
3.2. Model Specification
- (1)
- Double Machine Learning (DML) Model
- (2)
- Instrumental Variables Model Based on DML
- (3)
- Mechanism Testing Model Based on DML
3.3. Variable Selection
3.3.1. Dependent Variable: Urban Ecological Resilience (ECR)
3.3.2. Core Explanatory Variable: Urbanization Level (URBAN)
3.3.3. Control Variables
3.3.4. Mechanism Variables
3.4. Data Sources
4. Results
4.1. Spatial Distribution Characteristics of Urban Ecological Resilience
- (1)
- In 2010, China’s resource-based cities were predominantly characterized by medium-level ecological resilience. Over 70% of these cities fell within the medium or lower resilience categories, forming a C-shaped spatial pattern. During this period, the mining industry contributed significantly to GDP in most resource-based cities, resulting in high ecological disturbance intensity. In the aftermath of the financial crisis, local governments prioritized economic growth, leading to reduced environmental governance expenditures. Additionally, China’s deposit system for mine geological environment restoration was still in its pilot phase, limiting the scale of ecological remediation efforts.
- (2)
- In 2014, a gradient in ecological resilience began to emerge. The medium-resilience zone expanded notably northward and eastward, forming a belt of relatively high ecological resilience spanning Shandong, Jiangsu, and Anhui provinces. The implementation of the National Sustainable Development Plan for Resource-Based Cities (2013–2020), which designated 262 resource-based cities, facilitated fiscal transfers and subsidies for resource-exhausted cities. These measures promoted ecological governance in central China. Eastern coastal cities such as Xuzhou and Zaozhuang were integrated into the Yangtze River Delta’s industrial division through high-speed rail networks, increasing their tertiary industry share and gradually reducing ecological pressure.
- (3)
- In 2018, ecological resilience exhibited overall improvement. High-resilience areas emerged for the first time in the Yangtze River Delta, Pearl River Delta peripheries, and Shandong Peninsula, while a relatively high-resilience zone formed around China’s Yellow River Horseshoe Bend. In contrast, southwestern resource-based cities displayed lower resilience levels. Stringent policies, including the Soil Pollution Prevention and Action Plan and central environmental inspections, accelerated the adoption of Public–Private Partnership (PPP) models for ecological restoration. Eastern cities reduced their industrial land use, shifting toward the service and commercial sectors, thereby enhancing their ecological resilience. Western cities, however, resumed resource-dependent development due to rising resource prices, resulting in delayed ecological restoration.
- (4)
- In 2023, spatial patterns of ecological resilience became consolidated. Driven by China’s dual-carbon goals (carbon peak and neutrality) and digital transformation, resilience distribution converged toward a “high-level stabilization with eastern concentration and western dispersion” pattern. Regenerative cities in eastern China and the peripheries of the Yangtze River Delta and Pearl River Delta predominantly achieved high resilience, emerging as leaders under the dual-carbon framework. Mature cities in central China transitioned to relatively high resilience levels. Growing cities in western China developed medium-resilience clusters, supported by the Integrated Protection and Restoration Project of Mountains, Waters, Forests, Farmlands, Lakes, Grasslands, and Deserts and investments in new energy. However, persistent resource dependence led to polarized intra-regional disparities. Overall, the spatial resilience pattern stabilized in 2023, with regional differences remaining the primary source of overall variation.
4.2. Empirical Analysis
4.2.1. Baseline Regression
4.2.2. Robustness Tests
4.2.3. Endogeneity Tests
4.2.4. Mechanism Analysis
- (1)
- Industrial Structure
- (2)
- Green Technology Innovation
- (3)
- Energy Utilization Efficiency
4.2.5. Heterogeneity Analysis
- (1)
- Heterogeneity Across Resource-Based City Types
- (2)
- Heterogeneity Test: Geographical Location
5. Discussion
5.1. Discussion on Research Results
5.2. Policy Suggestions
5.3. Limitations and Future Research Directions
6. Conclusions
Supplementary Materials
Author Contributions
Funding
Data Availability Statement
Conflicts of Interest
References
- Yuan, D.; Dong, J. Research on Ecological Restoration and Its Impact on Society in Coal Resource-Based Areas: Lessons from the Ruhr Area in Germany and the Liulin Area in China. Geoforum 2024, 154, 104038. [Google Scholar] [CrossRef]
- Wright, G. The USA as a Case Study in Resource-Based Development. In Natural Resources and Economic Growth; Routledge: Abingdon, UK, 2015; pp. 119–139. [Google Scholar]
- Wang, Y.; Chen, H.; Long, R.; Sun, Q.; Jiang, S.; Liu, B. Has the Sustainable Development Planning Policy Promoted the Green Transformation in China’s Resource-Based Cities? Resour. Conserv. Recycl. 2022, 180, 106181. [Google Scholar] [CrossRef]
- Chen, W.J.; Mei, F.Q. Green Transformation Efficiency of Industries in China’s Resource-Based Cities: Its Spatiotemporal Evolution and Driving Factors. Ecol. Econ. 2022, 38, 78–87. [Google Scholar]
- Wang, L.; Li, G. The Impact of Sustainable Development Planning on Urban Ecological Resilience in Resource-Based Cities: Evidence from China. Environ. Sci. Pollut. Res. 2024, 31, 12245–12256. [Google Scholar] [CrossRef]
- Chen, Y.; Wang, H. Industrial Structure, Environmental Pressure and Ecological Resilience of Resource-Based Cities-Based on Panel Data of 24 Prefecture-Level Cities in China. Front. Environ. Sci. 2022, 10, 885976. [Google Scholar] [CrossRef]
- Wang, X.; Zhang, S.; Zhao, X.; Shi, S.; Xu, L. Exploring the Relationship Between the Eco-Environmental Quality and Urbanization by Utilizing Sentinel and Landsat Data: A Case Study of the Yellow River Basin. Remote Sens. 2023, 15, 743. [Google Scholar] [CrossRef]
- Zhao, R.; Fang, C.; Liu, H.; Liu, X. Evaluating Urban Ecosystem Resilience Using the DPSIR Framework and the ENA Model: A Case Study of 35 Cities in China. Sustain. Cities Soc. 2021, 72, 102997. [Google Scholar] [CrossRef]
- Holling, C.S. Resilience and Stability of Ecological Systems. Annu. Rev. Ecol. Syst. 1973, 4, 1–23. [Google Scholar] [CrossRef]
- Meerow, S.; Newell, J.P.; Stults, M. Defining Urban Resilience: A Review. Landsc. Urban Plan. 2016, 147, 38–49. [Google Scholar] [CrossRef]
- Balland, P.-A.; Rigby, D. The Geography of Complex Knowledge. Econ. Geogr. 2016, 93, 1–23. [Google Scholar] [CrossRef]
- Zhang, T.; Sun, Y.; Zhang, X.; Yin, L.; Zhang, B. Potential Heterogeneity of Urban Ecological Resilience and Urbanization in Multiple Urban Agglomerations from a Landscape Perspective. J. Environ. Manag. 2023, 342, 118129. [Google Scholar] [CrossRef]
- Ma, X.; Chen, X.; Du, Y.; Zhu, X.; Dai, Y.; Li, X.; Zhang, R.; Wang, Y. Evaluation of Urban Spatial Resilience and Its Influencing Factors: Case Study of the Harbin–Changchun Urban Agglomeration in China. Sustainability 2022, 14, 2899. [Google Scholar] [CrossRef]
- Wang, K.; Ma, H.; Fang, C. The Relationship Evolution Between Urbanization and Urban Ecological Resilience in the Northern Slope Economic Belt of Tianshan Mountains, China. Sustain. Cities Soc. 2023, 97, 104783. [Google Scholar] [CrossRef]
- Shi, H.; Hu, Y.; Gan, L. Assessing Urban Resilience Based on Production-Living-Ecological System Using Degree of Coupling Coordination: A Case of Sichuan. PLoS ONE 2024, 19, e0304002. [Google Scholar] [CrossRef] [PubMed]
- Xiao, W.; Lv, X.; Zhao, Y.; Sun, H.; Li, J. Ecological Resilience Assessment of an Arid Coal Mining Area Using Index of Entropy and Linear Weighted Analysis: A Case Study of Shendong Coalfield, China. Ecol. Indic. 2020, 109, 105843. [Google Scholar] [CrossRef]
- Zhang, J.; Yang, J.; Zhao, F. Do Government Innovation Preferences Enhance Ecological Resilience in Resource-Based Cities?—Based on Mediating Effect and Threshold Effect Perspectives. PLoS ONE 2024, 19, e0303672. [Google Scholar] [CrossRef]
- Cao, T.; Yi, Y.; Liu, H.; Xu, Q.; Yang, Z. The Relationship Between Ecosystem Service Supply and Demand in Plain Areas Undergoing Urbanization: A Case Study of China’s Baiyangdian Basin. J. Environ. Manag. 2021, 289, 112492. [Google Scholar] [CrossRef]
- Liu, W.; Zhan, J.; Zhao, F.; Yan, H.; Zhang, F.; Wei, X. Impacts of Urbanization-Induced Land-Use Changes on Ecosystem Services: A Case Study of the Pearl River Delta Metropolitan Region, China. Ecol. Indic. 2019, 98, 228–238. [Google Scholar] [CrossRef]
- Lu, F.; Liu, Q.; Wang, P. Spatiotemporal Characteristics of Ecological Resilience and Its Influencing Factors in the Yellow River Basin of China. Sci. Rep. 2024, 14, 67628. [Google Scholar] [CrossRef]
- Alberti, M.; Marzluff, J.M. Ecological Resilience in Urban Ecosystems: Linking Urban Patterns to Human and Ecological Functions. Urban Ecosyst. 2004, 7, 241–265. [Google Scholar] [CrossRef]
- McCloy, M.W.; Andringa, R.K.; Maness, T.J.; Smith, J.A.; Grace, J.K. Promoting Urban Ecological Resilience Through the Lens of Avian Biodiversity. Front. Ecol. Evol. 2024, 12, 1302002. [Google Scholar] [CrossRef]
- Tisdale, H. The Process of Urbanization. Soc. Forces 1942, 20, 311–316. [Google Scholar] [CrossRef]
- Suhartini, N.; Jones, P. Urbanization and Urban Governance in Developing Countries. In The Urban Book Series; Springer: Cham, Switzerland, 2019; pp. 13–40. [Google Scholar]
- Moomaw, R.L.; Shatter, A.M. Urbanization and Economic Development: A Bias Toward Large Cities? J. Urban Econ. 1996, 40, 13–37. [Google Scholar] [CrossRef]
- Tomba, L. Gentrifying China’s Urbanization? Why Culture and Capital Aren’t Enough. Int. J. Urban Reg. Res. 2017, 41, 508–517. [Google Scholar] [CrossRef]
- Aslam, M.; Hussian, Z.; Sattar, F.A. Urbanization: A Comprehensive Analysis of Causes, Impacts, and Policy Implications. Ann. Hum. Soc. Sci. 2025, 6, 60–71. [Google Scholar]
- McGranahan, G.; Satterthwaite, D. Urbanisation Concepts and Trends. In IIED Working Paper; IIED: London, UK, 2014. [Google Scholar]
- Li, X.; Lu, Z. Quantitative Measurement on Urbanization Development Level in Urban Agglomerations: A Case of JJJ Urban Agglomeration. Ecol. Indic. 2021, 133, 108375. [Google Scholar] [CrossRef]
- Gu, T.; Huang, Q.; Chen, M.; He, C.; Zhu, G.; Hou, Y.; Zhou, Y.; Yue, K.; Zhang, M.; Zhang, S.; et al. Does People Oriented Urbanization Catch Up with Land and Population Urbanization. NPJ Urban Sustain. 2025, 5, 61. [Google Scholar] [CrossRef]
- Ma, T.; Zhou, C.; Pei, T.; Haynie, S.; Fan, J. Quantitative Estimation of Urbanization Dynamics Using Time Series of DMSP/OLS Nighttime Light Data: A Comparative Case Study from China’s Cities. Remote Sens. Environ. 2012, 124, 99–107. [Google Scholar] [CrossRef]
- Henderson, M.; Yeh, E.T.; Gong, P.; Elvidge, C.; Baugh, K. Validation of Urban Boundaries Derived from Global Night-Time Satellite Imagery. Int. J. Remote Sens. 2003, 24, 595–609. [Google Scholar] [CrossRef]
- Jin, G.; Deng, X.; Zhao, X.; Guo, B.; Yang, J. Spatiotemporal Patterns in Urbanization Efficiency Within the Yangtze River Economic Belt Between 2005 and 2014. J. Geogr. Sci. 2018, 28, 1113–1126. [Google Scholar] [CrossRef]
- Pan, Y.; Teng, T.; Wang, S.; Wang, T. Impact and Mechanism of Urbanization on Urban Green Development in the Yangtze River Economic Belt. Ecol. Indic. 2024, 158, 111612. [Google Scholar] [CrossRef]
- Wang, S.; Ma, H.; Zhao, Y. Exploring the Relationship Between Urbanization and the Eco-Environment—A Case Study of Beijing–Tianjin–Hebei Region. Ecol. Indic. 2014, 45, 171–183. [Google Scholar]
- Deng, Y.; Xing, C.; Xie, X.; Cai, L. The Comprehensive Study of the Urbanization Development and Environmental Damage Response Mechanism. Sustain. Comput. Inform. Syst. 2022, 36, 100782. [Google Scholar] [CrossRef]
- Yu, B. Ecological Effects of New-Type Urbanization in China. Renew. Sustain. Energy Rev. 2021, 135, 110239. [Google Scholar] [CrossRef]
- He, J.; Wang, S.; Liu, Y.; Ma, H.; Liu, Q. Examining the Relationship Between Urbanization and the Eco-Environment Using a Coupling Analysis: Case Study of Shanghai, China. Ecol. Indic. 2017, 77, 185–193. [Google Scholar] [CrossRef]
- Liao, C.J.; Huang, J.F.; Sheng, L.; You, H.Y. Grey Correlation Analysis Between Urban Built-Up Area Expansion and Social Economic Factors: A Case Study of Hangzhou, China. Appl. Mech. Mater. 2012, 209–211, 1615–1619. [Google Scholar] [CrossRef]
- Sun, B.; Fang, C.; Liao, X.; Guo, X.; Liu, Z. The Relationship Between Urbanization and Air Pollution Affected by Intercity Factor Mobility: A Case of the Yangtze River Delta Region. Environ. Impact Assess. Rev. 2023, 100, 107092. [Google Scholar] [CrossRef]
- Bai, X.; McPhearson, T.; Cleugh, H.; Nagendra, H.; Tong, X.; Zhu, T.; Zhu, Y.G. Linking Urbanization and the Environment: Conceptual and Empirical Advances. Annu. Rev. Environ. Resour. 2017, 42, 215–240. [Google Scholar] [CrossRef]
- Sun, Y.; Liu, S.; Sun, F.; Yi, A.; Liu, M.; Li, Y. Spatio-Temporal Variations and Coupling of Human Activity Intensity and Ecosystem Services Based on the Four-Quadrant Model on the Qinghai-Tibet Plateau. Sci. Total Environ. 2020, 743, 140721. [Google Scholar]
- Northam, R.M. Urban Geography; Wiley: New York, NY, USA, 1979. [Google Scholar]
- Huber, J. Towards Industrial Ecology: Sustainable Development as a Concept of Ecological Modernization. J. Environ. Policy Plan. 2000, 2, 269–285. [Google Scholar] [CrossRef]
- Sadorsky, P. The Effect of Urbanization on CO2 Emissions in Emerging Economies. Energy Econ. 2014, 41, 147–153. [Google Scholar] [CrossRef]
- Mol, A.P.J.; Spaargaren, G. Ecological Modernisation Theory in Debate: A Review. Environ. Polit. 2000, 9, 17–49. [Google Scholar] [CrossRef]
- Jacobi, P.; Kjellén, M.; McGranahan, G.; Songsore, J.; Surjadi, C. The Citizens at Risk: From Urban Sanitation to Sustainable Cities; Routledge: London, UK, 2010. [Google Scholar]
- Holling, C.S. Understanding the Complexity of Economic, Ecological, and Social Systems. Ecosystems 2001, 4, 390–405. [Google Scholar] [CrossRef]
- Xu, B.; Lin, B. How Industrialization and Urbanization Process Impacts on CO2 Emissions in China: Evidence from Nonparametric Additive Regression Models. Energy Econ. 2015, 48, 188–202. [Google Scholar] [CrossRef]
- Glaeser, E.L.; Kahn, M.E. The Greenness of Cities: Carbon Dioxide Emissions and Urban Development. J. Urban Econ. 2010, 67, 404–418. [Google Scholar] [CrossRef]
- Unruh, G.C. Understanding Carbon Lock-In. Energy Policy 2000, 28, 817–830. [Google Scholar] [CrossRef]
- Andreoni, J.; Levinson, A. The Simple Analytics of the Environmental Kuznets Curve. J. Public Econ. 2001, 80, 269–286. [Google Scholar] [CrossRef]
- Azzone, G.; Noci, G. Seeing Ecology and “Green” Innovations as a Source of Change. J. Organ. Change Manag. 1998, 11, 94–111. [Google Scholar] [CrossRef]
- Eshbayev, O.; Xursandov, K.; Pulatovna, K.U.; Sitora, A.; Jamalova, G. Advancing Green Technology Systems Through Digital Economy Innovations: A Study on Sustainable. E3S Web Conf. 2024, 576, 02009. [Google Scholar] [CrossRef]
- Burton, E. The Compact City: Just or Just Compact? A Preliminary Analysis. Urban Stud. 2000, 37, 1969–2001. [Google Scholar] [CrossRef]
- Raza, A.; Habib, Y.; Hashmi, S.H. Impact of Technological Innovation and Renewable Energy on Ecological Footprint in G20 Countries: The Moderating Role of Institutional Quality. Environ. Sci. Pollut. Res. 2023, 30, 95376–95393. [Google Scholar] [CrossRef] [PubMed]
- Szeberényi, A.; Rokicki, T.; Papp-Váry, Á. Examining the Relationship Between Renewable Energy and Environmental Awareness. Energies 2022, 15, 7082. [Google Scholar] [CrossRef]
- Chernozhukov, V.; Chetverikov, D.; Demirer, M.; Duflo, E.; Hansen, C.; Newey, W.; Robins, J. Double/Debiased Machine Learning for Treatment and Structural Parameters. Econom. J. 2018, 21, C1–C68. [Google Scholar] [CrossRef]
- Yang, J.C.; Chuang, H.C.; Kuan, C.M. Double Machine Learning with Gradient Boosting and Its Application to the Big N Audit Quality Effect. J. Econom. 2020, 216, 268–283. [Google Scholar] [CrossRef]
- Jung, Y.; Tian, J.; Bareinboim, E. Estimating Identifiable Causal Effects Through Double Machine Learning. Proc. AAAI Conf. Artif. Intell. 2021, 35, 12113–12122. [Google Scholar] [CrossRef]
- Shen, F.; Liu, Y.; Lan, D.; Li, Z. A Dynamic Financial Distress Forecast Model with Time-Weighting Based on Random Forest. Technol. Forecast. Soc. Change 2019, 144, 128–139. [Google Scholar]
- Yuan, Y.; Bai, Z.; Zhang, J.; Xu, C. Increasing Urban Ecological Resilience Based on Ecological Security Pattern: A Case Study in a Resource-Based City. Ecol. Eng 2022, 175, 106486. [Google Scholar] [CrossRef]
- Li, G.; Wang, L. Study of Regional Variations and Convergence in Ecological Resilience of Chinese Cities. Ecol. Indic. 2023, 154, 110667. [Google Scholar] [CrossRef]
- Xun, X.; Yuan, Y. Research on the Urban Resilience Evaluation with Hybrid Multiple Attribute TOPSIS Method: An Example in China. Nat. Hazards 2020, 103, 557–577. [Google Scholar] [CrossRef] [PubMed]
- Henderson, J.V.; Nigmatulina, D.; Kriticos, S. Measuring Urban Economic Density. J. Urban Econ. 2021, 125, 103188. [Google Scholar] [CrossRef]
- Yi, K.; Tani, H.; Li, Q.; Zhang, J.; Guo, M.; Bao, Y.; Wang, X.; Li, J. Mapping and Evaluating the Urbanization Process in Northeast China Using DMSP/OLS Nighttime Light Data. Sensors 2014, 14, 3207–3226. [Google Scholar] [CrossRef]
- Liu, S.; Shi, K.; Wu, Y.; Chang, Z. Remotely Sensed Nighttime Lights Reveal China’s Urbanization Process Restricted by Haze Pollution. Build. Environ. 2021, 206, 108350. [Google Scholar] [CrossRef]
- Xu, Y.; Zhang, W.; Wang, J.; Ji, S.; Wang, C.; Streets, D.G. Investigating the Spatially Heterogeneous Impacts of Urbanization on City-Level Industrial SO2 Emissions: Evidence from Night-Time Light Data in China. Ecol. Indic. 2021, 133, 108430. [Google Scholar] [CrossRef]
- Lan, C.; Li, X.; Peng, B.; Li, X. Unlocking Urban Ecological Resilience: The Dual Role of Environmental Regulation and Green Technology Innovation. Sustain. Cities Soc. 2025, 128, 106466. [Google Scholar] [CrossRef]
- Wang, C. How Does Manufacturing Agglomeration Affect Urban Ecological Resilience? Evidence from the Yangtze River Delta Region of China. Front. Environ. Sci. 2024, 12, 1492866. [Google Scholar] [CrossRef]
- Korhonen, J.; Snäkin, J.-P. Quantifying the Relationship of Resilience and Eco-Efficiency in Complex Adaptive Energy Systems. Ecol. Econ. 2015, 120, 83–92. [Google Scholar] [CrossRef]
- Li, G.; Fang, C.; Wang, S.; Sun, S. The Effect of Economic Growth, Urbanization, and Industrialization on Fine Particulate Matter (PM2.5) Concentrations in China. Environ. Sci. Technol. 2016, 50, 11452–11459. [Google Scholar] [CrossRef]
- Henderson, J.V.; Storeygard, A.; Weil, D.N. Measuring Economic Growth from Outer Space. Am. Econ. Rev. 2012, 102, 994–1028. [Google Scholar] [CrossRef]
- Arellano, M.; Bond, S. Some Tests of Specification for Panel Data: Monte Carlo Evidence and an Application to Employment Equations. Rev. Econ. Stud. 1991, 58, 277–297. [Google Scholar] [CrossRef]
- Blundell, R.; Bond, S. Initial Conditions and Moment Restrictions in Dynamic Panel Data Models. J. Econom. 1998, 87, 115–143. [Google Scholar] [CrossRef]
- Chen, X.; Li, Y.; Liu, J.; Liu, X. Does Improvement of Environmental Efficiency Matter in Reducing Carbon Emission Intensity? Fresh Evidence from 283 Prefecture-Level Cities in China. J. Clean. Prod. 2022, 373, 133878. [Google Scholar] [CrossRef]
- Wang, L.; Lv, L. The Impact of New Urbanization on Water Ecological Resilience: An Empirical Study from Central China. PLoS ONE 2024, 19, e0313865. [Google Scholar]
- Huang, H.; Huang, H.; Xiao, Y.; Xiang, X. Industrial Structure Upgrading, Government’s Attention to Ecological Environment and the Efficiency of Green Innovation: Evidence from 115 Resource-Based Cities in China. J. Nat. Resour. 2024, 39, 104–124. [Google Scholar] [CrossRef]
- Cottineau, C.; Reuillon, R.; Chapron, P.; Rey-Coyrehourcq, S.; Pumain, D. A Modular Modelling Framework for Hypotheses Testing in the Simulation of Urbanisation. Systems 2015, 3, 348–377. [Google Scholar] [CrossRef]




| Resource-Based City Type | Cities |
|---|---|
| Growing Type (15) | Shuozhou, Hulunbuir, Ordos, Songyuan, Hezhou, Nanchong, Liupanshui, Bijie, Zhaotong, Yan’an, Xianyang, Yulin, Wuwei, Qingyang, Longnan |
| Mature Type (61) | Zhangjiakou, Chengde, Xingtai, Handan, Datong, Yangquan, Changzhi, Jincheng, Xinzhou, Jinzhong, Linfen, Yuncheng, Lüliang, Chifeng, Benxi, Jilin, Heihe, Daqing, Jixi, Mudanjiang, Huzhou, Suzhou, Bozhou, Huainan, Chuzhou, Chizhou, Xuancheng, Nanping, Sanming, Longyan, Ganzhou, Yichun, Dongying, Jining, Tai’an, Laiwu, Sanmenxia, Hebi, Pingdingshan, Ezhou, Hengyang, Chenzhou, Shaoyang, Loudi, Yunfu, Baise, Hechi, Guangyuan, Guang’an, Zigong, Panzhihua, Dazhou, Ya’an, Anshun, Qujing, Baoshan, Pu’er, Lincang, Weinan, Baoji, Jinchang, Pingliang |
| Declining Type (23) | Wuhai, Fuxin, Fushun, Liaoyuan, Baishan, Yichun, Hegang, Shuangyashan, Qitaihe, Huaibei, Tongling, Jingdezhen, Xinyu, Pingxiang, Zaozhuang, Jiaozuo, Puyang, Huangshi, Shaoguan, Luzhou, Tongchuan, Baiyin, Shizuishan |
| Regenerating Type (15) | Tangshan, Baotou, Anshan, Panjin, Huludao, Tonghua, Xuzhou, Suqian, Ma’anshan, Zibo, Linyi, Luoyang, Nanyang, Lijiang, Zhangye |
| Primary Indicator | Secondary Indicator | Tertiary Indicator (Direction) | Unit | Source |
|---|---|---|---|---|
| Ecological Resilience | Status | Per capita water resources (+) | m3/person | Statistical yearbooks of various cities |
| Urban green space coverage rate (+) | % | Statistical yearbooks of various cities | ||
| Per capita park green space area (+) | Hectares/10,000 people | Statistical yearbooks of various cities | ||
| Per capita urban area (+) | km2/10,000 people | Statistical yearbooks of various cities | ||
| Pressure | Per capita industrial wastewater discharge (−) | Tons/person | Statistical yearbooks of various cities | |
| Per capita industrial sulfur dioxide discharge (−) | Tons/person | Statistical yearbooks of various cities | ||
| Per capita industrial smoke and dust discharge (−) | Tons/person | Statistical yearbooks of various cities | ||
| Per capita industrial nitrogen oxides discharge (−) | Tons/person | Statistical yearbooks of various cities | ||
| Annual average concentration of PM2.5 (−) | μg/m3 | Statistical yearbooks of various cities | ||
| Response | Industrial sulfur dioxide removal (+) | Tons | Statistical yearbooks of various cities | |
| Industrial smoke and dust removal (+) | Tons | Statistical yearbooks of various cities | ||
| Harmless treatment rate of domestic waste (+) | % | Statistical yearbooks of various cities | ||
| Centralized treatment rate of sewage treatment plants (+) | % | Statistical yearbooks of various cities | ||
| Comprehensive utilization rate of industrial solid waste (+) | % | Statistical yearbooks of various cities |
| Variable | N | Mean | SD | Min | Max |
|---|---|---|---|---|---|
| URBAN | 1596 | 4.607 | 4.322 | 0.337 | 25.62 |
| ECR | 1596 | 0.312 | 0.025 | 0.124 | 0.361 |
| SEC | 1596 | 0.464 | 0.122 | 0.000 | 0.822 |
| TEC | 1596 | 17.22 | 32.88 | 0.000 | 393 |
| ENE | 1596 | 0.876 | 0.495 | 0.193 | 4.132 |
| ENV | 1596 | 42.05 | 16.05 | 10.31 | 100.3 |
| GDP | 1596 | 10.65 | 0.554 | 8.773 | 12.49 |
| POP | 1596 | 6.177 | 1.053 | 2.503 | 15.47 |
| OPEN | 1596 | 0.081 | 0.115 | 0.000 | 1.458 |
| LU | 1596 | 0.121 | 2.039 | 0.000 | 81.38 |
| INF | 1596 | 18.27 | 8.682 | 1.370 | 61.41 |
| Variant | (1) | (2) | (2) | (3) |
|---|---|---|---|---|
| ECR | ECR | ECR | ECR | |
| URBAN | 0.304 *** | 0.115 *** | 0.225 *** | 0.174 *** |
| (0.083) | (0.019) | (0.062) | (0.010) | |
| Controls | Yes | Yes | Yes | Yes |
| Controls-Squared | Yes | Yes | Yes | Yes |
| Time FE | No | Yes | No | Yes |
| City FE | No | No | Yes | Yes |
| N | 1596 | 1596 | 1596 | 1596 |
| Variant | (1) | (2) | (3) | (4) | (5) | (6) | (7) | (8) |
|---|---|---|---|---|---|---|---|---|
| Replace Variables | Partial Samples | 1% Tailing | 5% Tailing | 1:2 | 1:7 | LassoCV | GBDT | |
| URBAN | 2.230 *** | 0.255 *** | 0.127 ** | 0.156 *** | 0.136 *** | 0.125 *** | 0.150 *** | 0.148 *** |
| (0.047) | (0.074) | (0.058) | (0.049) | (0.019) | (0.060) | (0.043) | (0.032) | |
| Controls | Yes | Yes | Yes | Yes | Yes | Yes | Yes | Yes |
| Controls-Squared | Yes | Yes | Yes | Yes | Yes | Yes | Yes | Yes |
| Time FE | Yes | Yes | Yes | Yes | Yes | Yes | Yes | Yes |
| City FE | Yes | Yes | Yes | Yes | Yes | Yes | Yes | Yes |
| N | 1596 | 1140 | 1596 | 1596 | 1596 | 1596 | 1596 | 1596 |
| Variant | (1) | (2) | (3) |
|---|---|---|---|
| IV = REL | IV = L1.URBAN | IV = L2.URBAN | |
| URBAN | 0.174 *** | 1.101 *** | 0.217 *** |
| (0.035) | (0.056) | (0.025) | |
| Controls | Yes | Yes | Yes |
| Controls-Squared | Yes | Yes | Yes |
| Time FE | Yes | Yes | Yes |
| City FE | Yes | Yes | Yes |
| N | 1596 | 1596 | 1596 |
| Variant | (1) | (2) | (3) | (4) | (5) | (6) |
|---|---|---|---|---|---|---|
| SEC | ECR | TEC | ECR | ENE | ECR | |
| URBAN | 0.198 *** | 1.833 *** | 0.276 *** | |||
| (0.001) | (0.012) | (0.004) | ||||
| SEC | 1.485 *** | |||||
| (0.020) | ||||||
| TEC | 0.330 * | |||||
| (0.175) | ||||||
| ENE | 1.508 *** | |||||
| (0.015) | ||||||
| Controls | Yes | Yes | Yes | Yes | Yes | Yes |
| Controls-Squared | Yes | Yes | Yes | Yes | Yes | Yes |
| Time FE | Yes | Yes | Yes | Yes | Yes | Yes |
| City FE | Yes | Yes | Yes | Yes | Yes | Yes |
| N | 1596 | 1596 | 1596 | 1596 | 1596 | 1596 |
| Variant | Growing | Mature | Declining | Renewable |
|---|---|---|---|---|
| URBAN | 0.375 *** | 0.451 *** | 0.419 | 1.162 *** |
| (0.085) | (0.076) | (0.322) | (0.049) | |
| Controls | Yes | Yes | Yes | Yes |
| Controls-Squared | Yes | Yes | Yes | Yes |
| Time FE | Yes | Yes | Yes | Yes |
| City FE | Yes | Yes | Yes | Yes |
| N | 210 | 854 | 322 | 210 |
| Region | Cities |
|---|---|
| Western (37) | Baiyin, Baise, Baotou, Baoji, Baoshan, Chifeng, Dazhou, Ordos, Guang’an, Guangyuan, Hechi, Hezhou, Hulunbuir, Jinchang, Lijiang, Lincang, Liupanshui, Longnan, Luzhou, Nanchong, Panzhihua, Pingliang, Pu’er, Qingyang, Qujing, Shizuishan, Tongchuan, Weinan, Wuhai, Wuwei, Xianyang, Ya’an, Yan’an, Yulin, Zhangye, Zhaotong, Ziyang |
| Central (41) | Anshun, Bijie, Bozhou, Chenzhou, Chizhou, Chuzhou, Datong, Ezhou, Ganzhou, Handan, Hebi, Hengyang, Huaibei, Huainan, Huangshi, Jiaozuo, Jincheng, Jinzhong, Jingdezhen, Linfen, Loudi, Luoyang, Lvliang, Ma’anshan, Nanyang, Pingdingshan, Pingxiang, Puyang, Sanmenxia, Shaoyang, Shuozhou, Suzhou, Tongling, Xinzhou, Xinyu, Xingtai, Xuancheng, Yangquan, Yichun, Yuncheng, Zhangzhou |
| Eastern (17) | Chengde, Dongying, Huzhou, Jining, Linyi, Longyan, Nanping, Sanming, Shaoguan, Suqian, Tai’an, Tangshan, Xuzhou, Yunfu, Zaozhuang, Zhangjiakou, Zibo |
| Northeast (19) | Anshan, Baishan, Benxi, Daqing, Fushun, Fuxin, Hegang, Heihe, Huludao, Jixi, Jilin, Liaoyuan, Mudanjiang, Panjin, Shuangyashan, Songyuan, Tonghua, Yichun, Qitaihe |
| Variant | (1) | (2) | (3) | (4) |
|---|---|---|---|---|
| Western | Central | Eastern | Northeast | |
| URBAN | 0.106 *** | 0.187 *** | 0.235 *** | 0.0992 *** |
| (0.019) | (0.039) | (0.055) | (0.024) | |
| Controls | Yes | Yes | Yes | Yes |
| Controls-Squared | Yes | Yes | Yes | Yes |
| Time FE | Yes | Yes | Yes | Yes |
| City FE | Yes | Yes | Yes | Yes |
| N | 518 | 574 | 238 | 266 |
Disclaimer/Publisher’s Note: The statements, opinions and data contained in all publications are solely those of the individual author(s) and contributor(s) and not of MDPI and/or the editor(s). MDPI and/or the editor(s) disclaim responsibility for any injury to people or property resulting from any ideas, methods, instructions or products referred to in the content. |
© 2025 by the authors. Licensee MDPI, Basel, Switzerland. This article is an open access article distributed under the terms and conditions of the Creative Commons Attribution (CC BY) license (https://creativecommons.org/licenses/by/4.0/).
Share and Cite
Suo, L.; Zhu, L.; Feng, H.; Li, W. The Impact of Urbanization Level on Urban Ecological Resilience and Its Role Mechanisms: A Case Study of Resource-Based Cities in China. Sustainability 2025, 17, 8774. https://doi.org/10.3390/su17198774
Suo L, Zhu L, Feng H, Li W. The Impact of Urbanization Level on Urban Ecological Resilience and Its Role Mechanisms: A Case Study of Resource-Based Cities in China. Sustainability. 2025; 17(19):8774. https://doi.org/10.3390/su17198774
Chicago/Turabian StyleSuo, Lei, Linsen Zhu, Haiying Feng, and Wei Li. 2025. "The Impact of Urbanization Level on Urban Ecological Resilience and Its Role Mechanisms: A Case Study of Resource-Based Cities in China" Sustainability 17, no. 19: 8774. https://doi.org/10.3390/su17198774
APA StyleSuo, L., Zhu, L., Feng, H., & Li, W. (2025). The Impact of Urbanization Level on Urban Ecological Resilience and Its Role Mechanisms: A Case Study of Resource-Based Cities in China. Sustainability, 17(19), 8774. https://doi.org/10.3390/su17198774

