Next Article in Journal
Preliminary Research on the Efficacy of Selected Herbicides Approved for Use in Sustainable Agriculture Using Spring Cereals as an Example
Previous Article in Journal
Pro-Safety Education and Organizational Challenges in Building Sustainable Safety Culture in Polish Food Companies
 
 
Font Type:
Arial Georgia Verdana
Font Size:
Aa Aa Aa
Line Spacing:
Column Width:
Background:
Article

Big Data Meets Jugaad: Cultural Innovation Strategies for Sustainable Performance in Resource-Constrained Developing Economies

1
School of Management and Economics, North China University of Water Resources and Electric Power, Zhengzhou 450046, China
2
Central Lab, King Khalid University al Qura’a, Abha P.O. Box 960, Saudi Arabia
3
Department of Informatics and Computer System, College of Computer Science, King Khalid University, Abha 61421, Saudi Arabia
4
Department of Cs/It, University of Southern Punjab Multan, Multan 32100, Pakistan
5
Department of Cs/It Emerging Technology, Emerson University Multan, Multan 60000, Pakistan
*
Authors to whom correspondence should be addressed.
Central Lab, King Khalid University al Qura’s is the first affiliation.
Sustainability 2025, 17(15), 7087; https://doi.org/10.3390/su17157087
Submission received: 21 May 2025 / Revised: 8 July 2025 / Accepted: 9 July 2025 / Published: 5 August 2025
(This article belongs to the Section Economic and Business Aspects of Sustainability)

Abstract

This study investigates the role of Big Data Analytics Capabilities (BDACs) in ambidexterity explorative innovation (EXPLRI) and exploitative (EXPLOI) innovation for achieving a sustainable performance (SP) in the manufacturing sector of a resource-constrained developing economy. While a BDAC has been widely linked to innovation in developed economies, its effectiveness in developing contexts shaped by indigenous innovation practices like Jugaad remains underexplored. Anchored in the Resource-Based View (RBV) and Dynamic Capabilities (DC) theory, we propose a model where the BDAC enhances both EXPLRI and EXPLOI, which subsequently leads to an improved sustainable performance. We further examine the Jugaad capability as a cultural moderator. Using survey data from 418 manufacturing firms and analyzed via Partial Least Squares Structural Equation Modeling (PLS-SEM), results confirm that BDA capabilities significantly boost both types of innovations, which positively impact sustainable performance dimensions. Notably, Jugaad positively moderates the relationship between EXPLOI and financial, innovation, and operational performance but negatively moderates the link between EXPLRI and innovation performance. These findings highlight the nuanced influence of culturally embedded innovation practices in BDAC-driven ecosystems. This study contributes by extending the RBV–DC framework to include cultural innovation capabilities and empirically validating the contingent role of Jugaad in enhancing or constraining innovation outcomes. This study also validated the Jugaad capability measurement instrument for the first time in the context of Pakistan. For practitioners, aligning data analytics strategies with local innovative cultures is vital for sustainable growth in emerging markets.

1. Introduction

Human civilization is undergoing a transformative shift from the Information Technology era to the Data Age, which is marked by exponential data growth and digital interconnectivity [1]. Across sectors, from domestic firms to multinational enterprises, the volume, velocity, and variety of data being produced have reached unprecedented levels. This surge underscores the strategic value of data-driven technologies in identifying innovative market opportunities, optimizing decision-making, and fostering competitive advantages in a rapidly evolving digital economy [2,3,4,5,6].
Within this landscape, Big Data Analytics Capabilities (BDACs) have emerged as critical enablers of business agility and long-term sustainability [7]. A BDAC empowers organizations to sense market shifts, respond to external uncertainties, reallocate resources, and make evidence-based strategic decisions [8,9]. The effective use of BDACs fosters strategic flexibility, enabling firms to pursue innovation-driven strategies and secure a sustainable competitive edge [10,11]. However, despite its growing adoption, the impact of BDACs on firm performance has shown inconsistencies, especially in resource-constrained environments. These inconsistencies are often linked to a lack of strategic alignment, fragmented processes, inadequate digital infrastructure, and an overreliance on technological tools without contextual grounding [12,13,14].
From a sustainability perspective, innovation is essential to addressing environmental challenges, social development, and economic resilience, particularly in developing economies. Drawing on the Resource-Based View (RBV) and Dynamic Capabilities (DCs) theory, this study positions BDAC as a strategic organizational resource that supports two distinct yet complementary forms of innovation: explorative innovation (EXPLRI), which involves radical changes and the pursuit of new knowledge, and exploitative innovation (EXPLI), which enhances existing processes, optimizes operations, and delivers incremental value [15,16,17]. These innovation pathways contribute directly to SDG 9 (Industry, Innovation, and Infrastructure), SDG 8 (Decent Work and Economic Growth), and SDG 12 (Responsible Consumption and Production), by promoting sustainable industrial development, technological upgrading, and efficiency.
However, achieving a balance between exploration and exploitation is particularly challenging in developing economies like Pakistan, where firms often grapple with severe resource limitations, rigid institutional frameworks, and socio-economic volatility. In such settings, Jugaad, a culturally rooted form of frugal and improvisational innovation, emerges as a vital enabler of organizational resilience and sustainability. Jugaad facilitates low-cost, flexible, and adaptive solutions to complex problems using limited resources [18,19], thereby contributing to environmental sustainability, (SDG 13—Climate Action and SDG 12—Responsible Consumption) by minimizing waste and maximizing resource efficiency, and to social sustainability (SDG 10—Reduced Inequalities), by enabling inclusive participation and community-based innovation in underserved regions.
Despite the mounting global attention on data analytics and innovation strategies, the existing literature remains largely positioned on Western business frameworks [20], offering inadequate insights into how local cultural practices shape innovation and sustainability within Asian economies [21,22]. Research regarding culture-based innovation continues to develop in Asia, yet the combination of cultural elements with data analysis methods in developing economies remains scant. Particularly, how the integration of BDACs, dual innovation, and frugal innovation culture (Jugaad) could influence sustainable firm performances across environmental, social, and economic dimensions—and contribute to the United Nations’ 2030 Agenda for Sustainable Development—remains underexplored.
Although very little of the current literature on innovation and data analytics is based on developing economies, frameworks such as the European Innovation Scoreboard and the U.S. National Innovation System are mostly applicable to advanced economies with robust infrastructure, extensive R&D spending, and developed policy environments. Consequently, they can hardly be applied in resource-constrained environments such as Pakistan. That is one reason this current study has contextualized a model that considered a native practice of innovation like Jugaad to capture the realities of new markets.
As a key strategic partner in the China–Pakistan Economic Corridor (CPEC), Pakistan stands at a critical juncture in its journey toward sustainability-oriented, innovation-led growth. This pioneering study, one of the first in the country, explores how firms innovate under resource constraints, offering fresh insights into the dynamics of business resilience in emerging markets. By leveraging BDACs, Pakistani firms can overcome structural limitations and unlock new opportunities for strategic decision-making and innovation that are both economically viable and socially responsible—supporting global efforts toward inclusive, equitable, and sustainable development as outlined in the SDGs.
To address this gap, the present study proposes a holistic framework that links BDAC to sustainable firm performance through the mediating mechanisms of explorative and exploitative innovation and the moderating role of Jugaad. By conceptualizing BDAC as a strategic resource composed of BDMGMT (management), BDTECH (technology), and BDTAL (talent), and by integrating Jugaad as an indigenous innovation enhancer, this study offers a novel lens on adaptive innovation in resource-limited contexts. It contributes to theory by extending RBV and DC frameworks into culturally nuanced settings and offers practical insights for decision-makers seeking to balance formal digital capabilities with informal, frugal innovation strategies for long-term sustainability in line with the SDGs.
Accordingly, this study seeks to answer the following research questions:
  • What impact do BDAC components (BDMGMT, BDTAL, and BDTECH) have on explorative and exploitative innovations in resource-constrained environments?
  • How do these innovations affect firm performance metrics (innovation, market, social, and financial)?
  • Do EXPLRI and EXPLI dynamically interact to mediate BDAC’s impact on firm performance?
  • Can a Jugaad capability moderate the relationship between explorative and exploitative innovations performance outcomes?
This paper begins with a literature review and theoretical framework to contextualize the BDAC and its relation to innovation. The Methodology section details the study design, data collection, and analysis approach. Findings are presented next, followed by a discussion of theoretical and managerial implications. This paper concludes by outlining key contributions, limitations, and avenues for future research.

2. Theoretical Background

This study adopts a theoretical framework combining the Resource-Based View (RBV) and Dynamic Capabilities Theory (DCT) to explore how Big Data Analytics (BDA) capabilities, management (BDMGMT), talent (BDTAL), and technology (BDTECH) influence sustainable performance through EXPLRI and EXPLI. According to [23], the RBV suggests that firms gain competitive advantage by leveraging unique resources. Similarly, Ref. [24] underscores that organizations must continuously enhance their capabilities to maintain competitiveness, where BDA capabilities act as strategic tools for innovation.
As EXPLRI makes existing processes more efficient, the EXPLI executes risky disruptive methods to create novel innovations. It is pertinent to mention here that these BDA capabilities further help in transforming organizational resources into innovative products and services, thus improving market performance, together with better financial outcomes [25] and superior social responsibility [26,27]. Successful organizations always pay balanced attention to exploratory and exploitative innovations as per the theory of ambidexterity [28]. EXPLI works to optimize current practices, while EXPLRI pushes organizational boundaries by pursuing new opportunities. Companies need to adopt both approaches as fundamental strategies when working in changing market conditions.
The combination of exploratory as well as exploitive innovations provides an improved performance [29], as both individually support organizational growth and productivity [30]. The study by [31,32,33] highlights the fundamental importance of BDA capabilities in business success. According to them the BDTAL capability develops innovation competencies, and BDTECH delivers AI-powered exploration, while BDMGT maintains data governance systems for sustained improvement.
Hence, innovations serve as connectors between BDA capabilities and their positive impact on sustainable performance. Evidence regarding the BDA–firm performance relationship exists [33,34], but the intermediary effect of innovations lacks a sufficient research investigation. The research initiates an investigation linking BDA capabilities to simultaneous exploratory and exploitative innovation as a driver for sustainable performance.
It is also pertinent to mention here that in order to enrich the theoretical contribution, this study contemplates the interaction between formalized innovation through BDACs and informal, improvisational innovation via Jugaad. As the BDAC embodies innovation processes that are well structured, highly data-driven, and rooted in formal governance [35], Jugaad operates on frugality, flexibility, and adaptability [36] under constraints.
These two logics may clash in rigid organizational settings, especially where top-down analytics-based controls restrict experimentation or grassroots creativity [37,38]. However, harmonization is possible under enabling leadership and adaptive cultures [39]. For example, a flexible organizational structure and decentralized decision-making allows Jugaad to complement BDACs by generating context-sensitive insights that enrich exploratory innovation [40]. In such cases, the BDAC provides predictive analytics and a scaling capacity, while Jugaad ensures localized agility, creating a hybrid innovation system that balances structure with spontaneity. Thus, the meeting of BDACs and Jugaad can result in either conflict or synergy depending on internal organizational factors, such as governance models, the leadership orientation, and an openness to bottom-up innovation.
BDACs, including BD management, talent, and technology, are typically structured, formalized, and resource-intensive processes that enable firms to collect, process, and act on large-scale data for a strategic advantage [41]. These capabilities are central to fostering both exploratory and exploitative innovation, as they enable insight-driven experimentation and the optimization of existing operations [42].
However, in emerging market contexts, cultural and contextual moderators, such as the Jugaad capability, introduce a layer of informal, improvisational logic into how innovation is enacted. Jugaad, characterized by frugality, flexibility, and creative problem-solving under constraints, often stands in contrast to the systematic nature of BDACs [43]. While BDAC follows formalized routines and protocols, Jugaad embodies flexible improvisation, reflecting a bottom-up innovation logic that is deeply embedded in cultural practices.
In this study, Jugaad is conceptualized as a cultural moderator that shapes the relationship between BDACs and innovation ambidexterity. Rather than mediating the effect of the BDAC, Jugaad influences the strength and direction of this relationship, depending on contextual conditions. For example, in environments with high resource constraints or institutional voids [20], firms with strong BDACs may find their impact on innovation outcomes enhanced when the Jugaad capability is high, enabling local improvisation, rapid iteration, and cost-effective scaling. Conversely, in environments with low contextual frugality or high formalization, the rigid nature of BDACs may overpower or marginalize informal approaches like Jugaad.
This dynamic reflects non-linear and feedback-based interactions between formal capabilities (BDACs) and informal innovation logic (Jugaad). Rather than assuming a linear input–output relationship between analytics and innovation, this study acknowledges that the BDAC can both influence and be reshaped by local, adaptive cultural capacities over time [44]. Thus, the innovation process is not unidirectional but evolves through ongoing adaptation, improvisation, and the recombination of formal and informal practices—a process akin to bricolage [45,46], reverse innovation [47], and Gandhian innovation, which also emphasize innovation under resource constraints.
By integrating these frugal innovation perspectives, this study offers a more pluralistic and context-sensitive view of how the BDAC operates in diverse environments. It addresses the tension between structured and unstructured innovation pathways, while also positioning Jugaad as a strategic cultural moderator that enhances or limits the outcomes of formal innovation capabilities depending on institutional and market contexts.
The positioning of Jugaad is especially salient in emerging markets due to its alignment with institutional voids theory [38]. Institutional voids refer to the absence or inefficiency of formal market institutions—such as regulatory systems, financial intermediaries, or innovation ecosystems—which are typically present in developed economies. In such contexts, Jugaad emerges as a contextually embedded innovation logic that compensates for structural gaps [48].
Where the BDAC requires stable infrastructures and data systems, Jugaad substitutes missing institutional functions through informal networks, frugal engineering, and community-level problem-solving. It enables innovation by providing alternative institutional scaffolding, such as a reliance on kinship ties, informal credit, or street-level knowledge systems. Therefore, Jugaad is not merely a stopgap; it is a systemic response to institutional shortcomings and plays a pivotal role in sustaining innovation in underdeveloped environments [49].
This study theorizes Jugaad as an institutional workaround that reshapes the innovation pathway [48] under resource and infrastructure constraints, thereby enhancing both exploratory and exploitative outcomes in data-scarce or institutionally weak environments.
Furthermore, a Jugaad culture influences the connection between exploratory and exploitative innovations and organizational output. Theoretically the link is not well established in past research. Jugaad stands as a South Asian phenomenon which describes entrepreneurial methods of overcoming resource limitations to generate practical solutions [19]. The capability enables organizations to create purposeful solutions from limited resources because it constitutes frugal innovation [50], which proves beneficial particularly in the growing Asian markets like Pakistan. Organizations can use the Jugaad strategic capability to handle contrasting tensions that exist between explorative and exploitative innovation. Jugaad serves organizations by guiding them through the movement between uncertain explorations of new markets and the development phase that optimizes existing business procedures.
Businesses adopting Jugaad exploit their resource boundaries to develop exploratory and exploitative innovative approaches that lead to performance improvements. Organizations use the Dynamic Capabilities Theory (DCT) to achieve success, as it demonstrates how they can successfully mobilize market shift resources [24]. The Jugaad approach lets companies direct their innovation strategies toward useful resource use and new discovery areas to enhance their market position.
Therefore, the moderating mechanism of Jugaad allows emerging market firms to handle the conflicting requirements between exploratory and exploitative innovations through an adaptive operational capacity that redirects organizational resources for short-term requirements while pursuing long-term objectives. Jugaad functions as a controlling mechanism which helps organizations maintain an equilibrium between exploratory innovations’ risks and exploitative innovations’ efficiency gains, thus improving their business performance in dynamic and resource-scarce spaces. Jugaad serves as a crucial factor that helps organizations adopt exploratory and exploitative innovations while simultaneously enhancing their operational performance in resource-constrained emerging markets.

3. Hypothesis Development

To ensure a solid theoretical foundation for this study, a structured literature review was conducted. The objective was to identify and synthesize the existing research on Big Data Analytics Capabilities (BDACs), innovation ambidexterity (explorative and exploitative innovation), sustainable performance (SP), and culturally embedded innovation practices such as Jugaad, particularly within the context of resource-constrained developing economies.
The literature review started by performing a thorough search of academic databases such as Scopus, Web of Science, and Google Scholar. The keywords in different combinations included “Big Data Analytics”; “explorative innovation”; “exploitative innovation”; “innovation ambidexterity”; “sustainable performance”; “Jugaad innovation”; “Resource-Based View”; “Dynamic Capabilities”; and “developing economies”. The preliminary search was conducted in the literature issued in 2000–2024, and the most appropriate studies were filed in peer-reviewed journals related to the manufacturing industry and/or emerging markets.
The following criteria were set as inclusion criteria: the studies needed to (1) be written in English, (2) contribute at least to one of the core constructs of the present research model, and (3) provide empirical or theoretical contributions based on innovation, strategy, or sustainability. The studies that were not directly applicable to the context of developing economies or the ones that did not share the conceptual similarities with the RBV and DC theories were removed. The chosen articles were consequently reviewed and grouped thematically, which enabled the determination of the critical debates and gaps as well as areas of consensus within the extant literature. Special considerations were applied taken for the literature that discusses BDACs in developing nations, how cultural practices contribute to innovation, and the relationship between technology and indigenous capacities such as Jugaad. It was upon this thematic synthesis that we have built our conceptual framework and guided the formulation of our hypotheses.

3.1. BDAC, Jugaad, and Frugal Innovation Perspectives

In modern innovation publications, structured capabilities, like BDACs, are universally acknowledged to be critical facilitators of CA [51], especially through enabling data-driven decision-making, strategic foresight, and process optimization [22]. But in new markets and in resource famine settings, informal, flexible, and culturally embedded practices are also generative of innovation. Among these practices is the grassroots innovation approach called Jugaad, which is defined by improvisation, creativity under pressure, and quick problem-solving [43]. In this section, a conceptual linkage between these formal and informal logics is constructed, and the manner in which the interplay between them impacts explorative and exploitative innovation is described.

3.1.1. Integrating Frugal Innovation Paradigms: Bricolage, Reverse Innovation, and Gandhian Innovation

Most of the studies on BDACs have a limitation of not being integrated with frugal innovation logics that provide a complementary view of the innovation taking place under constrained conditions. For example, bricolage is making do with what is available and coming up with new solutions using existing resources in new ways (Baker & Nelson, 2005) [45]. Reverse innovation describes innovations that are created to suit emerging markets and eventually trickle into developed markets [47]. Gandhian innovation emphasizes simplicity, sustainability as well as social welfare [52].
Jugaad innovation is similar to each of the three styles in some ways: it is improvisational like bricolage; emerges as context-driven like reverse innovation; and is focused on low-cost, need-based outcomes like Gandhian innovation. The incorporation of these paradigms adds value to the theoretical context and places BDACs in a wider range of innovation abilities that are efficient, low-cost, and contextually aware.

3.1.2. Beyond Linear Models: Non-Linear Dynamics and Feedback Loops

A considerable body of extant literature linearizes and assumes the innovation capabilities–BDAC relationship to be static. Organizational learning and innovation processes are becoming dynamic and recursive [53]. The BDAC has an impact on innovation via pattern recognition, demand prediction, and real-time understandings but is also determined by the feedback of the results of innovation efforts [24,54]. As an example, the BDAC infrastructure would be refined in response to new data streams that in turn can be created by new product developments or market entries.
This implies that a BDAC is integrated in a non-linear, co-evolutionary loop with firm capabilities: analytics shape innovation, and innovation results, in turn, shape analytics. Such a perspective corresponds to those of systems thinking and the Dynamic Capabilities Theory, where feedback, adaptation, and ongoing learning are critical to the enduring performance of innovation.

3.1.3. BDAC and Jugaad: Formal and Informal Innovation Synergies

BDACs and Jugaad seem to be incompatible at first sight. A BDAC is an official, organized ability that has its foundation in information systems, predictive modeling, as well as data governance [55]. On the contrary, Jugaad is casual, improvisational, and very flexible. In this paper, this ontological contradiction is recognized, but instead of viewing it as a battle, this paper looks at ways that BDACs and Jugaad can be strategically combined to help enable various forms of innovation.
In the case of explorative innovation, where experimentation, novelty, and high uncertainty are concerned [56], Jugaad provides flexibility and improvisation, which allows companies to react quickly to opportunities that have not yet been grasped by data systems [57]. In the case of exploitative innovation, which is concerned with efficiency, refinement, and smaller steps of improvement, the BDAC offers the framework of optimized decision-making, whereas Jugaad can assist in stretching the available resources and adapting the existing solutions to the new circumstances.
Therefore, Jugaad is a cultural balancer that either extends or subdues the influence of BDACs as per the requirement of the situation. It is this interaction that leads to innovation ambidexterity, the balance of exploration and exploitation that firms possess through the use of both formal analytical skills and informal contextual ingenuity.

3.1.4. BDA Capability and Explorative Innovation

As a strategic tool for innovation, Big Data Analytics (BDA) act to benefit companies, especially those with limited resource availability in developing economies and transitional markets. Normally, companies under these conditions operate with insufficient resources at their disposal, including scarce financial means, constrained R&D possibilities, and a lack of advanced facilities. BDMGT serves as a resource-optimizing tool that uses underutilized data to drive EXPLRI [58,59]. Firms with limited resources are expected to pursue their innovation endeavors strategically, as large-scale experimental capacities are mostly available only to financially rich organizations.
According to [60], big data offers firms with a limited capacity the advantage of creating efficient solutions to complex problems through its smart generation ability. The BDMGT framework allows resource-limited organizations to use data-driven knowledge for finding market opportunities and creating innovative solutions [61] which substitute traditional research and development expenditures. Applying BDMGT systems delivers both a quick responsiveness and exactness in limitations of resources [62]. Managers combine real-time data with operational efficiency to identify both customer preferences and process inefficiencies and market demands [63] without high exploration expenses [64]. Extensive innovation through experimental methods needs this approach because the process demands uncertainty management as well as risk management and trial-and-error approaches [65]. Organizations implement big data strategies to conduct experiments at reduced expense which lowers the perceived danger of project failure.
Ref. [66] confirms that businesses which strategically develop data systems capable of handling extensive datasets can replace the traditional R&D infrastructure. Firms need to allocate initial financial resources to achieve high returns by discovering hidden patterns and useful insights which support explorative innovation development. Businesses operating in resource-limited settings must restructure their data management processes because the big data characteristics of volume, velocity, and variety have pushed them to introduce new methods for handling business information [67,68,69]. Firms with limited resources tend to implement BDMGT because it provides them with an organized data-driven method for conducting experiments.
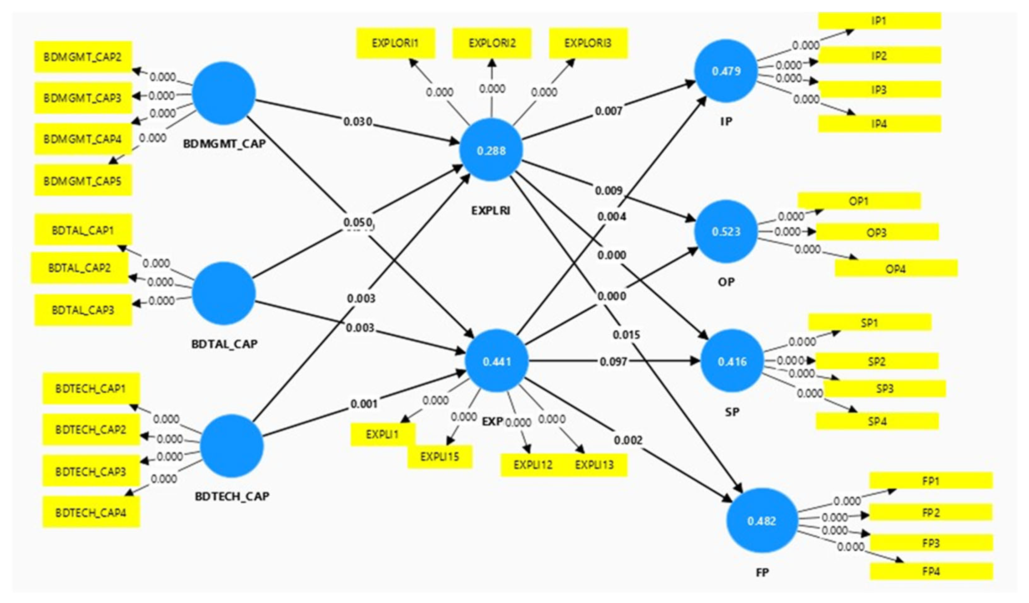
Ref. [70] argues that high-quality data insights not only support innovation but can also replace some of the expensive guesswork and prototyping costs. By cultivating a data-driven culture, even resource-constrained firms can afford to engage in exploratory innovations—introducing new product features, services, or processes aligned with market shifts and emerging technologies. Hence, rather than viewing resource constraints as a barrier, this study aligns with the perspective that such constraints may catalyze efficient, data-driven innovation strategies. BDMGT becomes not just an enabler but a strategic imperative, helping firms navigate uncertainty with precision and minimal resource waste. Figure 1 shows the research Framework.
Based on this reasoning, the following hypothesis is proposed:
H1. 
BDMGT is positively associated with EXPLRI in resource-constrained environments.

3.1.5. BDTECH Capability and Explorative Innovation

Within the competitive landscape of innovations, many firms enjoy the luxury of trial and error due to the abundance of resources, such as technological, human, and even financial resources. On the contrary, firms with resource constraints not only need to act smartly but they also need to make sure that resources are directed towards the innovations that could give them market competitiveness. Thus, firms consider the BDTECH capability, a strategic technology-based asset that has the potential to break through these challenges and engage in exploratory innovations [71,72]. When facing scare resources, such a capability encourages the firms in the development of fresh innovative ideas by extracting real actionable information from large complex datasets.
Furthermore, these BDTECH capabilities use the digital environment to develop, simulate, and test innovations, thus maximizing the learning process at the lowest possible cost. This also decreases the reliance on the need for large-scale R&D investments. This supports the (RBV-DC) framework [23,24], which claims that organizations that possess unique and difficult-to-replicate capabilities, like cutting-edge big data infrastructure, could easily withstand the market competition even in the absence of abundant external resources.
According to [8], today BDTECH capabilities are equipped with state-of-the-art ML-, DL-, and AI-based DSS tools that enable firms to quickly identify consumer trends, hidden needs, and market segments that have the potential to generate profits. Dramatically, today, BDTECH has reduced the dependency on costly R&D projects and market research. It has opened new avenues for all types of firms to use these technologies smartly for future innovations. According to [24], the core of the Dynamic Capabilities (DC) perspective is that firms should be able to apply and continually transform their technological resources into rapidly changing environments, as supported by BD technologies.
Furthermore, BDTECH (AI-driven analytics, cloud computing, and predictive modeling) has provided firms with an add-on advantage to run cutting-edge simulation models and real-time analytical explorations without involving any operational resources like testing environments or pilot facilities. This aids in resource-efficient experimentations, thereby lowering the objective and subjective risk involved in EXPLRI [12,73].
Within a scarce R&D resource-based environment, BDTECH has enabled exploration by merging decentralized data sources without requiring extensive manpower. According to [74], BDTECH establishes a cognitive link between resource constraints and impactful innovation. It not only acts as a forward-thinking strategy but also optimizes the decision-making process, helping firms respond to changing consumer needs. In light of the above, we propose the next working hypothesis as follows:
H2. 
The BDTECH capability is positively associated with EXPLRI in resource-constrained environments.

3.1.6. BDTAL Capability and Explorative Innovation

Many developing economies, in addition to resource constraints, are also facing the dilemma of brain drain and a shortage of a competent workforce. This makes the strategic allocation of the available skilled workforce a critical factor in driving innovation within firms.
The BDTAL capability, particularly in resource-constrained environments, can significantly alter the mindset and attitude of employees within an organization, where the knowledge, skill, and technical acumen embedded in BDTAL flows from the top management to lower-level staff. This supports the further development of new analytical talent and skills across the workforce, enabling EXPLRI and helping firms attain sustainable firm performance outcomes, even with limited resources.
Firms that capitalize on BDTAL are consistently in a stronger position and maintain a competitive edge in identifying, retaining, and nurturing talented professionals in Big Data Analytics (BDA) and its associated tools, including machine learning (ML), deep learning (DL), decision support systems (DSSs), and artificial intelligence (AI) [75,76], to promote data-driven innovation [77,78]. Experts in these domains represent a unique asset, as they enable the transformation of big data into innovative products and services [79], even when organizations face limitations in physical infrastructure and R&D funding. Scholars such as Ref. [80] asserted that talent management has become a challenging job in resource-limited environments, as the costs of hiring the wrong person or losing a key person can be extremely high. Therefore, investing in data-driven talent development channels and continual technical skill enrichment are the best strategic options to maximize human capital. Ref. [81] highlights that employees with strong technical expertise hold internal capabilities that are essential to preprocess, clean, and analyze complex data, in addition to developing models that support explorative innovation.
The cross-departmental integration of BDTAL capabilities accelerates a culture of learning and sharing across the organization, where diverse expertise contributes to explorative innovation through cross-functional, data-driven projects [82,83]. Ref. [84] emphasized that developing employees’ skill in big data significantly improves their problem-solving ability, which is necessary to drive exploration innovative products and renew old processes.
BDTAL, fueled by expert capabilities in AI and analytics talent, is a dynamic resource aligned with the RBV-DC, enabling SCA. This provides an opportunity for resource-constrained firms to leverage BDTAL to sense opportunities, adapt, and innovate.
The utilization of BDTAL is crucial for organizations that operate under resource limitations because outsourcing analytics services is not feasible. Firms maintain the data control of their innovation processes through in-house implementation and achieve rapid responses to changing industry trends. The innovation process uses BDTAL as its controlling force and main driving mechanism. By fostering a workforce skilled in data handling and decision analytics, firms can overcome infrastructural and financial constraints, allowing them to lead innovation despite limitations.
Based on this theoretical and contextual discussion, the following hypothesis is proposed:
H3. 
The BDTAL capability is positively associated with EXPLRI in resource-constrained environments.

3.1.7. BDMGMT Capability and Exploitative Innovation

The main emphasis of exploitative innovation is to enhance current products, services, processes, and technologies through the application of proven knowledge and existing operational routines. Resource-limited companies should choose exploitative innovation because it presents low risks while needing small investments and generating short- to medium-term profits [85,86]. The strategic function of the Big Data Management (BDMGMT) capability enables resource-constrained organizations to leverage operational improvements [87] and generate incremental innovation by extending their limited financial capital and R&D facilities and high-end human resources [88].
The firm’s capacity to efficiently collect and manage large data volumes while storing, accessing, securely preserving, and organizing them structurally is referred to as BDMGMT. Under resource limitations, firms can reduce their experimentation and trial-and-error costs because they successfully manage their data resources. Data acts as an instrument to locate small productivity-enhancing adjustments that lower operational costs [89]. Such operational environments heavily depend on BDMGMT to enhance data-driven decisions through the transparent access to operational records from both past and current periods. BDMGMT systems enable firms to locate performance weaknesses and make use of effective operational methods to control operations in a planned manner. The implementation of BDMGMT capabilities facilitates businesses to create carefully planned upgrades in product specifications and service protocols and workflow designs, which lead to an enhanced operational quality together with customer gratification.
The authors [90,91] state that firms operating in competitive environments with scarce resources rely on incremental innovation to survive. BDMGMT allows these firms to study market conditions together with customer input and process data without needing major capital expenditures for enhancing adaptability and improvement capabilities. The implementation of data management allows companies to substitute capital investment requirements, which leads to business sustainability and stable development [92]. The integration of modern data systems through BDMGMT helps companies obtain better operational and marketing insights to sustain low-cost ongoing improvements, according to [91]. The advancement of the data management quality creates a positive feedback loop wherein the efficiency increases, thus releasing usable funds for new innovation initiatives. According to [89], strong BDMGMT capabilities lead organizations to obtain enhanced financial margins together with improved operational capabilities that strengthen competitiveness despite resource constraints.
The relationship is supported by the Resource-Based View (RBV) and Dynamic Capabilities (DCs) theory. Data infrastructure and analytics routines meet the criteria outlined by [6,23] because they constitute both valuable and rare, impossible-to-duplicate, resources, which generate exploitative innovation. Internal data management routines provide organizations with a path to value creation along with a sustained competitive advantage, especially when resources are limited. Organizations dealing with resource limitations will not pursue fundamental innovations, yet they can achieve effective innovation goals. BDMGMT enables organizations to conserve their current products by enhancing operational efficiency and delivering ongoing performance updates based on market demands. The discussed information leads to this research hypothesis:
H4. 
The BDMGMT capability is positively associated with EXPLI in resource-constrained environments.

3.1.8. BDTECH Capability and Exploitative Innovation

According to [29], exploitative innovation involves making existing products and services better by refinement and optimization to enhance performance while sustaining market significance. Organizations with constrained resources find exploitative innovation particularly appealing as they cannot afford radical innovation because they lack the capital, infrastructure, or risk tolerance. These organizations can use their Big Data Technology (BDTECH) capability to improve operational effectiveness through existing resources at optimized levels.
The BDTECH capability provides firms with infrastructure components, software platforms, and technological systems for handling, evaluating, and presenting big amounts of structured and unstructured data. The utilization of monitoring systems along with maintenance software and analytics tools enabled via BDTECH functions as an essential driver of affordable innovation within settings that restrict firms through limited research funds, outdated IT platforms, and minimal automation.
Smaller companies together with resource-scarce firms can optimize manufacturing [93] and identify inefficiencies and waste while maintaining a capital investment at low levels [94] through BDTECH utilization. The implementation of these technologies helps organizations perform incremental innovation through the gap detection of performance deficits, quality problems, or operational roadblocks, leading to quantifiable improvements [95]. Fo example, cost-effective sensors and data loggers installed in primary manufacturing tools provide tracking capabilities for production metrics [96,97]. The analyzed data enables the detection of machine failure patterns together with manufacturing inefficiencies through open-source and cloud-based analytics platforms. The implementation of BDTECH uses a precise data analysis to make informed decisions about productivity enhancements, which eliminates the requirement for expensive enterprise systems.
According to [11], the effectiveness of technological platforms in enabling data quality determines the extent to which a firm performs incremental innovation. Organizations that execute BDTECH systems properly gain the ability to spot defects during early stages, along with improving maintenance estimates, quality management, and throughput control. These organizations gain flexibility and decreased equipment breakdown periods, which result in better customer experiences needed for market survival and slow growth development. BDTECH creates the transparent visibility of data across departments to help small companies unite marketing operations and customer service platforms with present performance and demand standards. Through this approach the firms enhance their internal coordination while guaranteeing that all minor modifications and process updates create direct value additions.
This organizational strategy follows the principles of the Dynamic Capabilities Theory [98], which requires companies to merge and reshape their assets to adjust their operations when environmental factors shift. The implementation of BDTECH represents a dynamic firm capability which helps organizations practice exploitative innovation through lean continuous development and responsive operation structures. The continuous improvement of products and operations becomes attainable for organizations that develop BDTECH capabilities despite resource limitations. Businesses attain flexibility and competitive strength through safe incremental innovation when they integrate data tools into their operational processes.
H5. 
The BDTECH capability is positively associated with EXPLI in resource-constrained environments.

3.1.9. BDTAL Capability and Exploitative Innovation

The big data talent capability, known as BDTAL, enables companies with financial, infrastructural, or technological constraints to drive exploitative innovation through their skilled human resources [99,100]. The refinement of current products through exploitative innovation minimizes financial risk because it promotes cost-effective performance improvements as well as operational efficiency according to [101]. The capability known as BDTAL enables organizations to acquire and empower employees who excel in Big Data Analytics and machine learning combined with decision support system expertise despite minimal or no specialized infrastructure. Resource-constrained businesses can optimize current workflows and detect performance gaps through their employees’ analytical abilities despite lacking advanced technologies.
The research by [102] shows that data-analytic-ready managers and supervisors gain improved abilities to follow business patterns while finding smaller yet significant steps for process changes, and [83] divided the Big Data Analytics Capability into two essential elements: technological elements and managerial elements. Organizations with limited resources can allocate BDA initiatives that yield a maximum ROI by using well-managed BDA processes. A team consisting of basic resources combined with proficient analytical skills can generate workflow redesigns, scheduling enhancements, and product quality improvements from current data resources.
According to [103], the top management is responsible for developing staff members who convert statistical data into powerful insights. Controlling firms should dedicate their resources towards basic training programs, mentoring schemes, and collaboration tools over expensive software packages. Innovation becomes stronger as people play a central role alongside technology in these approaches that establish innovative environments [104]. According to [83], informal analytics communities and peer and cross-functional knowledge sharing help junior staff members to generate exploitative innovation at their organizations. The alignment between organizational systems triggers collaboration, which leads to talent becoming a long-term source of innovative solutions.
Small companies benefit most from employing young professionals who specialize in data analytics [105] and machine learning because they assist these firms in conducting informed decision-making through free or low-cost datasets. Through the analysis of affordable or open-source datasets, these professionals discover valuable insights which support companies in their process enhancement decisions and resource planning while modifying products. Rare human capital resources, such as data-competent employees, can drive innovation across all organizations according to the Resource-Based View (RBV) and Dynamic Capabilities (DCs) perspectives [23,24]. The internal capabilities hold a paramount importance for incremental innovation, since a depth-oriented understanding fulfills needs more than extensive infrastructure would.
The integration of big data training with supportive learning cultures allows resource-limited organizations to obtain significant exploitative innovation benefits [106,107].
H6. 
The BDTAL capability is positively associated with EXPLI in resource-constrained firms.

3.2. Innovation and Sustainable Competitive Advantage

3.2.1. Explorative Innovation and Operational Performance

Organizations require exploratory innovation both due to its high-risk profile and its ability to create new products and services and establish untapped markets [26]. Explorative innovation stands as both a strategic choice and a necessary survival, mechanism due to limited resources in developing conditions that lack advanced technology infrastructure [108]. Companies under resource limitations choose frugal and innovative strategies which maximize existing assets to generate new solutions that optimize processes, cut waste, and speed up responsiveness [109]. According to [110], an AI-based explorative innovation capability has shown a dramatic improvement in energy sector operations by enhancing productivity despite limited financial resources in some economies. This shows that technology-driven exploratory innovation is not restricted to resource-rich contexts but can thrive in constrained environments as well. Organizations that quickly detect and seize business opportunities despite constraints can reorganize their resources effectively through strategic action to achieve better operational results [111]. The ability of exploratory innovation to create organizational adaptability comes from its emphasis on experimental approaches, adaptable resources, and failure learning. Therefore, exploratory innovation functions as a vital operational tool that helps businesses across emerging markets sustain their position and deliver value by increasing efficiency combined with responsiveness and agility [4].
H7. 
EXPLRI is positively associated with the OP in resource-constrained environments.

3.2.2. Explorative Innovation and Innovation Performance

Business organizations competing for an advantage in today’s changing resource-limited market environment must unite novel approaches with technological approaches alongside procedural methods. A company’s strategic plan becomes more effective at performance enhancement through innovation by incorporating explorative innovation even with restricted financial resources and limited infrastructure.
Under structural impediments companies can handle restrictions effectively by uniting knowledge management systems with data-based analytical capabilities [112]. The research does not explicitly cover Big Data Management (BDMGT), even though its relevant concepts align with real-time analytics and pattern identification and forecasting tools, as outlined by [113,114]. Agility in market adaptations as well as changes in customer preferences become possible through these capabilities according to [32]. The scarcity of resources commonly motivates businesses to develop bricolage capabilities by applying their minimal resources in inventive ways to solve problems. Companies develop frugal products combined with social responsibility through their adaptive methods [45,115]. Firms, according to [116], merge their internal knowledge with outside collaborations to build low-cost useful product solutions serving bottom-of-the-pyramid markets.
These innovation strategies generate novel product developments [117,118,119], leading to an operational strength that bounces back from market challenges while maintaining agile customer service [120]. The findings of [121,122] establish that firms utilizing exploratory innovation succeed in bringing forth market-leading products to their markets. The performance strength of research-led innovation emerges through knowledge creation, emerging technology testing, and customer solution development, even under constrained circumstances.
H8. 
EXPLRI is positively linked to an enhanced IP in resource-constrained environments.

3.2.3. Explorative Innovation and Financial Performance

Organizations operating within resource-limited environments use exploratory innovation as their key strategic tool to defeat their resource limitations and maintain competitive superiority. Firms achieve growth effectiveness with improved productivity through exploratory innovation [30,123], which helps them overcome outdated processes while working in resource-constrained settings [124,125]. Constrained firms who go beyond incremental change can break past dependencies to discover new market possibilities [11,126].
The constrained exploratory innovation approach enhances the financial stability of companies through product refashioning and market entry into neglected markets and fast customer preference adaptation using minimal excess resources [127]. The responsive strategic innovation approach enables organizations to combat present operational challenges and prevent upcoming market saturation plus technological redundancy threats [120].
A Resource-Based View framework serves as an effective analytical approach for analyzing Big Data Management and Governance Technology. The deployment of BDMGT does not face any resource limitation barriers, as technology boosts the system decision-making strength and niche market identification abilities through exact resource allocation to drive data-based organizational results [20]. Scholars [128,129,130] demonstrate that BDMGT allows constrained firms to recognize market indicators quickly and adapt their business models effectively. Firms constrained by resources can create extraordinary marketplace effects through innovative strategies, which combine data-based guidance with agility to serve customers’ needs. Product development methods that are tightly linked to monitoring rising consumer needs allow firms to strengthen customer loyalty while expanding their market footprint through minimal capital investment [129]. As Refs. [127,131] explains, resource-efficient innovation systems build better internal cost control, which results in an improved financial performance.
H9. 
EXPLRI is positively associated with the FP in resource-constrained environments.

3.2.4. Explorative Innovation and Social Performance

Exploratory innovation is linked to social performance based on the RBV theory, which demonstrates that firms maintain value sustainability by creating unique capabilities to fulfill societal needs [23]. Modern business audiences perceive exploratory innovation as a proactive method of error testing which solves market issues while boosting the effectiveness of solutions. A firm can advance societal well-being by implementing basic innovation within exploratory innovation, according to [132] in their description of social performance (SP).
Organizations using exploratory innovation methods create sustainable approaches along with social benefits that result in financial gains for their business [133]. Ref. [134] states that companies use exploratory innovation techniques as a productive means to create solutions which address environmental degradation and future organizational challenges. The integrated strategies develop a strong corporate reputation through social legitimacy because companies now address their growing responsibility to conduct responsible behavior. The investments made by companies in sustainable innovation yield an enhanced CSR performance in addition to enhanced community outcomes, according to [135]. The process of exploratory innovation enables organizations to establish connections with stakeholders for managing complex social matters, as described by [136].
Enterprises develop shared value which benefits their fundamental operations as well as community players to drive development for every stakeholder [137]. The exploration-based integration of eco-friendly practices demonstrates positive impacts on social performance according to [138], as they enable companies to resolve environmental problems. The combination of [139,140] argues that these innovations support sustainable development because they connect economic and social missions to create better stakeholder satisfaction with longer sustainability runtimes. The double-effect mechanism of exploratory innovation makes it possible for firms to improve their social value and market dominance through a single strategic approach. An organization can improve its operational effectiveness by implementing exploratory innovation which creates substantial social and ecological advancement.
H10. 
EXPLRI is positively associated with SP in resource-constrained environments.

3.2.5. Exploitative Innovation and Operational Performance

The relationship between exploitative innovation and operational performance represents a critical element in the RBV–Dynamic Capabilities (DCs) theory, as [81] explains. Process optimization coupled with improved existing knowledge makes up exploitative innovation that leads to enhanced productivity and high-performance results [141]. Through Big Data Management and Governance Technology (BDMGT), organizations execute Dynamic Capabilities to optimize processes and manage knowledge, which enables them to achieve exploitative innovation success [29].
BDMGT enables organizations to analyze large datasets for allocating resources and reducing costs, alongside making shrewd strategic decisions which produce operational improvements through small but continuous innovation enhancements [142]. Dynamic operational routines linked to exploitative innovation develop valuable, rare, and hard-to-replicate and non-substitutable characteristics when viewed from a resource capability framework. The flexible adaptation of these operational routines implements market-oriented changes which produce enhanced operational performance [143]. Through BDMGT enterprises achieve the better scalability of their exploitative innovations while sustaining their operational success, according to [144]. From an RBV-DC point of view, exploitative innovation serves as a key component that produces substantial operational performance improvements.
H11. 
EXPLI has a positive impact on OP in resource-constrained environments.

3.2.6. Exploitative Innovation and Innovation Performance

The fundamental theories presented by [23,24] create a strong basis to comprehend how Big Data Management promotes exploitative innovation and generates better innovation results [145]. Firms use Big Data Management and Governance Technology (BDMGT) to generate sustained competitive advantages through process improvement, which results in incremental innovation.
The continuous innovations of products and processes from BDMGT produce sustainable outputs that help businesses solidify their market position [142]. Firms that use Big Data Management and Collaboration (BDMC) maintain their innovative performance through continuous operational framework upgrades which respond to market demand changes, according to [144,146] who explain that the integration of operational speed with strategic scalability capabilities in BDMGT systems creates improved innovation processes.
Organizations which unite exploitative innovation strategies into their core strategic plans create performance advantages in innovation [147]. Advanced BDMGT offers organizations the capability to adjust quickly to market transformations because of its flexible innovation strategies, according to [101]. The research by [143] proves that organizations gain both short-term performance improvements through exploratory innovation as well as long-term sustainability through exploitative innovation when these approaches balance out.
H12. 
EXPLI has a positive impact on IP in resource-constrained environments.

3.2.7. Exploitative Innovation and Financial Performance

Exploitative innovations have become a main research field in strategic management because they allow organizations to enhance their profitability through their existing capabilities. Organizations enhance their operational efficiency and market performance through the implementation of exploitative innovations to upgrade their present market products, according to [27]. The Resource-Based View (RBV) supports that organizations achieve maximum effectiveness through using resources to develop innovative solutions that improve product ranges, along with operational processes and cost management systems [44,148]. Ref. [149] establishes a relationship between market stability at high levels and profit performance resulting from exploitative innovations in business processes. On the one hand [150] shows that organizations generate both long-term and short-term financial gains through the continuous improvement of customer-oriented products and services. Ref. [151] demonstrates that extending the use of exploitative innovations can restrict businesses’ competitiveness for developing new competencies, which negatively impacts financial gains. The authors of [152] show that the strategic management between exploitative and exploratory innovations is significant but achieve better returns through exploitative approaches. Refs. [153,154] establish that financial expansion depends heavily on market fluctuations and technological advancement. Due to greater difficulties in obtaining acceptance among customers, exploratory innovations provide less profit potential than exploitative innovations do.
The investigation integrates all existing evidence to present the following hypothesis.
H13. 
EXPLI has a positive impact on FP, particularly in resource-constrained contexts.

3.2.8. Exploitative Innovation and Social Performance

Exploitative innovation serves both operational and financial goals according to the Resource-Based View (RBV) along with Dynamic Capabilities (DCs) and produces social performance outcomes [23,81]. According to [155], a firm’s commitment to fulfill social expectations, including environmental sustainability, becomes a social performance (SP). The focus of exploitative innovation on existing capability refinement creates sustainable operational methods together with resource conservation [91,140]. A firm’s social legitimacy improves together with its stakeholder responsiveness because these improvements translate to reduced waste, a diminished CO2 output, and sustainable manufacturing methods. The continuous process improvement of organizations achieved through exploitative strategies helps them connect with societal expectations about corporate social responsibility (CSR) while building a better reputation and stakeholder confidence [149].
The innovation path demonstrated by the empirical data leads to the product development of consumer-centric solutions with ethical values that reflect community standards [140]. The strategic implementation of exploitative innovation results in safer work environments [156] together with higher employee well-being and better community engagement, according to research from [149,154]. Incorporating social objectives into innovative activities helps companies achieve their position as socially responsible welfare contributors in industries that prioritize corporate social responsibility. The social effects of exploitative innovation vary based on particular circumstances in each situation. According to [43], an excessive dependence on exploitative strategies leads to barriers in organizational responses towards changing societal demands when organizations fail to couple these approaches with exploratory innovation and societal adaptation. Current studies demonstrate that exploitative innovation contributes positively to social performance as long as organizations adopt a well-balanced innovation approach with ethical and environmentally friendly and community-focused goals [152,154].
H14. 
EXPLI is positively associated with SP in resource-constrained environments.

3.3. Mediation Hypothesis

This study develops a theoretical framework which utilizes the RBV and DC to examine how BDA talent influences organization success over time through exploratory and exploitative innovations. Ref. [28]’s exploratory and exploitative innovation research forms the base, yet our paper extends their work by studying innovation types of distinct effects. Organizations can execute exploratory or exploitative innovation because of their BDA capabilities, grouped into management (BDMGMT), talent (BDTAL), and technology (BDTECH) components, that produce sustainable performance impacts.
Innovation functions as a mediator between various constructs in the proposed model, which incorporates theoretical support for its role. Through the DC theory [98], this study shows how BDA capabilities produce innovation results by enabling BDMGMT to guide knowledge changes in exploitative innovation, while BDTECH discloses exploratory possibilities, and BDTAL supports all types of innovative work. Ref. [44] established ambidexterity as their core research area, while this comprehensive approach provides detailed knowledge about the capability with innovation relationships beyond equilibrium system mechanics.
The proposed framework fills existing knowledge gaps [95] by showing how strategic capabilities cause actual innovation activities that drive performance results. The conceptual framework deepens understandings about the strategic innovation capabilities described by [98] through an explanation of how data-driven capabilities support distinct value-creating innovation processes. The resources available determine the effectiveness of BDA capabilities, since the model uses a resource constraints framework to evaluate performance outcomes. The scarcity of resources presents organizations with a difficult choice because resource-scarce companies adopt exploitative innovation which develops the current knowledge, yet resource-rich entities pursue exploratory innovation
In constrained resource conditions firms tend to choose innovations that need fewer resources because these innovations affect their performance results through BDA capabilities. The mediation relationships are based on [23]’s rare resource value theory and [98]’s dynamic capability theory in addition to [27]’s exploratory–exploitative innovation theory. The mediation model addresses BDA investment strategies better than alternative models because it combines multiple theoretical resources on strategic adaptation with resource values and innovation process types. BDA capabilities form the baseline framework of expertise, which requires exploratory and exploitative innovation processes to transform them into sustained results across finance, operations and innovation, and social achievements. These theoretical foundations strengthen the evaluation of value-creating processes in organizations which rely on data together with the ambidextrous framework functioning as an explanatory model.
H15a–d. 
EXPLI mediates the relationship between BDMGMT and sustainable performance (FP, IP, OP, and SP) in a resource-constrained environment.
H16a–d. 
EXPLI mediates the relationship between BDTAL and sustainable performance (FP, IP, OP, and SP) in a resource-constrained environment.
H17a–d. 
EXPLI mediates the relationship between BDTECH and sustainable performance (FP, IP, OP, and SP) in a resource-constrained environment.
H18a–d. 
EXPLRI mediates the relationship between BDMGMT and performance (FP, IP, OP, and SP) in a resource-constrained environment.
H19a–d. 
EXPLRI mediates the relationship between BDTAL and performance (FP, IP, OP, and SP) in a resource-constrained environment.
H20a–d. 
EXPLRI mediates the relationship between BDTECH and performance (FP, IP, OP, and SP) in a resource-constrained environment.

3.4. Cultural Context of Jugaad: Moderating Innovation and Performance

Firms operating in emerging Asian markets study resource management methods that achieve a low-cost product delivery alongside high-quality standards for appealing to affordable market segments. Companies working in markets serving these consumers should develop innovative products at reduced costs which address bottom-of-the-pyramid demand segments [157]. Jugaad represents the fundamental innovation approach for these conditions, which advocates frugal innovation through creative resourceful and adaptable methods instead of structured expensive processes [43]. Jugaad embraces the cultural fabric of numerous resource-scarce economies in South Asia since it functions as a personality type and societal mindset to find innovative approaches despite restricted resources [43]. Organizations with robust Jugaad capabilities create consumer value through innovative solutions using limited assets to maintain their financial stability. An organization requires this ability to succeed in its innovation efforts.
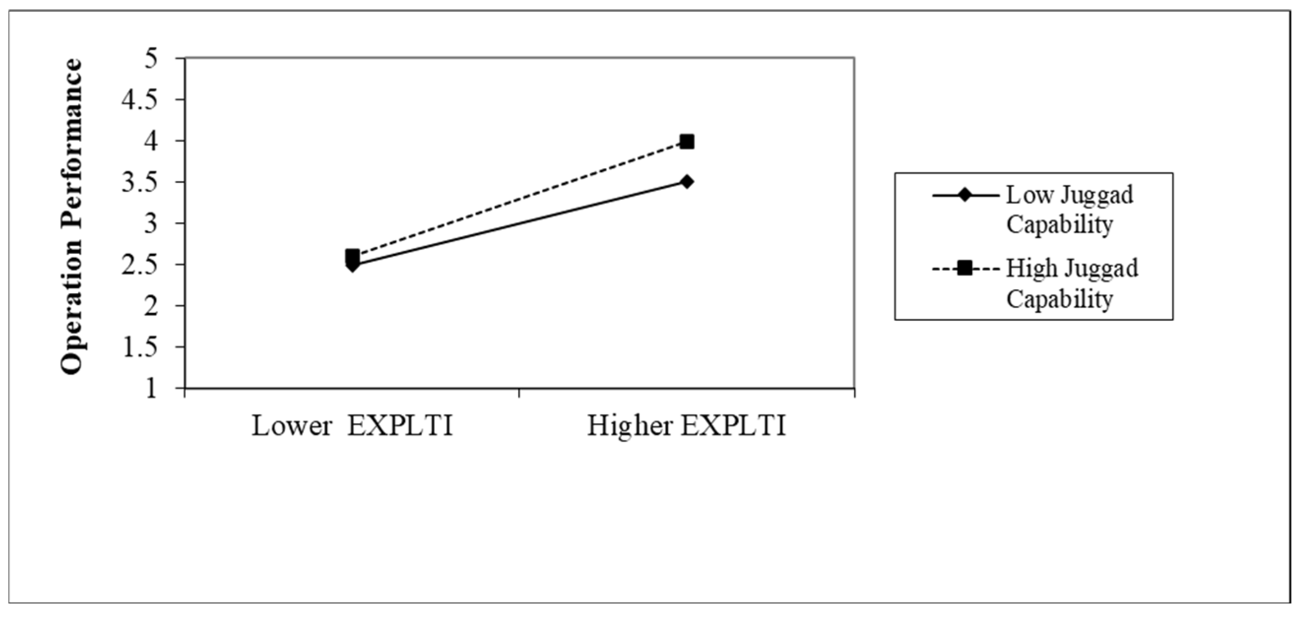
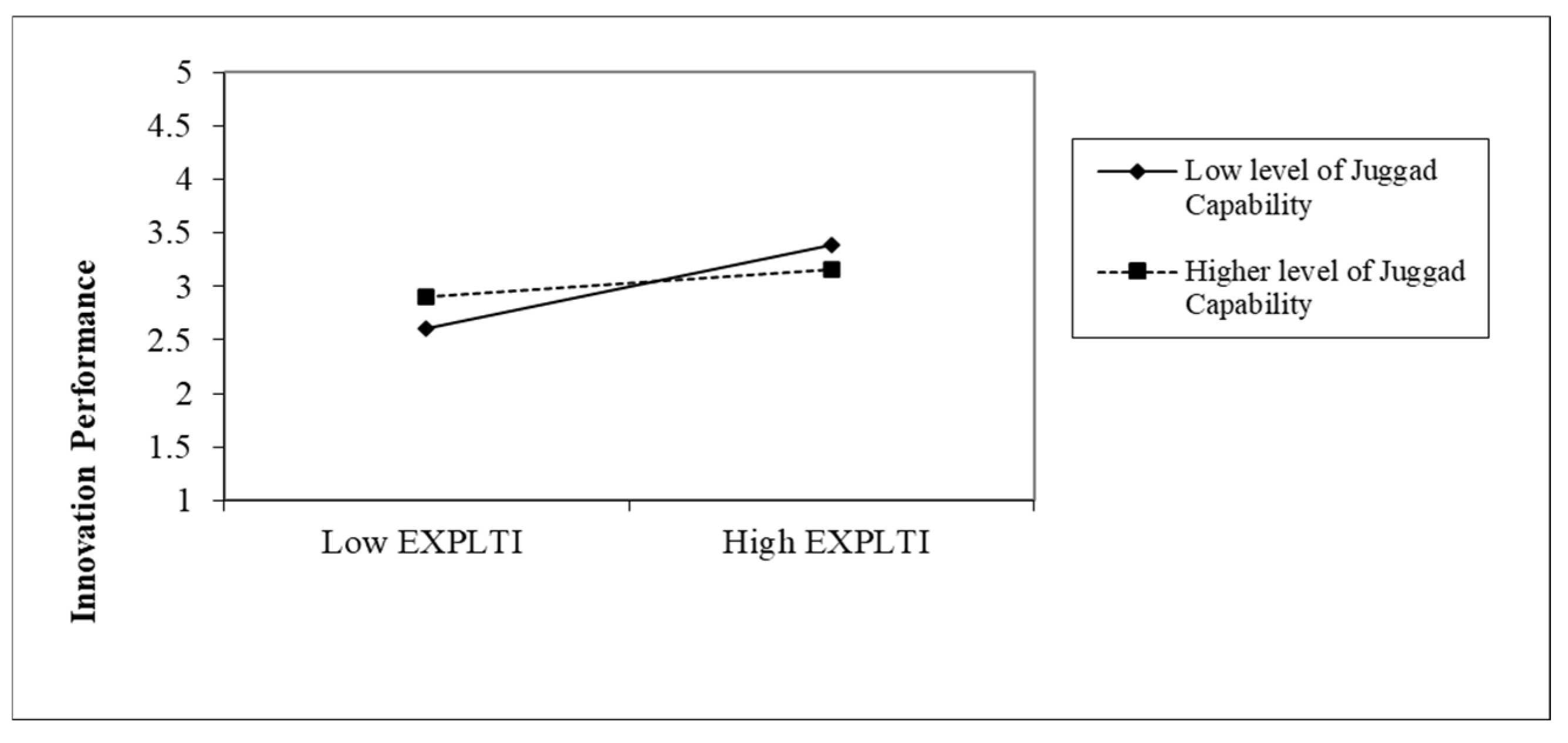
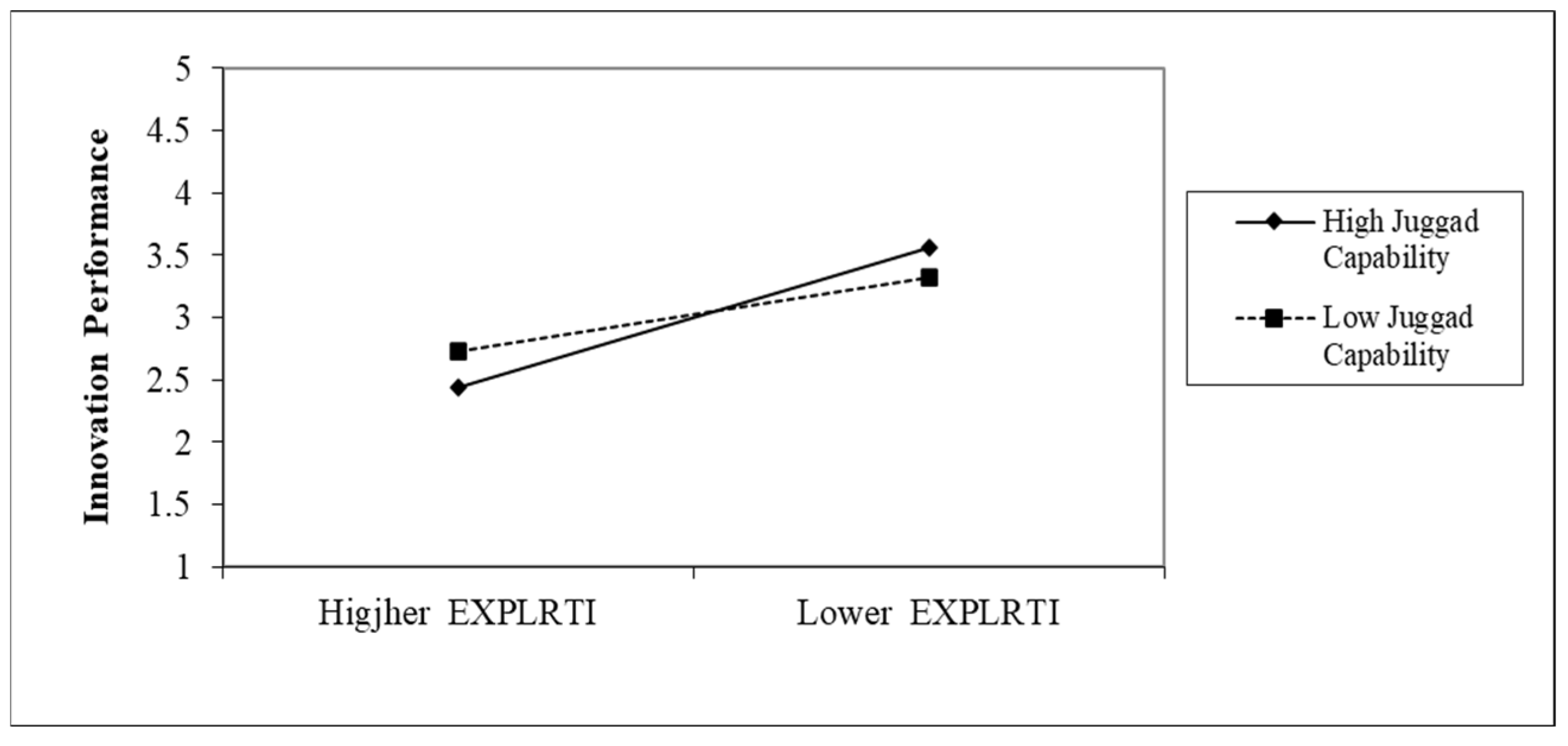
Research activities dedicated to product development alongside market discovery belong to exploratory innovation systems, and exploitative innovation systems concentrate on improving operations and products [62]. The Jugaad capability enables organizations to transform their innovation systems in order to conduct both exploratory and exploitative innovations, which achieve better outcomes across various resource-constrained settings. The Jugaad capability functions as a fundamental determinant which influences the relationship between explorative innovation (EXPLOI) and exploitative innovation (EXPLORI) toward financial performance (FP), innovation performance (IP), operational performance (OP), and social performance (SP) assessments [81].
The innovation method matches cultural standards of resilience alongside the community principles and economic frugality that prevail in many developing markets [158]. A firm’s ability to use Jugaad intensifies the linkage between exploitative innovation and operational performance because resources become more efficient with process optimization. The firm achieves these dual benefits through a productivity enhancement that reduces costs alongside operational efficiency maintenance without resource constraints. The Jugaad resource operates optimally for exploitative innovations since organizations employ it to optimize existing processes to achieve operational efficiency and cost reductions [24].
A well-managed Jugaad implementation allows corporations to achieve successful returns from explorative innovations under limited resource conditions across financial results and innovation outcomes. By using creative resource applications, organizations can create new market potential through product development, which enables multiple revenue streams that improve both financial results as well as innovation performance [50]. Organizations with a Jugaad capability achieve better profitability outcomes through their effective utilization of explorative innovations at low costs. The scientific skills possessed by companies enable a better transformation of explorative innovations into market-leading products that generate lasting business advantages [62].
The ability of Jugaad to create socially beneficial products or services enhances the performance of social aspects in organizations. The capability of Jugaad helps organizations improve both types of innovation while strengthening their market recognition [159]. Emerging markets typically follow community-oriented cultural norms [160], which make social value creation through frugal innovation methods highly meaningful [161]. This examination will utilize the organizational age together with the organizational size and organizational type as control variables to prevent conflicting results from affecting the studied relationship between the Jugaad capability and market performance. This research incorporates control variables for a thorough, detailed examination of the critical role played by the Jugaad capability, while it links different innovation types with various organizational performance measures.
H21a–d. 
The Jugaad capability moderates the relationship between EXPLRI and OP, IP, FP, and SP, respectively.
H22a–d. 
The Jugaad capability moderates the relationship between EXPLI and OP, IP, FP, and SP, respectively.

4. Methodology

4.1. Sampling

The data was gathered from manufacturing firms functional in the major province of Pakistan Punjab, considered as the hub of industry. According to (IQAir, 2020) [162], these cities are also listed among the world’s most polluted cities due to industrial pollution. Secondly, the authors also deemed it essential to list down the industries (manufacturing and service) that are involved in some kind of innovation and also have sustainability at the core of their business. For this purpose, special help was given from the Chamber of Commerce and Industry associated with these cities. Permission was also obtained in advance from the participants to fill in the survey for this research, with the help of the Chambers. All the participants in this study were randomly selected. It has been generally seen that women’s participation in surveys is quite low. Therefore, we encouraged the top management to provide equal chances to women participant if her name is chosen in the random selection.
The periodic questionnaires were distributed physically as well as through the electronic medium among the respondents wherever they felt comfortable. The data collection took place in two phases with an interval of five weeks to control for common method bias. The study has received consent for data collection from the participating individuals and organizations. In addition, the research team paid a visit to companies at separate times (morning, evening, etc.) to control the problems of the common method bias and social desirability. The research team were available during the data collection (online and on call) for the selected organizations. The participants’ names, addresses, and answers were kept confidential. It is also pertinent to mention here that all the items were not only carefully adopted but experts from academia and industry also validated them in terms of content, ease of reading, understanding the concept, etc., so that confusion at the respondent end could be minimized.
The data for the survey was collected by the manufacturing firms as unit of analysis. Employees of the firm at senior positions, such general managers, plant managers, research and development heads, etc., were asked to respond to the survey. This study is correctional in nature. Using the formula of [18], the sample size was calculated as 373, as the population for the study comprised more than ten thousand manufacturing units located in the largest province of Pakistan Punjab. The sample size also went under attrition process and was increased to 40% as suggested by [163]. All other 522 survey questionnaires were randomly distributed physically as well as online in two phases, keeping in view the convenience of the respondents. A total of 221 and 197 questionnaires were returned back in first and second phase, respectively. Only 13 questioners were dropped from the analysis as they were either empty or not filled properly. Hence, further analysis was conducted with 418 responses. For current research, a simple random sampling was adopted to ensure the true representation of the data chosen. Demographic details are provided in Table 1.
Table 1 provides a detailed demographic breakdown of employees across various industries, segmented by age, gender, and job level. In terms of gender distribution, the Leather and Apparel industries have the highest number of employees across multiple age groups, particularly in the 36–40 and above 40 categories for both men and women. The Plastic industry also shows a significant workforce presence, especially in the 36–40 age group for men (14 employees) and the same age group for women (10 employees). The Pharmaceutical and Renewable Energy industries have relatively fewer employees across all age groups, indicating a more limited workforce. When examining job levels, the Leather and Plastic industries dominate at the Senior level, with 20 and 18 employees, respectively, while the Consumer Electronics and Apparel industries have the highest representation at the Executive level, suggesting a leadership presence in these sectors. The Renewable Energy industry, in contrast, has the lowest employee distribution across all job levels, reflecting a potential gap in workforce size or industry growth. Overall, the data highlights industry-specific employment patterns, where traditional manufacturing sectors like Leather, Apparel, and Plastic maintain a substantial workforce across different levels, while emerging sectors such as Renewable Energy and Machinery and Equipment have comparatively lower workforce representation.

4.2. Measures

The authors adopted existing instruments for measuring the variables in order to avoid reliability and validity issues. For instance, the items for BDMGMT Capability were adapted from [164] and BDTECH Capability was adapted from [165], while BDTAL Capability was adapted from [19]. Explorative and exploitative innovation was adapted from [166]. Firm financial performance was measured using scale adopted from [167], innovation performance from [168], and financial performance adapted from [169]. While social performance was adapted from [170]. Jugaad capability (cultural context) was measured with a six-item scale, which was adopted from the past studies [47,52,116,171,172,173,174,175]. All the items were measured on a 5-point Likert scale. Both SPSS (https://www.ibm.com/products/spss) and Smart Pls version 4.1.1.4 were used to run the measurement and structural model.

4.3. Data Analysis and Results

This study conducted the PLS-SEM technique presented using the Smart PLS 4.0 to access the measurement and structural model, which uses a variance-based approach [176]. Secondly, it manages formative constructions, higher order constructs, mediations, and moderation (interaction effect), etc., in a more effective way [177]. The data analysis was conducted using Partial Least Squares Structural Equation Modeling (PLS-SEM), which was realized through SmartPLS 4. The choice of PLS-SEM instead of covariance-based SEM (CB-SEM) was made with the help of a variety of methodological and theoretical considerations. The research model proposes a number of latent constructs (BDAC, EXPLRI, EXPLOI, sustainable performance) and hypothesized structural relationships, including direct, mediated, and moderated effects (i.e., moderating effect of Jugaad capability). PLS-SEM can easily deal with more complicated forms of hierarchical and interaction models and can do so even in cases where the model complexity is great compared to the sample size.
Since the main aim of the present study is to produce more of a prediction type and to contribute to the RBV–DC theoretical framework by way of inclusion of a culturally situated capability (Jugaad), PLS-SEM is well suited to theory development and prediction, rather than confirmatory modeling, because its focus is on maximizing explained variance (R2 values) in endogenous constructs.
The final sample comprises 418 valid responses, and PLS-SEM is statistically more powerful and robust, especially when the data distribution is non-normal and the model is complex and includes a large number of indicators. By comparison, CB-SEM would need a larger sample and would require multivariate normality, which is frequently not satisfied in data in the context of developing economies. The conceptual model incorporates reflective indicator constructs (e.g., dimensions of sustainable performance and the components of BDAC). PLS-SEM is more flexible in modeling such constructs; PLS-SEM does not impose the restrictive identification conditions that cannot be avoided in CB-SEM.
There are interaction effects (Jugaad capability moderates) in the model, which PLS-SEM efficiently processes via product indicator or two-stage processes, and thus robust estimation is possible without fear of multicollinearity that usually affects interaction terms in regression-based techniques.
In this study Harman’s single-factor test was conducted to observe the common method bias (CMB). As the first component accounted for only 32.01% of the total variance (which is far below the threshold value of 50%), Ref. [120] implies that CMB is not present in the study. The VIF (Variance Inflation Factor) ranged between 2.23 and 3.21, which is below the threshold of 5.0 [146], implying the absence of multicollinearity.

4.4. Model Analysis

The results of the measurement model analysis are shown in Table 2. It is evident that the loadings of all the items are above the minimum value of 0.708, as suggested by [178]. The AVE values were analyzed for convergent validity, as all the values were above 0.50 threshold set by [179]. Both CR and Cronbach alps values were within the prescribed limits of 0.70 and above, which ensured satisfactory construct validity. Heterotrait–Monotrait ratio of correlations (HTMT) criteria of [180] was used, and all the values were found to be below 0.90, signifying that all the constructs demonstrate discriminant behavior, as shown in Table 3. Table 4 also reconfirms the discriminant validity through Fornell and Larker criterion. Figure 2 and Figure 3 show the measurement model and structural model output of smart PLS 4.

4.5. Structural Model Analysis

Structural model was run using 5000 bootstraps to examine the significance of the hypothesized relationships, as shown in Figure 2. Table 5 shows the direct and indirect effects. BDAMGT, BDATAL, and BDATECH capacities have a direct effect on EXPLI, with β = 0.598 and p < 0.05; β = 0.598 and p < 0.05; and β = 0.598 and p < 0.05, respectively. Furthermore, BDA management capability, BDA talent capability, and BDA technological capability have a direct effect on EXPI, with β = 0.598 and p < 0.05; β = 0.598 and p < 0.05; and β = 0.598 and p < 0.05, respectively.
Similarly, the direct effect of exploitative innovation on financial performance, Inn performance, OP, and SP was found to be significant, with β = 0.598 and p < 0.05; β = 0.598 and p < 0.05; and β = 0.598 and p < 0.05, respectively. It was also found that the direct effect of explorative innovation on FP, IP, OP, and SP was found to be significant, with β = 0.598 and p < 0.05; β = 0598 and p < 0.05; and β = 0.598 and p < 0.05, respectively.
Lastly it was found that exploitative innovation mediated the relationship between BDA management capability and sustainable advantage (FP, IP, OP, and SP), with β = 0.598 and p < 0.05.
Also, exploitative innovation mediated the relationship between BDA talent capability and sustainable advantage (FP, IP, MP, and SP), with β = 0.598 and p < 0.05.
Exploitative innovation mediated the relationship between BDA technological capability and sustainable advantage (FP, IP, OP, and SP), with β = 0.598 and p < 0.05.
Furthermore, it was found that explorative innovation mediated the relationship between BDA management capability and sustainable advantage (FP, IP, OP, and SP), with β = 0.598 and p < 0.05.
It is also found that explorative innovation mediated the relationship between BDA talent capability and sustainable advantage (FP, IP, OP, and SP), with β = 0.598 and p < 0.05.
Lastly, explorative innovation mediated the relationship between BDA technological capability and sustainable advantage (FP, IP, OP, and SP), with β = 0.598 and p < 0.05.

4.6. Moderation Analysis Results

Table 6 shows that Jugaad capability moderates the relationship between exploitative innovation and FP, IP, and OP (with (β = 0.248, p < 0.01), (β = 0.206, p < 0.01), (β = 0.178, p < 0.01), respectively). While the moderating role of Jugaad capability on social performance was found to be non-significant.
The moderating effect of Jugaad capability between explorative innovation and innovation performance was found to be negatively significant, with (β = −0.259, p < 0.01). Whereas no other moderating effect of Jugaad capability between explorative innovation and other performance outcomes was found to be significant. Figure 4, Figure 5, Figure 6 and Figure 7 show all moderation graphs for all the significant relationships.

4.7. Muti-Group Analysis (Firm Size)

The multi-group analysis Table 7, confirmed that the influence of managerial big data capability on exploitative innovation is significantly stronger in large firms compared to medium-sized firms (β = 0.382 vs. 0.059, p = 0.050). This finding underscores the superior ability of large organizations to leverage managerial data resources in the driving process of optimization and incremental innovation. From a Resource-Based View (Barney, 1991) [23], this suggests that larger firms have more established data infrastructures and formalized managerial routines, enabling the more effective exploitation of existing capabilities. The result is also consistent with Dynamic Capabilities Theory (Teece, 2007) [24], which emphasizes the importance of integrating and reconfiguring firm resources to respond to operational needs and sustain performance in complex environments.
The permutation-based MGA for specific indirect effects revealed two statistically significant differences between large- and medium-sized firms. First, the indirect effect of BDMGMT_CAP on financial performance via exploitative innovation was significantly stronger in large firms (β = 0.259) compared to medium-sized firms (β = 0.012), with a permutation p-value of 0.001. This indicates that managerial big data capabilities are more effectively translated into financial gains in larger firms through refined and incremental innovation processes, consistent with the logic of strategic resource leverage (Barney, 1991) [23] and data-driven operational efficiencies (Wamba et al., 2020) [22].
Second, the indirect effect of BDMGMT_CAP on social performance via exploitative innovation also showed a significant difference (p = 0.006), again favoring larger firms. This suggests that managerial data capabilities not only optimize financial outcomes but also support sustainability and social responsibility agendas more effectively in complex organizational structures (Teece, 2007 [24]; George et al., 2014 [54]). Medium-sized firms, in contrast, may lack the systemic integration and process maturity to realize such socially oriented returns from their Big Data Management strategies.

5. Discussion

This study examines BDMGMT, BDTAL, and BDTECH capabilities to determine their impact on explorative and exploitative innovations, which enhance sustainable performance in innovation, operation, social, and financial dimensions. Big data capabilities produce substantial benefits for explorative and exploitative innovation that pave the way for data-driven organizational success.
The research findings demonstrate how the BDMGMT capability boosts explorative and exploitative innovation, making it crucial for accomplishing innovation ambidexterity. The research by [165,181,182] along with the present study show that the BDMGMT capability boosts explorative innovation through new insights discovery, adaptability enhancements, and the sustainable innovation pursuit. Strategic data integration through the BDMGMT capability creates opportunities for both experimental creativity and active product development [41,77,183].
The BDMGMT capability has substantial effects on exploitative innovation because it optimizes processes and improves cost performance along with productivity [29,184]. Organizations understand the BDMGMT capability as a fundamental organizational resource based on the RBV perspective [20,91]. The performance of BDMGMT promotes continuous operational enhancement alongside innovation sustainability, which enables firms to keep their competitive position in dynamic markets [98,142].
The current study demonstrates that BDTECH as a prediction tool delivers data-driven innovation through a predictive analysis. Ref. [102] demonstrated that data-trained leadership advances exploitative innovation effectively, but this finding contradicts [185] in manufacturing supply chain studies. Investigations show that BDTECH establishes a beneficial relationship with exploratory innovation, since a rapid data evaluation aids in changing and uncertain situations [33]. The incorporation of core technologies in BDTECH systems provides businesses with improved market reaction capabilities and operational effectiveness, as documented by [186]. The integration of AI and machine learning with BDTECH systems facilitates real-time analytics, enhancing data-driven decision-making and operational agility [187]. Furthermore, the incorporation of business design thinking principles strengthens concept testing and automated workflows, contributing to more efficient and innovative processes [110]. These findings underscore the synergistic potential of advanced analytics and strategic design methodologies in optimizing organizational performance. The collected research strengthens the strategic position of BDTECH, which enables organizations to develop exploratory and exploitative innovation strategies. Therefore, we argue that our findings are quite in line with the past studies as discussed above.
The current study also empirically proves that the BDTAL capability positively affects innovation through its dual association with operational and conceptual advancements. The results of our study are in line with [14,188,189,190,191], who demonstrated, in their respective studies, that talent management delivers strategic insights from big data, which aid the creation of new products and process innovations. Our results are also in line with the work of [29,165,192], which shows that BDTAL facilitates exploitative innovation through its ability to direct targeted improvements. The results demonstrate that big data talent development needs to be viewed both as a strategic resource and technical asset to enable firms to extract value for innovative exploration along with operational enhancement [193].
Furthermore, this research confirms the separate yet simultaneous impact that explorative and exploitative innovation has on organization performance across operational, innovation, social, and financial dimensions. Each separate hypothesis test demonstrates that types of innovation support performance in unique and compatible ways to demonstrate how ambidextrous strategies produce maximum value.
Research data demonstrate that explorative and exploitative innovation generates positive effects on operational performance, as we initially suggested. The emphasis of exploitative innovation on process optimization and efficiency enhancement drives significant improvements in resource utilization and productivity [145]. The ability of explorative innovation to improve adaptability and agility lets companies respond effectively to external environment changes by implementing new process solutions [109]. Organizations gain operational excellence and complexity management capabilities through these innovation types working together.
The analysis of the innovation performance hypothesis also produced meaningful results. Explorative innovation drives firms to develop disruptive products as well as establish entry points for new markets, according to the findings of [194], thus demonstrating its primary function in proactive innovation development. The innovation approach of exploitative innovation brings small changes to existing products, which ensure market leadership through production optimization. Various studies confirm that innovation ambidexterity leads to better innovation outcomes and performance results [195,196].
Social performance receives dual contributions from the innovation types we examined, according to our findings. Explanatory innovation helps social progress by creating innovative solutions for difficult societal issues [197], and exploitative innovation improves corporate responsibility by maintaining sustainable practice development [41,198]. This study confirms that innovative approaches serve as a tool to unite business targets with social and environmental priorities.
This research verified that financial performance receives a direct influence from both explorative and exploitative innovation. The implementation of explorative innovation drives the market expansion, along with new product development, thus leading to revenue increases, but utilizing exploitative innovation enables profitability gains through cost reductions and operational excellence improvements [199,200]. The results address [201]’s warning about the dangers of focusing excessively on exploitation, which results in hampered long-term growth. The current research indicates that organizations should adopt an integrated approach, which optimizes both their revenue generation and financial profitability metrics and is quite in line with the work of [142,202,203]. The research indicates that firms can boost their total performance through the strategic management of innovation types as separate but matched elements.
The results of the moderation analysis provide valuable insights into how the Jugaad capability interacts with exploitative and explorative innovation to influence various dimensions of firm performance. Specifically, the findings show that the Jugaad capability strengthens the relationship between exploitative innovation and FP, IP, and OP, while it has a limited impact on SP.
On the other hand, the interaction between the Jugaad capability and explorative innovation shows mixed results, with significant negative effects on innovation performance but no significant effect on other performance indicators, including financial, operational, and social performance. This discussion elaborates on these findings in light of the existing literature and theoretical frameworks.
The interaction between the Jugaad capability and exploitative innovation significantly enhances the financial performance, innovation performance, and operational performance. These results align with past studies highlighting the positive relationship between exploitative innovations (i.e., refining and extending existing technologies and processes) and organizational performance [23]. Jugaad, as a form of resourceful problem-solving in resource-constrained environments, may amplify the effectiveness of exploitative innovations by enabling firms to maximize the value derived from existing technologies and processes. This can lead to an improved financial performance (through cost reduction and resource optimization), an enhanced innovation performance (by improving incremental innovations), and a better operational performance (by streamlining processes and increasing efficiency).
Previous research, such as that by [204], supports the idea that exploitation (i.e., refining existing capabilities) leads to short-term performance improvements. This study further validates that the Jugaad capability, which involves adaptive, improvisational, and low-cost solutions, can significantly support firms in leveraging existing resources to create immediate value. The findings also resonate with [205], who found that firms with high capabilities in exploiting their existing knowledge base are more likely to achieve superior performance outcomes, particularly in mature industries.
In contrast, the Jugaad capability appears to have a less favorable relationship with explorative innovation, particularly in terms of IP. The negative impact indicates that the Jugaad capability fails to effectively foster risk–reward innovative strategies needed for explorative concepts. The implementation of explorative innovation demands an extensive investment combined with specialized knowledge to search for new solutions in unfamiliar domains and experiment with new technologies. The Jugaad capability creates limitations in managing exploratory initiatives because of its natural dependence on adaptive resource management and limited resources. Explorative innovation traditionally leads to positive outcomes [23] for driving long-term growth and extreme performance advancements, yet these findings differ from the current research results.
Many studies point out that Jugaad as a form of frugal innovation struggles to align with exploratory initiatives, which need significant investments and failure acceptance [135]. The fast-and-cheap characteristics of Jugaad tend to produce inadequate exploratory innovation results in settings where experimentation risks are high. The uncertainty levels present in explorative activities create difficulties for frugal innovation, as reported by [206], which explains the negative interaction effect on innovation performance.
Interestingly, the moderation effects of the Jugaad capability on social performance are generally non-significant, both in relation to exploitative innovation and explorative innovation. This suggests that Jugaad does not directly influence the social outcomes of innovation, such as employee well-being, community engagement, or corporate social responsibility. One possible explanation for this is that the Jugaad capability, which typically focuses on solving practical, resource-based challenges, may not necessarily prioritize social objectives or broader societal impacts. According to [54], frugal innovations, while efficient, tend to be more operationally oriented and may not fully address the social and ethical dimensions of innovation. Moreover, Jugaad, in its emphasis on speed and cost-effectiveness, may overlook the social or environmental consequences of its solutions, making it less effective in promoting social performance.
In addition to the main and interaction effects, the comparative analysis of the different firm categories also produces more insight on the effect of the organizational scale on the utility of big data capabilities. The findings show that bigger companies are capable of a more competent use of managerial data skills regarding structured innovation situations. In particular, the managerial capability and process-driven innovation efforts were found to be more closely linked in such firms and were of increasing significance to the creation of value, both to the economy and society. Further, the indirect roles of performance elevations due to the innovation channel effects turned out to be largely significant in large firms. These trends imply that the level and effectiveness of data-enabled innovation practices also depend decisively on the maturity of the organization and the structure of available resources. In the context of a medium-size enterprise, the findings indicate that the comparative analysis of capabilities and structural nimbleness may be needed to use a big data investment to the full extent, particularly in the contexts that focus on polishing and taking advantage of what is already there.

6. Theoretical and Practical Implications

6.1. Theoretical Implications

This research adds significant value to the intersection of innovation and big data science by identifying explorative and exploitative innovation as critical pathways linking Big Data Analytics Capabilities (BDACs) to sustainable performance outcomes. While prior studies [33,191,207] have established the direct impact of BDACs on organizational performance [208], this study advances the literature by revealing the mediating role of innovation types in this relationship. Organizations leveraging BDACs can drive both incremental (exploitative) and radical (explorative) innovations, thereby enhancing long-term sustainability.
The model further integrates Jugaad culture—a frugal, adaptive approach to innovation—as a moderator that empowers resource-constrained firms to extract greater value from data-driven strategies [209]. This cultural capability strengthens the link between big data-enabled innovation and sustainable business outcomes, even amid financial or structural limitations.
By bridging technology management with innovation theory, this study positions big data not just as an operational tool, but as a dynamic enabler of strategic innovation. It challenges traditional views by highlighting how contextual innovation practices like Jugaad shape the effectiveness of analytics in delivering a sustainable performance. These insights offer a foundation for future research on culturally embedded innovation ecosystems in emerging markets.

6.2. Practical Implications

From a managerial standpoint, this study underscores the strategic need to invest not only in Big Data Analytics Capabilities (BDACs) but also in fostering an innovation culture that aligns with the realities of resource-constrained environments. True business value is realized when organizations combine advanced data systems with skilled talent and strong cross-functional collaboration.
Our findings suggest that big data generates the greatest impact when used to drive both exploitative innovation—focused on refining existing operations—and explorative innovation—aimed at discovering new opportunities. This balanced approach enhances efficiency while positioning firms for long-term growth.
This study also highlights the pivotal role of Jugaad culture, a frugal and adaptive problem-solving mindset, as a facilitator in this process. By embedding Jugaad into their innovation strategy, firms can maximize limited resources, accelerate decision-making, and derive greater value from data insights. Therefore, managers are encouraged to prioritize organizational data fluency, promote dual innovation pathways, and leverage culturally embedded innovation approaches like Jugaad to convert big data investments into sustainable competitive advantages. Hence, practitioners in developing economies should not embrace BDACs in isolation. Rather, they ought to combine BDAC efforts with native innovation systems such as Jugaad. In particular, companies can build cross-functional teams to integrate the data science knowledge with the local problem-solving mentality. They could initiate training that creates awareness of informal, low-cost innovation processes in data teams. Last but not the least, they can develop hybrid innovation cycles in which structured analytics are applied to scale and formalize Jugaad-powered experiments.
Lastly policymakers, development agencies, and industry players who want to improve innovation and performance under resource-limited contexts can also benefit from the study outputs. Particularly, one can create the chances of synergies between BDACs and Jugaad through the creation of supporting ecosystems. National governments and NGOs can make the difference by setting up innovation hubs or incubators where grassroot problem-solving methodologies are encouraged but access to data analytic tools and training is available. Subsidized access to digital infrastructure, skill development programs with a localized approach, and incentives to firms that have successfully integrated BDACs–Jugaad are policy interventions that can help to institutionalize this synergy. Such efforts have the potential to support more robust, flexible, and competitive companies in developing economies such as Pakistan by linking informal innovation efforts to formal data capacity.

7. Limitations and Future Research

As the current study has provided an in-depth picture, it is not free from limitations. The causal inferences are limited to the cross-sectional design, and therefore future studies must be conducted in a longitudinal design to capture the dynamic relationships between big data capabilities, innovation, and performance. The industry-specific context limits generalizability, necessitating studies across diverse sectors to assess contextual variations. Additionally, future research should explore the moderating effects of organizational and environmental factors, such as culture, leadership, market turbulence, and technological advancements, as well as mediating mechanisms, like organizational learning and knowledge sharing, to develop a more holistic understanding. Incorporating qualitative data, such as managerial interviews, could provide deeper insights into strategic decision-making and challenges in big data adoption. Comparative studies across national contexts could reveal institutional and policy influences on big data adoption, while long-term research should examine its impact on sustainability, societal well-being, and economic growth. Lastly, employing advanced analytical techniques, such as agent-based modeling, could offer deeper insights into complex interactions shaping big data adaptation, innovation, and performance. In order to explore whether the same results would be true in other cultures or sectors, it is suggested that future studies should conduct a cross-country-based comparative studies. A key limitation of this study is its focus on traditional manufacturing firms in a resource-constrained setting, which may limit generalizability. Future research could address this by conducting multi-group analyses comparing findings with high-tech firms in developed economies. Such comparisons would highlight how the BDAC interacts with different innovation cultures, such as formalized versus frugal, and provide broader theoretical and practical insights. Future studies can also use organizational-level factors, such as digital readiness [210,211] and the absorptive capacity, which may influence how effectively the BDAC translates into innovative outcomes. Future research could integrate these constructs to better explain the variance in BDAC utilization, especially across firms with differing levels of technological infrastructure and learning capabilities. Future case study-based analyses could provide a deeper understanding of the constructs and their relationships. Lastly other mediating factors such as the absorptive capacity types could also mediate the relationship between BDACs and innovation types in a resource-constrained environments. Future studies should also conduct more empirical work in this direction.

Author Contributions

Conceptualization, A.L. and X.L.; methodology, A.L. and X.L.; software, A.L. and M.R.; validation, A.L. and A.M.S.; formal analysis, A.L. and M.M.; investigation, A.L.; resources, A.L. and M.R.; data curation, A.L. and M.M.; writing—original draft preparation, A.L.; writing—review and editing, A.L. and A.M.S.; visualization, A.L. and M.M.; supervision, X.L.; project administration, A.L. and M.M. All authors have read and agreed to the published version of the manuscript.

Funding

The authors extend their appreciation to the University Higher Education Fund for funding this research work under the Research Support Program for Central Labs at King Khalid University through the project number CL/PRI/D/2.

Institutional Review Board Statement

Not applicable.

Informed Consent Statement

Not applicable.

Data Availability Statement

Data can be provided upon special request after permission from the host institution.

Acknowledgments

During the preparation of this manuscript/study, the authors used SPSS, SMART PLS 4.0 for the purposes of the data analysis The authors have reviewed and edited the output and take full responsibility for the content of this publication.

Conflicts of Interest

The authors declare no conflicts of interest.

Abbreviations

The following abbreviations are used in this manuscript:
SMART PLSSmart Partial Least Square
BDACsBig Data Analytics Capabilities
RBVResource-Based View
DCsDynamic Capabilities
BDMGMTBig Data Management Capability
BDTALBig Data Talent Capability
BDTECHBig Data Technological Capability
EXPLIExploitative Innovation
EXPLRIExplorative Innovation

References

  1. Aagaard, A.; Tucci, C. AI-driven business model innovation: Pioneering new frontiers in value creation. In Business Model Innovation: Game Changers and Contemporary Issues; Springer International Publishing: Cham, Switzerland, 2024; pp. 295–328. [Google Scholar]
  2. Huang, K.; Wang, K.; Lee, P.K.; Yeung, A.C. The impact of industry 4.0 on supply chain capability and supply chain resilience: A dynamic resource-based view. Int. J. Prod. Econ. 2023, 262, 108913. [Google Scholar] [CrossRef]
  3. Jum’a, L.; Zimon, D.; Madzik, P. Impact of big data technological and personal capabilities on sustainable performance on Jordanian manufacturing companies: The mediating role of innovation. J. Enterp. Inf. Manag. 2024, 37, 329–354. [Google Scholar] [CrossRef]
  4. Sun, T.; Cheng, X. Research on the impact of enterprise big data analytics capability on ambidextrous innovation ca-pability–the mediating effect of agility. Technol. Anal. Strateg. Manag. 2024, 36, 2242–2256. [Google Scholar]
  5. Tsanas, A.; Triantafyllidis, A. Pervasive Computing in Healthcare. In IEEE Journal of Biomedical and Health Informatics; IEEE: Piscataway, NJ, USA, 2024. [Google Scholar]
  6. Wu, W.; Gao, Y.; Liu, Y. Assessing the impact of big data analytics capability on radical innovation: Is business intelligence always a path? J. Manuf. Technol. Manag. 2024, 35, 1010–1034. [Google Scholar] [CrossRef]
  7. Komolafe, O.; Aderotoye, I.; Abiona, O.; Adewusi, A.; Obijuru, C.; Modupe, O.; Oyeniran, S. Harnessing business analytics for gaining competitive advantage in emerging markets: A systematic review of approaches and outcomes. J. Bus. Anal. 2024, 7, 45–60. [Google Scholar]
  8. Yamin, A.B.; Talla, R.R.; Kothapalli, S. The Intersection of IoT, Marketing, and Cybersecurity: Advantages and Threats for Business Strategy. Asian Bus. Rev. 2025, 15, 7–16. [Google Scholar] [CrossRef]
  9. Zhang, H.; Lai, J.; Jie, S. Quantity and quality: The impact of environmental, social, and governance (ESG) performance on corporate green innovation. J. Environ. Manag. 2024, 354, 120272. [Google Scholar] [CrossRef] [PubMed]
  10. Al Mamun, A.; Reza, M.N.H.; Yang, Q.; Aziz, N.A. Dynamic capabilities in action: The synergy of big data analytics, supply chain ambidexterity, green supply chain and firm performance. J. Enterp. Inf. Manag. 2025, 38, 636–659. [Google Scholar] [CrossRef]
  11. Sarfo, C.; Fakhar Manesh, M.; Caputo, A. Exploitative and exploratory search: Dynamic capabilities enhancing SME adaptation, new product development, and environmental performance. J. Small Bus. Manag. 2024, 1–30. [Google Scholar] [CrossRef]
  12. Bertello, A.; Ferraris, A.; Bresciani, S.; De Bernardi, P. Big data analytics (BDA) and degree of internationalization: The interplay between governance of BDA infrastructure and BDA capabilities. J. Manag. Gov. 2021, 25, 1035–1055. [Google Scholar] [CrossRef]
  13. Horsey, E.M.; Song, X.; Zhao, S.; Peng, X. Analyzing the effect of team exploratory and exploitative learning on Social entrepreneurship orientation. Curr. Psychol. 2024, 43, 954–968. [Google Scholar] [CrossRef]
  14. Mikalef, P.; Boura, M.; Lekakos, G.; Krogstie, J. Big data analytics and firm performance: Findings from a mixed-method approach. J. Bus. Res. 2019, 98, 261–276. [Google Scholar] [CrossRef]
  15. Bresciani, S.; Ferraris, A.; Del Giudice, M.; Masciarelli, F. Exploitative innovation in family firms: A meta-analytic review. J. Bus. Res. 2021, 128, 267–276. [Google Scholar]
  16. Idries, A.; Krogstie, J.; Rajasekharan, J. Dynamic capabilities in electrical energy digitalization: A case from the Norwegian ecosystem. Energies 2022, 15, 8342. [Google Scholar] [CrossRef]
  17. Leghemo, I.M.; Azubuike, C.; Segun-Falade, O.D.; Odionu, C.S. Data governance for emerging technologies: A conceptual framework for managing blockchain, IoT, and AI. J. Eng. Res. Rep. 2025, 27, 247–267. [Google Scholar] [CrossRef]
  18. Krishnan, R.T.; Dabholkar, V. 8 Steps to Innovation: Going from Jugaad to Excellence 8 Steps to Innovation; Going from Jugaad to Excellence; Collins: Maharashtra, India, 2013. [Google Scholar]
  19. Pour, M.J.; Abbasi, F.; Sohrabi, B. Toward a maturity model for big data analytics: A roadmap for complex data processing. Int. J. Inf. Technol. Decis. Mak. 2023, 22, 377–419. [Google Scholar] [CrossRef]
  20. Lin, S.; Lin, R.; Sun, J.; Wang, F.; Wu, W. Dynamically evaluating technological innovation efficiency of high-tech industry in China: Provincial, regional and industrial perspective. Socio-Econ. Plan. Sci. 2021, 74, 100939. [Google Scholar] [CrossRef]
  21. Kumar, P.; Polonsky, M.J. An analysis of the green consumer domain within sustainability research: 1975 to 2014. Australas. Mark. J. 2017, 25, 85–96. [Google Scholar] [CrossRef]
  22. Wamba, S.; Queiroz, M.M.; Wu, L.; Sivarajah, U. Big data analytics-enabled sensing capability and organizational outcomes: Assessing the mediating effects of business analytics culture. Ann. Oper. Res. 2024, 333, 559–578. [Google Scholar] [CrossRef]
  23. Barney, J. Firm resources and sustained competitive advantage. J. Manag. 1991, 17, 99–120. [Google Scholar] [CrossRef]
  24. Teece, D.J. Explicating dynamic capabilities: The nature and micro foundations of (sustainable) enterprise performance. Strateg. Manag. J. 2007, 28, 1319–1350. [Google Scholar] [CrossRef]
  25. Tian, J.; Deng, P.; Zhang, Y.; Salmador, M.P. How does innovation impact firm performance? A meta-analysis of exploration and exploitation. J. Bus. Res. 2021, 123, 157–169. [Google Scholar]
  26. Khan, Y.; Li, X. The role of environmental mitigation technology and energy productivity in reducing air pollution-related premature deaths: Insights from the top 20 polluted economies. Air Qual. Atmos. Health 2025, 18, 755–773. [Google Scholar] [CrossRef]
  27. Liu, W.; Atuahene-Gima, K. Enhancing product innovation performance in a dysfunctional competitive environment: The roles of competitive strategies and market-based assets. Ind. Mark. Manag. 2018, 73, 7–20. [Google Scholar] [CrossRef]
  28. O’Reilly, C.A., III; Tushman, M.L. Organizational ambidexterity in action: How managers explore and exploit. Calif. Manag. Rev. 2011, 53, 5–22. [Google Scholar] [CrossRef]
  29. Sivarajah, U.; Kumar, S.; Chatterjee, S. A study on big data analytics and innovation. Technol. Forecast. Soc. Change 2023, 202, 123328. [Google Scholar] [CrossRef]
  30. Coad, A.; Segarra, A.; Teruel, M. Innovation and firm growth: Does firm age play a role? Res. Policy 2014, 43, 440–454. [Google Scholar]
  31. Chen, M.; Pu, X.; Zhang, M.; Cai, Z.; Chong, A.Y.L.; Tan, K.H. Data analytics capability and servitization: The moderated mediation role of bricolage and innovation orientation. Int. J. Oper. Prod. Manag. 2022, 42, 440–470. [Google Scholar] [CrossRef]
  32. Li, X.; Zhang, Y.; Yan, J.; Zhang, M. The impact of digital transformation on dual innovation: An investigation from the financing constraint perspective. Technol. Anal. Strateg. Manag. 2025, 1–16. [Google Scholar] [CrossRef]
  33. Wang, Y.; Yang, Y. Analyzing the green innovation practices based on sustainability performance indicators: A Chinese manufacturing industry case. Environ. Sci. Pollut. Res. 2021, 28, 1181–1203. [Google Scholar] [CrossRef]
  34. Ertz, M.; Latrous, I.; Dakhlaoui, A.; Sun, S. The impact of big data analytics on firm sustainable performance. Corp. Soc. Responsib. Environ. Manag. 2025, 32, 1261–1278. [Google Scholar] [CrossRef]
  35. Zhao, L.; Guo, Y.; Zhu, D.H. Industry turbulence, technological advancements, and exploitative innovation: A nuanced view. Technovation 2021, 108, 102302. [Google Scholar]
  36. Zhu, Q.; Cao, G.; Sarkis, J. Examining the influence of management commitment and government support on green innovation: Empirical evidence from Chinese manufacturing. J. Clean. Prod. 2023, 380, 135–752. [Google Scholar]
  37. Porter, M.E.; Kramer, M.R. Creating shared value. Harv. Bus. Rev. 2011, 89, 62–77. [Google Scholar]
  38. Zhu, K.; Kraemer, K.L.; Xu, S. The Process of Innovation Assimilation by Firms in Different Countries: A Technology Diffusion Perspective on E-Business. Manag. Sci. 2006, 52, 1557–1576. [Google Scholar] [CrossRef]
  39. Asghar, N.; Khattak, A.; Danish, M.H.; Bokhari, I.H.; Waris, M. Managerial skills, technology adaptation and firm performance: Mediating role of process innovation and product innovation. Cogent Bus. Manag. 2023, 10, 2281485. [Google Scholar] [CrossRef]
  40. Chatterjee, S.; Chaudhuri, R.; Vrontis, D. Influence of Jugaad Culture on Business Sustainability in India. Asian Bus. Manag. 2024, 23, 287–311. [Google Scholar] [CrossRef]
  41. Zhang, Y.; Wang, X.; Chen, J. Explorative innovation and competitive advantage: The mediating role of market responsiveness. Strateg. Manag. J. 2023, 44, 1–25. [Google Scholar]
  42. Günther, W.A.; Mehrizi, M.H.R.; Huysman, M.; Feldberg, F. Debating Big Data: A literature review on realizing value from Big Data. J. Strateg. Inf. Syst. 2017, 26, 191–209. [Google Scholar] [CrossRef]
  43. Prabhu, J.; Jain, S. Innovation and entrepreneurship in India: Understanding jugaad. Asia Pac. J. Manag. 2015, 32, 843–868. [Google Scholar] [CrossRef]
  44. Teece, D.J.; Pisano, G.; Shuen, A. Dynamic capabilities and strategic management. Strateg. Manag. J. 1997, 18, 509–533. [Google Scholar] [CrossRef]
  45. Baker, T.; Nelson, R.E. Creating something from nothing: Resource construction through entrepreneurial bricolage. Adm. Sci. Q. 2005, 50, 329–366. [Google Scholar] [CrossRef]
  46. Guo, Z.; Zhang, J.; Gao, L. It is not a panacea! The conditional effect of bricolage in SME opportunity exploitation. RD Manag. 2018, 48, 603–614. [Google Scholar] [CrossRef]
  47. Govindarajan, V.; Ramamurti, R. Reverse innovation, emerging markets, and global strategy. Glob. Strategy J. 2011, 1, 191–205. [Google Scholar] [CrossRef]
  48. Giaretta, E.; Rossato, C.; Shan-E-Raza, S. Jugaad and innovation: Which links? In Proceedings of the 20th Excellence in Services International Conference, Verona, Italy, 7–8 September 2017; pp. 315–334. [Google Scholar]
  49. Zutshi, A.; Creed, A.; Bhattacharya, A.; Bavikatte, K. Frugal Innovation as a Response to Institutional Voids: Implications for Local Development. J. Bus. Res. 2021, 133, 38–50. [Google Scholar]
  50. Jain, S. From jugaad to jugalbandi: Understanding the changing nature of Indian innovation. Asia Pac. J. Manag. 2022, 39, 1–26. [Google Scholar] [CrossRef]
  51. Gupta, Y.; Khan, F.M.; Kumar, A.; Luthra, S.; Queiroz, M.M. Mobilising big data analytics capabilities to improve performance of tourism supply chains: The moderating role of dynamic capabilities. Int. J. Logist. Manag. 2024, 35, 649–679. [Google Scholar] [CrossRef]
  52. Gupta, S.M. Reverse Supply Chains; CRC Press: Boca Raton, FL, USA, 2013. [Google Scholar]
  53. Buntić, L.; Damić, M.; Delić, M. Building A Resilient Business Model: How to Use Dynamic Capabilities in Order to Adapt to Market Shocks. InterEULawEast J. Int. Eur. Law Econ. Mark. Integr. 2023, 10, 119–144. [Google Scholar] [CrossRef]
  54. George, G.; Haas, M.R.; Pentland, A. Big data and management. Acad. Manag. J. 2014, 57, 321–326. [Google Scholar] [CrossRef]
  55. Zuboff, S. Big Other: Surveillance Capitalism and the Prospects of an Information Civilization. J. Inf. Technol. 2015, 30, 75–89. [Google Scholar] [CrossRef]
  56. Alvarez Santos, J.; Miguel-Dávila, J.Á.; Nieto Antolin, M. The innovation strategies for managing a specific paradox: Exploration/exploitation. Total Qual. Manag. Bus. Excell. 2018, 29, 1362–1380. [Google Scholar] [CrossRef]
  57. Zulfiqar, S.; Khan, M. Jugaad and the Art of Exploratory Innovation: How Informal Problem-Solving Outpaces Data-Driven Systems in Emerging Markets. Technovation 2023, 119, 102542. [Google Scholar]
  58. Addo-Tenkorang, R.; Helo, P. Big data applications in operations/supply-chain management: A literature review. Comput. Ind. Eng. 2016, 101, 528–543. [Google Scholar] [CrossRef]
  59. Pappas, I.O.; Mikalef, P.; Giannakos, M.N.; Krogstie, J.; Lekakos, G. Big data and business analytics ecosystems: Paving the way towards digital transformation and sustainable societies. Inf. Syst. e-Bus. Manag. 2018, 16, 479–491. [Google Scholar] [CrossRef]
  60. Dong, Q.; Wu, Y.; Lin, H.; Sun, Z.; Liang, R. Fostering green innovation for corporate competitive advantages in big data era: The role of institutional benefits. Technol. Anal. Strateg. Manag. 2024, 36, 181–194. [Google Scholar] [CrossRef]
  61. Yousef, D.A. Entrepreneurship and sustainability: The need for innovative and institutional solutions. J. Clean. Prod. 2018, 184, 232–241. [Google Scholar]
  62. March, J.G. Exploration and exploitation in organizational learning. Organ. Sci. 1991, 2, 71–87. [Google Scholar] [CrossRef]
  63. Yousuf, R.; Zehra, A. Empowering sustainability: Bridging science, community, and youth for a brighter future. Bull. Natl. Res. Cent. 2024, 48, 116. [Google Scholar] [CrossRef]
  64. Rehman, S.U.; Jabeen, F.; Shahzad, K.; Riaz, A.; Bhatti, A. Industry 4.0 technologies and international performance of SMEs: Mediated-moderated perspectives. Int. Entrep. Manag. J. 2025, 21, 25. [Google Scholar] [CrossRef]
  65. Chimakati, F.M.; Macharia, I. Fostering innovation and change through learning culture leadership: A case of Kenya Commercial Bank (KCB) of Kenya. Afr. J. Emerg. Issues 2024, 6, 26–38. [Google Scholar]
  66. Tsaniyah, F.A.; Ningsih, S.P.; Cyntia, D.Y.; Kusumasari, I.R. The Role of Big Data Analytics in Supporting Decision-Making Theories in Companies. J. Bisnis Dan Komun. Digit. 2025, 2, 10. [Google Scholar]
  67. Adewusi, A.O.; Okoli, U.I.; Adaga, E.; Olorunsogo, T.; Asuzu, O.F.; Daraojimba, D.O. Business intelligence in the era of big data: A review of analytical tools and competitive advantage. Comput. Sci. IT Res. J. 2024, 5, 415–431. [Google Scholar] [CrossRef]
  68. Du, Y.; Jung, J.S. The Effect of Dynamic Capability on Innovation and Financial Performance: Focused on the Moderating Effect of ESG Management and the Big Data Utilization in Chinese SMEs; Korea International Trade Research Institute: Seoul, Republic of Korea, 2022. [Google Scholar]
  69. Kumar, V.; Mukerji, A. Exploring Jugaad in architecture: Theory and strategies for implementation in resource-constrained environments. Soc. Sci. Humanit. Open 2025, 11, 101469. [Google Scholar] [CrossRef]
  70. Ghasemaghaei, M.; Hassanein, K.; Turel, O. Data analytics competency for improving firm decision-making performance. J. Strateg. Inf. Syst. 2018, 27, 101–113. [Google Scholar] [CrossRef]
  71. Haddud, A.; Khare, A. The impact of digital technology and Industry 4.0 on the practice of operations and supply chain management. Int. J. Prod. Res. 2020, 58, 1924–1937. [Google Scholar]
  72. Henao-García, E.; Arias-Pérez, J.; Lozada, N. Fostering big data analytics capability through process innovation: Is management innovation the missing link? Bus. Inf. Rev. 2021, 38, 28–39. [Google Scholar] [CrossRef]
  73. Vafaei-Zadeh, A.; Madhuri, M.; Hanifah, H.; Thurasamy, R. The interactive effects of capabilities and data-driven culture on sustained competitive advantage. J. Bus. Res. 2024, 170, 114–125. [Google Scholar] [CrossRef]
  74. Marković, I.; Jemović, M. Artificial intelligence, big data and IoT in circular economy: Research trends and perspectives. In Facta Universitatis, Series: Economics and Organization; University of Niš: Niš, Serbia, 2024; pp. 285–293. [Google Scholar]
  75. Dao, N.N. Intelligence of Things: The Third International Conference on Intelligence of Things (ICIT 2024), Da Nang, Vietnam, 12–14 September 2024; Proceedings; Springer Nature: Cham, Switzerland, 2025; Volume 1. [Google Scholar]
  76. Nuseir, M.T.; Aljumah, A.I.; El Refae, G.A.; Aburezeq, I.M. Important Factors to Improve Student Performance in the Universities of UAE: Examining the Mediating Effect of using M-Learning. In Proceedings of the 2022 the Ninth International Conference on Social Networks Analysis, Management and Security (SNAMS), Milan, Italy, 28 November–1 December 2022; IEEE: Piscataway, NJ, USA, 2022; pp. 1–7. [Google Scholar]
  77. Kim, I.K. Consumers’ preference for downsizing over package price increases. J. Econ. Manag. Strategy 2024, 33, 25–52. [Google Scholar] [CrossRef]
  78. McAfee, A.; Brynjolfsson, E. Big data: The management revolution. Harv. Bus. Rev. 2012, 90, 60–66. [Google Scholar]
  79. Orero-Blat, M.; Palacios-Marqués, D.; Leal-Rodríguez, A.L.; Ferraris, A. Beyond digital transformation: A multi-mixed methods study on big data analytics capabilities and innovation in enhancing organizational performance. Rev. Manag. Sci. 2024, 19, 649–685. [Google Scholar] [CrossRef]
  80. Shahriar, S.H.B. Future of work and talent development realities: A qualitative analysis from a developing country perspective. J. Manag. Dev. 2025, 44, 178–193. [Google Scholar] [CrossRef]
  81. Su, J.; Yao, S.; Liu, H. Data governance facilitate digital transformation of oil and gas industry. Front. Earth Sci. 2022, 10, 861091. [Google Scholar] [CrossRef]
  82. Asfahani, A. Curating future leaders: A literature review on managerial curriculum in learning organizations. Learn. Organ. 2024, 32, 535–553. [Google Scholar] [CrossRef]
  83. Aziz, N.A.; Al Mamun, A.; Reza, M.N.H.; Naznen, F. The impact of big data analytics on innovation capability and sustainability performance of hotels: Evidence from an emerging economy. J. Enterp. Inf. Manag. 2024, 37, 1044–1068. [Google Scholar] [CrossRef]
  84. Kumar, V.; Kumar, S.; Chaudhuri, R.; Chatterjee, S.; Vrontis, D.; Rezaee Vessal, S. Innovation capability and R&D performance of organizations: Moderating role of industry–academic knowledge transfer. J. Knowl. Manag. 2025, 29, 891–914. [Google Scholar]
  85. He, Z.L.; Wong, P.K. Exploration vs. exploitation: An empirical test of the ambidexterity hypothesis. Organ. Sci. 2004, 15, 481–494. [Google Scholar] [CrossRef]
  86. Jie, H.; Gooi, L.M.; Lou, Y. Digital maturity, dynamic capabilities and innovation performance in high-tech SMEs. Int. Rev. Econ. Financ. 2025, 99, 103971. [Google Scholar] [CrossRef]
  87. Sridharlakshmi, K.; Karanam, S.; Boinapalli, V.; Allam, Z.; Rodriguez, C. Big data analytics for business management: Driving innovation and competitive advantage. Int. J. Inf. Manag. 2024, 65, 102–115. [Google Scholar] [CrossRef]
  88. Shinde, P.V.; Gnanasekaran, K.; kumar Reddy, K.M.; Lourens, M.E.; Abdullah, M.A.; Mohan, K.M.; Mohan, K.M. Human-Robot Collaboration in Manufacturing: Engineering and Management Perspectives. Cuest. De Fisioter. 2025, 54, 4485–4492. [Google Scholar]
  89. Shahid, N.U.; Sheikh, N.J. Proposed framework for the assessment of business intelligence platforms for medium-to-large hospitals using hierarchical decision modeling and expert judgments. Open J. Bus. Manag. 2021, 10, 525–542. [Google Scholar] [CrossRef]
  90. Hao, S.; Kasper, H.; Muehlfeld, K. Enhancing sustainable innovation through big data capability and organizational culture. Sustainability 2019, 11, 7145. [Google Scholar] [CrossRef]
  91. Zhang, Z.; Luo, T. Network capital, exploitative and exploratory innovations from the perspective of network dynamics. Technol. Forecast. Soc. Change 2020, 152, 119910. [Google Scholar] [CrossRef]
  92. Saragih, H.H.; Saifi, M.; Nuzula, N.F.; Worokinasih, S. Exploring the nexus between corporate agility and sustainable strategy: The role of stakeholder engagement and external forces. Cogent Bus. Manag. 2025, 12, 2438864. [Google Scholar] [CrossRef]
  93. Kwasnitschka, D. A Behavioral Perspective on Manufacturing Digitalization. Doctoral Dissertation, ETH Zurich, Zurich, Switzerland, 2024. [Google Scholar]
  94. Setyadi, A.; Soekotjo, S.; Lestari, S.D.; Pawirosumarto, S.; Damaris, A. Trends and Opportunities in Sustainable Manufacturing: A Systematic Review of Key Dimensions from 2019 to 2024. Sustainability 2025, 17, 789. [Google Scholar] [CrossRef]
  95. Rialti, R.; Marzi, G.; Ciappei, C.; Busso, D. Achieving strategic flexibility in the era of big data: The importance of knowledge management and ambidexterity. J. Bus. Res. 2020, 123, 123–135. [Google Scholar] [CrossRef]
  96. Daspit, J.J.; D’Souza, D.E.; Dicke, L.A. The value-creating role of firm capabilities: Mapping relationships among absorptive capacity, ordinary capabilities, and performance. J. Manag. Issues 2016, 28, 9–29. [Google Scholar]
  97. Dehghan, S.; Sattarpanah Karganroudi, S.; Echchakoui, S.; Barka, N. The Integration of Additive Manufacturing into Industry 4.0 and Industry 5.0: A Bibliometric Analysis (Trends, Opportunities, and Challenges). Machines 2025, 13, 62. [Google Scholar] [CrossRef]
  98. Sun, L.; Fan, C.; Zou, X.; Deng, Z. Research on the Capability Model of Innovation and Entrepreneurship Talents in the Background of Digital Transformation. In Economic Management and Big Data Applications; World Scientific: Singapore, 2024. [Google Scholar]
  99. Legate, A.E.; Hair, J.F., Jr.; Chretien, J.L.; Risher, J.J. PLS-SEM: Prediction-oriented solutions for HRD researchers. Hum. Resour. Dev. Q. 2023, 34, 91–109. [Google Scholar] [CrossRef]
  100. Sobyra, R. The Impacts of Contemporary Economic Restructuring on the Geography of Employment in Australia. Ph.D. Thesis, University of Queensland, Brisbane, Australia, 2024. [Google Scholar]
  101. Mikalef, P.; Boura, M.; Lekakos, G.; Krogstie, J. Big data analytics capabilities and innovation: The mediating role of dynamic capabilities and moderating effect of the environment. Br. J. Manag. 2020, 31, 356–381. [Google Scholar] [CrossRef]
  102. Koohang, A.; Sargent, C.S.; Zhang, J.Z.; Marotta, J. Big data analytics: From leadership to firm performance. J. Comput. Inf. Syst. 2023, 63, 2976–2996. [Google Scholar] [CrossRef]
  103. Cui, J. The Explore of Knowledge Management Dynamic Capabilities, AI-Driven Knowledge Sharing, Knowledge-Based Organizational Support, and Organizational Learning on Job Performance: Evidence from Chinese Technological Companies. arXiv 2025, arXiv:2501.02468. [Google Scholar]
  104. Sheikh, A.; Ahmed, S.; Faqihi, A.; Shehawy, Y. Global perspectives on navigating Industry 5.0 knowledge: Achieving resilience, sustainability, and human-centric innovation in manufacturing. Technol. Forecast. Soc. Change 2024, 190, 122–135. [Google Scholar] [CrossRef]
  105. Adesina, A.A.; Iyelolu, T.V.; Paul, P.O. Optimizing business processes with advanced analytics: Techniques for efficiency and productivity improvement. World J. Adv. Res. Rev. 2024, 22, 1917–1926. [Google Scholar] [CrossRef]
  106. Dahiya, R.; Le, S.; Ring, J.K.; Watson, K. Big data analytics and competitive advantage: The strategic role of firm-specific knowledge. J. Strategy Manag. 2022, 15, 175–193. [Google Scholar] [CrossRef]
  107. Truong, T.H.; Nguyen, T.T. Enhancing firm performance through innovation: The roles of intellectual capital, government support, knowledge sharing, and knowledge management success. J. Innov. Knowl. 2024, 9, 123–135. [Google Scholar] [CrossRef]
  108. Satupa, S.; Ismail, R.; Saputra, J.; Santoso, B.P. Big data analytics and sustainable innovation: Integrating explorable innovation as driver for sustainability. J. Clean. Prod. 2021, 289, 125678. [Google Scholar]
  109. Sang, L.; Yu, M.; Lin, H.; Zhang, Z.; Jin, R. Big data, technology capability and construction project quality: A cross-level investigation. Eng. Constr. Archit. Manag. 2021, 28, 706–727. [Google Scholar] [CrossRef]
  110. Helo, P.; Hao, Y. Artificial intelligence in operations management and supply chain management: An exploratory case study. Prod. Plan. Control 2022, 33, 1573–1590. [Google Scholar] [CrossRef]
  111. Ferreira, J.; Cardim, S.; Coelho, A. Dynamic capabilities and mediating effects of innovation on the competitive advantage and firm’s performance: The moderating role of organizational learning capability. J. Knowl. Econ. 2021, 12, 620–644. [Google Scholar] [CrossRef]
  112. Partarakis, N.; Zabulis, X. A review of immersive technologies, knowledge representation, and AI for human-centered digital experiences. Electronics 2024, 13, 269. [Google Scholar] [CrossRef]
  113. Didas, M.; Chali, F.; Elisa, N. The Nexus of Big Data and Big Data Analytics for Managerial Business Decision-Making: A Systematic Review Analysis. J. ICT Syst. 2024, 2, 36–58. [Google Scholar] [CrossRef]
  114. Zhu, B.; Vuppalapati, C. Enhancing supply chain efficiency through retrieve-augmented generation. In Proceedings of the 2024 IEEE 10th International Conference on Big Data Computing Service and Machine Learning Applications (BigDataService), Shanghai, China, 15–18 July 2024. [Google Scholar]
  115. Iqbal, Q.; Ahmad, N.H.; Li, Z. Frugal-based innovation model for sustainable development: Technological and market turbulence. Leadersh. Organ. Dev. J. 2021, 42, 396–407. [Google Scholar] [CrossRef]
  116. Brem, A.; Wolfram, P. Research and development from the bottom up-introduction of terminologies for new product development in emerging markets. J. Innov. Entrep. 2014, 3, 9. [Google Scholar] [CrossRef]
  117. Aloulou, W.J.; Alsadi, A.K.; Ayadi, F.M.; Alaskar, T.H. Exploring the Effects of Entrepreneurial and Digital Orientations on the Competitive Advantage of Saudi Firms: Is Strategic Agility the Missing Link? Adm. Sci. 2024, 14, 306. [Google Scholar] [CrossRef]
  118. Lahiri, S.; Dasgupta, M.; Tapasvi, S.K. Product development and innovation: Dynamic capabilities in base of the pyramid off-grid energy market in India. Int. J. Indian Cult. Bus. Manag. 2021, 23, 23–45. [Google Scholar] [CrossRef]
  119. Lin, C.; Kunnathur, A.; Forrest, J. Innovation Performance Fosters Strategy Development: Evidenced in the Case of New Product Development and Big Data Capability. J. Bus. Econ. Stud. 2023, 27, 18–40. [Google Scholar] [CrossRef]
  120. Peng, Y.; Jia, L. Impacts of digital transformation on enterprise innovation resilience: A study from China. S. Afr. J. Bus. Manag. 2024, 55, 1–11. [Google Scholar] [CrossRef]
  121. Alaskar, T.H. Innovation capabilities as a mediator between business analytics and firm performance. Sustainability 2023, 15, 5522. [Google Scholar] [CrossRef]
  122. Tian, X. Personalized Translator Training in the Era of Digital Intelligence. Heliyon 2024, 10, e39354. [Google Scholar] [CrossRef]
  123. Capturing, J. Ambidextrous innovation and market entry: The role of exploratory innovation in achieving long-term success. Strateg. Manag. J. 2022, 43, 789–812. [Google Scholar]
  124. Wood, D.J. Corporate social performance revisited. Acad. Manag. Rev. 1991, 16, 691–718. [Google Scholar] [CrossRef]
  125. Zhang, P.; Thurasamy, R. Bridging Big Data Analytics Capability and Competitive Advantage in China’s Agribusiness: The Mediator of Absorptive Capacity. Systems 2025, 13, 3. [Google Scholar] [CrossRef]
  126. Caputo, F.; Cillo, V.; Fiano, F.; Pironti, M.; Romano, M. Building T-shaped professionals for mastering digital transformation. J. Bus. Res. 2023, 154, 113309. [Google Scholar] [CrossRef]
  127. Cammarano, A.; Varriale, V.; Michelino, F. A framework for investigating the adoption of key technologies: Presentation of the methodology and explorative analysis of emerging practices. IEEE Trans. Eng. Manag. 2023, 71, 3843–3866. [Google Scholar] [CrossRef]
  128. Capurro, R.; Fiorentino, R.; Garzella, S.; Giudici, A. Big data analytics in innovation processes: Which forms of dynamic capabilities should be developed and how to embrace digitization? Eur. J. Innov. Manag. 2022, 25, 273–294. [Google Scholar] [CrossRef]
  129. Peng, C.; Elahi, E.; Fan, B.; Li, Z. Effect of high-tech manufacturing co-agglomeration and producer service industry on regional innovation efficiency. Front. Environ. Sci. 2022, 10, 942057. [Google Scholar] [CrossRef]
  130. Shamim, S.; Zeng, J.; Choksy, U.S.; Shariq, S.M. Connecting big data management capabilities with employee ambidexterity in Chinese multinational enterprises through the mediation of big data value creation at the employee level. Int. Bus. Rev. 2020, 29, 101604. [Google Scholar] [CrossRef]
  131. Uotila, J.; Maula, M.; Keil, T.; Zahra, S.A. Exploration, exploitation, and financial performance: Analysis of S&P 500 corporations. Strateg. Manag. J. 2009, 30, 221–231. [Google Scholar]
  132. Orlitzky, M.; Schmidt, F.L.; Rynes, S.L. Corporate social and financial performance: A meta-analysis. Organ. Stud. 2003, 24, 403–441. [Google Scholar] [CrossRef]
  133. Adams, R.; Jeanrenaud, S.; Bessant, J.; Denyer, D.; Overy, P. Sustainability-oriented innovation: A systematic review. Int. J. Manag. Rev. 2016, 18, 180–205. [Google Scholar] [CrossRef]
  134. Smith, W.K.; Gonin, M.; Besharov, M.L. Managing social-business tensions: A review and research agenda for social enterprise. Bus. Ethics Q. 2020, 30, 407–442. [Google Scholar] [CrossRef]
  135. Chen, Y.; Tang, G.; Jin, J.; Li, J.; Paillé, P. Linking market orientation to environmental social performance: The role of exploratory innovation. J. Bus. Ethics 2021, 171, 273–289. [Google Scholar]
  136. Lin, X.; Ribeiro-Navarrete, S.; Chen, X.; Xu, B. Advances in the innovation of management: A bibliometric review. Rev. Manag. Sci. 2024, 18, 1557–1595. [Google Scholar] [CrossRef]
  137. Podsakoff, P.M.; Organ, D.W. Self-reports on organizational research: Problems and prospects. J. Manag. 1986, 12, 531–544. [Google Scholar] [CrossRef]
  138. Khan, S.A.R.; Yu, Z.; Umar, M. Exploring the role of exploratory innovation in achieving environmental sustainability. J. Clean. Prod. 2022, 330, 129801. [Google Scholar]
  139. Aguinis, H.; Glavas, A. On corporate social responsibility, sustainability, and exploratory innovation. J. Manag. 2023, 49, 1–30. [Google Scholar]
  140. Bocken, N.M.P.; Geradts, T.H.J.; van der Steen, M. Balancing exploration and exploitation in sustainable innovation. Technol. Forecast. Soc. Change 2021, 170, 120881. [Google Scholar]
  141. Kodama, M. Innovation through boundaries vision and dynamic capabilities: The strategic management perspective. In Developing Boundaries Knowledge for Innovation; Edward Elgar Publishing: Cheltenham, UK, 2020; pp. 1–44. [Google Scholar]
  142. Zhou, X.; Jiang, J.; Zhou, C.; Li, X.; Yin, M. Circular supply chain management: Antecedent effect of social capital and big data analysis capability and their impact on sustainable performance. Sustain. Dev. 2024, 32, 5311–5330. [Google Scholar] [CrossRef]
  143. Alkaraan, F.; Elmarzouky, M.; Hussainey, K.; Venkatesh, V.G.; Shi, Y.; Gulko, N. Reinforcing green business strategies with Industry 4.0 and governance towards sustainability: Natural-resource-based view and dynamic capability. Bus. Strategy Environ. 2024, 33, 3588–3606. [Google Scholar] [CrossRef]
  144. Deng, Y. Business marketing analysis of agricultural products on online platforms based on big data. In SHS Web of Conferences; EDP Sciences: Les Ulis, France, 2023; Volume 163, p. 02002. [Google Scholar]
  145. Singh, K.; Chatterjee, S.; Mariani, M. Applications of generative AI and future organizational performance: The mediating role of explorative and exploitative innovation and the moderating role of ethical dilemmas and environmental dynamism. Technovation 2024, 133, 103021. [Google Scholar] [CrossRef]
  146. Kock, N.; Lynn, G.S. Lateral collinearity and misleading results in variance-based SEM: An illustration and recommendations. J. Assoc. Inf. Syst. 2012, 13, 2. [Google Scholar] [CrossRef]
  147. McKinsey & Company. People and Organizational Performance Strategic Analysis; McKinsey & Company: New York, NY, USA, 2023. [Google Scholar]
  148. Gupta, S.; Wang, W.; Hayek, S.S.; Chan, L.; Mathews, K.S.; Melamed, M.L.; Brenner, S.K.; Schenck, E.J.; Radbel, J.; Reiser, J.; et al. Association between early treatment with tocilizumab and mortality among critically ill patients with COVID-19. JAMA Intern. Med. 2021, 181, 41–51. [Google Scholar] [CrossRef] [PubMed]
  149. Snihur, Y.; Wiklund, J. Exploiting versus exploring for profitability: Strategic orientation and ambidexterity in small firms. J. Bus. Ventur. 2020, 35, 105949. [Google Scholar]
  150. Jansen, J.J.P.; Van Den Bosch, F.A.J.; Volberda, H.W. Exploratory innovation, exploitative innovation, and performance: Effects of organizational antecedents and environmental moderators. Manag. Sci. 2006, 52, 1661–1674. [Google Scholar] [CrossRef]
  151. Dötschel, E.; Junge, S.; Guthmann, T. Location is everything: Explorative and exploitative learning, non-scale free resources, and firm performance of German companies. J. Bus. Econ. 2024, 94, 279–309. [Google Scholar] [CrossRef]
  152. Felix, O.O.; Alagah, D.R.A.D. The impact of exploration on resource utilization and goal focus in telecommunication industry. Res. J. Manag. Pract. 2021, 1, 33–51. [Google Scholar]
  153. Posen, H.E.; Keil, T.; Maula, M. The balancing act: Exploring and exploiting innovation. Strateg. Manag. J. 2022, 43, 451–474. [Google Scholar]
  154. Zhang, Z.; Shang, Y.; Cheng, L.; Hu, A. Big data capability and sustainable competitive advantage: The mediating role of ambidextrous innovation strategy. Sustainability 2022, 14, 8249. [Google Scholar] [CrossRef]
  155. Weigard, A. Clarifying the Mechanisms of Cognitive Dysfunction in ADHD and Tobacco Withdrawal with a Model-Based Cognitive Neuroscience Approach. Ph.D. Thesis, The Pennsylvania State University, University Park, PA, USA, 2018. [Google Scholar]
  156. Daher, E. Top 8 Digital Safety Trends in Oil and Gas in 2023. In SPE Asia Pacific Oil and Gas Conference and Exhibition; SPE: Richardson, TX, USA, 2023; p. D021S016R003. [Google Scholar]
  157. Zaman, M.H. Factors Affecting Purchase intentions of Hygiene Products among Bottom of the Pyramid Consumers of Bangladesh. Doctoral Dissertation, University of Dhaka, Dhaka, Bangladesh, 2024. [Google Scholar]
  158. Zahra, S.A.; Neubaum, D.O.; Larrañeta, B. Knowledge sharing and technological capabilities: The moderating role of family involvement. J. Bus. Res. 2009, 62, 600–607. [Google Scholar] [CrossRef]
  159. Balasundaram, S.; Sathiyaseelan, A.; Zirkler, M. Jugaad in organizational settings: Exploring the Jugaad leadership competencies. Asian Bus. Manag. 2023, 22, 1877–1912. [Google Scholar] [CrossRef]
  160. Aseeri, M.; Kang, K. Organisational culture and big data socio-technical systems on strategic decision making: Case of Saudi Arabian higher education. Educ. Inf. Technol. 2023, 28, 8999–9024. [Google Scholar] [CrossRef]
  161. Chakraborty, M.; Loots, E. Leveraging Skills into a Craft through Social Entrepreneurship and Jugaad Innovation: The Chamar leatherworkers’ studio in Dharavi, Mumbai. In Creative Industries in India; Routledge India: New Delhi, India, 2022; pp. 320–337. [Google Scholar]
  162. AirVisual, I. World Air Quality Report; Region & City PM2.5; IQAir. 2020. Available online: https://www.iqair.com/world-air-quality-ranking (accessed on 20 May 2025).
  163. Salkind, N.J. Encyclopedia of Measurement and Statistics; Sage: Newcastle upon Tyne, UK, 2007. [Google Scholar] [CrossRef]
  164. Shamim, S.; Yang, Y.; Zia, N.U.; Shah, M.H. Big data management capabilities in the hospitality sector: Service innovation and customer generated online quality ratings. Comput. Hum. Behav. 2021, 121, 106777. [Google Scholar] [CrossRef]
  165. Alaskar, T.H.; Alsadi, A.K.; Aloulou, W.J.; Ayadi, F.M. Big data analytics, strategic capabilities, and innovation performance: Mediation approach of organizational ambidexterity. Sustainability 2024, 16, 5111. [Google Scholar] [CrossRef]
  166. Kollmann, T.; Stöckmann, C. Filling the entrepreneurial orientation–performance gap: The mediating effects of exploratory and exploitative innovations. Entrep. Theory Pract. 2014, 38, 1001–1026. [Google Scholar] [CrossRef]
  167. Bahta, D.; Yun, J.; Islam, M.R.; Bikanyi, K.J. How does CSR enhance the financial performance of SMEs? The mediating role of firm reputation. Econ. Res.-Ekon. Istraživanja 2021, 34, 1428–1451. [Google Scholar] [CrossRef]
  168. He, Z.; Hirshleifer, D. The exploratory mindset and corporate innovation. J. Financ. Quant. Anal. 2022, 57, 127–169. [Google Scholar] [CrossRef]
  169. Chaher, D.; Lakhal, L. The impact of TQM on financial and non-financial performance: The mediating role of corporate social responsibility. TQM J. 2024, 37, 1687–1715. [Google Scholar] [CrossRef]
  170. Ben Flah, I.; Lajmi, A.; Hlioui, Z. How does innovation moderate the CSR impact on financial performance? An exploratory study and an empirical validation in the Tunisian context. J. Financ. Report. Account. 2024. [Google Scholar] [CrossRef]
  171. Bhatti, Y. Jugaad innovation: Think frugal, be flexible, generate breakthrough growth. South Asian J. Glob. Bus. Res. 2013, 2, 279–282. [Google Scholar] [CrossRef]
  172. Anderson, J.C.; Narus, J.A. A model of distributor firm and manufacturer firm working partnerships. J. Mark. 1990, 54, 42–58. [Google Scholar] [CrossRef]
  173. Brem, A.; Ivens, B. Do frugal and reverse innovation foster sustainability? Introduction of a conceptual framework. J. Technol. Manag. Grow. Econ. 2013, 4, 31–50. [Google Scholar] [CrossRef]
  174. Buvik, A.; Andersen, O. The impact of vertical coordination on ex post transaction costs in domestic and international buyer–seller relationships. J. Int. Mark. 2002, 10, 1–24. [Google Scholar] [CrossRef]
  175. Krishnan, R.T. From Jugaad to Systematic Innovation: The Challenge for India; Utpreraka Foundation: Bihar, India, 2010. [Google Scholar]
  176. Sarstedt, M.; Hair, J.F., Jr.; Cheah, J.H.; Becker, J.M.; Ringle, C.M. How to specify, estimate, and validate higher-order constructs in PLS-SEM. Australas. Mark. J. 2019, 27, 197–211. [Google Scholar] [CrossRef]
  177. Hair, J.F.; Black, W.C.; Babin, B.J.; Anderson, R.E. Multivariate Data Analysis, 9th ed.; Pearson: London, UK, 2023. [Google Scholar]
  178. Hajli, N.; Tajvidi, M.; Gbadamosi, A.; Nadeem, W. Big Data Analytics in Product Innovation Context: An Abstract. In Academy of Marketing Science World Marketing Congress; Springer International Publishing: Cham, Switzerland, 2019; pp. 37–38. [Google Scholar]
  179. Fornell, C.; Larcker, D.F. Evaluating structural equation models with unobservable variables and measurement error. J. Mark. Res. 1981, 18, 39–50. [Google Scholar] [CrossRef]
  180. Henseler, J.; Ringle, C.M.; Sarstedt, M. Testing measurement invariance of composites using partial least squares. Int. Mark. Rev. 2016, 33, 405–431. [Google Scholar] [CrossRef]
  181. Babu, M.M.; Rahman, M.; Alam, A.; Dey, B.L. Exploring big data-driven innovation in the manufacturing sector: Evidence from UK firms. Ann. Oper. Res. 2024, 333, 689–716. [Google Scholar] [CrossRef]
  182. Krejcie, R.V.; Morgan, D.W. Determining sample size for research activities. Educ. Psychol. Meas. 1970, 30, 607–610. [Google Scholar] [CrossRef]
  183. Su, E.; Daspit, J. Knowledge management in family firms: A systematic review, integrated insights and future research opportunities. J. Knowl. Manag. 2022, 26, 291–325. [Google Scholar]
  184. Dubey, R.; Gunasekaran, A.; Childe, S.J.; Papadopoulos, T.; Luo, Z.; Wamba, S.F.; Roubaud, D. Can big data and predictive analytics improve social and environmental sustainability? Technol. Forecast. Soc. Change 2019, 144, 534–545. [Google Scholar] [CrossRef]
  185. Kabadurmus, F.N.K. Innovation challenges in South Asia: Evidence from Bangladesh, Pakistan and India. J. South Asian Dev. 2021, 16, 100–129. [Google Scholar] [CrossRef]
  186. Alghamdi, O.A.; Agag, G. Boosting innovation performance through big data analytics powered by artificial intelligence use: An empirical exploration of the role of strategic agility and market turbulence. Sustainability 2023, 15, 14296. [Google Scholar] [CrossRef]
  187. Waqas, M.; Meng, Q.; Khan, S.A.R.; Hussain, K. Technological management capabilities as a pathway toward green production and green competitive advantage. J. Manuf. Technol. Manag. 2024, 35, 1528–1553. [Google Scholar] [CrossRef]
  188. Al Hadeed, A.Y.B.; Al-khatib, A.W.; Al Olaimat, F.; Habes, M.; Alhammad, K.L.; Valeri, M. Fostering Organizational Image: The direct roles of Big Data Analytics, Radical Innovation, and Incremental Innovation Capabilities. In Knowledge Management and Knowledge Sharing: Business Strategies and an Emerging Theoretical Field; Springer Nature: Cham, Switzerland, 2024; pp. 75–85. [Google Scholar]
  189. Alkhatib, A.W.; Valeri, M. Can intellectual capital promote the competitive advantage? Service innovation and big data analytics capabilities in a moderated mediation model. Eur. J. Innov. Manag. 2024, 27, 263–289. [Google Scholar] [CrossRef]
  190. Gouda, G.K.; Tiwari, B. Talent agility, innovation adoption and sustainable business performance: Empirical evidences from Indian automobile industry. Int. J. Product. Perform. Manag. 2022, 71, 2582–2604. [Google Scholar] [CrossRef]
  191. Wu, L.; Lin, Y.; Chen, C.J. The role of explorative innovation in driving financial performance: A resource-based perspective. J. Bus. Res. 2023, 165, 113–125. [Google Scholar]
  192. Khan, A.; Tao, M. Knowledge absorption capacity’s efficacy to enhance innovation performance through big data analytics and digital platform capability. J. Innov. Knowl. 2022, 7, 100201. [Google Scholar] [CrossRef]
  193. Xu, J.; Zhang, J.; Li, X. Harnessing innovation and data: How do digital M&As fuel new quality productive forces. China Financ. Rev. Int. 2025; ahead-of-print. [Google Scholar]
  194. Sari, D.N.; Susilowati, C.; Moko, W. Leveraging dynamic capabilities to drive innovation and enhance business performance: Insights from the café industry in Malang City. Int. J. Res. Bus. Soc. Sci. 2024, 13, 85. [Google Scholar] [CrossRef]
  195. Bucaioni, A.; Cillo, V.; Petruzzelli, A.M. Frugal innovation in the digital age: Leveraging technology for sustainable solutions. Technovation 2024, 122, 102625. [Google Scholar]
  196. Nussbaum, B.; Weiss, M. The role of design thinking in frugal innovation: A case study approach. Des. Manag. J. 2024, 19. [Google Scholar]
  197. Bogers, M.; Chesbrough, H.; Moedas, C. Open innovation: Research, practices, and policies. Calif. Manag. Rev. 2019, 60, 5–16. [Google Scholar] [CrossRef]
  198. Hossain, K.M.S.; Barua, C.; Amin, M.R.; Ahad, M.A. Engineering Management Strategies for AI-Driven Logistics Systems: Bridging Operational Efficiency and Strategic Alignment. J. Comput. Sci. Technol. Stud. 2025, 7, 65–77. [Google Scholar]
  199. Braunerhjelm, P.; Thulin, P. Does innovation lead to firm growth? Explorative versus exploitative innovations. Appl. Econ. Lett. 2023, 30, 1179–1182. [Google Scholar] [CrossRef]
  200. Corchuelo Martínez-Azúa, B.; Dias, Á.; Sama-Berrocal, C. The key role of market orientation in innovation ambidexterity in agribusiness firms. Rev. Manag. Sci. 2025, 19, 39–65. [Google Scholar] [CrossRef]
  201. Qaffas, A.A.; Ilmudeen, A.; Almazmomi, N.K.; Alharbi, I.M. The impact of big data analytics talent capability on business intelligence infrastructure to achieve firm performance. Foresight 2023, 25, 448–464. [Google Scholar] [CrossRef]
  202. Berraies, S.; Hamouda, M. Customer empowerment and firms’ performance: The mediating effects of innovation and customer satisfaction. Int. J. Bank Mark. 2018, 36, 336–356. [Google Scholar] [CrossRef]
  203. Sengura, J.D.; Mu, R.; Zhang, J. Towards Frugal Innovation Capability in Emerging Markets within the Digitalization Epoch: Exploring the Role of Strategic Orientation and Organizational Ambidexterity. J. Theor. Appl. Electron. Commer. Res. 2024, 19, 2000–2029. [Google Scholar] [CrossRef]
  204. Ahuja, G.; Lampert, C.M. Entrepreneurship in the large corporation: A longitudinal study of how established firms create breakthrough inventions. Strateg. Manag. J. 2001, 22, 521–543. [Google Scholar] [CrossRef]
  205. Uddin, M.; Hossan, M. A review of implementing AI-powered data warehouse solutions to optimize big data management and utilization. J. Big Data 2024, 11, 10–69593. [Google Scholar] [CrossRef]
  206. Simpson, T.W.; Jiao, J.; Siddique, Z.; Holtta-Otto, K. Advances in Product Family and Product Platform Design: Methods & Applications; Springer Science & Business Media: Berlin and Heidelberg, Germany, 2013. [Google Scholar]
  207. Al-Khatib, A.W. Can big data analytics capabilities promote a competitive advantage? Green radical innovation, green incremental innovation and data-driven culture in a moderated mediation model. Bus. Process Manag. J. 2022, 28, 1025–1046. [Google Scholar] [CrossRef]
  208. Song, M.; Liao, Y. Can big data analytics capability promote firm innovation? A moderated mediation model of organizational learning and market orientation. Balt. J. Manag. 2024, 19, 531–548. [Google Scholar] [CrossRef]
  209. Raisch, S.; Birkinshaw, J. Organizational ambidexterity: Antecedents, outcomes, and moderators. J. Manag. 2008, 34, 375–409. [Google Scholar] [CrossRef]
  210. Orero-Blat, M.; Palacios-Marqués, D.; Leal-Rodríguez, A.L. Orchestrating the digital symphony: The impact of data-driven orientation, organizational culture and digital maturity on big data analytics capabilities. J. Enterp. Inf. Manag. 2025, 38, 679–703. [Google Scholar] [CrossRef]
  211. Qi, Y.; Chen, Q.; Yang, M.; Sun, Y. Ambidextrous knowledge accumulation, dynamic capability and manufacturing digital transformation in China. J. Knowl. Manag. 2024, 28, 2275–2305. [Google Scholar] [CrossRef]
Figure 1. Research framework.
Figure 1. Research framework.
Sustainability 17 07087 g001
Figure 2. Measurement model.
Figure 2. Measurement model.
Sustainability 17 07087 g002
Figure 3. Structural model output.
Figure 3. Structural model output.
Sustainability 17 07087 g003
Figure 4. Moderation graph: Jugaad_Cap × EXPLTI → FP.
Figure 4. Moderation graph: Jugaad_Cap × EXPLTI → FP.
Sustainability 17 07087 g004
Figure 5. Moderation graph: Jugaad_Cap × EXPLTI → IP.
Figure 5. Moderation graph: Jugaad_Cap × EXPLTI → IP.
Sustainability 17 07087 g005
Figure 6. Moderation graph: Jugaad_Cap × EXPLTI → OP.
Figure 6. Moderation graph: Jugaad_Cap × EXPLTI → OP.
Sustainability 17 07087 g006
Figure 7. Moderation graph: Jugaad_Cap × EXPLRTI → IP.
Figure 7. Moderation graph: Jugaad_Cap × EXPLRTI → IP.
Sustainability 17 07087 g007
Table 1. Demographics.
Table 1. Demographics.
Age Group (Men)
Industry Type25–3031–3536–40Above 40
Automotive58109
Plastic671410
Leather762012
Pharmaceuticals31268
Consumer Electronics8685
Apparel1051012
Renewable Energy3468
Machinery and Equipment4579
Age Group (Women)
Industry Type25–3031–3536–40Above 40
Automotive4576
Plastic36107
Leather45128
Pharmaceuticals4586
Consumer Electronics5485
Apparel47125
Renewable Energy3544
Machinery and Equipment3566
Industry and Employee Level
Industry TypeMiddle (68)Senior (96)Executive (71)
Automotive10147
Plastic131810
Leather152012
Pharmaceuticals11129
Consumer Electronics81013
Apparel121114
Renewable Energy876
Machinery and Equipment7107
Table 2. Loadings and cross-loadings, CR and AVE.
Table 2. Loadings and cross-loadings, CR and AVE.
BDMGMT_CAPBDTAL_CAPBDTECH_CAPExploitative InnovationExplorative InnovationFinancial PerformanceInn PerformanceJuggad Capability Operational PerformanceSocial PerformanceComposite Reliability (CR)Average variance Extracted (AVE)
BDMGMT_CAP 20.7830.4540.4490.4540.2770.350.4140.4420.5130.2490.8870.662
BDMGMT_CAP 30.8160.3640.4370.4660.2580.3690.4450.350.5170.244
BDMGMT_CAP 40.8220.3970.3620.3970.4370.3480.5040.4040.4840.399
BDMGMT_CAP 50.8310.2990.310.3820.3710.3020.4910.3030.4460.321
BDTAL_CAP 10.4250.6980.2520.3920.2830.2410.370.6930.4020.3010.8250.613
BDTAL_CAP 20.3550.8310.3340.4360.3520.2140.2980.8050.5360.31
BDTAL_CAP 30.3160.8130.2360.3840.2760.1860.1660.8440.4270.357
BDTECH_CAP 10.3890.2970.8270.5610.3890.5140.4880.290.4480.380.8560.599
BDTECH_CAP 20.3150.2020.7610.3610.3240.3670.3980.1870.3380.268
BDTECH_CAP 30.2930.2810.7150.2530.2740.3930.3580.280.3850.398
BDTECH_CAP 40.4610.3160.7890.3860.3930.4050.4230.3170.5150.393
EXPLI10.4620.450.4450.8270.6930.6070.6230.4460.5840.4820.8830.656
EXPLI20.3760.3460.4960.7030.3520.4470.4150.3450.470.36
EXPLI30.5050.4780.3510.8660.6490.5280.5160.4750.6620.45
EXPLI40.3350.3940.4380.8310.5840.5390.5180.3880.540.474
EXPLOR10.3850.3140.260.4410.7670.4210.4910.3230.4280.5060.8710.693
EXPLOR20.3960.3520.4340.6330.880.4980.4930.3430.5280.524
EXPLOR30.2720.3130.4230.690.8460.620.5950.3020.5960.545
FP10.3510.2440.320.4960.4440.750.5340.2430.4140.4980.8810.649
FP20.2740.250.4340.4770.3730.7910.4280.2530.320.518
FP30.3340.2290.5320.5850.6070.8430.5510.2210.440.527
FP40.390.170.4640.5520.550.8350.5680.1680.4680.507
IP10.60.2480.430.5860.6150.5420.7990.2380.5450.4360.870.626
IP20.3690.2110.5110.4960.4490.5430.8180.1970.4510.347
IP30.4770.3120.4060.4970.510.5120.8230.3080.5930.479
IP40.310.3780.3830.4440.4030.4520.7220.3740.470.416
OP10.5920.5270.540.6820.5970.4560.5680.5170.8990.4810.9020.755
OP20.4610.4560.4960.5530.460.4010.4760.4590.8410.426
OP30.5040.5420.390.580.5690.4830.5430.530.8660.479
Juggd_Cap_10.4250.3980.2520.3920.2830.2410.370.7680.4020.3010.8530.594
Juggd_Cap_20.3550.3910.3340.4260.3520.2140.4420.8030.5360.31
Juggd_Cap_30.3710.4130.4630.3840.4240.1860.3660.8210.4590.557
Juggd_Cap_40.3160.2540.2360.3840.2760.2860.510.7970.4270.388
SP10.2640.3070.3140.4020.4970.4720.3190.3120.4270.7080.8090.636
SP20.2790.2630.3650.380.4140.3860.4480.2610.3680.701
SP30.190.1680.3360.30.4660.5180.3830.1730.3410.799
SP40.3930.4710.4020.5620.550.5630.4830.4720.4820.863
Table 3. HTMT criterion for discriminant validity.
Table 3. HTMT criterion for discriminant validity.
BDMGMT_CAP BDTAL_CAPBDTECH_CAPEXPLIEXPLRIFPIPOPSP
BDMGMT_CAP
BDTAL_CAP0.621
BDTECH_CAP0.584 0.478
EXPLI0.630 0.687 0.634
EXPLRI0.521 0.536 0.563 0.770
FP0.507 0.371 0.667 0.793 0.758
IP0.679 0.489 0.678 0.781 0.786 0.792
Juggad_Cap0.6340.7000.6860.7820.7720.6800.819
OP0.717 0.768 0.669 0.835 0.765 0.613 0.785 0.871
SP0.454 0.545 0.597 0.669 0.809 0.794 0.674 0.709 0.653
Table 4. Fornell and Larker criterion for discriminant validity.
Table 4. Fornell and Larker criterion for discriminant validity.
BDMGMT_CAP BDTAL_CAPBDTECH_CAPEXPLIEXPLRIFPIPJuggad_CapOPSP
BDMGMT_CAP 0.813
BDTAL_CAP 0.4660.783
BDTECH_CAP 0.4780.3540.774
EXPLI0.5210.5180.529 0.810
EXPLRI0.4160.3910.454 0.716 0.832
FP0.4210.2730.549 0.659 0.624 0.806
IP0.5710.3570.546 0.646 0.636 0.650 0.791
Juggad_Cap0.5200.5190.5650.6400.6100.5600.6640.798
OP0.6020.5870.549 0.700 0.628 0.515 0.654 0.7180.869
SP0.3740.4070.461 0.546 0.630 0.635 0.531 0.531 0.5270.771
Table 5. Direct and indirect effects.
Table 5. Direct and indirect effects.
Direct Effects Indirect Effects
Original Sample (O)T Statistics (|O/Stdev|)Significance Original Sample (O)T Statistics (|O/STDEV|)Significance
BDMGMT_Cap → EXPLTI0.2332.58p < 0.001BDMGMT_Cap → EXPLTI → FP0.1012.244*
BDMGMT_ Cap → EXPLRI0.182.18p < 0.05BDMGMT_Cap → EXPLTI → IP0.0912.22*
BDTAL_ Cap → Explot_Inno0.2992.987p < 0.001BDMGMT_Cap → EXPLTI → Performance0.122.264**
BDTAL_ Cap → EXPLRI0.2031.962p < 0.05BDMGMT_Cap → EXPLTI → SP0.0541.832*
BDTECH_ Cap → EXPLTI0.3123.418p < 0.001BDMGMT_Cap → EXPLRI → IP0.1092.725***
BDTECH_ Cap → EXPLRI0.2962.96p < 0.001BDMGMT_Cap → EXPLRI → FP0.0561.806*
EXPLTI → FP0.4353.094p < 0.001BDMGMT_Cap → EXPLRI → OP0.1113.828***
EXPLTI → IP0.3912.891p < 0.001BDMGMT_Cap → EXPLRI → SP0.0891.935*
EXPLTI → OP0.5154.795p < 0.001BDTAL_Cap → EXPLRI → FP0.0931.898*
EXPLTI → SP0.1931.689p < 0.10BDTAL_Cap → EXPLRI → IP0.1432.648***
EXPLTI → FP0.3132.451p < 0.05BDTAL_Cap → EXPLRI → OP0.0771.974**
EXPLRI → IP0.3562.712p < 0.001BDTAL_Cap → EXPLRI → SP0.11.695*
EXPLRI → OP0.2592.604p < 0.001BDTAL_Cap → EXPLTI → FP0.132.241**
EXPLRI → SP0.4924.261p < 0.001BDTAL_Cap → EXPLTI → IP0.1171.983*
BDTAL_Cap → EXPLTI → OP0.1542.232**
BDTAL_Cap → EXPLTI → SP0.0791.717*
BDTECH_Cap → EXPLRI → IP0.1051.694*
BDTECH_Cap → EXPLRI → FP0.1142.014**
BDTECH_Cap → EXPLRI → OP0.0771.833*
BDTECH_Cap → EXPLRI → SP0.1452.266**
BDTECH_Cap → EXPLTI → FP0.1362.03**
BDTECH_Cap → EXPLTI → IP0.1222.033**
BDTECH_Cap → EXPLTI → OP0.162.857***
BDTECH_Cap → EXPLTI → SP0.0812.025*
* p < 0.10. ** p < 0.05. *** p < 0.01.
Table 6. Moderation analysis results.
Table 6. Moderation analysis results.
Original Sample (O)T Statistics (|O/STDEV|)Significance Level
Jugaad_Cap × EXPLTI → FP0.2483.067***
Jugaad_Cap × EXPLTI → IP0.2063.6428***
Jugaad_Cap × EXPLTI → OP0.17823.1875***
Jugaad_Cap × EXPLTI → SP0.0220.185NS
Juggad_Cap × EXPLRI → IP−0.2592.905***
Jugaad_Cap × EXPLRI → FP−0.1781.14NS
Jugaad_Cap × EXPLRI → OP0.0090.098NS
Juggad_Cap × EXPLRI → SP0.0290.21NS
*** p < 0.01. NS—Not Significant.
Table 7. MGA (direct effects and indirect effects).
Table 7. MGA (direct effects and indirect effects).
Original (Group_1)Original (Group_2)Original DifferencePermutation Mean Difference2.5%97.5%Permutation p Value
direct effects
BDMGMT_CAP → Exploitative_Innovation0.3820.0590.323−0.001−0.3140.3250.050
indirect effects
BDMGMT_CAP → Exploitative_Innovation → Financial_Performance0.2590.0120.2470.000−0.1680.1600.001
BDMGMT_CAP → Exploitative_Innovation → Social_Performance0.145−0.0050.150−0.001−0.1170.1190.006
Disclaimer/Publisher’s Note: The statements, opinions and data contained in all publications are solely those of the individual author(s) and contributor(s) and not of MDPI and/or the editor(s). MDPI and/or the editor(s) disclaim responsibility for any injury to people or property resulting from any ideas, methods, instructions or products referred to in the content.

Share and Cite

MDPI and ACS Style

Liu, X.; Latif, A.; Maray, M.; Shah, A.M.; Ramzan, M. Big Data Meets Jugaad: Cultural Innovation Strategies for Sustainable Performance in Resource-Constrained Developing Economies. Sustainability 2025, 17, 7087. https://doi.org/10.3390/su17157087

AMA Style

Liu X, Latif A, Maray M, Shah AM, Ramzan M. Big Data Meets Jugaad: Cultural Innovation Strategies for Sustainable Performance in Resource-Constrained Developing Economies. Sustainability. 2025; 17(15):7087. https://doi.org/10.3390/su17157087

Chicago/Turabian Style

Liu, Xuemei, Assad Latif, Mohammed Maray, Ansar Munir Shah, and Muhammad Ramzan. 2025. "Big Data Meets Jugaad: Cultural Innovation Strategies for Sustainable Performance in Resource-Constrained Developing Economies" Sustainability 17, no. 15: 7087. https://doi.org/10.3390/su17157087

APA Style

Liu, X., Latif, A., Maray, M., Shah, A. M., & Ramzan, M. (2025). Big Data Meets Jugaad: Cultural Innovation Strategies for Sustainable Performance in Resource-Constrained Developing Economies. Sustainability, 17(15), 7087. https://doi.org/10.3390/su17157087

Note that from the first issue of 2016, this journal uses article numbers instead of page numbers. See further details here.

Article Metrics

Back to TopTop