Abstract
E-waste, a form of solid waste, contains many recyclable metals, but improper disposal can make it very harmful. Therefore, the recycling of e-waste is very important, and the willingness of residents to participate is crucial in e-waste recycling. Taking Jiangsu Province, China as an example, we used the theory of reasoned action (TRA) to construct a research model to investigate the factors influencing residents’ willingness to participate in e-waste recycling. The paper introduces impression management motivation and further reveals the application of the Hawthorne effect in e-waste recycling. The paper also introduces the awareness of benefits, which encompasses personal economic benefits, physical health benefits, and environmental benefits, with physical health benefits being ignored by most of the previous literature. In addition, knowledge and convenience are also introduced in this paper. A total of 400 valid responses were used to test the hypotheses of the structural equation model. It was found that all factors positively influenced residents’ willingness to engage in e-waste recycling. Attitude has a mediating role in the effects of convenience, knowledge, and awareness of benefits on willingness, and subjective norms have a mediating role in the effects of impression management motivation on willingness. The model explains 82.9% of the variance in residents’ willingness to recycle e-waste, surpassing the original TRA model’s explanatory power and confirming the strength of the extended framework. The study provides valuable policy implications for the government to promote e-waste recycling.
1. Introduction
Electronic products include many household items, such as TVs, refrigerators, washing machines, computers, smartphones, and so on. With the progress and development of technology, electronic products are increasingly used in the lives of residents, and the acceleration of their replacement has led to the generation of more and more electronic waste, i.e., e-waste. Report indicates the global consumer electronics market is projected to grow from USD 864.73 billion in 2025 to USD 1467.94 billion by 2032, exhibiting a Compound Annual Growth Rate (CAGR) of 7.85% during this forecast period []. E-waste refers to discarded or unusable electronic products that are no longer useful, also technically known as waste electrical and electronic equipment (WEEE), or “end-of-life” (EoL) electronic equipment, which is a mixture of plastic, metal, and composite materials. A total of 10% of e-waste comes from accessories, 14% from electronics, 34% from communication devices, and 42% from household appliances []. According to the Global E-waste Monitor 2024 report, a record 62 million tonnes (Mt) of e-waste was produced in 2022, an 82% increase from 2010. The report projects that this figure is on track to rise another 32% to 82 million tonnes by 2030. Worryingly, the global generation of electronic waste is rising five times faster than documented e-waste recycling. In 2022, less than a quarter (22.3%) of the year’s e-waste was documented as properly collected and recycled [].
E-waste contains toxic metals that can pose a threat to both humans and the environment. Improper disposal of e-waste can pose a significant threat to the environment. In order to recover economically valuable metals from e-waste, such as copper, gold, and aluminum, open burning is the preferred option for improper disposal, which results in harmful compounds such as hydrocarbons (polycyclic aromatic hydrocarbons, halogenated hydrocarbons, dioxins, and furans) being released into the environment. Among them, copper is considered highly toxic and harmful to the ecosystem, which has been recognized by RoHS (the Restriction of the use of certain hazardous substances in electrical and electronic equipment) []. Plastics in e-waste contain flame-retardant polymers that, when burned, produce harmful polychlorinated dibenzofurans (PCDFs), polybrominated dibenzofurans (PBDFs), polychlorinated dibenzo-p-dioxins (PCDDs), and polybrominated dibenzo-p-dioxins (PBDDs) [,]. Next is chemical treatment. In order to recover the metal components of e-waste, such as Pd, Ag, Au, etc., chemicals such as H2SO4, HCL, cyanide, and HNO3 are required, which are highly corrosive and toxic, and produce fumes that pollute the atmosphere during treatment []. Finally, direct landfills allow the heavy metal ions in e-waste to leach out and affect the fertility of the soil, and they may enter water sources through the soil, affecting the aquatic environment [,]. In addition to threatening the environment, it poses threats to human health, including respiratory effects, learning impairments, neurological disorders, hearing problems, cancer, skin diseases, cardiovascular diseases, and mutations due to deoxyribonucleic acid damage [,,,,,,].
In addition to electronic waste, significant progress has been made in the recycling of various types of solid waste, particularly in the construction sector. Recycled construction materials, such as waste concrete and aggregates, are increasingly used to reduce environmental impacts and resource consumption. For instance, reference [] demonstrated the potential of fiber-reinforced recycled aggregate concrete by conducting an in-situ 4D CT analysis to investigate microcrack evolution during carbonation, revealing promising structural integrity. Similarly, reference [] developed a fully recycled alkali-activated mortar using waste concrete fines as substitutes for both binder and sand, achieving strong performance across multiple mechanical and durability metrics. These innovations exemplify how recycled materials can be effectively repurposed, reinforcing the relevance of recycling not only in construction but also in addressing the challenges of e-waste.
China, the most populous and largest developing country in the world, generated a total of 12 Mt of e-waste in 2019, making it one of the largest e-waste-producing countries in the world. According to predictions, China’s e-waste will grow to 27.2 Mt in 2030 and 51.6 Mt in 2050 []. Guiyu town in Guangdong province, China, is the e-waste capital of China, and 70% of the world’s e-waste goes to it, but only 25% of the e-waste is subjected to formal take-back, and most of the e-waste is improperly disposed of, leading to serious damage to the local ecological environment []. According to a report, the cost of e-waste utilization in China could be as high as USD 42 billion in 2020 and triple by 2030 []. As a result, the Chinese government has started to address this issue by strengthening the establishment of relevant regulations and supervision of e-waste recycling and disposal, announcing that it will no longer accept imported e-waste starting from 2018 []. As of 2015, 109 companies were qualified to formally recycle e-waste in China, and they disposed of 133 million pieces of e-waste []. China has also started to regulate the formal recycling of e-waste through various fund policies to promote sustainable development []. Benefiting from the national policies, formal recycling centers began to flourish, spreading across the country and using formal recycling technologies such as final treatment, mechanical treatment, and deep recycling to minimize environmental pollution. Jiangsu Province, the second largest province in China’s economy, is a major consumer of electronic products. According to estimates, during the “12th Five-Year Plan” period, the electronic waste of Jiangsu Province—particularly the “four machines and one brain” (TVs, refrigerators, washing machines, room air conditioners, and microcomputers)—is growing rapidly at the rate of 600,000 units per year. Therefore, this paper selects Jiangsu Province, China, as the research object.
The literature review in this paper is divided into three parts. Firstly, it covers the literature on the green treatment of e-waste from a technical point of view. Reference [] found that two bacteria, Acidithiobacillus sp. and Leptospirillum sp., have good adsorption and precipitation effects for the recovery of metals from e-waste and that bio-hydrometallurgy is very ecologically friendly []. Reference [] studied the role of plasma technology in e-waste treatment and suggested that plasma technology could be combined with flux agents to eliminate contaminants from e-waste. Given the respective limitations of chemical and biological methods, Pant et al. proposed a combined approach for better and safer extraction of metals from e-waste []. Reference [] proposed the use of green methods of electrodeposition, bioleaching, and waste-to-treasure for the treatment of waste lithium-ion batteries. However, the prerequisite for e-waste to be treated green is that it can be formally recycled. Therefore, the second part will examine the literature on e-waste recycling from the perspective of government and enterprises.
Most of the existing literature focuses on how the government can increase the management of e-waste recycling and the social responsibility of enterprises. Reference [] studied the extended producer responsibility (EPR) in e-waste management in Canada, as well as the policy drivers and challenges. Reference [] reviewed the existing Chinese e-waste management framework, including regulatory policies and pilot projects. The challenges of implementing an e-waste reuse/recycling system tailored to the Chinese context were analyzed, and two alternative policy approaches were proposed to address these challenges. Reference [] reviewed the development of e-waste recycling in China through a study of the technical system, laws, and recycling in China and proposed an integrated recycling system to achieve higher e-waste recovery rates. Reference [] suggested that the success of recycling behavior depends largely on the participation of residents. The final part of the literature review focuses on residents’ willingness to participate in e-waste recycling. Reference [] studied the behavioral intentions, attitudes, reasons, and values of Japanese residents on e-waste recycling through behavioral reasoning theory (BRT). Reference [] studied the factors affecting e-waste recycling among Romanian residents.
Reference [] studied the effects of demographic, socioeconomic, and personal preferences on e-waste recycling with Indian residents. Reference [] added recycling habits to the theory of planned behavior and concluded that recycling habits and perceived attitudes have a significant positive impact on e-waste recycling among young people. Reference [] studied the differences in the willingness of faculty, staff, and college students of different grades to recycle e-waste through a survey of a Midwestern university, concluding that the cost of recycling and knowledge are important factors that the impact people’s willingness to participate in e-waste recycling, the role of education is not sufficient, and more consideration should be given to consumer incentives in future research. There are not many studies on the willingness of Chinese residents to recycle e-waste. References [,] analyzed the relationship between factors such as convenience, living conditions, recycling habits, economic benefits, and environmental awareness and willingness to recycle by constructing regression models. References [,] both used TPB and analyzed data by constructing structural equation models. These studies provide implications for enterprises and governments to recycle e-waste, but there are not many studies in this area in China, and more case studies are needed to provide better suggestions and references.
To address this challenge, this paper attempts to explain the factors that influence Chinese residents’ willingness to participate in e-waste recycling using Jiangsu Province, China, as a case study. We will extend the theory of reasoned action and construct a structural equation model based on it, collect data through questionnaire collection, and finally validate the model with data in order to investigate the effects of convenience, knowledge, awareness of benefits, impression management motivation, attitude, and subjective norms on residents’ willingness to participate in e-waste recycling. Therefore, the study attempts to answer the following questions:
- What factors influence residents’ willingness to participate in e-waste recycling?
- Does attitude mediate the effects of convenience, knowledge, and awareness of benefits on residents’ willingness to participate in e-waste recycling?
- Does the subjective norm mediate the effect of impression management motivation on residents’ willingness to participate in e-waste recycling?
This paper makes the following contributions. First, the paper introduces impression management motivation and further reveals the application of the Hawthorne effect in e-waste recycling. The paper also introduces the awareness of benefits, which encompasses personal economic benefits, physical health benefits, and environmental benefits, with physical health benefits being ignored by most of the previous literature. Knowledge and convenience are also introduced in this paper, forming a new research model and providing a new perspective for subsequent studies. Second, the study assesses the mediating role of attitude between convenience, knowledge, awareness of benefits, and residents’ willingness to participate in e-waste recycling, and the mediating role of subjective norms between impression management motivation and residents’ willingness to participate in e-waste recycling. Third, the extended model has stronger explanatory power than the original TRA. Finally, the study provides valuable policy implications for policymakers to promote e-waste recycling.
2. Conceptual Framework and Hypotheses
2.1. Theory of Reasoned Action (TRA)
The theory of reasoned action was first proposed by Fishbein and Ajzen in 1975 with the aim of predicting human behavior. It argues that people’s willingness to engage in particular activities is determined by intentions []. Intentions are predicted by two main constructs: attitude and subjective norms. Attitude is the positive or negative feeling that people hold about engaging in a target behavior. Subjective norms refer to the degree to which people perceive that those who are important to them want them to use the new system []. In the existing literature using TRA, it is suggested to include other specific constructs to extend TRA to analyze domain-specific influences []. TRA has been widely used in pro-environmental behavior studies, such as green consumption, waste sorting, and energy conservation [,,]. As a theoretical framework, TRA is appropriate for this paper because it is used to predict individuals’ intentions and behaviors under voluntary control conditions []. In this paper, convenience, knowledge, awareness of benefits, and impression management motivation were added to TRA to investigate their influence on residents’ willingness to participate in e-waste recycling, as shown in Figure 1.

Figure 1.
Framework of the study.
In terms of pro-environmental behavior, attitude is defined as cognitive and affective evaluations of environmental protection objects []. Therefore, people who are more enthusiastic about e-waste recycling are more likely to participate in e-waste recycling. Similar to previous studies, this paper hypothesizes that there is a positive correlation between attitude and residents’ willingness to participate in e-waste recycling.
H1.
There is a positive correlation between attitude and residents’ willingness to participate in e-waste recycling.
Subjective norms are influenced by normative beliefs and motivation to comply. A normative belief is the expectation that individuals anticipate from significant others or groups about whether they should perform a specific behavior. Motivation to comply refers to an individual’s intention to conform to the expectations held by significant others or groups []. The influence of subjective norms has been found in many studies on e-waste recycling [,]. Therefore, this paper makes the following hypothesis.
H2.
There is a positive correlation between subjective norms and residents’ willingness to participate in e-waste recycling.
2.2. Convenience
Convenience is the sum of time and effort a person has to spend to engage in an activity. The less time and effort an activity requires, the more beneficial it is to increase people’s willingness to participate []. Reference [] studied the relationship between convenience and mobile learning. Reference [] studied the impact of service convenience on customer satisfaction and loyalty in the Indian retail banking industry. Reference [] studied the extent to which convenience affects online shopping among women. In many previous studies on residents’ willingness to participate in e-waste recycling, the effect of convenience has been considered []. Therefore, this paper makes the following hypothesis.
H3.
There is a positive correlation between convenience and residents’ willingness to participate in e-waste recycling.
H3.1.
There is a positive correlation between convenience and residents’ attitudes toward participating in e-waste recycling.
2.3. Knowledge
Knowledge is an individual’s understanding and mastery of concepts, facts, patterns, and relationships acquired through continuous research, observation, or based on past experience on a specific topic []. Knowledge is considered to have a positive effect on behavioral attitude and willingness in existing studies []. Reference [] studied the effect of product knowledge, green knowledge, and quality knowledge on consumers’ willingness to purchase remanufactured products and concluded that higher knowledge is more favorable for consumers to purchase remanufactured products, i.e., one of the green products. Reference [] found that attitude played a sufficient mediating role in the effect of environmental knowledge on the willingness to purchase green products. Therefore, this paper makes the following hypothesis.
H4.
There is a positive correlation between residents’ knowledge and willingness to participate in e-waste recycling.
H4.1.
There is a positive correlation between residents’ knowledge and attitude toward participating in e-waste recycling.
2.4. Awareness of Benefits
Awareness of benefits refers to residents’ awareness of the benefits brought by e-waste recycling, and such benefits include personal benefits and environmental benefits. In the earliest research on green behavior, scholars focused more on the influence of outcome consciousness on green behavior. Outcome consciousness refers to people’s awareness of the results caused by their actions, and scholars believe that when a person realizes that his or her actions are damaging the environment, he or she will tend to avoid doing so []. It has also been argued that people engage in green behavior not only because they care about environmental outcomes, but also about personal outcomes []. Personal outcomes suggest that people care more about the indirect advantages that their behavior brings to benefit themselves. Later, it was argued that to motivate people to engage in green behavior, awareness of benefits rather than outcomes should be emphasized, because people are more willing to focus on the benefits of their behavior and less willing to face the negative outcomes []. Reference [] found that after conveying the environmental hazards of private cars to subjects, there was less impact on reducing the use of private cars. However, after conveying to the subjects the economic benefits and physical health benefits of public transport trips for individuals, their choices changed significantly []. Therefore, this paper makes the following hypothesis.
H5.
There is a positive correlation between residents’ awareness of benefits and willingness to participate in e-waste recycling.
H5.1.
There is a positive correlation between residents’ awareness of benefits and attitude toward participating in e-waste recycling.
2.5. Impression Management Motivation
Impression management motivation is derived from the two-dimensional model constructed by Leary and Kowalski in 1990, and one of the dimensions is impression management motivation. Individuals want to use impression management to influence others’ perceptions and opinions of them in order to obtain good evaluations from others []. According to [], impression management motivation can be divided into two types: defensive impression management motivation and positive impression management motivation. Defensive impression management motivation is an individual’s attempt to downplay or avoid a negative image of themselves in order to reduce negative ratings of others. Positive impression management motivation is an individual’s effort to show the positive side of themselves in order to enhance their ratings and image in the minds of others []. Reference [] found that people are more inclined to present a positive self-image to the general public, and therefore they show more positive intentions and behaviors towards altruistic appeals than selfish appeals. Reference [] argued that people purchase green products because such behavior is perceived as altruistic, and showing off and displaying their altruistic behavior can improve their pro-social reputation. By showing off their own green behavior, people indicate to the public that they are pro-social individuals in order to improve their positive image in the eyes of others. Therefore, this paper makes the following hypothesis.
H6.
There is a positive correlation between residents’ impression management motivation and willingness to participate in e-waste recycling.
H6.1.
There is a positive correlation between residents’ impression management motivation and subjective norms to participate in e-waste recycling.
3. Research Methodology
3.1. Study Area
The case study object of this paper is Jiangsu Province, China. Jiangsu Province is a provincial-level administrative region of the People’s Republic of China, located in the Yangtze River Delta region. It consists of thirteen cities in three regions: northern Jiangsu (Suqian, Lianyungang, Yancheng, Xuzhou, and Huaian), central Jiangsu (Nantong, Yangzhou, and Taizhou), and southern Jiangsu (Changzhou, Nanjing, Suzhou, Zhenjiang, and Wuxi). Jiangsu has a total area of 107,200 square kilometers and a resident population of 85,054,000 in 2021 (the seventh national census). GDP per capita has been the first in the country continuously since 2009, achieving a GDP of RMB 11636.42 billion in 2021 (China Economic Network). In 2009, “China Household Appliance Trade-in Implementation Measures” was first run on a pilot basis in 9 provinces, and Jiangsu Province became the first pilot province, and the selected enterprises became the first pilot enterprises for electronic waste recycling and treatment. The enterprises recycled about 1.57 million units of used electronics within 13 months []. After calculating the CO2 emission reduction benefits generated by e-waste recycling in 29 provinces in China, the total emission reduction benefits from 2013 to 2017 were RMB 390 million, with Hubei in first place, Henan in second place, and Jiangsu in third place nationwide with RMB 32.256 million [].
3.2. Data Collection
In this paper, the questionnaire was designed according to the content in the research framework and with reference to the previous literature. The questionnaire items were all derived from the existing literature and were adapted to fit the paper. Attitude and subjective norms have 5 and 4 items, respectively, adapted from [,,,]. Convenience has 3 items, adapted from [,,]. Knowledge has 4 items, adapted from [,]. Awareness of benefits has 4 items, adapted from [,]. Impression management motivation has 4 items, adapted from []. Willingness to participate in e-waste recycling has 3 items, adapted from [,,]. The items of the questionnaire were designed according to a five-point Likert scale, which ranges from 1 to 5, equating to strongly disagree, disagree, unsure, agree, and strongly agree, respectively. Before conducting the survey, the questionnaire was first written in Chinese and distributed to students who were pursuing their master’s and doctoral degrees for a preliminary survey after being reviewed by our supervisors. The questionnaire was adjusted and modified according to the guidance of the supervisors and experts. The questionnaire consisted of 32 items, including 5 demographic items and 27 structural items. We used Sojump (http://www.sojump.com/) for questionnaire design and distribution. We shared the URL of the questionnaire to media platforms and distributed a request message with the URL to the target group in the region, inviting them to forward this information to other audiences. We were looking for adult citizens over the age of 18 who lived in Jiangsu Province and had some knowledge of e-waste recycling.
A total of 493 questionnaires were collected from 20 October 2022 to 28 November 2022, and 400 questionnaires were accepted after sorting and screening the data.
3.3. Data Analysis
In the paper, the demographic data of the respondents were analyzed using IBM SPSS 26 software, and structural equation modeling was used to analyze using smartPLS 4. Structural equation modeling is a multivariate statistical method for analyzing the relationship between latent and observed variables, and the traditional method is based on the covariance matrix of the variables for analysis. In this paper, we chose to use partial least squares structural equation modeling (PLS-SEM), whose main advantages are that it does not require assumptions about the data distribution and that it is accurate, simple, and flexible []. PLS-SEM analysis is divided into two parts: the measurement model and the structural model, and the measurement model is used to analyze the relationship between observed and latent variables. The structural model is to analyze the relationships between latent variables [].
4. Results
4.1. Profile of Respondents
The profile of the respondents shows that 167 men and 233 women participated in this survey. Most of the respondents were between 20 and 30 years old (38.5%), followed by 31 to 40 years old (38%), 41 to 50 years old (13.25%), older than 50 years old (6.25%), and younger than 20 years old (4%). The majority of respondents had a bachelor’s degree (38%), followed by junior college (33.75%), high school and below (16.5%), and graduate (10.75%). The majority of respondents earned RMB 6500 to 10,000 per month (37.5%), followed by RMB 3000 to 6500 (33.5%), less than RMB 3000 (17.75%), and more than RMB 10,000 (11.25%). There were more urban respondents (69.75%) than suburban or rural respondents (30.25%). The profile of the respondents is shown in Table 1.

Table 1.
An overview of respondents.
4.2. Measurement Model
The measurement model focuses on analyzing the reliability and validity of the model. The standardized loading factor of the indicator should be above 0.708, as this indicates that the structure explains more than 50% of the variance of the indicator and thus is considered reliable. The standardized loading factor for the paper is between 0.843 and 0.893, which is greater than the threshold value and should be considered reliable. Composite reliability (CR) and Cronbach’s alpha () were used to assess internal reliability []. Rho A is considered an approximate measure of structural reliability and usually lies between composite reliability and Cronbach’s alpha. In this paper, CR ranged from 0.903 to 0.930, Cronbach’s alpha ranged from 0.839 to 0.906, and Rho A ranged from 0.840 to 0.906, all greater than the threshold of 0.7 []. The average variance extracted value (AVE) was used to assess the convergent validity of each factor. In this paper, the AVE ranged from 0.726 to 0.766, all of which were greater than the threshold of 0.5. The variance inflation factor (VIF) is used to assess the degree of index collinearity, which increases as the VIF increases. In this paper, the VIF ranged from 1.909 to 2.706, all of which were less than the threshold of 3.3 [], as shown in Table 2.

Table 2.
Construct reliability and validity.
The Fornell–Larcker criterion proposed by Fornell and Larcker was used to assess the discriminant validity of the structures, where the square root of the AVE of each structure should be higher than the correlation value of that structure with other structures [], as shown in Table 3.

Table 3.
Fornell–Larcker criterion.
4.3. Structural Model
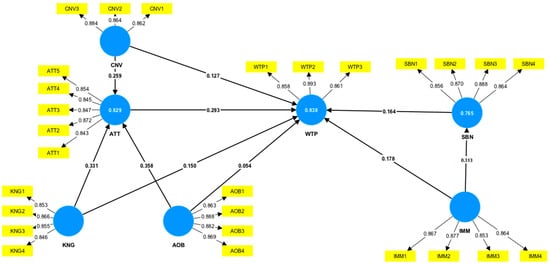
The standardized root mean square residual (SRMR) of the model in the paper is 0.034, which is less than the threshold of 0.08. The normative fit index (NFI) is 0.901, which is greater than the threshold of 0.8 []. With the R-square of 0.829, the fit validity is considered significant []. We used the same data for the original TRA model and found that the R-square of the original TRA model is 0.815, which is less than 0.829, and therefore the current model is considered to have better explanatory power than the original TRA model.
According to Table 4 and Figure 2, it can be seen that all hypotheses are acceptable at a 5% significance level. H1 confirms that there is a positive correlation between attitude and residents’ willingness to participate in e-waste recycling (β = 0.293, p = 0.000). H2 confirms that there is a positive correlation between subjective norms and residents’ willingness to participate in e-waste recycling (β = 0.164, p = 0.003). H3 and H3.1 confirm a positive correlation between convenience and residents’ willingness (β = 0.127, p = 0.008) and attitude (β = 0.259, p = 0.000) to participate in e-waste recycling. H4 and H4.1 confirm a positive correlation between knowledge and residents’ willingness (β = 0.150, p = 0.007) and attitude (β = 0.331, p = 0.000) to participate in e-waste recycling. H5 and H5.1 confirm a positive correlation between awareness of benefits and residents’ willingness (β = 0.054, p = 0.023) and attitude (β = 0.358, p = 0.000) to participate in e-waste recycling. H6 and H6.1 confirm a positive correlation between impression management motivation and residents’ willingness (β = 0.178, p = 0.000) and subjective norms (β = 0.313, p = 0.000) to participate in e-waste recycling.

Table 4.
Hypothetical path analysis.

Figure 2.
Conceptual SEM inner and outer models.
The analysis of mediating effects can be seen in Table 5. Attitude has a significant indirect effect on the influence of convenience (β = 0.076, p = 0.000), knowledge (β = 0.097, p = 0.000), and awareness of benefits (β = 0.105, p = 0.000) on residents’ willingness to participate in e-waste recycling. Subjective norms have a significant indirect effect on the influence of impression management motivation on residents’ willingness to participate in e-waste recycling (β = 0.143, p = 0.003).

Table 5.
Mediating effects analysis.
4.4. Model Fit Analysis
As shown in Table 6, the research model demonstrates good overall fit, strong explanatory power, and robust reliability and validity. Specifically, the standardized root means square residual (0.034) and Normative Fit Index (0.901) confirm a good model fit, while the substantial R2 value of 0.829 for “Willingness to Participate” signifies the model’s strong ability to explain the variance in e-waste recycling willingness. Furthermore, high composite reliability and Cronbach’s alpha values (all above 0.70) ensure high internal consistency, and average variance extracted values (all above 0.50) alongside a satisfied Fornell–Larcker criterion confirm strong convergent and discriminant validity. Lastly, variance inflation factor values below 3.3 indicate no multicollinearity issues.

Table 6.
Model fit analysis summary.
4.5. One-Way ANOVA
This paper investigated the differences in the demographics of respondents’ willingness to participate in e-waste recycling through one-way ANOVA. The effect of gender on residents’ willingness to recycle e-waste was not significant. Individuals aged 31 to 40 years (mean = 3.908, p = 0.000) were more inclined to recycle e-waste, followed by those aged 20 to 30 years (mean = 3.883), under 20 years old (mean = 3.729), 41 to 50 years old (mean = 3.522), and above 50 years old (mean = 3.187). The higher the education level, the more willing residents are to recycle e-waste. In terms of income, higher income groups are more likely to recycle e-waste than lower income groups. Residents in urban areas (mean = 3.993, p = 0.000) were more willing to participate in e-waste recycling than those in suburban or rural areas (mean = 3.339), as shown in Table 7 and Figure 3.

Table 7.
One-way ANOVA.

Figure 3.
Group-wise comparison of respondents’ willingness to participate.
5. Discussion and Policy Implications
This paper focuses on exploring the factors influencing residents’ willingness to participate in e-waste recycling by extending the theory of reasoned action to include convenience, knowledge, awareness of benefits, and impression management motivation, using Jiangsu Province, China, as an example. Up to this point, the three questions raised in this paper have been addressed. The results of the hypothesis test indicated that all factors (attitude, subjective norm, convenience, knowledge, awareness of benefits, and impression management motivation) had a significant positive effect on residents’ willingness to participate in e-waste recycling, suggesting that strengthening all these factors could enhance residents’ willingness to participate in e-waste recycling. In addition, the results of the mediating effects analysis indicated that attitude had a mediating role in the effects of convenience, knowledge, and awareness of benefits on willingness, and subjective norms had a mediating role in the effects of impression management motivation on willingness.
Attitude is an important factor influencing residents’ willingness to participate in e-waste recycling, which means that residents are more likely to participate if they perceive e-waste recycling as beneficial and positive, as also shown in previous literature [,,,]. In addition, subjective norms also positively influence residents’ participation in e-waste recycling. China is a socialist country with a deeply rooted collectivist ideology, and if the idea of e-waste recycling is accepted by the majority of the population, those who do not follow it will be influenced by social pressure to change their minds. This has been corroborated by previous literature [,,]. Thus, it can be seen that in addition to individual attitudinal factors, relatives, friends, neighbors, or opinion leaders can influence people’s willingness to participate in e-waste recycling. Therefore, we suggest that socially influential people such as stars, celebrities, microbloggers, and short video creators could join the campaign to encourage participation in e-waste recycling, which would create some social pressure. Similarly, in the Hawthorne effect, the extra attention people receive causes a rise in performance and effort; therefore, we introduce impression management motivation, i.e., residents would be more willing to show their favorable side in front of others. If participation in e-waste recycling is promoted as a good behavior by influential people, residents will be more willing to participate, and they will perceive a closer distance between themselves and their idols. While promoting the hazards of e-waste, the government can promote e-waste recycling behavior as a positive behavior through commercial or public service announcements. The government can establish advanced role models and individual awards for e-waste recycling and promote them on social media. Residents will thus believe that participating in e-waste recycling will be an important factor in improving their perception in the eyes of others.
The paper finds that convenience has a positive effect on residents’ willingness to participate in e-waste recycling, and similarly, previous literature has argued for the importance of convenience among the factors influencing green behavior []. The development of technology in China and the world at large can be attributed to the human quest for convenience, and people are more likely to be willing to participate in e-waste recycling when they find it to be a more convenient thing to do. The government can provide green subsidies for recycling companies to increase the construction of recycling outlets, as well as the design and rollout of recycling networks, to improve the convenience of recycling for residents. At the same time, they can increase the construction and promotion of online recycling. The development of the Internet and logistics has made online recycling a more popular and convenient way.
Knowledge has likewise been found to positively influence residents’ willingness to participate in e-waste recycling, and previous literature has argued for the role of knowledge in influencing green behavior [,], but this has rarely been considered in previous studies of factors influencing willingness to recycle e-waste. In this paper, we find that the more knowledgeable residents are about the environmental pollution caused by e-waste not being formally recycled, the more inclined they are to participate in e-waste recycling, and this is also reflected in the results of the one-way ANOVA, where residents with higher education are more willing to participate in e-waste recycling. Although education cannot be fully equated with knowledge of the hazards of e-waste, people with higher education are more likely to be knowledgeable. In this regard, the government should disclose more about the current state of e-waste hazards in the country and publicize the relevant knowledge through platforms that are better known to the public, such as Microblog and WeChat.
Awareness of benefits is also an important factor influencing residents’ participation in e-waste recycling, which includes personal benefits and environmental benefits, of which personal benefits include economic benefits and physical health benefits. Most of the existing literature considers residents’ awareness of environmental benefits and the cost of recycling (i.e., personal economic benefits) [,], but the emphasis that residents place on their own physical health cannot be ignored, and past literature has also argued that people tend to place more emphasis on personal benefits [,]. Therefore, this paper introduces awareness of benefits, taking into account personal economic benefits, physical health benefits, and environmental benefits. This variable plays a crucial role in providing policy implications for policymakers. In this regard, when the government publicizes the hazards of e-waste, in addition to reporting the pollution of e-waste to the environment, it should also publicize the hazards to the human body and raise the public’s attention to e-waste recycling. In addition, the government can provide recycling subsidies for residents who carry out e-waste recycling to improve their economic returns from participating in e-waste recycling, which may also be a good way to attract them as an incentive.
To situate these behavioral insights within the broader technological landscape of recycling, recent advances in AI-based e-waste sorting technologies further reinforce the shift toward intelligent, scalable recycling systems. For example, reference [] proposed an IoT-enabled system combining lightweight CNN image recognition with digital weighing to classify real-time e-waste components, improving sorting efficiency and accuracy Another state-of-the-art computer vision model, EWasteNet a two-stream image transformer architecture achieved 96% accuracy in recognizing multiple electronic waste categories, demonstrating the capability of data-efficient AI models for classification tasks. These technological innovations complement the behavioral perspective of the present study, suggesting that increasing residents’ willingness to recycle (through psychological and contextual measures) may be effectively supported by AI-driven backend systems for sorting and processing []. Together, they form a unified strategy addressing both demand-side and supply-side challenges in building a more efficient, sustainable e-waste recycling ecosystem.
6. Conclusions
This study provides new insights into the determinants of residents’ willingness to participate in e-waste recycling by extending the theory of reasoned action (TRA) with four additional constructs: convenience, knowledge, awareness of benefits, and impression management motivation. Based on data collected from residents in Jiangsu Province through an online survey, the extended structural equation model demonstrated stronger explanatory power (R2 = 0.829) compared to the original TRA model. Among the predictors, attitude (β = 0.293, p < 0.001) and impression management motivation (β = 0.178, p < 0.001) emerged as particularly influential, highlighting the significance of both internal evaluations and socially driven motivations in shaping recycling behavior. Notably, this study is among the first to incorporate impression management motivation as a psychological driver in the context of e-waste recycling, revealing the relevance of the Hawthorne effect in pro-environmental behavior. The findings suggest that all examined variables—attitudes, subjective norms, convenience, knowledge, awareness of benefits, and impression management motivation positively affect willingness to recycle. These results offer actionable guidance for policymakers aiming to enhance e-waste recycling through tailored interventions, public awareness, and incentive programs that align with psychological and contextual drivers. The limitations include a limited focus on self-reported willingness rather than observed behavior, and being geographically confined. Also, the findings are based on data from a single regional context, which may not capture variations in consumer behavior, cultural norms, and institutional frameworks. Therefore, future research should undertake cross-regional or cross-national studies to validate the generalizability of the results across diverse settings, as Jiangsu Province may limit generalizability. Future research should explore additional behavioral determinants, examine the intention–behavior gap, and validate the extended TRA model across diverse cultural and policy contexts to deepen understanding and support global e-waste recycling efforts.
Author Contributions
Conceptualization, H.S.; Methodology, Z.Z. and P.D.; Investigation, C.Z.; Resources, P.D.; Writing—original draft, P.D. and C.Z.; Supervision, H.S. All authors have read and agreed to the published version of the manuscript.
Funding
This research received no external funding.
Institutional Review Board Statement
Not applicable.
Informed Consent Statement
Not applicable.
Data Availability Statement
The raw data supporting the conclusions of this article will be made available by the authors on request.
Conflicts of Interest
The authors have no conflicts of interest to declare.
References
- Fortune Business Insights. Consumer Electronics Market Size, Share, Trends, Growth, 2032. 2025. Available online: https://www.fortunebusinessinsights.com/consumer-electronics-market-104693 (accessed on 3 June 2025).
- Liang, C.J.; Li, J.Y.; Ma, C.J. Review on Cyanogenic Bacteria for Gold Recovery from E-Waste. Adv. Mater. Res. 2014, 878, 355–367. [Google Scholar] [CrossRef]
- International Telecommunication Union; United Nations Institute for Training and Research. Global E-Waste Monitor 2024: Electronic Waste Rising Five Times Faster than Documented E-waste Recycling. 2024. Available online: https://unitar.org/about/news-stories/press/global-e-waste-monitor-2024-electronic-waste-rising-five-times-faster-documented-e-waste-recycling (accessed on 8 June 2025).
- Song, M.; Luo, C.; Li, F.; Jiang, L.; Wang, Y.; Zhang, D.; Zhang, G. Anaerobic degradation of Polychlorinated Biphenyls (PCBs) and Polychlorinated Biphenyls Ethers (PBDEs), and microbial community dynamics of electronic waste-contaminated soil. Sci. Total Environ. 2015, 502, 426–433. [Google Scholar] [CrossRef]
- Chakraborty, P.; Selvaraj, S.; Nakamura, M.; Prithiviraj, B.; Cincinelli, A.; Bang, J.J. PCBs and PCDD/Fs in soil from informal e-waste recycling sites and open dumpsites in India: Levels, congener profiles and health risk assessment. Sci. Total Environ. 2018, 621, 930–938. [Google Scholar] [CrossRef]
- Wang, S.; Wang Jing Li, J.; Wang Jinpeng Liang, L. Policy implications for promoting the adoption of electric vehicles: Do consumer’s knowledge, perceived risk and financial incentive policy matter? Transp. Res. Part A Policy Pract. 2018, 117, 58–69. [Google Scholar] [CrossRef]
- Matsukami, H.; Tue, N.M.; Suzuki, G.; Someya, M.; Tuyen, L.H.; Viet, P.H.; Takahashi, S.; Tanabe, S.; Takigami, H. Flame retardant emission from e-waste recycling operation in northern Vietnam: Environmental occurrence of emerging organophosphorus esters used as alternatives for PBDEs. Sci. Total Environ. 2015, 514, 492–499. [Google Scholar] [CrossRef] [PubMed]
- Ali, H.; Khan, E. Bioaccumulation of non-essential hazardous heavy metals and metalloids in freshwater fish. Risk Hum. health. Environ. Chem. Lett. 2018, 16, 903–917. [Google Scholar] [CrossRef]
- Kahlon, S.K.; Sharma, G.; Julka, J.M.; Kumar, A.; Sharma, S.; Stadler, F.J. Impact of heavy metals and nanoparticles on aquatic biota. Environ. Chem. Lett. 2018, 16, 919–946. [Google Scholar] [CrossRef]
- Amoabeng Nti, A.A.; Arko-Mensah, J.; Botwe, P.K.; Dwomoh, D.; Kwarteng, L.; Takyi, S.A.; Acquah, A.A.; Tettey, P.; Basu, N.; Batterman, S.; et al. Effect of Particulate Matter Exposure on Respiratory Health of e-Waste Workers at Agbogbloshie, Accra, Ghana. Int. J. Environ. Res. Public Health 2020, 17, 3042. [Google Scholar] [CrossRef]
- Cong, X.; Xu, X.; Xu, L.; Li, M.; Xu, C.; Qin, Q.; Huo, X. Elevated biomarkers of sympatho-adrenomedullary activity linked to e-waste air pollutant exposure in preschool children. Environ. Int. 2018, 115, 117–126. [Google Scholar] [CrossRef]
- Davis, J.-M.; Garb, Y. Astrong spatial association between e-waste burn sites childhood lymphoma in the West Bank Palestine: Astrong spatial association between e-waste burn sites childhood lymphoma in the West Bank Palestine. Int. J. Cancer 2019, 144, 470–475. [Google Scholar] [CrossRef]
- Huo, X.; Dai, Y.; Yang, T.; Zhang, Y.; Li, M.; Xu, X. Decreased erythrocyte CD44 and CD58 expression link e-waste Pb toxicity to changes in erythrocyte immunity in preschool children. Sci. Total Environ. 2019, 664, 690–697. [Google Scholar] [CrossRef]
- Seith, R.; Arain, A.L.; Nambunmee, K.; Adar, S.D.; Neitzel, R.L. Self-Reported Health and Metal Body Burden in an Electronic Waste Recycling Community in Northeastern Thailand. J. Occup. Environ. Med. 2019, 61, 905–909. [Google Scholar] [CrossRef] [PubMed]
- Soetrisno, F.N.; Delgado-Saborit, J.M. Chronic exposure to heavy metals from informal e-waste recycling plants and children’s attention, executive function and academic performance. Sci. Total Environ. 2020, 717, 137099. [Google Scholar] [CrossRef] [PubMed]
- Xu, L.; Huo, X.; Liu, Y.; Zhang, Y.; Qin, Q.; Xu, X. Hearing loss risk and DNA methylation signatures in preschool children following lead and cadmium exposure from an electronic waste recycling area. Chemosphere 2020, 246, 125829. [Google Scholar] [CrossRef] [PubMed]
- Wang, C.; Lu, Y.; Dai, Y.; Wu, H.; Ma, Z. In-situ 4D CT analysis of microcrack evolution in carbonated fiber-reinforced recycled aggregate concrete. Cem. Concr. Compos. 2025, 163, 106161. [Google Scholar] [CrossRef]
- Ma, Z.; Wu, Y.; Fang, K.; Zhang, Y.; Wang, C. Developing fully recycled alkali-activated mortar made with waste concrete fines as a substitute for both binder and sand: Multi-properties evaluation. Constr. Build. Mater. 2025, 477, 141323. [Google Scholar] [CrossRef]
- Zeng, X.; Ali, S.H.; Tian, J.; Li, J. Mapping anthropogenic mineral generation in China and its implications for a circular economy. Nat. Commun. 2020, 11, 1544. [Google Scholar] [CrossRef]
- Li, W.; Achal, V. Environmental and health impacts due to e-waste disposal in China—A review. Sci. Total Environ. 2020, 737, 139745. [Google Scholar] [CrossRef]
- Zeng, X.; Gong, R.; Chen, W.-Q.; Li, J. Uncovering the Recycling Potential of “New” WEEE in China. Environ. Sci. Technol. 2016, 50, 1347–1358. [Google Scholar] [CrossRef]
- Fu, J.; Zhang, H.; Zhang, A.; Jiang, G. E-waste Recycling in China: A Challenging Field. Environ. Sci. Technol. 2018, 52, 6727–6728. [Google Scholar] [CrossRef]
- Liu, G.; Xu, Y.; Tian, T.; Wang, T.; Liu, Y. The impacts of China’s fund policy on waste electrical and electronic equipment utilization. J. Clean. Prod. 2020, 251, 119582. [Google Scholar] [CrossRef]
- Sethurajan, M.; van Hullebusch, E.D.; Nancharaiah, Y.V. Biotechnology in the management and resource recovery from metal bearing solid wastes: Recent advances. J. Environ. Manag. 2018, 211, 138–153. [Google Scholar] [CrossRef]
- Sanito, R.C.; You, S.-J.; Wang, Y.-F. Application of plasma technology for treating e-waste: A review. J. Environ. Manag. 2021, 288, 112380. [Google Scholar] [CrossRef] [PubMed]
- Pant, D.; Joshi, D.; Upreti, M.K.; Kotnala, R.K. Chemical and biological extraction of metals present in E waste: A hybrid technology. Waste Manag. 2012, 32, 979–990. [Google Scholar] [CrossRef] [PubMed]
- Roy, J.J.; Rarotra, S.; Krikstolaityte, V.; Zhuoran, K.W.; Cindy, Y.D.; Tan, X.Y.; Carboni, M.; Meyer, D.; Yan, Q.; Srinivasan, M. Green Recycling Methods to Treat Lithium-Ion Batteries E-Waste: A Circular Approach to Sustainability. Adv. Mater. 2022, 34, 2103346. [Google Scholar] [CrossRef] [PubMed]
- Leclerc, S.H.; Badami, M.G. Extended producer responsibility for E-waste management: Policy drivers and challenges. J. Clean. Prod. 2020, 251, 119657. [Google Scholar] [CrossRef]
- Yu, J.; Williams, E.; Ju, M.; Shao, C. Managing e-waste in China: Policies, pilot projects and alternative approaches. Resour. Conserv. Recycl. 2010, 54, 991–999. [Google Scholar] [CrossRef]
- Zhang, S.; Ding, Y.; Liu, B.; Pan, D.; Chang, C.; Volinsky, A.A. Challenges in legislation, recycling system and technical system of waste electrical and electronic equipment in China. Waste Manag. 2015, 45, 361–373. [Google Scholar] [CrossRef]
- Han, H.; Hwang, J.; Lee, S. Cognitive, affective, normative, and moral triggers of sustainable intentions among convention-goers. J. Environ. Psychol. 2017, 51, 1–13. [Google Scholar] [CrossRef]
- Dhir, A.; Koshta, N.; Goyal, R.K.; Sakashita, M.; Almotairi, M. Behavioral reasoning theory (BRT) perspectives on E-waste recycling and management. J. Clean. Prod. 2021, 280, 124269. [Google Scholar] [CrossRef]
- Delcea, C.; Crăciun, L.; Ioanăș, C.; Ferruzzi, G.; Cotfas, L.-A. Determinants of Individuals’ E-Waste Recycling Decision: A Case Study from Romania. Sustainability 2020, 12, 2753. [Google Scholar] [CrossRef]
- Dwivedy, M.; Mittal, R.K. Willingness of residents to participate in e-waste recycling in India. Environ. Dev. 2013, 6, 48–68. [Google Scholar] [CrossRef]
- Aboelmaged, M. E-waste recycling behaviour: An integration of recycling habits into the theory of planned behaviour. J. Clean. Prod. 2021, 278, 124182. [Google Scholar] [CrossRef]
- Arain, A.L.; Pummill, R.; Adu-Brimpong, J.; Becker, S.; Green, M.; Ilardi, M.; Van Dam, E.; Neitzel, R.L. Analysis of e-waste recycling behavior based on survey at a Midwestern US University. Waste Manag. 2020, 105, 119–127. [Google Scholar] [CrossRef]
- Wang, Z.; Zhang, B.; Yin, J.; Zhang, X. Willingness and behavior towards e-waste recycling for residents in Beijing city, China. J. Clean. Prod. 2011, 19, 977–984. [Google Scholar] [CrossRef]
- Cai, K.; Song, Q.; Peng, S.; Yuan, W.; Liang, Y.; Li, J. Uncovering residents’ behaviors, attitudes, and WTP for recycling e-waste: A case study of Zhuhai city, China. Environ. Sci. Pollut. Res. 2020, 27, 2386–2399. [Google Scholar] [CrossRef]
- Wang, Y.; Hazen, B.T. Consumer product knowledge and intention to purchase remanufactured products. Int. J. Prod. Econ. 2016, 181, 460–469. [Google Scholar] [CrossRef]
- Wang, Y.; Yang, J.; Liang, J.; Qiang, Y.; Fang, S.; Gao, M.; Fan, X.; Yang, G.; Zhang, B.; Feng, Y. Analysis of the environmental behavior of farmers for non-point source pollution control and management in a water source protection area in China. Sci. Total Environ. 2018, 633, 1126–1135. [Google Scholar] [CrossRef]
- Hill, R.J.; Fishbein, M.; Ajzen, I. Belief, Attitude, Intention and Behavior: An Introduction to Theory and Research. Contemp. Sociol. 1977, 6, 244. [Google Scholar] [CrossRef]
- Untaru, E.-N.; Ispas, A.; Candrea, A.N.; Luca, M.; Epuran, G. Predictors of individuals’ intention to conserve water in a lodging context: The application of an extended Theory of Reasoned Action. Int. J. Hosp. Manag. 2016, 59, 50–59. [Google Scholar] [CrossRef]
- Yadav, R.; Pathak, G.S. Determinants of Consumers’ Green Purchase Behavior in a Developing Nation: Applying and Extending the Theory of Planned Behavior. Ecol. Econ. 2017, 134, 114–122. [Google Scholar] [CrossRef]
- Cudjoe, D.; Han, M.S. Economic feasibility and environmental impact analysis of landfill gas to energy technology in African urban areas. J. Clean. Prod. 2021, 284, 125437. [Google Scholar] [CrossRef]
- Cudjoe, D.; Han, M.S.; Nandiwardhana, A.P. Electricity generation using biogas from organic fraction of municipal solid waste generated in provinces of China: Techno-economic and environmental impact analysis. Fuel Process. Technol. 2020, 203, 106381. [Google Scholar] [CrossRef]
- Taufique, K.M.d.R.; Vaithianathan, S. A fresh look at understanding Green consumer behavior among young urban Indian consumers through the lens of Theory of Planned Behavior. J. Clean. Prod. 2018, 183, 46–55. [Google Scholar] [CrossRef]
- Kalkbrenner, B.J.; Roosen, J. Citizens’ willingness to participate in local renewable energy projects: The role of community and trust in Germany. Energy Res. Soc. Sci. 2016, 13, 60–70. [Google Scholar] [CrossRef]
- Joung, H.-M.; Park-Poaps, H. Factors motivating and influencing clothing disposal behaviours: Clothing disposal behaviours. Int. J. Consum. Stud. 2013, 37, 105–111. [Google Scholar] [CrossRef]
- Jebarajakirthy, C.; Shankar, A. Impact of online convenience on mobile banking adoption intention: A moderated mediation approach. J. Retail. Consum. Serv. 2021, 58, 102323. [Google Scholar] [CrossRef]
- Chang, C.-C.; Yan, C.-F.; Tseng, J.-S. Perceived convenience in an extended technology acceptance model: Mobile technology and English learning for college students. Australas. J. Educ. Technol. 2012, 28, 809–826. [Google Scholar] [CrossRef]
- Kaura, V.; Durga Prasad, C.h.S.; Sharma, S. Service quality, service convenience, price and fairness, customer loyalty, and the mediating role of customer satisfaction. Int. J. Bank Mark. 2015, 33, 404–422. [Google Scholar] [CrossRef]
- Raman, P. Understanding female consumers’ intention to shop online: The role of trust, convenience and customer service. Asia Pac. J. Mark. Logist. 2019, 31, 1138–1160. [Google Scholar] [CrossRef]
- Wang, Z.; Guo, D.; Wang, X. Determinants of residents’ e-waste recycling behaviour intentions: Evidence from China. J. Clean. Prod. 2016, 137, 850–860. [Google Scholar] [CrossRef]
- Paço, A.; Lavrador, T. Environmental knowledge and attitudes and behaviours towards energy consumption. J. Environ. Manag. 2017, 197, 384–392. [Google Scholar] [CrossRef] [PubMed]
- Wang, Z.; Guo, D.; Wang, X.; Zhang, B.; Wang, B. How does information publicity influence residents’ behaviour intentions around e-waste recycling? Resour. Conserv. Recycl. 2018, 133, 1–9. [Google Scholar] [CrossRef]
- Wang, F.; Scycle, U.-I.; Kuehr, R.; Scycle, U.-I.; Ahlquist, D.; Scycle, U.-I.; Li, J. E-Waste in China: A Country Report; United Nations University: Bonn, Germany, 2013. [Google Scholar]
- Debora Indriani, I.A.; Rahayu, M.; Hadiwidjojo, D. The Influence of Environmental Knowledge on Green Purchase Intention the Role of Attitude as Mediating Variable. Int. J. Multicult. Multireligious Underst. 2019, 6, 627. [Google Scholar] [CrossRef]
- Chen, M.-F.; Tung, P.-J. The Moderating Effect of Perceived Lack of Facilities on Consumers’ Recycling Intentions. Environ. Behav. 2010, 42, 824–844. [Google Scholar] [CrossRef]
- Ueland, Ø.; Gunnlaugsdottir, H.; Holm, F.; Kalogeras, N.; Leino, O.; Luteijn, J.M.; Magnússon, S.H.; Odekerken, G.; Pohjola, M.V.; Tijhuis, M.J.; et al. State of the art in benefit–risk analysis: Consumer perception. Food Chem. Toxicol. 2012, 50, 67–76. [Google Scholar] [CrossRef]
- Sottile, E.; Meloni, I.; Cherchi, E. A Hybrid Discrete Choice Model to Assess the Effect of Awareness and Attitude towards Environmentally Friendly Travel Modes. Transp. Res. Procedia 2015, 5, 44–55. [Google Scholar] [CrossRef]
- Leary, M.R.; Kowalski, R.M. Impression Management: A Literature Review and Two-Component Model. Psychol. Bull. 1990, 107, 34–47. [Google Scholar] [CrossRef]
- Treadway, D.C.; Ferris, G.R.; Duke, A.B.; Adams, G.L.; Thatcher, J.B. The moderating role of subordinate political skill on supervisors’ impressions of subordinate ingratiation and ratings of subordinate interpersonal facilitation. J. Appl. Psychol. 2007, 92, 848–855. [Google Scholar] [CrossRef]
- White, K.; Peloza, J. Self-Benefit versus Other-Benefit Marketing Appeals: Their Effectiveness in Generating Charitable Support. J. Mark. 2009, 73, 109–124. [Google Scholar] [CrossRef]
- Griskevicius, V.; Tybur, J.M.; Van den Bergh, B. Going green to be seen: Status, reputation, and conspicuous conservation. J. Personal. Soc. Psychol. 2010, 98, 392–404. [Google Scholar] [CrossRef]
- Song, Q.; Wang, Z.; Li, J.; Zeng, X. The life cycle assessment of an e-waste treatment enterprise in China. J. Mater. Cycles Waste Manag. 2013, 15, 469–475. [Google Scholar] [CrossRef]
- Wu, C.; Chen, B.; Huang, X.; Dennis Wei, Y.H. Effect of land-use change and optimization on the ecosystem service values of Jiangsu province, China. Ecol. Indic. 2020, 117, 106507. [Google Scholar] [CrossRef]
- Zhu, M.; Hu, X.; Lin, Z.; Li, J.; Wang, S.; Wang, C. Intention to adopt bicycle-sharing in China: Introducing environmental concern into the theory of planned behavior model. Environ. Sci. Pollut. Res. 2020, 27, 41740–41750. [Google Scholar] [CrossRef] [PubMed]
- Verma, V.K.; Chandra, B.; Kumar, S. Values and ascribed responsibility to predict consumers’ attitude and concern towards green hotel visit intention. J. Bus. Res. 2019, 96, 206–216. [Google Scholar] [CrossRef]
- Gao, L.; Wang, S.; Li, J.; Li, H. Application of the extended theory of planned behavior to understand individual’s energy saving behavior in workplaces. Resour. Conserv. Recycl. 2017, 127, 107–113. [Google Scholar] [CrossRef]
- Darby, L.; Obara, L. Household recycling behaviour and attitudes towards the disposal of small electrical and electronic equipment. Resour. Conserv. Recycl. 2005, 44, 17–35. [Google Scholar] [CrossRef]
- Jenkins, R.R.; Martinez, S.A.; Palmer, K.; Podolsky, M.J. The determinants of household recycling: A material-specific analysis of recycling program features and unit pricing. J. Environ. Econ. Manag. 2003, 45, 294–318. [Google Scholar] [CrossRef]
- Bagheri, A.; Bondori, A.; Allahyari, M.S.; Damalas, C.A. Modeling farmers’ intention to use pesticides: An expanded version of the theory of planned behavior. J. Environ. Manag. 2019, 248, 109291. [Google Scholar] [CrossRef]
- Nguyen, T.T.P.; Zhu, D.; Le, N.P. Factors influencing waste separation intention of residential households in a developing country: Evidence from Hanoi, Vietnam. Habitat Int. 2015, 48, 169–176. [Google Scholar] [CrossRef]
- Wan, C.; Cheung, R.; Qiping Shen, G. Recycling attitude and behaviour in university campus: A case study in Hong Kong. Facilities 2012, 30, 630–646. [Google Scholar] [CrossRef]
- Allen, T.D.; Rush, M.C. The effects of organizational citizenship behavior on performance judgments: A field study and a laboratory experiment. J. Appl. Psychol. 1998, 83, 247–260. [Google Scholar] [CrossRef]
- Ayodele, T.R.; Ogunjuyigbe, A.S.O.; Ajayi, O.D.; Yusuff, A.A.; Mosetlhe, T.C. Willingness to pay for green electricity derived from renewable energy sources in Nigeria. Renew. Sustain. Energy Rev. 2021, 148, 111279. [Google Scholar] [CrossRef]
- Shi, J.; Xu, K.; Si, H.; Song, L.; Duan, K. Investigating intention and behaviour towards sorting household waste in Chinese rural and urban–rural integration areas. J. Clean. Prod. 2021, 298, 126827. [Google Scholar] [CrossRef]
- Zhang, W. Deciphering the causes for the post-1990 slow output recoveries. Econ. Lett. 2019, 176, 28–34. [Google Scholar] [CrossRef]
- Hair, J.F.; Risher, J.J.; Sarstedt, M.; Ringle, C.M. When to use how to report the results of PLS-SEM. Eur. Bus. Rev. 2019, 31, 2–24. [Google Scholar] [CrossRef]
- Hair, J.F.; Sarstedt, M.; Ringle, C.M. Rethinking some of the rethinking of partial least squares. Eur. J. Mark. 2019, 53, 566–584. [Google Scholar] [CrossRef]
- Dijkstra, T.K.; Henseler, J. Consistent Partial Least Squares Path Modeling. MIS Q. 2015, 39, 297–316. [Google Scholar] [CrossRef]
- Kock, N. Common Method Bias in PLS-SEM: A Full Collinearity Assessment Approach. Int. J. E-Collab. 2015, 11, 1–10. [Google Scholar] [CrossRef]
- Rasoolimanesh, S.M.; Roldán, J.L.; Jaafar, M.; Ramayah, T. Factors Influencing Residents’ Perceptions toward Tourism Development: Differences across Rural and Urban World Heritage Sites. J. Travel Res. 2017, 56, 760–775. [Google Scholar] [CrossRef]
- Henseler, J.; Ringle, C.M.; Sinkovics, R.R. The use of partial least squares path modeling in international marketing. In Advances in International Marketing; Sinkovics, R.R., Ghauri, P.N., Eds.; Emerald Group Publishing Limited: Bingley, UK, 2009; pp. 277–319. [Google Scholar] [CrossRef]
- Bernstad, A. Household food waste separation behavior and the importance of convenience. Waste Manag. 2014, 34, 1317–1323. [Google Scholar] [CrossRef]
- Farshadfar, Z.; Khajavi, S.H.; Mucha, T.; Tanskanen, K. Machine learning-based automated waste sorting in the construction industry: A comparative competitiveness case study. Waste Manag. 2025, 194, 77–87. [Google Scholar] [CrossRef]
- Lakhouit, A. Revolutionizing urban solid waste management with AI and IoT: A review of smart solutions for waste collection, sorting, and recycling. Results Eng. 2025, 25, 104018. [Google Scholar] [CrossRef]
Disclaimer/Publisher’s Note: The statements, opinions and data contained in all publications are solely those of the individual author(s) and contributor(s) and not of MDPI and/or the editor(s). MDPI and/or the editor(s) disclaim responsibility for any injury to people or property resulting from any ideas, methods, instructions or products referred to in the content. |
© 2025 by the authors. Licensee MDPI, Basel, Switzerland. This article is an open access article distributed under the terms and conditions of the Creative Commons Attribution (CC BY) license (https://creativecommons.org/licenses/by/4.0/).