Next Article in Journal
Sustainable Design for the Silver Society: Developing the Silver Model for Gerontechnology Product Innovation
Next Article in Special Issue
The Impact of AI-Powered Try-On Technology on Online Consumers’ Impulsive Buying Intention: The Moderating Role of Brand Trust
Previous Article in Journal
Bacillus subtilis as a Novel Biological Repair Technique for Alkali-Activated Slag Towards Sustainable Buildings
 
 
Font Type:
Arial Georgia Verdana
Font Size:
Aa Aa Aa
Line Spacing:
Column Width:
Background:
Article

Cross-National Findings of Factors Affecting the Acceptance of AI-Based Sustainable Fintech

Department of Global Business, Kyonggi University, Suwon 16227, Republic of Korea
*
Author to whom correspondence should be addressed.
Sustainability 2025, 17(1), 49; https://doi.org/10.3390/su17010049
Submission received: 4 November 2024 / Revised: 14 December 2024 / Accepted: 17 December 2024 / Published: 25 December 2024

Abstract

This study utilized mixed (qualitative and quantitative) methods to discover the current research trends for AI in sustainable Fintech and to validate a research model through empirical analysis. The primary purpose of this research is to explore the factors influencing the acceptance of AI tools within the sustainable Fintech industry through a cross-national perspective, identifying key benefit and sacrifice dimensions, along with sustainability considerations, that affect users’ intentions to adopt AI tools. Drawing on a bibliometric keywords approach, we first conducted an overall review of academic literature using Web of Science and VOSviewer (version 1.6.17), covering areas related to AI applications in Fintech and sustainable Fintech practices. Additionally, for a cross-national study, this study built and validated a conceptual framework on the intention to use AI tools by selecting subjects from Republic of Korea and China. As core theoretical premises of the conceptual framework, the study drew on the Value-Based Adoption Model (VAM) and the Technology Acceptance Model (TAM). Furthermore, we extended the TAM to embrace sustainable dimensions (perceived responsibility and perceived transparency). Overall, the study concludes that AI not only improves Fintech efficiency but also significantly contributes to sustainable development, suggesting collaboration between experts in AI, finance, sustainability, and other relevant fields for more research on AI integration with sustainable Fintech management. This research contributes to existing literature by highlighting the synergistic benefits of combining AI and sustainable Fintech and offers practical insights for industry practitioners and policymakers.

1. Introduction

In the fast-paced world of financial technology (Fintech), artificial intelligence (AI) is becoming a pivotal force for innovation and efficiency. The incorporation of AI into finance and accounting has greatly enhanced sustainability, accuracy, fairness, and overall efficiency [1]. The evolution of sustainable finance marks a transformative shift, highlighting the increasing importance of environmental, social, and governance (ESG) factors in financial decision-making [2]. Sustainable finance has grown into a major movement, redefining the global finance and investment landscape. With the rising global focus on sustainable development, the integration of AI into sustainable Fintech has become a crucial issue.
Sustainable finance, which integrates ESG factors into financial services, is becoming increasingly vital as global stakeholders recognize the imperative to transition towards more responsible and resilient economic models. The application of AI in this context facilitates the assessment and management of ESG risks, enhances transparency, and promotes accountability. From predictive analytics and automated reporting to enhanced risk management and fraud detection, AI-driven tools are revolutionizing how financial institutions approach sustainability. Despite the promising advancements, the integration of AI in sustainable Fintech also poses several challenges and raises critical questions. Moreover, the regulatory landscape is continually evolving, demanding that stakeholders remain adaptable and compliant with emerging standards.
Previous research on artificial intelligence integrated into sustainable finance attempted to study evolution of sustainable finance and it reflects a growing consensus on the need for a more responsible and forward-looking approach to investment. Gangi [3] provided a comprehensive overview of sustainable investments and finance, tracing its historical development and projecting future trends. It highlights the shift from traditional investment strategies to those that prioritize sustainability, underscoring the financial sector’s role in addressing global environmental and social issues. The previous literature on artificial intelligence integrated in sustainable finance highlights risk management, investment, and banking activities. However, there is still a lack of literature analyzing users’ intentions to adopt artificial intelligence in the Fintech industry.
Therefore, this study aims to understand users’ acceptance towards using AI products and services by expanding the Value-Based Adoption Model (VAM) and the Technology Acceptance Model (TAM). This will enable us to uncover the factors that influence users’ intentions to adopt artificial intelligence tools. Rothenberger [4] posited that the perceived responsibility and transparency factors play an important role when users choose to use AI products. Drawing from his research and the TAM, we adopted the VAM’s dichotomous framework (benefits and sacrifices) and extended the TAM model to include the perceived responsibility and perceived transparency in addition to perceived ease of use and perceived usefulness as predictor variables that correspond to beneficial dimensions. On the other hand, we proposed perceived risk, perceived privacy concerns and security concerns as predictor variables factors that correspond to sacrifice dimensions.
Furthermore, this study adopted a text-mining analysis of the current state of academic research on AI in sustainable Fintech to obtain major concepts involving its applications, benefits, and challenges. By exploring real-world examples and case studies, we seek to elucidate the transformative impact of AI on sustainable finance. Furthermore, this analysis will delve into the implications of AI adoption in the Fintech sector, offering insights into future trends and potential policy considerations.
In conclusion, this paper endeavors to attempt an in-depth assessment of AI’s current landscape in sustainable Fintech, offer a deeper understanding of the factors affecting one’s intention to use AI-based tools in Fintech, and provide broader implications for the industry and society.
Specific research objectives are as follows: First, this study aims to empirically uncover the current trends in artificial intelligence within sustainable Fintech using the Web of Science database. Second, by applying the conceptual frameworks of the Value-based Adoption Model (VAM) and the Technology Acceptance Model (TAM), this study examines whether the perceived benefits and sacrifices of AI in sustainable Fintech influence consumers’ intentions to adopt AI-based tools in the Fintech industry.

2. Review of Underlying Theories

2.1. AI in Fintech

The Fintech industry has grown out of simple online payments and electronic banking to encompass cutting-edge technologies like blockchain, and artificial intelligence (AI). Bagó [5] introduced the concept of Fintech, emphasizing the pivotal role AI plays in the financial utilizations of this technology. He notes that this development, known as Fintech or financial technology, has now reached a turning point where the integration of AI into financial applications is becoming a central topic of discussion. Yang and Ding [6] offer an overview of data science and AI in Fintech, presenting a comprehensive analysis of how AI technologies are enabling smart financial services. They explore various AI applications in finance, including algorithmic trading, fraud detection, customer service automation, and credit risk assessment. This overview not only showcases the diverse ways in which AI is being utilized in the financial sector but also points to the future directions of AI-driven financial innovation. AI applications in Fintech encompass risk assessment, automated trading, customer service, and fraud detection. AI algorithms analyze vast amounts of data to forecast credit risk and market trends. AI-driven trading systems execute high-frequency trades, optimizing investment strategies. The integration of AI into the financial sector has revolutionized operations, offering unparalleled opportunities for efficiency, personalization, and risk management. This transformation is driven by the rapid advancement and application of AI technologies, which have become fundamental to modern financial services, reshaping the industry landscape. Sabir [7] highlighted that consumers generally hold positive attitudes toward Robo-advisor services, influenced by the moderating effects of the Technology Readiness Index dimensions, specifically contributors and inhibitors. Key factors, such as perceived ease of use, usefulness, and convenience, significantly shape these favorable attitudes. Financial businesses can harness this insight to design more effective AI-driven Robo-advisor services that cater to the diverse needs of consumers. The proposed framework enhances consumers’ understanding of their behavioral intentions regarding the use of Robo-advisors in the Fintech sector. In contrast, Flavián [8] found that while customers’ technological optimism increases their intention to use Robo-advisors, insecurity reduces it. Surprisingly, feelings of technological discomfort also positively impacted Robo-advisor adoption. These findings challenge previous assumptions about technology adoption and value co-creation, as analytical AI places customers in a more passive role, lowering barriers to technology adoption. Additionally, the research explored how consumer awareness of Robo-advisors influences their acceptance.

2.2. Sustainable Fintech

Sustainable Fintech represents a forward-thinking approach within the financial technology sector that aligns financial services. This integration seeks to foster sustainable development and promote green finance, addressing the global challenges outlined in the Sustainable Development Goals (SDGs). In a comprehensive examination of the various dimensions of sustainable Fintech, the ESG analysis includes environmental criteria (such as green finance and climate risk assessment), social criteria (including sustainable Fintech practices, ethical investments, and community engagement), and governance criteria (focusing on transparency and accountability, ethical AI, and regulatory compliance). This means that sustainable Fintech is evaluated through these multifaceted criteria to ensure a holistic and responsible approach to financial technology innovation. Sustainable Fintech aims to provide underserved populations with access to financial services. For instance, mobile banking helps bring financial services to people who lack access to traditional banking.
Sustainable Fintech represents a holistic approach to financial services that not only drives economic growth but also ensures that this growth is inclusive, equitable, and environmentally responsible. By integrating ESG criteria into their operations, Fintech companies not only contribute to the achievement of the SDGs but also set new standards for the financial industry. In Ngo,T, Trinh, H. H. and Haouas’s [9] study, they highlighted the same shared aspects between sustainable finance and Fintech, noting that Fintech has the potential to enhance the sustainability of financial businesses by promoting green finance. Their research also underscores the importance of European and global regulations, particularly in the context of consumer protection. Merello [10] found that the value of the Fintech firm is influenced by sustainability indicators, such as rankings or green certifications, alongside economic and financial factors.

2.3. Integration of AI and Sustainable Fintech

In recent years, academia has increasingly focused on sustainable finance, leading to the publication of numerous related papers. Existing research primarily addresses AI applications and sustainable finance separately, with limited studies combining both. Integrating AI in sustainable Fintech can potentially enhance the development and operational efficiency of green financial products and services, optimize resource utilization, and improve ESG performance. In support of this premise, Oyewole [11] explores the connection between AI and sustainable development in China, emphasizing the nation’s efforts to align AI technologies with its Sustainable Development Goals (SDGs). The study underscores AI’s potential to accelerate progress towards these goals by enhancing decision-making, optimizing resource allocation, and increasing the efficiency of sustainable practices within the financial sector.
Vasiliu, Roman, and Prodan [12] discuss the application of AI in creating synthetic financial datasets for green investment and trading, showcasing AI’s role in advancing sustainable finance. Additionally, AI’s contribution to sustainable supply chain finance and networks illustrates its potential to enhance economic opportunities and improve supply network efficiency. Olan [13] emphasize AI’s significant role in the effective utilization of supply networks, highlighting the importance of integrating AI into sustainable supply chain finance.
Olan [13] further explore AI’s role within sustainable supply chain finance, particularly in the food and drink industry. Their research proposes a groundbreaking conceptual framework, demonstrating how AI technologies can enhance supply chain efficiency and transparency, thus providing a sustainable financing stream. This application of AI is crucial for identifying and mitigating environmental risks and ensuring the sustainability of supply chain operations, thereby supporting broader sustainable finance goals.
Moreover, AI can play a critical role in monitoring and managing the environmental and social impacts of financial activities, contributing to more transparent and accountable financial systems. In summary, in view of the increasing importance of AI in finance industry and the great potential of AI as facilitator of sustainable Fintech, this study investigates the amalgamation of AI and sustainable Fintech. By examining various dimensions of AI’s impact on sustainable finance, the study would provide valuable managerial insights on the development of efficient, transparent, and accountable financial systems, ultimately achieving global sustainability goals.

3. Bibliometric Analysis of Current Trends in Academic Research

This study utilizes a mixed-method approach, integrating both quantitative and qualitative analyses. We employed VOSviewer (version 1.6.17) to examine the collaborative networks among institutions and authors, created a keyword co-occurrence network map (using authors’ keywords), and tracked hot topics and emerging trends in sustainable finance research through keyword co-occurrence network analysis. By focusing on the evolution of research topics, researchers can gain insights into the development of specific fields, while keyword co-occurrence analysis helps to identify popular topics and emerging research frontiers within those fields.

3.1. Web of Science Used in VOSviewer

This study used data from the Web of Science Core Collection, employing a bibliometric search strategy with the terms TS = (“sustainable finance” or “sustainable Fintech” or “AI in Fintech” or “AI in sustainable Fintech”). As a result, 1452 publications were selected on 21 June 2024. Bibliometrics, which involves the quantitative analysis of academic literature using mathematical algorithms, statistics, and bibliographies, helps researchers share research results and academic ideas. A number of studies have applied bibliometric analysis to uncover development trends in relevant research fields. By statistically analyzing journals, authors, countries, and institutions within a specific field, scholars can quickly gain insights into the information and developmental status of the current research. On the other hand, partnership analysis attempts to detect the relationships between countries, institutions, or authors. For this study, VOSviewer (version 1.6.17) was used to analyze the collaboration networks among these entities.
Exploring the evolution of research topics allows researchers to track the development of specific fields, while keyword co-occurrence analysis identifies emerging popular topics. This study used VOSviewer to generate a keyword co-occurrence network map based on authors’ keywords and to monitor hot topics and trends in sustainable finance research through keyword co-occurrence analysis. The resulting keyword co-occurrence network, as shown in Figure 1, highlights key terms such as “machine learning”, “deep learning”, “sustainability”, “risk management”, “neural networks”, and “economic growth”. In a keyword co-occurrence network map generated by VOSviewer, different colors typically represent clusters or groups of keywords that frequently co-occur in the literature. Each color usually corresponds to a distinct cluster of keywords that are related in terms of subject matter. Keywords within the same color group are likely to be frequently mentioned together in the same studies, indicating that they are part of similar research themes or topics.
The conceptual implications of these keywords that this study incorporated for building a conceptual framework are given below:

3.1.1. Machine Learning and Deep Learning

Perceived ease of use: Machine learning and deep learning technologies simplify complex tasks by automating data analysis and decision-making processes. For users, this means less manual effort and greater accessibility to advanced analytical tools. User-friendly interfaces and automated functionalities when employed by Fintech businesses would improve the overall user experience.
Perceived usefulness: These technologies provide significant value by offering accurate predictions, personalized recommendations, and insightful data patterns. This usefulness translates into better decision-making capabilities and enhanced operational efficiency for Fintech businesses and users alike.

3.1.2. Sustainability

Perceived responsibility: Sustainability emphasizes the need for ethical and responsible practices. In this study, the concept of perceived responsibility reflects users’ expectations that Fintech firms will engage in practices that positively impact the environment and society. The motivation to introduce this variable stems from the increasing consumer demand for Fintech businesses to operate sustainably.
Perceived transparency: Transparency is crucial for building trust and accountability in sustainable practices. Perceived transparency as a variable captures how open and clear Fintech firms are about their operations, especially regarding their sustainability efforts. The push to include this variable is driven by the need for Fintech companies to demonstrate their commitment to sustainable and ethical practices openly.

3.1.3. Risk Management

Perceived Risk: Effective risk management is essential in addressing users’ concerns about potential losses or adverse outcomes. In the context of sustainable Fintech, managing perceived risks involves implementing strategies to mitigate environmental and financial risks associated with sustainable investments.
Privacy and Security Concerns: Users are becoming increasingly concerned about the privacy and security of their data. In sustainable Fintech, thus addressing these concerns is crucial for building consumer trust. This requires implementing strong data protection measures and maintaining transparent communication about how user data are managed.

3.1.4. Neural Networks and Economic Growth in Sustainable Fintech

Neural networks: Neural networks are integral to the advancement of artificial intelligence (AI) technologies, particularly in machine learning and deep learning domains. They significantly enhance the ease of use and functionality of AI systems by automating and optimizing complex computational tasks. For example, in the Fintech industry, neural networks enable AI Robo-advisors to deliver personalized investment recommendations, assess financial risks, and streamline customer interactions. Recent studies, such as Sabir [7], have highlighted the role of neural networks in driving consumer acceptance and adoption of AI Robo-advisors in the Fintech sector. Additional research, including Liu, Chen and Wang [14], explores the application of neural networks in fraud detection systems, showcasing their effectiveness in identifying anomalies and securing financial transactions. Moreover, they demonstrate how neural-network-based predictive analytics can improve portfolio management and enhance decision-making processes in financial institutions.
Economic growth: The integration of AI into sustainable Fintech systems has the potential to act as a catalyst for economic growth. This is achieved through optimizing resource utilization, improving operational efficiency, and fostering innovation in green financial products and services. For instance, AI-powered credit scoring models can enhance access to financial services in underserved markets, thereby promoting financial inclusion. Additionally, studies like “The Nexus between Credit Channel and Farm Household’s Poverty Vulnerability: Evidence from Rural China” emphasize the transformative impact of AI-driven financial solutions on reducing poverty and vulnerability in rural economies. Recent work by Zhang [15] further explores how AI-enabled financial platforms support small and medium enterprises (SMEs) in accessing funding, contributing to economic stability and growth. Similarly, Chen and Huang [16] discuss the role of AI in advancing green bonds and sustainable investments, highlighting its alignment with environmental objectives and its capacity to drive innovation in eco-friendly financial products.
Incorporating these perspectives into sustainable Fintech practices can bridge technological advancements with economic and social objectives, thereby creating a holistic impact on global development.
The combination of these keywords underscores the complex nature of sustainable Fintech, highlighting the interaction between advanced AI technologies and sustainable practices. Therefore, this study seeks to offer a deep understanding of how AI can be utilized to advance sustainability while addressing user concerns related to perceived responsibility, transparency, ease of use, usefulness, risk, and privacy or security.
As another output of VOSviewer analysis, the collaboration between authors is illustrated in Figure 2. In the primary author collaboration network, the key contributors include Zeng Zhen and Balch tucker [17], Veloso Manuela [18], and so on. Balch Tucker focuses on the intersection of machine learning and finance in his paper “Artificial Intelligence Research in Finance” [17], where he introduces and discusses the key directions of AI research in this field. The article presents several selected projects that illustrate potential novel applications of AI in finance. Manuela M. Veloso focuses on artificial intelligence, and she wrote papers on “A survey of robot learning from demonstration”, “A survey from a machine learning perspective”, “The grand challenges of Science Robotics”, and so on.
Zeng, Z and Balch, T [17] collaborated on the paper “Deep Video Prediction for Time Series Forecasting”. This research explores innovative methods for predicting time series data by converting it into a video prediction task. Their approach involves using variational autoencoders and LSTM networks to encode and decode input and output video frames, thereby capturing the temporal features of the data. This method aims to improve the accuracy of financial forecasts by leveraging advanced AI techniques. The study underscores how deep learning and machine learning technologies can improve both usefulness and ease of use in financial contexts. By automating complex analytical processes, these technologies make advanced financial tools more accessible and user-friendly. Additionally, the research highlights the significance of sustainability, incorporating variables such as perceived responsibility and transparency to meet consumer expectations for ethical and accountable financial practices.
In addition, the paper touches on the significance of managing perceived risks and privacy security concerns in the financial industry. Effective risk management and robust data protection measures are crucial for building trust and ensuring the sustainability of financial systems.

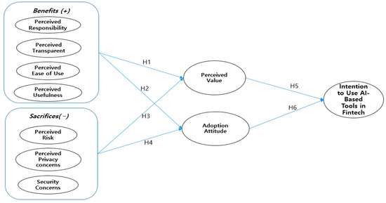
4. Research Model and Hypothesis Development

4.1. Research Model Configuration

As introduced earlier, this study built a conceptual framework by extending two theoretical models, the VAM and the TAM. The Value-Based Adoption Model (VAM) is a theoretical framework developed to understand and predict individuals’ acceptance and adoption behavior towards technology. Rooted in the principles of perceived value, the VAM expands upon traditional models such as the Technology Acceptance Model (TAM) to propose a more comprehensive understanding of user behavior. The VAM has been utilized across various domains, including e-commerce, mobile technologies, social media, and healthcare, to analyze and predict user acceptance and adoption behavior. Researchers and practitioners use the VAM to assess the perceived benefits as well as the perceived sacrifice that is associated with technology products and services, identify factors driving user adoption, and design interventions to enhance perceived value and user satisfaction. VAM provides a holistic framework for evaluating technology adoption beyond utilitarian considerations, incorporating hedonic and social dimensions of value to capture the multifaceted nature of user behavior. By embracing perceived benefits and perceived sacrifice as central determinants of adoption, this study may provide a comprehensive framework to assess the critical dimensions (benefits and sacrifices) that play into the acceptance of AI-based Fintech products and services.

4.1.1. Benefits Dimensions

-
Perceived responsibility: Users’ perceptions of the ethical and sustainable practices associated with AI-based Fintech products and services.
-
Perceived transparency: The clarity and openness with which AI-based Fintech operations are communicated to users.
-
Perceived ease of use: The extent to which users believe that using AI-based Fintech products will require minimal effort.
-
Perceived usefulness: The degree to which users believe that AI-based Fintech products will improve their financial decision-making.

4.1.2. Sacrifice Dimensions

-
Perceived risk: The potential negative outcomes users associate with using AI-based Fintech products.
-
Perceived privacy concern: Users’ worries about the privacy of their personal and financial data.
-
Security concern: The apprehension regarding the safety and security of transactions and data in AI-based Fintech products.

4.1.3. Mediating Variables

-
Perceived value: The overall assessment of the benefits relative to the sacrifices of using AI-based Fintech products.
-
Adoption attitude: Users’ overall evaluative judgment about using AI-based Fintech products.

4.1.4. Dependent Variable

-
Intention to use AI tools: The likelihood that users will adopt AI-based Fintech products and services.
This study adopts perceived benefits and perceived sacrifices as key determinants of adopting AI-based Fintech tools with the aim of creating a comprehensive framework that accounts for the acceptance of AI-based Fintech products and services. The benefits dimension comprising perceived responsibility, transparency, ease of use, and usefulness underscores the positive factors that drive adoption, while the sacrifices dimension encompassing perceived risk, privacy concerns, and security concerns addresses potential barriers. Perceived value and adoption attitude act as mediator variables that connect these benefits and sacrifices to the intention to use AI tools, which is the ultimate outcome the framework aims to explain.
This comprehensive approach not only addresses the practical aspects of technology adoption but also incorporates ethical, social, and security dimensions, offering a deeper insight into user behavior regarding AI-based Fintech. The Technology Acceptance Model (TAM) is particularly well-suited for this study because it provides a structured framework for understanding user acceptance of new technologies, with a focus on perceived ease of use and perceived usefulness. These factors are crucial for assessing AI-based Fintech products, as users’ perceptions of them significantly influence their willingness to adopt such technologies. The TAM’s simplicity and strong empirical support make it an ideal basis for exploring the factors that drive technology acceptance in the Fintech sector.
To capture the unique aspects of AI-based Fintech adoption, this study expands the TAM by incorporating perceived responsibility and perceived transparency as additional constructs. This expansion addresses contemporary concerns about ethical practices and operational clarity, which are crucial in the financial sector.

4.1.5. Rationale for Adding Perceived Responsibility

As consumers become more aware of ethical and sustainable business practices, they increasingly evaluate technologies based on the responsibility demonstrated by the companies that offer them. This variable reflects users’ perceptions of the ethical implications and the commitment of Fintech companies to sustainable practices.
Perceived responsibility was included to examine how ethical considerations affect users’ acceptance and trust in AI-based financial services. This involves assessing the environmental and social impacts of the technologies as well as the ethical conduct of the firms offering these services.

4.1.6. Rationale for Adding Perceived Transparency

Transparency in operations and data handling has become a critical factor for building user trust, especially in AI applications where decision-making processes must be opaque. Users demand clarity about how their data are used and how decisions are made by AI systems.
Perceived transparency measures how users believe that the operations of AI-based Fintech services are open and clear. This variable was introduced to assess how the openness of operations affects users’ willingness to adopt these technologies. It includes factors like clarity in data usage, decision-making processes, and the overall openness of the company’s practices.
By extending the TAM with the addition of perceived responsibility and perceived transparency, this study aims to offer a deeper insight into the mechanism and factors that affect user acceptance of AI-based Fintech products. This expanded model not only addresses traditional aspects of technology adoption but also incorporates modern concerns related to ethics, sustainability, and transparency, providing a richer and more relevant framework for evaluating technology acceptance in the financial sector.

4.2. Research Model

The VAM and expanded TAM models employed in this study include several independent variables, classified into benefits and sacrifices. The benefits encompass perceived ease of use, which measures how easily users can interact with the technology; perceived usefulness, which reflects how much the technology improves users’ performance; perceived responsibility, which gauges users’ views on the ethical and sustainable practices within the Fintech industry; and perceived transparency, which pertains to the clarity and openness of the company’s operations and data management.
On the other hand, the sacrifices include perceived risk, representing potential negative outcomes users associate with using the technology. Perceived privacy concern indicates users’ worries about data privacy, while security concern denotes users’ concerns about the safety of transactions and data. Other variables in this model are perceived value, which is users’ overall assessment of the benefits versus the sacrifices of using the technology, and adoption attitude, which reflects users’ overall evaluative judgment about using the technology.
The dependent variable is the intention to use AI tools, defined as the likelihood that users will adopt and use AI-based Fintech products. This comprehensive framework effectively assesses the critical factors influencing user acceptance and adoption of AI-based Fintech services, addressing both traditional technology acceptance elements and contemporary concerns related to ethics and transparency.
Perceived value serves as another variable that integrates the benefits (perceived ease of use, perceived usefulness, perceived responsibility, and perceived transparency) and the sacrifices (perceived risk, perceived privacy concern, and security concern) associated with adopting AI-based Fintech products. It indicates the overall evaluation users make about whether the benefits of using the technology outweigh the potential sacrifices. High perceived value indicates that users believe the advantages of the technology surpass the disadvantages, thus increasing their likelihood of adoption.
Adoption attitude is another variable that reflects users’ overall evaluative judgment about using AI-based Fintech products. It is shaped by the perceived value and directly influences users’ intention to use the technology. A positive adoption attitude signifies a favorable opinion towards the technology, which leads to a higher intention to adopt and use AI-based Fintech services. Figure 3 visually shows the relationships between the major variables discussed above.

4.3. Hypotheses Development

4.3.1. Benefit Factors and Perceived Value

The increasing integration of AI-based tools in the Fintech industry has significantly transformed financial services, offering new dimensions of efficiency, accuracy, and personalization. As these tools become more prevalent, understanding the factors that influence their perceived value is essential for both consumers and providers. This study posits that several key perceptions of AI-based tools—responsibility, transparency, ease of use, and usefulness—are critical in shaping their overall perceived benefits.
The concept of perceived responsibility refers to the extent to which users believe that AI-based tools in Fintech are designed and operated ethically, responsibly, and in a socially responsible manner. Prior research in technology acceptance and corporate social responsibility suggests that when users perceive a tool or service as responsible, they are more likely to trust it and perceive it as valuable. This is particularly relevant in the Fintech sector, where financial decisions can have significant personal and societal implications.
There have been a few previous studies that focused on Fintech, which reported the effect of perceived responsibility on perceived value. For instance, Shin [19] investigates how perceived fairness, which is a component of perceived responsibility, influences trust and value perception in AI-based financial services. Similarly, Bhattacherjee and Sanford [20] discuss how users’ perceptions of ethical and responsible practices in IT services significantly impact their acceptance and perceived value of these services. Furthermore, Khan, M. A. and Khan, S [21] confirmed how perceived ethical responsibility in service delivery enhances customer trust and perceived value, which is particularly relevant to the adoption of AI-based tools in Fintech. Thus, summarizing the result of the literature reviewed above, we can hypothesize:
Hypothesis 1a (H1a). 
The perceived responsibility of AI-based tools in Fintech is expected to have a significant positive (+) effect on perceived value.
Transparency in AI-based tools refers to the clarity and openness with which these tools operate, including how decisions are made and data are managed. Theoretical frameworks like the Technology Acceptance Model (TAM) and existing literature on information systems suggest that transparency can boost user trust and satisfaction. When users have a clear understanding of how AI algorithms operate and how their data are managed, they are more likely to view these tools as fair and reliable, thereby increasing their perceived value.
Several previous studies have examined the impact of perceived transparency on perceived value within the AI-based Fintech industry. For example, Gefen, Karahanna, and Straub [22], in their paper “Trust and TAM in Online Shopping: An Integrated Model”, explore how trust shaped by transparency affects user acceptance and perceived value of online systems, which can be applied to AI-based tools in Fintech. Similarly, Bannister and Connolly [23] reported how transparency in information systems leads to increased trust and perceived value, providing relevant insights for understanding AI transparency. Additionally, Paulus, M., Jordanow, S [24] verified the role of transparency in building trust in online platforms, which can enhance perceived value in AI-based Fintech tools.
Drawing on the relevant literature reviewed so far, we can propose:
Hypothesis 1b (H1b). 
The perceived transparency of AI-based tools in Fintech is expected to have a significant positive (+) effect on perceived value.
Perceived ease of use is a key element of the Technology Acceptance Model (TAM), which posits that the easier a technology is to use, the more likely users are to adopt it. In the context of AI-based tools in Fintech, ease of use encompasses intuitive interfaces, straightforward processes, and minimal effort required to achieve desired outcomes. When users find these tools easy to navigate and use, their overall experience improves, leading to a higher perceived value.
Although there is limited prior literature specifically examining the impact of perceived ease of use on perceived value in the context of AI-based Fintech, several studies have confirmed this effect in relation to new technologies. For example, Davis [25], in his seminal study “Perceived Usefulness, Perceived Ease of Use, and User Acceptance of Information Technology”, introduced the original Technology Acceptance Model (TAM), demonstrating that perceived ease of use and perceived usefulness are key determinants of user acceptance of information technology. Venkatesh and Davis [26] extended this model by adding new constructs and validating it across various contexts, including emerging technologies in organizational settings. Similarly, Regona [27] explored the factors affecting the adoption of AI-driven technologies in the banking sector, underscoring the important role of perceived ease of use in user acceptance and satisfaction. Collectively, these studies provide a solid theoretical foundation for understanding how perceived ease of use impacts the acceptance and adoption of AI-based tools in Fintech.
Drawing on the relevant literature reviewed so far, we can propose:
Hypothesis 1c (H1c). 
The perceived ease of use of AI-based tools in Fintech is expected to have a significant positive (+) effect on perceived value.
Perceived usefulness, a fundamental component of the TAM, represents the extent to which a user believes that using a particular system will improve their performance or outcomes. In the Fintech sector, this might include better financial decision-making, time savings, or increased returns on investments. If users perceive AI-based tools as useful in achieving their financial goals, their overall valuation of these tools increases.
Previous research on the acceptance of AI and Fintech includes the study by Venkatesh, Morris, and Davis [28] in “User Acceptance of Information Technology: Toward a Unified View”, published in MIS Quarterly. This study integrates various acceptance models, including the TAM, and underscores the significance of perceived usefulness in the adoption of new technologies. Additionally, Fishbein and Ajzen [29], in their seminal work “Belief, Attitude, Intention, and Behavior: An Introduction to Theory and Research”, form the theoretical basis for many technology acceptance models, including the TAM, highlighting how beliefs about technology’s usefulness shape user attitudes and behaviors. Similarly, Schaupp and Bélanger [30], in “A Conjoint Analysis of Online Consumer Satisfaction”, investigate factors influencing user satisfaction and acceptance of online services, emphasizing the crucial role of perceived usefulness. Collectively, these studies offer a strong theoretical foundation for understanding how perceived usefulness impacts the acceptance and adoption of AI-based tools in Fintech.
Therefore, we can hypothesize:
Hypothesis 1d (H1d). 
The perceived usefulness of AI-based tools in Fintech is expected to have a significant positive (+) effect on perceived value.

4.3.2. Benefits Factors and Adoption Attitude

The adoption of AI-based tools in the Fintech industry has the potential to transform financial services by improving efficiency, accuracy, and personalization. Understanding the factors that shape users’ attitudes toward adoption is essential for the successful implementation and widespread acceptance of these technologies. This study hypothesizes that four perceptions—responsibility, transparency, ease of use, and usefulness—play a significant role in influencing users’ attitudes toward adopting AI-based tools in Fintech. Based on theories of corporate social responsibility (CSR) and technology acceptance, it is clear that perceived responsibility can build trust and promote positive attitudes toward technology adoption. When users perceive AI tools as responsible, they are more likely to adopt a positive attitude toward using them. This indicates that the perception of responsibility may play a critical role in influencing users’ adoption of AI tools. Previous studies have provided evidence supporting this relationship, highlighting that a sense of trustworthiness and accountability in AI tools fosters favorable attitudes among users. For instance, Kim, Ferrin, and Rao [31] uncovered how perceived responsibility and trust in technology can positively influence user attitudes and adoption intentions. Additionally, McKnight, Choudhury, and Kacmar [32] discuss the role of trust and perceived responsibility in the acceptance of e-commerce technologies, they examines the impact of trust and perceived responsibility on the acceptance of e-commerce technologies, which is applicable to AI-based tools in Fintech. Based on the above review of supportive findings, we hypothesize:
Hypothesis 2a (H2a). 
The perceived responsibility of AI-based tools in Fintech is expected to have a significant positive (+) effect on adoption attitude.
Transparency in AI-based tools involves the openness and clarity with which these tools operate, including how decisions are made and how data are managed. According to the Technology Acceptance Model (TAM) and information systems literature, transparency can enhance trust levels and satisfaction, which are critical for positive adoption attitudes. When users understand the operations of AI tools and perceive them as transparent, they are more likely to trust these tools and develop a positive attitude towards their adoption.
A closer look into the past literature reveals a few findings in support of this argument. For instance, Gefen, Karahanna, and Straub [22] discuss how transparency in online systems can build trust and positively influence user adoption attitudes. Similarly, Bannister and Connolly [23] examine how transparency in information systems increases trust and satisfaction, which is applicable to AI tools in Fintech. Additionally, Gefen and Pavlou [33], in their study “Building Effective Online Marketplaces with Institution-Based Trust”, explore the role of transparency in fostering trust in online platforms, thereby enhancing perceived value and adoption attitudes. Drawing from these previous findings, we can propose:
Hypothesis 2b (H2b). 
The perceived transparency of AI-based tools in Fintech is expected to have a significant positive (+) effect on adoption attitude.
Perceived ease of use is a fundamental element of the Technology Acceptance Model (TAM), suggesting that the easier a technology is to use, the more favorable the adoption attitude will be. In the context of AI-based tools in Fintech, ease of use includes user-friendly interfaces, straightforward processes, and minimal effort required to achieve desired outcomes. When users find these tools easy to navigate and operate, they are more likely to develop a positive attitude toward adopting them.
A review of existing literature supports this notion. For example, Venkatesh and Davis [26] expand TAM and validate it across various contexts, emphasizing the essential role of perceived ease of use in shaping user acceptance and adoption attitudes. Similarly, Davis [25] introduced TAM and demonstrated that perceived ease of use significantly affects user attitudes and intentions to adopt new technologies. Additionally, Agarwal and Prasad [34] explored how individual differences impact technology acceptance, underscoring that perceived ease of use is a crucial factor in determining user adoption attitudes. Collectively, these studies provide a robust theoretical foundation for understanding how perceived ease of use affects the acceptance and adoption of AI-based tools in Fintech. Based on this, we hypothesize:
Hypothesis 2c (H2c). 
The perceived ease of use of AI-based tools in Fintech is expected to have a significant positive (+) effect on adoption attitude.
Perceived usefulness, a key component of the Technology Acceptance Model (TAM), refers to the degree to which a user believes that a particular system will improve their performance or outcomes. In Fintech, this can encompass better financial decision-making, time savings, or increased returns on investments. The literature generally supports this concept. For example, Davis [25] introduced TAM and demonstrated that perceived usefulness significantly affects user attitudes and intentions to adopt new technologies. Similarly, Venkatesh, Thong, and Xu [35] extended both TAM and the Unified Theory of Acceptance and Use of Technology (UTAUT), highlighting the importance of perceived usefulness in predicting technology adoption across various contexts. Additionally, Moore and Benbasat [36] examined the impact of perceived usefulness on the adoption of new information technologies, reinforcing its significance in user acceptance models. Collectively, these studies emphasize the crucial role of perceived usefulness in shaping user attitudes and encouraging the adoption of AI-based tools in Fintech. Therefore, we hypothesize:
Hypothesis 2d (H2d). 
The perceived usefulness of AI-based tools in Fintech is expected to have a significant positive (+) effect on adoption attitude.

4.3.3. Sacrifices Factors and Perceived Value

As AI-based tools became increasingly integrated into sustainable finance and Fintech, understanding the perceived risks and concerns associated with these technologies is crucial. These negative perceptions can significantly impact the perceived value of AI-based tools in negative direction. This study proposes that perceived risk, privacy concerns, and security concerns are crucial factors that negatively impact the perceived value of AI-based tools in Fintech.
Firstly, perceived risk refers to the potential for loss or negative outcomes associated with the use of AI in sustainable finance. This encompasses various dimensions such as financial risk, performance risk, and ethical concerns. According to risk perception theory and consumer behavior literature, higher perceived risks tend to reduce the perceived value of a product or service, particularly in contexts involving high-cost or high-involvement decisions.
Previous literature’s findings in general support this argument. For example, Snoj [37] disclosed how higher perceived risks can negatively impact the perceived value of products and services. In addition, Mitchell [38] explores various dimensions of perceived risk, providing insights applicable to the context of AI in sustainable finance.
Furthermore, Pavlou [39] integrates risk perception with TAM, demonstrating how perceived risks can reduce the perceived value and acceptance of new technologies. These studies collectively underscore the significant negative impact perceived risk can have on perceived value in sustainable finance. In the context of AI-based tools, users may fear that these technologies could lead to unpredictable or adverse financial outcomes, thereby reducing their overall perceived value. Therefore, we hypothesize:
Hypothesis 3a (H3a). 
The perceived risk of AI in sustainable finance is expected to have a significant negative (−) effect on perceived value.
Perceived privacy concerns refer to the degree to which users are anxious about how their personal data are collected, stored, and utilized by the organizations handling their information. Privacy concerns are a major barrier to technology adoption, as highlighted by privacy calculus theory and information privacy research.
A closer look into the previous literature draws a similar conclusion. For instance, Dinev and Hart [40] uncovered how privacy concerns impact the customers’ decisions to engage in e-commerce transactions, providing insights relevant to AI-based tools in Fintech. Similarly, Kumar and Kumar [41] examine the dimensions of privacy concerns and their effects on users’ trust and perceived value, and the adverse effect of privacy concerns on technology adoption. The studies above collectively demonstrate how significant privacy concerns can lead to a lower perceived value of AI-based tools in Fintech, fearing misuse of their personal information or unauthorized data breaches. Hence, we hypothesize:
Hypothesis 3b (H3b). 
The perceived privacy concerns of AI-based tools in Fintech is expected to have a significant negative (−) effect on perceived value.
Perceived security concerns involve worries about the protection of data and transactions from cyber threats and unauthorized access. Drawing from the information systems security literature, it is clear that security concerns can significantly impact users’ trust and perceived value of technology.
The previous literature in is in general agreement with the basic tenet introduced above. For instance, Cavusoglu and Raghunathan [42] confirmed the economic impact of IT security and how perceived security measures affect user trust and perceived value. Similarly, Anderson and Agarwal [43] investigate how security concerns affect the adoption of security technologies, emphasizing the crucial role of perceived security in user acceptance. These studies reviewed above collectively underscore how significant security concerns can lead to a lower perceived value of AI-based tools in Fintech. Therefore, we hypothesize:
Hypothesis 3c (H3c). 
The perceived security concerns of AI-based tools in Fintech is expected to have a significant negative (−) effect on perceived value.

4.3.4. Sacrifices Factors and Adoption Attitude

The integration of AI-based tools in sustainable finance and Fintech brings numerous benefits, but also introduces potential risks and concerns that can influence user attitudes towards adopting these technologies. This study posits that perceived risk, privacy concerns, and security concerns are critical factors that negatively impact attitudes toward adopting AI-based tools in the Fintech sector.
Firstly, perceived risk encompasses the potential for negative outcomes or losses associated with using AI in sustainable finance. It includes dimensions such as financial risk, performance risk, and ethical concerns. According to risk perception theory and consumer behavior literature, higher perceived risks are often associated with reluctance to adopt new technologies. In the context of AI-based tools, users may fear that these technologies could result in unpredictable or adverse financial outcomes, making them hesitant to adopt these tools.
A review of previous literature reveals that Featherman and Pavlou [44] examine how various aspects of perceived risk affect the adoption of e-services, underscoring the significant impact of perceived risk on technology adoption. Similarly, Kesharwani and Singh [45] investigate the role of perceived risk in consumer behavior, illustrating how increased perceived risks can adversely affect the adoption of new technologies.
These studies reviewed so far underscore the significant negative impact perceived risk can have on the adoption attitude towards AI-based tools in sustainable finance. Thus, we can hypothesize:
Hypothesis 4a (H4a). 
The perceived risk of AI in sustainable finance is expected to have a significant negative (−) effect on adoption attitude.
In this study, perceived privacy concerns refer to users’ apprehensions about how their personal data are collected, stored, and used by AI-based tools in Fintech. Privacy concerns are a major obstacle to technology adoption, as accepted by privacy calculus theory and research on information privacy. When users have substantial privacy concerns, they are more likely to develop negative attitudes toward adopting AI-based tools due to fears of misuse or data breaches.
The previous literature generally supports this relationship. For example, Dinev and Hart [40], in their study “An Extended Privacy Calculus Model for E-Commerce Transactions”, examine how privacy concerns affect users’ perceptions of value and their decisions to engage in e-commerce, providing relevant insights for AI-based tools in Fintech. Similarly, Mutimukwe, C; and Kolkowska [46] explored the dimensions of information privacy concerns and their effects on users’ trust and technology adoption, emphasizing the negative impact of privacy concerns on adoption attitudes.
These reviewed studies underscore how significant privacy concerns can lead to a negative adoption attitude towards AI-based tools in Fintech. Hence, we hypothesize:
Hypothesis 4b (H4b). 
The perceived privacy concerns of AI-based tools in Fintech is expected to have a significant negative (−) effect on adoption attitude.
Perceived security concerns involve users’ apprehensions about the protection of data and transactions from cyber threats and unauthorized access. Information systems security literature suggests that security concerns can profoundly impact users’ trust and their willingness to adopt technology.
A few other previous studies have found similar results in confirmation of this relationship. For example, Siponen and Vance [47] discuss how security concerns impact trust and compliance with information systems security policies, influencing technology adoption. Similarly, Roca [48] examine how perceived security concerns significantly affect trust and the adoption of online banking services, providing insights relevant to AI-based tools in Fintech. In sum, these studies collectively indicate how significant security concerns can lead to a negative adoption attitude towards AI-based tools in Fintech. Therefore, we hypothesize:
Hypothesis 4c (H4c). 
The perceived security concerns of AI-based tools in Fintech is expected to have a significant negative (−) effect on adoption attitude.

4.3.5. Perceived Value and Intention to Use AI Tools in Fintech

Perceived value refers to users’ overall evaluation of the utility of AI-based tools, based on their assessment of received benefits versus given costs or risks. This concept is accepted by various consumer behavior and technology acceptance theories, including the Theory of Reasoned Action (TRA), the Technology Acceptance Model (TAM), and the Unified Theory of Acceptance and Use of Technology (UTAUT). According to these theories, perceived value is a crucial factor influencing user behavior and decision-making. When users perceive a high value in AI-based tools due to their usefulness, ease of use, responsibility, transparency, and other positive features, they are more likely to have a strong intention to adopt these tools. This positive attitude is driven by the belief that the benefits of using the technology outweigh any potential costs or risks.
Empirical studies in technology adoption consistently support the notion that higher perceived value leads to stronger intentions to use a technology. For instance, Venkatesh and Davis [26] contended that perceived usefulness, a key component of perceived value, is a significant predictor of usage intentions. Similarly, Wang and Wang [49] argued that perceived value directly influences consumers’ intentions to adopt new technologies. Therefore, we hypothesize:
Hypothesis 5 (H5). 
The perceived value is expected to have a significant positive (+) effect on intention to use the AI-based tools.

4.3.6. Adoption Attitude and Intention to Use AI Tools in Fintech

Understanding the factors that influence the intention to use AI-based tools in Fintech and sustainable finance is essential for their successful adoption and integration. A key determinant of this intention is users’ attitudes toward adopting these tools. This study proposes that a positive adoption attitude significantly enhances the intention to use AI-based tools. Adoption attitude refers to users’ overall evaluative judgment regarding the adoption of these tools. This concept is grounded in several foundational theories of behavior and technology acceptance, including the Theory of Reasoned Action (TRA), the Technology Acceptance Model (TAM), and the Unified Theory of Acceptance and Use of Technology (UTAUT). The TRA suggests that an individual’s intention to perform a behavior (such as using AI-based tools) is influenced by their attitude toward that behavior and subjective norms. The TAM argues that users’ attitudes towards technology, shaped by perceived usefulness and ease of use, directly impact their behavioral intentions. Similarly, the UTAUT posits that behavioral intention is determined by performance expectancy, effort expectancy, social influence, and facilitating conditions, with attitude playing a crucial role in shaping these factors.
Empirical research consistently supports the notion that a positive attitude toward technology adoption leads to stronger intentions to use it. For example, Venkatesh and Davis [26] found that a positive attitude towards technology is a significant predictor of users’ intentions to engage with it. Additionally, studies in various technology domains, such as mobile banking (Gu, Lee, and Suh) [50] and e-commerce (Gefen, Karahanna, and Straub) [22], have demonstrated that positive attitudes towards adoption are crucial in influencing users’ intentions to use new technologies.
Thus, drawing from these previous studies, we hypothesize:
Hypothesis 6 (H6). 
The adoption attitude is expected to have a significant positive (+) effect on intention to use AI-based tools.

4.4. Data Collection

We conducted literature review and preliminary investigations to develop the questionnaire items. To ensure the reliability and validity of the measurement scale, we pre-screened the proposed measurement scale by employing several doctoral students enrolled in a university located in Republic of Korea first. The pre-testing enabled us to check whether respondents understood the questionnaire items adequately by eliminating questions that have ambiguous or misleading meanings. The survey targets for this study are graduate students enrolled in universities located in Republic of Korea and China. We instituted screening conditions such that respondents were selected only if they demonstrated interest in financial technology (Fintech) or their current professional involvement in the Fintech industry. We conducted a questionnaire survey from February to March 2024 via an online survey system, excluding 8 invalid questionnaires from the analysis, yielding 465 valid responses from Korea and 344 valid responses from China.
This selection criterion ensures that the participants possess relevant knowledge and experience, thereby making proper sample subjects that meet the study’s objectives.

4.5. Scale Measures

We aim to assess respondents’ perceptions about AI tools used in Fintech through a comprehensive measurement scale. The measurement scales for each dimension were developed through an extensive review of previous literature. A total of 32 items were included, using a Likert scale ranging from 1 to 5, where 1 indicates “strongly disagree” and 5 indicates “strongly agree”. The scale measurements can be found in Table A1 in Appendix A at the end of this paper.
Perceived responsibility has been found to accentuate the emotional impact of events (Juvonen and Weiner) [51]. In the context of AI tools in Fintech, perceived responsibility refers to the extent to which users believe that Fintech companies are accountable and ethical in their use of AI technologies. There are three measurement scales in this study, “AI-Based tools protect the right of users”, “AI-Based tools follow the needs of users”, and “The responsibility of AI-Based tools is important”.
In the context of AI tools in Fintech, perceived transparency refers to the extent to which users believe that the operations, decision-making processes, and data usage of AI technologies are openly and clearly communicated by Fintech companies. This includes the clarity of information provided about how AI algorithms work, the accessibility of this information to users, and the openness of companies regarding the limitations and potential biases of their AI systems. The measurement scales are “AI-Based tools explain to the user the process and reason of the work carried out by AI-Based tools is important”, “AI-Based tools explain to users the contents and usage of personal information collected by AI-Based tools is important”, and “the transparency of AI-Based tools is important”.
Perceived ease of use refers to the extent to which users believe that interacting with AI tools in Fintech is ease of effort. This includes the intuitive nature of the user interface, the simplicity of navigation, the clarity of instructions, and the overall user-friendliness of AI technologies. The measurement scales are “learning to use AI-Based tools would be easy for me”, “I would find it easy to manage investments using AI-Based tools”, “it would be easy for me to become skillful at using AI-Based tools”, and “I would find AI-Based tools easy to use”.
Perceived usefulness refers to the degree to which users believe that utilizing AI tools in Fintech enhances their financial decision-making, efficiency, and overall productivity. This includes the ability of AI tools to provide valuable insights, streamline processes, and improve outcomes in financial activities. The measurement scales are “using AI-Based tools would improve my performance in managing investment”, “using AI-Based tools would improve my productivity in managing investment”, “AI-Based tools would enhance my effectiveness in managing investment”, and “I would find AI-Based tools useful in managing investments”.
Perceived risk refers to the degree to which users believe that utilizing AI tools in Fintech exposes them to potential negative outcomes. This includes concerns about financial loss, data security, privacy breaches, and the reliability of AI-driven decisions. In this study, the measurement scales are “I fear that my personal information can be stolen in financial transactions”, “I fear that hackers can steal my personal information from service providers’ database and use it illegally”, and “I fear that if I apply for an online AI-tools, it is difficult to communicate with the responsible person when I need help”.
Perceived privacy concerns refer to the degree to which users are concerned about their privacy, and confidentiality of their personal and financial information when using AI tools in Fintech. This includes concerns about unauthorized access, misuse of personal data, and the potential for data breaches. The measurement scales are “it would bother me when I am asked for personal data used AI-Based tools”, “I would think carefully before providing personal data”, and “I am concerned that too much personal data is collected”.
Security concerns refer to the degree to which users are worried about the safety and protection of their financial transactions and personal data when using AI tools in Fintech. This includes fears about hacking, fraud, identity theft, and the robustness of the security measures implemented by Fintech companies. The measurement scales in this study are “I would not feel secure sending sensitive information to the AI-tools applications”, “the AI-tools are not a secure means through which to send sensitive information”, and “I would not feel totally safe providing sensitive information about myself over the AI-Based tools applications”.
Perceived value refers to users’ overall evaluation of the benefits and costs associated with using a product or service AI tools in Fintech. It includes the perceived quality, utility, and advantages of the AI tools compared to the perceived costs, such as time, effort, and monetary expenses. The measurement scales are “compared to the fee I need to pay for the use of AI-tools, using it is beneficial to me” “compared to the time I need to spend, the use of AI-tools is worthwhile to me”, and “the use of AI-Based tools delivers me good value”.
Adoption attitude refers to the predisposition or inclination of users towards accepting and integrating AI tools in Fintech into their financial practices. This includes their overall perception, willingness to use, and the positive or negative emotions linked with adopting these tools. The measurement scales are “using AI-Based tools for managing investments seems like a good idea”, “I like the idea of using AI-Based tools for managing personal investment”, and “using AI-Based tools for implementing my investments seems like a wise idea”.
Intention to use the AI tools in Fintech industry refers to the likelihood or willingness of users to adopt and utilize AI tools within the Fintech industry in the near future. This includes their plans to engage with AI technologies for financial management, transactions, and decision-making processes. The measurement scales are “I intend to use AI-Based tools for managing investments”, “using AI-Based tools for managing investments is something I would do”, “my intention is to use AI-Based tools rather than any human financial advisor”, and “I intend to use AI-based tools instead of relying on a human financial advisor”.

5. Empirical Analysis

5.1. Demographic Characteristics

First, this research performed a descriptive statistical analysis of the respondents’ personal characteristics (such as gender, age, education level, occupation, and income) to determine if the sample meets the study’s requirements—specifically, the fundamental characteristics of AI-based tools used in Fintech consumers. We conducted a questionnaire survey from February to March 2024 via an online survey system, excluding 8 invalid questionnaires from the analysis, yielding 465 valid responses from Korea and 344 valid responses from China. The results of the descriptive statistical analysis for Republic of Korea and China are presented in Table 1 and Table 2, respectively.
The major findings worth noting are as follows: The number of female users is higher than that of male, with a male-to-female ratio of 40.6% to 59.4%. The number of users between 31–40 accounts for 35.3%, which is highest in all the ages. The number of Master’s degrees in total accounts for 32.0%. The number of users from Korea is 465.
The major findings worth noticing are as follows: In China, the number of female users exceeds that of male users, with a male-to-female ratio of 59.6% to 40.4%. The number of users between 31–40 accounts for 37.2%, which is highest in all the ages. The number of Master’s degrees in total accounts for 38.1%. The number of users that are from China is 344.

5.2. Reliability and Validity Analysis

Reliability refers to the degree of consistency and dependability of the measurement scale. In this study, reliability is assessed using Cronbach’s Alpha coefficient. A higher Alpha coefficient indicates greater reliability and stability of the questionnaire. According to Devellis [52], an Alpha coefficient value between 0.65 and 0.70 is considered acceptable, 0.70 to 0.80 is quite good, and 0.80 to 0.90 signifies very good reliability.
As can be seen from Table 3 below, the reliabilities of PRES, PT, PEOU, PU, PR, PPC, SC, PV, AA, and IU from Korea are 0.874, 0.871, 0.873, 0.879, 0.854, 0.930, 0.928, 0.902, 0.870, and 0.864, respectively. The values are all above 0.7, which means that the reliability of the questionnaire items is good. The reliabilities of PRES, PT, PEOU, PU, PR, PPC, SC, PV, AA, and IU from China are 0.919, 0.903, 0.918, 0.915, 0.893, 0.946, 0.943, 0.928, 0.917, and 0.904, respectively. The values are all above 0.7, indicating that the reliability of the questionnaire items is strong.

5.3. Exploratory Factor Analysis

In this study, SPSS 26.0 software was used to perform exploratory factor analysis to assess the construct validity of the scale. Initially, the Kaiser–Meyer–Olkin (KMO) measure of sample adequacy and Bartlett’s test of sphericity was conducted to evaluate the suitability of the data for factor analysis.
In Korea, as shown in Table 4, Bartlett’s test of sphericity yielded χ2 = 16,076.274 with a p-value < 0.001, indicating that common factors are present among the questionnaire items and validating the factor analysis of the correlation matrix. Additionally, the Kaiser–Meyer–Olkin (KMO) measure of sampling adequacy was 0.971, indicating that the data are highly suitable for factor analysis.
Similarly, in China, Bartlett’s test of sphericity produced χ2 = 13,706.055 with a p-value < 0.001, confirming the presence of common factors among the questionnaire items and supporting the use of factor analysis. The Kaiser–Meyer–Olkin (KMO) measure for the Chinese data was 0.970, indicating that the data are also highly suitable for factor analysis.

5.4. Confirmatory Factor Analysis

In Korea, as shown in Table 5, the composite reliability (CR) values are all above 0.7, and the average variance extracted (AVE) values exceed 0.5, demonstrating good convergent validity of the questionnaire. The AVE values for the constructs PRES, PT, PEOU, PU, PR, PPC, SC, PV, AA, and IU are 0.776, 0.690, 0.698, 0.705, 0.661, 0.770, 0.722, 0.700, 0.692, and 0.674, respectively, all of which are higher than their corresponding correlation coefficients, indicating strong discriminant validity.
Similarly, as shown in Table 6 from China, the CR values are above 0.7, and the AVE values are above 0.5, confirming good convergent validity. The square roots of the AVE for PRES, PT, PEOU, PU, PR, PPC, SC, PV, AA, and IU are 0.850, 0.755, 0.789, 0.780, 0.739, 0.816, 0.770, 0.769, 0.787, and 0.754, respectively, all of which exceed their respective correlation coefficients, demonstrating excellent discriminant validity of the measurement scale.

5.5. Structural Equation Model Analysis

As can be seen in Table 7 from Korean data, the confirmatory factor analysis produced X2/df is 2.516, RMSEA is 0.057, NFI is 0.931, CFI is 0.870, TLI is 0.950, and IFI is 0.957. Based on this, we concluded that the model fitting indicators have fulfilled the acceptable cut-off criterion, indicating the confirmatory factor analysis model fits the data adequately.
Similarly, for Chinese data, the confirmatory factor analysis revealed X2/df is 2.026, RMSEA is 0.055, NFI is 0.936, CFI is 0.966, TLI is 0.960, and IFI is 0.966. Thus, we conclude that the SEM model yields an acceptable goodness of fit, indicating that the SEM’s measurement model fits the data adequately.

Structural Equation Model Analysis (Republic of Korea and China)

In this study, a structural equation model (SEM) is employed to test the hypotheses. SEM is a statistical technique that utilizes the covariance matrix of variables and integrates factor analysis, multiple regression, and path analysis to examine the relationships between variables. This method is well suited to the objectives of the research. The model is estimated using the maximum likelihood method, and the fit of the structural model is evaluated using several indicators, including χ2/df, RMSEA, GFI, AGFI, NFI, CFI, and TLI.
The analysis of the structural equation model was conducted using AMOS 26.0 software to validate the proposed research hypotheses. The fit indices for the model were determined, and the standardized regression coefficients (path coefficients) along with the significance levels for each path were calculated. The parameter estimation results for the structural equation models are presented in Figure 4 for Korea and Figure 5 for China.

5.6. Results of Hypothesis Tests

The results presented in Table 8 and Table 9, summarizing the hypotheses test results for Korea and China.
The results of the hypotheses testing for Korea, presented in Table 8, reveal several significant relationships that underscore the importance of various factors influencing perceived value (PV) and actual adoption (AA) of services. Notably, perceived reliability (PRES) demonstrates a robust positive impact on perceived value, with an estimate of 1.602, which suggests that users who perceive a service as reliable are significantly more likely to find it valuable. Similarly, perceived ease of use (PEOU) and perceived usefulness (PU) also contribute positively to perceived value, with estimates of 1.350 and 1.229, respectively. This indicates that services that are easy to use and deemed useful enhance users’ perceptions of their value. Conversely, perceived risk (PR) negatively influences perceived value, highlighting that concerns about potential risks can lower users’ perception of value in the service. Perceived privacy concerns (PPC) do not have a significant influence on perceived value, as the p-value exceeds 0.01. Therefore, this hypothesis cannot be accepted.
Furthermore, the pathways from perceived value to actual adoption and intention to use further affirm the importance of these constructs. The findings show that perceived value positively influences intention to use (IU) with a significant estimate of 0.502, indicating that users who perceive higher value in the service are more inclined to intend to use it. Additionally, actual adoption is a strong predictor of intention to use, with an estimate of 1.614, reinforcing the notion that users who have adopted a service are more likely to continue using it.
In contrast, the hypotheses testing results for China, outlined in Table 9, present a similar but distinct landscape. Perceived reliability again emerges as a critical factor, with a strong positive estimate of 1.751 affecting perceived value. This underscores the consistent importance of reliability across both cultural contexts. Furthermore, perceived ease of use (PEOU) continues to play a vital role, exhibiting a notable estimate of 1.734, indicating that ease of use significantly enhances perceived value in China.
Interestingly, the impact of perceived trust (PT) on perceived value in China shows a smaller yet still significant positive effect with an estimate of 0.050. This suggests that while trust is important, its influence may not be as pronounced compared to other constructs like reliability and ease of use. Additionally, the results indicate that perceived risk (PR) negatively affects both perceived value and actual adoption, reflecting a shared concern regarding risks in both countries.
When examining the relationships leading to intention to use, the results reveal that perceived value significantly influences intention to use (IU) with an estimate of 1.197. This emphasizes the connection between how users perceive the value of a service and their intention to engage with it. Furthermore, actual adoption continues to demonstrate a significant positive effect on intention to use, with an estimate of 0.289, reinforcing the importance of user engagement in driving future usage.

5.7. Discussions of Results

This study contributes to existing theories by highlighting the synergistic benefits of integrating AI with sustainable Fintech practices. It demonstrates how AI can enhance both financial and sustainability performance within Fintech firms. Based on the VAM and TAM models, this study incorporated variables related to benefits (perceived responsibility, perceived transparency, perceived ease of use, perceived usefulness) and sacrifices (perceived risk, perceived privacy concerns, security concerns) as well as perceived value, adoption attitude, and intention to use AI-based tools in Fintech. The following conclusions are drawn:
For Hypothesis H1a, perceived responsibility positively impacts perceived value in Korea (Estimate: 1.602, SE: 0.405, p < 0.001). Similarly, in China, perceived responsibility significantly affects perceived value (Estimate: 1.751, SE: 0.469, p < 0.001).
For Hypothesis H1b, perceived transparency positively affects perceived value in Korea (Estimate: 0.404, SE: 0.267, p < 0.05). In China, perceived transparency also has a significant impact on perceived value (Estimate: 0.050, SE: 0.611, p < 0.05).
For Hypothesis H1c, perceived ease of use positively influences perceived value in Korea (Estimate: 1.350, SE: 0.338, p < 0.001). In China, perceived ease of use similarly impacts perceived value (Estimate: 1.734, SE: 0.532, p < 0.001).
For Hypothesis H1d, perceived usefulness positively affects perceived value in Korea (Estimate: 1.229, SE: 0.307, p < 0.001). Likewise, in China, perceived usefulness significantly impacts perceived value (Estimate: 1.225, SE: 0.450, p < 0.001).
For Hypothesis H2a, perceived responsibility positively influences adoption attitude in Korea (Estimate: 1.103, SE: 0.262, p < 0.001). In China, perceived responsibility also significantly affects adoption attitude (Estimate: 1.078, SE: 0.148, p < 0.001).
For Hypothesis H2b, perceived transparency positively impacts adoption attitude in Korea (Estimate: 1.199, SE: 0.293, p < 0.001). Similarly, in China, perceived transparency has a significant effect on adoption attitude (Estimate: 1.329, SE: 0.052, p < 0.001).
For Hypothesis H2c, perceived ease of use positively affects adoption attitude in Korea (Estimate: 0.291, SE: 0.214, p < 0.001). In China, perceived ease of use also impacts adoption attitude significantly (Estimate: 0.029, SE: 0.101, p < 0.001).
For Hypothesis H2d, perceived usefulness positively influences adoption attitude in Korea (Estimate: 1.287, SE: 0.370, p < 0.001). In China, perceived usefulness similarly affects adoption attitude (Estimate: 1.197, SE: 0.207, p < 0.001).
For Hypothesis H3a, perceived risk negatively impacts perceived value in Korea (Estimate: −0.771, SE: 0.232, p < 0.001). In China, perceived risk also has a significant negative effect on perceived value (Estimate: −0.540, SE: 0.071, p < 0.001).
For Hypothesis H3b, perceived privacy concerns do not influence perceived value in Korea (Estimate: 0.097, SE: 0.063, p = 0.486). However, in China, perceived privacy concerns significantly negatively affect perceived value (Estimate: −0.071, SE: 0.143, p < 0.001).
For Hypothesis H3c, security concerns negatively impact perceived value in Korea (Estimate: −0.352, SE: 0.144, p < 0.001). Similarly, in China, security concerns also have a significant negative effect on perceived value (Estimate: −0.244, SE: 0.323, p < 0.001).
For Hypothesis H4a, perceived risk negatively affects adoption attitude in Korea (Estimate: −1.093, SE: 0.284, p = 0.004). In China, perceived risk also significantly impacts adoption attitude negatively (Estimate: −0.889, SE: 0.398, p = 0.002).
For Hypothesis H4b, perceived privacy concerns negatively affect adoption attitude in Korea (Estimate: −0.198, SE: 0.078, p < 0.001). In China, perceived privacy concerns similarly have a significant negative impact on adoption attitude (Estimate: −0.182, SE: 0.078, p < 0.001).
For Hypothesis H4c, security concerns negatively influence adoption attitude in Korea (Estimate: −0.514, SE: 0.180, p < 0.001). In China, security concerns also significantly affect adoption attitude (Estimate: −0.412, SE: 0.428, p < 0.001).
For Hypothesis H5, perceived value positively impacts the intention to use AI tools in the Fintech industry in Korea (Estimate: 0.502, SE: 0.181, p = 0.001). Similarly, in China, perceived value significantly influences the intention to use AI tools (Estimate: 1.197, SE: 0.367, p = 0.001).
For Hypothesis H6, adoption attitude positively affects the intention to use AI tools in Korea (Estimate: 1.614, SE: 0.188, p < 0.001). In China, adoption attitude also significantly influences the intention to use AI tools (Estimate: 0.289, SE: 0.105, p < 0.001).
Based on the statistical analysis results of this study, nearly all hypotheses were supported, except for hypothesis H3b for Korea. This hypothesis proposed that the perceived privacy concerns to use AI tools in Fintech would not affect the perceived value. Below are some potential reasons and explanations for why perceived privacy concerns do not significantly affect the perceived value of AI tools in the Fintech sector for Korean users.
Cultural differences significantly shape privacy concerns and the perceived value of AI tools in Fintech. Korean users may have a different perception of privacy due to cultural factors such as high uncertainty avoidance, which leads to a preference for clear regulations and structured environments to minimize risk. This societal inclination towards stability and security increases trust in regulations and institutions. Koreans typically exhibit a high level of trust in their financial institutions and technology providers, mitigating privacy concerns and enhancing the perceived value of AI tools. The robust regulatory environment in Korea, with stringent privacy laws, further alleviates users’ privacy concerns, making them confident that their privacy is protected. Consequently, privacy concerns may not significantly detract from the perceived value of AI tools. Korean users may prioritize other benefits, such as efficiency, convenience, and innovation, over privacy issues. A lower level of awareness or concern about privacy risks may also contribute to this perception. Additionally, the high stage of technology adoption in Korea makes users more comfortable with AI tools, and social norms may encourage their adoption despite privacy concerns. Economic incentives and potential financial gains from using AI tools in Fintech further overshadow privacy concerns, with users perceiving financial benefits as outweighing potential risks.

6. Implications and Conclusions

6.1. Theoretical Discussion

This study offers a thorough analysis of consumer acceptance and adoption of AI tools within the sustainable Fintech industry, presenting significant theoretical implications. By integrating the Value-based Adoption Model (VAM) and the Technology Acceptance Model (TAM) with ethical considerations, it aimed to identify the key factors influencing users’ intentions to adopt AI-driven financial services.
While employing the VAM and the TAM provides valuable insights into user perceptions, these models have limitations and may not encompass all factors affecting user behavior. Future research could benefit from incorporating additional theoretical frameworks or methodologies to gain a more comprehensive understanding of user perceptions regarding AI-based Fintech.
The empirical results demonstrate that while most hypotheses were confirmed, significant regional differences exist, particularly between Korea and China, in how privacy concerns impact perceived value. For instance, In China, perceived privacy concerns significantly decrease the perceived value of AI tools, suggesting that Chinese consumers prioritize data security and are more cautious about privacy issues. In contrast, Korean consumers showed non-significant privacy on their valuation of AI tools.
These findings underscore the importance of accounting for cultural and contextual factors in understanding the acceptance and adoption of AI tools in the Fintech industry and regional differences when developing and implementing AI-driven solutions in the Fintech industry.
The study results carry some useful practical implications that can be incorporated by Fintech firms as below.
The result suggests that Fintech companies should focus on building and maintaining a high level of perceived responsibility. This involves transparent operations, ethical practices, and robust customer service. By doing so, they can enhance the perceived value of their AI tools, leading to greater user adoption and satisfaction. Furthermore, the marketing strategies should be tailored to reflect cultural differences in privacy concerns and trust levels. For instance, in regions like Republic of Korea and China, emphasizing the company’s compliance with stringent data protection regulations and its commitment to user privacy can alleviate concerns and build trust.
In addition, increasing awareness and education about the benefits and risks of AI tools can help users make informed decisions. Fintech companies can conduct workshops, webinars, and provide comprehensive resources to educate users about how their data are protected and the overall advantages of using AI tools.
In terms of data security issues, highlighting adherence to local privacy regulations and data protection laws can be a significant selling point. Companies should actively communicate their compliance status and any certifications they have received to reassure users about the safety and security of their data. To offset privacy concerns, Fintech companies should emphasize the efficiency, convenience, and innovative aspects of their AI tools. Demonstrating how these tools can enhance financial decision-making and improve user experience can shift the focus from potential risks to tangible benefits. Regularly gathering user feedback on privacy and security concerns can help Fintech companies address issues proactively. Implementing user suggestions and continuously improving the AI tools can enhance user trust and satisfaction.
Finally, offering economic incentives such as discounts, rewards, or premium features can encourage users to adopt AI tools despite potential privacy concerns. Demonstrating clear financial benefits can make the value proposition more compelling.

6.2. Practical Implications

By implementing these strategies, Fintech companies can effectively enhance the perceived value of their AI tools, foster user trust, and drive higher adoption rates across different cultural contexts.
Future research should explore these themes further, considering longitudinal studies, cross-cultural comparisons, and the integration of emerging technologies. Additionally, investigating the ethical and social implications of AI in Fintech alongside user education and awareness programs can provide deeper insights into the factors driving consumer behavior.
In conclusion, this study highlights the intricate relationship between value-based perceptions, ethical considerations, and consumer acceptance of new technology within the rapidly evolving Fintech sector. By comprehending and addressing these factors, stakeholders can more effectively navigate the challenges and opportunities associated with AI tools, advancing sustainable financial innovation.

6.3. Limitations and Future Research Directions

This study has several limitations including data accessibility and methodological constraints. First, one limitation of this study is the potential restriction in sample size and scope. While efforts were made to gather diverse data from users in Republic of Korea and China, the sample may not fully represent the sample population’s perceptions. Expanding the sample size and including more diverse demographic groups could enhance the study’s generalizability of the findings. This study focused on collecting data only from online consumers who are familiar with the use of AI tools in Fintech—for example, mobile payment platforms. Most of these online users are students. The fact that this study includes almost no subjects below 18 years of age may be pointed out as a limitation. Hence, future studies are encouraged to involve participants from a wider range of people, especially including the MZ generation, who have attained greater degree of financial resources at their disposal.
Despite efforts to utilize big data for analysis, limitations in data availability and quality control may have affected the study’s outcomes. Ensuring data accuracy and reliability is crucial for drawing valid conclusions. Future research should address data quality issues and consider alternative sources or methods for data collection and treatment.
There are some research prospects and recommendations that can extend the current study.
First, future research can extend the research to include more countries and regions to understand how cultural differences affect the acceptance and adoption of AI tools within the sustainable Fintech industry. This can help identify global patterns and regional specificities.
Second, future research can investigate how changes in data protection and privacy regulations affect consumer acceptance and adoption of AI tools in the Fintech industry. This understanding can illuminate how public policy influences consumer attitudes and behaviors.
Third, future research needs to explore the combined impact of AI with other emerging technologies such as blockchain, IoT, and quantum computing on the Fintech industry. This can reveal how these technologies relatively influence consumer acceptance and adoption.
Fourth, future research should further examine the ethical and social implications of using AI tools in the Fintech industry, particularly focusing on issues such as fairness, transparency, and accountability. Understanding these aspects can help build more trust and acceptance among consumers.
Fifth, future research may apply behavioral economics theories to gain insights into the cognitive biases and heuristics that affect consumer acceptance and adoption of AI tools.
This approach can provide deeper insights into the experiential or psychological factors driving consumer behavior.
Finally, more research should be performed to analyze the specific ways in which AI tools contribute to the sustainability goals of the Fintech industry. This can include examining how AI improves resource efficiency, reduces carbon footprint, and supports sustainable financial practices.

Author Contributions

Conceptualization, S.P. and S.Y.; Methodology, S.P.; Resources, S.Y.; Writing—original draft, S.P.; Writing—review & editing, S.Y. All authors have read and agreed to the published version of the manuscript.

Funding

This research received no external funding.

Institutional Review Board Statement

In compliance with our institution’s policy, this research work was exempted from ethics approval because its data collection was performed through a non-interventional method that does not involve face-to-face interactions. (e.g., online platform-based survey, social media data), such research work can be exempted from the ethics approval.

Informed Consent Statement

Not applicable.

Data Availability Statement

Data is contained within the article.

Conflicts of Interest

The authors declare no conflict of interest.

Appendix A

Table A1. Scale Measurements.
Table A1. Scale Measurements.
Perceived Responsibility (PRES)
(Rothenberger, et al., 2019 [4])
Perceived Responsibility 1: AI-Based tools protect the right of users.
Perceived Responsibility 2: AI-Based tools follows the needs of users.
Perceived Responsibility 3: The responsibility of AI-Based tools is important.
Perceived Transparent (PT)
(Rothenberger, et al., 2019 [4])
Perceived Transparent 1: Explain to the user the process and reason of the work carried out by AI-Based tools.
Perceived Transparent 2: Explain to users the contents and usage of personal information collected by AI-Based tools.
Perceived Transparent 3: The transparency of AI-Based tools is important.
Perceived ease of Use (PEOU)
(Davis, 1989) [25]
Perceived Ease of Use 1: Learning to use AI-Based tools would be easy for me.
Perceived Ease of Use 2: I would find it easy to manage investments using AI-Based tools.
Perceived Ease of Use 3: It would be easy for me to become skillful at using AI-Based tools.
Perceived Ease of Use 4: I would find AI-Based tools easy to use.
Perceived Usefulness (PU)
(Davis, 1989) [25]
Perceived Usefulness 1: Using AI-Based tools would improve my performance in managing investment.
Perceived Usefulness 2: Using AI-Based tools would improve my productivity in managing investment.
Perceived Usefulness 3: Using AI-Based tools would enhance my effectiveness in managing investment.
Perceived Usefulness 4: I would find AI-Based tools useful in managing investments.
Perceived Risk (PR)
(Yang, Pang, Liu, Yen, and Tarn, 2015 [53])
Perceived Risk 1: That my personal information can be stolen in transaction because of carelessness or illegal activities of others including banks, third parties, etc.
Perceived Risk 2: That hackers can steal my personal information from service providers’ database and use it illegally.
Perceived Risk 3: That if I apply for an online AI-tools, it is difficult to communicate with the responsible person when I need help.
Perceived Privacy Concerns (PPC)
(Mwesiumo, 2021 [54])
Perceived Privacy Concerns 1: It would bother me when I am asked for personal data used AI-Based tools.
Perceived Privacy Concerns 2: I would think carefully before providing personal data.
Perceived Privacy Concerns 3: I am concerned that too much personal data is collected.
Security Concerns (SC)
(Salisbury et al., 2001 [55])
Security Concerns 1: I would not feel secure sending sensitive information to the AI-tools applications.
Security Concerns 2: The AI-tools are not a secure means through which to send sensitive information...
Security Concerns 3: I would not feel totally safe providing sensitive information about myself over the AI-Based tools applications.
Perceived Value (PV)
(Zhang, Li, Wu, and Li, 2017 [56])
Perceived Value 1: When use the AI-Based tools compared to the fee I need to pay the use of AI-tools is beneficial to me.
Perceived Value 2: Compared to the time I need to spend, the use of AI-tools is worthwhile to me.
Perceived Value 3: The use of AI-Based tools delivers me good value.
Adoption Attitude (AA)
(Taylor & Todd, 1995 [57])
Adoption Attitude 1: Using AI-Based tools for managing investments seems like a good idea.
Adoption Attitude 2: I like the idea of using AI-Based tools for managing personal investment.
Adoption Attitude 3: Using AI-Based tools for implementing my investments seems like a wise idea.
Intention to Use (IU)
(Taylor & Todd, 1995 [57])
Intention to use 1: I intend to use AI-Based tools for managing investments.
Intention to use 2: Using AI-Based tools for managing investments is something I would do.
Intention to use 3: My intention is to use AI-Based tools rather than any human financial advisor.

References

  1. Ochuba, N.A.; Adewunmi, A.; Olutimehin, D.O. The role of AI in financial market development: Enhancing efficiency and accessibility in emerging economies. Financ. Account. Res. J. 2024, 6, 421–436. [Google Scholar] [CrossRef]
  2. Ziolo, M.; Filipiak, B.Z.; Bąk, I.; Cheba, K. How to design more sustainable financial systems: The roles of environmental, social, and governance factors in the decision-making process. Sustainability 2019, 11, 5604. [Google Scholar] [CrossRef]
  3. Gangi, F.; D’Angelo, E.; Daniele, L.M.; Varrone, N. The impact of corporate governance on social and environmental engagement: What effect on firm performance in the food industry? Br. Food J. 2021, 123, 610–626. [Google Scholar] [CrossRef]
  4. Rothenberger, L.; Fabian, B.; Arunov, E. Relevance of Ethical Guidelines for Artificial Intelligence-a Survey and Evaluation. In Proceedings of the 27th European Conference on Information Systems (ECIS), Stockholm and Uppsala, Sweden, 8–14 June 2019. [Google Scholar]
  5. Bagó, P. The potential of artificial intelligence in finance. Econ. Financ. Engl.-Lang. Ed. Gazd. Pénzü. 2023, 10, 20–37. [Google Scholar] [CrossRef]
  6. Yang, P.; Ding, Y.; Xu, Z.; Pu, R.; Li, P.; Yan, J.; Wang, F. Epidemiological and clinical features of COVID-19 patients with and without pneumonia in Beijing, China. medRxiv 2020. [Google Scholar] [CrossRef]
  7. Sabir, A.A.; Ahmad, I.; Ahmad, H.; Rafiq, M.; Khan, M.A.; Noreen, N. Consumer acceptance and adoption of AI robo-advisors in fintech industry. Mathematics 2023, 11, 1311. [Google Scholar] [CrossRef]
  8. Flavián, C.; Pérez-Rueda, A.; Belanche, D.; Casaló, L.V. Intention to use analytical artificial intelligence (AI) in services–the effect of technology readiness and awareness. J. Serv. Manag. 2022, 33, 293–320. [Google Scholar] [CrossRef]
  9. Ngo, T..; Trinh, H.H..; Haouas, I.; Ullah, S. Examining the bidirectional nexus between financial development and green growth: International evidence through the roles of human capital and education expenditure. Resour. Policy 2022, 79, 102964. [Google Scholar]
  10. Merello, P.; Barbera, A.; de la Poza, E. Analysing the determinant factors of the sustainability profile of Fintech and Insurtech companies. J. Clean. Prod. 2023, 421, 138437. [Google Scholar] [CrossRef]
  11. Oyewole, A.T.; Adeoye, O.B.; Addy, W.A.; Okoye, C.C.; Ofodile, O.C.; Ugochukwu, C.E. Promoting sustainability in finance with AI: A review of current practices and future potential. World J. Adv. Res. Rev. 2024, 21, 590–607. [Google Scholar] [CrossRef]
  12. Vasiliu, L.A.; Roman, D.; Prodan, R. Extreme and Sustainable Graph Processing for Green Finance Investment and Trading. In Proceedings of the 2023 ACM/SPEC International Conference on Performance Engineering, Coimbra, Portugal, 15–19 April 2023; pp. 249–250. [Google Scholar]
  13. Olan, F.; Spanaki, K.; Ahmed, W.; Zhao, G. Enabling explainable artificial intelligence capabilities in supply chain decision support making. Prod. Plan. Control 2024, 1–12. [Google Scholar] [CrossRef]
  14. Liu, Z.; Chen, H.; Wang, Y. Predictive analytics in financial portfolio management using neural networks. Int. J. Financ. Stud. 2021, 9, 45. [Google Scholar]
  15. Zhang, Q.; Li, J.; Xu, S. AI-driven financial platforms and their impact on SME funding accessibility: Evidence from emerging markets. Sustain. Financ. Rev. 2023, 5, 67–89. [Google Scholar]
  16. Chen, Y.; Huang, L. The role of artificial intelligence in green bonds and sustainable investments: A systematic review. Green Financ. 2022, 3, 291–307. [Google Scholar]
  17. Zeng, Z.; Balch, T.; Veloso, M. Deep video prediction for time series forecasting. In Proceedings of the Second ACM International Conference on AI in Finance, Virtual, 3–5 November 2021; pp. 1–7. [Google Scholar]
  18. Veloso, M.; Balch, T.; Borrajo, D.; Reddy, P.; Shah, S. Artificial intelligence research in finance: Discussion and examples. Oxf. Rev. Econ. Policy 2021, 37, 564–584. [Google Scholar] [CrossRef]
  19. Shin, D. The effects of explainability and causability on perception, trust, and acceptance: Implications for explainable AI. Int. J. Hum.-Comput. Stud. 2021, 146, 102551. [Google Scholar] [CrossRef]
  20. Bhattacherjee, A.; Sanford, C. Influence processes for information technology acceptance: An elaboration likelihood model. MIS Q. 2006, 30, 805–825. [Google Scholar] [CrossRef]
  21. Khan, M.A.; Khan, S. Service convenience and post-purchase behaviour of online buyers: An empirical study. J. Serv. Sci. Res. 2018, 10, 167–188. [Google Scholar] [CrossRef]
  22. Gefen, D.; Karahanna, E.; Straub, D.W. Trust and TAM in online shopping: An integrated model. MIS Q. 2003, 27, 51–90. [Google Scholar] [CrossRef]
  23. Bannister, F.; Connolly, R. The trouble with transparency: A critical review of openness in e-government. Policy Internet 2011, 3, 1–30. [Google Scholar] [CrossRef]
  24. Paulus, M.; Jordanow, S.; Millemann, J.A. Adoption factors of digital services—A systematic literature review. Serv. Sci. 2022, 14, 318–350. [Google Scholar] [CrossRef]
  25. Davis, F.D. Technology acceptance model: TAM. In Information Seeking Behavior and Technology Adoption; Al-Suqri, M.N., Al-Aufi, A.S., Eds.; IGI Global: Smethport, PA, USA, 1989; pp. 205–219. [Google Scholar]
  26. Venkatesh, V.; Davis, F.D. A theoretical extension of the technology acceptance model: Four longitudinal field studies. Manag. Sci. 2000, 46, 186–204. [Google Scholar] [CrossRef]
  27. Regona, M.; Yigitcanlar, T.; Xia, B.; Li, R.Y.M. Opportunities and adoption challenges of AI in the construction industry: A PRISMA review. J. Open Innov. Technol. Mark. Complex. 2022, 8, 45. [Google Scholar] [CrossRef]
  28. Venkatesh, V.; Morris, M.G.; Davis, G.B.; Davis, F.D. User acceptance of information technology: Toward a unified view. MIS Q. 2003, 27, 425–478. [Google Scholar] [CrossRef]
  29. Fishbein, M.; Ajzen, I. Belief, Attitude, Intention, and Behavior: An Introduction to Theory and Research; Penn State University Press: University Park, PA, USA, 1977. [Google Scholar]
  30. Schaupp, L.C.; Bélanger, F. A conjoint analysis of online consumer satisfaction1. J. Electron. Commer. Res. 2005, 6, 95. [Google Scholar]
  31. Kim, D.J.; Ferrin, D.L.; Rao, H.R. A trust-based consumer decision-making model in electronic commerce: The role of trust, perceived risk, and their antecedents. Decis. Support Syst. 2008, 44, 544–564. [Google Scholar] [CrossRef]
  32. McKnight, D.H.; Choudhury, V.; Kacmar, C. The impact of initial consumer trust on intentions to transact with a web site: A trust building model. J. Strateg. Inf. Syst. 2002, 11, 297–323. [Google Scholar] [CrossRef]
  33. Gefen, D.; Pavlou, P.A. The Moderating Role of Conflict on Feedback Mechanisms, Trust, and Risk in Electronic Marketplaces; Research Note; Management Information Systems Research Center: Cambridge, MA, USA, 2004. [Google Scholar]
  34. Agarwal, R.; Prasad, J. A conceptual and operational definition of personal innovativeness in the domain of information technology. Inf. Syst. Res. 1998, 9, 204–215. [Google Scholar] [CrossRef]
  35. Venkatesh, V.; Thong, J.Y.L.; Xu, X. Consumer acceptance and use of information technology: Extending the unified theory of acceptance and use of technology. MIS Q. 2012, 36, 157–178. [Google Scholar] [CrossRef]
  36. Moore, G.C.; Benbasat, I. Development of an instrument to measure the perceptions of adopting an information technology innovation. Inf. Syst. Res. 1991, 2, 192–222. [Google Scholar] [CrossRef]
  37. Snoj, B.; Korda, A.P.; Mumel, D. The relationships among perceived quality, perceived risk and perceived product value. J. Prod. Brand Manag. 2004, 13, 156–167. [Google Scholar] [CrossRef]
  38. Mitchell, V.W. Consumer perceived risk: Conceptualisations and models. Eur. J. Mark. 1999, 33, 163–195. [Google Scholar] [CrossRef]
  39. Pavlou, P.A. Consumer acceptance of electronic commerce: Integrating trust and risk with the technology acceptance model. Int. J. Electron. Commer. 2003, 7, 101–134. [Google Scholar]
  40. Dinev, T.; Hart, P. An extended privacy calculus model for e-commerce transactions. Inf. Syst. Res. 2006, 17, 61–80. [Google Scholar] [CrossRef]
  41. Kumar, S.; Kumar, P.; Bhasker, B. Interplay between trust, information privacy concerns and behavioural intention of users on online social networks. Behav. Inf. Technol. 2018, 37, 622–633. [Google Scholar] [CrossRef]
  42. Cavusoglu, H.; Mishra, B.; Raghunathan, S. The effect of internet security breach announcements on market value. Int. J. Electron. Commer. 2004, 9, 70–104. [Google Scholar] [CrossRef]
  43. Anderson, C.L.; Agarwal, R. Practicing safe computing: A multimethod empirical examination of home computer user security behavioral intentions. MIS Q. 2010, 34, 613–643. [Google Scholar] [CrossRef]
  44. Featherman, M.S.; Pavlou, P.A. Predicting e-services adoption: A perceived risk facets perspective. Int. J. Hum.-Comput. Stud. 2003, 59, 451–474. [Google Scholar] [CrossRef]
  45. Kesharwani, A.; Singh Bisht, S. The impact of trust and perceived risk on internet banking adoption in India: An extension of technology acceptance model. Int. J. Bank Mark. 2012, 30, 303–322. [Google Scholar] [CrossRef]
  46. Mutimukwe, C.; Kolkowska, E.; Grönlund, Å. Information privacy in e-service: Effect of organizational privacy assurances on individual privacy concerns, perceptions, trust and self-disclosure behavior. Gov. Inf. Q. 2020, 37, 101413. [Google Scholar] [CrossRef]
  47. Siponen, M.; Vance, A. Neutralization: New insights into the problem of employee information systems security policy violations. MIS Q. 2010, 34, 487–502. [Google Scholar] [CrossRef]
  48. Roca, J.C.; García, J.J.; De La Vega, J.J. The importance of perceived trust, security and privacy in online trading systems. Inf. Manag. Comput. Secur. 2009, 17, 96–113. [Google Scholar] [CrossRef]
  49. Wang, H.Y.; Wang, S.H. Predicting mobile hotel reservation adoption: Insight from a perceived value standpoint. Int. J. Hosp. Manag. 2010, 29, 598–608. [Google Scholar] [CrossRef]
  50. Gu, J.-C.; Lee, S.-C.; Suh, Y.-H. Determinants of behavioral intention to mobile banking. Expert Syst. Appl. 2009, 36, 11605–11616. [Google Scholar] [CrossRef]
  51. Juvonen, J.; Weiner, B. An attributional analysis of students’ interactions: The social consequences of perceived responsibility. Educ. Psychol. Rev. 1993, 5, 325–345. [Google Scholar] [CrossRef]
  52. Devellis, R.F.; Thorpe, C.T. Scale Development: Theory and Applications; Sage Publications: Thousand Oaks, CA, USA, 2021. [Google Scholar]
  53. Yang, Q.; Pang, C.; Liu, L.; Yen, D.; Tarn, J. Exploring consumer perceived risk and trust for online payments: An empirical study in China’s younger generation. Comput. Hum. Behav. 2015, 50, 9–24. [Google Scholar] [CrossRef]
  54. Mwesiumo, D.; Halpern, N.; Budd, T.; Suau-Sanchez, P.; Bråthen, S. An exploratory and confirmatory composite analysis of a scale for measuring privacy concerns. J. Bus. Res. 2021, 136, 63–75. [Google Scholar] [CrossRef]
  55. Salisbury, W.D.; Pearson, R.A.; Pearson, A.W.; Miller, D.W. Perceived security and World Wide Web purchase intention. Ind. Manag. Data Syst. 2001, 101, 165–177. [Google Scholar] [CrossRef]
  56. Zhang, X.; Li, H.; Wu, Y.; Li, Y. Exploring the role of perceived value in the adoption of AI technologies: A study on user experience and satisfaction. J. Technol. Manag. Innov. 2017, 12, 34–45. [Google Scholar] [CrossRef]
  57. Taylor, S.; Todd, P.A. Understanding information technology usage: A test of competing models. Inf. Syst. Res. 1995, 6, 144–176. [Google Scholar] [CrossRef]
Figure 1. Map of keyword co-occurrence analysis.
Figure 1. Map of keyword co-occurrence analysis.
Sustainability 17 00049 g001
Figure 2. Collaboration between authors.
Figure 2. Collaboration between authors.
Sustainability 17 00049 g002
Figure 3. Research Model.
Figure 3. Research Model.
Sustainability 17 00049 g003
Figure 4. Structural equation model diagram—Republic of Korea.
Figure 4. Structural equation model diagram—Republic of Korea.
Sustainability 17 00049 g004
Figure 5. Structural equation model diagram—China.
Figure 5. Structural equation model diagram—China.
Sustainability 17 00049 g005
Table 1. The respondents’ demographic characteristics (Republic of Korea).
Table 1. The respondents’ demographic characteristics (Republic of Korea).
CategoryCodingFrequency
GenderMale189
Female276
Total465
AgeBelow 18 years1
18–2578
26–3096
31–40164
41–5080
51–6028
Above 6018
Education LevelBelow High School19
High School78
Bachelor’s Degree143
Master’s Degree149
Doctor’s Degree76
Table 2. The respondents’ demographic characteristics (China).
Table 2. The respondents’ demographic characteristics (China).
CategoryCodingFrequency
GenderMale139
Female205
Total344
AgeBelow 18 years1
18–2564
26–3070
31–40128
41–5056
51–6017
Above 608
Education LevelBelow High School10
High School50
Bachelor’s Degree87
Master’s Degree131
Doctor’s Degree66
Table 3. Reliability analysis of Republic of Korea and China.
Table 3. Reliability analysis of Republic of Korea and China.
VariablesCronbach’s Alpha (Republic of Korea)Cronbach’s Alpha
(China)
N of Items
PRES0.8740.9193
PT0.8710.9033
PEOU0.8730.9184
PU0.8790.9154
PR0.8540.8933
PPC0.9300.9463
SC0.9280.9433
PV0.9020.9283
AA0.8700.9173
IU0.8640.9043
Table 4. KMO and Bartlett’s test of Korea and China.
Table 4. KMO and Bartlett’s test of Korea and China.
KoreaChina
Kaiser–Meyer–Olkin Measure0.9710.970
Bartlett’s test of SphericityChi Squared16,076.27413,706.055
df528517
Sig.0.0000.000
Table 5. Discriminant validity for Republic of Korea.
Table 5. Discriminant validity for Republic of Korea.
ConstructPRES PT PEOU PUPR PP SC PV AA IUCR
PRES0.776 0.874
PT0.086 0.690 0.870
PEOU0.094 0.090 0.698 0.874
PU0.076 0.269 0.331 0.705 0.878
PR0.358 0.393 0.477 0.2770.6610.854
PPC0.159 0.244 0.121 0.2690.180 0.7700.930
SC0.029 0.002 0.118 0.1470.308 0.152 0.7220.928
PV0.035 0.097 0.226 0.2430.056 0.065 0.322 0.7000.903
AA0.018 0.084 0.498 0.1240.106 0.247 0.241 0.290 0.6920.871
IU0.152 0.118 0.245 0.4600.035 0.273 0.266 0.123 0.233 0.6740.861
Note: It represents the correlation between variables.
Table 6. Discriminant Validity for China.
Table 6. Discriminant Validity for China.
ConstructPRES PT PEOU PUPR PPC SC PV AA IUCR
PRES0.850 0.919
PT0.086 0.755 0.902
PEOU0.082 0.091 0.798 0.918
PU0.213 0.211 0.563 0.780 0.914
PR0.358 0.303 0.417 0.0670.7390.895
PPC0.359 0.244 0.221 0.2690.380 0.8160.947
SC0.029 0.002 0.118 0.2470.308 0.052 0.7700.944
PV0.035 0.097 0.526 0.2430.256 0.065 0.322 0.7690.930
AA0.018 0.284 0.298 0.3240.076 0.247 0.341 0.290 0.7870.917
IU0.352 0.218 0.145 0.2600.335 0.273 0.066 0.023 0.214 0.7540.902
Note: It represents the correlation between variables.
Table 7. Model fitting of confirmatory factor analysis of Republic of Korea and China.
Table 7. Model fitting of confirmatory factor analysis of Republic of Korea and China.
ModelX2/dfRMSEANFICFITLIIFI
Korea2.5160.0570.9310.8700.9500.957
China2.0260.0550.9360.9660.9600.966
Table 8. Hypotheses’ test results for Republic of Korea.
Table 8. Hypotheses’ test results for Republic of Korea.
HypothesisEstimateS.EZ-Valuep-ValueResults
H1a: PRES → PV1.6020.4053.953***Accepted
H1b: PT → PV0.4040.2671.5150.013Accepted
H1c: PEOU → PV1.3500.3383.995***Accepted
H1d: PU → PV1.2290.3074.000***Accepted
H2a: PRES → AA1.1030.2624.213***Accepted
H2b: PT → AA1.1990.2934.096***Accepted
H2c: PEOU → AA0.2910.2141.358***Accepted
H2d: PU → AA1.2870.3703.478***Accepted
H3a: PR → PV−0.7710.232−3.326***Accepted
H3b: PPC → PV0.0970.0631.5340.486NS
H3c: SC → PV−0.3520.144−2.448***Accepted
H4a: PR → AA−1.0930.284−3.8500.004Accepted
H4b: PPC → AA−0.1980.078−2.531***Accepted
H4c: SC → AA−0.5140.180−2.857***Accepted
H5: PV → IU0.5020.1812.7740.001Accepted
H6: AA → IU1.6140.1888.577***Accepted
Note: *** p < 0.001.
Table 9. Hypotheses’ test results for China.
Table 9. Hypotheses’ test results for China.
HypothesisEstimateS.EZ-Valuep-ValueResults
H1a: PRES → PV1.7510.4693.733***Accepted
H1b: PT → PV0.0500.6110.0810.003Accepted
H1c: PEOU → PV1.7340.5323.2590.001Accepted
H1d: PU → PV1.2250.4502.721***Accepted
H2a: PRES → AA1.0780.1483.645***Accepted
H2b: PT → AA1.3290.0523.342***Accepted
H2c: PEOU → AA0.0290.1010.067***Accepted
H2d: PU → AA1.1970.2073.257***Accepted
H3a: PR → PV−0.540−0.071−4.294***Accepted
H3b: PPC → PV−0.071−0.1432.544***Accepted
H3c: SC → PV−0.2440.3232.89***Accepted
H4a: PR → AA−0.8890.398−3.6450.002Accepted
H4b: PPC → AA−0.1820.078−2.573***Accepted
H4c: SC → AA−0.4120.428−2.407***Accepted
H5: PV → IU1.1970.3673.2570.001Accepted
H6: AA → IU0.2890.1052.763***Accepted
Note: *** p < 0.001.
Disclaimer/Publisher’s Note: The statements, opinions and data contained in all publications are solely those of the individual author(s) and contributor(s) and not of MDPI and/or the editor(s). MDPI and/or the editor(s) disclaim responsibility for any injury to people or property resulting from any ideas, methods, instructions or products referred to in the content.

Share and Cite

MDPI and ACS Style

Park, S.; Yoon, S. Cross-National Findings of Factors Affecting the Acceptance of AI-Based Sustainable Fintech. Sustainability 2025, 17, 49. https://doi.org/10.3390/su17010049

AMA Style

Park S, Yoon S. Cross-National Findings of Factors Affecting the Acceptance of AI-Based Sustainable Fintech. Sustainability. 2025; 17(1):49. https://doi.org/10.3390/su17010049

Chicago/Turabian Style

Park, Sujin, and Sungjoon Yoon. 2025. "Cross-National Findings of Factors Affecting the Acceptance of AI-Based Sustainable Fintech" Sustainability 17, no. 1: 49. https://doi.org/10.3390/su17010049

APA Style

Park, S., & Yoon, S. (2025). Cross-National Findings of Factors Affecting the Acceptance of AI-Based Sustainable Fintech. Sustainability, 17(1), 49. https://doi.org/10.3390/su17010049

Note that from the first issue of 2016, this journal uses article numbers instead of page numbers. See further details here.

Article Metrics

Back to TopTop