Circular Economy of Plastic: Revisiting Material Requirements Planning Practices for Managing Uncertain Supply
Abstract
1. Introduction
2. Material Requirements Planning
2.1. Uncertain Supply for MRP
2.2. MRP Strategies to Deal with Uncertain Supply
2.3. MRP Optimization Techniques for Uncertain Supply
3. Research Methodology
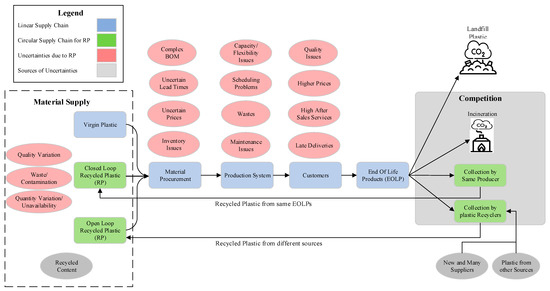
4. Challenges for Material Planning in a Recycled Plastics Supply Chain
4.1. Supply Chain Management
4.2. Production
4.3. Inventory Management
5. Design Requirements for an MRP Suitable for a Recycled Plastics Supply Chain
5.1. MRP Input
5.1.1. Bill of Material
5.1.2. Inventory Data
5.1.3. Lead Time
5.1.4. Master Production Schedule
5.2. MRP Processing
5.3. MRP Output
6. Discussion and Propositions
- The quality variation in the supply of the RP affects the production process and results in waste, maintenance, and the reduced quality of the output product. This variation cannot be handled at the material management level, and therefore production settings must be sufficiently flexible to deal with different compositions of plastic material with different recipes, also called alternative BOM, as explained in Section 5.1. Here, it is important to understand the properties of the material and the process parameters. The alternative BOM is designed to represent all possible alternative recipes of the end product from the combination of the raw materials. Many different additives can be introduced during the production phase to control the properties of the plastic and enable it to fulfil the requirements for use in specific applications. These include additives such as colorants, fillers, plasticizers, lubricants, and antioxidants [53]. The alternative BOM gives all information to the MRP that enables it to produce a reliable plan for the RP supply chain. This flexibility can be part of automation or a technological improvement, and will also provide agility to the production system to improve its resilience. It is also important to discuss the level of flexibility required to deal with the uncertain quality variation of the lots received from the upstream suppliers. Process flexibility and optimal process parameters are the limitations imposed on an alternative BOM, and the potential avenues of research related to managing the uncertain variety in quality are huge.Proposition01. An alternative BOM for process customization provides a viable solution to managing uncertain quality in the recycled plastic supply chain. However, it requires extensive knowledge of the process parameters and additives based on the composition of the RP. In addition, alternative BOMs also require flexibility in machine settings to control and manage the process of producing quality output products;
- Lead time is the main input into MRP, which is directly under the control of the management. The managers must set this lead time for each component, and need to understand how the performance has been affected by changing the lead time [75]. It becomes uncertain due to the immature supply market of RP, and as a result, the RP becomes short and will not be available on time. Lead time variability is therefore a key risk driver for the smooth flow of material through production, and MRP aims to avoid this issue and ensure on-time deliveries. A mitigation strategy is required to reduce its negative impact on the production system, and in the MRP context, there are various solutions and approaches given in Section 5.2. However, safety stock and safety lead time are the two major managerial approaches followed by MRP to reduce unwanted fluctuations in the lead time. The supply market of RP is underdeveloped for various reasons, e.g., competition against incineration, many small and new suppliers, lack of investment, and lack of technology. Therefore, big firms and the government should collaborate to develop legislation and subsidize RP processing to enable the development of the supply market. The other reason for the uncertainty in the lead time is the unavailability of the data of the RP at the required time. The uncontrolled nature of the lead time data in the case of RP requires the aid of emerging technologies, i.e., RFID, IOTs [76], and a digital product passport [77], to directly illuminate the uncertain changes in the supply chain and to estimate the lead time. Once one has collected data on time, then the manager can make effective decisions to mitigate the uncontrolled negative impact on the production system due to RP supply.Proposition 02. An uncertain lead time in the RP supply chain is the key input parameter of MRP, and mitigation strategies are required that use safety stock and safety lead time in the production, as well as supplying market maturity and using emerging technologies;
- The supply-oriented variation due to uncertain quantity is the biggest issue in MRP, and it is essential to select the best modeling technique to decide the right quantity order considering uncertain parameters. Researchers used several modeling techniques, i.e., fuzzy, stochastic, and robust approaches, to model uncertainties depending on the complexity of the problem and the company’s objectives. However, these improvements provide optimal plans in controllable uncertain environments. The nature of the RP, covering many input variables, constraints, and parameters under an uncertain environment, makes the MRP problem more complex. Therefore, it is required to look deeply into the applications of advanced techniques and analyze the impacts on managing RP supply uncertainties by performing an empirical study. This will help the organization find the best ordering schedule and production plan under uncertain supply variations for RP.Proposition 03. Recycled plastics supply chains operate at a higher level of uncertainty as compared to supply for virgin materials. As a consequence, MRP problems with uncertain input parameters become more complex, enabling them to formulate and calculate optimal re-ordering scheduling. The development of advanced modeling techniques based on stochastic, fuzzy, and robust approaches to meta-heuristic algorithms for optimization will enable MRP to deal with the uncertain supply of RP. However, the evaluation requires empirical studies to find the best-suited modeling approach for the RP problem;
- The firm must be externally aligned with stakeholders in the context of a circular economy [78] to manage the variations. Suppliers must be aware of the process capability and flexibility of the production firms providing the required recycled material. The processing firms are required to align the quality of raw material with the capability of the production system for the resilience of plastic supply chain management [79]. Prosman and Wæhrens [65] draw a relation of significance of integration between suppliers and manufacturers to manage variations in the quality of the received raw material in cases of industrial symbiosis, but they considered cement as a product for which different processing conditions are required. However, they derived better results in managing supply variation when integrating suppliers with the requirements and capability of the production. The production firms must integrate suppliers in their production planning process to ensure the quality of the supply with the capability and flexibility of the process to deal with the quality variations of RP. In addition, this also necessitates customer engagement to understand specific demand specifications at a granular level, and therefore to understand the important constraints and points where leeway for variation can be found and accepted. The organizations must help the customers understand the changes in the product due to the transition from a linear to a circular supply chain of RP.Proposition04. Collaboration with suppliers and engaging customers are significant measures in the process of reducing the supply variation in the recycled plastic supply chain.
7. Conclusions
Author Contributions
Funding
Conflicts of Interest
References
- Jensen, S.F.; Kristensen, J.H.; Uhrenholt, J.N.; Rincón, M.C.; Adamsen, S.; Waehrens, B.V. Unlocking Barriers to Circular Economy: An ISM-Based Approach to Contextualizing Dependencies. Sustainability 2022, 14, 9523. [Google Scholar] [CrossRef]
- Saidani, M.; Yannou, B.; Leroy, Y.; Cluzel, F.; Kendall, A. A taxonomy of circular economy indicators. J. Clean. Prod. 2019, 207, 542–559. [Google Scholar] [CrossRef]
- Lisiecki, M.; Damgaard, A.; Ragaert, K.; Astrup, T. Circular economy initiatives are no guarantee for increased plastic circularity: A framework for the systematic comparison of initiatives. Resour. Conserv. Recycl. 2023, 197, 107072. [Google Scholar] [CrossRef]
- European Commission (Ed.) Packaging and Packaging Waste, Amending Regulation (EU) 2019/ 1020 and Directive (EU) 2019/904, and Repealing Directive 94/62/EC; European Commission: Brussel, Belgium, 2022; Available online: https://eur-lex.europa.eu/legal-content/EN/TXT/?uri=CELEX%3A52022PC0677&qid=1697614579053 (accessed on 28 July 2024).
- MacArthur-Foundation, E. The Global Commitment 2022. 2022. Available online: https://www.ellenmacarthurfoundation.org/global-commitment-2022/overview (accessed on 28 July 2024).
- European Commission (Ed.) End-of-Life Vehicles: EU Rules to Make the Automotive Sector Circular, to Maximize the Efficient Use of Resources and to Protect the Environment; European Commission: Brussel, Belgium, 2023; Available online: https://environment.ec.europa.eu/topics/waste-and-recycling/end-life-vehicles_en (accessed on 28 July 2024).
- Waszczyłko-Miłkowska, B.; Bernat, K.; Szczepański, K. Assessment of the Quantities of Non-Targeted Materials (Impurities) in Recycled Plastic Packaging Waste to Comply with EU Regulations and Sustainable Waste Management. Sustainability 2024, 16, 6226. [Google Scholar] [CrossRef]
- Omair, M.; Alkahtani, M.; Ayaz, K.; Hussain, G.; Buhl, J. Supply chain modelling of the automobile multi-stage production considering circular economy by waste management using recycling and reworking operations. Sustainability 2022, 14, 15428. [Google Scholar] [CrossRef]
- Bucknall, D.G. Plastics as a materials system in a circular economy. Philos. Trans. R. Soc. A 2020, 378, 20190268. [Google Scholar] [CrossRef] [PubMed]
- Eurostat. Plastic Packaging Waste: 38% Recylced in 2020. 2020. Available online: https://ec.europa.eu/eurostat/web/products-eurostat-news/-/ddn-20221020-1 (accessed on 28 July 2024).
- Johansen, M.R.; Christensen, T.B.; Ramos, T.M.; Syberg, K. A review of the plastic value chain from a circular economy perspective. J. Environ. Manag. 2022, 302, 113975. [Google Scholar] [CrossRef] [PubMed]
- Dolgui, A.; Prodhon, C. Supply planning under uncertainties in MRP environments: A state of the art. Annu. Rev. Control 2007, 31, 269–279. [Google Scholar] [CrossRef]
- Stingl, V.; Fuglsig, L.V.; Hoveling, C. Uncertainty Management in circular business model innovation-the case of circular plastics. Proc. Des. Soc. 2023, 3, 3671–3680. [Google Scholar] [CrossRef]
- Milios, L.; Holm Christensen, L.; McKinnon, D.; Christensen, C.; Rasch, M.K.; Hallstrøm Eriksen, M. Plastic recycling in the Nordics: A value chain market analysis. Waste Manag. 2018, 76, 180–189. [Google Scholar] [CrossRef] [PubMed]
- Oladokun, V.; Olaitan, O. Development of a materials requirements planning (MRP) Software. Pac. J. Sci. Technol. 2012, 13, 251–257. [Google Scholar]
- Thevenin, S.; Adulyasak, Y.; Cordeau, J.-F. Material Requirements Planning Under Demand Uncertainty Using Stochastic Optimization. Prod. Oper. Manag. 2021, 30, 475–493. [Google Scholar] [CrossRef]
- Krishnamurthy, A.; Suri, R.; Vernon, M. Re-Examining the Performance of MRP and Kanban Material Control Strategies for Multi-Product Flexible Manufacturing Systems. Int. J. Flex. Manuf. Syst. 2004, 16, 123–150. [Google Scholar] [CrossRef]
- Schuster, E.W.; Allen, S.J.; D’ltri, M.P. Capacitated materials requirements planning and its application in the procès. J. Bus. Logist. 2000, 21, 169. [Google Scholar]
- Ho, C.-J. Evaluating the impact of operating environments on MRP system nervousness. Int. J. Prod. Res. 1989, 27, 1115–1135. [Google Scholar] [CrossRef]
- Murthy, D.N.P.; Ma, L. MRP with uncertainty: A review and some extensions. Int. J. Prod. Econ. 1991, 25, 51–64. [Google Scholar] [CrossRef]
- Wijngaard, J.; Wortmann, J. MRP and inventories. Eur. J. Oper. Res. 1985, 20, 281–293. [Google Scholar] [CrossRef]
- Dolgui, A.; Ben Ammar, O.; Hnaien, F.; Louly, M.-A. A state of the art on supply planning and inventory control under lead time uncertainty. Stud. Inform. Control 2013, 22, 255–268. [Google Scholar] [CrossRef]
- Velasco Acosta, A.P.; Mascle, C.; Baptiste, P. Applicability of Demand-Driven MRP in a complex manufacturing environment. Int. J. Prod. Res. 2020, 58, 4233–4245. [Google Scholar] [CrossRef]
- Pooya, A.; Fakhlaei, N.; Alizadeh-Zoeram, A. Designing a dynamic model to evaluate lot-sizing policies in different scenarios of demand and lead times in order to reduce the nervousness of the MRP system. J. Ind. Prod. Eng. 2021, 38, 122–136. [Google Scholar] [CrossRef]
- Dolgui, A.; Ivanov, D.; Sokolov, B. Ripple effect in the supply chain: An analysis and recent literature. Int. J. Prod. Res. 2018, 56, 414–430. [Google Scholar] [CrossRef]
- Dolgui, A.; Ivanov, D. Ripple effect and supply chain disruption management: New trends and research directions. Int. J. Prod. Res. 2021, 59, 102–109. [Google Scholar] [CrossRef]
- Dellaert, N.; Jeunet, J. An alternative to safety stock policies for multi-level rolling schedule MRP problems. Eur. J. Oper. Res. 2005, 163, 751–768. [Google Scholar] [CrossRef]
- Angkiriwang, R.; Pujawan, I.N.; Santosa, B. Managing uncertainty through supply chain flexibility: Reactive vs. proactive approaches. Prod. Manuf. Res. 2014, 2, 50–70. [Google Scholar] [CrossRef]
- Thuannadee, S.; Yuangthong, R.; Singwong, D.; Proykhunthot, C.; Satjing, P. Comparing Inventory Costs of Different Lot-Sizing Methods in a Material Requirements Planning System: A Case Study of a Plastic Bag Factory. J. Ind. Technol. 2020, 16, 14–29. [Google Scholar]
- Gozali, L.; Ali, A. Analysis of Raw Material Planning with Optimal Cost Consideration Using Safety Stocks, Material Requirement Planning, and Lot Sizing Methods at Plastic Jar Company. In Proceedings of the 3rd Asia Pacific International Conference on Industrial Engineering and Operations Management, Jahor Baru, Malaysia, 13–15 September 2022; IEOM Society International: Johor Bahru, Malaysia, 2022. [Google Scholar]
- Bertrand, J.W.M.; Rutten, W.G.M.M. Evaluation of three production planning procedures for the use of recipe flexibility. Eur. J. Oper. Res. 1999, 115, 179–194. [Google Scholar] [CrossRef]
- Lyon, P.; Milne, R.J.; Orzell, R.; Rice, R. Matching Assets with Demand in Supply-Chain Management at IBM Microelectronics. Interfaces 2001, 31, 108–124. [Google Scholar] [CrossRef]
- Lin, J.T.; Chen, T.-L.; Lin, Y.-T. Critical material planning for TFT-LCD production industry. Int. J. Prod. Econ. 2009, 122, 639–655. [Google Scholar] [CrossRef]
- Wang, H.; Mastragostino, R.; Swartz, C.L.E. Flexibility analysis of process supply chain networks. Comput. Chem. Eng. 2016, 84, 409–421. [Google Scholar] [CrossRef]
- Chih-Ting Du, T.; Wolfe, P.M. Building an active material requirements planning system. Int. J. Prod. Res. 2000, 38, 241–252. [Google Scholar] [CrossRef]
- Mula, J.; Poler, R.; Garcia, J. Systems, MRP with flexible constraints: A fuzzy mathematical programming approach. Fuzzy Sets 2006, 157, 74–97. [Google Scholar] [CrossRef]
- Díaz-Madroñero, M.; Mula, J.; Jiménez, M. Fuzzy goal programming for material requirements planning under uncertainty and integrity conditions. Int. J. Prod. Res. 2014, 52, 6971–6988. [Google Scholar] [CrossRef]
- Borodin, V.; Dolgui, A.; Hnaien, F.; Labadie, N. Component replenishment planning for a single-level assembly system under random lead times: A chance constrained programming approach. Int. J. Prod. Econ. 2016, 181, 79–86. [Google Scholar] [CrossRef]
- Ammar, O.B.; Guillaume, R.; Thierry, C. MRP parameter evaluation under fuzzy lead times. IFAC-PapersOnLine 2016, 49, 1110–1115. [Google Scholar] [CrossRef]
- Díaz-Madroñero, M.; Mula, J.; Jiménez, M.; Peidro, D. A rolling horizon approach for material requirement planning under fuzzy lead times. Int. J. Prod. Res. 2017, 55, 2197–2211. [Google Scholar] [CrossRef]
- Sellitto, M.A. Lead time, inventory, and safety stock calculation in job-shop manufacturing. Acta Polytechnica 2018, 58, 395–401. [Google Scholar] [CrossRef]
- Rossi, T.; Pozzi, R.; Pero, M.; Cigolini, R. Improving production planning through finite-capacity MRP. Int. J. Prod. Res. 2017, 55, 377–391. [Google Scholar] [CrossRef]
- Cano, J.A.; Gómez Montoya, R.; Cortés, P.; Campo, E.A. MRP systems considering fuzzy capacity, lead times and inventory availability. Int. J. Simul. Model. 2021, 20, 29–39. [Google Scholar] [CrossRef]
- Zhu, B.; Li, Y.; Zhang, F. A Credibility-Based MPS/MRP Integrated Programming Model Under Complex Uncertainty. Int. J. Fuzzy Syst. 2021, 23, 1414–1430. [Google Scholar] [CrossRef]
- Silva, P.M.; Gonçalves, J.N.C.; Martins, T.M.; Marques, L.C.; Oliveira, M.; Reis, M.I.; Araújo, L.; Correia, D.; Telhada, J.; Costa, L.; et al. A hybrid bi-objective optimization approach for joint determination of safety stock and safety time buffers in multi-item single-stage industrial supply chains. Comput. Ind. Eng. 2022, 168, 108095. [Google Scholar] [CrossRef]
- Omair, M.; Wæhrens, B.V. Uncertain Supply of Recycled Plastic: Challenges and Mitigation Strategies for Adopting Plastic Circular Economy. In Proceedings of the 7th European Conference on Industrial Engineering and Operations Management, Augsburg, Germany, 16–18 July 2024; IEOM Society International: Johor Bahru, Malaysia, 2024; p. 201. [Google Scholar]
- Li, J. The Past, Present and Future of Enterprise Resource Planning. J. Enterp. Bus. Intell. 2024, 4, 32–41. [Google Scholar] [CrossRef]
- Chandraju, S.; Raviprasad, B.; Kumar, C. Implementation of system application product (SAP) materials management (MM-Module) for material requirement planning (MRP) in sugar industry. Int. J. Sci. Res. Publ. 2012, 2. Available online: https://core.ac.uk/download/pdf/35355972.pdf (accessed on 19 December 2024).
- Santin, K.; Sousa, L.S.G.; Cardoso, B.M.; Antoniolli, P.D.; Argoud, A. MRP implementation on supply management process: A Brazilian furniture industry case study. Eur. J. Bus. Soc. Sci. 2015, 4, 158–173. [Google Scholar]
- Xiong, G.; Nyberg, T.R.; Dong, X.; Shang, X. Intelligent Technologies and Systems of Material Management. In Intelligent Techniques in Engineering Management: Theory and Applications; Kahraman, C., Çevik Onar, S., Eds.; Springer International Publishing: Cham, Switzerland, 2015; pp. 295–330. [Google Scholar]
- Mula, J.; Díaz-Madroñero, M.; Peidro, D. A Conceptual Model for Integrating Transport Planning: MRP IV. In Proceedings of the Advances in Production Management Systems. Value Networks: Innovation, Technologies, and Management, Stavanger, Norway, 26–28 September 2011; Frick, J., Laugen, B.T., Eds.; Springer: Berlin/Heidelberg, Germany, 2012; pp. 54–65. [Google Scholar]
- Plastics-Europe. Plastics-the Facts 2017: Analysis of European Plastics Production, Demand and Waste Data; Association of Plastics Manufacturers and EPRO: Brussels, Belgium, 2017; Available online: https://plasticseurope.org/knowledge-hub/plastics-the-facts-2017-2/ (accessed on 28 July 2024).
- Hahladakis, J.N.; Velis, C.A.; Weber, R.; Iacovidou, E.; Purnell, P. An overview of chemical additives present in plastics: Migration, release, fate and environmental impact during their use, disposal and recycling. J. Hazard. Mater. 2018, 344, 179–199. [Google Scholar] [CrossRef]
- Cherif Lahimer, M.; Ayed, N.; Horriche, J.; Belgaied, S. Characterization of plastic packaging additives: Food contact, stability and toxicity. Arab. J. Chem. 2017, 10, S1938–S1954. [Google Scholar] [CrossRef]
- Maria, L.; Moses, J.; Anandharamakrishnan, C. Ethical and regulatory issues in applications of nanotechnology in food. In Food Nanotechnology; CRC Press: Boca Raton, FL, USA, 2019; pp. 67–92. [Google Scholar]
- Raheem, A.B.; Noor, Z.Z.; Hassan, A.; Abd Hamid, M.K.; Samsudin, S.A.; Sabeen, A.H. Current developments in chemical recycling of post-consumer polyethylene terephthalate wastes for new materials production: A review. J. Clean. Prod. 2019, 225, 1052–1064. [Google Scholar] [CrossRef]
- Jiang, J.; Shi, K.; Zhang, X.; Yu, K.; Zhang, H.; He, J.; Ju, Y.; Liu, J. From plastic waste to wealth using chemical recycling: A review. J. Environ. Chem. Eng. 2022, 10, 106867. [Google Scholar] [CrossRef]
- Eriksen, M.K.; Pivnenko, K.; Olsson, M.E.; Astrup, T.F. Contamination in plastic recycling: Influence of metals on the quality of reprocessed plastic. Waste Manag. 2018, 79, 595–606. [Google Scholar] [CrossRef] [PubMed]
- Wolberg, C. The Performance of Recycled Plastics Vs Virgin Plastics; Oceanworks: Los Angeles, CA, USA; Available online: https://oceanworks.co/blogs/ocean-plastic-news/the-performance-of-recycled-vs-virgin-plastics#:~:text=Give%20it%20a%20fair%20chance,and%20the%20ratio%20of%20crystallinity (accessed on 26 July 2024).
- Huang, J.; Veksha, A.; Chan, W.P.; Giannis, A.; Lisak, G. Chemical recycling of plastic waste for sustainable material management: A prospective review on catalysts and processes. Renew. Sustain. Energy Rev. 2022, 154, 111866. [Google Scholar] [CrossRef]
- Yousaf, A.; Al Rashid, A.; Polat, R.; Koç, M. Potential and challenges of recycled polymer plastics and natural waste materials for additive manufacturing. Sustain. Mater. Technol. 2024, 41, e01103. [Google Scholar] [CrossRef]
- Wieser, V. Borealis Advances Plastics Circularity with the First-Of-Its-Kind Borcycle™ M Commercial-Scale Advanced Mechanical Recycling Plant; Borealis: Schwechat, Austria, 2022; Available online: https://www.borealisgroup.com/news/borealis-advances-plastics-circularity-with-the-first-of-its-kind-borcycle-m-commercial-scale-advanced-mechanical-recycling-plant (accessed on 30 July 2024).
- Harrigan, E.T. Performance of Corrugated Pipe Manufactured with Recycled Polyethylene Content; National Academies Press: Washington, DC, USA, 2011. [Google Scholar]
- Chertow, M.R. “Uncovering” Industrial Symbiosis. J. Ind. Ecol. 2007, 11, 11–30. [Google Scholar] [CrossRef]
- Prosman, E.J.; Wæhrens, B.V. Managing waste quality in industrial symbiosis: Insights on how to organize supplier integration. J. Clean. Prod. 2019, 234, 113–123. [Google Scholar] [CrossRef]
- Hopewell, J.; Dvorak, R.; Kosior, E. Plastics recycling: Challenges and opportunities. Philos. Trans. R. Soc. B 2009, 364, 2115–2126. [Google Scholar] [CrossRef] [PubMed]
- Chappell, B.; Pramanik, A.; Basak, A.K.; Sarker, P.K.; Prakash, C.; Debnath, S.; Shankar, S. Processing household plastics for recycling—A review. Clean. Mater. 2022, 6, 100158. [Google Scholar] [CrossRef]
- Brown, A.; Börkey, P. Plastics recycled content requirements. In OECD Environment Working Papers; Organisation for Economic Co-operation and Development: Paris, France, 2024. [Google Scholar]
- Dittrich-Krämer, B.; Clauss, J.; Kormann, C.; Kicherer, A.; Krüger, C.; Shtirkova, T.; Alexander, H.; Pierce, J.; Linder, M.; Naber, G.; et al. Enabling a Circular Economy for Chemicals with the Mass Balance Approach a White Paper from Project Mass Balance 2; Ellen MacArthur Foundation’s CE100 workshop: Isle of Wight, UK, 2019. [Google Scholar]
- Huuskonen, M. Improving Extrusion Process Towards a Closed-Loop System by Using Lean-Philosophy; Tampere University of Technology: Tampere, Finland, 2016. [Google Scholar]
- Acar, Y.; Kadipasaoglu, S.; Schipperijn, P. A decision support framework for global supply chain modelling: An assessment of the impact of demand, supply and lead-time uncertainties on performance. Int. J. Prod. Res. 2010, 48, 3245–3268. [Google Scholar] [CrossRef]
- Hsieh, C.-C.; Chang, H.-L. Sourcing with recycled materials: A contingent sourcing model with supply unavailability and setup time uncertainty for ripple effect mitigation. Int. J. Prod. Res. 2021, 59, 6677–6701. [Google Scholar] [CrossRef]
- Oluyisola, O.E.; Bhalla, S.; Sgarbossa, F.; Strandhagen, J.O. Designing and developing smart production planning and control systems in the industry 4.0 era: A methodology and case study. J. Intell. Manuf. 2022, 33, 311–332. [Google Scholar] [CrossRef]
- Scheer, A.-W. CIM Computer Integrated Manufacturing: Towards the Factory of the Future; Springer Science & Business Media: Berlin, Germany, 2012. [Google Scholar]
- Kanet, J.J. Toward a better understanding of lead times in MRP systems. J. Oper. Manag. 1986, 6, 305–315. [Google Scholar] [CrossRef]
- Olsen, T.L.; Tomlin, B. Industry 4.0: Opportunities and Challenges for Operations Management. Manuf. Serv. Oper. Manag. 2019, 22, 113–122. [Google Scholar] [CrossRef]
- Jensen, S.F.; Kristensen, J.H.; Adamsen, S.; Christensen, A.; Waehrens, B.V. Digital product passports for a circular economy: Data needs for product life cycle decision-making. Sustain. Prod. Consum. 2023, 37, 242–255. [Google Scholar] [CrossRef]
- Acerbi, F.; Sassanelli, C.; Taisch, M. A conceptual data model promoting data-driven circular manufacturing. Oper. Manag. Res. 2022, 15, 838–857. [Google Scholar] [CrossRef]
- Rojo, A.; Stevenson, M.; Lloréns Montes, F.J.; Perez-Arostegui, M.N. Supply chain flexibility in dynamic environments. Int. J. Oper. Prod. Manag. 2018, 38, 636–666. [Google Scholar] [CrossRef]



| Author | Uncertain Environment | Approach |
|---|---|---|
| [35] | Uncertainty index: safety lead time and safety stock calculations | Fuzzy logic controllers and artificial neural networks |
| [36] | Uncertain demand, capacity, and costs | Fuzzy approach |
| [37] | Epistemic uncertainty and integrity conditions of the objective functions: cost, time, and backorder minimization | Fuzzy goal programming |
| [38] | Procurement lead time: total cost minimization | Stochastic lead time: chance-constrained programming |
| [39] | Uncertain lead time: fuzzy costs | Robust fuzzy suppliers’ lead time |
| [40] | Uncertain lead time | Fuzzy multi-objective |
| [41] | Uncertain order size and lead time | Stochastic variables |
| [42] | High lead time, high computational time | Mixed Integer Linear Programming-based approach with solver |
| [43] | Uncertain capacity, lead time, and inventory | Fuzzy systems |
| [44] | Uncertain production system: optimal lot sizing and production plans | Fuzzy credibility-based double-sided chance-constrained programming |
| [45] | Supply and demand uncertainty: safety stock and safety lead time | Stochastic lead time and dynamic demand |
| Operations | Area of Change | Virgin Plastics | Recycled Plastic |
|---|---|---|---|
| Supply Chain Management | Quality (material properties) | Variations within a narrow range between batches | Can show high variations in material properties between and within batches |
| Price | Following oil price (simple) Large-scale production processes with high-cost efficiency | Following several market drivers (complex) Often novel and complex production technologies and small-scale production | |
| Number of suppliers | Globally consolidated—few big suppliers | Many small, local suppliers and a few large globally acting suppliers | |
| Type of supplier partnerships | Transactional or strategic partnerships | Anything from transactional partnerships to industrial symbiosis | |
| Production | Recipe—material composition | Stable composition of polymers and additives | Flexible composition of recycled and virgin polymers and additives to reach desired properties |
| Recipe—process parameters | Stable, optimized process parameters (temperature, flow…) | Flexible adjustment of parameters to accommodate material properties | |
| OEE | Relatively predictable | More variable and higher risk of disruptions due to contaminations | |
| Production quality | Relatively predictable | More variability in quality, risk of higher quality reject rate | |
| Inventory Management | Physical storage | Different batches can be stored in the same storage | Different batches might need separation |
| Information systems | Different batches can be treated as the same stock items | Different batches might require different identifiers in the system | |
| Buffer stock levels | Predictable supply streams allow for optimized buffer stock levels | Variable prices and material availability can influence buffer stock levels |
| Input Data | Description/Information | Virgin Plastic | Recycled Plastic |
|---|---|---|---|
| Bill of Material (Recipe) | Relationship between product, intermediate components, and raw material. | Fixed relationship between materials and end-product | Complex relationships because of alternative possible recipes/BOM to produce the end product |
| Inventory Data | On-hand Inventory
| Lower number of different items, stable allocation to different storage locations possible | A higher number of different items with changing storage locations (separate treatment of different batches). Higher risk of data inaccuracies |
Scheduled receipts
| High predictability/low variance for scheduled receipts due to the type of suppliers | Higher risk/higher variance due to the type of suppliers | |
| Lead times | Expected time between purchase order and receipt of order | Relatively stable and short. | Risk of longer and more volatile lead times between different orders. |
| Master Production Schedule | Customer demand due dates. Capacity input BOM information | A few given factors: due dates are fixed; capacity constraints are satisfied | More uncertain factors: changing due dates; incapable of processing varieties |
Disclaimer/Publisher’s Note: The statements, opinions and data contained in all publications are solely those of the individual author(s) and contributor(s) and not of MDPI and/or the editor(s). MDPI and/or the editor(s) disclaim responsibility for any injury to people or property resulting from any ideas, methods, instructions or products referred to in the content. |
© 2024 by the authors. Licensee MDPI, Basel, Switzerland. This article is an open access article distributed under the terms and conditions of the Creative Commons Attribution (CC BY) license (https://creativecommons.org/licenses/by/4.0/).
Share and Cite
Omair, M.; Stingl, V.; Wæhrens, B.V. Circular Economy of Plastic: Revisiting Material Requirements Planning Practices for Managing Uncertain Supply. Sustainability 2025, 17, 112. https://doi.org/10.3390/su17010112
Omair M, Stingl V, Wæhrens BV. Circular Economy of Plastic: Revisiting Material Requirements Planning Practices for Managing Uncertain Supply. Sustainability. 2025; 17(1):112. https://doi.org/10.3390/su17010112
Chicago/Turabian StyleOmair, Muhammad, Verena Stingl, and Brian Vejrum Wæhrens. 2025. "Circular Economy of Plastic: Revisiting Material Requirements Planning Practices for Managing Uncertain Supply" Sustainability 17, no. 1: 112. https://doi.org/10.3390/su17010112
APA StyleOmair, M., Stingl, V., & Wæhrens, B. V. (2025). Circular Economy of Plastic: Revisiting Material Requirements Planning Practices for Managing Uncertain Supply. Sustainability, 17(1), 112. https://doi.org/10.3390/su17010112

