SMEs Awareness and Preparation for Digital Transformation: Exploring Business Opportunities for Entrepreneurs in Saudi Arabia’s Ha’il Region
Abstract
1. Introduction
2. Literature Review
2.1. SMEs Awareness and Preparation
2.2. Digitalization and Intention to Use
2.3. Skills and Government Support
2.4. SME Business Performance
2.5. Rationale of the Study
3. Theoretical Perspectives
4. Research Objectives
- To study the awareness and preparation of SMEs toward digital transformation in the Saudi Arabia.
- To explore the opportunities for entrepreneurs and their impact on SMEs’ performance and digitalization.
- To suggest strategies for the growth of SMEs by implementing digital marketing tools in the Kingdom.
Research Questions
- How do SMEs’ awareness and preparation about digitalization impact their intention to use?
- What impact does digitalization (intention to use) have on the business performance of a small or medium-sized business?
- Is there a link between SME awareness and/or preparation, and business performance, and the government support and skills provided to SMEs?
- What strategies should the government pursue to boost the digitization of SMEs in Saudi Arabia?
5. Hypothesis
6. Research Methodology
6.1. Pilot Survey
6.2. Sampling and Data Collection
6.3. Data Analysis
6.4. Measurement Model
7. Results
7.1. Construct Reliability
7.2. Discriminant Validity
7.3. Structural Model
7.4. Mediation
7.5. Serial Mediation Analysis
8. Discussion
9. Practical Implications
10. Conclusions
11. Limitations and Prospects for Future Research
Author Contributions
Funding
Institutional Review Board Statement
Informed Consent Statement
Data Availability Statement
Conflicts of Interest
References
- Baiyere, A.; Hukal, P. Digital disruption: A conceptual clarification. In Proceedings of the Annual Hawaii International Conference on System Sciences, Maui, HI, USA, 7–10 January 2020. [Google Scholar] [CrossRef]
- Kraus, S.; Palmer, C.; Kailer, N.; Kallinger, F.L.; Spitzer, J. Digital entrepreneurship: A research agenda on new business models for the twenty-first century. Int. J. Entrep. Behav. Res. 2019, 25, 353–375. [Google Scholar] [CrossRef]
- Mago, S.; Modiba, F.S. Does informal finance matter for micro and small businesses in Africa? Small Bus. Int. Rev. 2022, 6, e415. [Google Scholar] [CrossRef]
- Koirala, S. Issue Paper SMEs: Key Drivers of Green and Inclusive Growth; OECD: Paris, France, 2018. [Google Scholar]
- KAUST SMEs Survey Report, Innovation and Economic Development. 2020. Available online: https://innovation.kaust.edu.sa/wp-content/uploads/2020/10/KAUST-IED-SME-Survey-Report-and-Infographic_-EP.pdf (accessed on 8 December 2023).
- Tsou, H.-T.; Chen, J.-S. How does digital technology usage benefit firm performance? Digital transformation strategy and organisational innovation as mediators. Technol. Anal. Strat. Manag. 2023, 35, 1114–1127. [Google Scholar] [CrossRef]
- Saudi Gazette. Digital Transformation in Saudi Arabia to Expand Business and Create Impact. 2022. Available online: https://saudigazette.com.sa/article/543763 (accessed on 8 December 2023).
- Serinikli, N. Changing Entrepreneurship in the Era of Digitalization. In Advanced Perspectives on Global Industry Transitions and Business Opportunities; IGI Global: Hershey, PA, USA, 2021; pp. 154–174. [Google Scholar] [CrossRef]
- Eissa, M.A.; Elgammal, M.M. Foreign Direct Investment Determinants in Oil Exporting Countries: Revisiting the Role of Natural Resources. J. Emerg. Mark. Financ. 2020, 19, 33–65. [Google Scholar] [CrossRef]
- Singh, A.; Alhabbas, N. Transforming KSA’s local workforce into global talent: An Industry 4.0 and 5.0 initiative leading to vision 2030. Int. J. Adv. Appl. Sci. 2024, 11, 94–106. [Google Scholar] [CrossRef]
- Kürpick, C.; Rasor, A.; Scholtysik, M.; Kühn, A.; Koldewey, C.; Dumitrescu, R. An Integrative View of the Transformations towards Sustainability and Digitalization: The Case for a Dual Transformation. Procedia CIRP 2023, 119, 614–619. [Google Scholar] [CrossRef]
- Jun, W.; Nasir, M.H.; Yousaf, Z.; Khattak, A.; Yasir, M.; Javed, A.; Shirazi, S.H. Innovation performance in digital economy: Does digital platform capability, improvisation capability and organizational readiness really matter? Eur. J. Int. Manag. 2022, 25, 1309–1327. [Google Scholar] [CrossRef]
- Kreuzer, T.; Lindenthal, A.-K.; Oberländer, A.M.; Röglinger, M. The Effects of Digital Technology on Opportunity Recognition. Bus. Inf. Syst. Eng. 2022, 64, 47–67. [Google Scholar] [CrossRef]
- Fossen, F.M.; Sorgner, A. Digitalization of work and entry into entrepreneurship. J. Bus. Res. 2021, 125, 548–563. [Google Scholar] [CrossRef]
- National Transformation Program (NTP). 2022. Available online: https://www.vision2030.gov.sa/v2030/vrps/ntp/ (accessed on 8 December 2023).
- Kollmann, T.; Kleine-Stegemann, L.; de Cruppe, K.; Then-Bergh, C. Eras of Digital Entrepreneurship. Bus. Inf. Syst. Eng. 2022, 64, 15–31. [Google Scholar] [CrossRef]
- Brenner, B.; Hartl, B. The perceived relationship between digitalization and ecological, economic, and social sustainability. J. Clean. Prod. 2021, 315, 128128. [Google Scholar] [CrossRef]
- Del Río Castro, G.; González Fernández, M.C.; Uruburu Colsa, Á. Unleashing the convergence amid digitalization and sustainability towards pursuing the Sustainable Development Goals (SDGs): A holistic review. J. Clean. Prod. 2021, 280, 122204. [Google Scholar] [CrossRef]
- Ji, Z.; Zhou, T.; Zhang, Q. The Impact of Digital Transformation on Corporate Sustainability: Evidence from Listed Companies in China. Sustainability 2023, 15, 2117. [Google Scholar] [CrossRef]
- Gregori, P.; Holzmann, P. Digital sustainable entrepreneurship: A business model perspective on embedding digital technologies for social and environmental value creation. J. Clean. Prod. 2020, 272, 122817. [Google Scholar] [CrossRef]
- Ferreira, J.J.; Fernandes, C.I.; Veiga, P.M.; Caputo, A. The interactions of entrepreneurial attitudes, abilities and aspirations in the (twin) environmental and digital transitions? A dynamic panel data approach. Technol. Soc. 2022, 71, 102121. [Google Scholar] [CrossRef]
- Sarasvathy, S.D.; Dew, N.; Velamuri, S.R.; Venkataraman, S. Three Views of Entrepreneurial Opportunity. In Handbook of Entrepreneurship Research; Springer: Boston, MA, USA, 2003; pp. 141–160. [Google Scholar] [CrossRef]
- Short, J.C.; Ketchen, D.J.; Shook, C.L.; Ireland, R.D. The Concept of “Opportunity” in Entrepreneurship Research: Past Accomplishments and Future Challenges. J. Manag. 2010, 36, 40–65. [Google Scholar] [CrossRef]
- Tang, J.; Kacmar, K.M.; Busenitz, L. Entrepreneurial alertness in the pursuit of new opportunities. J. Bus. Ventur. 2012, 27, 77–94. [Google Scholar] [CrossRef]
- De Pascale, G.; Faccilongo, N.; Riefolo, M.; Romagno, A.; Silvestri, R. Digital Innovation and Sustainable Development: Two Sides of the Same Coin; IntechOpen: London, UK, 2023. [Google Scholar] [CrossRef]
- Chen, W.; Kamal, F. The Impact of Information and Communication Technology Adoption on Multinational Firm Boundary Decisions. J. Int. Bus. Stud. 2016, 47, 563–576. [Google Scholar] [CrossRef]
- Lee, H.-T.; Song, J.-H.; Min, S.-H.; Lee, H.-S.; Song, K.Y.; Chu, C.N.; Ahn, S.-H. Research Trends in Sustainable Manufacturing: A Review and Future Perspective based on Research Databases. Int. J. Precis. Eng. Manuf. Technol. 2019, 6, 809–819. [Google Scholar] [CrossRef]
- Frey, C.B.; Osborne, M.A. The future of employment: How susceptible are jobs to computerisation? Technol. Forecast. Soc. Change 2017, 114, 254–280. [Google Scholar] [CrossRef]
- Feliciano-Cestero, M.M.; Ameen, N.; Kotabe, M.; Paul, J.; Signoret, M. Is digital transformation threatened? A systematic literature review of the factors influencing firms’ digital transformation and internationalization. J. Bus. Res. 2023, 157, 113546. [Google Scholar] [CrossRef]
- Majster, M.; Samyn, J.; Debray, V. A Critical Combination for Enhancing Business Value. 2023. Available online: https://www.adlittle.com/ae-en/insights/viewpoints/digital-sustainability-new-convergence (accessed on 18 October 2023).
- Irajifar, L.; Chen, H.; Lak, A.; Sharifi, A.; Cheshmehzangi, A. The nexus between digitalization and sustainability: A scientometrics analysis. Heliyon 2023, 9, e15172. [Google Scholar] [CrossRef] [PubMed]
- Martínez-Peláez, R.; Ochoa-Brust, A.; Rivera, S.; Félix, V.G.; Ostos, R.; Brito, H.; Félix, R.A.; Mena, L.J. Role of Digital Transformation for Achieving Sustainability: Mediated Role of Stakeholders, Key Capabilities, and Technology. Sustainability 2023, 15, 11221. [Google Scholar] [CrossRef]
- Mondejar, M.E.; Avtar, R.; Diaz, H.L.B.; Dubey, R.K.; Esteban, J.; Gómez-Morales, A.; Hallam, B.; Mbungu, N.T.; Okolo, C.C.; Prasad, K.A.; et al. Digitalization to achieve sustainable development goals: Steps towards a Smart Green Planet. Sci. Total. Environ. 2021, 794, 148539. [Google Scholar] [CrossRef] [PubMed]
- Business and Social Advancement Need Digital Transformation and Innovation. Arab News 2023. Available online: https://arab.news/bvryj (accessed on 8 December 2023).
- Xu, J.; She, S.; Liu, W. Role of digitalization in environment, social and governance, and sustainability: Review-based study for implications. Front. Psychol. 2022, 13, 961057. [Google Scholar] [CrossRef] [PubMed]
- Seraj, A.H.A.; Fazal, S.A.; Alshebami, A.S. Entrepreneurial Competency, Financial Literacy, and Sustainable Performance—Examining the Mediating Role of Entrepreneurial Resilience among Saudi Entrepreneurs. Sustainability 2022, 14, 10689. [Google Scholar] [CrossRef]
- Singh, A.; Singh, H.P.; Alam, F.; Agrawal, V. Role of Education, Training, and E-Learning in Sustainable Employment Generation and Social Empowerment in Saudi Arabia. Sustainability 2022, 14, 8822. [Google Scholar] [CrossRef]
- Singh, H.P.; Singh, A.; Alam, F.; Agrawal, V. Impact of Sustainable Development Goals on Economic Growth in Saudi Arabia: Role of Education and Training. Sustainability 2022, 14, 14119. [Google Scholar] [CrossRef]
- Visković, J.; Udovičić, M. Awareness of SMEs on the Eu Funds Financing Possibilities: The Case of Split-Dalmatia County. KnE Soc. Sci. 2017, 1, 319. [Google Scholar] [CrossRef]
- Kilimis, P.; Zou, W.; Lehmann, M.; Berger, U. A Survey on digitalization for SMEs in Brandenburg, Germany. IFAC-PapersOnLine 2019, 52, 2140–2145. [Google Scholar] [CrossRef]
- Quinton, S.; Canhoto, A.; Molinillo, S.; Pera, R.; Budhathoki, T. Conceptualising a digital orientation: Antecedents of supporting SME performance in the digital economy. J. Strat. Mark. 2018, 26, 427–439. [Google Scholar] [CrossRef]
- Berger, E.S.; von Briel, F.; Davidsson, P.; Kuckertz, A. Digital or not—The future of entrepreneurship and innovation. J. Bus. Res. 2021, 125, 436–442. [Google Scholar] [CrossRef]
- Zhao, F.; Barratt-Pugh, L.; Standen, P.; Redmond, J.; Suseno, Y. An exploratory study of entrepreneurial social networks in the digital age. J. Small Bus. Enterp. Dev. 2022, 29, 147–173. [Google Scholar] [CrossRef]
- Peng, H.; Li, B.; Liu, Y. How Social Network Influences the Growth of Entrepreneurial Enterprises: Perspective on Organizational and Personal Network. Sage Open. 2022, 29, 147–173. [Google Scholar] [CrossRef]
- Abebe, M. Electronic commerce adoption, entrepreneurial orientation and small- and medium-sized enterprise (SME) performance. J. Small Bus. Enterp. Dev. 2014, 21, 100–116. [Google Scholar] [CrossRef]
- Lacho, K.J.; Marinello, C. Overcoming social media barriers to small business. Entrep. Exec. 2010, 15, 127–133. [Google Scholar]
- Lertpiromsuk, S.; Ueasangkomsate, P. Digitalization, Sustainability and Innovation: A Systematic Liter-ature Review. In Proceedings of the 2022 IEEE Technology & Engineering Management Conference—Asia Pacific (TEM-SCON-ASPAC), Bangkok, Thailand, 19–22 September 2022; pp. 084–088. [Google Scholar] [CrossRef]
- Azevedo, A.; Almeida, A.H. Grasp the Challenge of Digital Transition in SMEs—A Training Course Geared towards Decision-Makers. Educ. Sci. 2021, 11, 151. [Google Scholar] [CrossRef]
- Lukonga, I. Harnessing Digital Technologies to Promote SMEs in the MENAP Region. In IMF Working Paper; International Monetary Fund: Washington, DC, USA, 2020; Volume 135, pp. 1–47. [Google Scholar] [CrossRef]
- Kergroach, S. Giving momentum to SME digitalization. J. Int. Counc. Small Bus. 2020, 1, 28–31. [Google Scholar] [CrossRef]
- Soto-Acosta, P. COVID-19 Pandemic: Shifting Digital Transformation to a High-Speed Gear. Inf. Syst. Manag. 2020, 37, 260–266. [Google Scholar] [CrossRef]
- Pilar, P.H. OECD SME and Entrepreneurship Outlook 2021 Country Profiles. 2021. Available online: https://www.oecd.org/industry/smes/SME-Outlook-2021-Country-profiles.pdf (accessed on 10 December 2023).
- Skare, M.; Obesso, M.d.L.M.d.; Ribeiro-Navarrete, S. Digital transformation and European small and medium enterprises (SMEs): A comparative study using digital economy and society index data. Int. J. Inf. Manag. 2023, 68, 102594. [Google Scholar] [CrossRef]
- Garzoni, A.; De Turi, I.; Secundo, G.; Del Vecchio, P. Fostering digital transformation of SMEs: A four levels approach. Manag. Decis. 2020, 58, 1543–1562. [Google Scholar] [CrossRef]
- Szopa, L.; Cyplik, P. The concept of building a digital transformation model for enterprises from the SME sector. Logforum 2020, 16, 593–601. [Google Scholar] [CrossRef]
- Hong, P.; Huang, C.; Li, B. Crisis management for SMEs: Insights from a multiple-case study. Int. J. Bus. Excel. 2012, 5, 535. [Google Scholar] [CrossRef]
- Teng, X.; Wu, Z.; Yang, F. Research on the Relationship between Digital Transformation and Performance of SMEs. Sustainability 2022, 14, 6012. [Google Scholar] [CrossRef]
- Jiang, H.; Yang, J.; Gai, J. How digital platform capability affects the innovation performance of SMEs—Evidence from China. Technol. Soc. 2023, 72, 102187. [Google Scholar] [CrossRef]
- Goerzig, D.; Bauernhansl, T. Enterprise Architectures for the Digital Transformation in Small and Medium-sized Enterprises. Procedia CIRP 2018, 67, 540–545. [Google Scholar] [CrossRef]
- Ebert, C.; Duarte, C.H.C. Digital Transformation. IEEE Softw. 2018, 35, 16–21. [Google Scholar] [CrossRef]
- Mertens, D.; Thiemann, M. Building a hidden investment state? The European Investment Bank, national development banks and European economic governance. J. Eur. Public Policy 2019, 26, 23–43. [Google Scholar] [CrossRef]
- Maduku, D.K.; Mpinganjira, M.; Duh, H. Understanding mobile marketing adoption intention by South African SMEs: A multi-perspective framework. Int. J. Inf. Manag. 2016, 36, 711–723. [Google Scholar] [CrossRef]
- Berndt, A.; Mbassana, M. Crowdfunding: The Beliefs of Rwandan Entrepreneurs. East Africa Research Papers in Business; East Africa Research Papers in Business, Entrepreneurship and Management: 2016. EARP-BEM. 2018:09. Available online: https://ju.se/download/18.243bd3a4161b08d5c581639e/1520578298346/EARP-BEM%202018-09%20Mutesi.pdf (accessed on 30 April 2024).
- AAbbas; Abdullah, S.H.; Saad, R.M. Affecting Factors to Intentions to Adoption of E-Commerce Technologies in SMEs of Pakistan. J. Soc. Sci. Res. 2018, 4, 147–155. [Google Scholar] [CrossRef]
- Bloom, N.; Van Reenen, J.M. Measuring and Explaining Management Practices Across Firms and Countries. Q. J. Econ. 2007; 122, 1351–1408. [Google Scholar] [CrossRef]
- Andersen, A.D.; Frenken, K.; Galaz, V.; Kern, F.; Klerkx, L.; Mouthaan, M.; Piscicelli, L.; Schor, J.B.; Vaskelainen, T. On digitalization and sustainability transitions. Environ. Innov. Soc. Transit. 2021, 41, 96–98. [Google Scholar] [CrossRef]
- Baber, H.; Fanea-Ivanovici, M.; Lee, Y.-T.; Tinmaz, H. A bibliometric analysis of digital literacy research and emerging themes pre-during COVID-19 pandemic. Inf. Learn. Sci. 2022, 123, 214–232. [Google Scholar] [CrossRef]
- Eshet-Alkalai, Y. Digital Literacy: A Conceptual Framework for Survival Skills in the Digital era. J. Educ. Multimed. Hypermedia 2004, 13, 93–106. [Google Scholar]
- Cetindamar, D.; Abedin, B.; Shirahada, K. The Role of Employees in Digital Transformation: A Preliminary Study on How Employees’ Digital Literacy Impacts Use of Digital Technologies. IEEE Trans. Eng. Manag. 2021; early access. [Google Scholar] [CrossRef]
- Bouwman, H.; Nikou, S.; de Reuver, M. Digitalization, business models, and SMEs: How do business model innovation practices improve performance of digitalizing SMEs? Telecommun. Policy 2019, 43, 101828. [Google Scholar] [CrossRef]
- Carayannis, E.G.; Popescu, D.; Sipp, C.; Stewart, M. Technological learning for entrepreneurial development (TL4ED) in the knowledge economy (KE): Case studies and lessons learned. Technovation 2006, 26, 419–443. [Google Scholar] [CrossRef]
- Li, L.; Su, F.; Zhang, W.; Mao, J. Digital transformation by SME entrepreneurs: A capability perspective. Inf. Syst. J. 2018, 28, 1129–1157. [Google Scholar] [CrossRef]
- SME Monitor Monsha’at Quaterly Report Q3 2022. Available online: https://www.monshaat.gov.sa/sites/default/files/2022-12/SME%20Monitor%20Quarterly%20Report%20Q3%202022%20-%20EN_1.pdf_0.pdf (accessed on 20 July 2023).
- Telukdarie, A.; Dube, T.; Matjuta, P.; Philbin, S. The opportunities and challenges of digitalization for SME’s. Procedia Comput. Sci. 2023, 217, 689–698. [Google Scholar] [CrossRef]
- Thrassou, A.; Uzunboylu, N.; Vrontis, D.; Christofi, M. Digitalization of SMEs: A Review of Opportunities and Challenges. In The Changing Role of SMEs in Global Business: Volume II: Contextual Evolution Across Markets, Disciplines and Sectors; Palgrave Macmillan: London, UK, 2020; pp. 179–200. [Google Scholar] [CrossRef]
- The Global Statistics. Saudi Arabia Social Media Statistics 2024. Available online: https://www.globalmediainsight.com/blog/saudi-arabia-social-media-statistics/ (accessed on 2 January 2024).
- Kemp, S. Digital 2023: Saudi Arabia. Available online: https://datareportal.com/reports/digital-2023-saudi-arabia (accessed on 12 November 2023).
- Lamberton, C.; Stephen, A.T. A Thematic Exploration of Digital, Social Media, and Mobile Marketing: Research Evolution from 2000 to 2015 and an Agenda for Future Inquiry. J. Mark. 2016, 80, 146–172. [Google Scholar] [CrossRef]
- Singh, A.; Alshammari, M. Advancing, empowering, and reshaping Saudi society through integrating e-learning technology into higher education. Int. J. Adv. Appl. Sci. 2023, 10, 178–187. [Google Scholar] [CrossRef]
- Vial, G. Understanding digital transformation: A review and a research agenda. J. Strateg. Inf. Syst. 2019, 28, 118–144. [Google Scholar] [CrossRef]
- Tabrizi, B.; Lam, E.; Girard, K.; Irvin, V. Digital transformation is not about technology. Harv. Bus. Rev. 2019, 13, 1–6. [Google Scholar]
- Hinings, B.; Gegenhuber, T.; Greenwood, R. Digital innovation and transformation: An institutional perspective. Inf. Organ. 2018, 28, 52–61. [Google Scholar] [CrossRef]
- Velinov, E.; Maly, M.; Petrenko, Y.; Denisov, I.; Vassilev, V. The Role of Top Management Team Digitalization and Firm Internationalization for Sustainable Business. Sustainability 2020, 12, 9502. [Google Scholar] [CrossRef]
- Bayraktar, M.; Algan, N. The Importance of SMEs on World Economies. In Proceedings of the International Conference on Eurasian Economies, Famagusta, Cyprus, 11–13 June 2019; pp. 56–61. [Google Scholar] [CrossRef]
- Chang, A.; Kuentz, J.F.; Wiseman, B.; Seong, J.; Lan, J.; Tan, C.; Chang, J.; Chen, E.; Tang, D. Taiwan’s Digital Imperative: How a Digital Transformation Can Re-Ignite Economic Growth. 2017. Available online: http://mckinseychina.com/wp-content/uploads/2017/10/McKinsey_Taiwans-Digital-Imperative-EN.pdf (accessed on 15 October 2023).
- Kunkel, S.; Matthess, M. Digital transformation and environmental sustainability in industry: Putting expectations in Asian and African policies into perspective. Environ. Sci. Policy 2020, 112, 318–329. [Google Scholar] [CrossRef]
- Chatzistamoulou, N. Is digital transformation the Deus ex Machina towards sustainability transition of the European SMEs? Ecol. Econ. 2023, 206, 107739. [Google Scholar] [CrossRef]
- Yu, J.; Wang, J.; Moon, T. Influence of Digital Transformation Capability on Operational Performance. Sustainability 2022, 14, 7909. [Google Scholar] [CrossRef]
- Horváth, D.; Szabó, R.Z. Driving forces and barriers of Industry 4.0: Do multinational and small and medium-sized companies have equal opportunities? Technol. Forecast. Soc. Change 2019, 146, 119–132. [Google Scholar] [CrossRef]
- Helfat, C.E.; Raubitschek, R.S. Dynamic and integrative capabilities for profiting from innovation in digital platform-based ecosystems. Res. Policy 2018, 47, 1391–1399. [Google Scholar] [CrossRef]
- Khin, S.; Ho, T.C. Digital technology, digital capability and organizational performance: A mediating role of digital innovation. Int. J. Innov. Sci. 2019, 11, 177–195. [Google Scholar] [CrossRef]
- Ganne, E.; Lundquist, K. The Digital Economy, GVCs and SMEs. Global Value Chain Development Report, Technological Innovation, Supply Chain Trade, and Workers in a Globalized World. 2019. Available online: https://www.wto.org/english/res_e/booksp_e/gvc_dev_report_2019_e_ch6.pdf (accessed on 28 November 2023).
- Curraj, E. Business Digitalization in Albania: Where do SMEs Stand? Eur. J. Econ. Bus. Stud. 2017, 7, 148. [Google Scholar] [CrossRef]
- Guo, X.; Li, M.; Wang, Y.; Mardani, A. Does digital transformation improve the firm’s performance? From the perspective of digitalization paradox and managerial myopia. J. Bus. Res. 2023, 163, 113868. [Google Scholar] [CrossRef]
- Hughes, P.; Hughes, M.; Stokes, P.; Lee, H.; Rodgers, P.; Degbey, W.Y. Micro-foundations of organizational ambidexterity in the context of cross-border mergers and acquisitions. Technol. Forecast. Soc. Change 2020, 153, 119932. [Google Scholar] [CrossRef]
- Ramilo, R.; Bin Embi, M.R. Critical analysis of key determinants and barriers to digital innovation adoption among architectural organizations. Front. Arch. Res. 2014, 3, 431–451. [Google Scholar] [CrossRef]
- Mukamanzi, F.; Ndikubwimana, P. The effects of ICT adoption on Small and Medium sized enterprises in Rwanda: A Case study of Kigali City. East Afr. Res. Pap. Bus. Entrep. Manag. 2018, 11, 1–17. [Google Scholar]
- Fachrunnisa, O. Digital collaboration network for SMEs: Awareness of ICT and perceived outcome. In Proceedings of the 2013 7th International Conference on Complex, Intelligent, and Software Intensive Systems, CISIS 2013, Taichung, Taiwan, 3–5 July 2013. [Google Scholar] [CrossRef]
- World Economic Forum. Digitization as a Driver of Economic Resilience in Saudi Arabia During COVID-19; World Economic Forum: Geneva, Switzerland, 2023. [Google Scholar]
- Saudi Census. Population by Census. Available online: https://portal.saudicensus.sa/portal/public/1/15/101460?type=TABLE (accessed on 10 December 2023).
- Ajzen, I.; Fishbein, M. Theory of Reasoned Action-Theory of Planned Behavior; University of South Florida: Tampa, FL, USA, 1988. [Google Scholar]
- Davis, F.D. Perceived usefulness, perceived ease of use, and user acceptance of information technology. MIS Q. 1989, 13, 319–340. [Google Scholar] [CrossRef]
- Awa, H.O.; Nwibere, B.M.; Inyang, B.J. The uptake of electronic commerce by SMEs: A Meta Theoritical Framework Expanding the Determining Constructs of TAM and TOE Frameworks. J. Glob. Bus. Technol. 2010, 6, 1–27. [Google Scholar]
- Ajzen, I. Understanding Attitudes and Predicting Social Behavior; Fishbein, M., Ed.; Prentice-Hall Inc.: Hoboken, NJ, USA, 1980. [Google Scholar]
- Bentler, P.M. Comparative fit indexes in structural models. Psychol. Bull. 1990, 107, 238–246. [Google Scholar] [CrossRef]
- Hu, L.-T.; Bentler, P.M. Fit indices in covariance structure modeling: Sensitivity to underparameterized model misspecification. Psychol. Methods 1998, 3, 424–453. [Google Scholar] [CrossRef]
- Ullman, M.T. The declarative/procedural model of lexicon and grammar. J. Psycholinguist. Res. 2001, 30, 37–69. [Google Scholar] [CrossRef]
- Nunnally, J.; Bernstein, I. Psychometric Theory, 3rd ed.; McGraw-Hill: New York, NY, USA, 1994; Volume 19. [Google Scholar]
- Hair, J.F.; Anderson, R.E.; Babin, B.J.; Black, W.C. Multivariate Data Analysis, 7th ed.; Pearson: New York, NY, USA, 2010; Volume 3. [Google Scholar]
- Fornell, C.; Larcker, D.F. Evaluating Structural Equation Models with Unobservable Variables and Measurement Error. J. Mark. Res. 1981, 18, 39–50. [Google Scholar] [CrossRef]
- Leguina, A. A primer on partial least squares structural equation modeling (PLS-SEM). Int. J. Res. Method Educ. 2015, 38, 220–221. [Google Scholar] [CrossRef]
- Hair, J.F.; Risher, J.J.; Sarstedt, M.; Ringle, C.M. When to use and how to report the results of PLS-SEM. Eur. Bus. Rev. 2019, 31, 2–24. [Google Scholar] [CrossRef]
- Shumacker, R.E.; Lomax, R.G. A Beginner’s Guide to Structural Equation Modeling; Psychology Press: London, UK, 2004. [Google Scholar]
- Tucker, L.R.; Lewis, C. A reliability coefficient for maximum likelihood factor analysis. Psychometrika 1973, 38, 1–10. [Google Scholar] [CrossRef]
- Bagozzi, R.P.; Yi, Y. On the evaluation of structural equation models. J. Acad. Mark. Sci. 1988, 16, 74–94. [Google Scholar] [CrossRef]
- UNIDO. Empowering Digital Transformation in Small Enterprises Through National Policies: An International Bench-Marking; UNIDO: Vienna, Austria, 2023. [Google Scholar]
- Eurofound. How best to assist companies in their adaption to the digital age. Available online: https://www.eurofound.europa.eu/en/how-best-assist-companies-their-adaptation-digital-age (accessed on 8 October 2023).
- Karakuş, İ.; Kılıç, F. ‘Digital’ Overview at the Profiles of Pre-Service Teachers: Digital Awareness, Competence and Fluency. Probl. Educ. 21st Century 2022, 80, 324. [Google Scholar] [CrossRef]
- Hess, T.; Matt, C.; Benlian, A.; Wiesböck, F. Options for formulating a digital transformation strategy. MIS Q. Exec. 2016, 15, 123–139. [Google Scholar] [CrossRef]
- Nanterme, P.; Daugherty, P. People First: The Primacy of People in a Digital Age. Accent. Technol. Vis. 2016. Available online: https://www.odbms.org/2016/02/accenture-technology-vision-2016/ (accessed on 21 October 2023).
- Teruel Carrizosa, M.; Coad, A.; Domnick, C.; Flachenecker, F.; Harasztosi, P.; Janiri, M.L.; Pál, R. The Birth of New High Growth Enterprises: Internationalisation through New Digital Technologies; EIB Working Papers; European Investment Bank (EIB): Luxembourg, 2021. [Google Scholar]
- Tajpour, M.; Hosseini, E. Entrepreneurial Intention and the Performance of Digital Startups: The Mediating Role of Social Media. J. Content Community Commun. 2021, 13, 2–15. [Google Scholar] [CrossRef]
- Radipere, S.; Ladzani, W. The effects of entrepreneurial intention on business performance. J. Gov. Regul. 2014, 3, 210–222. [Google Scholar] [CrossRef][Green Version]
- Zott, C.; Amit, R. Business model innovation: Toward a process perspective. In Oxford Handbook of Creativity, Innovation and Entrepreneurship; Oxford University Press: Oxford, UK, 2015; pp. 395–406. Available online: https://core.ac.uk/download/pdf/219380003.pdf (accessed on 2 January 2024).
- Eniola, A.A.; Entebang, H. Government Policy and Performance of Small and Medium Business Management. Int. J. Acad. Res. Bus. Soc. Sci. 2015, 5, 237–248. [Google Scholar] [CrossRef] [PubMed]
- Pelletier, C.; Cloutier, L.M. Conceptualising digital transformation in SMEs: An ecosystemic perspective. J. Small Bus. Enterp. Dev. 2019, 26, 855–876. [Google Scholar] [CrossRef]
- Barbier, E.B. The Concept of Sustainable Economic Development. Environ. Conserv. 1987, 14, 101–110. [Google Scholar] [CrossRef]
- George, G.; Merrill, R.K.; Schillebeeckx, S.J.D. Digital Sustainability and Entrepreneurship: How Digital Innovations Are Helping Tackle Climate Change and Sustainable Development. Entrep. Theory Pract. 2021, 45, 999–1027. [Google Scholar] [CrossRef]
- Magistretti, S.; Dell’era, C.; Petruzzelli, A.M. How intelligent is Watson? Enabling digital transformation through artificial intelligence. Bus. Horizons 2019, 62, 819–829. [Google Scholar] [CrossRef]








| Study Variables | References | Description | Statements |
|---|---|---|---|
| SME awareness and Preparation | [36,39,48,49,50,51,52,53,54,55,56] | Awareness regarding digital technologies; awareness of digital terms; concepts and theories; awareness and professional assistance, lack of information and awareness and skills about digital transformation; economic sustainability and development; preparation for digital transformation. SMEs preparation for crisis management. Sustainable economic growth and expansion. |
|
| Digitalization and Intention to Use | [20,31,35,40,41,42,44,45,46,52,57,58,59,60,61,62,64,65,66,96,97] | Personal digital ability; digital innovation; knowledge; internationalization; cost reduction; improved production capacity; increased workforce productivity and output; visionary and customer-oriented; business survival and ecological; adaptability to ever-changing social norms, technological advancements, and product market conditions; improved brand awareness, customer loyalty; revenue generation; value creation. |
|
| Skills and Government Support | [8,49,52,67,68,69,70,71,72,73,74,75,76,77,78,79,80,81,82,83,84,85,86,87] | developing unique skills; improve the market position; Company’s growth, uncertainty avoidance; digital operation and integration; growth and innovation. long-term economic development; special programs; funding; policies and counselling; training programs; development initiatives; government support. |
|
| SME Business Performance | [88,89,90,91,92,93,94,95] | Connect with the stakeholders; greater access to innovation; new digital products and services; positive relations; enhance productivity, innovation; access to international markets; operational efficiency; cost reduction; improved production capacity; increased output of the workforce; value creation; developing unique skills, improved the market position; Company’s growth; digital operation and integration; competitive edge. |
|
| Frequency | Percent | ||
|---|---|---|---|
| Gender | Male | 52 | 76.47% |
| Female | 16 | 23.53% | |
| Qualification | High school | 2 | 2.9% |
| Diploma | 28 | 41.2% | |
| Bachelors | 33 | 48.5% | |
| Master’s degree | 5 | 7.4% | |
| Age | 26–35 year | 5 | 7.4% |
| 36–45 year | 26 | 38.2% | |
| Above 45 years | 37 | 54.4% | |
| Experience in entrepreneurship | One year | 2 | 2.9% |
| 2–3 years | 4 | 5.9% | |
| 4–5 years | 24 | 35.3% | |
| Five years and above | 38 | 38% |
| Constructs and Their Items | Factor Loading | Cronbach Alpha | CR | AVE |
|---|---|---|---|---|
| Awareness | ||||
| 0.772 | 0.769 | 0.770 | 0.529 |
| 0.632 | |||
| 0.770 | |||
| Preparation | ||||
| 0.611 | 0.736 | 0.756 | 0.513 |
| 0.844 | |||
| 0.673 | |||
| Business Performance (BP) | ||||
| 0.781 | 0.757 | 0.794 | 0.563 |
| 0.715 | |||
| 0.754 | |||
| Intention to use (ITU) | ||||
| 0.681 | 0.753 | 0.754 | 0.506 |
| 0.727 | |||
| 0.708 | |||
| Skills | ||||
| 0.849 | 0.836 | 0.746 | 0.502 |
| 0.539 | |||
| 0.704 | |||
| Government Support (GS) | ||||
| 0.761 | 0.876 | 0.785 | 0.551 |
| 0.792 | |||
| 0.668 | |||
| Awareness | Preparation | ITU | Skills | GS | BP | |
|---|---|---|---|---|---|---|
| Awareness | 0.727 | |||||
| Preparation | 0.233 | 0.716 | ||||
| ITU | 0.492 | 0.508 | 0.711 | |||
| Skills | 0.141 | 0.082 | 0.130 | 0.709 | ||
| GS | 0.110 | 0.294 | 0.381 | 0.272 | 0.742 | |
| BP | 0.187 | 0.181 | 0.399 | 0.131 | 0.217 | 0.751 |
| Fit Indices | Good Fit If: | Sources | Obtained Value |
|---|---|---|---|
| P | p Value > 0.05 | Bagozzi & YI (1988) [115] | 0.419 |
| CMIN/df | 3–5 | Ullman (2001) [107], Less than 2 to 5 Schumacker & Lomax (2004) [113] | 1.028 |
| GFI | >0.90 | Hair et al. (2010) [109] | 0.900 |
| CFI | >0.90 | Bentler (1990) [105] | 0.993 |
| TLI | >0.90 | Bentler (1990) [105]; Tucker and Lewis (1973) [114] | 0.991 |
| SRMR | SRMR < 0.08 | Hu and Bentler (1998) [106] | 0.068 |
| RMSEA | RMSEA < 0.08 | Hu and Bentler (1998) [106] | 0.020 |
| Source: Generated from SPSS Amos 24 | |||
| Hypothesized Relationship | Standardized Estimates (b) | t-Value | p-Value | Decision |
|---|---|---|---|---|
| Awareness -> ITU (Intention to Use) | 0.412 | 2.502 | 0.012 | Supported |
| Preparation -> ITU (Intention to Use) | 0.418 | 2.349 | 0.019 | Supported |
| ITU (Intention to Use) -> Business Performance | 0.395 | 2.269 | 0.023 | Supported |
| R-Square | ||||
| ITU (Intention to Use) | 0.424 | |||
| Business Performance (BP) | 0.156 |
| Relationship | Direct Effect | Indirect Effect | Confidence Interval | p-Value | Conclusion | |
|---|---|---|---|---|---|---|
| Lower Bound | Upper Bound | |||||
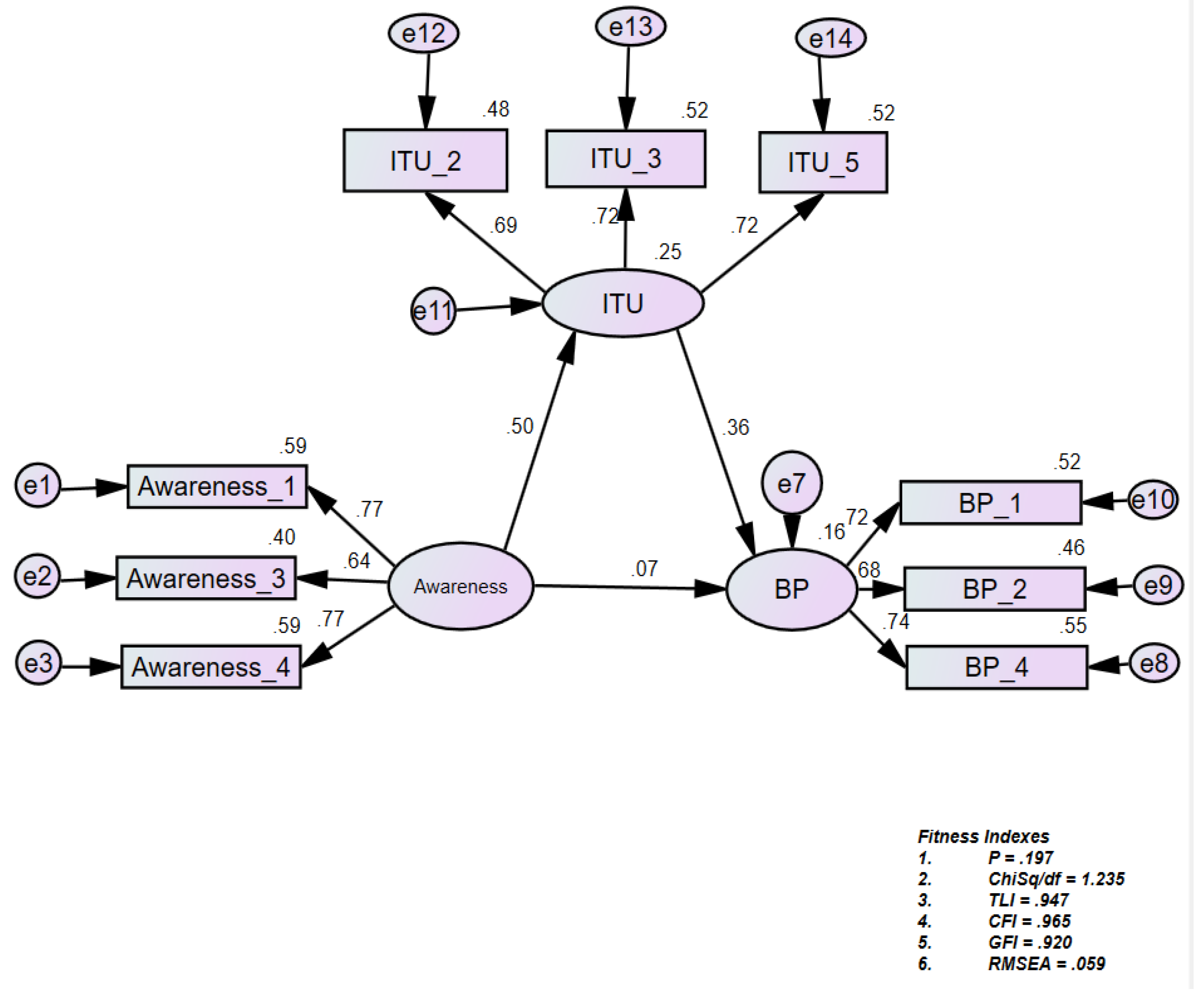
| Awareness -> Intention to Use (ITU) -> Business Performance | 0.070 (0.717) | 0.151 | 0.023 | 0.384 | 0.027 | Full Mediation |
| Model Fit | ||||||
| CMIN/df = 1.235, GFI = 0.920, CFI = 0.965, TLI = 0.947, SRMR = 0.063 and RMSEA = 0.059. | ||||||
| Relationship | Direct Effect | Indirect Effect | Confidence Interval | p-Value | Conclusion | |
|---|---|---|---|---|---|---|
| Lower Bound | Upper Bound | |||||
| Awareness -> Intention to Use (ITU) -> Business Performance | 0.041 (0.808) | 0.269 | 0.018 | 1.165 | 0.036 | Full Mediation |
| Model Fit | ||||||
| CMIN/df = 1.268, GFI = 0.952, CFI = 0.956, TLI = 0.935, SRMR = 0.045 and RMSEA = 0.032. | ||||||
| Relationship | Direct Effect | Indirect Effect | Confidence Interval | p-Value | Conclusion | |
|---|---|---|---|---|---|---|
| Lower Bound | Upper Bound | |||||
| Awareness -> Intention to Use (ITU) -> Skills -> Business Performance | 0.300 (0.055) | 0.052 | 0.002 | 0.164 | 0.043 | Full Mediation |
| Model Fit | ||||||
| CMIN/df = 1.346 GFI = 0.901, CFI = 0.934, TLI = 0.914, SRMR = 0.062 and RMSEA = 0.045. | ||||||
| Relationship | Direct Effect | Indirect Effect | Confidence Interval | p-Value | Conclusion | |
|---|---|---|---|---|---|---|
| Lower Bound | Upper Bound | |||||
| Awareness -> Intention to Use (ITU) -> Government Support (GS) Business Performance (BP) | 0.285 (0.071) | 0.042 | 0.001 | 0.133 | 0.045 | Full Mediation |
| Model Fit: | ||||||
| CMIN/df = 1.233 GFI = 0.879, CFI = 0.961, TLI = 0.948, SRMR = 0.072 and RMSEA = 0.059 | ||||||
| Relationship | Direct Effect | Indirect Effect | Confidence Interval | p-Value | Conclusion | |
|---|---|---|---|---|---|---|
| Lower Bound | Upper Bound | |||||
| Preparation -> Intention to Use (ITU) -> Skills -> Business Performance | 0.074 (0.629) | 0.132 | 0.013 | 0.509 | 0.021 | Full Mediation |
| Model Fit | ||||||
| CMIN/df = 1.282 GFI = 0.921, CFI = 0.944, TLI = 0.927, SRMR = 0.072 and RMSEA = 0.057. | ||||||
| Relationship | Direct Effect | Indirect Effect | Confidence Interval | p-Value | Conclusion | |
|---|---|---|---|---|---|---|
| Lower Bound | Upper Bound | |||||
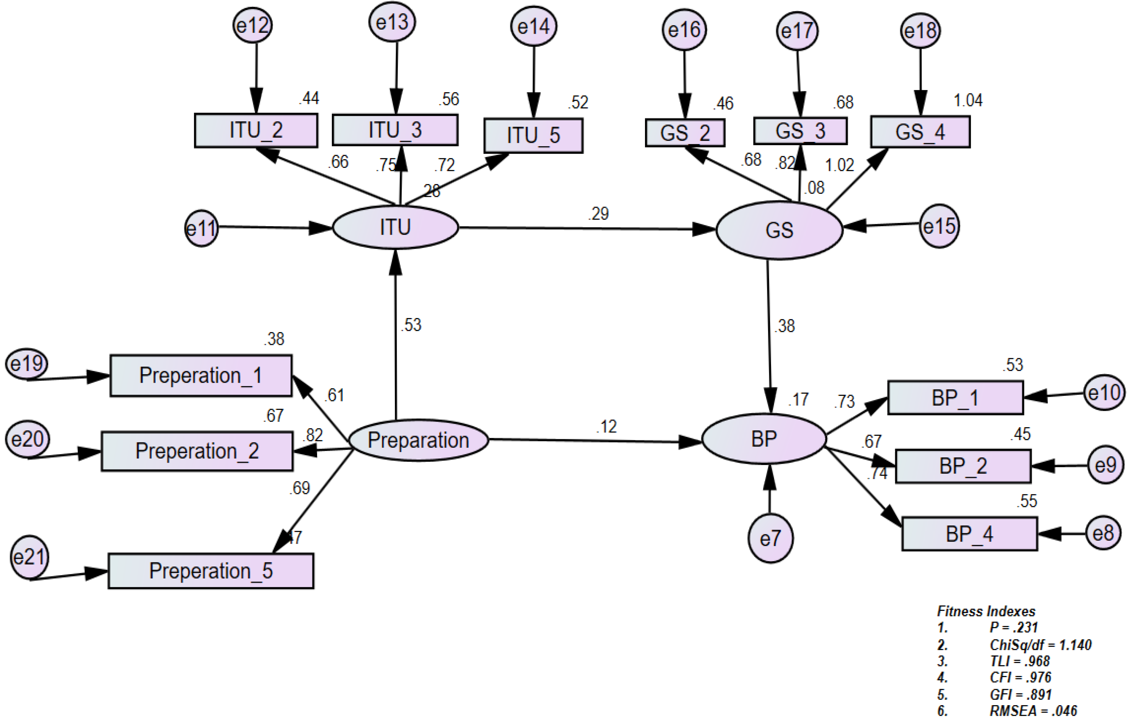
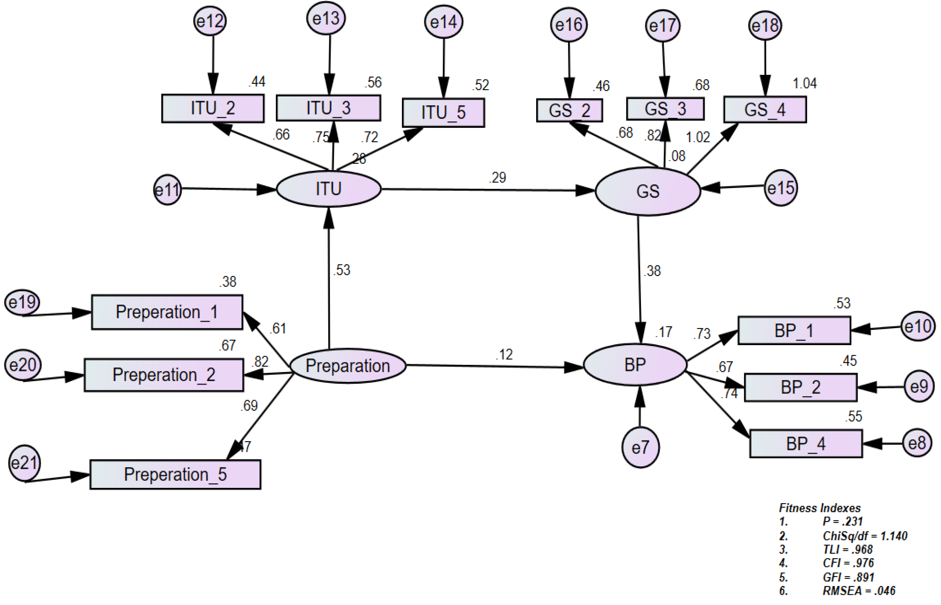
| Preparation -> Intention to Use (ITU) -> Government Support (GS) -> Business Performance (BP) | 0.169 (0.453) | 0.082 | 0.009 | 0.475 | 0.024 | Full Mediation |
| Model Fit | ||||||
| CMIN/df = 1.140 GFI = 0.891, CFI = 0.976, TLI = 0.968, SRMR = 0.074 and RMSEA = 0.046 | ||||||
| Mediation Analysis Summary Result | ||||
|---|---|---|---|---|
| Hypothesis | Indirect Effect | p-Value | Results | |
| H4: Awareness -> ITU -> BP | 0.151 | 0.027 | Supported | Full mediation |
| H5: Preparation -> ITU -> BP | 0.269 | 0.036 | Supported | Full mediation |
| H6: Awareness -> ITU -> Skills -> BP | 0.002 | 0.043 | Supported | Full serial mediation |
| H7: Awareness -> ITU -> GS -> BP | 0.042 | 0.045 | Supported | Full serial mediation |
| H8: Preparation -> ITU -> Skills -> BP | 0.132 | 0.021 | Supported | Full serial mediation |
| H9: Preparation -> ITU -> GS -> BP | 0.082 | 0.024 | Supported | Full serial mediation |
Disclaimer/Publisher’s Note: The statements, opinions and data contained in all publications are solely those of the individual author(s) and contributor(s) and not of MDPI and/or the editor(s). MDPI and/or the editor(s) disclaim responsibility for any injury to people or property resulting from any ideas, methods, instructions or products referred to in the content. |
© 2024 by the authors. Licensee MDPI, Basel, Switzerland. This article is an open access article distributed under the terms and conditions of the Creative Commons Attribution (CC BY) license (https://creativecommons.org/licenses/by/4.0/).
Share and Cite
Tripathi, A.; Singh, A. SMEs Awareness and Preparation for Digital Transformation: Exploring Business Opportunities for Entrepreneurs in Saudi Arabia’s Ha’il Region. Sustainability 2024, 16, 3831. https://doi.org/10.3390/su16093831
Tripathi A, Singh A. SMEs Awareness and Preparation for Digital Transformation: Exploring Business Opportunities for Entrepreneurs in Saudi Arabia’s Ha’il Region. Sustainability. 2024; 16(9):3831. https://doi.org/10.3390/su16093831
Chicago/Turabian StyleTripathi, Abhishek, and Ajay Singh. 2024. "SMEs Awareness and Preparation for Digital Transformation: Exploring Business Opportunities for Entrepreneurs in Saudi Arabia’s Ha’il Region" Sustainability 16, no. 9: 3831. https://doi.org/10.3390/su16093831
APA StyleTripathi, A., & Singh, A. (2024). SMEs Awareness and Preparation for Digital Transformation: Exploring Business Opportunities for Entrepreneurs in Saudi Arabia’s Ha’il Region. Sustainability, 16(9), 3831. https://doi.org/10.3390/su16093831

