Developing an Adaptive Neuro-Fuzzy Inference System for Performance Evaluation of Pavement Construction Projects
Abstract
1. Introduction
2. Literature Review
2.1. Critical Success Factors in Pavement Construction
- Stakeholder management and communication in pavement construction.
 
- 2.
 - Sustainable practices in pavement construction.
 
- 3.
 - Value management techniques for pavement construction.
 
- 4.
 - Organization-based factor rankings in pavement construction.
 
2.2. Development of PCPP
2.3. ANFIS Application in Engineering, Construction, and Management Research
2.4. Point of Departure
3. Research Methodology
3.1. Questionnaire Development and Preparing Input Linguistic Variables
3.2. Relative Importance Index for PCPP
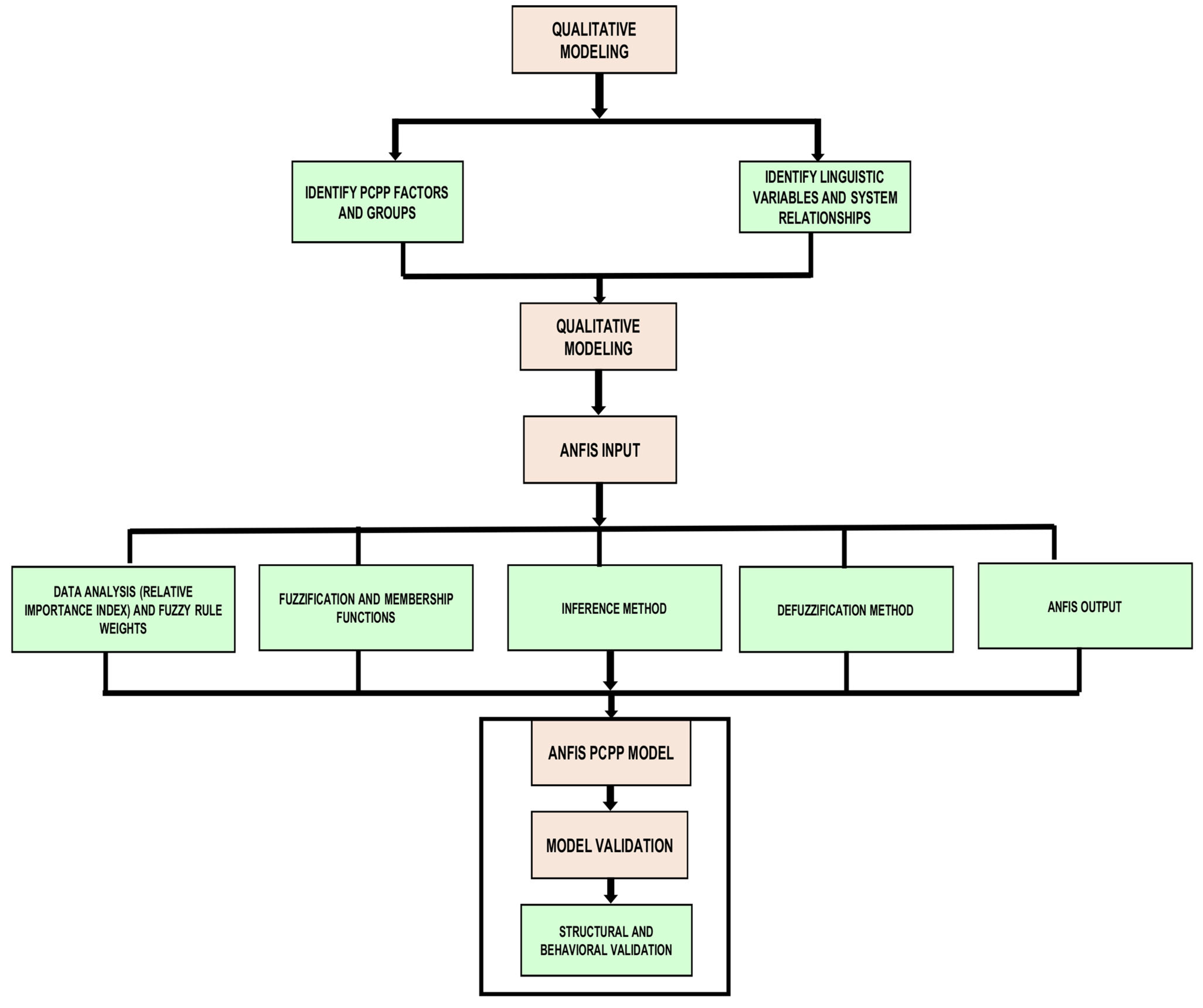
4. Proposed Adaptive Neuro-Fuzzy Inference System Model
4.1. Membership Functions
4.2. Adaptive Neuro-Fuzzy Inference System
4.3. Development of the ANFIS–PCPP Assessment Model
- Level: Operational Management Systems-Related Factors (CF1) = ANFIS of (CF1-01 to CF01-12).
 - Level: Site Operations-Related Factors (CF2) = ANFIS of (CF2-01 to CF2-12).
 - Level: Logistics-Related Factors (CF3) = ANFIS of (CF3-01 to CF3-07).
 - Level: Human-Related Factors (CF4) = ANFIS of (CF4-01 to CF4-10).
 - Level: Bureaucracy- and Governance-Related Factors (CF5) = ANFIS of (CF5-01 to CF5-08).
 - Level: Financial Factors (CF6) = ANFIS of (CF6-01 to CF6-05).
 - Level: Communication-Related Factors (CF7) = ANFIS of (CF7-01 to CF7-06).
 
4.4. The Validation Principles of the PCPP Model
4.5. Structural Validation
4.6. Behavioral Validation
- The dataset is partitioned into k homogeneous subgroups.
 - One subgroup was selected for testing, and the remaining k−1 subgroups were retained for training.
 - The model was calibrated using training subsets and was subsequently used to generate predictions for the test subset.
 - Various statistical tests were conducted to assess the accuracy of the optimal model prediction, including the RMSE and R2, as outlined by Naji et al. (2022) [29].
 
4.7. Results and Analysis
4.8. Discussion of Results
5. Conclusions
6. Recommendations
Author Contributions
Funding
Institutional Review Board Statement
Informed Consent Statement
Data Availability Statement
Conflicts of Interest
Appendix A
- Not Important
 - Slightly Important
 - Moderately Important
 - Very Important
 - Extremely Important
 
| Classification 1: Operations Management-Related Factors | Rank | 
| Factor | |
| Establishment of material supply management system | |
| Establishment of a quality management system | |
| Establishment of a management system to mitigate surface topography problems | |
| Establishment of a change management tool to mitigate the impact of changes. | |
| Establishment of a health and safety management system on the construction site | |
| Establishment of a project management plan (PMP) | |
| Establishment of a site security system | |
| Establishment of a schedule management system | |
| Employing a sub-contractor management system | |
| Implementation of environmental management system | |
| Setting up a conflict and claims resolution management system | |
| Establishment of a risk management system | |
| Classification 2: Contractor/Site-Related Factors | |
| Factor | |
| Experience of the contractor | |
| Employment of skilled individuals to operate tools and machinery | |
| Timely review of construction material prior to use (submittal review, samples) | |
| Examination of sub-contractors’ qualifications | |
| Periodic review and control of operational issues at site level between the management and operations team | |
| Assessment of site geological conditions | |
| Review of existing utility maps | |
| Inspecting the site before paving operation | |
| Establishment of a weather-protection system for construction materials | |
| Establishment of a site security system | |
| Readiness of contractor for urgent works imposed by the client | |
| Periodic review and management of key performance indicators (KPIs) by the contractor | |
| Classification 3: Logistics-Related Factors | |
| Factor | |
| Establishment of a transportation system for delivery of raw materials | |
| Establishment of a logistics management system | |
| Establishment of a transport system for site staff | |
| Enterprise resource planning software for logistic operations | |
| Establishment of a resources management system for interruptions during asphalt paving operations | |
| Availability of sufficient asphalt feeders | |
| Establishment of a maintenance management system for machinery and tools | |
| Classification 4: Human-related Factors | |
| Factor | |
| Establishment of a plan for short-staffing of manpower | |
| Managing employee demotivation because of frequent relocations | |
| Training programs (i.e., safety, technical, etc.) for workforce | |
| Establishment of an employee empowerment management system | |
| Measurement of employee satisfaction during project lifetime | |
| Welfare of workforce | |
| Monitoring the productivity of employees on a regular basis | |
| Availability of incentive mechanisms for its employees by the contractor | |
| Timely payment to its staff and subcontractors by the contractor | |
| Observance of the code of ethics by employees | |
| Classification 5: Bureaucracy- and Governance-Related Factors | |
| Factor | |
| Staff compliance with relevant laws and regulations | |
| Timely payment to the contractor by the client | |
| Effective government regulations easing import/export | |
| Timely acquisition of necessary permits by the contractor | |
| Establishment of a control mechanism to reduce public interference | |
| Establishment of a traffic management plan off-site | |
| Continually assessing stakeholder satisfaction throughout the project | |
| Capturing best practices and lessons learned | |
| Establishment of handing over and close-out procedures | |
| Classification 6: Financial Factors | |
| Factor | |
| Availability of a system to manage finances (financial management systems) | |
| Expenditure management and protocols on spending | |
| Certification of credit payments in a timely manner | |
| Timely communication of the contractor’s payment time period to the employer | |
| Audit system periodically to assess contractors’ compensation for delayed payments | |
| Classification 7: Communication-related factors | |
| Factor | |
| Establishment of a communication system (employees, stakeholders, sub-contractors, vendors, etc.) | |
| Communication of the project management plan (PMP) to all stakeholders. | |
| Conducting regular progress meetings with the employer and consultants | |
| Setting up a document management system | |
| Employment of information communication technology (ICT) during project administration | |
| Timely communication of design issues to the client | 
References
- Malik, A.; Parks, B.; Russell, B.; Lin, J.J.; Walsh, K.; Solomon, K.; Zhang, S.; Elston, T.; Goodman, S. Banking on the Belt and Road: Insights from a New Global Dataset of 13,427 Chinese Development Projects; AidData at William & Mary: Williamsburg, VA, USA, 2021; pp. 23–36. [Google Scholar]
 - Sun, D. China’s partnership diplomacy in the Middle East. In Routledge Handbook on China–Middle East Relations; Routledge: New York, NY, USA, 2021; pp. 299–311. [Google Scholar]
 - Gao, J.; Heng, F.; Yuan, Y.; Liu, Y. A Novel Machine Learning Method for Multiaxial Fatigue Life Prediction: Improved Adaptive Neuro-Fuzzy Inference System. Int. J. Fatigue 2024, 178, 108007. [Google Scholar] [CrossRef]
 - Akomah, B.B.; Ahinaquah, L.K.; Mustapha, Z. Skilled labour shortage in the building construction industry within the central region. Balt. J. Real Estate Econ. Constr. Manag. 2020, 8, 83–92. [Google Scholar] [CrossRef]
 - Huang, R.; Yeh, C. Development of an assessment framework for green highway construction. J. Chin. Inst. Eng. 2008, 31, 573–585. [Google Scholar] [CrossRef]
 - Terzi, S. Modeling for Pavement Roughness Using the ANFIS Approach. Adv. Eng. Softw. 2013, 57, 59–64. [Google Scholar] [CrossRef]
 - Pinto, J.K.; Slevin, D.P. Critical success factors in effective project implementation. In Project Management Handbook; Wiley: New York, NY, USA, 1988; Volume 479, pp. 167–190. [Google Scholar]
 - Goel, A.; Ganesh, L.S.; Kaur, A. Project management for social good: A conceptual framework and research agenda for socially sustainable construction project management. Int. J. Manag. Proj. Bus. 2020, 13, 695–726. [Google Scholar]
 - Lima, L.; Trindade, E.; Alencar, L.; Alencar, M.; Silva, L. Sustainability in the construction industry: A systematic review of the literature. J. Clean. Prod. 2021, 289, 125730. [Google Scholar] [CrossRef]
 - Gunduz, M.; Elsherbeny, H.A. Critical assessment of contract administration using multidimensional fuzzy logic approach. J. Constr. Eng. Manag. 2021, 147, 04020162. [Google Scholar] [CrossRef]
 - Babon-Ayeng, P.; Kissi, E.; Tannor, R.A.; Aigbavboa, C.; Badu, E. Critical success factors (CSFs) for the adoption of green construction concepts in road construction in Ghana. Int. J. Constr. Manag. 2022, 1–10. [Google Scholar] [CrossRef]
 - Mok, K.Y.; Shen, G.Q.; Yang, J. Stakeholder management studies in mega construction projects: A review and future directions. Int. J. Proj. Manag. 2015, 33, 446–457. [Google Scholar] [CrossRef]
 - Chan, A.P.C.; Yung, E.H.K.; Lam, P.T.I.; Tam, C.M.; Cheung, S.O. Application of Delphi method in selection of procurement systems for construction projects. Constr. Manag. Econ. 2001, 19, 699–718. [Google Scholar] [CrossRef]
 - Kärnä, S. Analysing customer satisfaction and quality in construction–the case of public and private customers. Nord. J. Surv. Real Estate Res. 2004, 2, 67–80. [Google Scholar]
 - Maloney, W.F. Construction product/service and customer satisfaction. J. Constr. Eng. Manag. 2002, 128, 522–529. [Google Scholar] [CrossRef]
 - Fewing, A. Stakeholder Management in Pavement Construction Projects. J. Constr. Manag. 2023, 45, 237–252. [Google Scholar]
 - Loosemore, M. Challenges in Stakeholder Management for Pavement Construction Projects. Constr. Res. Rev. 2023, 18, 511–526. [Google Scholar]
 - Mashali, S.; Lee, J.; Smith, P. Stakeholder Management in Mega Pavement Construction Projects. J. Mega Constr. 2023, 32, 789–802. [Google Scholar]
 - Koc, E.; Tan, C.; Johnson, M. Sustainable Practices in Pavement Construction: A Circular Economy Perspective. J. Sustain. Constr. 2023, 28, 103–120. [Google Scholar]
 - Abu-Khader, M.; Abdullatif, N. Value Management Techniques in Pavement Construction Projects: The Case of Jordan. Int. J. Value Eng. 2021, 15, 801–816. [Google Scholar]
 - Phelan, R.; Brown, K.; Turner, L. Organization-Based Factor Rankings in Pavement Construction Projects. Constr. Eng. J. 2019, 52, 1323–1340. [Google Scholar]
 - Gao, J.-X.; Heng, F.; Yuan, Y.-P.; Liu, Y.-Y. Fatigue Reliability Analysis of Composite Material Considering the Growth of Effective Stress and Critical Stiffness. Aerospace 2023, 10, 785. [Google Scholar] [CrossRef]
 - Aydin, K.; Kisi, O. Applicability of a fuzzy genetic system for crack diagnosis in Timoshenko beams. J. Comput. Civ. Eng. 2015, 29, 04014073. [Google Scholar] [CrossRef]
 - Mawdesley, M.J.; Al-Jibouri, S. Modelling construction project productivity using systems dynamics approach. Int. J. Product. Perform. Manag. 2010, 59, 18–36. [Google Scholar]
 - Elmousalami, H.H. Artificial intelligence and parametric construction cost estimate modeling: State-of-the-art review. J. Constr. Eng. Manag. 2020, 146, 03119008. [Google Scholar] [CrossRef]
 - Tiruneh, G.G.; Fayek, A.R.; Sumati, V. Neuro-fuzzy systems in construction engineering and management research. Autom. Constr. 2020, 119, 103348. [Google Scholar] [CrossRef]
 - Azimi, Y.; Sahandi, P.; Shirmohammadi, N. Prüfer conditions under the amalgamated construction. arXiv 2017, arXiv:1703.03962. [Google Scholar]
 - Kv, S.; Pillai, G.; Peethambaran, B. Prediction of landslide displacement with controlling factors using extreme learning adaptive neuro-fuzzy inference system (ELANFIS). Appl. Soft Comput. 2017, 61, 892–904. [Google Scholar] [CrossRef]
 - Naji, K.K.; Gunduz, M.; Naser, A.F. An adaptive neurofuzzy inference system for the assessment of change order management performance in construction. J. Manag. Eng. 2022, 38, 04021098. [Google Scholar] [CrossRef]
 - Ziari, H.; Sobhani, J.; Ayoubinejad, J.; Hartmann, T. Analysing the Accuracy of Pavement Performance Models in the Short and Long Terms: GMDH and ANFIS Methods. Road Mater. Pavement Des. 2016, 17, 619–637. [Google Scholar] [CrossRef]
 - Khalef, R.; El-Adaway, I.H. Automated identification of substantial changes in construction projects of airport improvement program: Machine learning and natural language processing comparative analysis. J. Manag. Eng. 2021, 37, 04021062. [Google Scholar] [CrossRef]
 - Sadrossadat, E.; Heidaripanah, A.; Osouli, S. Prediction of the Resilient Modulus of Flexible Pavement Subgrade Soils Using Adaptive Neuro-Fuzzy Inference Systems. Constr. Build. Mater. 2016, 123, 235–247. [Google Scholar] [CrossRef]
 - Hair, J.; Anderson, R.; Babin, B.; Black, W. Multivariate Data Analysis: A Global Perspective; Pearson Prentice-Hall: Upper Saddle River, NJ, USA, 2010; Volume 7. [Google Scholar]
 - Shrestha, K.K.; Shrestha, P.P. Change orders on road maintenance contracts: Causes and preventive measures. J. Leg. Aff. Disput. Resolut. Eng. Constr. 2019, 11, 04519009. [Google Scholar] [CrossRef]
 - Gunduz, M.; Tehemar, S.R. Assessment of delay factors in construction of sport facilities through multi criteria decision making. Prod. Plan. Control 2020, 31, 1291–1302. [Google Scholar] [CrossRef]
 - Seresht, N.G.; Fayek, A.R. Neuro-fuzzy system dynamics technique for modeling construction systems. Appl. Soft Comput. 2020, 93, 106400. [Google Scholar] [CrossRef]
 - Seresht, N.; Fayek, A. Application of fuzzy logic integrated with system dynamics in construction modeling. In Proceedings of the International Construction Specialty Conference of the Canadian Society for Civil Engineering (ICSC) (5th: 2015), Vancouver, BC, Canada, 7–10 June 2015; University of British Columbia: Vancouver, BC, Canada, 2015. [Google Scholar]
 - Larsen, J.K.; Shen, G.Q.; Lindhard, S.M.; Brunoe, T.D. Factors affecting schedule delay, cost overrun, and quality level in public construction projects. J. Manag. Eng. 2016, 32, 04015032. [Google Scholar] [CrossRef]
 - Jang, J.-S.R. ANFIS: Adaptive-network-based fuzzy inference system. IEEE Trans. Syst. Man Cybern. 1993, 23, 665–685. [Google Scholar] [CrossRef]
 - Abdulshahed, A.M.; Longstaff, A.P.; Fletcher, S.; Myers, A. Thermal error modelling of machine tools based on ANFIS with fuzzy c-means clustering using a thermal imaging camera. Appl. Math. Model. 2015, 39, 1837–1852. [Google Scholar] [CrossRef]
 - Benmouiza, K.; Cheknane, A. Clustered ANFIS network using fuzzy c-means, subtractive clustering, and grid partitioning for hourly solar radiation forecasting. Theor. Appl. Clim. 2019, 137, 31–43. [Google Scholar] [CrossRef]
 - Khan, M.A.; Zafar, A.; Farooq, F.; Javed, M.F.; Alyousef, R.; Alabduljabbar, H. Geopolymer concrete compressive strength via artificial neural network, adaptive neuro fuzzy interface system, and gene expression programming with k-fold cross validation. Front. Mater. 2021, 8, 621163. [Google Scholar] [CrossRef]
 








| Classification 1: Operation Management-Related Factors | Classification 2: Contractor/Site-Related Factors | 
| Establishment of a material supply management system. | Experience of the contractor. | 
| Establishment of a quality management system. | Employment of skilled individuals to operate tools and machinery. | 
| Establishment of a management system to mitigate surface topography problems. | Timely review of construction material prior to use (submittal review, samples). | 
| Establishment of a change management tool to mitigate the impact of changes. | Examination of sub-contractors’ qualifications. | 
| Establishment of a health and safety management system on the construction site. | Periodic review and control of operational issues at site level between the management and operations team. | 
| Establishment of a project management plan (PMP). | Assessment of site geological conditions. | 
| Establishment of a site security system. | Review of existing utility maps. | 
| Establishment of a schedule management system. | Inspecting the site before paving operation. | 
| Employing a sub-contractor management system. | Establishment of a weather-protection system for construction materials. | 
| Implementation of environmental management system. | Establishment of a site security system. | 
| Setting up a conflict and claims resolution management system. | Readiness of contractor for urgent works imposed by the client. | 
| Establishment of a risk management system. | Periodic review and management of key performance indicators (KPIs) by the contractor. | 
| Classification 3: Logistics-Related Factors | Classification 4: Human-Related Factors | 
| Establishment of a transportation system for delivery of raw materials. | Establishment of a plan for short staffing of manpower. | 
| Establishment of a logistics management system. | Managing employee demotivation because of frequent relocations. | 
| Establishment of a transport system for site staff. | Training programs (i.e., safety, technical, etc.) for workforce. | 
| Enterprise resource planning software for logistic operations. | Establishment of an employee empowerment management system. | 
| Establishment of a resources management system for interruptions during asphalt paving operations. | Measurement of employee satisfaction during project lifetime. | 
| Availability of sufficient asphalt feeders. | Welfare of workforce. | 
| Establishment of a maintenance management system for machinery and tools. | Monitoring the productivity of employees on a regular basis. | 
| Classification 5: Bureaucracy- and Governance-Related Factors | Availability of incentive mechanisms for its employees by the contractor. | 
| Staff compliance with relevant laws and regulations | Timely payment to its staff and subcontractors by the contractor. | 
| Timely payment to the contractor by the client | Observance of the code of ethics by employees. | 
| Effective government regulations easing import/export | Classification 6: Financial Factors | 
| Timely acquisition of necessary permits by the contractor. | Availability of a system to manage finances (financial management systems). | 
| Establishment of a control mechanism to reduce public interference. | Expenditure management and protocols on spending. | 
| Establishment of a traffic management plan off-site. | Certification of credit payments in a timely manner. | 
| Continually assessing stakeholder satisfaction throughout the project. | Timely communication of the contractor’s payment time to the employer. | 
| Capturing best practices and lessons learned. | Audit system to periodically assess contractors’ compensation for delayed payments. | 
| Establishment of handing over and close-out procedures. | |
| Classification 7: Communication-Related factors | |
| Establishment of a communication system (employees, stakeholders, sub-contractors, vendors, etc.). | |
| Communication of the project management plan (PMP) to all stakeholders. | |
| Conducting regular progress meetings with the employer and consultants. | |
| Setting up a document management system. | |
| Employment of information communication technology (ICT) during project administration. | |
| Timely communication of design issues to the client. | 
| ANFIS Model | RMSE | R2 | 
|---|---|---|
| Training data (ANFIS 1) | 5.556 | 0.958 | 
| Validating data (ANFIS 1) | 3.002 | 0.966 | 
| Training data (ANFIS 2) | 5.122 | 0.987 | 
| Validating data (ANFIS 2) | 2.988 | 0.924 | 
| Training data (ANFIS 3) | 6.112 | 0.914 | 
| Validating data (ANFIS 3) | 3.123 | 0.928 | 
| Training data (ANFIS 4) | 6.001 | 0.955 | 
| Validating data (ANFIS 4) | 3.236 | 0.967 | 
| Training data (ANFIS 5) | 5.891 | 0.988 | 
| Validating data (ANFIS 5) | 2.689 | 0.923 | 
| Training data (ANFIS 6) | 5.612 | 0.958 | 
| Validating data (ANFIS 6) | 3.269 | 0.967 | 
| Training data (ANFIS 7) | 5.236 | 0.965 | 
| Validating data (ANFIS 7) | 3.211 | 0.954 | 
| Training data (ANFIS 8) | 5.699 | 0.978 | 
| Validating data (ANFIS 8) | 3.265 | 0.989 | 
Disclaimer/Publisher’s Note: The statements, opinions and data contained in all publications are solely those of the individual author(s) and contributor(s) and not of MDPI and/or the editor(s). MDPI and/or the editor(s) disclaim responsibility for any injury to people or property resulting from any ideas, methods, instructions or products referred to in the content.  | 
© 2024 by the authors. Licensee MDPI, Basel, Switzerland. This article is an open access article distributed under the terms and conditions of the Creative Commons Attribution (CC BY) license (https://creativecommons.org/licenses/by/4.0/).
Share and Cite
Sirin, O.; Gunduz, M.; Al Nawaiseh, H.M. Developing an Adaptive Neuro-Fuzzy Inference System for Performance Evaluation of Pavement Construction Projects. Sustainability 2024, 16, 3771. https://doi.org/10.3390/su16093771
Sirin O, Gunduz M, Al Nawaiseh HM. Developing an Adaptive Neuro-Fuzzy Inference System for Performance Evaluation of Pavement Construction Projects. Sustainability. 2024; 16(9):3771. https://doi.org/10.3390/su16093771
Chicago/Turabian StyleSirin, Okan, Murat Gunduz, and Hazem M. Al Nawaiseh. 2024. "Developing an Adaptive Neuro-Fuzzy Inference System for Performance Evaluation of Pavement Construction Projects" Sustainability 16, no. 9: 3771. https://doi.org/10.3390/su16093771
APA StyleSirin, O., Gunduz, M., & Al Nawaiseh, H. M. (2024). Developing an Adaptive Neuro-Fuzzy Inference System for Performance Evaluation of Pavement Construction Projects. Sustainability, 16(9), 3771. https://doi.org/10.3390/su16093771
        
