The Adoption of Artificial Intelligence in Serbian Hospitality: A Potential Path to Sustainable Practice
Abstract
1. Introduction
- Q1.
- What are the perceptions of employees in the Serbian hotel industry regarding the acceptance and use of AI?
- Q2.
- How do these perceptions influence their actual usage behaviors towards AI technologies?
- Q3.
- What role do the facilitating conditions, effort expectancy, performance expectancy, social influence, and hedonic motivation play in shaping these perceptions and behaviors?
- Q4.
- To what extent can the adoption of AI in the Serbian hotel industry contribute to its sustainability goals?
2. Theoretical Background and Hypothesis
2.1. The Role of the Unified Theory of Acceptance and Use of Technology (UTAUT) in Developing AI Integration Models in Hospitality
2.2. Behavioral Intention and AI Usage Behavior in the Hotel Industry
2.3. Facilitating Conditions and the Acceptance of AI in the Hotel Industry
2.4. Hedonic Motivation
2.5. Performance Expectancy
2.6. Effort Expectancy
2.7. The Influence of Habits on the Acceptance of AI by Hotel Employees
2.8. Social Influence
3. Methodology
3.1. Research and Questionnaire Design
3.2. Sample and Data Collection Procedure
3.3. Data Analysis
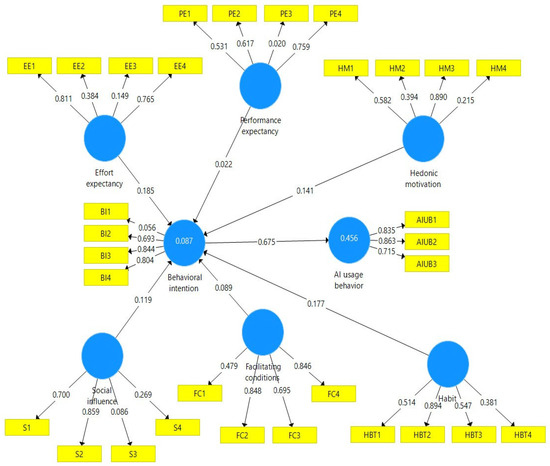
4. Results
5. Discussion
6. Conclusions
6.1. Theoretical Implications
6.2. Practical Implications
6.3. Limitations
6.4. Future Directions and Global Implications
Author Contributions
Funding
Institutional Review Board Statement
Informed Consent Statement
Data Availability Statement
Conflicts of Interest
References
- Li, J.J.; Bonn, M.A.; Ye, B.H. Hotel Employee’s Artificial Intelligence and Robotics Awareness and Its Impact on Turnover Intention: The Moderating Roles of Perceived Organizational Support and Competitive Psychological Climate. Tour. Manag. 2019, 73, 172–181. [Google Scholar] [CrossRef]
- Knani, M.; Echchakoui, S.; Ladhari, R. Artificial intelligence in tourism and hospitality: Bibliometric analysis and research agenda. Int. J. Hosp. Manag. 2022, 107, 103317. [Google Scholar] [CrossRef]
- Wu, D.J.; Brynjolfsson, E.; Brynjolfsson, E. The future of prediction: How Google searches foreshadow housing prices and sales. Brook. Pap. Econ. Act. 2015, 2, 89–135. [Google Scholar] [CrossRef]
- Kasavana, M.L.; Davis, J. Artificial Intelligence and the Hospitality Industry: Perspectives on the Past, Present, and Future. Cornell Hosp. Q. 2019, 60, 136–144. [Google Scholar] [CrossRef]
- Momani, A.M. The Unified Theory of Acceptance and Use of Technology: A New Approach in Technology Acceptance. Int. J. Sociotechnol. Knowl. Dev. 2020, 79–98. [Google Scholar] [CrossRef]
- Martínez-Martínez, A.; Cegarra-Navarro, J.G.; Garcia-Perez, A.; Wensley, A. Knowledge Agents as Drivers of Environmental Sustainability and Business Performance in the Hospitality Sector. Tour. Manag. 2019, 70, 381–389. [Google Scholar] [CrossRef]
- Pillai, R.; Sivathanu, B. Adoption of AI-Based Chatbots for Hospitality and Tourism. Int. J. Contemp. Hosp. Manag. 2020, 32, 3199. [Google Scholar] [CrossRef]
- Mariani, M.; Baggio, R.; Fuchs, M.; Höepken, W. Business Intelligence and Big Data in Hospitality and Tourism: A Systematic Literature Review. Int. J. Contemp. Hosp. Manag. 2018, 30, 3514–3554. [Google Scholar] [CrossRef]
- Brynjolfsson, E.; McAfee, A. The Business of Artificial Intelligence. Harvard Business Review, 2017. Available online: https://hbr.org/2017/07/the-business-of-artificial-intelligence (accessed on 20 July 2023).
- Russel, S.J.; Norvig, P. Artificial Intelligence: A Modern Approach, 2nd ed.; Prentice-Hall: New Jersey, NJ, USA, 2002; ISBN 978-0137903955. [Google Scholar]
- Li, X.; Chu, Z.; Lang, Y.; Yao, Y. A Survey on Chatbot Implementation in Customer Service. In Proceedings of the 2017 IEEE International Conference on Industrial Engineering and Engineering Management (IEEM), Singapore, 10–13 December 2017; pp. 1132–1136. [Google Scholar] [CrossRef]
- Gandomi, A.; Haider, M. Beyond the hype: Big data concepts, methods, and analytics. Int. J. Inf. Manage. 2015, 35, 137–144. [Google Scholar] [CrossRef]
- Davenport, T.H.; Harris, J. Competing on Analytics: The New Science of Winning; Harvard Business Review Press, 2007. Available online: https://hbr.org/2006/01/competing-on-analytics (accessed on 20 July 2023).
- Jain, A.; Singh, M.; Kumar, V. Chatbot for customer service: An overview. J. Ambient Intell. Humaniz. Comput. 2020, 11, 5015–5033. [Google Scholar] [CrossRef]
- Basiri, A.; Amirian, P.; Winstanley, A.; Moore, T. Making tourist guidance systems more intelligent, adaptive and personalised using crowd sourced movement data. J. Ambient Intell. Human Comput. 2018, 9, 413–427. [Google Scholar] [CrossRef]
- Davenport, T.H. Competing on Analytics. Harv. Bus. Rev. 2006, 84, 98. Available online: https://www.researchgate.net/publication/7327312_Competing_on_Analytics (accessed on 1 June 2023).
- Provost, F.; Fawcett, T. Data Science for Business: What You Need to Know about Data Mining and Data-Analytic Thinking; O’Reilly Media, 2013. Available online: http://oreilly.com/catalog/errata.csp?isbn=97814493613218 (accessed on 1 June 2023).
- Melián-Gonzalez, S.; Gutiérrez-Taño, D.; Bulchand-Gidumal, J. Predicting the Intentions to Use Chatbots for Travel and Tourism. Curr. Issues Tour. 2019, 24, 1–19. [Google Scholar] [CrossRef]
- Sigala, M. Tourism and COVID-19: Impacts and Implications for Advancing and Resetting Industry and Research. J. Bus. Res. 2020, 117, 312–321. [Google Scholar] [CrossRef]
- Lixandroiu, R.; Maican, C.; Sumedrea, S.; Tecau, A.; Nichifor, E.; Chitu, I.; Bratucu, G. Factors Influencing the Behavioral Intention to Use AI-Generated Images in Business. J. Organ. End User Comput. 2023, 35, 1–32. [Google Scholar] [CrossRef]
- Ngo, L.V.; O’Cass, A. Innovation and Business Success: The Mediating Role of Customer Participation. J. Bus. Res. 2013, 66, 1134–1142. [Google Scholar] [CrossRef]
- Russell, S.J.; Norvig, P. Artificial Intelligence: A Modern Approach, 3rd ed.; Pearson: San Antonio, TX, USA, 2018; ISBN 978-0136042594. [Google Scholar]
- Xiang, Z.; Du, Q.; Ma, Y.; Fan, W. A Comparative Analysis of Major Online Review Platforms: Implications for Social Media Analytics in Hospitality and Tourism. Tour. Manag. 2017, 58, 51–65. [Google Scholar] [CrossRef]
- Goel, P.; Kaushik, N.; Sivathanu, B.; Pillai, R.; Vikas, J. Consumers’ Adoption of Artificial Intelligence and Robotics in Hospitality and Tourism Sector: Literature Review and Future Research Agenda. Tourism Rev. 2022, 77, 1081–1096. [Google Scholar] [CrossRef]
- Chi, O.H.; Chi, C.G.; Gursoy, D.; Nunkoo, R. Customers’ acceptance of artificially intelligent service robots: The influence of trust and culture. Int. J. Inf. Manage 2023, 70, 102623. [Google Scholar] [CrossRef]
- Ozdemir, O.; Dogru, T.; Kizildag, M.; Erkmen, E. A critical reflection on digitalization for the hospitality and tourism industry: Value implications for stakeholders. Int. J. Contemp. Hosp. Manage. 2023, 35, 3305–3321. [Google Scholar] [CrossRef]
- Bowen, J.; Morosan, C. Beware hospitality industry: The robots are coming. Worldwide Hosp. Tourism Themes 2018, 10, 726–733. [Google Scholar] [CrossRef]
- Ivanov, S.; Gretzel, U.; Berezina, K.; Sigala, M.; Webster, C. Progress on Robotics in Hospitality and Tourism: A Review of the Literature. J. Hosp. Tour. Technol. 2019, 10, 489–521. [Google Scholar] [CrossRef]
- Wu, L.; Fan, A.; Yang, Y.; He, Y. Robotic involvement in the service encounter: A value-centric experience framework and empirical validation. J. Serv. Manag. 2021, 32, 783–812. [Google Scholar] [CrossRef]
- Sun, S.; Lee, P.C.; Law, R.; Zhong, L. The impact of cultural values on the acceptance of hotel technology adoption from the perspective of hotel employees. J. Hosp. Tour. Manag. 2020, 44, 61–69. [Google Scholar] [CrossRef]
- Rasheed, H.M.W.; Chen, Y.; Khizar, H.M.U.; Safeer, A.A. Understanding the factors affecting AI services adoption in hospitality: The role of behavioral reasons and emotional intelligence. Heliyon 2023, 9, e16968. [Google Scholar] [CrossRef]
- Han, X.; Bilgihan, A.; Okumus, F. Customer engagement research in hospitality and tourism: A systematic review. J. Hosp. Mark. Manag. 2021, 30, 1–34. [Google Scholar] [CrossRef]
- Zhong, L.; Verma, R.; Wei, W.; Morrison, A.M.; Yang, L. Multi-stakeholder perspectives on the impacts of service robots in urban hotel rooms. Technol. Soc. 2022, 68, 101846. [Google Scholar] [CrossRef]
- Limna, P. Artificial Intelligence (AI) in the hospitality industry: A review article. Int. J. Comput. Sci. Res. 2022, 6, 1–12. [Google Scholar] [CrossRef]
- Yang, L.; Henthorne, T.L.; George, B. Artificial Intelligence and Robotics Technology in the Hospitality Industry: Current Applications and Future Trends. Digit. Transf. Bus. Soc. 2020, 211–228. [Google Scholar] [CrossRef]
- Tong-On, P.; Siripipatthanakul, S.; Phayaphrom, B. The Implementation of Business Intelligence Using Data Analytics and Its Effects Towards Performance in Hotel Industry in Thailand. Int. J. Behav. Analytics 2021, 1, 1–16. Available online: https://ssrn.com/abstract=3944077 (accessed on 20 June 2023).
- Saini, A.; Bhalla, R. Artificial Intelligence and Automation: Transforming the Hospitality Industry or Threat to Human Touch. In Handbook of Research on Innovative Management Using AI in Industry 5.0; IGI Global: Hershey, PA, USA; pp. 88–97. [CrossRef]
- Nocker, M.; Sena, V. Big Data and Human Resources Management: The Rise of Talent Analytics. Soc. Sci. 2019, 8, 273. [Google Scholar] [CrossRef]
- Lu, V.N.; Wirtz, J.; Kunz, W.H.; Paluch, S.; Gruber, T.; Martins, A.; Patterson, P.G. Service Robots, Customers and Service Employees: What Can We Learn from the Academic Literature and Where Are the Gaps? J. Serv. Theory Pract. 2020, 30, 361–391. [Google Scholar] [CrossRef]
- Jarota, M. Artificial intelligence and robotisation in the EU-should we change OHS law? J. Occup. Med. Toxicol. 2021, 16, 1–8. [Google Scholar] [CrossRef]
- Eriksson, T.; Bigi, A.; Bonera, M. Think with me, or think for me? On the future role of artificial intelligence in marketing strategy formulation. TQM J. 2020, 32, 795–814. [Google Scholar] [CrossRef]
- Borra‘s, J.; Moreno, A.; Valls, A. Intelligent tourism recommender systems: A survey. Expert Syst. Appl. 2014, 41, 7370–73809. [Google Scholar] [CrossRef]
- Gretzel, U.; Sigala, M.; Xiang, Z.; Koo, C. Smart tourism: Foundations and developments. Electron. Mark. 2015, 25, 179–188. [Google Scholar] [CrossRef]
- Murphy, J.; Hofacker, C.; Gretzel, U. Dawning of the age of robots in hospitality and tourism: Challenges for teaching and research. Eur. J. Tour. Res. 2017, 15, 104–111. [Google Scholar] [CrossRef]
- Verhoef, P.C.; Stephen, A.T.; Kannan, P.K.; Luo, X.; Abhishek, V.; Andrews, M.; Bart, Y.; Datta, H.; Fong, N.; Hoffman, D.L.; et al. Consumer connectivity in a complex, technology-enabled, and mobile-oriented world with smart products. J. Interact. Mark. 2017, 40, 1–8. [Google Scholar] [CrossRef]
- Gaafar, H. Artificial intelligence in Egyptian tourism companies: Implementation and perception. J. Assoc. Arab. Univ. Tour. Hosp. 2020, 18, 66–78. [Google Scholar] [CrossRef]
- Koo, C.; Ricci, F.; Cobanoglu, C.; Okumus, F. Special issue on smart, connected hospitality and tourism. Inf. Syst. Front. 2017, 19, 699–703. [Google Scholar] [CrossRef][Green Version]
- Al-Qeisi, K.; Dennis, C.; Hegazy, A.; Abbad, M. How Viable Is the UTAUT Model in a Non-Western Context? Int. Bus. Res. 2015, 8, 204–219. [Google Scholar] [CrossRef]
- Al Qeisi, K.I.; Al-Abdallah, G.M. Website Design and Usage Behaviour: An Application of the UTAUT Model for Internet Banking in the UK. Int. J. Mark. Stud. 2014, 6, 75–89. [Google Scholar] [CrossRef]
- Albahri, A.S.; Alnoor, A.; Zaidan, A.A.; Albahri, O.S.; Hameed, H.; Zaidan, B.B.; Peh, S.S.; Zain, A.B.; Siraj, S.B.; Alamoodi, A.H.; et al. Based on the Multi-Assessment Model: Towards a New Context of Combining the Artificial Neural Network and Structural Equation Modelling: A Review. Chaos Solitons Fractals 2021, 153, 111445. [Google Scholar] [CrossRef]
- Williams, M.D.; Rana, N.P.; Dwivedi, Y.K. The Unified Theory of Acceptance and Use of Technology (UTAUT): A Literature Review. J. Enterp. Inf. Manag. 2015, 28, 443–448. [Google Scholar] [CrossRef]
- Wrycza, S.; Marcinkowski, B.; Gajda, D. The Enriched UTAUT Model for the Acceptance of Software Engineering Tools in Academic Education. Inf. Syst. Manag. 2017, 34, 38–49. [Google Scholar] [CrossRef]
- Wu, M.; Yu, P.; Weng, Y. A Study on User Behavior for I Pass by UTAUT: Using Taiwan’s MRT as an Example. Asia Pac. Manage. Rev. 2012, 17, 91–111. Available online: https://www.researchgate.net/publication/267296207_A_study_on_user_behavior_for_i_pass_by_UTAUT_Using_taiwan’s_MRT_as_an_example (accessed on 10 May 2023).
- Venkatesh, V.; Morris, M.G.; Davis, G.B.; Davis, F.D. User Acceptance of Information Technology: Toward a Unified View. MIS Q. 2003, 27, 425–478. [Google Scholar] [CrossRef]
- Venkatesh, V.; Thong, J.Y.L.; Xu, X. Consumer Acceptance and Use of Information Technology: Extending the Unified Theory. MIS Q. 2012, 36, 157–178. [Google Scholar] [CrossRef]
- Venkatesh, V. Determinants of Perceived Ease of Use: Integrating Control, Intrinsic Motivation, and Emotion into the Technology Acceptance Model. Inf. Syst. Res. 2000, 11, 342–365. [Google Scholar] [CrossRef]
- Venkatesh, V.; Davis, F.D. A Theoretical Extension of the Technology Acceptance Model: Four Longitudinal Field Studies. Mgmt. Sci. 2000, 46, 186–204. [Google Scholar] [CrossRef]
- Venkatesh, V.; Morris, M.G. Why Don’t Men Ever Stop to Ask for Directions? Gender, Social Influence, and their Role in Technology Acceptance and Usage Behavior. MIS Q. 2000, 24, 115–139. [Google Scholar] [CrossRef]
- Gajić, T.; Blešić, I.; Petrović, M.D.; Radovanovć, M.M.; Ðoković, F.; Demirović Bajrami, D.; Kovacic, S.; Jošanov Vrgović, I.; Tretyakova, T.N.; Syromiatnikova, J.A. Stereotypes and Prejudices as (Non) Attractors for Willingness to Revisit Tourist-Spatial Hotspots in Serbia. Sustainability 2023, 15, 5130. [Google Scholar] [CrossRef]
- Vuković, D.B.; Zobov, A.M.; Degtereva, E.A. The Nexus between Tourism and Regional Real Growth: Dynamic Panel Threshold Testing. J. Geogr. Inst. “Jovan Cvijic” SASA 2022, 72, 111–116. [Google Scholar] [CrossRef]
- Davis, F.D. Perceived Usefulness, Perceived Ease of Use, and User Acceptance of Information Technology. MIS Q. 1989, 13, 319–340. [Google Scholar] [CrossRef]
- Venkatesh, V.; Morris, M.G.; Ackerman, P.L. A Longitudinal Field Investigation of Gender Differences in Individual Technology Adoption Decision-Making Processes. Organ. Behav. Hum. Decis. Processes. 2000, 83, 33–60. [Google Scholar] [CrossRef] [PubMed]
- Dellaert, B.G.; Kahn, B.E. How Tolerable Is Delay? Consumers’ Evaluations of Internet Web Sites After Waiting. J. Interact. Mark. 1999, 13, 41–54. [Google Scholar] [CrossRef]
- Ajzen, I. The Theory of Planned Behavior. Organ. Behav. Hum. Decis. Processes. 1991, 50, 179–211. [Google Scholar] [CrossRef]
- Ajzen, I. Perceived Behavioral Control, Self-Efficacy, Locus of Control, and the Theory of Planned Behavior. J. Appl. Soc. Psychol. 2002, 80, 2918–2940. [Google Scholar] [CrossRef]
- Hernandez, A.A. Assessing the Maturity of Green IT Adoption Within the Philippine Manufacturing Industry. Int. J. Sociotechnol. Knowl. Dev. 2017, 9, 37–55. [Google Scholar] [CrossRef][Green Version]
- Hussein, A.S.; Rosita, N.H.; Ayuni, R.F. Knowledge Management Orientation Behavior and Innovation: A Lesson from Indonesia Creative Economy Sector. Int. J. Sociotechnol. Knowl. Dev. 2019, 11, 17–28. [Google Scholar] [CrossRef]
- Momani, A.M.; Jamous, M.M.; Hilles, S.M.S. Technology Acceptance Theories: Review and Classification. Int. J. Cyber Behav. Psychol. Learn. 2017, 7, 1–14. [Google Scholar] [CrossRef]
- Sivathanu, B.; Pillai, R. Leveraging Technology for Talent Management: Foresight for Organizational Performance. Int. J. Sociotechnol. Knowl. Dev. 2019, 11, 16–30. [Google Scholar] [CrossRef]
- Sahu, A.K.; Padhy, R.; Dhir, A. Envisioning the Future of Behavioral Decision-Making: A Systematic Literature Review of Behavioral Reasoning Theory. Australas. Mark. J. (AMJ) 2020, 28, 145–159. [Google Scholar] [CrossRef]
- Bae, H.; Oh, J.-H. Biped robot state estimation using compliant inverted pendulum model. Robot. Auton. Syst. 2018, 108, 38–50. [Google Scholar] [CrossRef]
- Arunnaa, S.; Marwin, A.M.S. The Luxury Value Perception: Malaysian Emotional Intelligence Towards Purchase Intention. Voice Acad. 2021, 17, 1–10. Available online: https://ir.uitm.edu.my/id/eprint/49990/ (accessed on 12 June 2023).
- Park, B.; Chang, H.; Park, S.S. Adoption of Digital Devices for Children Education: Korean Case. Telematics Inform. 2019, 38, 247–256. [Google Scholar] [CrossRef]
- Essien, A.; Chukwukelu, G. Deep Learning in Hospitality and Tourism: A Research Framework Agenda for Future Research. Int. J. Contemp. Hosp. Manag. 2022, 34, 4480–4515. [Google Scholar] [CrossRef]
- Davenport, T.; Guha, A.; Grewal, D.; Bressgott, T. How Artificial Intelligence Will Change the Future of Marketing. J. Acad. Mark. Sci. 2020, 48, 24–42. [Google Scholar] [CrossRef]
- Bisoi, S.; Mou Roy, D.; Samal, A. Impact of Artificial Intelligence in the Hospitality Industry. Int. J. Adv. Sci. Technol. 2020, 29, 4265–4276. Available online: http://sersc.org/journals/index.php/IJAST/article/view/13739 (accessed on 25 July 2023).
- Chi, O.H.; Denton, G.; Gursoy, D. Artificially Intelligent Device Use in Service Delivery: A Systematic Review, Synthesis, and Research Agenda. J. Hosp. Mark. Manag. 2020, 29, 757–786. [Google Scholar] [CrossRef]
- Prentice, C.; Dominique Lopes, S.; Wang, X. Emotional intelligence or artificial intelligence–an employee perspective. J. Hosp. Mark. Manag. 2020, 29, 377–403. [Google Scholar] [CrossRef]
- Jasonos, M.; McCormick, R. Technology Integration for Restaurants & Hospitality Industry in the Year 2025. Degree Programme Degree Programme in Tourism, Haaga-Helia University of Applied Sciences, 2017. Available online: https://www.theseus.fi/bitstream/handle/10024/132779/Jasonos_Michael%20McCormick_Richard.pdf (accessed on 25 July 2023).
- Khatri, M. How Digital Marketing along with Artificial Intelligence is Transforming Consumer Behaviour? Int. J. Res. Appl. Sci. Eng. Technol. 2021, 9, 523–527. [Google Scholar] [CrossRef]
- Sadangharn, P. Acceptance of Robots as Co-workers: Hotel Employees’ Perspective. Int. J. Eng. Bus. Manag. 2022, 14. [Google Scholar] [CrossRef]
- Savela, N.; Turja, T.; Oksanen, A. Social Acceptance of Robots in Different Occupational Fields: A Systematic Literature Review. Int. J. Soc. Robot. 2018, 10, 493–502. [Google Scholar] [CrossRef]
- Turja, T.; Oksanen, A. Robot Acceptance at Work: A Multilevel Analysis Based on 27 EU Countries. Int. J. Soc. Robot. 2019, 11, 679–689. [Google Scholar] [CrossRef]
- Hannola, L.; Richter, A.; Richter, S.; Stocker, A. Empowering Production Workers with Digitally Facilitated Knowledge Processes—A Conceptual Framework. Int. J. Prod. Res. 2018, 56, 4729–4743. [Google Scholar] [CrossRef]
- Melian-Gonzalez, S.; Bulchand-Gidumal, J. A Model That Connects Information Technology and Hotel Performance. Tour. Manag. 2016, 53, 30–37. [Google Scholar] [CrossRef]
- Anckar, B.; Walden, P. Introducing Web Technology in a Small Peripheral Hospitality Organization. Int. J. Contemp. Hosp. Manag. 2001, 13, 241–250. [Google Scholar] [CrossRef]
- Shove, E.; Southerton, D. Defrosting the Freezer: From Novelty to Convenience. J. Mater. Cult. 2000, 5, 301–319. [Google Scholar] [CrossRef]
- Cain, L.N.; Thomas, J.H.; Alonso, M., Jr. From Sci-Fi to Sci-Fact: The State of Robotics and AI in the Hospitality Industry. J. Hos. Tour. Technol. 2019, 10, 624–650. [Google Scholar] [CrossRef]
- Marinova, D.; de Ruyter, K.; Huang, M.H.; Meuter, M.L.; Challagalla, G. Getting Smart: Learning from Technology-Empowered Frontline Interactions. J. Serv. Res. 2017, 20, 29–42. [Google Scholar] [CrossRef]
- Lee, R.; Murphy, J.; Swilley, E. The Moderating Influence of Hedonic Consumption in an Extended Theory of Planned Behaviour. Serv. Ind. J. 2009, 29, 539–555. [Google Scholar] [CrossRef]
- Lin, H.; Chi, O.H.; Gursoy, D. Antecedents of Customers’ Acceptance of Artificially Intelligent Robotic Device Use in Hospitality Services. J. Hosp. Mark. Manag. 2020, 29, 530–549. [Google Scholar] [CrossRef]
- Gursoy, D.; Chi, O.H.; Lu, L.; Nunkoo, R. Consumers Acceptance of Artificially Intelligent (AI) Device Use in Service Delivery. Int. J. Inf. Manag. 2019, 49, 157–169. [Google Scholar] [CrossRef]
- Williams, P.; Soutar, G.N. Value, Satisfaction and Behavioral Intentions in an Adventure Tourism Context. Ann. Tour. Res. 2009, 36, 413–438. [Google Scholar] [CrossRef]
- Voss, K.; Spangenberg, E.; Grohmann, B. Measuring the Hedonic and Utilitarian Dimensions of Consumer Attitude. J. Mark. Res. 2003, 40, 310–320. [Google Scholar] [CrossRef]
- Mende, M.; Scott, M.L.; van Doorn, J.; Grewal, D.; Shanks, I. Service Robots Rising: How Humanoid Robots Influence Service Experiences and Elicit Compensatory Consumer Responses. J. Mark. Res. 2019, 56, 535–556. [Google Scholar] [CrossRef]
- Domínguez-Falcón, C.; Martín-Santana, J.D.; De Saá-Pérez, P. Human resources management and performance in the hotel industry: The role of the commitment and satisfaction of managers versus supervisors. Int. J. Contemp. Hosp. Manag. 2016, 28, 490–515. [Google Scholar] [CrossRef]
- Hughes, J.C.; Rog, E. Talent management: A strategy for improving employee recruitment, retention and engagement within hospitality organizations. Int. J. Contemp. Hosp. Manag. 2008, 20, 743–757. [Google Scholar] [CrossRef]
- Bakker, A.B.; Wilmar, B.; Schaufeli, N.; Leiter, M.P.; Toon, W. Work engagement: An emerging concept in occupational health psychology. Work Stress 2008, 22, 187–200. [Google Scholar] [CrossRef]
- Fahmi, T.M.; Mohamed, H.A.S. Examining the Relationship Between Talent Management Practices, Work Engagement and Intention to Quit of Academic Staff: Insights from Egyptian Faculties of Tourism and Hotels. Int. J. Hosp. Tour. Syst. 2020, 13, 2485. Available online: https://www.cabi.org/leisuretourism/abstract/20203188743 (accessed on 18 May 2023).
- Lu, N.V.; Capezio, A.; Lloyd, S.; Restubog, D.; Garcia, P.R.J.; Wang, L. In pursuit of service excellence: Investigating the role of psychological contracts and organizational identification of frontline hotel employees. Tour. Manag. 2016, 56, 8–19. [Google Scholar] [CrossRef]
- Holland, D.; Scullion, H. Towards a talent retention model: Mapping the building blocks of the psychological contract to the three stages of the acquisition process. Int. J. Hum. Resour. Manag. 2021, 32, 2683–2728. [Google Scholar] [CrossRef]
- Kwon, K.; Kim, T. An integrative literature review of employee engagement and innovative behavior: Revisiting the JD-R model. Hum. Resour. Manag. Rev. 2020, 30, 100704. [Google Scholar] [CrossRef]
- Ali, M.B.; Quaddus, M.; Rabbanee, F.K.; Shanka, T. Community Participation and Quality of Life in Nature-Based Tourism: Exploring the Antecedents and Moderators. J. Hosp. Tour. Res. 2022, 46, 630–661. [Google Scholar] [CrossRef]
- Vinuesa, R.; Azizpour, H.; Leite, I.; Balaam, M.; Dignum, V.; Domisch, S.; Felländer, A.; Langhans, S.D.; Tegmark, M.; Fuso Nerini, F. The Role of Artificial Intelligence in Achieving the Sustainable Development Goals. Nat. Commun. 2020, 11, 233. [Google Scholar] [CrossRef]
- Bartlett, J.E.; Kotrlik, J.W.; Higgins, C.C. Organizational Research: Determining Appropriate Sample Size in Survey Research. Inf. Technol. Learn. Perform. J. 2001, 19, 43–50. Available online: https://www.opalco.com/wp-content/uploads/2014/10/Reading-Sample-Size1.pdf (accessed on 18 May 2023).
- Horn, J.L. A rationale and test for the number of factors in factor analysis. Psychometrika 1965, 30, 179–185. [Google Scholar] [CrossRef]
- Kaiser, H.F. A second generation little jiffy. Psychometrika 1970, 35, 401–415. [Google Scholar] [CrossRef]
- Jilke, S. Measuring technological uncertainty and technological complexity: Scale development and an assessment of reliability and validity. Int. J. Innov. Sci. 2021, 13, 381–400. [Google Scholar] [CrossRef]
- Boslaugh, S.; McNutt, L.-A. Structural Equation Modeling. Encyclopedia Epidemiol. 2008, 26, 22512262. [Google Scholar] [CrossRef]
- Maydeu-Olivares, A.; Joe, H. Limited- and Full-Information Estimation and Goodness-of-Fit Testing in 2n Contingency Tables: A Unified Framework. J. Am. Stat. Assoc. 2005, 100, 1009–1020. [Google Scholar] [CrossRef]
- Kenny, D.A.; McCoach, D.B. Effect of the Number of Variables on Measures of Fit in Structural Equation Modeling. Struct. Equ. Model. 2003, 10, 333–351. [Google Scholar] [CrossRef]
- Miles, J.; Shevlin, M. A Time and a Place for Incremental Fit Indices. Pers. Individ. Differ. 2007, 42, 869–874. [Google Scholar] [CrossRef]
- Kamarozaman, Z.; Abdul Razak, F.Z. The Role of Facilitating Condition in Enhancing User’s Continuance Intention. Proc. J. Phys. Conf. Ser. 2021, 1793, 012022. [Google Scholar] [CrossRef]
- Akdim, K.; Casaló, L.V.; Flavián, C. The Role of Utilitarian and Hedonic Aspects in the Continuance Intention to Use Social Mobile Apps. J. Retail. Consum. Serv. 2022, 66, 102888. [Google Scholar] [CrossRef]
- Cao, G.; Duan, Y.; Edwards, J.S.; Dwivedi, Y.K. Understanding Managers’ Attitudes and Behavioral Intentions Towards Using Artificial Intelligence for Organizational Decision-Making. Technovation 2021, 106, 102312. [Google Scholar] [CrossRef]
- Kelly, S.; Kaye, S.-A.; Oviedo-Trespalacios, O. What Factors Contribute to the Acceptance of Artificial Intelligence? A Systematic Review. Telemat. Inform. 2023, 77, 101925. [Google Scholar] [CrossRef]
- Gajić, T.; Vukolić, D.; Zrnić, M.; Dénes, D.L. The Quality of Hotel Service as a Factor of Achieving Loyalty Among Visitors. Hotel. Tour. Manag. 2023, 11, 67–77. [Google Scholar] [CrossRef]
- Vukolić, D.; Gajić, T.; Petrović, M.D.; Bugarčić, J.; Spasojević, A.; Veljović, S.; Vuksanović, N.; Bugarčić, M.; Zrnić, M.; Knežević, S.; et al. Development of the Concept of Sustainable Agro-Tourism Destinations—Exploring the Motivations of Serbian Gastro-Tourists. Sustainability 2023, 15, 2839. [Google Scholar] [CrossRef]
- Gajić, T.; Minasyan, L.A.; Petrović, M.D.; Bakhtin, V.A.; Kaneeva, A.V.; Wiegel, N.L. Travelers’ (in)Resilience to Environmental Risks Emphasized in The Media and Their Redirecting to Medical Destinations: Enhancing Sustainability. Sustainability 2023, 15, 15297. [Google Scholar] [CrossRef]



| Gender | Age | Education | Monthly Income (in Euros) | ||||
|---|---|---|---|---|---|---|---|
| Men | Women | 20–35 | 38.2% | High School | 29.8% | <500 | 2.7% |
| 54.1% | 45.9% | 36–60 | 36.7% | Faculty | 60.2% | 500–1000 | 62.3% |
| >61 | 25.1% | PhD, MSc | 10% | >1000 | 35% | ||
| Items | m | sd | α | Factor Loading |
|---|---|---|---|---|
| AI is beneficial to sustainable hotel business | 2.03 | 1.168 | 0.852 | 0.659 |
| AI helps to complete the task faster | 2.97 | 1.437 | 0.843 | 0.787 |
| AI brings convenience to my work | 2.25 | 1.357 | 0.846 | 0.701 |
| AI can improve the sustainability of service quality | 3.09 | 1.382 | 0.825 | 0.744 |
| We are ready to use AI because it is easy to understand | 3.09 | 1.382 | 0.818 | 0.623 |
| Using the AI interface is less complex | 2.14 | 1.325 | 0.847 | 0.841 |
| The AI is intuitive and efficient to use | 2.12 | 1.325 | 0.868 | 0.744 |
| AI makes it easier for me to become an expert/skilled | 2.13 | 1.292 | 0.856 | 0.559 |
| People around me think that artificial intelligence should be used for business sustainability | 2.56 | 1.440 | 0.832 | 0.719 |
| Family and friends have an important role to play in the use of artificial intelligence | 2.01 | 1.291 | 0.876 | 0.658 |
| The use of artificial intelligence seems prestigious/admirable during travel | 4.35 | 2.205 | 0.841 | 0.743 |
| I will discuss the feeling of using artificial intelligence when traveling with my family | 3.86 | 2.068 | 0.836 | 0.783 |
| We can afford digital devices to use artificial intelligence | 3.52 | 2.089 | 0.839 | 0.827 |
| People around me think that artificial intelligence should be used for business sustainability | 2.56 | 1.440 | 0.832 | 0.719 |
| I have the necessary resources to use AI | 3.07 | 1.973 | 0.811 | 0.709 |
| AI is compatible with the technology devices I use | 3.27 | 1.994 | 0.829 | 0.699 |
| I can get help from others when I have difficulty using AI | 3.81 | 2.144 | 0.840 | 0.646 |
| Using artificial intelligence is fun for me because I contribute to sustainable business and quality | 3.03 | 1.950 | 0.891 | 0.759 |
| I like the AI application | 3.68 | 2.070 | 0.844 | 0.694 |
| AI application is kind of fun for me | 3.43 | 2.009 | 0.837 | 0.693 |
| The use of artificial intelligence enhances my tourist experience | 3.35 | 2.002 | 0.833 | 0.793 |
| Using artificial intelligence has become a habit for me | 3.43 | 2.073 | 0.826 | 0.864 |
| I like the AI application | 3.68 | 2.070 | 0.844 | 0.694 |
| AI application is kind of fun for me | 3.43 | 2.009 | 0.837 | 0.693 |
| The use of artificial intelligence enhances my tourist experience | 3.35 | 2.002 | 0.833 | 0.793 |
| Using artificial intelligence has become a habit for me | 3.43 | 2.073 | 0.826 | 0.864 |
| I have to use AI when I travel | 1.99 | 0.164 | 0.852 | 0.782 |
| I am addicted to using AI for its sustainability benefits | 1.57 | 0.503 | 0.868 | 0.931 |
| Using artificial intelligence has become commonplace for me | 2.00 | 0.151 | 0.819 | 0.815 |
| I intend to continue using AI in the future to contribute to sustainable business | 2.00 | 0.303 | 0.856 | 0.637 |
| I plan to continue to use AI frequently to improve my work | 1.96 | 1.217 | 0.888 | 0.941 |
| I foresee the use of artificial intelligence in the near future for the benefit of sustainable business | 3.46 | 1.212 | 0.831 | 0.723 |
| I want to inform others to use artificial intelligence when they travel | 2.58 | 1.440 | 0.877 | 0.658 |
| I want to continuously improve AI technology | 3.62 | 1.381 | 0.826 | 0.801 |
| I very often use artificial intelligence to plan work in a hotel | 2.02 | 1.322 | 0.819 | 0.970 |
| I very often use artificial intelligence to plan tourism products | 2.02 | 1.204 | 0.810 | 0.623 |
| Factors | m | sd | α | % of Variance | Cumulative % | CR | AVE |
|---|---|---|---|---|---|---|---|
| Performance expectancy | 2.41 | 0.895 | 0.655 | 24.514 | 24.514 | 0.800 | 0.505 |
| Effort expectancy | 2.24 | 1.00 | 0.677 | 10.598 | 35.112 | 0.810 | 0.520 |
| Social influence | 3.43 | 1.072 | 0.663 | 8.181 | 43.293 | 0.838 | 0.564 |
| Facilitating conditions | 3.29 | 1.591 | 0.632 | 6.983 | 50.276 | 0.813 | 0.523 |
| Hedonic motivation | 3.47 | 1.699 | 0.645 | 4.410 | 54.686 | 0.824 | 0.541 |
| Habit | 1.89 | 0.196 | 0.734 | 4.095 | 58.780 | 0.911 | 0.722 |
| Behavioral intention | 2.09 | 0.834 | 0.740 | 3.999 | 62.780 | 0.858 | 0.561 |
| AI usage behavior | 1.98 | 0.968 | 0.746 | 3.562 | 66.306 | 0.847 | 0.656 |
| Factors | Cronbach’s Alpha (>0.6) | rho_A (>0.7) | CR (>0.7) | AVE (>0.5) |
|---|---|---|---|---|
| Behavioural intention | 0.691 | 0.771 | 0.808 | 0.660 |
| Facilitating conditions | 0.864 | 0.841 | 0.816 | 0.537 |
| Hedonic motivation | 0.786 | 0.726 | 0.919 | 0.733 |
| Performance expectancy | 0.700 | 0.706 | 0.863 | 0.609 |
| AI Usage behavior | 0.729 | 0.738 | 0.847 | 0.651 |
| Effort expectancy | 0.742 | 0.715 | 0.832 | 0.553 |
| Habit | 0.715 | 0.733 | 0.887 | 0.677 |
| Social influence | 0.674 | 0.882 | 0.914 | 0.727 |
| Behavioral Intention | AI Usage Behavior | |||
| R2 | R2 adjusted | R2 | R2 adjusted | |
| 0.683 | 0.498 | 0.456 | 0.455 | |
| Behavioral Intention | Facilitating Conditions | Hedonic Motivation | Performance Expectancy | AI Usage Behavior | Effort Expectancy | Habit | Social Influence | |
|---|---|---|---|---|---|---|---|---|
| Behavioral intention | 0.812 | 0.061 | 0.087 | 0.106 | 0.727 | 0.148 | 0.199 | 0.104 |
| Facilitating conditions | 0.061 | 0.733 | 0.120 | 0.400 | 0.035 | 0.539 | 0.075 | 0.309 |
| Hedonic motivation | 0.087 | 0.120 | 0.856 | 0.556 | 0.066 | 0.498 | 0.095 | 0.370 |
| Performance expectancy | 0.106 | 0.400 | 0.556 | 0.780 | 0.063 | 0.132 | 0.117 | 0.414 |
| AI usage behavior | 0.727 | 0.035 | 0.066 | 0.063 | 0.807 | 0.086 | 0.271 | 0.082 |
| Effort expectancy | 0.148 | 0.539 | 0.498 | 0.132 | 0.086 | 0.744 | 0.113 | 0.283 |
| Habit | 0.199 | 0.075 | 0.095 | 0.117 | 0.271 | 0.113 | 0.823 | 0.112 |
| Social influence | 0.104 | 0.309 | 0.370 | 0.414 | 0.082 | 0.283 | 0.112 | 0.853 |
| Factors | Items | Variance Inflation Factor—VIF (VIF < 3.3) |
|---|---|---|
| AI usage behavior | AIUB1 | 1.660 |
| AIUB2 | 1.917 | |
| AIUB3 | 1.285 | |
| Behavioral intention | BI1 | 1.071 |
| BI2 | 1.656 | |
| BI3 | 1.228 | |
| BI4 | 1.842 | |
| Effort expectancy | EE1 | 1.478 |
| EE2 | 1.732 | |
| EE3 | 1.531 | |
| EE4 | 1.231 | |
| Facilitating conditions | FC1 | 2.280 |
| FC2 | 2.575 | |
| FC3 | 2.197 | |
| FC4 | 1.666 | |
| Habit | HBT1 | 2.337 |
| HBT2 | 1.034 | |
| HBT3 | 3.314 | |
| HBT4 | 1.869 | |
| Hedonic motivation | HM1 | 1.482 |
| HM2 | 1.393 | |
| HM3 | 2.142 | |
| HM4 | 1.711 | |
| Performance expectancy | PE1 | 1.200 |
| PE2 | 2.174 | |
| PE3 | 1.338 | |
| PE4 | 1.991 | |
| Social influence | S1 | 1.209 |
| S2 | 1.157 | |
| S3 | 2.430 | |
| S4 | 2.570 |
| Saturated Model | Estimated Model | |
|---|---|---|
| SRMR | 0.072 | 0.072 |
| d_ULS | 0.069 | 0.069 |
| d_G | 0.041 | 0.043 |
| Chi-Square | 2.782 | 2.782 |
| NFI | 0.961 | 0.961 |
| Estimate (β) | Sample Mean (M) | Standard Deviation | Path from BI to AUB (β) | Indirect Effect (β) | t Statistics | p Values | Hypothesis | |
|---|---|---|---|---|---|---|---|---|
| Behavioral intention ➜ AI Usage behavior | 0.675 | 0.678 | 0.016 | - | - | 42.543 | 0.000 | H1 ✔ |
| Facilitating conditions ➜ Behavioral intention | 0.089 | 0.000 | 0.089 | 0.675 | 0.995 | 0.020 | H2 ✔ | |
| Hedonic motivation ➜ Behavioral intention | 0.141 | 0.011 | 0.120 | 0.675 | 0.09517 | 1.176 | 0.040 | H3 ✔ |
| Performance expectancy ➜ Behavioral intention | 0.022 | 0.013 | 0.072 | 0.675 | 0.01485 | 0.312 | 0.055 | H4 ✔ |
| Effort expectancy ➜ Behavioral intention | 0.185 | 0.126 | 0.154 | 0.675 | 0.01248 | 1.196 | 0.032 | H5 ✔ |
| Habit ➜ Behavioral intention | 0.177 | 0.187 | 0.038 | 0.675 | 0.01194 | 4.712 | 0.000 | H6 ✔ |
| Social influence ➜ Behavioral intention | 0.119 | 0.030 | 0.109 | 0.675 | 0.06007 | 1.096 | 0.054 | H7 ✔ |
Disclaimer/Publisher’s Note: The statements, opinions and data contained in all publications are solely those of the individual author(s) and contributor(s) and not of MDPI and/or the editor(s). MDPI and/or the editor(s) disclaim responsibility for any injury to people or property resulting from any ideas, methods, instructions or products referred to in the content. |
© 2024 by the authors. Licensee MDPI, Basel, Switzerland. This article is an open access article distributed under the terms and conditions of the Creative Commons Attribution (CC BY) license (https://creativecommons.org/licenses/by/4.0/).
Share and Cite
Gajić, T.; Vukolić, D.; Bugarčić, J.; Đoković, F.; Spasojević, A.; Knežević, S.; Đorđević Boljanović, J.; Glišić, S.; Matović, S.; Dávid, L.D. The Adoption of Artificial Intelligence in Serbian Hospitality: A Potential Path to Sustainable Practice. Sustainability 2024, 16, 3172. https://doi.org/10.3390/su16083172
Gajić T, Vukolić D, Bugarčić J, Đoković F, Spasojević A, Knežević S, Đorđević Boljanović J, Glišić S, Matović S, Dávid LD. The Adoption of Artificial Intelligence in Serbian Hospitality: A Potential Path to Sustainable Practice. Sustainability. 2024; 16(8):3172. https://doi.org/10.3390/su16083172
Chicago/Turabian StyleGajić, Tamara, Dragan Vukolić, Jovan Bugarčić, Filip Đoković, Ana Spasojević, Snežana Knežević, Jelena Đorđević Boljanović, Slobodan Glišić, Stefana Matović, and Lóránt Dénes Dávid. 2024. "The Adoption of Artificial Intelligence in Serbian Hospitality: A Potential Path to Sustainable Practice" Sustainability 16, no. 8: 3172. https://doi.org/10.3390/su16083172
APA StyleGajić, T., Vukolić, D., Bugarčić, J., Đoković, F., Spasojević, A., Knežević, S., Đorđević Boljanović, J., Glišić, S., Matović, S., & Dávid, L. D. (2024). The Adoption of Artificial Intelligence in Serbian Hospitality: A Potential Path to Sustainable Practice. Sustainability, 16(8), 3172. https://doi.org/10.3390/su16083172

