Study on the Spatiotemporal Evolution of Urban Land Use Efficiency in the Beijing–Tianjin–Hebei Region
Abstract
1. Introduction
2. Literature Review
2.1. BTH Urban Agglomeration
2.2. ULUE
3. Methodology
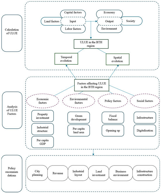
3.1. Analytical Framework
3.2. DEA Model
3.2.1. Basic Model
3.2.2. S-DEA Model
3.3. Data Source
3.3.1. Input Indicators
3.3.2. Output Indicators
4. Results
4.1. ULUE Results
4.1.1. Comprehensive Efficiency
4.1.2. Technical Efficiency
4.1.3. Scale Efficiency
4.1.4. Super Efficiency
4.2. Spatiotemporal Pattern of ULUE
4.2.1. Temporal Evolution of ULUE
4.2.2. Spatial Evolution of ULUE
4.3. Factors Influencing ULUE
4.3.1. Main Influencing Factors and Their Action Mechanisms
4.3.2. Model Selection
4.3.3. Result Analysis
5. Discussion
5.1. Key Findings
5.2. Research Contributions
5.3. Research Limitations
6. Conclusions
Author Contributions
Funding
Institutional Review Board Statement
Informed Consent Statement
Data Availability Statement
Conflicts of Interest
References
- Zhou, Y.; Chen, M.X.; Tang, Z.P.; Mei, Z. Urbanization, land use change, and carbon emissions: Quantitative assessments for city-level carbon emissions in BTH region. Sustain. Cities Soc. 2021, 66, 102701. [Google Scholar] [CrossRef]
- Cook, W.D.; Seiford, L.M. Data envelopment analysis (DEA)—Thirty years on. Eur. J. Oper. Res. 2009, 192, 1–17. [Google Scholar] [CrossRef]
- Bao, W.; Yang, Y.; Zou, L. How to Reconcile Land Use Conflicts in Mega Urban Agglomeration? A Scenario-Based Study in the Beijing-Tianjin-Hebei Region, China. J. Environ. Manag. 2021, 296, 113168. [Google Scholar] [CrossRef] [PubMed]
- Xu, F.; Wang, Z.; Chi, G.; Zhang, Z. The Impacts of Population and Agglomeration Development on Land Use Intensity: New Evidence behind Urbanization in China. Land Use Policy 2020, 95, 104639. [Google Scholar] [CrossRef]
- Chen, J.; Pellegrini, P.; Yang, Z.; Wang, H. Strategies for Sustainable Urban Renewal: Community-Scale GIS-Based Analysis for Densification Decision Making. Sustainability 2023, 15, 7901. [Google Scholar] [CrossRef]
- Luo, M.; Lau, N. Urban Expansion and Drying Climate in an Urban Agglomeration of East China. Geophys. Res. Lett. 2019, 46, 6868–6877. [Google Scholar] [CrossRef]
- Lin, L.; Gao, T.; Luo, M.; Ge, E.; Yang, Y.; Liu, Z.; Zhao, Y.; Ning, G. Contribution of Urbanization to the Changes in Extreme Climate Events in Urban Agglomerations across China. Sci. Total Environ. 2020, 744, 140264. [Google Scholar] [CrossRef] [PubMed]
- Kim, S.K.; Bennett, M.M.; Van Gevelt, T.; Joosse, P. Urban Agglomeration Worsens Spatial Disparities in Climate Adaptation. Sci. Rep. 2021, 11, 8446. [Google Scholar] [CrossRef] [PubMed]
- Liu, K.; Xue, M.; Peng, M.; Wang, C. Impact of Spatial Structure of Urban Agglomeration on Carbon Emissions: An Analysis of the Shandong Peninsula, China. Technol. Forecast. Soc. Chang. 2020, 161, 120313. [Google Scholar] [CrossRef]
- Yan, Z.; Zhou, D.; Li, Y.; Zhang, L. An Integrated Assessment on the Warming Effects of Urbanization and Agriculture in Highly Developed Urban Agglomerations of China. Sci. Total Environ. 2022, 804, 150119. [Google Scholar] [CrossRef]
- Chen, Y.; Wang, J.; Xiong, N.; Sun, L.; Xu, J. Impacts of Land Use Changes on Net Primary Productivity in Urban Ag-glomerations under Multi-Scenarios Simulation. Remote Sens. 2022, 14, 1755. [Google Scholar] [CrossRef]
- Gao, B.; Wu, Y.; Li, C.; Zheng, K.; Wu, Y. Ecosystem Health Responses of Urban Agglomerations in Central Yunnan Based on Land Use Change. Int. J. Environ. Res. Public Health 2022, 19, 12399. [Google Scholar] [CrossRef] [PubMed]
- Yu, G.; Liu, T.; Wang, Q.; Li, T.; Li, X.; Song, G.; Feng, Y. Impact of Land Use/Land Cover Change on Ecological Quality during Urbanization in the Lower Yellow River Basin: A Case Study of Jinan City. Remote Sens. 2022, 14, 6273. [Google Scholar] [CrossRef]
- Chen, W.; Chi, G.; Li, J. Ecosystem Services and Their Driving Forces in the Middle Reaches of the Yangtze River Urban Agglomerations, China. Int. J. Environ. Res. Public Health 2020, 17, 3717. [Google Scholar] [CrossRef] [PubMed]
- Liu, M.; Wang, Y. Study on Water Resources and Water Environment in Urban Agglomeration. E3S Web. Conf. 2021, 248, 01045. [Google Scholar] [CrossRef]
- Wang, M.; Wang, L. Study on Land Use Change and Driving Force in Chengdu-Chongqing Urban Agglomeration. ITM Web. Conf. 2022, 47, 03037. [Google Scholar] [CrossRef]
- Zhai, H.; Yao, J.; Wang, G.; Zhang, T.; Dai, H. Simulation and Prediction of Land-Use Change in Urban Agglomerations Under Different Scenarios. In Proceedings of the 2021 IEEE International Geoscience and Remote Sensing Symposium IGARSS, Brussels, Belgium, 11–16 July 2021; pp. 6657–6660. [Google Scholar] [CrossRef]
- Shurpali, N.J. Urbanization Associated Changes in Biogeochemical Cycles. Glob. Chang. Biol. 2023, 29, 3237–3239. [Google Scholar] [CrossRef] [PubMed]
- Xue, D.; Yue, L.I.; Ahmad, F.; Draz, M.U.; Chandio, A.A.; Ahmad, M.; Amin, W. Empirical investigation of ULUE and influencing factors of the Yellow River basin Chinese cities. Land Use Policy 2022, 117, 106117. [Google Scholar] [CrossRef]
- Ruan, L.L.; He, T.T.; Xiao, W.; Chen, W.Q.; Lu, D.B.; Liu, S.C. Measuring the coupling of built-up land intensity and use efficiency: An example of the Yangtze River Delta urban agglomeration. Sustain. Cities Soc. 2022, 87, 104224. [Google Scholar] [CrossRef]
- Wang, C.L.; Liu, H.; Zhang, M.T.; Wei, Z.C. The border effect on urban land expansion in China: The case of BTH region. Land Use Policy 2018, 78, 287–294. [Google Scholar] [CrossRef]
- Tian, Y.Y.; Zhou, D.Y.; Jiang, G.H. A new quality management system of admittance indicators to improve industrial LUE in the BTH region. Land Use Policy 2021, 107, 105456. [Google Scholar] [CrossRef]
- Ma, W.Q.; Jiang, G.H.; Chen, Y.H.; Qu, Y.B.; Zhou, T.; Li, W.Q. How feasible is regional integration for reconciling land use conflicts across the urban–rural interface? Evidence from BTH metropolitan region in China. Land Use Policy 2020, 92, 104433. [Google Scholar] [CrossRef]
- He, S.W.; Yu, S.; Li, G.D.; Zhang, J.F. Exploring the influence of urban form on land-use efficiency from a spatio-temporal heterogeneity perspective: Evidence from 336 Chinese cities. Land Use Policy 2020, 95, 104576. [Google Scholar] [CrossRef]
- Liao, X.; Fang, C.L.; Shu, T.H.; Ren, Y.T. Spatiotemporal impacts of urban structure upon urban land-use efficiency: Evidence from 280 cities in China. Habitat Int. 2023, 131, 102727. [Google Scholar] [CrossRef]
- Xiao, Y.; Zhong, J.L.; Zhang, Q.F.; Xiang, X.; Huang, H. Exploring the coupling coordination and key factors between urbanization and LUE in ecologically sensitive areas: A case study of the Loess Plateau, China. Sustain. Cities Soc. 2022, 86, 104148. [Google Scholar] [CrossRef]
- Auzins, A.; Geipele, I.; Stamure, I. Measuring Land-Use Efficiency in Land Management. AMR 2013, 804, 205–210. [Google Scholar] [CrossRef]
- Liu, J.; Jin, X.B.; Xu, W.Y.; Yang, F.; Wang, S.L.; Zhou, Y.K. Assessing trade-offs and synergies among multiple land use functional efficiencies: Integrating ideal reference and key indicators for sustainable landscape management. Appl. Geogr. 2023, 158, 103037. [Google Scholar] [CrossRef]
- Dong, Y.; Jin, G.; Deng, X.Z. Dynamic interactive effects of urban land-use efficiency, industrial transformation, and carbon emissions. J. Clean. Prod. 2020, 270, 122547. [Google Scholar] [CrossRef]
- Fei, R.L.; Lin, Z.Y.; Chunga, J. How land transfer affects agricultural LUE: Evidence from China’s agricultural sector. Land Use Policy 2021, 103, 105300. [Google Scholar] [CrossRef]
- Yu, J.; Zhou, K.; Yang, S. LUE and influencing factors of urban agglomerations in China. Land Use Policy 2019, 88, 104143. [Google Scholar] [CrossRef]
- Xie, H.; Chen, Q.; Lu, F.; Wu, Q.; Wang, W. Spatial-temporal disparities, saving potential and influential factors of industrial LUE: A case study in urban agglomeration in the middle reaches of the Yangtze River. Land Use Policy 2018, 75, 518–529. [Google Scholar] [CrossRef]
- Zhou, X.; Wu, D.; Li, J.F.; Liang, J.L.; Zhang, D.; Chen, W.X. Cultivated LUE and its driving factors in the Yellow River Basin, China. Ecol. Indic. 2022, 144, 109411. [Google Scholar] [CrossRef]
- Chen, Q.; Zheng, L.; Wang, Y.; Wu, D.; Li, J.F. A comparative study on urban land use eco-efficiency of Yangtze and Yellow rivers in China: From the perspective of spatiotemporal heterogeneity, spatial transition and driving factors. Ecol. Indic. 2023, 151, 110331. [Google Scholar] [CrossRef]
- Song, G.; Ren, G.F. Spatial response of cultivated LUE to the maize structural adjustment policy in the “Sickle Bend” region of China: An empirical study from the cold area of northeast. Land Use Policy 2022, 123, 106421. [Google Scholar] [CrossRef]
- Sinha, R.P.; Edalatpanah, S.A. Efficiency and Fiscal Performance of Indian States: An Empirical Analysis Using Network DEA. JOSA 2023, 1, 1–7. [Google Scholar] [CrossRef]
- Tajbakhsh, A.; Hassini, E. A Data Envelopment Analysis Approach to Evaluate Sustainability in Supply Chain Networks. J. Clean. Prod. 2015, 105, 74–85. [Google Scholar] [CrossRef]
- Liu, H.-H.; Chen, T.-Y.; Chiu, Y.-H.; Kuo, F.-H. A Comparison of Three-Stage DEA and Artificial Neural Network on the Operational Efficiency of Semi-Conductor Firms in Taiwan. Sci. Res. 2013, 4, 27494. [Google Scholar] [CrossRef]
- Li, Q.; Wei, J.F.; Gao, W. Spatial differentiation and influencing factors of land eco-efficiency based on low carbon perspective: A case of 287 prefecture-level cities in China. Environ. Chall. 2023, 10, 100681. [Google Scholar] [CrossRef]
- Zhang, Z.; Zhong, J.; Zhao, Z.; Fang, H. Measurement and Influencing Factors of Urban Land Use Efficiency in Beijing-Tianjin-Hebei Region. China Soft Sci. 2022, S1, 121–126. [Google Scholar]
- Chavunduka, C.; Dipura, R.; Vudzijena, V. Land, investment and production in agrarian transformation in Zimbabwe. Land Use Policy 2021, 105, 105371. [Google Scholar] [CrossRef]
- He, T.T.; Song, H.P. A novel approach to assess the urban land-use efficiency of 767 resource-based cities in China. Ecol. Indic. 2023, 151, 110298. [Google Scholar] [CrossRef]
- Ge, K.; Zou, S.; Chen, D.; Lu, X.; Ke, S. Research on the Spatial Differences and Convergence Mechanism of Urban Land Use Efficiency under the Background of Regional Integration: A Case Study of the Yangtze River Economic Zone, China. Land 2021, 10, 1100. [Google Scholar] [CrossRef]
- Lu, X.; Kuang, B.; Li, J. Regional Difference Decomposition and Policy Implications of China’s Urban Land Use Efficiency under the Environmental Restriction. Habitat Int. 2018, 77, 32–39. [Google Scholar] [CrossRef]
- Pan, L.; Hu, H.; Jing, X.; Chen, Y.; Li, G.; Xu, Z.; Zhuo, Y.; Wang, X. The Impacts of Regional Cooperation on Urban Land-Use Efficiency: Evidence from the Yangtze River Delta, China. Land 2022, 11, 915. [Google Scholar] [CrossRef]
- Banker, R.D.; Cooper, A.C.W. Some Models for Estimating Technical and Scale Inefficiencies in Data Envelopment Analysis. Manag. Sci. 1984, 30, 1078–1092. [Google Scholar] [CrossRef]
- Tone, K.; Toloo, M.; Izadikhah, M. A Slacks-Based Measure of Efficiency in Data Envelopment Analysis. Eur. J. Oper. Res. 2020, 287, 560–571. [Google Scholar] [CrossRef]
- Zhu, X.; Li, Y.; Zhang, P.; Wei, Y.; Zheng, X.; Xie, L. Temporal-spatial characteristics of ULUE of China’s 35 mega cities based on DEA: Decomposing technology and scale efficiency. Land Use Policy 2019, 88, 104083. [Google Scholar] [CrossRef]
- Liu, J.; Jin, X.; Xu, W.; Fan, Y.; Ren, J.; Zhang, X.; Zhou, Y. Spatial coupling differentiation and development zoning trade-off of land space utilization efficiency in eastern China. Land Use Policy 2019, 85, 310–327. [Google Scholar] [CrossRef]
- Tang, Y.; Wang, K.; Ji, X.; Xu, H.; Xiao, Y. Assessment and spatial-temporal evolution analysis of ULUE under green development orientation: Case of the Yangtze River Delta urban agglomerations. Land 2021, 10, 715. [Google Scholar] [CrossRef]
- Song, Y.; Yeung, G.; Zhu, D.; Xu, Y.; Zhang, L. Efficiency of Urban Land Use in China’s Resource-Based Cities, 2000–2018. Land Use Policy 2022, 115, 106009. [Google Scholar] [CrossRef]
- Lu, X.; Chen, D.; Kuang, B.; Zhang, C.; Cheng, C. Is High-Tech Zone a Policy Trap or a Growth Drive? Insights from the Perspective of Urban Land Use Efficiency. Land Use Policy 2020, 95, 104583. [Google Scholar] [CrossRef]
- Jingxin, G.; Jinbo, S.; Lufang, W. A New Methodology to Measure the Urban Construction Land-Use Efficiency Based on the Two-Stage DEA Model. Land Use Policy 2022, 112, 105799. [Google Scholar] [CrossRef]
- Estoque, R.C.; Ooba, M.; Togawa, T.; Hijioka, Y.; Murayama, Y. Monitoring Global Land-Use Efficiency in the Context of the UN 2030 Agenda for Sustainable Development. Habitat Int. 2021, 115, 102403. [Google Scholar] [CrossRef]
- Jiao, L.; Xu, Z.; Xu, G.; Zhao, R.; Liu, J.; Wang, W. Assessment of Urban Land Use Efficiency in China: A Perspective of Scaling Law. Habitat Int. 2020, 99, 102172. [Google Scholar] [CrossRef]
- Jin, Y.; Zhang, B.; Zhang, H.; Tan, L.; Ma, J. The Scale and Revenue of the Land-Use Balance Quota in Zhejiang Province: Based on the Inverted U-Shaped Curve. Land 2022, 11, 1743. [Google Scholar] [CrossRef]
- Zhu, X.; Zhang, P.; Wei, Y.; Li, Y.; Zhao, H. Measuring the Efficiency and Driving Factors of Urban Land Use Based on the DEA Method and the PLS-SEM Model—A Case Study of 35 Large and Medium-Sized Cities in China. Sustain. Cities Soc. 2019, 50, 101646. [Google Scholar] [CrossRef]
- Marshall, J.D. Urban Land Area and Population Growth: A New Scaling Relationship for Metropolitan Expansion. Urban Stud. 2007, 44, 1889–1904. [Google Scholar] [CrossRef]
- Schiavina, M.; Melchiorri, M.; Freire, S.; Florio, P.; Ehrlich, D.; Tommasi, P.; Pesaresi, M.; Kemper, T. Land Use Efficiency of Functional Urban Areas: Global Pattern and Evolution of Development Trajectories. Habitat Int. 2022, 123, 102543. [Google Scholar] [CrossRef] [PubMed]
- Dong, S.; Ren, G.; Xue, Y.; Liu, K. Urban Green Innovation’s Spatial Association Networks in China and Their Mechanisms. Sustain. Cities Soc. 2023, 93, 104536. [Google Scholar] [CrossRef]
- Tanihara, S.; Kobayashi, Y.; Une, H.; Kawachi, I. Urbanization and Physician Maldistribution: A Longitudinal Study in Japan. BMC Health Serv. Res. 2011, 11, 260. [Google Scholar] [CrossRef]
- Wang, K.-L.; Sun, T.-T.; Xu, R.-Y.; Miao, Z.; Cheng, Y.-H. How Does Internet Development Promote Urban Green Innovation Efficiency? Evidence from China. Technol. Forecast. Soc. Chang. 2022, 184, 122017. [Google Scholar] [CrossRef]
- Liu, H.; Liu, J.; Yang, W.; Chen, J.; Zhu, M. Analysis and Prediction of Land Use in Beijing-Tianjin-Hebei Region: A Study Based on the Improved Convolutional Neural Network Model. Sustainability 2020, 12, 3002. [Google Scholar] [CrossRef]
- Zeng, C.; Yang, L.; Dong, J. Management of Urban Land Expansion in China through Intensity Assessment: A Big Data Perspective. J. Clean. Prod. 2017, 153, 637–647. [Google Scholar] [CrossRef]
- Li, S.; Fu, M.; Tian, Y.; Xiong, Y.; Wei, C. Relationship between Urban Land Use Efficiency and Economic Development Level in the Beijing–Tianjin–Hebei Region. Land 2022, 11, 976. [Google Scholar] [CrossRef]
- Vejchodská, E.; Shahab, S.; Hartmann, T. Revisiting the Purpose of Land Policy: Efficiency and Equity. J. Plan. Lit. 2022, 37, 575–588. [Google Scholar] [CrossRef]
- Yang, Y.; Liu, Y.; Li, Y.; Li, J. Measure of Urban-Rural Transformation in Beijing-Tianjin-Hebei Region in the New Millen-nium: Population-Land-Industry Perspective. Land Use Policy 2018, 79, 595–608. [Google Scholar] [CrossRef]
- Hirsch, W.Z. The Efficiency of Restrictive Land Use Instruments. Land Econ. 1977, 53, 145. [Google Scholar] [CrossRef]
- Han, M.Y.; Chen, G.Q.; Dunford, M. Land Use Balance for Urban Economy: A Multi-Scale and Multi-Type Perspective. Land Use Policy 2019, 83, 323–333. [Google Scholar] [CrossRef]
- Okwu, A.T.; Oseni, I.O.; Obiakor, R.T. Does Foreign Direct Investment Enhance Economic Growth? Evidence from 30 Leading Global Economies. Glob. J. Emerg. Mark. Econ. 2020, 12, 217–230. [Google Scholar] [CrossRef]
- Kacperczyk, M.; Sundaresan, S.; Wang, T. Do Foreign Investors Improve Market Efficiency? National Bureau of Economic Research: Cambridge, MA, USA, 2018; Volume 34, pp. 1317–1367. [Google Scholar] [CrossRef]
- Alfaro, L. Multinational Activity in Emerging Markets: How and When Does Foreign Direct Investment Promote Growth? In Geography, Location, and Strategy; Advances in Strategic Management; Emerald Publishing Limited: Leeds, UK, 2017; Volume 36, pp. 429–462. ISBN 978-1-78714-276-3. [Google Scholar]




| Input Indicator | Indicator Description | References |
|---|---|---|
| Capital | Social Fixed Assets Investment | Song et al., 2022 [51] |
| Government Expenditure | Ge et al., 2021; Lu et al., 2020 [43,52] | |
| Labor | Secondary and Tertiary Industry Employees | Tang et al., 2021; Song et al., 2022; Jingxin et al., 2022; [50,51,53] |
| Land | Area of Urban Built-Up Areas | Estoque et al., 2021; Jiao et al., 2020 [54,55] |
| Output Indicator | Indicator Description | References |
|---|---|---|
| Economy | Public Budget Revenue | Jin et al., 2022 [56] |
| Incremental Value of the Second and Third Industry | Song et al., 2022; Zhu et al., 2019 [51,57] | |
| Society | Per Capita Residential Land Area in the Municipal Area | Marshall et al., 2007; Schiavina et al., 2022 [58,59] |
| Total Collection Volume of Public Libraries | Dong et al., 2023 [60] | |
| Number of Hospital and Health Center Beds | Tanihara et al., 2011 [61] | |
| Environment | Area of Urban Garden and Green Space | Estoque et al., 2021 [54] |
| Decision-Making Unit | 2000 | 2001 | 2002 | 2003 | 2004 | 2005 | 2006 | 2007 | 2008 | 2009 | 2010 | 2011 |
| Beijing | 1 | 0.998 | 1 | 1 | 1 | 0.999 | 1 | 1 | 1 | 0.999 | 1 | 1 |
| Tianjin | 1 | 1 | 1 | 0.998 | 1 | 0.999 | 1 | 1 | 0.999 | 0.991 | 0.993 | 1 |
| Shijiazhuang | 1 | 0.968 | 0.977 | 0.976 | 0.973 | 0.978 | 0.979 | 0.98 | 0.981 | 0.981 | 0.975 | 0.97 |
| Tangshan | 0.93 | 0.929 | 0.927 | 0.929 | 0.927 | 0.938 | 0.949 | 0.956 | 0.977 | 0.986 | 0.993 | 0.995 |
| Qinhuangdao | 0.932 | 0.933 | 0.935 | 0.936 | 0.938 | 0.942 | 0.922 | 0.922 | 0.917 | 0.912 | 0.941 | 0.942 |
| Handan | 0.923 | 0.906 | 0.888 | 0.89 | 0.892 | 0.894 | 0.886 | 0.894 | 0.939 | 0.946 | 0.977 | 1 |
| Xingtai | 0.939 | 0.938 | 0.925 | 0.912 | 0.909 | 0.905 | 0.907 | 0.898 | 0.905 | 0.917 | 0.937 | 0.948 |
| Baoding | 0.958 | 0.946 | 0.939 | 0.929 | 0.917 | 0.907 | 0.909 | 0.907 | 0.909 | 0.899 | 0.904 | 0.928 |
| Zhangjiakou | 0.972 | 0.963 | 0.967 | 0.965 | 0.955 | 0.948 | 0.94 | 0.938 | 0.919 | 0.904 | 0.896 | 0.884 |
| Chengde | 0.95 | 0.944 | 0.952 | 0.946 | 0.95 | 0.925 | 0.914 | 0.923 | 0.922 | 0.903 | 0.916 | 0.959 |
| Cangzhou | 0.94 | 0.921 | 0.944 | 0.957 | 0.955 | 0.956 | 0.969 | 0.975 | 0.985 | 0.98 | 1 | 0.995 |
| Langfang | 0.875 | 0.884 | 0.888 | 0.961 | 0.976 | 0.987 | 1 | 1 | 0.995 | 0.975 | 0.966 | 0.983 |
| Hengshui | 0.862 | 0.848 | 0.853 | 0.852 | 0.868 | 0.888 | 0.878 | 0.881 | 0.908 | 0.917 | 0.96 | 0.924 |
| Mean value | 0.940 | 0.932 | 0.933 | 0.938 | 0.938 | 0.939 | 0.938 | 0.940 | 0.946 | 0.943 | 0.955 | 0.961 |
| Variance | 0.042 | 0.040 | 0.041 | 0.040 | 0.038 | 0.037 | 0.042 | 0.042 | 0.038 | 0.037 | 0.036 | 0.037 |
| Decision-Making Unit | 2012 | 2013 | 2014 | 2015 | 2016 | 2017 | 2018 | 2019 | 2020 | 2021 | 2022 | Average |
| Beijing | 1 | 0.999 | 0.999 | 0.997 | 0.998 | 0.998 | 1 | 1 | 1 | 1 | 1 | 0.999 |
| Tianjin | 1 | 0.999 | 1 | 1 | 1 | 1 | 1 | 1 | 0.995 | 1 | 1 | 0.999 |
| Shijiazhuang | 0.995 | 0.999 | 0.997 | 0.983 | 0.993 | 1 | 0.988 | 0.98 | 0.977 | 0.989 | 1 | 0.984 |
| Tangshan | 1 | 1 | 0.997 | 0.983 | 0.995 | 1 | 0.989 | 0.984 | 0.985 | 1 | 1 | 0.973 |
| Qinhuangdao | 0.953 | 0.937 | 0.94 | 0.974 | 0.951 | 0.972 | 0.987 | 1 | 0.994 | 1 | 1 | 0.951 |
| Handan | 1 | 0.997 | 1 | 1 | 0.999 | 0.982 | 0.981 | 0.989 | 0.979 | 1 | 1 | 0.955 |
| Xingtai | 0.946 | 0.94 | 0.939 | 0.933 | 0.954 | 0.999 | 0.978 | 0.98 | 0.981 | 0.985 | 1 | 0.942 |
| Baoding | 0.941 | 0.941 | 0.939 | 0.945 | 0.965 | 0.956 | 0.946 | 0.951 | 0.976 | 0.975 | 0.987 | 0.938 |
| Zhangjiakou | 0.907 | 0.89 | 0.901 | 0.91 | 0.923 | 0.978 | 0.987 | 0.997 | 0.973 | 0.986 | 1 | 0.944 |
| Chengde | 0.96 | 0.926 | 0.935 | 0.934 | 0.944 | 1 | 1 | 0.958 | 0.936 | 0.957 | 0.986 | 0.945 |
| Cangzhou | 1 | 1 | 1 | 0.995 | 1 | 1 | 0.998 | 0.988 | 0.988 | 0.994 | 1 | 0.980 |
| Langfang | 0.986 | 0.989 | 0.992 | 0.995 | 1 | 1 | 1 | 1 | 1 | 1 | 1 | 0.976 |
| Hengshui | 0.928 | 0.933 | 0.931 | 0.935 | 0.941 | 1 | 0.995 | 1 | 0.986 | 0.99 | 1 | 0.925 |
| Mean value | 0.968 | 0.963 | 0.964 | 0.966 | 0.972 | 0.991 | 0.987 | 0.986 | 0.981 | 0.990 | 0.998 | 0.959 |
| Variance | 0.033 | 0.039 | 0.036 | 0.032 | 0.029 | 0.015 | 0.015 | 0.017 | 0.016 | 0.013 | 0.005 | 0.022 |
| Decision-Making Unit | 2000 | 2001 | 2002 | 2003 | 2004 | 2005 | 2006 | 2007 | 2008 | 2009 | 2010 | 2011 |
| Beijing | 1 | 1 | 1 | 1 | 1 | 1 | 1 | 1 | 1 | 1 | 1 | 1 |
| Tianjin | 1 | 1 | 1 | 1 | 1 | 1 | 1 | 1 | 1 | 0.998 | 1 | 1 |
| Shijiazhuang | 1 | 1 | 1 | 1 | 1 | 1 | 1 | 0.999 | 1 | 1 | 1 | 0.997 |
| Tangshan | 1 | 1 | 1 | 1 | 1 | 1 | 1 | 1 | 1 | 1 | 1 | 1 |
| Qinhuangdao | 1 | 1 | 1 | 1 | 1 | 1 | 1 | 1 | 1 | 0.999 | 1 | 1 |
| Handan | 1 | 1 | 1 | 1 | 0.998 | 0.999 | 0.987 | 0.992 | 1 | 0.999 | 0.998 | 1 |
| Xingtai | 1 | 1 | 1 | 1 | 1 | 0.996 | 1 | 0.996 | 0.999 | 0.997 | 1 | 1 |
| Baoding | 1 | 1 | 0.998 | 0.993 | 0.991 | 0.973 | 0.975 | 0.977 | 0.981 | 0.975 | 0.975 | 0.988 |
| Zhangjiakou | 1 | 1 | 1 | 1 | 1 | 0.999 | 0.991 | 0.994 | 0.99 | 0.978 | 0.972 | 0.972 |
| Chengde | 1 | 1 | 1 | 1 | 1 | 1 | 1 | 1 | 1 | 0.994 | 0.997 | 1 |
| Cangzhou | 1 | 1 | 1 | 1 | 1 | 1 | 1 | 1 | 1 | 1 | 1 | 1 |
| Langfang | 1 | 1 | 1 | 1 | 1 | 1 | 1 | 1 | 1 | 0.997 | 1 | 1 |
| Hengshui | 1 | 1 | 1.000 | 0.999 | 0.999 | 0.997 | 0.996 | 0.997 | 0.998 | 0.995 | 0.995 | 0.996 |
| Mean value | 1 | 1 | 1 | 1 | 1 | 1 | 1 | 1 | 1 | 1 | 1 | 1 |
| Variance | 0.000 | 0.000 | 0.001 | 0.002 | 0.003 | 0.008 | 0.008 | 0.007 | 0.006 | 0.009 | 0.010 | 0.008 |
| Decision-Making Unit | 2012 | 2013 | 2014 | 2015 | 2016 | 2017 | 2018 | 2019 | 2020 | 2021 | 2022 | Average |
| Beijing | 1 | 1 | 1 | 0.998 | 0.998 | 0.998 | 1 | 1 | 1 | 1 | 1 | 1.000 |
| Tianjin | 1 | 1 | 1 | 1 | 1 | 1 | 1 | 1 | 0.995 | 1 | 1 | 1.000 |
| Shijiazhuang | 1 | 1 | 1 | 1 | 1 | 1 | 0.995 | 0.996 | 0.995 | 1 | 1 | 0.999 |
| Tangshan | 1 | 1 | 1 | 0.996 | 1 | 1 | 0.998 | 0.998 | 0.993 | 1 | 1 | 0.999 |
| Qinhuangdao | 1 | 0.996 | 1 | 1 | 0.999 | 1 | 1 | 1 | 1 | 1 | 1 | 1.000 |
| Handan | 1 | 1 | 1 | 1 | 1 | 1 | 0.999 | 1 | 0.988 | 1 | 1 | 0.998 |
| Xingtai | 1 | 1 | 0.998 | 0.992 | 1 | 1 | 1 | 1 | 0.991 | 0.994 | 1 | 0.998 |
| Baoding | 0.992 | 0.991 | 0.984 | 0.982 | 0.993 | 0.989 | 0.98 | 0.986 | 0.998 | 0.998 | 0.992 | 0.987 |
| Zhangjiakou | 0.972 | 0.979 | 0.98 | 0.98 | 0.985 | 0.989 | 0.995 | 0.998 | 0.992 | 0.995 | 1 | 0.990 |
| Chengde | 0.999 | 0.984 | 0.982 | 0.972 | 0.979 | 1 | 1 | 0.991 | 0.985 | 0.988 | 0.996 | 0.994 |
| Cangzhou | 1 | 1 | 1 | 1 | 1 | 1 | 1 | 0.995 | 0.994 | 0.999 | 1 | 0.999 |
| Langfang | 1 | 1 | 1 | 1 | 1 | 1 | 1 | 1 | 1 | 1 | 1 | 1.000 |
| Hengshui | 1 | 1 | 1 | 1 | 1 | 1 | 1 | 1 | 1 | 1 | 1 | 1 |
| Mean value | 0.997 | 0.996 | 0.995 | 0.994 | 0.996 | 0.998 | 0.997 | 0.997 | 0.994 | 0.998 | 0.999 | 0.997 |
| Variance | 0.008 | 0.007 | 0.008 | 0.010 | 0.007 | 0.004 | 0.006 | 0.004 | 0.005 | 0.004 | 0.002 | 0.004 |
| Decision-Making Unit | 2000 | 2001 | 2002 | 2003 | 2004 | 2005 | 2006 | 2007 | 2008 | 2009 | 2010 | 2011 |
| Beijing | 1 | 0.998 | 1 | 1 | 1 | 0.999 | 1 | 1 | 1 | 0.999 | 1 | 1 |
| Tianjin | 1 | 1 | 1 | 0.998 | 1 | 0.999 | 1 | 1 | 0.999 | 0.993 | 0.993 | 1 |
| Shijiazhuang | 1 | 0.968 | 0.977 | 0.976 | 0.973 | 0.978 | 0.979 | 0.981 | 0.981 | 0.981 | 0.975 | 0.974 |
| Tangshan | 0.93 | 0.929 | 0.927 | 0.929 | 0.927 | 0.938 | 0.949 | 0.956 | 0.977 | 0.986 | 0.993 | 0.995 |
| Qinhuangdao | 0.932 | 0.933 | 0.935 | 0.936 | 0.938 | 0.942 | 0.922 | 0.922 | 0.917 | 0.913 | 0.941 | 0.942 |
| Handan | 0.923 | 0.906 | 0.888 | 0.89 | 0.894 | 0.895 | 0.898 | 0.901 | 0.939 | 0.947 | 0.98 | 1 |
| Xingtai | 0.939 | 0.938 | 0.925 | 0.912 | 0.909 | 0.909 | 0.907 | 0.902 | 0.905 | 0.92 | 0.937 | 0.948 |
| Baoding | 0.958 | 0.946 | 0.941 | 0.936 | 0.925 | 0.933 | 0.932 | 0.928 | 0.926 | 0.922 | 0.927 | 0.939 |
| Zhangjiakou | 0.972 | 0.963 | 0.967 | 0.965 | 0.955 | 0.949 | 0.949 | 0.944 | 0.927 | 0.924 | 0.922 | 0.91 |
| Chengde | 0.95 | 0.944 | 0.952 | 0.946 | 0.95 | 0.925 | 0.914 | 0.923 | 0.922 | 0.909 | 0.919 | 0.959 |
| Cangzhou | 0.94 | 0.921 | 0.944 | 0.957 | 0.955 | 0.956 | 0.969 | 0.975 | 0.985 | 0.98 | 1 | 0.995 |
| Langfang | 0.875 | 0.884 | 0.888 | 0.961 | 0.976 | 0.987 | 1 | 1 | 0.995 | 0.978 | 0.966 | 0.983 |
| Hengshui | 0.862 | 0.848 | 0.853 | 0.852 | 0.868 | 0.888 | 0.878 | 0.881 | 0.908 | 0.917 | 0.96 | 0.924 |
| Mean value | 0.940 | 0.932 | 0.933 | 0.938 | 0.939 | 0.942 | 0.941 | 0.943 | 0.948 | 0.948 | 0.959 | 0.964 |
| Variance | 0.042 | 0.040 | 0.041 | 0.040 | 0.037 | 0.035 | 0.040 | 0.040 | 0.036 | 0.033 | 0.029 | 0.031 |
| Decision-Making Unit | 2012 | 2013 | 2014 | 2015 | 2016 | 2017 | 2018 | 2019 | 2020 | 2021 | 2022 | Average |
| Beijing | 1 | 0.999 | 0.999 | 0.999 | 1 | 1 | 1 | 1 | 1 | 1 | 1 | 1.000 |
| Tianjin | 1 | 0.999 | 1 | 1 | 1 | 1 | 1 | 1 | 1 | 1 | 1 | 0.999 |
| Shijiazhuang | 0.995 | 0.999 | 0.997 | 0.983 | 0.993 | 1 | 0.993 | 0.984 | 0.982 | 0.989 | 1 | 0.985 |
| Tangshan | 1 | 1 | 0.997 | 0.987 | 0.995 | 1 | 0.991 | 0.986 | 0.992 | 1 | 1 | 0.973 |
| Qinhuangdao | 0.953 | 0.94 | 0.94 | 0.974 | 0.952 | 0.972 | 0.987 | 1 | 0.994 | 1 | 1 | 0.952 |
| Handan | 1 | 0.997 | 1 | 1 | 0.999 | 0.982 | 0.982 | 0.989 | 0.991 | 1 | 1 | 0.957 |
| Xingtai | 0.946 | 0.94 | 0.942 | 0.941 | 0.954 | 0.999 | 0.978 | 0.98 | 0.99 | 0.991 | 1 | 0.944 |
| Baoding | 0.949 | 0.95 | 0.954 | 0.962 | 0.972 | 0.967 | 0.965 | 0.965 | 0.978 | 0.977 | 0.994 | 0.950 |
| Zhangjiakou | 0.934 | 0.91 | 0.919 | 0.928 | 0.938 | 0.988 | 0.991 | 0.999 | 0.981 | 0.991 | 1 | 0.953 |
| Chengde | 0.961 | 0.941 | 0.951 | 0.961 | 0.965 | 1 | 1 | 0.967 | 0.95 | 0.969 | 0.99 | 0.951 |
| Cangzhou | 1 | 1 | 1 | 0.996 | 1 | 1 | 0.998 | 0.993 | 0.994 | 0.994 | 1 | 0.981 |
| Langfang | 0.986 | 0.989 | 0.992 | 0.995 | 1 | 1 | 1 | 1 | 1 | 1 | 1 | 0.976 |
| Hengshui | 0.928 | 0.933 | 0.931 | 0.935 | 0.941 | 1 | 0.995 | 1 | 0.986 | 0.991 | 1 | 0.925 |
| Mean value | 0.971 | 0.967 | 0.969 | 0.972 | 0.976 | 0.992 | 0.990 | 0.989 | 0.987 | 0.992 | 0.999 | 0.962 |
| Variance | 0.028 | 0.034 | 0.032 | 0.026 | 0.025 | 0.012 | 0.011 | 0.013 | 0.013 | 0.010 | 0.003 | 0.021 |
| Decision-Making Unit | 2000 | 2001 | 2002 | 2003 | 2004 | 2005 | 2006 | 2007 | 2008 | 2009 | 2010 | 2011 |
| Beijing | 1.005 | 0.932 | 1.003 | 1.003 | 1.003 | 0.985 | 1.002 | 1.001 | 1.000 | 0.987 | 1.000 | 1.000 |
| Tianjin | 1.002 | 1.002 | 1.000 | 0.949 | 1.000 | 0.929 | 1.000 | 0.955 | 0.913 | 0.923 | 0.940 | 1.001 |
| Shijiazhuang | 1.007 | 0.818 | 0.852 | 0.844 | 0.827 | 0.843 | 0.848 | 0.855 | 0.856 | 0.865 | 0.884 | 0.907 |
| Tangshan | 0.685 | 0.719 | 0.730 | 0.764 | 0.794 | 0.820 | 0.836 | 0.854 | 0.877 | 0.892 | 0.909 | 0.904 |
| Qinhuangdao | 0.540 | 0.574 | 0.581 | 0.605 | 0.629 | 0.676 | 0.685 | 0.744 | 0.755 | 0.770 | 0.798 | 0.815 |
| Handan | 0.591 | 0.647 | 0.657 | 0.674 | 0.714 | 0.742 | 0.740 | 0.771 | 0.816 | 0.831 | 0.858 | 1.001 |
| Xingtai | 0.290 | 0.295 | 0.331 | 0.462 | 0.506 | 0.523 | 0.541 | 0.637 | 0.656 | 0.693 | 0.821 | 0.844 |
| Baoding | 0.563 | 0.589 | 0.625 | 0.640 | 0.669 | 0.674 | 0.677 | 0.694 | 0.766 | 0.773 | 0.792 | 0.808 |
| Zhangjiakou | 0.435 | 0.468 | 0.466 | 0.504 | 0.581 | 0.630 | 0.653 | 0.699 | 0.741 | 0.759 | 0.777 | 0.782 |
| Chengde | 0.205 | 0.259 | 0.321 | 0.432 | 0.537 | 0.560 | 0.576 | 0.641 | 0.693 | 0.718 | 0.771 | 0.828 |
| Cangzhou | 0.461 | 0.493 | 0.527 | 0.548 | 0.564 | 0.609 | 0.662 | 0.713 | 0.791 | 0.818 | 1.005 | 0.929 |
| Langfang | 0.456 | 0.538 | 0.635 | 0.694 | 0.731 | 0.754 | 1.001 | 1.001 | 0.846 | 0.830 | 0.843 | 0.871 |
| Hengshui | 0.018 | 0.126 | 0.218 | 0.304 | 0.341 | 0.394 | 0.420 | 0.452 | 0.465 | 0.506 | 0.636 | 0.584 |
| Mean value | 0.521 | 0.544 | 0.578 | 0.618 | 0.658 | 0.679 | 0.720 | 0.751 | 0.764 | 0.781 | 0.836 | 0.856 |
| Variance | 0.290 | 0.244 | 0.226 | 0.183 | 0.172 | 0.150 | 0.176 | 0.150 | 0.121 | 0.110 | 0.095 | 0.111 |
| Decision-Making Unit | 2012 | 2013 | 2014 | 2015 | 2016 | 2017 | 2018 | 2019 | 2020 | 2021 | 2022 | Average |
| Beijing | 1.000 | 0.962 | 0.979 | 0.973 | 0.974 | 0.975 | 0.986 | 1.002 | 1.002 | 1.003 | 1.005 | 0.991 |
| Tianjin | 1.001 | 0.981 | 1.003 | 1.002 | 1.006 | 1.004 | 1.008 | 1.000 | 0.921 | 1.001 | 1.014 | 0.981 |
| Shijiazhuang | 0.930 | 0.950 | 0.944 | 0.936 | 0.952 | 1.002 | 0.967 | 0.957 | 0.954 | 0.978 | 1.016 | 0.913 |
| Tangshan | 1.001 | 0.940 | 0.931 | 0.928 | 0.944 | 1.011 | 0.958 | 0.957 | 0.958 | 1.000 | 1.019 | 0.888 |
| Qinhuangdao | 0.812 | 0.826 | 0.849 | 0.901 | 0.898 | 0.927 | 0.954 | 1.001 | 0.978 | 1.005 | 1.020 | 0.797 |
| Handan | 1.002 | 0.925 | 1.000 | 1.001 | 0.912 | 0.928 | 0.927 | 0.942 | 0.934 | 1.003 | 1.014 | 0.853 |
| Xingtai | 0.814 | 0.825 | 0.840 | 0.824 | 0.840 | 0.954 | 0.942 | 0.940 | 0.948 | 0.966 | 1.018 | 0.718 |
| Baoding | 0.807 | 0.815 | 0.819 | 0.856 | 0.868 | 0.900 | 0.894 | 0.915 | 0.930 | 0.933 | 0.937 | 0.780 |
| Zhangjiakou | 0.785 | 0.794 | 0.810 | 0.821 | 0.871 | 0.909 | 0.918 | 0.924 | 0.889 | 0.908 | 1.006 | 0.745 |
| Chengde | 0.849 | 0.812 | 0.835 | 0.840 | 0.849 | 1.004 | 1.003 | 0.893 | 0.882 | 0.907 | 0.921 | 0.710 |
| Cangzhou | 1.000 | 1.001 | 0.985 | 0.969 | 1.002 | 1.009 | 0.950 | 0.933 | 0.938 | 0.965 | 1.029 | 0.822 |
| Langfang | 0.878 | 0.886 | 0.914 | 0.955 | 1.001 | 1.002 | 1.003 | 1.014 | 1.008 | 1.002 | 1.003 | 0.864 |
| Hengshui | 0.587 | 0.629 | 0.638 | 0.651 | 0.875 | 1.020 | 0.979 | 1.009 | 0.959 | 0.974 | 1.022 | 0.600 |
| Mean value | 0.872 | 0.865 | 0.881 | 0.890 | 0.918 | 0.972 | 0.959 | 0.957 | 0.941 | 0.970 | 1.002 | 0.806 |
| Variance | 0.124 | 0.103 | 0.105 | 0.099 | 0.061 | 0.045 | 0.036 | 0.040 | 0.035 | 0.036 | 0.035 | 0.104 |
| Variable | Definition | Unit | Sample Size | Mean | Maximum | Minimum | Standard Deviation |
|---|---|---|---|---|---|---|---|
| Fiscal balance | (Government expenditure − Government revenue)/Land transfer income | — | 299 | 2.597 | 36.068 | 0.159 | 3.252 |
| Industrial structure | Per capita added value of the tertiary industry/Per capita added value of the secondary industry | — | 299 | 1.109 | 5.298 | 0.413 | 0.804 |
| Openness level | Total import and export volume/GDP | — | 299 | 0.246 | 1.828 | 0.008 | 0.362 |
| Green development level | Added value of the secondary industry/Industrial wastewater discharge volume | 10,000 CYN/Million tons | 299 | 21.334 | 150.371 | 1.642 | 23.552 |
| Digitalization Level | International Internet users/Total population | Households count/person | 299 | 0.184 | 1.173 | 0.001 | 0.165 |
| Per capita GDP | GDP/Total population | 10,000 CYN/person | 299 | 3.879 | 19.000 | 0.461 | 3.150 |
| Infrastructure construction | Urban road area/total population | Square meter/person | 299 | 14.739 | 33.870 | 5.120 | 4.965 |
| Real estate investment | Real estate investment/Fixed asset investment | — | 299 | 0.166 | 0.583 | 0.028 | 0.118 |
| Per capita land area | Urban built-up area/Total population | Square kilometers/10,000 people | 299 | 0.287 | 1.089 | 0.050 | 0.275 |
| Variable | Model (1) | Model (2) | Model (3) | Model (4) | Model (5) | Model (6) | Model (7) |
|---|---|---|---|---|---|---|---|
| Fiscal balance | −0.017 *** (−5.108) | −0.010 *** (−3.920) | −0.005 ** (−2.083) | ||||
| Industrial structure | 0.257 *** (4.578) | 0.071 (1.491) | 0.013 (0.294) | ||||
| Openness level | 0.113 ** (2.186) | 0.270 *** (4.755) | 0.205 *** (2.987) | ||||
| Green development level | 0.004 *** (11.155) | 0.002 *** (4.660) | 0.002 *** (4.240) | ||||
| Digitalization level | 0.708 *** (12.841) | 0.478 *** (6.616) | 0.164 ** (2.100) | ||||
| Per capita GDP | 0.005 (0.788) | ||||||
| Infrastructure construction | 0.014 *** (6.498) | ||||||
| Real estate investment | 0.611 *** (3.873) | ||||||
| Per capita land area | 0.020 (0.200) | ||||||
| _cons | 0.863 *** (68.965) | 0.663 *** (18.670) | 0.792 *** (28.518) | 0.731 *** (64.642) | 0.690 *** (54.370) | 0.603 *** (18.563) | 0.369 *** (8.276) |
| Adjusted R2 | 0.332 | 0.351 | 0.303 | 0.493 | 0.538 | 0.615 | 0.720 |
| f-statistics | 12.414 *** | 11.848 *** | 9.543 *** | 23.268 *** | 27.734 *** | 29.029 *** | 37.421 *** |
Disclaimer/Publisher’s Note: The statements, opinions and data contained in all publications are solely those of the individual author(s) and contributor(s) and not of MDPI and/or the editor(s). MDPI and/or the editor(s) disclaim responsibility for any injury to people or property resulting from any ideas, methods, instructions or products referred to in the content. |
© 2024 by the authors. Licensee MDPI, Basel, Switzerland. This article is an open access article distributed under the terms and conditions of the Creative Commons Attribution (CC BY) license (https://creativecommons.org/licenses/by/4.0/).
Share and Cite
Zhang, Z.; Zhou, H.; Li, S.; Zhao, Z.; Xu, J.; Zhang, Y. Study on the Spatiotemporal Evolution of Urban Land Use Efficiency in the Beijing–Tianjin–Hebei Region. Sustainability 2024, 16, 2962. https://doi.org/10.3390/su16072962
Zhang Z, Zhou H, Li S, Zhao Z, Xu J, Zhang Y. Study on the Spatiotemporal Evolution of Urban Land Use Efficiency in the Beijing–Tianjin–Hebei Region. Sustainability. 2024; 16(7):2962. https://doi.org/10.3390/su16072962
Chicago/Turabian StyleZhang, Zhang, Huimin Zhou, Shuxian Li, Zhibin Zhao, Junbo Xu, and Yuansuo Zhang. 2024. "Study on the Spatiotemporal Evolution of Urban Land Use Efficiency in the Beijing–Tianjin–Hebei Region" Sustainability 16, no. 7: 2962. https://doi.org/10.3390/su16072962
APA StyleZhang, Z., Zhou, H., Li, S., Zhao, Z., Xu, J., & Zhang, Y. (2024). Study on the Spatiotemporal Evolution of Urban Land Use Efficiency in the Beijing–Tianjin–Hebei Region. Sustainability, 16(7), 2962. https://doi.org/10.3390/su16072962
