Recycling Product Model and Its Application for Quantitative Assessment of Product Recycling Properties
Abstract
1. Introduction
- Design for durability. According to the European Union standard EN 45552 [6], the durability for a part or a product can be defined as the ability to function as “required, under defined conditions of use, maintenance and repair, until a limiting state is reached” [6]. Design for durability is an approach in product design that is followed to enhance the resilience and durability of products throughout their life cycle [7,8]. The approach requires detailed consideration of factors such as material selection, manufacturing processes and structural integrity, with the overarching goal of reducing wear, degradation and potential aging [7,8]. This contrasts with planned obsolescence, a practice whereby products are deliberately designed to have a short lifespan to encourage more frequent consumption [9].
- Material selection. Material selection in the closed-loop economy is a key aspect of the design process, involving the deliberate selection of environmentally friendly materials to minimize the environmental impact of a product. The process is characterized by the deliberate identification and incorporation of materials compatible with the principles of the closed-loop economy, including factors such as resource availability, recyclability and life cycle assessment [10,11,12,13]. With an emphasis on environmentally friendly materials, the selection of materials aims to improve the overall environmental performance of products by considering the efficient use of resources, reduction of emissions, and promotion of the use of closed-loop materials [13].
- Design for disassembly. Design for disassembly is a key strategy within the closed-loop economy paradigm that aims to facilitate the efficient and systematic disassembly of products at the end of their life cycle. The approach follows the principles of the closed-loop economy, emphasizing the recovery and reuse of materials to minimize waste and promote resource sustainability. Designers using design for disassembly strategies focus on creating products that can be easily disassembled, allowing components and materials to be separated and recovered for later use or recycling [14,15,16,17].
- Reuse and remanufacturing. Reuse and remanufacturing is another strategy within the closed-loop economy supporting resource efficiency and sustainability patterns. This approach involves extending the life of products by putting them back on the market in their original form or after refurbishment, thereby minimizing waste and contributing to the overarching principles of the closed loop [18,19,20].
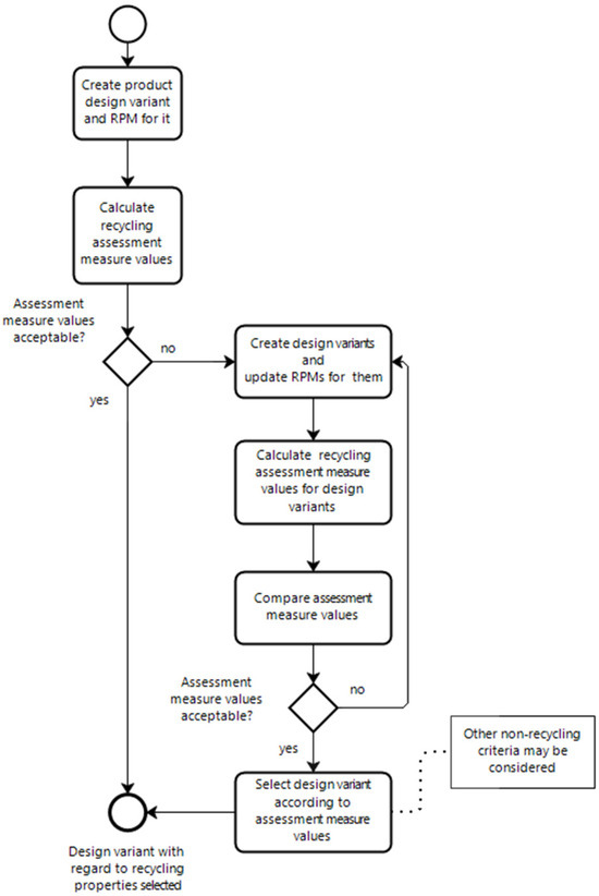
2. Quantitative Assessment of the Design for Disassembly of a Product
2.1. Quantitative Measures of the Disassembly of a Product
2.2. Conclusions on the Quantitative Measures of the Disassembly of a Product
3. Materials and Methods
3.1. Recycling Product Model (RPM)
- A CAD 3D assembly model;
- Extended connection attributes with disassembly attributes (connection constraints);
- Material recycling attributes;
- A product category.
3.2. Connection Constraints
3.3. Material Recycling Attributes and Product Category
3.4. Computer-Aided RPM Modeling
- Defines connection constraints;
- Defines material recycling attributes;
- Defines the product category;
- Calculates the disassembly time, cost and recycling assessment measures.
3.5. Actual Product Case Study
4. Results
- Variant 2: applies one threaded and one riveted connection between valves and a case and valves and pipes, respectively;
- Variant 3: same as Variant 1 with the replacement of all riveted connections with threaded connections;
- Variant 4: reduces the number of existing connections in the base variant (Variant 1) between valves and a case and valves and pipes;
- Variant 5: same as in Variant 4 and replaces all riveted connections with threaded connections.
5. Discussion
6. Conclusions
Supplementary Materials
Funding
Institutional Review Board Statement
Informed Consent Statement
Data Availability Statement
Conflicts of Interest
Appendix A
| Conn. Constr. ID | Connected Parts | Connecting Parts | Connection Nature | Connection Type | Disassembled | Disassembly Time [s] | Disassembly Cost [c.u.] |
|---|---|---|---|---|---|---|---|
| C01 | Case:1 Grill:1 | Temporary | Free | Yes | 0.5 | 0.00292 | |
| C02 | Case:1 Burner_1:1 | Temporary | Free | Yes | 0.5 | 0.00292 | |
| C03 | Case:1 Burner_2:1 | Temporary | Free | Yes | 0.5 | 0.00292 | |
| C04 | Case:1 Burner_2:2 | Temporary | Free | Yes | 0.5 | 0.00292 | |
| C05 | Case:1 Burner_3:1 | Temporary | Free | Yes | 0.5 | 0.00292 | |
| C06 | Burner_1:1 Cap_1:1 | Temporary | Free | Yes | 0.5 | 0.00292 | |
| C07 | Burner_2:1 Cap_2:1 | Temporary | Free | Yes | 0.5 | 0.00292 | |
| C08 | Burner_2:2 Cap_2:2 | Temporary | Free | Yes | 0.5 | 0.00292 | |
| C09 | Burner_3:1 Cap_3:1 | Temporary | Free | Yes | 0.5 | 0.00292 | |
| C10 | Case:1 Valve:1 | ISO_R 1051 - 2.5 × 6 × 2.00:1 | Permanent | Riveted | Yes | 11 | 0.06417 |
| C11 | Case:1 Valve:1 | ISO_R 1051 - 2.5 × 6 × 2.00:2 | Permanent | Riveted | Yes | 11 | 0.06417 |
| C12 | Case:1 Valve:2 | ISO_R 1051 - 2.5 × 6 × 2.00:3 | Permanent | Riveted | Yes | 11 | 0.06417 |
| C13 | Case:1 Valve:2 | ISO_R 1051 - 2.5 × 6 × 2.00:4 | Permanent | Riveted | Yes | 11 | 0.06417 |
| C14 | Case:1 Valve:3 | ISO_R 1051 - 2.5 × 6 × 2.00:5 | Permanent | Riveted | Yes | 11 | 0.06417 |
| C15 | Case:1 Valve:3 | ISO_R 1051 - 2.5 × 6 × 2.00:6 | Permanent | Riveted | Yes | 11 | 0.06417 |
| C16 | Case:1 Valve:4 | ISO_R 1051 - 2.5 × 6 × 2.00:7 | Permanent | Riveted | Yes | 11 | 0.06417 |
| C17 | Case:1 Valve:4 | ISO_R 1051 - 2.5 × 6 × 2.00:8 | Permanent | Riveted | Yes | 11 | 0.06417 |
| C18 | Case:1 Pipe_2:2 | ISO_R 1051 - 2.5 × 6 × 2.00:11 | Permanent | Riveted | Yes | 11 | 0.06417 |
| C19 | Case:1 Pipe_2:2 | ISO_R 1051 - 2.5 × 6 × 2.00:12 | Permanent | Riveted | Yes | 11 | 0.06417 |
| C20 | Case:1 Pipe_5:1 | ISO_R 1051 - 2.5 × 6 × 2.00:9 | Permanent | Riveted | Yes | 11 | 0.06417 |
| C21 | Case:1 Pipe_5:1 | ISO_R 1051 - 2.5 × 6 × 2.00:10 | Permanent | Riveted | Yes | 11 | 0.06417 |
| C22 | Case:1 Pipe_4:1 | ISO_R 1051 - 2.5 × 6 × 2.00:15 | Permanent | Riveted | Yes | 11 | 0.06417 |
| C23 | Case:1 Pipe_4:1 | ISO_R 1051 - 2.5 × 6 × 2.00:16 | Permanent | Riveted | Yes | 11 | 0.06417 |
| C24 | Case:1 Pipe_2:1 | ISO_R 1051 - 2.5 × 6 × 2.00:13 | Permanent | Riveted | Yes | 11 | 0.06417 |
| C25 | Case:1 Pipe_2:1 | ISO_R 1051 - 2.5 × 6 × 2.00:14 | Permanent | Riveted | Yes | 11 | 0.06417 |
| C26 | Pipe_1:1 Stub_end:1 | Pipe_1:1 Stub_end:1 | Permanent | Soldered | Yes | 16 | 0.09333 |
| C27 | Valve:1 Pipe_2:1 | Valve:1 Pipe_2:1 | Permanent | Soldered | Yes | 16 | 0.09333 |
| C28 | Valve:2 Pipe_4:1 | Valve:2 Pipe_4:1 | Permanent | Soldered | Yes | 16 | 0.09333 |
| C29 | Valve:3 Pipe_5:1 | Valve:3 Pipe_5:1 | Permanent | Soldered | Yes | 16 | 0.09333 |
| C30 | Valve:4 Pipe_2:2 | Valve:4 Pipe_2:2 | Permanent | Soldered | Yes | 16 | 0.09333 |
| C31 | Valve:1 Pipe_1:1 | Valve:1 Pipe_1:1 | Permanent | Soldered | Yes | 16 | 0.09333 |
| C32 | Valve:2 Pipe_1:1 | Valve:2 Pipe_1:1 | Permanent | Soldered | Yes | 16 | 0.09333 |
| C33 | Valve:3 Pipe_1:1 | Valve:3 Pipe_1:1 | Permanent | Soldered | Yes | 16 | 0.09333 |
| C34 | Valve:4 Pipe_1:1 | Valve:4 Pipe_1:1 | Permanent | Soldered | Yes | 16 | 0.09333 |
| C35 | Valve:1 Knob:1 | Valve:1 Knob:1 | Temporary | Pinned | Yes | 1 | 0.00583 |
| C36 | Valve:2 Knob:2 | Valve:2 Knob:2 | Temporary | Pinned | Yes | 1 | 0.00583 |
| C37 | Valve:3 Knob:3 | Valve:3 Knob:3 | Temporary | Pinned | Yes | 1 | 0.00583 |
| C38 | Valve:4 Knob:4 | Valve:4 Knob:4 | Temporary | Pinned | Yes | 1 | 0.00583 |
| Total: | 328.5 | 1.91629 | |||||
| Part Name | Variant 1 | Variant 2 | Variant 3 | Variant 4 | Variant 5 |
|---|---|---|---|---|---|
| Case:1 | 2 | 3 | 2 | 2 | 2 |
| Grill:1 | 1 | 1 | 1 | 1 | 1 |
| Burner_1:1 | 1 | 1 | 1 | 1 | 1 |
| Burner_2:1 | 1 | 1 | 1 | 1 | 1 |
| Burner_2:2 | 1 | 1 | 1 | 1 | 1 |
| Burner_3:1 | 1 | 1 | 1 | 1 | 1 |
| Cap_1:1 | 1 | 1 | 1 | 1 | 1 |
| Cap_2:1 | 1 | 1 | 1 | 1 | 1 |
| Cap_2:2 | 1 | 1 | 1 | 1 | 1 |
| Cap_3:1 | 1 | 1 | 1 | 1 | 1 |
| Valve:1 | 3 | 4 | 3 | 3 | 3 |
| Valve:2 | 3 | 4 | 3 | 3 | 3 |
| Valve:3 | 3 | 4 | 3 | 3 | 3 |
| Valve:4 | 3 | 4 | 3 | 3 | 3 |
| Pipe_2:2 | 2 | 3 | 2 | 2 | 2 |
| Pipe_5:1 | 2 | 3 | 2 | 2 | 2 |
| Pipe_4:1 | 2 | 3 | 2 | 2 | 2 |
| Pipe_2:1 | 2 | 3 | 2 | 2 | 2 |
| Pipe_1:1 | 1 | 1 | 1 | 1 | 1 |
| Stub_end:1 | 1 | 1 | 1 | 1 | 1 |
| Knob:1 | 1 | 1 | 1 | 1 | 1 |
| Knob:2 | 1 | 1 | 1 | 1 | 1 |
| Knob:3 | 1 | 1 | 1 | 1 | 1 |
| Knob:4 | 1 | 1 | 1 | 1 | 1 |
| Part Name | Variant 1 | Variant 2 | Variant 3 | Variant 4 | Variant 5 |
|---|---|---|---|---|---|
| Case:1 | 27.63 | 27.63 | 27.63 | 21.67 | 21.67 |
| Grill:1 | 1.32 | 1.32 | 1.32 | 1.67 | 1.67 |
| Burner_1:1 | 2.63 | 2.63 | 2.63 | 3.33 | 3.33 |
| Burner_2:1 | 2.63 | 2.63 | 2.63 | 3.33 | 3.33 |
| Burner_2:2 | 2.63 | 2.63 | 2.63 | 3.33 | 3.33 |
| Burner_3:1 | 2.63 | 2.63 | 2.63 | 3.33 | 3.33 |
| Cap_1:1 | 1.32 | 1.32 | 1.32 | 1.67 | 1.67 |
| Cap_2:1 | 1.32 | 1.32 | 1.32 | 1.67 | 1.67 |
| Cap_2:2 | 1.32 | 1.32 | 1.32 | 1.67 | 1.67 |
| Cap_3:1 | 1.32 | 1.32 | 1.32 | 1.67 | 1.67 |
| Valve:1 | 6.58 | 6.58 | 6.58 | 6.67 | 6.67 |
| Valve:2 | 6.58 | 6.58 | 6.58 | 6.67 | 6.67 |
| Valve:3 | 6.58 | 6.58 | 6.58 | 6.67 | 6.67 |
| Valve:4 | 6.58 | 6.58 | 6.58 | 6.67 | 6.67 |
| Pipe_2:2 | 3.95 | 3.95 | 3.95 | 3.33 | 3.33 |
| Pipe_5:1 | 3.95 | 3.95 | 3.95 | 3.33 | 3.33 |
| Pipe_4:1 | 3.95 | 3.95 | 3.95 | 3.33 | 3.33 |
| Pipe_2:1 | 3.95 | 3.95 | 3.95 | 3.33 | 3.33 |
| Pipe_1:1 | 6.58 | 6.58 | 6.58 | 8.33 | 8.33 |
| Stub_end:1 | 1.32 | 1.32 | 1.32 | 1.67 | 1.67 |
| Knob:1 | 1.32 | 1.32 | 1.32 | 1.67 | 1.67 |
| Knob:2 | 1.32 | 1.32 | 1.32 | 1.67 | 1.67 |
| Knob:3 | 1.32 | 1.32 | 1.32 | 1.67 | 1.67 |
| Knob:4 | 1.32 | 1.32 | 1.32 | 1.67 | 1.67 |
References
- McDonough, W.; Braungart, M. Cradle to Cradle: Remaking the Way We Make Things; North Point Press: Berkeley, CA, USA, 2002. [Google Scholar]
- MacArthur, E. Towards the Circular Economy: Economic and Business Rationale for an Accelerated Transition; Ellen MacArthur Foundation: Isle of Wight, UK, 2015. [Google Scholar]
- Kirchherr, J.; Reike, D.; Hekkert, M. Conceptualizing the circular economy: An analysis of 114 definitions. Resour. Conserv. Recycl. 2017, 127, 221–232. [Google Scholar] [CrossRef]
- Stahel, W.R. The circular economy. Nat. News 2016, 531, 435. [Google Scholar] [CrossRef]
- Bocken, N.M.P.; Pauw, I.d.; Bakker, C.; Grinten, B.v.d. Product design and business model strategies for a circular economy. J. Ind. Prod. Eng. 2016, 33, 308–320. [Google Scholar] [CrossRef]
- EN 45552:2020; General Method for the Assessment of the Durability of Energy-Related Products. European Committee for Standardization: Luxembourg, 2020. Available online: https://standards.iteh.ai/catalog/standards/cen/ed936aa8-4368-4a13-bae1-93ec80357a95/en-45552-2020 (accessed on 15 December 2023).
- Mesa, J.A.; Gonzalez-Quiroga, A.; Aguiar, M.F.; Jugend, D. Linking product design and durability: A review and research agenda. Heliyon 2022, 8, e10734. [Google Scholar] [CrossRef]
- Mesa, J.A. Design for circularity and durability: An integrated approach from DFX guidelines. Res. Eng. Des. 2023, 34, 443–460. [Google Scholar] [CrossRef]
- Wieser, H. Beyond Planned Obsolescence: Product Lifespans and the Challenges to a Circular Economy. GAIA-Ecol. Perspect. Sci. Soc. 2016, 25, 156–160. [Google Scholar] [CrossRef]
- Graedel, T.E.; Allenby, B.R. Industrial Ecology and Sustainable Engineering; Prentice Hall: Hoboken, NJ, USA, 2010. [Google Scholar]
- Ashby, M.F. Materials and the Environment: Eco-Informed Material Choice; Elsevier: Amsterdam, The Netherlands, 2013. [Google Scholar]
- Charter, M. Greener Marketing: A Responsible Approach to Business; Gower Publishing Ltd.: Aldershot, UK, 2009. [Google Scholar]
- Klöpffer, W. The Hitch Hiker’s Guide to LCA—An orientation in LCA methodology and application. Int. J. Life Cycle Assess. 2006, 11, 142. [Google Scholar] [CrossRef]
- Favi, C.; Germani, M. A Design for Disassembly approach: A case study on end-of-life strategies for household appliances. In Technology and Manufacturing Process Selection; Springer Series in Advanced Manufacturing; Henriques, E., Pecas, P., Silva, A., Eds.; Springer: London, UK, 2014. [Google Scholar] [CrossRef]
- Bressanelli, G.; Saccani, N.; Perona, M.; Baccanelli, I. Towards Circular Economy in the Household Appliance Industry: An Overview of Cases. Resources 2020, 9, 128. [Google Scholar] [CrossRef]
- Bressanelli, G.; Saccani, N.; Pigosso, D.C.A.; Perona, M. Circular Economy in the WEEE industry: A systematic literature review and a research agenda. Sustain. Prod. Consum. 2020, 23, 174–188. [Google Scholar] [CrossRef]
- Hernandez, R.J. Sustainable Product-Service Systems and Circular Economies. Sustainability 2019, 11, 5383. [Google Scholar] [CrossRef]
- Bakker, C.; Wang, F.; Huisman, J.; Hollander, M.d. Products that go round: Exploring product life extension through design. J. Clean. Prod. 2014, 69, 10–16. [Google Scholar] [CrossRef]
- Fofou, R.F.; Jiang, Z.; Wang, Y. A Review on the Lifecycle Strategies Enhancing Remanufacturing. Appl. Sci. 2021, 11, 5937. [Google Scholar] [CrossRef]
- Henriques, R.; Figueiredo, F.; Nunes, J. Product-Services for a Resource-Efficient and Circular Economy: An Updated Review. Sustainability 2023, 15, 12077. [Google Scholar] [CrossRef]
- Geyer, R.; Jambeck, J.R.; Law, K.L. Production, use, and fate of all plastics ever made. Sci. Adv. 2017, 3, e1700782. [Google Scholar] [CrossRef]
- Stahel, W.R. The Circular Economy: A User’s Guide, 1st ed.; Routledge: London, UK, 2019. [Google Scholar] [CrossRef]
- Mang, P.; Haggard, B. Regenerative Development: A Framework for Evolving Sustainability; John Wiley & Sons: Hoboken, NJ, USA, 2016. [Google Scholar] [CrossRef]
- Ghisellini, P.; Cialani, C.; Ulgiati, S. A review on circular economy: The expected transition to a balanced interplay of environmental and economic systems. J. Clean. Prod. 2016, 114, 11–32. [Google Scholar] [CrossRef]
- Morseletto, P. Restorative and regenerative: Exploring the concepts in the circular economy. J. Ind. Ecol. 2020, 24, 763–773. [Google Scholar] [CrossRef]
- Yusuf, M.; Ibrahim, H. A comprehensive review on recent trends in carbon capture, utilization, and storage techniques. J. Environ. Chem. Eng. 2023, 11, 111393. [Google Scholar] [CrossRef]
- Hanifa, M.; Agarwal, R.; Sharma, U.; Thapliyal, P.C.; Singh, L.P. A review on CO2 capture and sequestration in the construction industry: Emerging approaches and commercialised technologies. J. CO2 Util. 2023, 67, 102292. [Google Scholar] [CrossRef]
- Yaashikaa, P.R.; Senthil Kumar, P.; Saravanan, A.; Dai-Viet, N.V. Advances in biosorbents for removal of environmental pollutants: A review on pretreatment, removal mechanism and future outlook. J. Hazard. Mater. 2021, 420, 126596. [Google Scholar] [CrossRef]
- Ray, S.; Chaturvedi, V.; Ganesan, K.; Ghosh, A. India’s Intended Nationally Determined Contributions: Renewable Energy and the Pathway to Paris, CEEW Policy Brief 2015; Thapar House: New Delhi, India, 2015. [Google Scholar]
- Communication from the Commission to the European Parliament, The European Council, The Council, The European Economic and Social Committee and The Committee of The Regions The European Green Deal. 2019. Available online: https://eur-lex.europa.eu/legal-content/EN/TXT/?uri=CELEX:52019DC0640 (accessed on 8 January 2024).
- Sodhi, R.; Sonnenberg, M.; Das, S. Evaluating the unfastening effort in design for disassembly and serviceability. J. Eng. Des. 2004, 15, 69–90. [Google Scholar] [CrossRef]
- Vanegas, P.; Peeters, J.R.; Cattrysse, D.; Tecchio, P.; Ardente, F.; Mathieux, F.; Dewulf, W.; Duflou, J.R. Ease of disassembly of products to support circular economy strategies. Resour. Conserv. Recycl. 2018, 135, 323–334. [Google Scholar] [CrossRef]
- Desai, A.; Mital, A. Evaluation of disassemblability to enable design for disassembly in mass production. Int. J. Ind. Ergon. 2003, 32, 265–281. [Google Scholar] [CrossRef]
- Martínez Leal, J.; Pompidou, S.; Charbuillet, C.; Perry, N. Design for and from Recycling: A Circular Ecodesign Approach to Improve the Circular Economy. Sustainability 2020, 12, 9861. [Google Scholar] [CrossRef]
- Rzeźnik, C.; Rybacki, P.; Molińska, A. Assessment of the effect of the material diversity of agricultural machines on their recyclability. J. Res. Appl. Agric. Eng. 2008, 53, 12–15. [Google Scholar]
- Dostatni, E. Recycling assessment measures implemented in the system (in Polish: Miary oceny recyklingowej zaimplementowane w systemie). In Ecodesign of Products in CAD 3D Environment with the Use of Agent Technology; Dostatni, E., Ed.; PUT Publishing House: Poznań, Poland, 2014; pp. 89–93. [Google Scholar]
- Grajewski, D. Assessment example based on recycling product model (in Polish: Przykład oceny opartej na recyklingowym modelu wyrobu). In Ecodesign of Products in CAD 3D Environment with the Use of Agent Technology; Dostatni, E., Ed.; PUT Publishing House: Poznań, Poland, 2014; pp. 127–155. [Google Scholar]
- Aguiar, J.d.; Oliveira, L.d.; Silva, J.O.d.; Bond, D.; Scalice, R.K.; Becker, D. A design tool to diagnose product recyclability during product design phase. J. Clean. Prod. 2017, 141, 219–229. [Google Scholar] [CrossRef]
- Kroll, E.ł.; Hanft, T.A. Quantitative evaluation of product disassembly for recycling. Res. Eng. Des. 1998, 10, 1–14. [Google Scholar] [CrossRef]
- Diakun, J. Recycling product model (in Polish: Recyklingowy model wyrobu). In Ecodesign of Products in CAD 3D Environment with the Use of Agent Technology; Dostatni, E., Ed.; PUT Publishing House: Poznań, Poland, 2014; pp. 57–66. [Google Scholar]
- Berge, C. Graphs and Hypergraphs; Springer: North-Holland, The Netherlands, 1973. [Google Scholar]
- Directive 2012/19/EU of the European Parliament and of the Council of 4 July 2012 on Waste Electrical and Electronic Equipment (WEEE). Available online: https://eur-lex.europa.eu/legal-content/EN/ALL/?uri=CELEX%3A32012L0019 (accessed on 23 August 2023).
- Wichniarek, W. Implementation of recycling product model in CAD 3D system (in Polish: Implementacja recyklingowego modelu wyrobu w systemie CAD 3D). In Ecodesign of Products in CAD 3D Environment with the Use of Agent Technology; Dostatni, E., Ed.; PUT Publishing House: Poznań, Poland, 2014; pp. 67–88. [Google Scholar]
- Dostatni, E. Agent system aiding recycling assessment of product (in Polish: System agentowy wspomagający recyklingową ocenę wyrobu). In Ecodesign of Products in CAD 3D Environment with the Use of Agent Technology; Dostatni, E., Ed.; PUT Publishing House: Poznań, Poland, 2014; pp. 99–126. [Google Scholar]
- Ordinance of the Council of Ministers Regarding the Amount of the Minimum Remuneration and the Minimum Hourly Rate in 2023. Available online: https://isap.sejm.gov.pl/isap.nsf/DocDetails.xsp?id=WDU20220001952 (accessed on 23 August 2023).





























| Connection Type (Original Version by de Aguiar et al. [38]) | Connection Type (Defined for the Recycling Product Model Based on the Original Version by de Aguiar et al. [38]) | Connection Nature |
|---|---|---|
| - 1 | Free | Temporary |
| Snap-fit | Snap-fitted | Temporary |
| Scotch tape | Scotch taped | Temporary |
| Clasp | Clasped | Temporary |
| Retaining ring | Retaining ring | Temporary |
| Screw | Threaded | Temporary |
| Nut and bolt | Temporary | |
| Magnetic attachment | Magnetic | Temporary |
| Pin | Pinned | Temporary |
| Velcro | Velcroed | Temporary |
| Wire | Wired | Temporary |
| Nylon tag fastener | Nylon tag fastener | Temporary |
| Nail | Nailed | Permanent |
| Glue | Glued | Permanent |
| Rivet | Riveted | Permanent |
| - | Welded | Permanent |
| - | Soldered | Permanent |
| Up to 14 August 2018 | From 15 August 2018 |
|---|---|
|
|
| Conn. Constr. ID | Connected Parts | Connecting Parts | Connection Nature | Connection Type | Disassembled | Disassembly Time [s] | Disassembly Cost [c.u.] |
|---|---|---|---|---|---|---|---|
| c01 | part1:1 part2:1 | bolt:1 nut:1 | Temporary | Threaded | Yes | 5 | 0.02917 |
| c02 | part1:1 part2:1 | bolt:2 nut:2 | Temporary | Threaded | Yes | 5 | 0.02917 |
| Total: | 10 | 0.05834 | |||||
| Conn. Constr. ID | Connected Parts | Connecting Parts | Connection Nature | Connection Type | Disassembled | Disassembly Time [s] | Disassembly Cost [c.u.] |
|---|---|---|---|---|---|---|---|
| c01 | part1:1 part2:1 | part1:1 part2:1 | Temporary | Snap-fitted | Yes | 1 | 0.00583 |
| c02 | part1:1 part2:1 | part1:1 part2:1 | Temporary | Snap-fitted | Yes | 1 | 0.00583 |
| Total: | 2 | 0.01166 | |||||
| Conn. Constr. ID | Connected Parts | Connecting Parts | Connection Nature | Connection Type | Disassembled | Disassembly Time [s] | Disassembly Cost [c.u.] |
|---|---|---|---|---|---|---|---|
| c01 | part1:1 part2:1 | part1:1 part2:1 | Temporary | Pinned | Yes | 0.5 | 0.00292 |
| c02 | part1:1 part2:1 | part1:1 part2:1 | Temporary | Pinned | Yes | 0.5 | 0.00292 |
| Total: | 1 | 0.00584 | |||||
| Part Name | Connection Type | QFI | %FI [%] | QTFI |
|---|---|---|---|---|
| part1:1 | Threaded | 2 | 50.00 | 1 |
| part2:1 | Threaded | 2 | 50.00 | 1 |
| Total: | 4 |
| Part Name | Connection Type | QFI | %FI [%] | QTFI |
|---|---|---|---|---|
| part1:1 | Pinned | 2 | 50.00 | 1 |
| part2:1 | Pinned | 2 | 50.00 | 1 |
| Total: | 4 | |||
| Part Name | Connection Type | QFI | %FI [%] | QTFI |
|---|---|---|---|---|
| part1:1 | Snap-fitted | 2 | 50.00 | 1 |
| part2:1 | Snap-fitted | 2 | 50.00 | 1 |
| Total: | 4 | |||
| Conn. Constr. ID | Connected Parts | Connecting Parts | Connection Nature | Connection Type | TFI |
|---|---|---|---|---|---|
| c01 | part1:1 part2:1 | nut:1 bolt:1 | Temporary | Threaded | 1.60 |
| c02 | part1:1 part2:1 | bolt:2 nut:2 | Temporary | Threaded | 1.60 |
| Total: | 3.20 | ||||
| Conn. Constr. ID | Connected Parts | Connecting Parts | Connection Nature | Connection Type | TFI |
|---|---|---|---|---|---|
| c01 | part1:1 part2:1 | part1:1 part2:1 | Temporary | Pinned | 1.60 |
| c02 | part1:1 part2:1 | part1:1 part2:1 | Temporary | Pinned | 1.60 |
| Total: | 3.20 | ||||
| Conn. Constr. ID | Connected Parts | Connecting Parts | Connection Nature | Connection Type | TFI |
|---|---|---|---|---|---|
| c01 | part1:1 part2:1 | part1:1 part2:1 | Temporary | Snap-fitted | 1.07 |
| c02 | part1:1 part2:1 | part1:1 part2:1 | Temporary | Snap-fitted | 1.07 |
| Total: | 2.14 | ||||
| Total Disassembly Time [s] | Total Disassembly Cost [c.u.] | TFI | WRP | |
|---|---|---|---|---|
| Example 1 | 10 | 0.05834 | 3.20 | 0.5 |
| Example 2 | 2 | 0.01166 | 3.20 | 0.5 |
| Example 3 | 1 | 0.00584 | 2.14 | 0.5 |
| Total Disassembly Time [s] | Total Disassembly Cost [c.u.] | TFI | WRP | |
|---|---|---|---|---|
| Variant 1 | 328.5 | 1.91629 | 107.30 | 3.0 |
| Variant 2 | 280.5 | 1.63629 | 88.1 | 4.0 |
| Variant 3 | 323.5 | 1.35629 | 68.90 | 3.0 |
| Variant 4 | 240.5 | 1.40293 | 75.30 | 3.5 |
| Variant 5 | 192.5 | 1.12293 | 56.10 | 3.5 |
Disclaimer/Publisher’s Note: The statements, opinions and data contained in all publications are solely those of the individual author(s) and contributor(s) and not of MDPI and/or the editor(s). MDPI and/or the editor(s) disclaim responsibility for any injury to people or property resulting from any ideas, methods, instructions or products referred to in the content. |
© 2024 by the author. Licensee MDPI, Basel, Switzerland. This article is an open access article distributed under the terms and conditions of the Creative Commons Attribution (CC BY) license (https://creativecommons.org/licenses/by/4.0/).
Share and Cite
Diakun, J. Recycling Product Model and Its Application for Quantitative Assessment of Product Recycling Properties. Sustainability 2024, 16, 2880. https://doi.org/10.3390/su16072880
Diakun J. Recycling Product Model and Its Application for Quantitative Assessment of Product Recycling Properties. Sustainability. 2024; 16(7):2880. https://doi.org/10.3390/su16072880
Chicago/Turabian StyleDiakun, Jacek. 2024. "Recycling Product Model and Its Application for Quantitative Assessment of Product Recycling Properties" Sustainability 16, no. 7: 2880. https://doi.org/10.3390/su16072880
APA StyleDiakun, J. (2024). Recycling Product Model and Its Application for Quantitative Assessment of Product Recycling Properties. Sustainability, 16(7), 2880. https://doi.org/10.3390/su16072880

