Research on the Connection Market Trading Issues of Green Certificates and CCER Based on Contribution Degree and Social Welfare
Abstract
1. Introduction
2. Methods
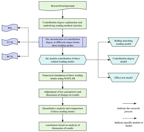
2.1. Research Ideas
2.2. Contribution Degree Explanation and Basic Trading Method Selection
2.2.1. Contribution Degree
2.2.2. Basic Trading Method Selection
2.3. Model Assumptions
2.4. Transaction Process of Different Modes
2.4.1. Basic Trading Model
2.4.2. Unilateral Contribution Trading Mode
2.4.3. Bilateral Contribution Trading Mode
2.5. Modeling
2.5.1. Rolling Matching Trading Model
2.5.2. Contribution Degree Model
Contribution Degree Performance of Green Certificates
Contribution Degree Performance of CCER
Contribution Performance of Carbon Emission Reduction Demanders
2.5.3. Effect Test Model
Transaction Volume
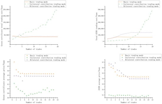
Total Transaction Cost and Average Transaction Price
Carbon Emission Reduction
3. Results
3.1. Parameter Setting and Data Modeling
3.2. Data
3.3. Analysis of Results
3.3.1. Analysis of Iterative Results
3.3.2. Analysis of Transaction Volume Results


3.3.3. Analysis of Average Transaction Price
3.3.4. Analysis of Carbon Emission Reduction
3.3.5. Social Welfare Analysis
4. Discussion
4.1. Offset Ratio
4.2. Weighting of Indicators Affecting the Contribution Degree
5. Conclusions and Suggestion
5.1. Conclusions
- (1)
- Utilizing the contribution degree to build a bridging market for green certificate and CCER is conducive to promoting trading volume, lowering the average transaction price, reducing carbon emission and increasing social welfare. The introduction of the contribution degree will re-capture the market’s attention to fair competition;
- (2)
- After the analysis of the results of the three trading modes, it is found that the UCM is more conducive to promoting market articulation and stimulating the trading activity of the green certificate market while promoting the development of CCER projects;
- (3)
- The setting of the offset ratio needs to consider the influence of multiple factors and the game situation. In order to ensure the realization of the dual-carbon goal and the stable development of the market, the government should set the offset ratio of key emission control entities at 5% when establishing the unified carbon market, and raise the offset ratio of non-key emission control entities as appropriate, but it should not exceed 10%;
- (4)
- Increasing the weight of the two indicators of environment and technology in the setting of contribution level is more conducive to motivating market transaction, promoting carbon emission reduction and enhancing social welfare.
5.2. Obstacles and Suggestions
- (1)
- Data integration barriers and recommendations. Considering that the CCER market has just been fully re-launched, there is heterogeneity between green certificates and the CCER market in terms of operating markets, experience and scale of participation. Therefore, there are certain difficulties in data fusion and data transparency when establishing the bridging market. In this regard, the government should grasp the data similarities and differences, promote data openness and transparency, and strengthen data fusion when promoting the convergence of the two markets.
- (2)
- Articulation market data support platform challenges and recommendations. After the establishment of the articulation market, the number of trading entities in the market has increased dramatically, and considering that more rescheduling enterprises will join the market in the future, the government needs to establish a data support platform construction with stronger arithmetic power, set up a sharing mechanism for relevant data, and increase the reliability of sampling, rechecking, and cross-validation.
- (3)
- Market regulation challenges and recommendations. The increase in the number of market participants not only brings certain challenges to the data support platform, but also puts forward higher requirements for market supervision. In this regard, the government is required to raise the entry threshold of trading entities when establishing the articulation market, fully disclose the relevant data of the trading market in a timely manner, enhance the transparency of the market, continuously improve the market system according to the market problems, and promote the benign interaction between the operation of the market and the government’s policy design.
- (4)
- Challenges and Recommendations between Warrant Conversion and Growth. In this paper, the design process of the bridging market has weakened the game situation between green certificate conversion and CCER growth and the corresponding technical differences and updating problems. In the future articulation market, the government and the market should not only consider the cooperation between the two, but also the competition between the two in the process of conversion and trading of warrants in the future.
- (5)
- Articulation market development challenges and recommendations. In the future, the establishment of the articulation market will depend on policy guidance and economic support, so the development objectives of the articulation market should be consistent with policy guidance and economic development. Therefore the market should not only consider the contribution factor already mentioned in this paper in the process of establishment and development, but also take other factors into consideration.
Author Contributions
Funding
Institutional Review Board Statement
Informed Consent Statement
Data Availability Statement
Conflicts of Interest
References
- Yu, B.; Zhao, G.; An, R. Framing the picture of energy consumption in China. Nat. Hazards 2019, 99, 1469–1490. [Google Scholar] [CrossRef]
- Jing, Z. New policy introduces China’s green certificate opens a new era. China Economic Herald, 5 August 2023. [Google Scholar]
- Opinions of the State Council of the Communist Party of China on Accelerating the Construction of a Nationally Unified Large Market Gazette of the State Council of the People’s Republic of China. Available online: https://www.gov.cn/zhengce/2022-04/10/content_5684385.htm (accessed on 25 November 2024).
- Colcelli, V. The problem of the legal nature of Green Certificates in the Italian legal system. Energy Policy 2012, 40, 301–306. [Google Scholar] [CrossRef]
- Hustveit, M.; Frogner, J.S.; Fleten, S.E. Tradable green certificates for renewable support: The role of expectations and uncertainty. Energy 2018, 141, 1717–1727. [Google Scholar] [CrossRef]
- Finjord, F.; Hagspiel, V.; Lavrutich, M.; Tangen, M. The impact of Norwegian-Swedish green certificate scheme on investment behavior: A wind energy case study. Energy Policy 2018, 123, 373–389. [Google Scholar] [CrossRef]
- Bae, J.H.; Rishi, M.; Li, D. Consumer preferences for a green certificate program in South Korea. Energy 2021, 230, 120726. [Google Scholar] [CrossRef]
- Patrik, S. The political economy of international green certificate markets. Energy Policy 2008, 36, 2051–2062. [Google Scholar] [CrossRef]
- Adamczyk, J.; Graczyk, M. Green certificates as an instrument to support renewable energy in Poland-strengths and weaknesses. Environ. Sci. Pollut. Res. Int. 2020, 27, 6577–6588. [Google Scholar] [CrossRef]
- Hui, W.; Xin-Gang, Z.; Ling-Zhi, R.; Fan, L. An agent-based modeling approach for analyzing the influence of market participants. Energy 2021, 218, 119463. [Google Scholar] [CrossRef]
- Song, X.; Han, J.; Shan, Y.; Zhao, C.; Liu, J.; Kou, Y. Efficiency of tradable green certificate markets in China. J. Clean. Prod. 2020, 264, 121518. [Google Scholar] [CrossRef]
- Ye, X.; Li, Z.; Wang, C.; Lei, X.; Yuan, W.; Shi, Z. Green Power Certificates in China: A Study on Pricing and Transaction Decisions. In Proceedings of the 2019 Chinese Automation Congress (CAC), Hangzhou, China, 22–24 November 2019; IEEE: Piscataway, NJ, USA, 2019; pp. 5605–5608. [Google Scholar] [CrossRef]
- Xu, S.; Xu, Q. Optimal pricing decision of tradable green certificate for renewable energy power based on carbon-electricity coupling. J. Clean. Prod. 2023, 410, 137111. [Google Scholar] [CrossRef]
- Chen, C.; Zhu, Y.; Zeng, X.; Huang, G.; Li, Y. Analyzing the carbon mitigation potential of tradable green certificates based on a TGC-FFSRO model: A case study in the Beijing-Tianjin-Hebei region, China. Sci. Total Environ. 2018, 630, 469–486. [Google Scholar] [CrossRef] [PubMed]
- Suo, C.; Li, Y.; Jin, S.; Liu, J.; Li, Y.; Feng, R. Identifying optimal clean-production pattern for energy systems under uncertainty through introducing carbon emission trading and green certificate schemes. J. Clean. Prod. 2017, 161, 299–316. [Google Scholar] [CrossRef]
- Wei, J.; Zhao, X.; Liu, Y.; Yang, X. Measuring purchase intention towards green power certificate in a developing nation: Applying and extending the theory of planned behavior. Resour. Conserv. Recycl. 2021, 168, 105363. [Google Scholar] [CrossRef]
- Li, Z.; Wang, C.; Ye, X.; Wang, W.; Hao, S. China’s Green Certificate Trading Mode Design and Trading Volume Evaluation Model Establishment. In Proceedings of the 2019 Chinese Automation Congress (CAC), Hangzhou, China, 22–24 November 2019; IEEE: Piscataway, NJ, USA, 2019; pp. 4868–4872. [Google Scholar] [CrossRef]
- Ye, H.; Zhang, Q.; Pan, X.; Farnoosh, A. Market-induced carbon leakage in China’s certified emission reduction projects. Mitig. Adapt. Strateg. Glob. Change 2020, 25, 987–1012. [Google Scholar] [CrossRef]
- Huang, W.; Wang, Q.; Li, H.; Fan, H.; Qian, Y.; Klemeš, J.J. Review of recent progress of emission trading policy in China. J. Clean. Prod. 2022, 349, 131480. [Google Scholar] [CrossRef]
- Ye, F.; Xiong, X.; Li, L.; Li, Y. Measuring the effectiveness of the Chinese Certified Emission Reduction scheme in mitigating CO2 emissions: A system dynamics approach. J. Clean. Prod. 2020, 294, 125355. [Google Scholar] [CrossRef]
- Yun, Z.; Tang, H. CCER full restart electricity and carbon synergy on the line. China Power Enterp. Manag. 2024, 10, 8–9. [Google Scholar]
- Knutsson, D.; Werner, S.; Ahlgren, E.O. Combined heat and power in the Swedish district heating sector—Impact of green certificates and CO2 trading on new investments. Energy Policy 2006, 34, 3942–3952. [Google Scholar] [CrossRef]
- Raadal, H.L.; Dotzauer, E.; Hanssen, O.J.; Kildal, H.P. The interaction between Electricity Disclosure and Tradable Green Certificates. Energy Policy 2012, 42, 419–428. [Google Scholar] [CrossRef]
- Linares, P.; Santos, F.J.; Ventosa, M.; Lapiedra, L. Incorporating oligopoly, CO2 emissions trading and green certificates into a power generation expansion model. Automatica 2008, 44, 1608–1620. [Google Scholar] [CrossRef]
- Yu, X.; Dong, Z.; Zhou, D.; Sang, X.; Chang, C.-T.; Huang, X. Integration of tradable green certificates trading and carbon emissions trading: How will Chinese power industry do? J. Clean. Prod. 2020, 279, 123485. [Google Scholar] [CrossRef]
- Shahnazari, M.; McHugh, A.; Maybee, B.; Whale, J. Overlapping carbon pricing and renewable support schemes under political uncertainty: Global lessons from an Australian case study. Appl. Energy 2017, 200, 237–248. [Google Scholar] [CrossRef]
- Zhang, X.; Guo, X.; Zhang, X. Mutual conversion mechanisms for environmental interest products to jointly enhance synergistic effect between power, CET and TGC markets in China. Energy Econ. 2024, 131, 107311. [Google Scholar] [CrossRef]
- Qing, G.; Xiang, Y.; Shang, Y.; Liu, X.; Zhou, H.; Huang, Y. Carbon footprint evaluation for electric vehicles considering green electricity trading. Renew. Energy 2024, 237, 121510. [Google Scholar] [CrossRef]
- Zhang, C.; Lin, B. Impact of introducing Chinese certified emission reduction scheme to the carbon market: Promoting renewable energy. Renew. Energy 2024, 222, 119887. [Google Scholar] [CrossRef]
- Amundsen, E.S.; Nese, G. Integration of tradable green certificate markets: What can be expected? J. Policy Model. 2009, 31, 903–922. [Google Scholar] [CrossRef]
- Shang, N.; Chen, Z.; Lu, Z.; Leng, Y. Interaction principle and cohesive mechanism between electricity market, carbon market and green power certificate market. Power Syst. Technol. 2023, 47, 142–154. [Google Scholar] [CrossRef]
- Shang, N.; Chen, Z.; Leng, Y. Mutual Recognition Mechanism and key Technologies of Typical Environmental Interest Products in Power and Carbon markets. Proc. Thecsee 2024, 44, 2558–2578. [Google Scholar] [CrossRef]
- Guo, S.; Men, S.; Sun, H.; Zhang, S.; Sun, W. Comparison and analysis on current situation and future prospects of three policy tools of green power transaction, green energy certificate and CCER. Energy China 2022, 44, 75–80. [Google Scholar]
- Pang, J. Promoting China’s carbon market construction through the effect of market mechanism. China Sustain. Trib. 2022, 8, 12–15. [Google Scholar]
- Liu, M. China’s energy-consuming right trading scheme: From the dimension of institutional linkage. China Popul. Resour. Environ. 2017, 27, 217–224. [Google Scholar]
- Feng, T.T.; Yang, Y.S.; Yang, Y.H. What will happen to the power supply structure and CO2 emissions reduction when TGC meets CET in the electricity market in China? Renew. Sustain. Energy Rev. 2018, 92, 121–132. [Google Scholar] [CrossRef]
- Feng, C.; Xie, F.; Wen, F.; Zhang, Y.; Hu, J. Design and implementation of joint trading market for green power certificate and carbon based on smart contract. Autom. Electro. Power Syst. 2021, 45, 1–11. [Google Scholar]
- Wang, Z.; Wang, C. How carbon offsetting scheme impacts the duopoly output in production and abatement: Analysis in the context of carbon cap-and-trade. J. Clean. Prod. 2015, 103, 715–723. [Google Scholar] [CrossRef]
- Zhang, N.; Pang, J. The economic impacts of introducing CCER trading and offset mechanism into the national carbon market of China. Adv. Clim. Change Res. 2022, 18, 622–636. [Google Scholar]
- Lo, A.Y.; Cong, R. After CDM: Domestic carbon offsetting in China. J. Clean. Prod. 2017, 141, 1391–1399. [Google Scholar] [CrossRef]
- Li, F.; Wang, W.; Yan, T. The offset mechanism of China’s pilot carbon markets. Res. Econ. Manag. 2018, 39, 94–103. [Google Scholar] [CrossRef]
- Zhang, S.; Li, W.; Li, Y.; Liu, Q.; Zeng, M. Differentiated Allocation Model of Renewable Energy Green Certificates for New-Type Power System. J. Shanghai Jiaotong Univ. 2022, 56, 1561–1571. [Google Scholar] [CrossRef]
- Xu, S.-C.; He, Z.-X.; Long, R.-Y.; Chen, H.; Han, H.-M.; Zhang, W.-W. Comparative analysis of the regional contributions to carbon emissions in China. J. Clean. Prod. 2016, 127, 406–417. [Google Scholar] [CrossRef]
- Shen, L.; Wu, Y.; Lou, Y.; Zeng, D.; Shuai, C.; Song, X. What drives the carbon emission in the Chinese cities? -A case of pilot low carbon city of Beijing. J. Clean. Prod. 2018, 174, 343–354. [Google Scholar] [CrossRef]
- Liu, Y.; Yang, M.; Cheng, F.; Tian, J.; Du, Z.; Song, P. Analysis of regional differences and decomposition of carbon emissions in China based on generalized divisa index method. Energy 2022, 256, 124666. [Google Scholar] [CrossRef]
- Jiang, X.-T.; Wang, Q.; Li, R. Investigating factors affecting carbon emission in China and the USA: A perspective of stratified heterogeneity. J. Clean. Prod. 2018, 199, 85–92. [Google Scholar] [CrossRef]
- Wang, X.; Jiang, Y.; Chen, Q.; Jiang, N.; Zhang, D. On tradeable certificates of emissions reduction and their interactions. Power Syst. Technol. 2023, 47, 594–603. [Google Scholar] [CrossRef]







| Hierarchy | Contribution Score |
|---|---|
| Level 5 | 81–100 |
| Level 4 | 61–80 |
| Level 3 | 41–60 |
| Level 2 | 21–40 |
| Level 1 | 0–20 |
| Participating Entity | 001 | 002 | 003 | 004 | 005 | 006 | 007 | |
|---|---|---|---|---|---|---|---|---|
| Offer (Yuan) | Green-Seller | 37 | 48 | 49 | 50 | 39 | 45 | 30 |
| Green-Buyer | 48 | 40 | 39 | 46 | 58 | 33 | 45 | |
| C-Seller | 68 | 52 | 42 | 58 | 57 | 70 | 46 | |
| C-Buyer | 60 | 59 | 57 | 61 | 76 | 53 | 61 | |
| Bid quantity (sheet or unit) | Green-Seller | 175 | 192 | 298 | 199 | 230 | 146 | 256 |
| Green-Buyer | 78 | 82 | 95 | 62 | 76 | 59 | 68 | |
| C-Seller | 58 | 96 | 75 | 77 | 69 | 86 | 59 | |
| C-Buyer | 111 | 94 | 148 | 86 | 73 | 152 | 88 | |
| Carbon allowances (tons) | Green-Buyer | 472 | 357 | 381 | 289 | 486 | 251 | 342 |
| C-Buyer | 389 | 361 | 482 | 395 | 297 | 432 | 364 | |
| Actual carbon emissions (tons) | Green-Buyer | 500 | 420 | 433 | 314 | 530 | 274 | 376 |
| C-Buyer | 2609 | 2241 | 3442 | 2115 | 1757 | 3472 | 2124 | |
| bridging market offer (Yuan) | Buyer | 35 | 45 | 59 | 51 | 39 | 57 | 40 |
| Trading Results | Trading Volume | Average Transaction Price | Carbon Emission Reduction | Social Welfare | ||
|---|---|---|---|---|---|---|
| Green Certificate | CCER | Green Certificate | CCER | |||
| Mode 1 | 797 | 1191 | 43.31 | 54.32 | 29,520 | 11,890 |
| Mode 2 | 6115 | 9909 | 39.74 | 50.87 | 46,430 | 225,200 |
| Mode 3 | 889 | 2542 | 42.77 | 53.97 | 39,650 | 23,060 |
| R1-Mode1 | 1542 | 1238 | 54.78 | 50.10 | 19,180 | 12,920 |
| R1-Mode2 | 7741 | 6067 | 48.40 | 49.27 | 42,920 | 411,400 |
| R1-Mode3 | 3637 | 4632 | 50.85 | 50.50 | 32,420 | 36,150 |
| R2-Mode1 | 365 | 1557 | 55.16 | 54.73 | 24,240 | 13,460 |
| R2-Mode2 | 2914 | 1031 | 51.96 | 50.99 | 64,680 | 181,300 |
| R2-Mode3 | 476 | 3721 | 52.80 | 53.70 | 31,021 | 31,360 |
| R3-Mode1 | 2540 | 3062 | 48.90 | 54.90 | 21,010 | 35,500 |
| R3-Mode2 | 6639 | 1391 | 45.39 | 52.01 | 76,090 | 243,000 |
| R3-Mode3 | 2789 | 5109 | 47.11 | 54.28 | 47,220 | 39,250 |
| Norm | A | B | C | D | E | F | G |
|---|---|---|---|---|---|---|---|
| T (technology) | 0.25 | − | − | + | + | 0.25 | 0.25 |
| S (resources) | 0.25 | 0.25 | + | − | 0.25 | − | + |
| H (Environment) | 0.25 | + | 0.25 | 0.25 | − | + | − |
Disclaimer/Publisher’s Note: The statements, opinions and data contained in all publications are solely those of the individual author(s) and contributor(s) and not of MDPI and/or the editor(s). MDPI and/or the editor(s) disclaim responsibility for any injury to people or property resulting from any ideas, methods, instructions or products referred to in the content. |
© 2024 by the authors. Licensee MDPI, Basel, Switzerland. This article is an open access article distributed under the terms and conditions of the Creative Commons Attribution (CC BY) license (https://creativecommons.org/licenses/by/4.0/).
Share and Cite
Li, Y.; Gou, L.; Zhang, H.; Guo, J.; Wang, M.; Yang, S. Research on the Connection Market Trading Issues of Green Certificates and CCER Based on Contribution Degree and Social Welfare. Sustainability 2024, 16, 10572. https://doi.org/10.3390/su162310572
Li Y, Gou L, Zhang H, Guo J, Wang M, Yang S. Research on the Connection Market Trading Issues of Green Certificates and CCER Based on Contribution Degree and Social Welfare. Sustainability. 2024; 16(23):10572. https://doi.org/10.3390/su162310572
Chicago/Turabian StyleLi, Yan, Lili Gou, Haiwen Zhang, Jiacheng Guo, Mengyu Wang, and Shuxia Yang. 2024. "Research on the Connection Market Trading Issues of Green Certificates and CCER Based on Contribution Degree and Social Welfare" Sustainability 16, no. 23: 10572. https://doi.org/10.3390/su162310572
APA StyleLi, Y., Gou, L., Zhang, H., Guo, J., Wang, M., & Yang, S. (2024). Research on the Connection Market Trading Issues of Green Certificates and CCER Based on Contribution Degree and Social Welfare. Sustainability, 16(23), 10572. https://doi.org/10.3390/su162310572
