Next Article in Journal
The Key Role of Employee Commitment in the Relationship Between Flexible Work Arrangements and Employee Behavior
Previous Article in Journal
Enhancing Construction Management Digital Twins Through Process Mining of Progress Logs
Previous Article in Special Issue
Derivation of Landslide Rainfall Thresholds by Geostatistical Methods in Southwest China
 
 
Font Type:
Arial Georgia Verdana
Font Size:
Aa Aa Aa
Line Spacing:
Column Width:
Background:
Article

Experimental Investigation on the Permeability and Fine Particle Migration of Debris-Flow Deposits with Discontinuous Gradation: Implications for the Sustainable Development of Debris-Flow Fans in Jiangjia Ravine, China

1
State Key Laboratory of Mountain Hazards and Engineering Resilience, Institute of Mountain Hazards and Environment, Chinese Academy of Sciences, Chengdu 610299, China
2
Shantou China Resources Land Real Estate Development Co., Ltd., Shantou 515041, China
*
Author to whom correspondence should be addressed.
Sustainability 2024, 16(22), 10066; https://doi.org/10.3390/su162210066
Submission received: 16 October 2024 / Revised: 12 November 2024 / Accepted: 16 November 2024 / Published: 19 November 2024

Abstract

The particle size distribution (PSD) is a crucial parameter used to characterize the material composition of debris-flow deposits which determines their hydraulic permeability, affecting the mobility of debris flows and, hence, the sustainable development of debris-flow fans. Three types of graded bedding structures—normal, reverse, and mixed graded bedding structures—are characterized by discontinuous gradation within a specific deposit thickness. A series of permeability tests were conducted to study the effects of bed sediment composition, particularly coarse grain sizes and fine particle contents, on the permeability and migration of fine particles in discontinuous debris-flow deposits. An increase in fine particles within the discontinuously graded bed sediment led to a power-law decrease in the average permeability coefficient. With fine particle contents of 10% and 15% in the bed sediments, the final permeability coefficient consistently exceeded the initial value. However, this trend reversed when the fine particle contents were increased to 20%, 25%, and 30%. Lower fine particle contents indicated enhanced permeability efficiency due to more interconnected voids within the coarse particle skeleton. Conversely, an increase in fine particle content reduced the permeability efficiency, as fine particles tended to aggregate at the lower section of the seepage channel. An increase in coarse particle size decreased the formation of flow channels at the coarse–fine particle interface, causing fine particles to move slowly along adjacent or clustered slow flow channels formed by fine particles, resulting in decreased permeability efficiency. Three formulae are proposed to calculate the permeability coefficients of discontinuously graded bed sediments, which may aid in understanding the initiation mechanism of channel deposits. Based on experimental studies and field investigations, it is proposed that achieving sustainable development of debris-flow fans requires a practical approach that integrates three key components: spatial land-use planning, in situ monitoring of debris flows and the environment, and land-use adjustment and management. This comprehensive and integrated approach is essential for effectively managing and mitigating the risks associated with debris flows, ensuring sustainable development in vulnerable areas.

1. Introduction

Debris flow is a highly concentrated fluid–solid mixture between a hyper-concentrated flood and a landslide; it has both solid and liquid properties, being shear-resistant like soil while flowing like a fluid [1,2,3,4]. Debris flow is commonly spotted in alpine mountainous areas, erupts suddenly, and has strong destructive power, posing a huge threat to local residents and property [5,6,7]. Debris flow possesses both the structural nature of soil and the fluidity of water, leading to many phenomena that are different from floods and sediment-laden water flows during its movement in channels or river valleys. The solid grains within the debris flow are gradually deposited when the flow reaches the gentle slope section of the channel. The deposition of sediment in repeated flows results in the formation of debris-flow fans [8]. The material composition of the deposits determines their physical and mechanical properties, such as hydraulic permeability and shear strength [9,10]. Analyzing the composition and physical properties of debris-flow deposits plays a crucial role in understanding debris-flow dynamics and the evolution of debris-flow fans, as well as promoting sustainable development in the region.
The particle size distribution (PSD) is a common parameter that is used to describe the material composition of debris-flow deposits, which influences the mechanical mechanisms of the formation, movement, and deposition of debris flows [11]. The particle distribution of debris-flow deposits exhibits a wide range of grain sizes, with a disparity of up to six orders of magnitude, ranging from 10−3 to 102 m [12,13]. In existing research on debris flows, particles larger than 2 mm are typically referred to as coarse grains, while those smaller than 2 mm are referred to as fine particles [14,15]. According to the PSD of debris-flow deposits, three types of graded bedding structures are detected in the field [16,17]: a normal graded bedding structure with fine particles at the top and coarse particles at the bottom, a reverse graded bedding structure with coarse particles at the top and fine particles at the bottom, and an in-between mixed graded bedding structure with coarse and fine particles spatially distributed in a disorderly manner (Figure 1a,b). In a normal or reverse graded bedding structure, large amounts of coarse gravels or fine particles accumulate within a certain thickness of the deposits, with almost no intermediate-sized grains, giving rise to discontinuous grading of bed sediments [18,19,20]. For bed sediments with discontinuous gradation, their particle size distribution curve shows a horizontal segment in the middle and slopes at both ends resembling “armchairs” (Figure 1c). Discontinuous bed sediment typically has a unique pore structure different from that of its continuously graded counterpart, affecting the hydraulic permeability of the bed sediment and the characteristics of fine particle immigration during the seepage process.
The hydraulic permeability of channel deposits plays a crucial role in determining the shear strength and pore pressure variation during the overriding of subsequent debris flows. Berti and Simoni [21] found that when the clay content of loose material in channels does not exceed 15%, the inter-particle pores are relatively large, making it easier to form connected water flow channels and enhancing the infiltration capacity of the sediment. He et al. [22] analyzed the variation in the permeability coefficients of debris-flow deposits with different fine particle contents based on medium- and small-scale permeameters. The experimental results showed a good inverse relationship between the fine particle content and the permeability coefficient. This coincides with the research of Guo et al. [23], where the permeability coefficient of the soil decreased notably with the increase in the fine particle contents, following a power-law relationship. The calculation models of bed sediment permeability coefficients focus on non-cohesive coarse-grained soil, with representative models including the Hazen empirical formula and the Kozeny–Carman semi-empirical formula [24,25], which are not suitable for wide-graded debris-flow deposits with predominantly coarse particles.
On the other hand, water infiltration within the debris-flow deposit leads to fine particle migration during heavy rainfall, which may alter the local void ratio and hydraulic properties. Chambon et al. [26] proposed that the fluid dynamics between particles and fully saturated pore spaces, as well as the migration of fine particles induced by fluid shear, play a significant role in the initiation of debris-flow deposits. Lei et al. [27] highlighted the critical role of fine particles in the volume growth of debris flows and further discovered fluctuating pore water pressure caused by the migration of fine particles during the bed sediment failure process on the basis of debris-flow initiation theories. Additionally, local mechanical and hydraulic variations due to water infiltration and fine particle migration influence the stability of the channel deposits [11]. The migration of fine particles during the water infiltration process, along with the attendant feedback on sediment hydraulic permeability due to the jamming effects of local accumulated fine particles, has been recognized as a possible cause of channel sediment failure and initiation [28] when subjected to subsequent heavy rainfalls and debris flows [17,29].
In summary, existing studies on the permeability of loose bed sediment or the process of fine particle migration mostly focus on non-cohesive or continuous grading debris-flow deposits. However, the hydraulic permeability of discontinuous grading bed sediments caused by the different bedding structures of debris-flow deposits is neglected, which can affect the sustainable development of debris-flow fans. Therefore, further analysis and research are warranted. Here, we conducted a series of laboratory permeability tests based on field investigations. The effects of discontinuous PSD within a certain thickness of normal and inverse graded bedding structures of debris-flow deposits were investigated. A kurtosis coefficient was introduced in the analysis of the permeability characteristics and fine particle migration of bed sediments with varying coarse particle sizes and fine particle contents. Then, three calculation formulae for the discontinuous grading bed sediments were established. Finally, combining experimental studies and in situ investigations, we propose a practical approach to achieve sustainable development of debris-flow fans involving land-use planning and in situ monitoring. This research may facilitate an understanding of the initiation mechanisms of channel deposits when subjected to subsequent heavy rainfalls and debris flows, elucidating the volume amplification effects of debris flows, aiding in the design of preventive engineering measures, and enabling the long-term sustainable development of debris-flow fans.

2. Materials and Methods

2.1. Experimental Apparatus

The permeability and fine particle migration of debris-flow deposits with discontinuous grading were investigated using a constant-head permeability test. The apparatus for the constant-head permeability test is depicted in Figure 2; it comprises a water circulation system, seepage system, saturated bed sediment system, and seepage collection system. The water circulation system includes inlet pipe 1, a constant-head water tank, and an overflow outlet pipe, which regulate the flow rate between the inlet and outlet pipes to maintain a consistent head level of 300 mm in the water tank. The seepage system is composed of a seepage barrel, a 600 mm tall experimental bed sediment column with a diameter of 200 mm, and porous gauze and organic glass plates at the top and bottom ends of the seepage barrel. Additionally, a scale plate and 4 pressure gauges, labeled from top to bottom as 1, 2, 3, and 4, with a vertical interval of 100 mm, aid in monitoring the water levels over time. Protective porous gauze is placed at the connection point between the pressure gauges and the seepage bed sediments to prevent solid particles from entering the gauges during testing.
The saturated bed sediment system features a water storage tank, inlet pipe 2, and a water inlet switch to gradually saturate the bed sediments and eliminate internal gas obstructions. A seepage collection system, comprising outlet pipe 2 and a seepage collection cup, facilitates the measurement of seepage discharge using instruments such as a balance, measuring cylinder, and stopwatch to determine the permeability coefficient of the experimental bed sediments. Moreover, four sampling zones with a thickness of 100 mm, denoted by a, b, c, and d, are established vertically within the experimental bed sediments for post-experiment particle size analysis, enabling quantification of fine particle transport mechanisms during seepage.

2.2. Material Composition of Experimental Bed Sediments

To address the effects of bed sediment composition on the permeability and fine particle migration of discontinuous debris-flow deposits, we manipulated five bed sediments with different discontinuous gradings based on the investigations of normal or reverse vertical graded bedding structures in Jiangjia Ravine, China. In an in-between mixed vertical graded bedding structure, the continuous grading bed sediment with a natural PSD, with a maximum diameter of 25 mm, comprised 68% coarse grains (>2 mm) and 32% fine particles (21% sand and 11% clay grains) (Figure 3). The coarse grains of the bed sediments were scarce, with rough blades and slightly rounded in form, with an internal friction angle of 30° and cohesion of 1000 Pa. The bed sediments were laid in the permeability test layer by layer to a height of 6 cm and then compacted to 5 cm, with their final porosities ( η ) ranging from approximately 36.2% to 41%.
We designed five types of discontinuous grading experimental bed sediments by systematically changing the coarse grain size ( d c ) to 2–5, 5–10, 10–15, 15–20, and 20–25 mm, and the corresponding size range missing intermediate particles ( d l a c k ) was 0, 2–5, 2–10, 2–15, and 2–20 mm, respectively. In addition, we manipulated the fine particle content ( P ) of the bed sediments, which plays a dominant role in determining the bed sediment’s permeability [9]. According to several deposit samples obtained from the Jiangjia Ravine, the fine particle (<2 mm) contents ranged between 10% and 32%, in the normal, reverse, and mixed graded bedding structures [30]. Therefore, five levels of fine particle contents— P = 10%, 15%, 20%, 25%, and 30%—were designed in the permeability tests. To qualify the effect of the bimodal composition of the bed sediment on its permeability and fine particle migration, the kurtosis coefficient ( B ) that describes the attributes of the binary particle size distribution was introduced [31], which is defined as follows:
B = D c / D f
where D c is the median particle size of the coarse grains, i.e., 2.5, 7.5, 12.5, 17.5, and 22.5 mm, while D f is the median particle size of the fine particles, i.e., 1 mm. The conditions of continuous grading bed sediment with a fixed coarse grain size ( d c = 2–25) but different fine particle contents are shown for comparison, denoted by corresponding test IDs with the suffix asterisks. A summary of the erodible bed composition from all experiments is shown in Figure 4 and Table 1.

2.3. Testing Procedures and Data Analysis

The permeability tests were conducted on 25 samples with varying compositions of experimental bed sediments. The test procedures involved the following steps:
(1)
Firstly, the permeameter and support holder were set up on a level surface, with scale lines marked at 5 cm intervals inside the seepage barrel.
(2)
Coarse and fine particles were accurately weighed in different proportions for the experimental samples, using a balance. After thorough mixing, the particles were evenly distributed into the seepage barrel in 6 cm thick layers. To ensure uniform bed sediment weight and consistent porosity, each layer was gently compacted to a 5 cm height with a wooden hammer, maintaining consistent force and strikes.
(3)
Following the compaction of each bed sediment layer, the bottom water inlet switch was opened to allow water to slowly seep upwards through the seepage barrel. Once the bed sediment was saturated, the switch was closed, and the process was repeated for the remaining samples.
(4)
The bottom water inlet switch (Figure 2) was closed, and water was injected from the top of the seepage barrel, with the water level monitored using the overflow hole. Pressure gauge readings were checked for consistency, and any air bubbles were removed using a rubber pipette bulb.
(5)
The bottom water outlet switch was then opened to start the seepage process. Water level measurements in the pressure gauges were taken every 3 min once the pressure readings stabilized, and the seepage quantity Q was measured using a funnel and a seepage collection tank (Figure 2), recording data 12 times for each experiment.
During the permeation test, we recorded the total seepage time t (with a total time of 36 min for each experiment), flow rate Q , and pressure gauge water levels h 1 , h 2 , h 3 , and h 4 . Combined with other relevant parameters, the permeability coefficient k can be calculated according to Darcy’s law:
k = Q L t A Δ h 12 + Δ h 23 + Δ h 34 / 3
where Δ h 12 = h 1 h 2 , Δ h 23 = h 2 h 3 , and Δ h 34 = h 3 h 4 are the differences in water levels between adjacent pressure gauges from top to bottom, respectively, A = π D 2 / 4 is the seepage area of the cylinder, and L is the distance between adjacent pressure gauges, i.e., 100 mm. Following the seepage experiment, we conducted particle analysis on samples taken at different depths within the seepage bed sediment (areas a, b, c, and d in Figure 2) to analyze the fine particle migration patterns during seepage.

3. Results

3.1. Permeability of Discontinuous Grading Debris-Flow Deposits with Varying Coarse Grain Sizes and Fine Particle Contents

Particle size distribution serves as a direct indicator of the internal pore structures of debris-flow deposits, which delineates the characteristics of the bed sediment pores and significantly impacts the water seepage process. Debris-flow deposits with discontinuous particle size distribution signify the lack of intermediate-sized particles, resulting in a distinct pore structure compared to their continuous grading counterparts. Additionally, fine particles undergo movement and migration during the seepage process, altering the pore structures of the deposit and subsequently modifying its permeability characteristics. Hence, particle size distribution plays a crucial role in the seepage process within the bed sediments. Prior research has extensively investigated the permeability features of debris-flow deposits [11,21,23]; however, no studies have addressed the permeability features of bed sediments with discontinuous PSD within a certain thickness of the debris-flow deposits in natural channels. Consequently, this study focuses on investigating the permeability of debris-flow deposits with discontinuous particle size distribution, along with the associated fine particle migration process.
Figure 5 illustrates the variations in the permeability coefficients of discontinuous gradation debris-flow deposits with varying coarse particle size distributions and fine particle contents. The conditions of continuous grading bed sediments with a fixed coarse grain size ( d c = 2–25) but different fine particle contents are shown for comparison. In each experimental scenario, the permeability coefficients were continuously measured 12 times at 3-min intervals, totaling 36 min. The data from Figure 5 indicate distinct trends in permeability coefficients for different fine particle content conditions. Specifically, as the fine particle content ( P ) increased gradually from 10% to 15%, the permeability coefficient demonstrated a rising trend over the duration of the experiment. However, when the fine particle content reached 20% and subsequently increased to 25% and 30%, the permeability coefficient showed a decreasing pattern over time. These trends were significantly affected by the size of the coarse particles within the discontinuous gradation debris-flow deposits. It was hypothesized that these effects may be attributable to the internal movement and blocking of fine particles during the seepage process, which will be further explored in subsequent sections. In addition, it can be inferred from Figure 5 that the permeability coefficients of the continuous bed sediments ( d c * = 2–25 mm) were smaller than those of the corresponding discontinuous bed sediments with the same maximum coarse gravel size ( d c = 20–25 mm). This is because, for continuous grading bed sediments, the intermediate-sized sediment grains are able to fill the voids created by coarse particles more adequately, thereby blocking the connectivity of inter-particle voids and giving rise to reduced permeability.
To elucidate the impact of the coarse particle size distribution and fine particle content on the permeability characteristics of bed sediments with discontinuous gradation, the average permeability coefficients for each experimental condition over the 36 min duration were computed. The relationships between coarse particle size distribution (Figure 6), fine particle content (Figure 7), and average permeability coefficients are presented. The average permeability coefficient of discontinuous gradation debris-flow deposits reveals contrasting trends with increasing coarse particle size (Figure 6), correlating with the fine particle content in the bed sediments: as the fine particle content gradually rose from 10% to 15%, the average permeability coefficient grew in a power-law manner with increasing coarse particle size. Conversely, as the fine particle content reached 20% and further increased to 25% and 30%, the average permeability coefficient diminished in a power-law fashion with increasing coarse particle size. The increase in fine particles within the discontinuous grading bed sediments led to a power-law reduction in the average permeability coefficient, aligning with the findings of existing research [22].

3.2. Effects of Fine Particle Migration on Temporal Variation in Permeability of Discontinuous Grading Debris-Flow Deposits

Figure 5 depicts the gradual shift in the permeability coefficients of the bed sediments over the course of the experiment. This transformation can be attributed to the movement of fine particles within the bed sediment pores, driven by gravity and the interstitial water infiltration. Some of these fine particles were transported and discharged with the seepage flow, while others faced hindrances posed by the surrounding solid particles forming the grain skeleton, leading to decelerated or halted movement. This impediment resulted in the accumulation of fine particles, causing clogging and subsequent alterations in the permeability characteristics of the debris-flow deposits. Consequently, we conducted a detailed analysis of the evolving permeability traits as the infiltration progressed with varying coarse grain sizes and fine particle contents in discontinuous grading bed sediments.
The initial permeability coefficient, denoted by k i n i 9 , was determined by averaging the permeability coefficients measured during the initial 9 min of the permeation test for each condition. Similarly, the final permeability coefficient, labeled as k f i n 9 , was calculated from the average of the permeability coefficients measured during the final 9 min. From analyzing the variation trend in the permeability coefficients of discontinuous grading bed sediments with different compositions (see Figure 8), distinct patterns emerged. When the fine particle content P of the experimental bed sediment was 10% (Figure 8a), the final permeability coefficient k f i n 9 consistently surpassed the initial permeability coefficient k i n i 9 . As the coarse particle sizes d c grew from 2–5 mm to 5–10 mm, 10–15 mm, 15–20 mm, and 20–25 mm, the permeability coefficients proportionally increased from initial values of 2.16 cm/s, 2.82 cm/s, 2.36 cm/s, 2.60 cm/s, and 4.98 cm/s to final values of 3.47 cm/s, 6.04 cm/s, 8.18 cm/s, 13.63 cm/s, and 18.81 cm/s, respectively. Similarly, for a fine particle content P of 15% (Figure 8b), an increase in coarse particle size resulted in a corresponding increase in the permeability coefficient, from initial values of 0.30 cm/s, 0.54 cm/s, 0.41 cm/s, 0.76 cm/s, and 0.90 cm/s to final values of 0.32 cm/s, 0.99 cm/s, 1.20 cm/s, 3.46 cm/s, and 3.49 cm/s, respectively. Conversely, for a fine particle content P of 20% (Figure 8c), the final permeability coefficients k f i n 9 were consistently lower than the initial permeability coefficients k i n i 9 . The decrease in permeability coefficient was inversely related to the increase in coarse particle size d c , from initial values of 0.080 cm/s, 0.077cm/s, 0.032 cm/s, 0.012 cm/s, and 0.011 cm/s to final values of 0.064 cm/s, 0.049 cm/s, 0.019 cm/s, 0.007 cm/s, and 0.008 cm/s, respectively. This negative correlation between permeability coefficient and coarse particle size persisted as the fine particle content of the bed sediments reached 25% and 30%, indicating a gradual decline in permeability over time (Figure 8d,e).
During the infiltration process, fine particles within the experimental bed sediments migrated along the flow path, resulting in variations in fine particle content within different regions of the bed sediments. In the permeability test, we established four sampling areas, labeled a, b, c, and d, along the infiltration path from top to bottom (refer to Figure 2). After air-drying and weighing the samples, we analyzed the changes in fine particle content. Figure 9 illustrates the changes in fine particle content with discontinuous gradation before and after the experiment. Specifically, the initial fine particle content was fixed at 15%. The results indicate significant disparities in fine particle contents among various regions of the experimental bed sediment samples before and after the permeability test, which were correlated with the coarse particle size. These changes in fine particle content fall into three categories: a decrease in areas a, b, and d, with an increase in area c; a decrease in areas a and b, with an increase in areas c and d; and a decrease in areas a, b, and c, with an increase in area d. When the coarse particle size d c equaled 2–5 mm and 5–10 mm, the alterations in fine particle content during infiltration corresponded to the first type (see Figure 9a,b); for a coarse particle size of 10–15 mm, the changes aligned with the second type (Figure 9c); and for coarse particle sizes of 15–20 mm and 20–25 mm, the variations corresponded to the third type (Figure 9d,e). Moreover, a logarithmic increase in the maximum fine particle content occurred as the coarse particle size increased from 2–5 mm to 5–10 mm, 10–15 mm, 15–20 mm, and 20–25 mm, in conjunction with the kurtosis coefficient B (Figure 9f).

3.3. Mechanism Interpretation and Quantitative Calculation: Permeability of Debris-Flow Deposits with Discontinuous Grading

Based on the analysis of the permeability characteristics and fine particle migration of the discontinuously graded debris-flow deposits discussed above (refer to Figure 5, Figure 6, Figure 7, Figure 8 and Figure 9), it is evident that the size of coarse particles and the fine particle contents significantly influence both the magnitude and temporal evolution of the permeability coefficient. Variations in the contents of fine particles across different zones reveal the fundamental reasons behind fluctuations in the permeability coefficient. Therefore, we aimed to elucidate the underlying mechanisms governing the temporal variations in the permeability of discontinuously graded bed sediments by incorporating the impact of these two factors.
Firstly, we examined the effect of fine particle content on the permeability characteristics of discontinuously graded bed sediments. The contents and properties of fine particles play a crucial role in determining the bed sediment permeability. Since the properties of the fine particles remained constant in our experiments, our analysis primarily focused on the influence of the fine particle content on bed sediment permeability. A low fine particle content results in increased inter-particle voids, where fine particles are unable to fill the voids created by coarse particles, promoting the connectivity of inter-particle voids and giving rise to smooth seepage pathways (illustrated by the red solid line in Figure 10a). Moreover, a low fine particle content leads to a small total specific surface area of the bed sediment particles, weak van der Waals forces, and facilitated movement of water molecules and small particles through the seepage channels. The presence of more interconnected voids within the coarse particle skeleton under a low fine particle content aids in the removal of small particles via water infiltration. As the infiltration process continues, the interconnected pore channels expand, further decreasing the seepage resistance and enhancing the permeability efficient (Figure 8a,b). Conversely, an increase in fine particle content reduces inter-particle voids, resulting in the nearly complete filling of voids by fine particles, which reduces the connectivity of the voids and the number of seepage pathways (depicted by the red solid line in Figure 10c). In addition, augmented fine particles increase the total specific surface area of bed sediment particles, boost the van der Waals forces, enhance the electrostatic attraction of water near bed sediment particles, restrict the free movement of water molecules, and increase water absorption on particle surfaces. All of these factors heighten the risk of seepage channel blockage due to fine particle movement. As is indicated by the dashed black box in Figure 9d, during the seepage process, numerous fine particles aggregate at the lower section of the seepage channel, obstructing the flow channels and consequently diminishing the overall permeability coefficient.
Moreover, the size of coarse particles plays a crucial role in affecting the permeability characteristics of discontinuous grading bed sediments and their correlation with the fine particle content. When the fine particle content is low, the fine particles cannot fully occupy the voids created by the coarse particles. Consequently, as the fine particles quickly migrate and are carried away with the seepage, the permeability coefficient gradually rises. This increase is directly proportional to the size of the coarse particles (see Figure 8a,b). The reason behind this may be that larger coarse particles reduce the overall curvature of the flow channels, facilitating the movement and loss of fine particles at a faster speed. Conversely, as the fine particle content increases, the fine particles almost entirely fill the voids, resulting in fewer connected flow channels within the bed sediments and a notable decrease in the overall permeability coefficient (see Figure 7). Unlike the slow seepage channels shaped by adjacent or clustered fine particles (highlighted by yellow solid lines in Figure 11a,c,e), the flow channels created by the coarse–fine particle interface (indicated by red solid lines in Figure 11a,c,e) enable swifter movement of fine particles. Smaller coarse particles correspond to more interconnected channels at the coarse–fine particle interface, causing an accelerated movement of fine particles and their retention and obstruction at the base of flow channels during seepage (see Figure 11b). Consequently, the permeability coefficient notably decreases as the seepage time increases (see Figure 8c–e). On the other hand, larger coarse particles lead to a significant reduction in interconnected channels at the coarse–fine particle interface (as depicted in Figure 11c,e), causing fine particles to move slowly along the adjacent or clustered fine-particle-formed slow flow channels. Consequently, the accumulation and blockage of fine particles at the base of the flow channels diminish (illustrated in Figure 11d,f within the black dashed boxes), resulting in minimal variations in the permeability coefficient with increasing seepage time (see Figure 8c–e).
In conclusion, the permeability characteristics of discontinuously graded debris-flow deposits are highly complex, being influenced by both the coarse particle size and the fine particle content of the deposits. The permeability coefficient gradually changes with an increase in infiltration time, which is closely correlated with the local accumulation of fine particles and the blockage of infiltration channels caused by the transport of fine particles during infiltration. Therefore, we propose a formula to compute the permeability coefficients of discontinuously graded debris-flow deposits under varying conditions of coarse particle size and fine particle content. Figure 6 and Figure 7 reveal an exponential decrease in the average permeability coefficient of the discontinuously graded bed sediments with an increase in fine particle content, along with its sensitivity to coarse particle size. The kurtosis coefficient B (Equation (1)) was introduced to describe the attributes of the binary particle size distribution in our experiments. Consequently, we calculated the average permeability coefficients during the entire experiment ( k ), the initial stage of infiltration ( k i n i 9 ), and the final stage of infiltration ( k f i n 9 ). We propose the following functional relationships:
k = α exp ( β P ) B
where α and β are coefficients to be determined. Based on a multi-parameter regression analysis, the regression equations for k , k i n i 9 , and k f i n 9 can be obtained, expressed as follows:
k = 9.294 exp ( 29.33 P ) B
k i n i 9 = 5.611 exp ( 32.98 P ) B
k f i n 9 = 23.11 exp ( 33.71 P ) B
The coefficients of determination for these equations ( R 2 ), as depicted in Figure 12, are 0.964, 0.852, and 0.985, respectively. To validate the calculation formulae for the permeability coefficients of discontinuous grading bed sediment in our study, we compared Formulas (4)–(6) presented above with other established formulae from other researchers, such as Zhou et al. [32] and Yang et al. [33], as shown in Table 2. It can be inferred that for all of these calculation formulae, the permeability coefficient decreases with an increase in the fine particle content of the bed sediment. However, the formulae of Zhou et al. [32] and Yang et al. [33] are applicable to continuous grading bed sediment, and only one variable, i.e., the fine particle content of the bed sediment, P or P 0.1 (<0.1mm), is considered. In contrast, Formulas (4)–(6) in this study focus on a special type of discontinuous grading bed sediment that exists in natural channels, and they incorporate the effects of two factors, i.e., fine particle content ( P ) and the coarse grain sizes of the bed sediment (described by the Kurtosis coefficient B ). Formulas (4)–(6) may assist in defining an initiation criterion for channel deposits under intense rainfall and debris flows, as well as enhancing our comprehension of basins’ geomorphological evolution.

4. Implications for the Sustainable Development of Debris-Flow Fans in the JJR

The Jiangjia Ravine (JJR) is situated in the northeastern part of Kunming, Yunnan Province, China (Figure 13), at geographic coordinates of 103°06′–103°13′ E, 26°13′–26°17′ N. This area is a catchment area for debris flows on the right bank of the Xiaojiang watershed, which is a primary tributary of the Jinsha River; it encompasses a watershed area of 48.6 km2, with elevations ranging from 1042 m to 3269 m (Figure 13), and an average longitudinal gradient of 16.02% [34]. The primary gully in the JJR spans approximately 13.9 km and has three tributary gullies: Chaqing Gully, Duozhao Gully, and Menqian Gully. The geological formations in this region are influenced by the tectonic movements of the Eurasian and Indian Ocean plates, intersected by the Xiaojiang Fault. The bedrock primarily consists of slate and dolomite from the Proterozoic and Precambrian eras that have been subjected to extensive weathering. The basin displays several multilevel planation surfaces containing substantial layers of sub-clay, clay eluviation, and gravel, which serve as crucial sources of solid grains for viscous debris flows in the JJR. The climate in this location is characterized by distinct rainy and dry seasons, with 88% of the precipitation occurring from May to October. The land use in the area comprises forestland, grassland, slope farmland, and bare land, all of which are susceptible to human activities. Consequently, a plethora of subaerial landslides, avalanches, and collapses have occurred in the JJR, contributing to abundant loose material for debris flows [34].
Over the past few decades, the JJR has experienced frequent debris-flow events, consisting of numerous continuous flows and intermittent surges of varying magnitude [35]. Large amounts of solid sediments are transported from the high-relief zones upstream and deposited in the lower, flatter reaches. Based on Google Earth satellite imagery (taken on 5 February 2022) and field investigations, numerous debris-flow fans are commonly observed in the JJR, particularly in the upstream transportation zone (orange color), where tributary debris flows deposit material, and in the downstream deposition zone (purple color), where debris flows in the main channel slow down or cease as the channel slope decreases (Figure 14a). These fans extend throughout the entire basin and serve as areas for human activities such as mining, agricultural production (including farmland, impounding reservoirs, and irrigation ditches), industrial production, and scientific research (such as the Dongchuan debris-flow observation and research station, Chinese Academy of Sciences) (Figure 14b–f). The stability and longevity of these debris-flow fans are crucial for the sustainable development of the local population, economy, and community.
However, these fans are highly susceptible to subsequent debris flows due to the frequent occurrence of such events in the JJR. Debris-flow fans not only result from past debris flows but also act as pathways for future events. The deposits on these fans exhibit heterogeneity in terms of surface roughness, PSD, and vertical bedding structures, which are influenced by factors such as the bulk density of the debris flow, channel morphology, and rainfall intensity. Different debris-flow deposits possess varying hydraulic permeabilities and water retention capacities, which, in turn, affect pore pressure development when eroded by subsequent debris flows [3,9]. Pore pressures within the bed sediment can weaken its mechanical strength, increase basal entrainment, and amplify the scale and mobility of subsequent debris flows [2,10]. The mobility of these subsequent debris flows plays a critical role in shaping and evolving debris-flow fans, delineating high-risk areas for human activities, and impacting the sustainable development of the region.
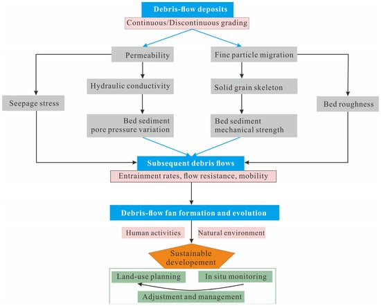
Previous studies have shown that significant pore pressures can build up in bed sediments with high water contents when subjected to compression- or shear-induced deformations [36]. Bed sediments with high hydraulic permeability facilitate the transmission of pore pressures from the upper debris flow into the underlying erodible bed [3]. In the present study, for debris-flow deposits with discontinuous gradation, an increase in fine particles resulted in a power-law decrease in the average permeability coefficient (Figure 7), and the influence of the coarse grain size on bed sediment permeability manifested in two different trends, depending on the fine particle content (Figure 6). As fine particles migrate during infiltration, the water retention capacity within the deposits varies spatially, with fewer fine particles in the upper layer and a higher concentration in the lower layer (Figure 10 and Figure 11). These temporal and spatial variations in the permeability and water retention capacity of debris-flow deposits can be attributed to several factors. The original debris-flow sequences, prior to deposition, exhibit heterogeneity in their bulk densities, PSDs, and total volumes. As debris flows traverse the channel, particle separation leads to diverse bedding structures within the deposits (Figure 1a). Furthermore, post-rainfall low-sediment-laden flows on downstream gentle slopes cause fluvial scouring and abrasion, altering the roughness of debris-flow deposits. The complex hydraulic and structural responses of debris-flow deposits to various processes and stresses make it challenging to accurately assess variations in bed sediment pore pressures, debris-flow entrainment rates, mobility, and related risks posed to human activities and the natural environment by these debris-flow fans in the JJR (Figure 15). To achieve sustainable development of debris-flow fans, a practical approach involves the comprehensive and integrated combination of three key components: spatial land-use planning, in situ monitoring of debris flows and the environment, and land-use adjustment and management (Figure 15). By integrating these strategies and measures, it is possible to enhance resilience, reduce vulnerabilities, and promote sustainable development in areas prone to debris flows.

5. Discussion

Permeability is a basic soil property depicting the hydraulic activities of soil. Field measurements of soil permeability are very complex, generally expensive, labor-intensive, and tedious [37]; therefore, various laboratory experimental studies have been conducted to estimate the permeability of soil [38,39,40]. In this study, we thoroughly examined the impact of bed sediment composition, focusing on coarse grain sizes and fine particle contents, on the permeability and fine particle migration of discontinuous debris-flow deposits. One of our main findings was consistent with previous experimental research [32,33], i.e., an increase in fine particles within the bed sediments led to a power-law decrease in the average permeability coefficient. Furthermore, we found that with fine particle contents of 10% and 15% in the bed sediments, the final permeability coefficient consistently exceeded the initial value. However, this trend reversed when the fine particle contents were increased to 20%, 25%, and 30%. Our findings may provoke further experimental and numerical investigations on debris-flow deposits with discontinuous grading.
When conducting the constant-head permeability test, we initiated water seepage by opening the bottom water inlet switch to gradually saturate the laid bed sediments in the seepage barrel. It is essential to note that the verified permeability coefficients and calculation formulae are applicable only to fully saturated debris-flow deposits—a condition rarely encountered in natural settings. Due to varying rainfall intensities and water retention capacities, bed sediments in natural channels are typically unsaturated. During the initial stage of infiltration, the unsaturated state and consequent matric suction [41] may significantly influence the seepage process of natural debris-flow deposits and the quantification of permeability coefficients. Several macroscopic models with empirical constants have been developed to describe the relationship between permeability coefficients and degrees of saturation [42,43,44]. Further experimental inquiries and numerical models are warranted.
The impact of internal pore structures in debris-flow deposits on seepage processes and permeability coefficients is a crucial issue. The micropore structure of the bed sediment dictates the spatial distribution of seepage channels and the migration of fine particles. Understanding the three-dimensional pore structures and statistical morphological characteristics of debris-flow deposits can help elucidate the temporal variations in permeability coefficients (see Figure 8). Various techniques have been employed to reconstruct the pore structure of soils and rocks, such as X-ray computed tomography (CT), nuclear magnetic resonance (NMR) [28], serial tomography (ST) [45], and mercury intrusion porosimetry (MIP) [46]. The 3D micropore structure of the experimental bed sediment is reconstructed by integrating two-dimensional (2D) tomographic images through iterative processes. Through digitized tomographic images, it is possible to visualize completely enclosed pores, jammed throats between adjacent pores, and interconnected seepage channels, thereby enhancing the microscopic understanding of seepage processes and fine particle migration. Further investigations are required to assess the morphological characteristics of discontinuously graded debris-flow deposits and to develop a more robust computational model for permeability coefficients.

6. Conclusions

In this study, we conducted small-scale flume experiments to investigate the impact of bed sediment composition on the permeability and fine particle migration of discontinuous debris-flow deposits. A novel coefficient named the kurtosis coefficient was introduced to characterize the grain size distribution of discontinuous bed sediments and was integrated into the formulae for calculating the permeability coefficients of discontinuously graded bed sediments. Our findings are as follows:
(1)
The average permeability coefficient ( k ) of debris-flow deposits with discontinuous gradation exhibited contrasting trends with increasing coarse particle size ( d c ). As the fine particle content ( P ) gradually increased from 10% to 15%, k followed a power-law relationship with increasing d c . Conversely, when P reached 20% and further increased to 25% and 30%, k decreased in a power-law manner with the increase in coarse particle size. The increase in fine particles within the discontinuous gradation bed sediment resulted in a power-law decrease in the average permeability coefficient.
(2)
When the fine particle content P of the experimental bed sediments equaled 10% and 15%, the final permeability coefficient k f i n 9 consistently surpassed the initial permeability coefficient k i n i 9 . On the other hand, when the fine particle content P reached 20%, 25%, and 30%, the final permeability coefficient k f i n 9 was consistently lower than the initial permeability coefficient k i n i 9 .
(3)
A low fine particle content indicates the presence of more interconnected voids within the coarse particle skeleton, thereby facilitating the removal of small particles through water infiltration and enhancing the permeability efficiency. Conversely, an increase in fine particle content diminishes inter-particle voids, leading to the accumulation of fine particles at the lower section of the seepage channel, consequently reducing the permeability coefficient. Furthermore, as the size of the coarse particles increases, the flow channels formed by the coarse–fine particle interface, which enable the rapid movement of fine particles, diminish, causing fine particles to travel slowly along adjacent or clustered channels created by fine particles, resulting in decreased permeability efficiency.
(4)
Three regression equations were derived through multi-parameter regression analysis to calculate the average permeability coefficients during the entire experiment ( k ), the initial stage of infiltration ( k i n i 9 ), and the final stage of infiltration ( k f i n 9 ). These calculation formulae can assist in establishing an initiation criterion for channel deposits and enhance our understanding of basins’ geomorphological evolution.
(5)
Achieving sustainable development of debris-flow fans requires the integration of three key components: spatial land-use planning, in situ monitoring of debris flows and the environment, and land-use adjustment and management. By combining these strategies and utilizing data-driven approaches, communities can enhance resilience, reduce vulnerabilities, and promote sustainable development in areas susceptible to debris flows.

Author Contributions

Conceptualization, P.L.; Validation, K.H.; Investigation, J.Y.; Writing—original draft, P.L.; Writing—review & editing, J.Y.; Supervision, K.H. All authors have read and agreed to the published version of the manuscript.

Funding

The authors are grateful for the China Special Funding for Postdoctoral Research Projects (Grant No. 2024T170897), Sichuan Science and Technology Program (Grant No. 2024NSFSC0781), Key Research and Development, Program of Tibet Autonomous Region (XZ202301ZY0039G), the Science and Technology Research Program of Institute of Mountain Hazards and Environment, Chinese Academy of Sciences (IMHE-ZDRW-01), and the China Postdoctoral Science Foundation (Grant No. 2023M733437).

Institutional Review Board Statement

Not applicable.

Informed Consent Statement

Not applicable.

Data Availability Statement

The data presented in this study are available on request from the corresponding author.

Conflicts of Interest

Author Jie Yu was employed by the company Shantou China Resources Land Real Estate Development Co., Ltd. The remaining authors declare that the research was conducted in the absence of any commercial or financial relationships that could be construed as a potential conflict of interest.

Abbreviations

D Diameter of the cylinder
P Fine particle (<2 mm) content of the bed sediment
P 0.1 Fine particle (<0.1 mm) content of the bed sediment
d c Coarse particle size of the bed sediment
B Kurtosis coefficient
D c Median particle size of the coarse grains
D f Median particle size of the fine particles
d l a c k The lacking particle sizes
η Bed sediment porosities
Q Seepage flow discharge
h 1 , h 2 , h 3 , h 4 Pressure gauge water levels of four pressure gauges
A Seepage area of the cylinder
L Distance between adjacent pressure gauges
k The average permeability coefficient during the test
k i n i 9 Initial permeability coefficient
k f i n 9 Final permeability coefficient
α , β Coefficients to be determined

References

  1. Hu, K.; Hu, C.; Li, Y.; Cui, P. Characteristics and mechanism of debris-flow surges at Jiangjia Ravine. Ital. J. Eng. Geol. Environ. 2011, 212–217. [Google Scholar] [CrossRef]
  2. Iverson, R.M. The physics of debris flows. Rev. Geophys. 1997, 35, 245–296. [Google Scholar] [CrossRef]
  3. Li, P.; Wang, J.; Hu, K.; Xie, J. Shedding effects of sediment composition and bed morphology on debris flow dynamics and entrainment mechanism: Insights from laboratory experiments. Eng. Geol. 2024, 333, 107495. [Google Scholar] [CrossRef]
  4. Li, Y.; Cui, Y.; Hu, X.; Lu, Z.; Guo, J.; Wang, Y.; Wang, H.; Wang, S.; Zhou, X. Glacier Retreat in Eastern Himalaya Drives Catastrophic Glacier Hazard Chain. Geophys. Res. Lett. 2024, 51, e2024GL108202. [Google Scholar] [CrossRef]
  5. Pudasaini, S.P. Unified Mechanical Erosion Model for Multi-phase Mass Flows. arXiv 2022, arXiv:2209.10880. [Google Scholar]
  6. Vicari, H.; Tran, Q.A.; Nordal, S.; Thakur, V. MPM modelling of debris flow entrainment and interaction with an upstream flexible barrier. Landslides 2022, 19, 2101–2115. [Google Scholar] [CrossRef]
  7. Cui, Y.; Li, Y.; Tang, H.; Turowski, J.M.; Yan, Y.; Bazai, N.A.; Wei, R.; Li, L. A digital-twin platform for cryospheric disaster warning. Natl. Sci. Rev. 2024, 11, nwae300. [Google Scholar] [CrossRef]
  8. Haas, T.; Densmore, A.L.; Stoffel, M.; Suwa, H.; Imaizumi, F.; Ballesteros-Cánovas, J.A.; Wasklewicz, T. Avulsions and the spatio-temporal evolution of debris-flow fans. Earth-Sci. Rev. 2018, 177, 53–75. [Google Scholar] [CrossRef]
  9. Chang, D.S.; Zhang, L.M.; Xu, Y.; Huang, R.Q. Field testing of erodibility of two landslide dams triggered by the 12 May Wenchuan earthquake. Landslides 2011, 8, 321–332. [Google Scholar] [CrossRef]
  10. Li, P.; Wang, J.; Hu, K.; Shen, F. Effects of bed longitudinal inflexion and sediment porosity on basal entrainment mechanism: Insights from laboratory debris flows. Landslides 2021, 18, 3041–3062. [Google Scholar] [CrossRef]
  11. Guo, C.; Cui, Y. Pore structure characteristics of debris flow source material in the Wenchuan earthquake area. Eng. Geol. 2020, 267, 10549. [Google Scholar] [CrossRef]
  12. Cui, P.; Zhou, G.G.D.; Zhu, X.H.; Zhang, J.Q. Scale amplification of natural debris flows caused by cascading landslide dam failures. Geomorphology 2013, 182, 173–189. [Google Scholar] [CrossRef]
  13. Kaitna, R.; Palucis, M.C.; Yohannes, B.; Hill, K.M.; Dietrich, W.E. Effects of coarse grain size distribution and fine particle content on pore fluid pressure and shear behavior in experimental debris flows. J. Geophys. Res.-Earth Surf. 2016, 121, 415–441. [Google Scholar] [CrossRef]
  14. Guo, S.; Xu, P.; Zheng, Z.; Gao, Y. Estimation of flow velocity for a debris flow via the two-phase fluid model. Nonlinear Process. Geophys. 2015, 22, 109–116. [Google Scholar] [CrossRef]
  15. Li, Y.; Zou, X.J.; Su, P.C.; Kong, Y.D.; Liu, J.J. A scaling distribution for grain composition of debris flow. Geomorphology 2013, 192, 30–42. [Google Scholar]
  16. Major, J.; Iverson, R.; McTigue, D.; Macias, S.; Fiedorowicz, B. Geotechnical properties of debris-flow sediments and slurries. In Proceedings of the 1997 1st International Conference on Debris-Flow Hazards Mitigation: Mechanics, Prediction, and Assessment, San Francisco, CA, USA, 7–9 August 1997. [Google Scholar]
  17. Wang, G.; Sassa, K. Pore-pressure generation and movement of rainfall-induced landslides: Effects of grain size and fine-particle content. Eng. Geol. 2003, 69, 109–125. [Google Scholar] [CrossRef]
  18. Li, P.; Wang, J.-D.; Hu, K.-H.; Qiu, H.-J.; Xie, J.-L. Experimental investigation on debris flow resistance and entrainment characteristics: Effects of the erodible bed with discontinuous grading. J. Mt. Sci. 2022, 19, 2397–2419. [Google Scholar] [CrossRef]
  19. Savage, S.; Lun, C. Particle size segregation in inclined chute flow of dry cohesionless granular solids. J. Fluid Mech. 1988, 189, 311–335. [Google Scholar] [CrossRef]
  20. Zhou, G.G.; Ng, C.W. Numerical investigation of reverse segregation in debris flows by DEM. Granul. Matter 2010, 12, 507–516. [Google Scholar] [CrossRef]
  21. Berti, M.; Simoni, A. Experimental evidences and numerical modelling of debris flow initiated by channel runoff. Landslides 2005, 2, 171–182. [Google Scholar] [CrossRef]
  22. He, N.; Chen, N.S.; Zhu, Y.H.; Yang, J.Y.; Yang, C.L. Experiment study of fractal feature and relationship between fractal dimension and permeability coefficient of gravelly soil in debris flow source area. Rock Soil Mech. 2014, 35, 2543–2548. (In Chinese) [Google Scholar]
  23. Guo, X.; Cui, P.; Li, Y.; Zhang, J.; Ma, L.; Mahoney, W.B. Spatial features of debris flows and their rainfall thresholds in the Wenchuan earthquake-affected area. Landslides 2016, 13, 1215–1229. [Google Scholar] [CrossRef]
  24. Carrier III, W.D. Goodbye, hazen; hello, kozeny-carman. J. Geotech. Geoenviron. Eng. 2003, 129, 1054–1056. [Google Scholar] [CrossRef]
  25. Freydier, P.; Chambon, G.; Naaim, M. Internal dynamics of a free-surface viscoplastic flow down an inclined channel. Int. J. Eros. Control Eng. 2016, 9, 101–106. [Google Scholar] [CrossRef]
  26. Chambon, G.; Schmittbuhl, J.; Corfdir, A. Frictional response of a thick gouge sample: 1. Mechanical measurements and microstructures. J. Geophys. Res. Solid Earth 2006, 111, B09308. [Google Scholar] [CrossRef]
  27. Lei, X.; Yang, Z.; He, S.; Liu, E.; Wong, H.; Li, X. Numerical investigation of rainfall-induced fines migration and its influences on slope stability. Acta Geotech. 2017, 12, 1431–1446. [Google Scholar] [CrossRef]
  28. Wang, H.; Seltzer, S.J.; Sun, B.; Wigand, M.; Horch, C.; Stallmach, F.; Li, B.; Thern, H.; Mezzatesta, A.; Arro, R. An NMR experimental study and model validation on capillary condensation of hydrocarbons confined in shale gas condensate reservoirs. In Proceedings of the SPE Annual Technical Conference and Exhibition, Dubai, United Arab Emirates, 26–28 September 2016. [Google Scholar]
  29. Huang, C.C.; Lo, C.L.; Jang, J.S.; Hwu, L.K. Internal soil moisture response to rainfall-induced slope failures and debris discharge. Eng. Geol. 2008, 101, 134–145. [Google Scholar] [CrossRef]
  30. Wang, Y.Y.; Jan, C.D.; Hna, W.L. A study on forming mechanism of the bedding structure of the gravel accumulated at surface, and rough bedding structure in deposits of viscous debris flows with hyperconcentration. Acta Sedimentol. Sin. 2003, 21, 205–210. (In Chinese) [Google Scholar]
  31. Wilcock, P.R.; Kenworthy, S.T.; Crowe, J.C. Experimental study of the transport of mixed sand and gravel. Water Resour. Res. 2001, 37, 3349–3358. [Google Scholar] [CrossRef]
  32. Zhou, X.J.; Cui, P.; Li, Z.L. Development and application of integrated test equipment for permeability and settlement of gravelly soil in triggering area of debris flow. Chin. J. Rock Mech. Eng. 2012, 31, 1281–1289. (In Chinese) [Google Scholar]
  33. Yang, J.B.; Chen, X.C.; Wang, H.; Tian, X.P.; Jia, L.R. An experimental study of relationship between fine grain content and permeability coefficient of debris flow deposits. Rock Soil Mech. 2016, 37, 3184–3190. (In Chinese) [Google Scholar]
  34. Li, Y.; Liu, J.; Su, F.; Xie, J.; Wang, B. Relationship between grain composition and debris flow characteristics: A case study of the Jiangjia Gully in China. Landslides 2015, 12, 19–28. [Google Scholar] [CrossRef]
  35. Li, Y.; Liu, J.J.; Hu, K.H.; Su, P.C. Probability distribution of measured debris-flow velocity in Jiangjia Gully, Yunnan Province, China. Nat. Hazards 2012, 60, 689–701. [Google Scholar]
  36. Iverson, R.M.; Reid, M.E.; Logan, M.; LaHusen, R.G.; Godt, J.W.; Griswold, J.P. Positive feedback and momentum growth during debris-flow entrainment of wet bed sediment. Nat. Geosci. 2011, 4, 116–121. [Google Scholar] [CrossRef]
  37. Singh, V.K.; Kumar, D.; Kashyap, P.S.; Singh, P.K.; Kumar, A.; Singh, S.K. Modelling of soil permeability using different data driven algorithms based on physical properties of soil. J. Hydrol. 2020, 580, 124223. [Google Scholar] [CrossRef]
  38. Pape, H.; Clauser, C.; Iffland, J. Permeability prediction based on fractal pore-space geometry. Geophysics 1999, 64, 1447–1460. [Google Scholar] [CrossRef]
  39. Nelson, P.H. Permeability, porosity, and pore-throat size? A three-dimensional perspective. Petrophysics-SPWLA J. Form. Eval. Reserv. Descr. 2005, 46, 452–455. [Google Scholar]
  40. Shahnazari, M.R.; Vahabikashi, A. Permeability prediction of porous media with variable porosity by investigation of Stokes flowover multi-particles. J. Porous Media 2011, 14, 243–250. [Google Scholar] [CrossRef]
  41. Fredlund, D.G. Unsaturated soil mechanics in engineering practice. J. Geotech. Geoenviron. Eng. 2006, 132, 286–321. [Google Scholar] [CrossRef]
  42. Irmay, S. On the hydraulic conductivity of unsaturated soils. Eos Trans. Am. Geophys. Union 1954, 35, 463–467. [Google Scholar]
  43. Mualem, Y. Hydraulic conductivity of unsaturated porous media: Generalized macroscopic approach. Water Resour. Res. 1978, 14, 325–334. [Google Scholar] [CrossRef]
  44. Zou, Y. A macroscopic model for predicting the relative hydraulic permeability of unsaturated soils. Acta Geotech. 2012, 7, 129–137. [Google Scholar] [CrossRef]
  45. Vogel, H.; Kretzschmar, A. Topological characterization of pore space in soil—Sample preparation and digital image-processing. Geoderma 1996, 73, 23–38. [Google Scholar] [CrossRef]
  46. Abell, A.; Willis, K.; Lange, D. Mercury intrusion porosimetry and image analysis of cement-based materials. J. Colloid Interface Sci. 1999, 211, 39–44. [Google Scholar] [CrossRef]
Figure 1. (a) Three gradings of bedding structures within debris-flow deposits: normal, reverse, and mixed gradation. (b) Reverse grading bedding structure observed in Jiangjia Ravine, China. (c) Particle size distribution curves of debris-flow deposits with reverse and mixed gradation. The green dotted rectangle denotes a horizontal segment in the middle of the curves.
Figure 1. (a) Three gradings of bedding structures within debris-flow deposits: normal, reverse, and mixed gradation. (b) Reverse grading bedding structure observed in Jiangjia Ravine, China. (c) Particle size distribution curves of debris-flow deposits with reverse and mixed gradation. The green dotted rectangle denotes a horizontal segment in the middle of the curves.
Sustainability 16 10066 g001
Figure 2. (a) Photograph of the experimental apparatus. (b) Diagram of the constant-head permeability test.
Figure 2. (a) Photograph of the experimental apparatus. (b) Diagram of the constant-head permeability test.
Sustainability 16 10066 g002
Figure 3. Particle size distribution of continuous grading bed sediment with a natural PSD in Jiangjia Ravine, China.
Figure 3. Particle size distribution of continuous grading bed sediment with a natural PSD in Jiangjia Ravine, China.
Sustainability 16 10066 g003
Figure 4. Grain size distribution of the bed sediments with different fine particle contents: (a) P = 10%; (b) P = 15%; (c) P = 20%; (d) P = 25%; (e) P = 30%. The continuous bed sediments with a fixed coarse grain size ( d c = 2–25) but different fine particle contents are denoted by corresponding test IDs with suffix asterisks.
Figure 4. Grain size distribution of the bed sediments with different fine particle contents: (a) P = 10%; (b) P = 15%; (c) P = 20%; (d) P = 25%; (e) P = 30%. The continuous bed sediments with a fixed coarse grain size ( d c = 2–25) but different fine particle contents are denoted by corresponding test IDs with suffix asterisks.
Sustainability 16 10066 g004
Figure 5. Permeability coefficients of discontinuous and discontinuous gradation debris-flow deposits with varying coarse particle size distributions and fine particle contents: (a) P = 10%; (b) P = 15%; (c) P = 20%; (d) P = 25%; (e) P = 30%. The continuous bed sediments with a fixed coarse grain size ( d c = 2–25) but different fine particle contents are denoted by corresponding test IDs with suffix asterisks.
Figure 5. Permeability coefficients of discontinuous and discontinuous gradation debris-flow deposits with varying coarse particle size distributions and fine particle contents: (a) P = 10%; (b) P = 15%; (c) P = 20%; (d) P = 25%; (e) P = 30%. The continuous bed sediments with a fixed coarse grain size ( d c = 2–25) but different fine particle contents are denoted by corresponding test IDs with suffix asterisks.
Sustainability 16 10066 g005
Figure 6. Relationships between coarse particle sizes and average permeability coefficients of discontinuous grading debris-flow deposits.
Figure 6. Relationships between coarse particle sizes and average permeability coefficients of discontinuous grading debris-flow deposits.
Sustainability 16 10066 g006
Figure 7. Relationships between fine particle content and average permeability coefficients of discontinuous grading debris-flow deposits.
Figure 7. Relationships between fine particle content and average permeability coefficients of discontinuous grading debris-flow deposits.
Sustainability 16 10066 g007
Figure 8. Variation trend in the permeability coefficients of discontinuous grading bed sediments with different compositions: (a) P = 10%; (b) P = 15%; (c) P = 20%; (d) P = 25%; (e) P = 30%.
Figure 8. Variation trend in the permeability coefficients of discontinuous grading bed sediments with different compositions: (a) P = 10%; (b) P = 15%; (c) P = 20%; (d) P = 25%; (e) P = 30%.
Sustainability 16 10066 g008
Figure 9. Changes in fine particle contents in experimental bed sediments with discontinuous gradation before and after the experiment: (a) d c = 2–5 mm; (b) d c = 5–10 mm; (c) d c = 10–15 mm; (d) d c = 15–20 mm; (e) d c = 20–25 mm. (f) A logarithmic relationship between the maximum fine particle content among four sampling areas and the kurtosis coefficient B . The blue dotted lines denote the variations of post-test fine particle contents in areas a, b, c and d for different experimental conditions. The blue solid line signifies the fitted curve representing the relationship between the post-test peak fine particle content P p e a k and the Kurtosis coefficient B .
Figure 9. Changes in fine particle contents in experimental bed sediments with discontinuous gradation before and after the experiment: (a) d c = 2–5 mm; (b) d c = 5–10 mm; (c) d c = 10–15 mm; (d) d c = 15–20 mm; (e) d c = 20–25 mm. (f) A logarithmic relationship between the maximum fine particle content among four sampling areas and the kurtosis coefficient B . The blue dotted lines denote the variations of post-test fine particle contents in areas a, b, c and d for different experimental conditions. The blue solid line signifies the fitted curve representing the relationship between the post-test peak fine particle content P p e a k and the Kurtosis coefficient B .
Sustainability 16 10066 g009
Figure 10. Schematic diagram of the underlying mechanism that governs the temporal variations in permeability coefficients with (a,b) high and (c,d) low fine particle contents within discontinuous grading bed sediments. The large yellow irregular gravels with black edges depict the coarse grains, and the small yellow irregular sands without edges depict the fine particles. The red solid lines indicate connective seepage pathways, and the dashed black box denotes the aggregated fine particles. The downward blue arrows denote the seepage flows.
Figure 10. Schematic diagram of the underlying mechanism that governs the temporal variations in permeability coefficients with (a,b) high and (c,d) low fine particle contents within discontinuous grading bed sediments. The large yellow irregular gravels with black edges depict the coarse grains, and the small yellow irregular sands without edges depict the fine particles. The red solid lines indicate connective seepage pathways, and the dashed black box denotes the aggregated fine particles. The downward blue arrows denote the seepage flows.
Sustainability 16 10066 g010
Figure 11. Schematic diagram of the underlying mechanism that governs the temporal variations in permeability coefficients with (a,b) small, (c,d) medium, and (e,f) large coarse grain sizes within discontinuous grading bed sediments. The yellow solid lines denote the slow seepage channels shaped by adjacent or clustered fine particles. Other markings are the same as in Figure 10.
Figure 11. Schematic diagram of the underlying mechanism that governs the temporal variations in permeability coefficients with (a,b) small, (c,d) medium, and (e,f) large coarse grain sizes within discontinuous grading bed sediments. The yellow solid lines denote the slow seepage channels shaped by adjacent or clustered fine particles. Other markings are the same as in Figure 10.
Sustainability 16 10066 g011
Figure 12. Relationship between the measured and calculated permeability coefficients for discontinuous grading debris-flow deposits with varying fine particle contents and kurtosis coefficients: average permeability coefficients during (a) the entire experiment ( k ), (b) the initial stage of infiltration ( k i n i 9 ), and (c) the final stage of infiltration ( k f i n 9 ).
Figure 12. Relationship between the measured and calculated permeability coefficients for discontinuous grading debris-flow deposits with varying fine particle contents and kurtosis coefficients: average permeability coefficients during (a) the entire experiment ( k ), (b) the initial stage of infiltration ( k i n i 9 ), and (c) the final stage of infiltration ( k f i n 9 ).
Sustainability 16 10066 g012
Figure 13. A schematic depicting the location and background of the Jiangjia Ravine.
Figure 13. A schematic depicting the location and background of the Jiangjia Ravine.
Sustainability 16 10066 g013
Figure 14. (a) A Google Earth satellite image (taken on 5 February 2022) showing the Jiangjia Ravine in Yunnan Province, China. (bf) Several satellite images showing the locations of human activities on debris-flow fans.
Figure 14. (a) A Google Earth satellite image (taken on 5 February 2022) showing the Jiangjia Ravine in Yunnan Province, China. (bf) Several satellite images showing the locations of human activities on debris-flow fans.
Sustainability 16 10066 g014
Figure 15. Schematic diagram of a practical approach to achieve the sustainable development of debris-flow fans.
Figure 15. Schematic diagram of a practical approach to achieve the sustainable development of debris-flow fans.
Sustainability 16 10066 g015
Table 1. Summarization of the bed sediment composition.
Table 1. Summarization of the bed sediment composition.
Test IDCoarse Grain Sizes
( d c /mm)
Missing Particle Sizes
( d l a c k /mm)
Fine Particle Contents
( P /%)
Kurtosis
Coefficient ( B )
Porosities
( η /%)
D5–102–5/102.541.0
D10–105–102–57.5
D15–1010–152–1012.5
D20–1015–202–1517.5
D25–1020–252–2022.5
D25–10*2–25//
D5–152–5/152.539.6
D10–155–102–57.5
D15–1510–152–1012.5
D20–1515–202–1517.5
D25–1520–252–2022.5
D25–15*2–25//
D5–202–5/202.538.1
D10–205–102–57.5
D15–2010–152–1012.5
D20–2015–202–1517.5
D25–2020–252–2022.5
D25–20*2–25//
D5–252–5/252.537.0
D10–255–102–57.5
D15–2510–152–1012.5
D20–2515–202–1517.5
D25–2520–252–2022.5
D25–25*2–25//
D5–302–5/302.536.2
D10–305–102–57.5
D15–3010–152–1012.5
D20–3015–202–1517.5
D25–3020–252–2022.5
D25–30*2–25//
Notes: In the test ID, “D” refers to the continuous grading bed sediment. For the discontinuous grading bed sediment, for example, in “25–10”, “25” signifies the coarse grain size as 20–25 mm, and “10” refers to the fine particle content of 10%. The continuous bed sediments with a fixed coarse grain size ( d c = 2–25) but different fine particle contents are denoted by corresponding test IDs with suffix asterisks.
Table 2. Calculation formulae for the permeability coefficients of bed sediments.
Table 2. Calculation formulae for the permeability coefficients of bed sediments.
Formula ExpressionReferencesType of Bed SedimentsMain Parameters
k = 0.0045 P 5.3329 Zhou et al. [32]Continuous gradingFine particle (<2 mm) content P
k = 0.006594 exp ( 0.3411 P 0.1 ) Yang et al. [33]Fine particle (<0.1 mm) content P 0.1
k = 9.294 exp ( 29.33 P ) B This studyDiscontinuous gradingFine particle (<2 mm) content P ; the kurtosis coefficient B
k i n i 9 = 5.611 exp ( 32.98 P ) B
k f i n 9 = 23.11 exp ( 33.71 P ) B
Disclaimer/Publisher’s Note: The statements, opinions and data contained in all publications are solely those of the individual author(s) and contributor(s) and not of MDPI and/or the editor(s). MDPI and/or the editor(s) disclaim responsibility for any injury to people or property resulting from any ideas, methods, instructions or products referred to in the content.

Share and Cite

MDPI and ACS Style

Li, P.; Hu, K.; Yu, J. Experimental Investigation on the Permeability and Fine Particle Migration of Debris-Flow Deposits with Discontinuous Gradation: Implications for the Sustainable Development of Debris-Flow Fans in Jiangjia Ravine, China. Sustainability 2024, 16, 10066. https://doi.org/10.3390/su162210066

AMA Style

Li P, Hu K, Yu J. Experimental Investigation on the Permeability and Fine Particle Migration of Debris-Flow Deposits with Discontinuous Gradation: Implications for the Sustainable Development of Debris-Flow Fans in Jiangjia Ravine, China. Sustainability. 2024; 16(22):10066. https://doi.org/10.3390/su162210066

Chicago/Turabian Style

Li, Pu, Kaiheng Hu, and Jie Yu. 2024. "Experimental Investigation on the Permeability and Fine Particle Migration of Debris-Flow Deposits with Discontinuous Gradation: Implications for the Sustainable Development of Debris-Flow Fans in Jiangjia Ravine, China" Sustainability 16, no. 22: 10066. https://doi.org/10.3390/su162210066

APA Style

Li, P., Hu, K., & Yu, J. (2024). Experimental Investigation on the Permeability and Fine Particle Migration of Debris-Flow Deposits with Discontinuous Gradation: Implications for the Sustainable Development of Debris-Flow Fans in Jiangjia Ravine, China. Sustainability, 16(22), 10066. https://doi.org/10.3390/su162210066

Note that from the first issue of 2016, this journal uses article numbers instead of page numbers. See further details here.

Article Metrics

Back to TopTop