Identification of Land Use Conflict Based on Multi-Scenario Simulation—Taking the Central Yunnan Urban Agglomeration as an Example
Abstract
1. Introduction
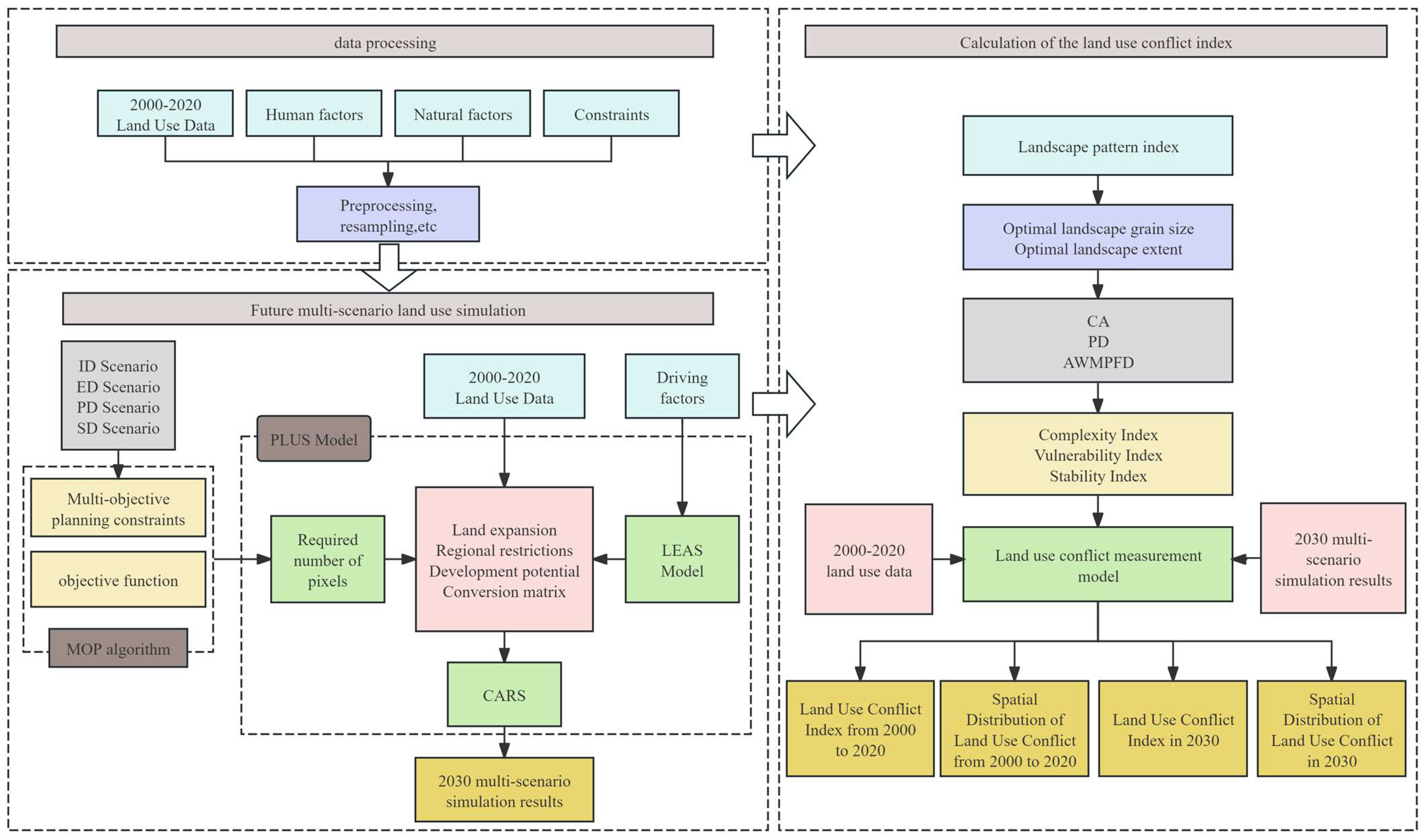
2. Materials and Methods
2.1. Study Area
2.2. Data Sources
2.3. Research Methods
2.3.1. Land Use Conflict Measurement Model
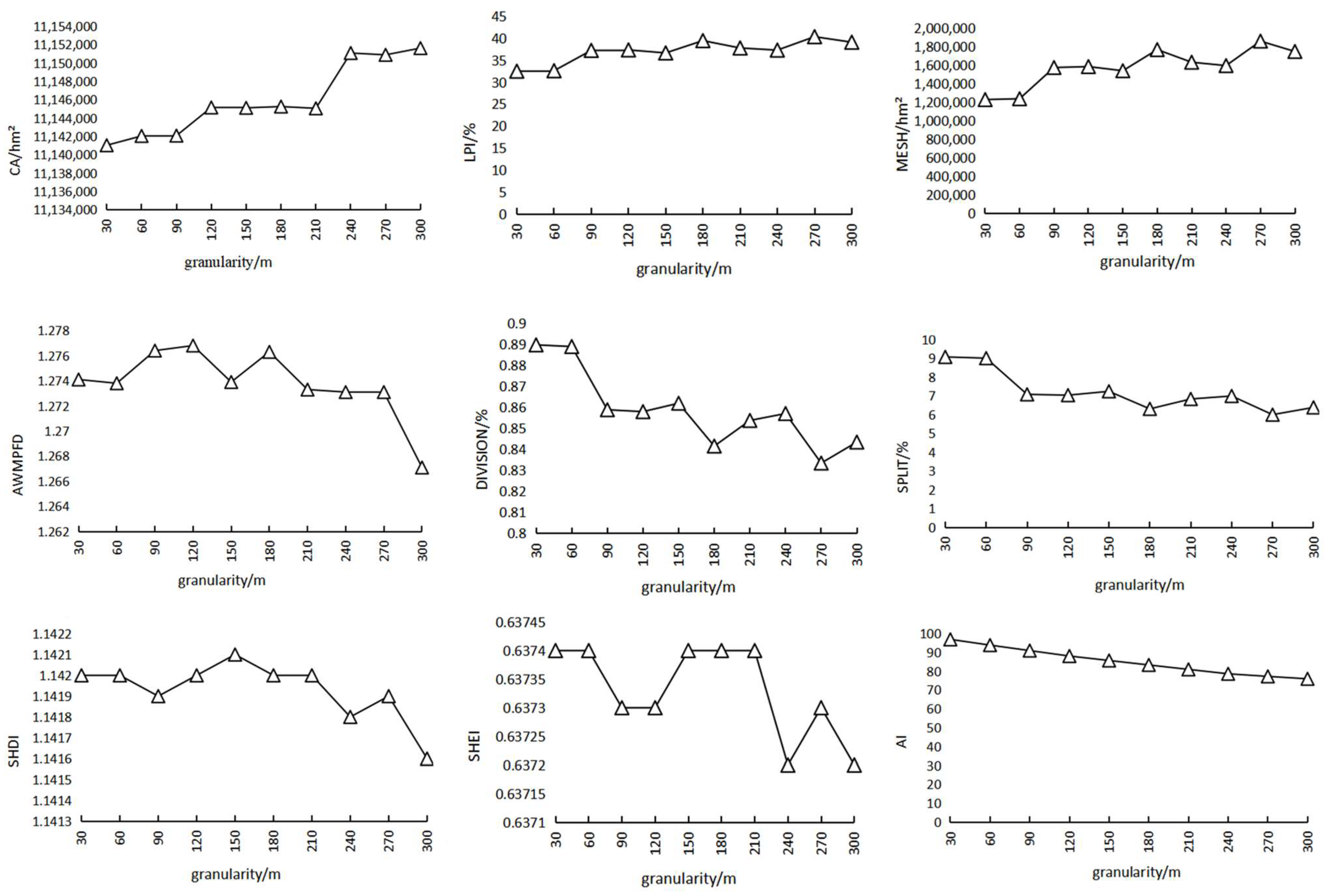
2.3.2. Optimal Landscape Scale Setting
2.3.3. Area Information Loss Evaluation Model
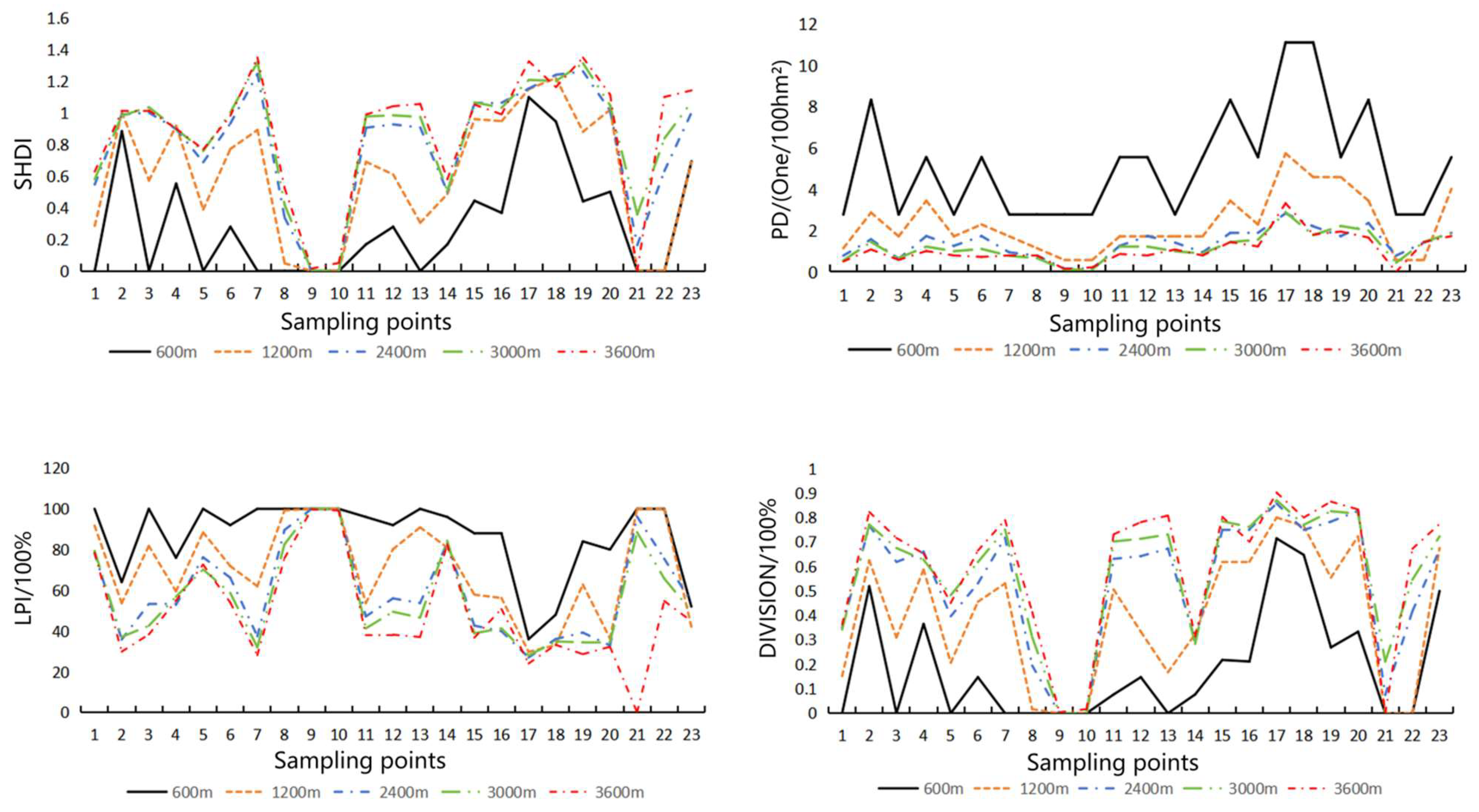
2.3.4. Optimal Selection of Landscape Grain Size and Extent
- (1)
- The selection of the landscape scale involves nine indices: the class area (CA), division (DIVISION), largest patch index (LPI), splitting index (SPLIT), effective mesh size (MESH), Shannon’s diversity index (SHDI), Shannon’s evenness index (SHEI), aggregation index (AI), and area-weighted mean patch fractal dimension (AWMPFD) [28]. The analysis begins at a scale of 30 m and is extended to 300 m, with intervals of 30 m, to evaluate the response effects of these indices. By examining the trends in the scale response curves, appropriate scales for scale analysis are determined. Concurrently, the area information loss evaluation model is utilized to quantitatively assess the total area loss at various granularities, ultimately establishing the optimal scale size for landscape pattern analysis within the study area.
- (2)
- Drawing on methodologies from existing studies on optimal landscape amplitude analysis [29], and considering the geographical and ecological characteristics of the Central Yunnan Urban Agglomeration, a sampling belt oriented from southwest to northeast is established (Figure 3). This belt, which is 3 km wide and 22 km long, encompasses significant urban and natural landscapes, including Yuxi, the Dianchi Lake basin, and the main urban areas of Kunming and Qujing, covering a diverse range of land uses. Along the centerline of the belt, 23 sampling points are designated from southwest to northeast, numbered 1 through 23. Landscape index values are gathered using the moving window method across different amplitudes. The optimal analysis amplitude is determined by analyzing the trends in the landscape index value curves across these points. Using the 2020 land use data as a reference, four landscape indices are selected for detailed analysis: the patch density (PD), Shannon’s diversity index (SHDI), division (DIVISION), and largest patch index (LPI) [30,31]. Amplitude sizes are set at integer multiples of 30 m, up to a maximum of 3600 m, to calculate the landscape indices using moving windows of varying side lengths.
2.3.5. PLUS Model
2.3.6. Multi-Scenario Simulation Settings
- (1)
- Natural Development Scenario (ID). This scenario adheres to a path of natural development, informed by land use changes from 2000 to 2020, and incorporates both natural and anthropogenic factors. It designates areas for natural protection and water source conservation as restricted zones. The Markov chain model is employed to forecast the demand for land use pixels in 2030 across various land use types.
- (2)
- Ecological Protection Scenario (PD). Amid the rapid expansion of the Central Yunnan Urban Agglomeration, the increasing threats to the ecological environment from human activities have become more pronounced. In response, the PD scenario prioritizes ecological development by valuing ecosystem services. This approach facilitates the prediction and planning of a land use structure aimed at optimizing the ecological benefits and maximizing the ecological efficacy. The calculation formula for the ecosystem service value is as follows:
- (3)
- Economic Development Scenario (ED). As the most significant area for economic growth in Yunnan Province, the Central Yunnan Urban Agglomeration should consider a “GDP-only” perspective in its strategic planning. This approach aims to highlight the benefits and challenges associated with potential land use conflicts resulting from unregulated development. The scenario is designed to prioritize economic benefits and involves establishing a multi-objective constrained objective function, detailed as follows:
- (4)
- Sustainable Development Scenario (SD). The Central Yunnan Urban Agglomeration is a pivotal area for new-type urbanization in Yunnan Province. Accelerating its development represents a crucial strategy for the promotion of regionally coordinated growth. The “Central Yunnan Urban Agglomeration Development Plan” highlights the vision of creating an ecologically livable urban cluster on the plateau and establishing an ecological barrier to safeguard the regional ecological security. Accordingly, this scenario integrates ecological protection with economic development, aiming to optimize both aspects simultaneously. In this scenario, natural conservation and water source protection areas are incorporated into the simulated restricted zones. The goal is to maximize economic development while also achieving the maximum ecological benefits, ensuring the sustainable development of land use. The multi-objective optimization function can be expressed as follows:
- (5)
- Constraint Setting. Building on established research methodologies, relevant policy directives, and the actual conditions of the study area, the constraints for the objective functions are as specified in Table 4. These constraints, along with the objective functions, are optimized using the MOP algorithm and subsequently processed in LINGO 18.0 to determine the optimal land use allocations under the PD and ED scenarios.
3. Results
3.1. Analysis of Optimal Landscape Scale
3.1.1. The Best Granularity Selection
3.1.2. Optimal Amplitude Selection
3.2. Spatiotemporal Evolution of Land Use Conflict
3.3. Multi-Scenario Simulation of Land Use Conflict
3.3.1. Overall Analysis of Land Use Conflict
3.3.2. Local Analysis of Land Use Conflict
- (1)
- The main urban area of Kunming, the capital of Yunnan Province (Figure 11), has been selected as the focal point for this analysis. As the primary core urban district, Kunming experiences a high level of land use conflict. Notably, the ID scenario uncovers a wider range of conflict zones. As detailed in Table 6, built-up land encroaches on 445.59 hectares of arable land, 789.66 hectares of forest land, and 338.58 hectares of grassland, thereby intensifying the competition among different types of land resources. Given Kunming’s role as the administrative, financial, and principal development hub of Yunnan Province, its land resources are under considerable strain. Without suitable policy interventions for future development, these severe conflicts are likely to worsen. Thus, when contemplating the future development trajectory of the main urban area, it is crucial to consider the trends in urban economic growth. When comparing the ED and SD scenarios, the extent of land use transition is relatively limited in the ED scenario, which primarily involves converting 534.51 hectares of cultivated land and 523.17 hectares of grassland into built-up land. Conversely, the SD scenario demonstrates a more balanced approach by converting cultivated land, forest land, and grassland into built-up land while also facilitating the transfer of land for other uses. This indicates a balanced development strategy that equally prioritizes urban growth and ecological protection. The SD scenario not only supports future urban economic development but also highlights the importance of ecological conservation.
- (2)
- The cities of Gejiu and Mengzi in Honghe Prefecture have been selected for the ecological protection analysis. As outlined in the “Yunnan Province Biodiversity Conservation Strategy and Action Plan for Gejiu City Implementation (2018–2030)”, this region is identified as a priority area on the southern edge of Yunnan’s tropical rainforest, highlighting its significance for biodiversity conservation. National policies and effective interventions have successfully limited human activities, allowing the ecosystem to remain relatively stable, which, in turn, results in a lower degree of land use conflict. In the analysis of the different simulated scenarios, the ID scenario follows the historical linear trends and shows the substantial conversion of cultivated land, forest land, and grassland into built-up land, totaling 5445.81 hectares, 655.47 hectares, and 327.42 hectares, respectively. This significant shift contributes to a higher level of conflict in this scenario compared to the others. The PD scenario shows lower levels and extents of land use conflict, with arable land transitioning to forest land and water bodies, covering areas of 201.15 hectares and 738.09 hectares, respectively, and grassland being converted to forest land across 558.81 hectares. This scenario prioritizes ecological protection without conflicts between built-up land and other land uses. Conversely, in the SD scenario, there is the notable conversion of cultivated land to built-up land over an area of 6737.49 hectares, while forest land, grassland, and water bodies are repurposed to cultivated land and forest land transitions to grassland over areas of 1052.64 hectares and 584.46 hectares, respectively. As a significant development area in Honghe Prefecture, it is essential to balance economic development with ecological protection, in alignment with the strategies outlined in relevant policies.
- (3)
- The agricultural regions within Qujing City have been selected to represent cultivated land for this analysis. There are significant variations in the degree of land use conflict across the different scenarios. In the ID scenario, the level of land use conflict in the arable regions of Qujing City peaks due to rapid economic and social development, leading to built-up land encroaching upon surrounding cultivated and other types of land, thus intensifying the conflict. In contrast, the SD scenario minimizes both the conflict level and the extent of the conflict area. This is achieved by restricting the conversion between cultivated land, forest land, and built-up land, effectively preventing the encroachment of construction land on arable and forest areas to the extent observed in the ID scenario. This approach not only promotes economic development but also prioritizes ecological protection. Therefore, under the sustainable development scenario, the degree of land use conflict is more favorable compared to the other scenarios.
4. Discussion
4.1. Land Use Changes in the Central Yunnan Urban Agglomeration
4.2. Multi-Scenario Simulations of Land Use Changes
4.3. Research Limitations
5. Conclusions
- (1)
- Through this research, it has been established that a grain size of 120 m and a range of 3000 m are the optimal scales for the study area. This study assessed grain sizes from 30 to 300 m and ranges from 600 to 3600 m for the calculation of landscape indices. The resulting trend curves, which depict variations in the landscape index according to different grain sizes and ranges, demonstrate that adjusting these parameters induces varying levels of fluctuation in the index values. Notably, within the grain size interval of 30–120 m, the fluctuations are relatively stable. The area information loss evaluation model was utilized to ascertain that a grain size of 120 m provides the most suitable analysis scale for this area. Furthermore, trend graphs of the landscape index variations across different ranges indicate that a range of 3000 m offers the most appropriate analysis scope for this research area.
- (2)
- The issue of historical land use conflict in the Central Yunnan Urban Agglomeration is notably severe. An analysis of the land use conflict levels and the spatiotemporal distribution of these conflicts from 2000 to 2020 reveals that high-conflict areas are predominantly located in the relatively flat basin regions of Central Yunnan, specifically within the cities of Kunming, Qujing, Yuxi, and Chuxiong. These locales have endured intense land use conflict driven by rapid economic development, characterized by the relentless expansion of built-up land at the expense of cultivated land, forests, and grassland. Over the past two decades, the proportion of land use that is classified as stable and controllable has decreased by 2.1%, while the proportions of areas experiencing weak and moderately weak conflict have declined by 0.83%. In contrast, the proportions experiencing strong and relatively strong conflict have risen by 1.16%, signaling an increase in the severity of land use conflict issues within the region.
- (3)
- Future sustainable development scenarios may emerge as suitable development models for the Central Yunnan Urban Agglomeration. Analyzing the land use layout under four distinct scenarios projected for 2030 reveals that tailored policies are essential for different developmental contexts. For example, in the PD scenario, the ecological protection area in Honghe Prefecture shows promising advancements that align with the biodiversity conservation objectives outlined in relevant policies. In contrast, Kunming is positioned for sustained rapid economic growth under the ED scenario. This highlights the need for context-specific strategies that address both ecological integrity and economic development in the Central Yunnan Urban Agglomeration.
Author Contributions
Funding
Institutional Review Board Statement
Informed Consent Statement
Data Availability Statement
Acknowledgments
Conflicts of Interest
References
- Zhou, D.; Xu, J.C.; Wang, L. Process of Land Use Conflict Research in China During the Past Fifteen Years. China Land Sci. 2015, 29, 21–29. [Google Scholar]
- Ali, S.; Xu, H.Y.; Ahmad, N. Reviewing the strategies for climate change and sustainability after the Us defiance of the Paris Agreement: An AHP-GMCR-based conflict resolution approach. Environ. Dev. Sustain. 2021, 23, 11881–11912. [Google Scholar] [CrossRef]
- Wang, S.; Zhao, M.; Ding, W.; Yang, Q.; Li, H.; Shao, C.; Wang, B.; Liu, Y. Ecological Suitability Evaluation of City Construction Based on Landscape Ecological Analysis. Sustainability 2024, 16, 9178. [Google Scholar] [CrossRef]
- Liu, G.; Zhang, F. Land Zoning Management to Achieve Carbon Neutrality: A Case Study of the Beijing-Tianjin-Hebei Urban Agglomeration, china. Land 2022, 11, 551. [Google Scholar] [CrossRef]
- Steinhäußer, R.; Siebert, R.; Steinführer, A.; Hellmich, M. National and regional land-use conflicts in Germany from the perspective of stakeholders. Land Use Policy 2015, 49, 183–194. [Google Scholar] [CrossRef]
- Wang, J.; Chen, Y.Q.; Shao, X.M.; Zhang, Y.Y.; Cao, Y.G. Land-use changes and policy dimension driving forces in China: Present, trend and future. Land Use Policy 2012, 29, 737–749. [Google Scholar] [CrossRef]
- Yang, Y.F.; An, Q.; Zhu, L.Q. Diagnosis Based on the PSR Model of Rural Land-use Conflicts Intensity. Prog. Geogr. 2012, 29, 737–749. [Google Scholar]
- Jiang, S.; Meng, J.J.; Zhu, L.K. Spatial and temporal analyses of potential land use conflict under the constraints of water resources in the middle reaches of the Heihe River. Land Use Policy 2020, 97, 104773. [Google Scholar] [CrossRef]
- Peng, J.J.; Zhou, G.H.; Tang, C.L.; He, Y.H. The Analysis of Spatial Conflict Measurement in Fast Urbanization Region Based on Ecological Security—A Case Study of Changsha-Zhuzhou-Xiangtan Urban Agglomeration. J. Nat. Resour. 2012, 27, 1507–1519. [Google Scholar]
- Jisng, S.; Meng, J.J.; Zhu, L.K.; Cheng, H.R. Spatial-temporal pattern of land use conflict in China and its multilevel driving mechanisms. Sci. Total Environ. 2021, 801, 149697. [Google Scholar]
- Zou, L.L.; Liu, Y.S.; Wang, Y.S. Research progress and prospect of land-use conflicts in China. Prog. Geogr. 2020, 39, 298–309. [Google Scholar] [CrossRef]
- Sze MN, M.; Sovacool, B.K. Of fast lanes, flora, and foreign workers: Managing land use conflicts in Singapore. Land Use Policy 2013, 30, 167–176. [Google Scholar] [CrossRef]
- Ma, W.Q.; Jiang, G.H.; Chen, Y.H.; Qu, Y.B.; Zhou, T.; Li, W.Q. How feasible is regional integration for reconciling land use conflicts across the urban-rural interface? Evidence from Beijing-Tianjin-Hebei metropolitan region in China. Land Use Policy 2020, 92, 104433. [Google Scholar] [CrossRef]
- Rokhmawati, A.; Ssrasi, V.; Berampu, L.T. Scenario analysis of the Indonesia carbon tax impact on carbon emissions using system dynamics modeling and STIRPAT model. Geogr. Sustain. 2024, 5, 571–587. [Google Scholar] [CrossRef]
- Jiang, X.F.; Duan, H.C.; Liao, J.; Song, X.; Xue, X. Land use in the Gan-Lin-Gao region of middle reaches of Heihe River Basin based on a PLUS-SD coupling model. Arid. Zone Res. 2022, 39, 1246–1258. [Google Scholar]
- Sum, Y.; Yin, X.L.; Mao, L. Landscape pattern prediction method based on ANN-CA-Markov coupling model. Heliyon 2024, 10, e38012. [Google Scholar]
- Xi, F.; Wang, R.; Shi, J.; Zhang, J.; Yu, Y.; Wang, N.; Wang, Z. Spatio-Temporal Pattern and Conflict Identification of Production-Living-Ecological Space in the Yellow River Basin. Land 2022, 11, 744. [Google Scholar] [CrossRef]
- Deng, R.C.; Huang, X.J.; Zuo, T.H.; Xiao, S.S.; Zhao, X.F.; Zhang, X.Y. Land Use Scenarios Simulation Based on CLUE-S and Markov Composite Model—A Case Study of Taihu Lake Rim in Jiangsu Province. Sci. Geogr. Sin. 2009, 29, 577–581. [Google Scholar]
- Liang, X.; Guan, Q.F.; Clarke, K.C.; Liu, S.S.; Wang, B.Y.; Yao, Y. Understanding the drivers of sustainable land expansion using a patch-generating land use simulation (PLUS) model:A case study in Wuhan, China. Comput. Environ. Urban Syst. 2021, 85, 101569. [Google Scholar] [CrossRef]
- Zhong, Y.; Zhang, X.; Yang, Y.; Xue, M. Optimization and Simulation of Mountain City Land Use Based on MOP-PLUS Model: A Case Study of Caijia cluster, chongqing. ISPRS Int. J. Geo-Inf. 2023, 12, 451. [Google Scholar] [CrossRef]
- Guo, W.; Teng, Y.; Yan, Y.; Zhao, C.; Zhang, W.; Ji, X. Simulation of Land Use and Carbon Storage Evolution in Multi-Scenario: A Case Study in Beijing-Tianjin-Hebei Urban Agglomeration, China. Sustainability 2022, 14, 13436. [Google Scholar] [CrossRef]
- Wang, Z.; Zhong, A.; Li, Q. Optimization of Land Use Structure Based on the Coupling of GMOP and PLUS Models: A Case Study of Lvliang City, China. Land 2024, 13, 1335. [Google Scholar] [CrossRef]
- Victor, B. Applying ecological risk principles to watershed assessment and management. Environ. Manag. 2002, 29, 145–154. [Google Scholar]
- Zuo, Q.; Zhou, Y.; Wang, L.; Li, Q.; Liu, J.Y. Impacts of future land use changes on land use conflicts based on multiple scenarios in the central mountain region, China. Ecol. Indic. 2022, 137, 108742. [Google Scholar] [CrossRef]
- Zhou, D.; Xu, J.C.; Wang, L. Land use spatial conflicts and complexity: A case study of the urban agglomeration around Hangzhou Bay, China. Geogr. Res. 2015, 34, 1630–1642. [Google Scholar]
- Chen, Z.A.; Feng, R.X.; Hong, Z.Q.; Li, Y.J. Calculation and Analysis of Spatial Conflicts in Land Use of Nanchang City. Areal Res. Dev. 2020, 39, 150–155. [Google Scholar]
- Xu, Z.Y.; Hu, Y.F.; Liu, Y.; Yan, Y. A review on the accuracy analysis of spatial scaling data. Prog. Geogr. 2012, 31, 1574–1582. [Google Scholar]
- Zhang, L.L.; Zhao, Y.H.; Yin, S.; Fang, S.; Liu, X.J.; Pu, M.M. Gradient analysis of dry valley of Minjiang River landscape pattern, based on moving window method. Acta Ecol. Sin. 2014, 34, 3276–3284. [Google Scholar]
- Fu, Y.J.; Shi, X.Y.; He, J. The spatio-temporal evolution characteristics of landscape fragmentation in Fenhe River Basin. J. Nat. Resour. 2019, 34, 1606–1619. [Google Scholar] [CrossRef]
- Wang, Q.X.; Zhang, P.Y.; Chang, H.; Li, G.H.; Chen, Z.; Zhang, X.Y.; Xing, G.R.; Lu, R.; Li, M.F.; Zhou, Z.M. Landscape pattern evolution and ecological risk assessment of the Yellow River Basin based on optimal scale. Ecol. Indic. 2024, 158, 111381. [Google Scholar] [CrossRef]
- Yaermaimaiti, A.; Li, X.G.; Ge, X.Y.; Liu, C.J. Analysis of landscape pattern and ecological risk change characteristics in Bosten Lake basin based on optimal scale. Ecol. Indic. 2024, 163, 112120. [Google Scholar] [CrossRef]
- Wang, C.Y.; Zhang, J.Y.; Li, H.Y.; Su, W.C. Multi-scale spatio-temporal evolution and multi-scenario simulation of land use conflict in Chongqing. Acta Ecol. Sin. 2024, 44, 1024–1039. [Google Scholar]
- Wang, B.S.; Liao, J.F.; Zhu, W.; Qiu, Q.Y.; Wang, L.; Tang, L.N. The weight of neighborhood setting of the FLUS model based on a historical scenario: A case study of land use simulation of urban agglomeration of the Golden Triangle of Southern Fujian in 2030. Acta Ecol. Sin. 2019, 39, 4284–4298. [Google Scholar]
- Xie, G.D.; Zhang, C.X.; Zhang, L.M.; Chen, W.X.; Li, S.M. Improvement of the Evaluation Method for Ecosystem Service Value Based on Per Unit Area. J. Nat. Resour. 2015, 30, 1243–1254. [Google Scholar]
- Gostanza, R.; d’Arge, R.; de Grgot, R.; Farber, S.; Grasso, M.; Hannon, B.; Limburg, K.; Naeem, S.; VO’Neill, R.; Paruelo, J.; et al. The value of the world’s ecosystem services and natural capital. Nature 1997, 387, 253–260. [Google Scholar] [CrossRef]
- Wang, Y.; Li, X.M.; Zhang, Q.; Li, J.F.; Zhou, X.W. Projections of future land use changes:Multiple scenarios-based impacts analysis on ecosystem services for Wuhan city, China. Ecol. Indic. 2018, 94, 430–445. [Google Scholar] [CrossRef]
- Li, Z.; Li, S.H.; Yi, B.J.; Fu, T.; Gao, Q.S.; Sun, X.Y.; Qiu, D.L. Multiple Scenario Perspective of Production-Living-Ecological Space Change Simulation and Effect Evaluation in Yunnan Province. J. Soil Water Conserv. 2024, 38, 220–230. [Google Scholar]
- Zhang, B.; Pan, P.P.; Wang, X.Y.; Wen, J.Y.; Ren, J.X.; Liu, M.M. Multi-scenario Simulation and Functional Relationship Analysis of Land Use Change in the Beijing-Tianjin-Hebei Region Based on GMOP-PLUS Coupling Model. Geogr. Geo-Inf. Sci. 2023, 39, 8–16. [Google Scholar]
- Deng, Y.; Chen, H.; Hai, Y. Land Use changes and Future Land Use Scenario Simulations of the China-Pakistan Economic Corridor under the Belt and Road Initiative. Sustainability 2024, 16, 8842. [Google Scholar] [CrossRef]
- Deng, R.; Ding, X.; Wang, J. landscape Ecological Risk Assessment and Spatial Pattern Evolution Analysis of the Central Yunnan Urban Agglomeration from 1995 to 2020 Based on Land Use/Cover change. Sustainability 2023, 15, 16641. [Google Scholar] [CrossRef]
- Shu, Y.; Lin, K.; Yu, Y. Study on Urban Land Simulation under the Perspective of Local Climate Zoning—A Case study of Guiyang City. Sustainability 2024, 16, 8159. [Google Scholar] [CrossRef]
- He, P.; Wang, Q.C.; Shen, G.Q. The Carbon Emission Implications of Intensive Urban Land Use in Emerging Regions: Insights from Chinese Cities. Urban Sci. 2024, 8, 75. [Google Scholar] [CrossRef]











| Data Type | Data Name | Data Source |
|---|---|---|
| Human Factors | Population | GPW v4 Dataset (https://earthdata.nasa.gov/) |
| GDP | China Gridded GDP Distribution Dataset | |
| Distance to Major Roads | OpenStreetMap | |
| Distance to Major Rivers | ||
| Distance to Railways | ||
| Distance to Train Stations | https://lbsyun.baidu.com/ | |
| Distance to Government Offices | ||
| Natural Factors | DEM | Geospatial Data Cloud (http://www.gscloud.cn/) |
| Slope | ||
| NDVI | National Ecoscience Data Center | |
| Temperature | WorldClim v2.1 Climate Data (https://www.worldclim.org/) | |
| Precipitation | ||
| Soil Type | HWSD v1.21 Soil Dataset (https://iiasa.ac.at/) | |
| Limiting Factors | Nature Reserves | |
| Water Source Protection Areas |
| Name | Calculation Formula | Significance |
|---|---|---|
| External Pressure | Utilizes the AWMPFD to reveal the degree of disturbance and the influence of surrounding landscapes on the current landscape. | |
| Vulnerability | Reflects the responsiveness of the land use system to external pressures. Vi represents the vulnerability index for each landscape type, and ai indicates the area of each type within a unit. Based on previous research [25,26], the values are set as follows: cultivated land—3, forest land—1, grassland—2, water—4, built-up land—6, and unutilized land—5. | |
| Stability | Utilizes patch density to negatively reflect landscape stability, where ni is the number of patches of type i within a spatial unit, A is the total area of the spatial unit, and PD represents the patch density. | |
| Land Use Conflict Index | Reflects the degree of land use conflict within the evaluation unit; a higher value indicates stronger conflict. The classification of the land use conflict index is based on the cumulative frequency curve distribution and the inverted “U”-shaped evolutionary pattern of spatial conflict. |
| Land Use Type | Cultivated Land | Forest | Grassland | Water | Built-Up Land | Unutilized Land |
|---|---|---|---|---|---|---|
| Domain Weights | 0.44 | 0.16 | 0.07 | 0.33 | 0.93 | 0.06 |
| Constraint Type | Constraint Conditions/(CNY Ten Thousand, hm2) | Remarks |
|---|---|---|
| Total Land Use Area | The total land use area in the study area remains unchanged. | |
| Cultivated Land Area | The cultivated land area has been decreasing and converted into other uses over the past few decades, which is irreversible. Thus, the cultivated land area in 2020 is set as the upper limit, with the lower limit established based on the “National Land Use Overall Planning Outline (2006–2020) Adjustment Plan”. | |
| Forest Land Area | The area in the Central Yunnan Urban Agglomeration in 2020 serves as the lower limit. The upper limit is set at 1.1 times the Markov-chain-predicted area for 2020, based on existing research [37]. | |
| Grassland Area | The minimum area is set based on the inertial development scenario [38], while the maximum area is set at 120% of the Markov-chain-predicted area for 2020, according to previous studies. | |
| Water Area | The area of water bodies in the Central Yunnan Urban Agglomeration has been increasing annually. The area in 2020 is set as the lower limit, with the upper limit based on the Markov chain prediction for the natural development scenario in 2030. | |
| Built-Up Area | The built-up area in 2020 is set as the lower limit based on existing research [37]. The maximum values for different scenarios are set as 1.5 times (economic priority), 1.2 times (ecological priority), and 1.3 times (sustainable development) the original area. | |
| Unutilized Land Area | The area of unutilized land is set with the upper limit based on the natural development scenario and the lower limit based on the area in 2000. |
| Stable and Controllable | Weak Conflict | Moderately Weak Conflict | Moderately Strong Conflict | Strong Conflict | |
|---|---|---|---|---|---|
| 2000 | 10.33 | 25.75 | 34.02 | 21.06 | 8.84 |
| 2010 | 9.83 | 25.93 | 33.53 | 21.49 | 9.21 |
| 2020 | 8.23 | 24.92 | 33.40 | 22.22 | 9.87 |
| Area 1 | 1–2 | 1–3 | 1–4 | 1–5 | 2–3 | 2–4 | 2–5 | 3–4 | 3–5 | 4–5 |
|---|---|---|---|---|---|---|---|---|---|---|
| 2020–2030 ID | −211.86 | −81.27 | 11.88 | 445.59 | −258.21 | 0 | 789.66 | 1.62 | 338.58 | 0 |
| 2020–2030 ED | 0 | −273.96 | 0 | 534.51 | 0 | 0 | 0 | 0 | 523.17 | 0 |
| 2020–2030 PD | 241.47 | 0 | 17.19 | 0 | −377.55 | 0 | 0 | −0.81 | 0 | 0 |
| 2020–2030 SD | −362.34 | −169.2 | −64.8 | 589.59 | −465.03 | −0.27 | 1631.7 | 1.35 | 445.77 | 18.45 |
| Area 2 | ||||||||||
| 2020–2030 ID | −233.73 | −166.32 | 648.54 | 5445.81 | −302.31 | 0.09 | 655.47 | 22.05 | 327.42 | 0 |
| 2020–2030 ED | 0 | −397.26 | 0 | 4487.76 | 0 | 0 | 0 | 0 | 468.72 | 0 |
| 2020–2030 PD | 201.15 | 0 | 738.09 | 0 | −558.81 | 0 | 0 | 11.34 | 0 | 0 |
| 2020–2030 SD | −360.45 | −333.09 | −359.1 | 6737.49 | −584.46 | 0 | 1458.09 | 25.2 | 434.7 | 228.15 |
| Area 3 | ||||||||||
| 2020–2030 ID | −815.31 | −317.97 | 27.36 | 923.04 | −16.56 | 0 | 20.16 | 2.34 | 29.79 | 0 |
| 2020–2030 ED | 0 | −732.42 | 0 | 904.77 | 0 | 0 | 0 | 0 | 42.03 | 0 |
| 2020–2030 PD | 135.9 | 0 | 39.33 | 0 | −135.9 | 0 | 0 | 1.35 | 0 | 0 |
| 2020–2030 SD | −1780.65 | −635.49 | −171.27 | 1336.41 | −40.68 | 0 | 76.05 | 0.81 | 36.45 | −0.09 |
Disclaimer/Publisher’s Note: The statements, opinions and data contained in all publications are solely those of the individual author(s) and contributor(s) and not of MDPI and/or the editor(s). MDPI and/or the editor(s) disclaim responsibility for any injury to people or property resulting from any ideas, methods, instructions or products referred to in the content. |
© 2024 by the authors. Licensee MDPI, Basel, Switzerland. This article is an open access article distributed under the terms and conditions of the Creative Commons Attribution (CC BY) license (https://creativecommons.org/licenses/by/4.0/).
Share and Cite
Wu, G.; Lin, Y.; Zhao, J.; Chen, Q. Identification of Land Use Conflict Based on Multi-Scenario Simulation—Taking the Central Yunnan Urban Agglomeration as an Example. Sustainability 2024, 16, 10043. https://doi.org/10.3390/su162210043
Wu G, Lin Y, Zhao J, Chen Q. Identification of Land Use Conflict Based on Multi-Scenario Simulation—Taking the Central Yunnan Urban Agglomeration as an Example. Sustainability. 2024; 16(22):10043. https://doi.org/10.3390/su162210043
Chicago/Turabian StyleWu, Guangzhao, Yilin Lin, Junsan Zhao, and Qiaoxiong Chen. 2024. "Identification of Land Use Conflict Based on Multi-Scenario Simulation—Taking the Central Yunnan Urban Agglomeration as an Example" Sustainability 16, no. 22: 10043. https://doi.org/10.3390/su162210043
APA StyleWu, G., Lin, Y., Zhao, J., & Chen, Q. (2024). Identification of Land Use Conflict Based on Multi-Scenario Simulation—Taking the Central Yunnan Urban Agglomeration as an Example. Sustainability, 16(22), 10043. https://doi.org/10.3390/su162210043
