Measurement, Characteristic Facts and Policy Recommendations for China’s City-Scale Manufacturing Value Chains
Abstract
1. Introduction
2. Literature Review
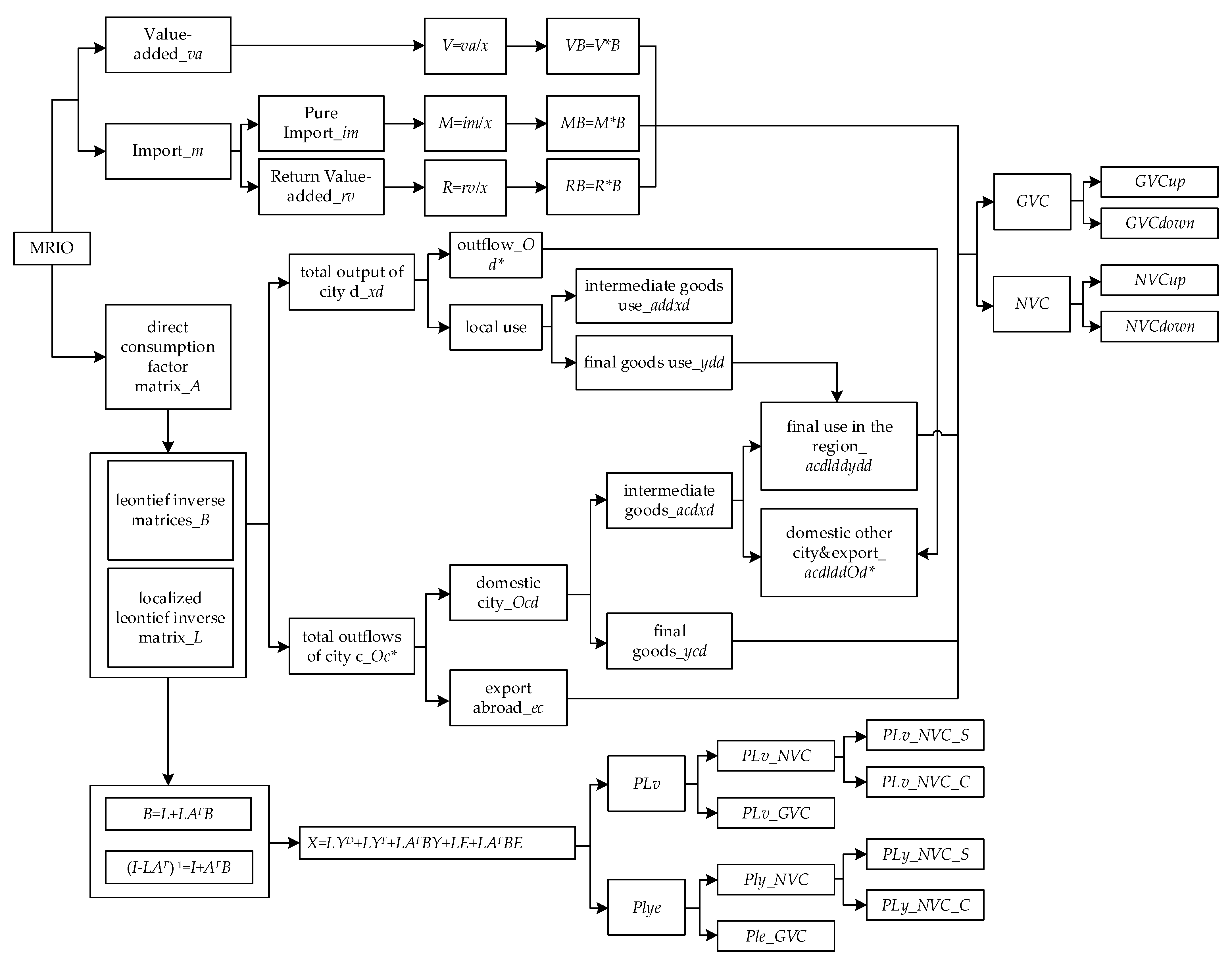
3. Research Design
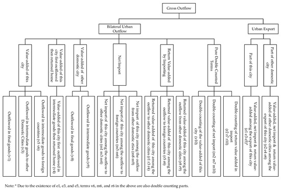
3.1. Decomposition of Returned Value Added
3.2. Measurement of Global Value Chain and National Value Chain Participation at the City Level
3.3. Measurement of Global Value Chain and National Value Chain Length at the City Level
3.4. Data Processing and Sources
4. Results and Analysis
4.1. The Characteristics of GVC and NVC Participation in City-Scale Manufacturing Industries
4.2. The Characteristics of Spatial and Temporal Evolution of GVC and NVC Length in City-Scale Manufacturing Industries
5. Discussion and Conclusions
Author Contributions
Funding
Institutional Review Board Statement
Informed Consent Statement
Data Availability Statement
Conflicts of Interest
Appendix A
| To | Intermediate Sectors | Final Demand | Export | Total Output | ||||
|---|---|---|---|---|---|---|---|---|
| From | City c | City d | City c | City d | ||||
| Intermediate Sectors | City c | |||||||
| City d | ||||||||
| Import | Pure import | |||||||
| Returned value added | ||||||||
| Value added | ||||||||
| Total input | ||||||||
Appendix B
References
- Gary, G.; Karina, F.-S. Global Value Chain Analysis: A Primer, 2nd ed.; Edward Elgar Publishing: Cheltenham, UK, 2019; pp. 54–76. [Google Scholar]
- Jiang, X.J.; Meng, L.J. Mainly Inner Circulation, Outer Circulation Empowerment and Higher Level Double Circulation: International Experience and Chinese Practice. J. Manag. World 2021, 37, 1–19. [Google Scholar]
- Shao, C.D.; Su, D.N. Welfare Effect and Spatial Deconstruction of China’s Value Chain: The Perspective of Dual Circulation. J. World Econ. 2023, 46, 32–62. [Google Scholar]
- Ma, D.; Yu, X. Characteristics and Enlightenment of China’s Regional Trade Value Added. J. Quant. Technol. Econ. 2021, 38, 3–24. [Google Scholar]
- Zhang, S.J.; Liu, Z.B. Does the National Value Chain Associate with the Global Value Chain—Empirical Analysis Based on the Simultaneous Equation Model. J. Int. Trade 2013, 2, 14–27. [Google Scholar]
- Yuan, K.H.; Li, H.J.; Gao, X. Measurement and Facts of Chinese Manufacturing Enterprises’ Embeddedness in the National Value Chain. Stat. Res. 2021, 38, 83–95. [Google Scholar]
- Xing, W.B.; Li, S.T. Home Biases, Border Effects and Market Integration: An Empirical Study Based on Inter-provincial VAT Survey. China Econ. Q. 2009, 8, 1455–1474. [Google Scholar]
- Zhang, H.M.; Li, L.L. China’s Interregional Trade: Data Acquisition and Database Construction. Contemp. Financ. Econ. 2018, 4, 88–97. [Google Scholar]
- Lu, M.; Chen, Z.; Zhu, X.W.; Xu, X.X. China’s Regional Development Review and Prospect; Gezhi Publishing House: Shanghai, China, 2011. [Google Scholar]
- Li, S.T.; Hou, Y.Z. Regional Coordinated Development and Market Integration in China; Economic Science Press: Beijing, China, 2008. [Google Scholar]
- Yu, Y. The Re-estimation and Decomposition of China Provincial Trade Flow. Econ. Issues China 2013, 5, 100–108. [Google Scholar]
- Zhang, S.J.; Li, S.T. Evolution Trend, Characteristics and Outlook of the Inter-provincial Trade in China: From 1987 to 2007. Financ. Trade Econ. 2013, 10, 100–107. [Google Scholar]
- Montalbano, P.; Nenci, S. Does Global Value Chain Participation and Positioning in the Agriculture and Food Sectors Affect Economic Performance? A global Assessment. Food Policy 2022, 108, 102235. [Google Scholar] [CrossRef]
- Timmer, M.P.; Dietzenbacher, E.; Los, B.; Stehrer, R.; De Vries, G.J. An Illustrated User Guide to the World Input-Output Database: The Case of Global Automotive Production. Rev. Int. Econ. 2015, 23, 575–605. [Google Scholar] [CrossRef]
- Lenzen, M.; Moran, D.; Kanemoto, K.; Geschke, A. Building EORA: A Global Multi-region Input–Output Database at High Country and Sector Resolution. Econ. Syst. Res. 2013, 25, 20–49. [Google Scholar] [CrossRef]
- Johnson, R.C.; Noguera, G. Accounting for Intermediates: Production Sharing and Trade in Value Added. J. Int. Econ. 2012, 86, 224–236. [Google Scholar] [CrossRef]
- Hummels, D.; Ishii, J.; Yi, K.M. The Nature and Growth of Vertical Specialization in World Trade. J. Int. Econ. 2001, 54, 75–96. [Google Scholar] [CrossRef]
- Koopman, R.; Wang, Z.; Wei, S.J. Tracing Value-Added and Double Counting in Gross Exports. Am. Econ. Rev. 2014, 104, 459–494. [Google Scholar] [CrossRef]
- Wang, Z.; Wei, S.J.; Zhu, K.F. Gross Trade Accounting Method: Official Trade Statistics and Measurement of the Global Value Chain. Soc. Sci. China 2015, 9, 108–127. [Google Scholar]
- Wang, Z.; Wei, S.J.; Yu, X.D.; Zhu, K.F. Measures of Participation in Global Value Chains and Global Business Cycles; NBER Working Paper; National Bureau of Economic Research: Cambridge, MA, USA, 2017; p. 23222. [Google Scholar]
- Fally, T. Production Staging: Measurement and Facts; University of Colorado-Boulder: Boulder, CO, USA, 2012. [Google Scholar]
- Antràs, P.; Chor, D.; Fally, T.; Hillberry, R. Measuring the Upstreamness of Production and Trade Flows. Am. Econ. Rev. 2012, 102, 412–416. [Google Scholar] [CrossRef]
- Antràs, P.; Chor, D. Organizing the Global Value Chain. Econometrica 2013, 81, 2127–2204. [Google Scholar]
- Antràs, P.; Chor, D. On the Measurement of Upstreamness and Downstreamness in Global Value Chains; NBER Working Paper; National Bureau of Economic Research: Cambridge, MA, USA, 2018; p. 24185. [Google Scholar]
- Ni, H.F.; Wang, H.C. Position and Its Structural Changes of Firms in Global Value Chains. Econ. Res. J. 2022, 57, 107–124. [Google Scholar]
- Zhu, Z.F.; Yu, X.D.; Wei, S.J.; Wang, Z. MNEs’ Activities Measurements and Value-added Tracing in GVCs. Econ. Res. J. 2022, 57, 136–154. [Google Scholar]
- Borin, A.; Mancini, M. Measuring What Matters in Value-added Trade. Econ. Syst. Res. 2023, 35, 586–613. [Google Scholar] [CrossRef]
- Meng, B.; Wang, Z.; Koopman, R. How are Global Value Chains Fragmented and Extended in China’s Domestic Production Networks? IDE Discussion Paper; Institute of Developing Economies: Chiba, Japan, 2013; p. 424. [Google Scholar]
- Ni, H.F.; Xia, J.C. The Role of Regional and Its Changs in the Global Value Chains—Based on World Input-output Model Embedded with China Regions. Financ. Econ. 2016, 10, 87–101. [Google Scholar]
- Gao, J.F.; Wang, B. Domestic Reginal Value Chain, Global Value Chain and Regional Economic Growth. Econ. Rev. 2020, 2, 20–35. [Google Scholar]
- Sheng, B.; Su, D.N.; Shao, C.D. Global Value Chain, National Value Chain and Economic Growth: Substitution or Complementarity. J. World Econ. 2020, 43, 3–27. [Google Scholar]
- Wang, Z.; Wei, S.J.; Zhu, K.F. Quantifying International Production Sharing at the Bilateral and Sector Levels; NBER Working Paper; National Bureau of Economic Research: Cambridge, MA, USA, 2013; p. 19677. [Google Scholar]
- Li, G.Q.; Pan, W.Q. How do Domestic Value Chains Embed into Global Value Chains? Perspective from Value Added. J. Manag. World 2016, 7, 10–22. [Google Scholar]
- Pan, W.Q.; Li, G.Q. National Value Chain and Global Value Chain in Chinese Regions: Regional Interaction and Val-ue-added Gains. Econ. Res. J. 2018, 53, 171–186. [Google Scholar]
- Pan, W.Q. China National Value Chain: Characteristics of Geographic Linkage and Changes in Value-added. Stat. Res. 2018, 35, 18–30. [Google Scholar]
- Li, F. Chinese Provincial Regionals’ Role under the Dual Value Chain—A Comprehensive Theoretical Analysis Framework. China Ind. Econ. 2020, 1, 136–154. [Google Scholar]
- Chen, F.L.; Zhang, P.F. The Extension of Domestic Production Chain and Corporate Innovation: Effect and Mechanism. J. Int. Trade 2022, 11, 69–86. [Google Scholar]
- Li, F. Division of China’s National Value Chain on the Perspective of Value-added—Based on the Modified Regional Input-Output Model. China Ind. Econ. 2016, 3, 52–67. [Google Scholar]
- Li, F. Dual Circulations of Domestic and International Economy: Theoretical Framework and Chinese Practice. J. Financ. Econ. 2021, 47, 4–18. [Google Scholar]
- Peng, S.J.; Wu, L.M. Evolution of China’s GVC Position and Driving Forces. J. World Econ. 2022, 45, 3–28. [Google Scholar]
- Foster-McGregor, N.; Kaulich, F.; Stehrer, R. Global Value Chains in Africa; UNU-MERIT Working Papers; UNU-MERIT: Maastricht, The Netherlands, 2015; p. 024. [Google Scholar]
- Balié, J.; Del Prete, D.; Magrini, E.; Montalbano, P.; Nenci, S. Food and Agriculture Global Value Chains: New Evidence from Sub-Saharan Africa; Springer International Publishing: Berlin/Heidelberg, Germany, 2019; pp. 251–276. [Google Scholar]
- Nenci, S.; Fusacchia, I.; Giunta, A.; Montalbano, P.; Pietrobelli, C. Mapping Global Value Chain Participation and Positioning in Agriculture and Food: Stylised Facts, Empirical Evidence and Critical Issues. Bio-Based Appl. Econ. 2022, 11, 93–121. [Google Scholar] [CrossRef]
- Dellink, R.; Dervisholli, E.; Nenci, S. A Quantitative Analysis of Trends in agricultural and Food Global Value Chains (GVCs); Food and Agriculture Organization of the United Nations: Rome, Italy, 2020. [Google Scholar]
- Zhang, H.Q.; Zhai, X.Q. The Characteristics and Enlightenments of China’s Participation in Global Value Chains. J. Quant. Technol. Econ. 2018, 35, 3–22. [Google Scholar]
- Yan, Y.F.; Zhao, Z.X. China’s Embedded Mechanism and Evolution Path in GVC: Based on Production Length Analysis. World Econ. Stud. 2018, 6, 12–22. [Google Scholar]
- Wang, Z.; Wei, S.J.; Yu, X.D.; Zhu, K.F. Characterizing Global Value Chains: Production Length and Upstreamness; NBER Working Paper; National Bureau of Economic Research: Cambridge, MA, USA; p. 3261.
- Gao, X.; Zhang, M.; Li, Z.X. Evolution of Chinese Industries’ Global Value Chain Division Position and Its Cross-border Comparison. J. Int. Trade 2022, 7, 123–141. [Google Scholar]
- Pan, W.Q.; Zhao, Y.Y. Industry Regional Characteristic of China’s Manufacturing Embedded into National Value Chain and Global Value Chain. Technol. Econ. 2019, 38, 49–59. [Google Scholar]
- Li, N. The Spatial Reconstruction of China’s National Value Chain: Investigation Based on the Length of Value Chain, Cooperation Degree and Status Index. Int. Econ. Trade Res. 2020, 36, 55–67. [Google Scholar]
- Shi, B.Y.; Ma, X.L. National Value Chain, Unified National Market and Export Products Quality of the Enterprises. Int. Econ. Trade Res. 2023, 39, 4–18. [Google Scholar]
- Su, Q.Y. Tracing Value Added in China’s Exports at the Provincial Level. Econ. Res. J. 2016, 51, 84–98. [Google Scholar]
- Ma, Y.Y.; Sheng, B. Value-added Decomposition of China’s Gross Import under Global Value Chains. World Econ. Stud. 2017, 12, 118–131. [Google Scholar]
- Fan, M.Q.; Huang, W. Research on the Evolution of China’s Trade Industry Structure Based on Global Value Chain Decomposition. J. World Econ. 2014, 37, 50–70. [Google Scholar]
- Chen, W.; Huang, H.Y.; Zhao, L.J. Does Innovation Extend the Chain Length of Chinese Industrial Enterprises in the Global Value Chain. J. Int. Trade 2024, 2, 52–70. [Google Scholar]
- Zheng, H.R.; Többen, J.; Dietzenbacher, E.; Moran, D.; Meng, J.; Wang, D.P.; Guan, D.B. Entropy-based Chinese City-level MRIO Table Framework. Econ. Syst. Res. 2021, 34, 1–26. [Google Scholar] [CrossRef]
- Wang, Z.; Li, R.L. The Unified National Market and the Expansion of Domestic Chain Length in Global Value Chain. Int. Econ. Trade Res. 2024, 40, 4–19. [Google Scholar]
- Gu, F.J.; Sha, X.J.; Zhang, W.F. National Value Chain Connecting Global Value Chains: A Study on the Acquisition Path of China’s Provincial Value Added in Export. China Soft Sci. 2022, 3, 164–172. [Google Scholar]
- Shi, B.Z.; Zhang, R.E. The Estimation of China’s Inter-provincial Trade Potential—Based on the Perspective of Comparison between Domestic Trade and International Trade. J. Int. Trade 2021, 12, 49–65. [Google Scholar]
- Li, Z.R.; Xia, X.H.; Huang, G.T. Re-estimation of China’s Inter-provincial Trade Flow and Research on Trade Evolution Characteristics. Stat. Res. 2020, 37, 35–49. [Google Scholar]
- He, Y.X.; Ma, D. Regional Vertical Specialization and Enhancement of Export Competitiveness: A New Perspective Based on the Decomposition of Regional Trade Value Added. Stat. Res. 2022, 39, 3–22. [Google Scholar]
- Chor, D.; Manova, K.; Yu, Z.H. Growing Like China: Firm Performance and Global Production Line Position. J. Int. Econ. 2021, 130, 103445. [Google Scholar] [CrossRef]
- Hu, D.L. The Strategic Risk of Low-end Locking of Global Value Chain of China’s Industrial Clusters and Its Transformation and Upgrading Path. Sci. Technol. Prog. Policy 2016, 33, 66–71. [Google Scholar]
- Hu, D.L.; Yin, X.X.; Hu, J.B. Strategic Capture, Loss of Capability and OEM Enterprises’ Low-end Locking: Based on the Moderating Effect of Network Relationship Capacity. Contemperary Financ. Econ. 2020, 1, 89–100. [Google Scholar]
- Ma, D.; He, Y.X.; Yu, X. Dual Value Chain, Economic Uncertainty and Regional Trade Competitiveness—Perspective of the Construction of the Belt and Road. China Ind. Econ. 2021, 4, 81–99. [Google Scholar]







| To | Intermediate Sectors | Final Demand | Export | Total Output | ||||||
|---|---|---|---|---|---|---|---|---|---|---|
| City 1 | City C | City 1 | City C | |||||||
| From | Ind.1…Ind.N | Ind.1...Ind.N | ||||||||
| Intermediate Sectors | City 1 | Ind.1 | ||||||||
| Ind. N | ||||||||||
| City C | Ind.1 | |||||||||
| Ind.N | ||||||||||
| Import | Pure Import | |||||||||
| Returned Value added | ||||||||||
| Value added | ||||||||||
| Total input | ||||||||||
| Merged Terms | MRIO | ICIO | |||
|---|---|---|---|---|---|
| 1 | Food processing industry | 6 | Food and tobacco | 10–12 | Manufacturing of food products; manufacturing of beverages; manufacturing of tobacco products |
| 2 | Textile industry | 7 | Fabrics | 13–15 | Manufacturing of textiles; manufacturing of clothing; manufacturing of leather and related products |
| 8 | Textile, clothing, shoes, hats, leather, down, and their products | ||||
| 3 | Wood processing and furniture manufacturing | 9 | Woodwork and furniture | 16 | Manufacturing of wood, wood products, and cork products (except furniture), straw products, and woven material items |
| 4 | Manufacturing of paper, printing, and educational and sporting goods | 10 | Paper, printing, and educational and sporting goods | 17– 18 | Manufacturing of paper and paper products; printing and reproduction of recording media |
| 5 | Petroleum processing, coking, and nuclear fuel processing industries | 11 | Petroleum, coking products, and processed nuclear fuels | 19 | Manufacturing of coke and refined petroleum products |
| 6 | Chemical industry | 12 | Chemical products | 20 | Manufacturing of chemicals and chemical products |
| 21 | Manufacturing of basic pharmaceutical products and pharmaceutical preparations | ||||
| 22 | Manufacturing of rubber and plastic products | ||||
| 7 | Non-metallic mineral products industry | 13 | Non-metallic mineral products | 23 | Manufacturing of other non-metallic mineral products |
| 8 | Metal smelting and rolling | 14 | Metal smelting and rolling products | 24 | Manufacturing of base metals |
| 9 | Metal products industry | 15 | Metalwork | 25 | Manufacturing of metal products, except machinery and equipment |
| 10 | General and specialized equipment manufacturing | 16 | General equipment | 28 | Manufacturing of machinery and equipment, n.e.c. |
| 17 | Specialized equipment | ||||
| 11 | Transportation equipment manufacturing | 18 | Transportation equipment | 29 | Manufacturing of motor vehicles, trailers, and semi-trailers |
| 30 | Manufacturing of other transportation equipment | ||||
| 12 | Electrical machinery and equipment manufacturing | 19 | Electrical machinery and equipment | 27 | Manufacturing of electric power equipment |
| 13 | Manufacturing of computers, electronics, and optical products | 20 | Communications equipment, computers, and other electronic equipment | 26 | Manufacturing of computers, electronics, and optical products |
| 14 | Instrument manufacturing | 21 | Instrumentation | ||
| 15 | Other manufacturing | 22 | Other manufacturing products | 31–33 | Manufacturing of furniture; other manufacturing; repair and installation of machinery and equipment |
| 23 | Scrap | ||||
| 24 | Metalwork, machinery, and equipment repair services | ||||
Disclaimer/Publisher’s Note: The statements, opinions and data contained in all publications are solely those of the individual author(s) and contributor(s) and not of MDPI and/or the editor(s). MDPI and/or the editor(s) disclaim responsibility for any injury to people or property resulting from any ideas, methods, instructions or products referred to in the content. |
© 2024 by the authors. Licensee MDPI, Basel, Switzerland. This article is an open access article distributed under the terms and conditions of the Creative Commons Attribution (CC BY) license (https://creativecommons.org/licenses/by/4.0/).
Share and Cite
Ren, J.; He, S.; Ren, H.; Ren, G. Measurement, Characteristic Facts and Policy Recommendations for China’s City-Scale Manufacturing Value Chains. Sustainability 2024, 16, 9536. https://doi.org/10.3390/su16219536
Ren J, He S, Ren H, Ren G. Measurement, Characteristic Facts and Policy Recommendations for China’s City-Scale Manufacturing Value Chains. Sustainability. 2024; 16(21):9536. https://doi.org/10.3390/su16219536
Chicago/Turabian StyleRen, Jinxin, Shuquan He, Hang Ren, and Gui Ren. 2024. "Measurement, Characteristic Facts and Policy Recommendations for China’s City-Scale Manufacturing Value Chains" Sustainability 16, no. 21: 9536. https://doi.org/10.3390/su16219536
APA StyleRen, J., He, S., Ren, H., & Ren, G. (2024). Measurement, Characteristic Facts and Policy Recommendations for China’s City-Scale Manufacturing Value Chains. Sustainability, 16(21), 9536. https://doi.org/10.3390/su16219536

