Circular Economy Practices in Biomass-Fired Power Plants in Brazil: An Assessment Using the ReSOLVE Framework
Abstract
1. Introduction
2. Materials and Methods
2.1. Population and Sample
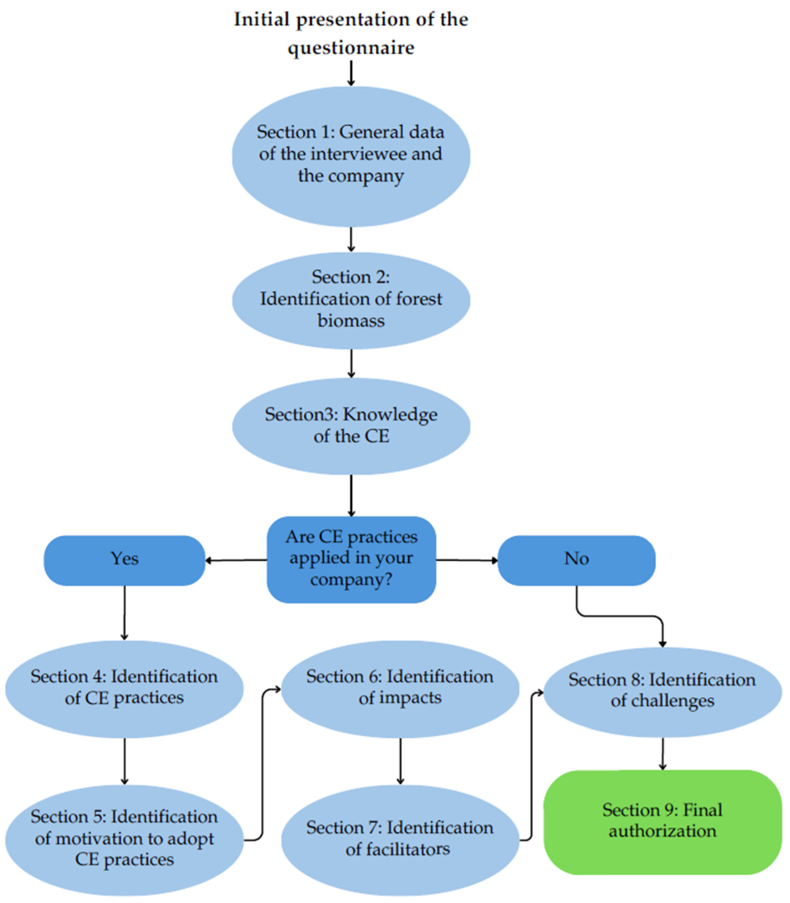
2.2. Data Collection
- Section 1—“General data on the interviewee and company”, 5 items;
- Section 2—“Identification of forest biomass”, 4 items;
- Section 3—“Knowledge of the CE”, 3 items, also including an introductory video and an explanatory text to contribute to the adequate understanding of the questions related to the CE;
- Section 4—“Identification of CE practices”, 6 groups of practices, involving 41 CE practices according to the ReSOLVE framework [8];
- Section 5—“Identification of the motivation to adopt CE practices”, 12 items;
- Section 6—“Identification of impacts”, 1 item on environmental impacts, 6 items on social aspects, and 8 items on economic aspects;
- Section 7—“Identification of facilitators”, 10 items;
- Section 8—“Identification of challenges”, 18 items;
- Section 9—“Final authorization”, 1 item.
The ReSOLVE Framework
2.3. Statistical Treatment of Data
- First Group—TPPs were divided into two groups according to the CE practice adoption score measured by ReSOLVE, namely: a HIGH CE (∑ of CE practice scores ≥ 37) and LOW CE (∑ of CE practice scores < 37).
- Response variables—The average of each impact category (environmental, social, and economic) was considered by TTP. Also, for “motivation”, the average of the eleven motivation categories was considered by TTP.
- Explanatory variables—Regenerating (Re), sharing (S), optimizing (O), looping (L), virtualizing (V), and exchanging (E) are the explanatory variables. The average per group of ReSOLVE practices was considered by TPP.
- Second Group—TPPs were divided into two groups, considering the level of motivation, namely, MORE MOT (motivation score ≥ 9) and LESS MOT (motivation score < 9).
- Response variables—The average of each impact category (environmental, social, and economic) was considered by TTP. Also, the “CE” considers the sum of the averages of each group of ReSOLVE practices considered by TPP.
- Explanatory variables—Types of forest biomass used (forest residues—FE; black liquor—BL; firewood—FW; charcoal—CH; and blast furnace gas—BFG) were the explanatory variables.
3. Results
4. Discussion
5. Conclusions
Supplementary Materials
Author Contributions
Funding
Institutional Review Board Statement
Informed Consent Statement
Data Availability Statement
Acknowledgments
Conflicts of Interest
References
- Beck, S.; Forsyth, T.; Mahony, M. Urgent Need to Move Toward Solution-Orientated Environmental Assessments. One Earth 2022, 5, 586–588. [Google Scholar] [CrossRef]
- Ashraf, M.; Arshad, A.; Patel, P.M.; Khan, A.; Qamar, H.; Siti-Sundari, R.; Ghani, M.U.; Amin, A.; Babar, J.R. Quantifying Climate-Induced Drought Risk to Livelihood and Mitigation Actions in Balochistan. Nat. Hazards 2021, 109, 2127–2151. [Google Scholar] [CrossRef] [PubMed]
- Al-Masri, A.A.; Mahmood Shafi, K.; Seyyed, H.; Ayoub Meo, S. Public Perceptions: The Role of Individuals, Societies, and States in Managing the Environmental Challenges—Cross-Sectional Study. J. King Saud Univ. Sci. 2023, 35, 102581. [Google Scholar] [CrossRef]
- van den Ende, M.A.; Hegger, D.L.T.; Mees, H.L.P.; Driessen, P.P.J. Wicked Problems and Creeping Crises: A Framework for Analyzing Governance Challenges to Addressing Environmental Land-Use Problems. Env. Sci. Policy 2023, 141, 168–177. [Google Scholar] [CrossRef]
- United Nations. The 17 Goals. Available online: https://sdgs.un.org/goals (accessed on 23 September 2024).
- Franco, T.; Druck, G. Padrões de Industrialização, Riscos e Meio Ambiente. Cienc. Saude Colet. 1998, 3, 61–72. [Google Scholar] [CrossRef]
- Reike, D.; Vermeulen, W.J.V.; Witjes, S. The Circular Economy: New or Refurbished as CE 3.0?—Exploring Controversies in the Conceptualization of the Circular Economy Through a Focus on History and Resource Value Retention Options. Resour. Conserv. Recycl. 2018, 135, 246–264. [Google Scholar] [CrossRef]
- EMF. Towards a Circular Economy: Business Rationale for an Accelerated Transition; Ellen McArthur Foundation: Cowes, Isle of Wight, UK, 2015. [Google Scholar]
- Berardi, P.; Dias, J.M. O Mercado Da Economia Circular. GV-Exec. 2018, 17, 34–37. [Google Scholar] [CrossRef]
- Morseletto, P. Sometimes Linear, Sometimes Circular: States of the Economy and Transitions to the Future. J. Clean. Prod. 2023, 390, 136138. [Google Scholar] [CrossRef]
- Urbinati, A.; Chiaroni, D.; Chiesa, V. Towards a New Taxonomy of Circular Economy Business Models. J. Clean. Prod. 2017, 168, 487–498. [Google Scholar] [CrossRef]
- EMF. Towards the Circular Economy Vol. 2: The Opportunities for the Consumer Goods Sector; Ellen McArthur Foundation: Cowes, Isle of Wight, UK, 2013. [Google Scholar]
- Chen, P.; Dagestani, A.A. What Lies about Circular Economy Practices and Performance? Fresh Insights from China. J. Clean. Prod. 2023, 416, 137893. [Google Scholar] [CrossRef]
- Kurapatskie, B.; Darnall, N. Which Corporate Sustainability Activities Are Associated with Greater Financial Payoffs? Bus. Strategy Env. 2013, 22, 49–61. [Google Scholar] [CrossRef]
- Scheel, C.; Aguiñaga, E.; Bello, B. Decoupling Economic Development from the Consumption of Finite Resources Using Circular Economy. A Model for Developing Countries. Sustainability 2020, 12, 1291. [Google Scholar] [CrossRef]
- Kevin van Langen, S.; Vassillo, C.; Ghisellini, P.; Restaino, D.; Passaro, R.; Ulgiati, S. Promoting Circular Economy Transition: A Study about Perceptions and Awareness by Different Stakeholders Groups. J. Clean. Prod. 2021, 316, 128166. [Google Scholar] [CrossRef]
- Cicchiello, A.F.; Gatto, A.; Salerno, D. At the Nexus of Circular Economy, Equity Crowdfunding and Renewable Energy Sources: Are Enterprises from Green Countries More Performant? J. Clean. Prod. 2023, 410, 136932. [Google Scholar] [CrossRef]
- Miraç Eligüzel, İ.; Özceylan, E. Closed-Loop Supply Chain Network of End-of-Life Wind Turbines Mathematical Model Proposal Considering Environmental, Employment, and Cost Reduction Aspects. Expert Syst. Appl. 2024, 258, 125193. [Google Scholar] [CrossRef]
- Strupeit, L.; Bocken, N.; Van Opstal, W. Towards a Circular Solar Power Sector: Experience with a Support Framework for Business Model Innovation. Circ. Econ. Sustain. 2024, 4, 2093–2118. [Google Scholar] [CrossRef]
- Musharavati, F.; Sajid, K.; Anwer, I.; Nizami, A.-S.; Javed, M.H.; Ahmad, A.; Naqvi, M. Advancing Biodiesel Production System from Mixed Vegetable Oil Waste: A Life Cycle Assessment of Environmental and Economic Outcomes. Sustainability 2023, 15, 16550. [Google Scholar] [CrossRef]
- Wen, D.; Kuo, P.-C.; Saeidi, S.; Özdemir, F.; Maréchal, F. Renewable Synthesis Fuels for a Circular Economy: A Life Cycle Assessment. Resour. Conserv. Recycl. 2024, 211, 107851. [Google Scholar] [CrossRef]
- Meşe Erdoğan, E.; Yılmaz, H.; Topuz, E.; Özkan, M. Decision Making with Analytical Hierarchy Process Approach to Select Feedstock Type for Bioethanol Production: Is 3G More Sustainable than Others? Renew. Energy 2024, 236, 121464. [Google Scholar] [CrossRef]
- Costa, M.; Buono, A.; Caputo, C.; Carotenuto, A.; Cirillo, D.; Costagliola, M.A.; Di Blasio, G.; La Villetta, M.; Macaluso, A.; Martoriello, G.; et al. The “INNOVARE” Project: Innovative Plants for Distributed Poly-Generation by Residual Biomass. Energies 2020, 13, 4020. [Google Scholar] [CrossRef]
- Mazzi, A.; Ren, J. Circular Economy in Low-Carbon Transition. Energies 2021, 14, 8061. [Google Scholar] [CrossRef]
- Habiba, U.; Xinbang, C.; Ahmad, R.I. The Influence of Stock Market and Financial Institution Development on Carbon Emissions with the Importance of Renewable Energy Consumption and Foreign Direct Investment in G20 Countries. Environ. Sci. Pollut. Res. 2021, 28, 67677–67688. [Google Scholar] [CrossRef] [PubMed]
- Shah, W.U.H.; Hao, G.; Yan, H.; Zhu, N.; Yasmeen, R.; Dincă, G. Role of Renewable, Non-Renewable Energy Consumption and Carbon Emission in Energy Efficiency and Productivity Change: Evidence from G20 Economies. Geosci. Front. 2024, 15, 101631. [Google Scholar] [CrossRef]
- Lei, X.; Yang, Y.; Alharthi, M.; Rasul, F.; Faraz Raza, S.M. Immense Reliance on Natural Resources and Environmental Challenges in G-20 Economies through the Lens of COP-26 Targets. Resour. Policy 2022, 79, 103101. [Google Scholar] [CrossRef]
- Liu, H.; Khan, I.; Zakari, A.; Alharthi, M. Roles of Trilemma in the World Energy Sector and Transition Towards Sustainable Energy: A Study of Economic Growth and the Environment. Energy Policy 2022, 170, 113238. [Google Scholar] [CrossRef]
- Nwani, C.; Usman, O.; Okere, K.I.; Bekun, F.V. Technological Pathways to Decarbonisation and the Role of Renewable Energy: A Study of European Countries Using Consumption-Based Metrics. Resour. Policy 2023, 83, 103738. [Google Scholar] [CrossRef]
- Simioni, F.J.; Jarenkow, G.L.; da Silva, K.F.; Brutti, R.C.; Coelho Junior, L.M. Eco-Efficiency in the Transformation of Forest Biomass Residues in Electrical Energy. Clean Technol. Env. Policy 2021, 23, 1443–1456. [Google Scholar] [CrossRef]
- Nazir, R.; Laksono, H.D.; Waldi, E.P.; Ekaputra, E.; Coveria, P. Renewable Energy Sources Optimization: A Micro-Grid Model Design. Energy Procedia 2014, 52, 316–327. [Google Scholar] [CrossRef]
- Mussi, F.B.; Mussi, M.L. Análise Da Aquisição de Inovações Tecnológicas: Um Estudo Comparativo de Casos Entre Uma Usina Hidrelétrica e Uma Usina Termoelétrica. Rev. Gestão Produção Operações Sist. 2017, 12, 197. [Google Scholar] [CrossRef]
- Lee, J.; Kim, S.; You, S.; Park, Y.-K. Bioenergy Generation from Thermochemical Conversion of Lignocellulosic Biomass-Based Integrated Renewable Energy Systems. Renew. Sustain. Energy Rev. 2023, 178, 113240. [Google Scholar] [CrossRef]
- Pinheiro, M.A.P.; Jugend, D.; Lopes de Sousa Jabbour, A.B.; Chiappetta Jabbour, C.J.; Latan, H. Circular Economy-based New Products and Company Performance: The Role of Stakeholders and Industry 4.0 Technologies. Bus. Strategy Env. 2022, 31, 483–499. [Google Scholar] [CrossRef]
- Longo, S.; Cellura, M.; Luu, L.Q.; Nguyen, T.Q.; Rincione, R.; Guarino, F. Circular Economy and Life Cycle Thinking Applied to the Biomass Supply Chain: A Review. Renew. Energy 2024, 220, 119598. [Google Scholar] [CrossRef]
- ANEEL SIGA. Sistema de Informação de Geração da ANEEL. Available online: https://dadosabertos.aneel.gov.br/dataset/siga-sistema-de-informacoes-de-geracao-da-aneel (accessed on 16 July 2023).
- EPE. Brazilian Energy Balance—Year 2023; EPE: Rio de Janeiro, Brazil, 2024. [Google Scholar]
- Suberu, M.Y.; Mustafa, M.W.; Bashir, N. Energy Storage Systems for Renewable Energy Power Sector Integration and Mitigation of Intermittency. Renew. Sustain. Energy Rev. 2014, 35, 499–514. [Google Scholar] [CrossRef]
- Teixeira, T.R.; Soares Ribeiro, C.A.A.; Rosa dos Santos, A.; Marcatti, G.E.; Lorenzon, A.S.; de Castro, N.L.M.; Domingues, G.F.; Leite, H.G.; da Costa de Menezes, S.J.M.; Santos Mota, P.H.; et al. Forest Biomass Power Plant Installation Scenarios. Biomass Bioenergy 2018, 108, 35–47. [Google Scholar] [CrossRef]
- Nunes, L.J.R.; Casau, M.; Dias, M.F.; Matias, J.C.O.; Teixeira, L.C. Agroforest Woody Residual Biomass-to-Energy Supply Chain Analysis: Feasible and Sustainable Renewable Resource Exploitation for an Alternative to Fossil Fuels. Results Eng. 2023, 17, 101010. [Google Scholar] [CrossRef]
- IBÁ. Relatório Anual IBÁ—2023; IBÁ: São Paulo, Brazil, 2023. [Google Scholar]
- Silva, F.A.D.; Simioni, F.J.; Hoff, D.N. Diagnosis of Circular Economy in the Forest Sector in Southern Brazil. Sci. Total Environ. 2020, 706, 135973. [Google Scholar] [CrossRef]
- Tedesco, M.; Simioni, F.J.; Sehnem, S.; Soares, J.F.; Coelho Junior, L.M. Assessment of the Circular Economy in the Brazilian Planted Tree Sector Using the ReSOLVE Framework. Sustain. Prod. Consum. 2022, 31, 397–406. [Google Scholar] [CrossRef]
- Evans, J.R.; Mathur, A. The Value of Online Surveys. Internet Res. 2005, 15, 195–219. [Google Scholar] [CrossRef]
- Andrade, C. The Limitations of Online Surveys. Indian J. Psychol. Med. 2020, 42, 575–576. [Google Scholar] [CrossRef]
- Mazhar, S.A. Methods of Data Collection: A Fundamental Tool of Research. J. Integr. Community Health 2021, 10, 6–10. [Google Scholar] [CrossRef]
- Sehnem, S.; Campos, L.M.S.; Julkovski, D.J.; Cazella, C.F. Circular Business Models: Level of Maturity. Manag. Decis. 2019, 57, 1043–1066. [Google Scholar] [CrossRef]
- Sehnem, S.; Provensi, T.; da Silva, T.H.H.; Pereira, S.C.F. Disruptive Innovation and Circularity in Start-Ups: A Path to Sustainable Development. Bus. Strategy Env. 2022, 31, 1292–1307. [Google Scholar] [CrossRef]
- Henry, M.; Bauwens, T.; Hekkert, M.; Kirchherr, J. A Typology of Circular Start-Ups: An Analysis of 128 Circular Business Models. J. Clean. Prod. 2020, 245, 118528. [Google Scholar] [CrossRef]
- Lüdeke-Freund, F.; Gold, S.; Bocken, N.M.P. A Review and Typology of Circular Economy Business Model Patterns. J. Ind. Ecol. 2019, 23, 36–61. [Google Scholar] [CrossRef]
- Smol, M.; Marcinek, P.; Duda, J. Circular Business Models (CBMs) in Environmental Management—Analysis of Definitions, Typologies and Methods of Creation in Organizations. Sustainability 2024, 16, 1209. [Google Scholar] [CrossRef]
- Abagnato, S.; Rigamonti, L.; Grosso, M. Life Cycle Assessment Applications to Reuse, Recycling and Circular Practices for Textiles: A Review. Waste Manag. 2024, 182, 74–90. [Google Scholar] [CrossRef]
- Martínez, M.M.M.; Buitrago, E.M.E.; Yñiguez, R.; Puig-Cabrera, M. Circular Economy and Agriculture: Mapping Circular Practices, Drivers, and Barriers for Traditional Table-Olive Groves. Sustain. Prod. Consum. 2024, 46, 430–441. [Google Scholar] [CrossRef]
- Singh, A.; Dwivedi, A.; Agrawal, D.; Chauhan, A. A Framework to Model the Performance Indicators of Resilient Construction Supply Chain: An Effort Toward Attaining Sustainability and Circular Practices. Bus. Strategy Env. 2024, 33, 1688–1720. [Google Scholar] [CrossRef]
- Sehnem, S.; de Queiroz, A.A.F.S.L.; Pereira, S.C.F.; dos Santos Correia, G.; Kuzma, E. Circular Economy and Innovation: A Look from the Perspective of Organizational Capabilities. Bus. Strategy Env. 2022, 31, 236–250. [Google Scholar] [CrossRef]
- Sell, L.G.; Tedesco, M.; Simioni, F.J.; Sehnem, S.; Soares, J.F.; Coelho Junior, L.M. Circular Economy Practices Using the ReSOLVE Framework: An Assessment by Sector and Scale in the Brazilian Planted Tree Industry. J. Clean. Prod. 2023, 433, 139780. [Google Scholar] [CrossRef]
- Jabbour, C.J.C.; Jabbour, A.B.L.d.S.; Sarkis, J.; Filho, M.G. Unlocking the Circular Economy through New Business Models Based on Large-Scale Data: An Integrative Framework and Research Agenda. Technol. Forecast. Soc. Change 2019, 144, 546–552. [Google Scholar] [CrossRef]
- Nobre, G.C.; Tavares, E. Assessing the Role of Big Data and the Internet of Things on the Transition to Circular Economy: Part II. Johns. Matthey Technol. Rev. 2020, 64, 32–41. [Google Scholar] [CrossRef]
- Kansteiner, K.; König, S. The Role(srg) of Qualitative Content Analysis in Mixed Methods Research Designs. Forum Qual. Sozialforschung 2020, 21, 11. [Google Scholar]
- Archibald, M.M.; Radil, A.I.; Zhang, X.; Hanson, W.E. Current Mixed Methods Practices in Qualitative Research: A Content Analysis of Leading Journals. Int. J. Qual. Methods 2015, 14, 5–33. [Google Scholar] [CrossRef]
- Lepš, J.; Šmilauer, P. Multivariate Analysis of Ecological Data. Phytocoenologia 2000, 30, 477–489. [Google Scholar] [CrossRef]
- ter Braak, C.J.F.; Šmilauer, P. CANOCO Reference Manual and CanoDraw for Windows User’s Guide: Software for Canonical Community Ordination (Version 4.5); CANOCO: Ithaca, NY, USA, 2002. [Google Scholar]
- Serrano-Arévalo, T.I.; Díaz-Alvarado, F.A.; Tovar-Facio, J.; Ponce-Ortega, J.M. The Impact of Circular Economy Indicators in the Optimal Planning of Energy Systems. Sustain. Prod. Consum. 2024, 44, 234–249. [Google Scholar] [CrossRef]
- Toșa, C.; Paneru, C.P.; Joudavi, A.; Tarigan, A.K.M. Digital Transformation, Incentives, and pro-Environmental Behaviour: Assessing the Uptake of Sustainability in Companies’ Transition Towards Circular Economy. Sustain. Prod. Consum. 2024, 47, 632–643. [Google Scholar] [CrossRef]
- Babkin, A.; Shkarupeta, E.; Tashenova, L.; Malevskaia-Malevich, E.; Shchegoleva, T. Framework for Assessing the Sustainability of ESG Performance in Industrial Cluster Ecosystems in a Circular Economy. J. Open Innov. Technol. Mark. Complex. 2023, 9, 100071. [Google Scholar] [CrossRef]
- Kahupi, I.; Yakovleva, N.; Hull, C.E.; Okorie, O. Factors Affecting the Adoption of Circular Economy in Mining Companies of Developing Economies—A Namibian Stakeholder Perspective. J. Env. Manag. 2024, 361, 121214. [Google Scholar] [CrossRef]
- Sharma, N.K.; Govindan, K.; Lai, K.K.; Chen, W.K.; Kumar, V. The Transition from Linear Economy to Circular Economy for Sustainability Among SMEs: A Study on Prospects, Impediments, and Prerequisites. Bus. Strategy Env. 2021, 30, 1803–1822. [Google Scholar] [CrossRef]
- Pacheco, D.A.d.J.; Rampasso, I.S.; Michels, G.S.; Ali, S.M.; Hunt, J.D. From Linear to Circular Economy: The Role of BS 8001:2017 for Green Transition in Small Business in Developing Economies. J. Clean. Prod. 2024, 439, 140787. [Google Scholar] [CrossRef]
- Papamichael, I.; Voukkali, I.; Economou, F.; Naddeo, V.; Sospiro, P.; Liscio, M.C.; Zarra, T.; Zorpas, A.A. Thriving in Circularity: Vitality of Business Models Development in Circular (Bio)Economy. Curr. Opin. Green Sustain. Chem. 2024, 48, 100934. [Google Scholar] [CrossRef]
- Piao, R.S.; de Vincenzi, T.B.; da Silva, A.L.F.; de Oliveira, M.C.C.; Vazquez-Brust, D.; Monteiro Carvalho, M. How Is the Circular Economy Embracing Social Inclusion? J. Clean. Prod. 2023, 411, 137340. [Google Scholar] [CrossRef]
- Gallego-Ramírez, C.; Chica, E.; Rubio-Clemente, A. Elimination of Indigo Carmine in Water by Pinus patula Biochar: Adsorption Process Optimization, Kinetics and Isotherms. J. Env. Chem. Eng. 2024, 12, 112425. [Google Scholar] [CrossRef]
- Sellaoui, L.; Dotto, G.L.; Pereira, H.A.; Vieira, Y.; dos Reis, G.S.; Oliveira, M.L.S.; Silva, L.F.O.; Khan, M.R.; Manoharadas, S.; Godinho, M.; et al. Adsorptive Properties of the Pesticides 2,4-D, Mecoprop, and Dicamba on a Pinus-Based Biochar: Conventional and Statistical Physics Evaluation. Chem. Eng. J. 2023, 474, 145564. [Google Scholar] [CrossRef]
- Chalier, P.; Martinez-Lopez, B.; Lacour, M.A.; Rigou, P. Extraction of Turpentine Essential Oil from Pinus pinaster Ait: Comparison of Yield and Composition between Conventional- or Microwave Assisted-Hydro-Distillation and Vacuum Distillation. Sustain. Chem. Pharm. 2024, 41, 101702. [Google Scholar] [CrossRef]
- Jia, L.; Cheng, P.; Yu, Y.; Chen, S.H.; Wang, C.X.; He, L.; Nie, H.T.; Wang, J.C.; Zhang, J.C.; Fan, B.G.; et al. Regeneration Mechanism of a Novel High-Performance Biochar Mercury Adsorbent Directionally Modified by Multimetal Multilayer Loading. J. Environ. Manag. 2023, 326, 116790. [Google Scholar] [CrossRef]
- Islam, M.S.; Rubel, M.R.B.; Rimi, N.N.; Amin, M.B.; Quadir, P. Attaining Sustainable Excellence: Investigating the Impact of Sustainable Scm and Circular Economy on Green Garment Industry in Bangladesh. Sustain. Futures 2024, 8, 100234. [Google Scholar] [CrossRef]
- Jürgens, M.; Endres, H.-J. Environmental Impacts of Circular Economy Practices for Plastic Products in Europe: Learnings from Life Cycle Assessment Studies. Procedia CIRP 2024, 122, 312–317. [Google Scholar] [CrossRef]
- Kirchherr, J.; Reike, D.; Hekkert, M. Conceptualizing the Circular Economy: An Analysis of 114 Definitions. Resour. Conserv. Recycl. 2017, 127, 221–232. [Google Scholar] [CrossRef]
- Kirchherr, J.; Yang, N.H.N.; Schulze-Spüntrup, F.; Heerink, M.J.; Hartley, K. Conceptualizing the Circular Economy (Revisited): An Analysis of 221 Definitions. Resour. Conserv. Recycl. 2023, 194, 107001. [Google Scholar] [CrossRef]
- Debnath, B.; Bari, A.B.M.M.; de Jesus Pacheco, D.A.; Karmaker, C.L. An Integrated Best–Worst Method and Interpretive Structural Modeling Approach for Assessing the Barriers to Circular Economy Implementation. Decis. Anal. J. 2023, 7, 100250. [Google Scholar] [CrossRef]
- Institui a Estratégia Nacional de Economia Circular. Brasil Decreto No 12.082, de 27 de Junho de 2024. Available online: https://www.planalto.gov.br/ccivil_03/_ato2023-2026/2024/decreto/D12082.htm (accessed on 16 October 2024).
- Veleva, V.; Bodkin, G. Corporate-Entrepreneur Collaborations to Advance a Circular Economy. J. Clean. Prod. 2018, 188, 20–37. [Google Scholar] [CrossRef]
- Oluleye, B.I.; Chan, D.W.M.; Antwi-Afari, P.; Olawumi, T.O. Modeling the Principal Success Factors for Attaining Systemic Circularity in the Building Construction Industry: An International Survey of Circular Economy Experts. Sustain. Prod. Consum. 2023, 37, 268–283. [Google Scholar] [CrossRef]
- Campbell-Johnston, K.; ten Cate, J.; Elfering-Petrovic, M.; Gupta, J. City Level Circular Transitions: Barriers and Limits in Amsterdam, Utrecht and The Hague. J. Clean. Prod. 2019, 235, 1232–1239. [Google Scholar] [CrossRef]
- Munaro, M.R.; Tavares, S.F. A Review on Barriers, Drivers, and Stakeholders Towards the Circular Economy: The Construction Sector Perspective. Clean. Responsible Consum. 2023, 8, 100107. [Google Scholar] [CrossRef]
- Panori, D.; Papaspyropoulos, K.G.; Nikolaou, I.E. A Forest Companies Typology Regarding Their Contribution to Circular Economy: A Sustainability Reporting-Based Analysis. Discov. Sustain. 2024, 5, 120. [Google Scholar] [CrossRef]
- Charef, R.; Lu, W. Factor Dynamics to Facilitate Circular Economy Adoption in Construction. J. Clean. Prod. 2021, 319, 128639. [Google Scholar] [CrossRef]



| Forest Biomass | Granted Power | Participation in the Brazilian Electricity Matrix | Population | Sample | |||
|---|---|---|---|---|---|---|---|
| (kW) | % | N | % | n | n/N (%) | ||
| Charcoal | 30,197.00 | 0.7% | 0.01% | 6 | 5.5 | 1 | 16.7 |
| Blast furnace gas | 124,265.05 | 2.7% | 0.06% | 10 | 9.1 | 4 | 40.0 |
| Firewood | 263,702.80 | 5.8% | 0.13% | 14 | 12.7 | 5 | 35.7 |
| Black liquor | 3,334,600.00 | 72.9% | 1.64% | 19 | 17.3 | 4 | 21.1 |
| Forest residues | 820,306.00 | 17.9% | 0.40% | 61 | 55.5 | 18 | 56.3 |
| TOTAL | 4,573,070.85 | 100.0% | 2.24% | 110 | 100.0 | 32 | 29.1 |
| Knowledge of CE | Application of the CE at TPPs | |||
|---|---|---|---|---|
| Scale | % | Application Level | Before Reading and Watching the Video (%) | After Reading and Watching the Video (%) |
| 0–1 | 7.0 | Completely | 25 | 31 |
| 2–3 | 3.4 | Partially | 44 | 47 |
| 4–5 | 17.2 | Superficially | 13 | 9 |
| 6–7 | 37.9 | Not applied | 9 | 3 |
| 8–10 | 34.5 | No response | 9 | 9 |
| Description of Practice 1) | Degree of Implementation 2) (%) | Score 3) {µ (σ)} | |||||
|---|---|---|---|---|---|---|---|
| NE | UI | ES | EO 4) | Practice | Group | ||
| Re | Performs separation of organic and recyclable waste | 3.1 | 12.5 | 28.1 | 56.3 | 7.9 (2.8) | 6.5 (3.7) |
| Composts organic waste | 43.8 | 9.4 | 21.9 | 25.0 | 4.3 (4.2) | ||
| Has waste management for regeneration | 15.6 | 12.5 | 34.4 | 37.5 | 6.4 (3.6) | ||
| Practices reverse logistics of inputs | 25.0 | 12.5 | 31.3 | 31.3 | 5.6 (3.9) | ||
| Generates non-toxic waste in the process | 12.5 | 6.3 | 43.8 | 37.5 | 6.8 (3.3) | ||
| Uses raw materials from renewable sources | 6.3 | 9.4 | 34.4 | 50.0 | 7.6 (3.0) | ||
| Uses energy from renewable sources (clean) | 15.6 | 6.3 | 34.4 | 43.8 | 6.9 (3.6) | ||
| S | Practices sharing with other companies | 50.0 | 9.4 | 18.8 | 21.9 | 3.7 (4.2) | 4.0 (4.1) |
| Uses second-hand (used) products | 71.9 | 0.0 | 15.6 | 12.5 | 2.3 (3.8) | ||
| Extends the life of products with designs aimed at durability | 18.8 | 3.1 | 43.8 | 34.4 | 6.4 (3.6) | ||
| Provides rental, sharing, leasing, and concession services | 68.8 | 9.4 | 9.4 | 12.5 | 2.2 (3.6) | ||
| Performs a lifecycle analysis of products | 21.8 | 25.0 | 25.1 | 28.1 | 5.3 (3.8) | ||
| O | Invests in technology to increase product performance/efficiency and useful life | 15.6 | 12.5 | 28.1 | 43.8 | 6.6 (3.7) | 6.7 (3.6) |
| Invests in technology to optimize the use of resources and reduce waste generation | 12.5 | 18.8 | 18.8 | 50.0 | 6.9 (3.7) | ||
| Invests in continuous improvement | 6.3 | 18.8 | 15.6 | 59.4 | 7.6 (3.3) | ||
| Avoids/reduces waste generation in the process | 12.5 | 18.8 | 21.9 | 46.9 | 6.8 (3.6) | ||
| Campaigns on conscious consumption | 6.3 | 21.9 | 31.3 | 40.6 | 6.8 (3.2) | ||
| Encourages customers and suppliers to reduce consumption | 34.4 | 12.5 | 25.0 | 28.1 | 4.9 (4.1) | ||
| Uses production methods based on cleaner production | 3.1 | 15.6 | 28.1 | 53.1 | 7.7 (2.9) | ||
| Replaces the use of toxic substances | 18.8 | 12.5 | 37.5 | 31.3 | 6.0 (3.6) | ||
| Refuses to buy and sell products with hazardous components | 28.1 | 9.4 | 28.1 | 34.4 | 5.6 (4.1) | ||
| Refuses products/services that do not respect environmental legislation | 6.3 | 15.6 | 18.8 | 59.4 | 7.7 (3.2) | ||
| Has a closed cycle of water use in the process | 9.4 | 15.6 | 31.3 | 43.8 | 7.0 (3.3) | ||
| Has a high technological level of research and development | 15.6 | 12.5 | 34.4 | 37.5 | 6.4 (3.6) | ||
| L | Reuses products | 9.4 | 25.0 | 34.4 | 31.3 | 6.2 (3.3) | 6.3 (3.5) |
| Uses reusable and/or recycled inputs | 12.5 | 15.6 | 40.6 | 31.3 | 6.3 (3.3) | ||
| Stimulates the consumption of reused products | 21.9 | 18.8 | 37.5 | 21.9 | 5.3 (3.6) | ||
| Encourages a reduction in the consumption of products and resources | 12.5 | 12.5 | 40.6 | 34.4 | 6.5 (3.3) | ||
| Encourages recycling and reconditioning | 6.3 | 21.9 | 37.5 | 34.4 | 6.6 (3.1) | ||
| Encourages the use of waste for energy production | 6.3 | 9.4 | 34.4 | 50.0 | 7.6 (3.0) | ||
| Products are designed for reuse and recycling | 21.9 | 6.3 | 34.4 | 37.5 | 6.2 (3.9) | ||
| Practices recycling materials | 6.3 | 12.5 | 31.3 | 50.0 | 7.5 (3.1) | ||
| Performs the extraction of substances from waste | 31.3 | 21.9 | 21.9 | 25.0 | 4.7 (4.0) | ||
| V | Practices dematerialization in sales (digital technologies) | 37.4 | 12.6 | 37.5 | 12.5 | 4.1 (3.7) | 5.4 (3.8) |
| Practices dematerialization in purchases (digital technologies) | 34.4 | 12.5 | 37.5 | 15.6 | 4.5 (3.7) | ||
| Uses resources that reduce the use of offices and travel | 18.8 | 18.8 | 34.4 | 28.1 | 5.7 (3.6) | ||
| Uses advertising and digital marketing campaigns | 15.6 | 6.3 | 31.3 | 46.9 | 7.0 (3.6) | ||
| Provides solutions in the form of services, a product–service system | 28.1 | 6.3 | 31.3 | 34.4 | 5.7 (4.1) | ||
| E | Replaces non-renewable materials with advanced ones | 12.5 | 28.1 | 31.3 | 28.1 | 5.8 (3.4) | 6.1 (3.3) |
| Updates product/services | 15.6 | 18.8 | 34.4 | 31.3 | 6.0 (3.5) | ||
| Upgrades old technologies with more efficient ones | 9.4 | 18.8 | 40.6 | 31.3 | 6.4 (3.2) | ||
| Description of Motivation | Participation According to the Degree of Motivation (%) 1) | Motivation Score 2) {µ (σ)} | |||
|---|---|---|---|---|---|
| None | Low | Medium | High | ||
| (0) | (3.3) | (6.6) | (10) | ||
| Promote sustainability | 0 | 0 | 16 | 84 | 9.5 (1.3) |
| Improve company image | 0 | 0 | 16 | 84 | 9.5 (1.3) |
| Improve business relations | 0 | 0 | 20 | 80 | 9.3 (1.4) |
| Optimize the use of resources | 0 | 0 | 24 | 76 | 9.2 (1.5) |
| Reduce environmental impacts | 0 | 0 | 24 | 76 | 9.2 (1.5) |
| Market adaptation | 0 | 0 | 28 | 72 | 9.1 (1.6) |
| Internal management | 0 | 0 | 32 | 68 | 8.9 (1.6) |
| Technological innovations | 4 | 4 | 24 | 68 | 8.5 (2.6) |
| Increase profit margin | 8 | 4 | 20 | 68 | 8.3 (3.1) |
| Demand from other companies | 0 | 8 | 44 | 48 | 8.0 (2.2) |
| Government incentives | 32 | 8 | 20 | 40 | 5.6 (4.4) |
| Impact Categories | Description | Percentage Share (%) 1) | Impact Score 2) {µ (σ)} | ||||
|---|---|---|---|---|---|---|---|
| None | Low | Medium | High | ||||
| 0 | 3.3 | 6.6 | 10 | ||||
| Environmental | Reduction in emissions of atmospheric pollutant gases | 0 | 12 | 32 | 56 | 8.1 (2.4) | 8.4 (2.2) |
| Reduction in the waste of resources | 0 | 4 | 32 | 64 | 8.6 (1.9) | ||
| Social | Investment in research and development | 0 | 20 | 40 | 40 | 7.3 (2.6) | 7.7 (2.8) |
| Job creation | 12 | 12 | 28 | 48 | 7.0 (3.5) | ||
| Better social relations between the community and the company | 0 | 0 | 28 | 72 | 9.1 (1.6) | ||
| Local development through social programs | 8 | 8 | 36 | 48 | 7.4 (3.1) | ||
| Environmental perception by the community | 4 | 8 | 44 | 44 | 7.6 (2.7) | ||
| Economic | Financial gains | 4 | 12 | 40 | 44 | 7.4 (2.8) | 7.4 (2.5) |
| Reduction in the cost of inputs | 0 | 4 | 60 | 36 | 7.7 (1.9) | ||
| Increase in productivity | 4 | 8 | 44 | 44 | 7.6 (2.7) | ||
| Reductions in the costs of infrastructure and technology | 4 | 28 | 36 | 32 | 6.5 (3.0) | ||
| Reduction in the cost of labor | 4 | 24 | 48 | 24 | 6.4 (2.7) | ||
| Better business opportunities | 0 | 8 | 32 | 60 | 8.4 (2.2) | ||
| Improvement in industry infrastructure | 0 | 8 | 40 | 52 | 8.1 (2.2) | ||
| Challenges | Percentage Share (%) 1) | Impact Score 2) {µ (σ)} | |||
|---|---|---|---|---|---|
| None 0 | Low 3.3 | Medium 6.6 | High 10 | ||
| Government neglect | 15.4 | 23.1 | 30.8 | 30.8 | 5.9 (3.6) |
| Low return on investment | 7.7 | 15.4 | 69.2 | 7.7 | 5.8 (2.4) |
| Logistical challenges related to product transportation | 23.1 | 7.7 | 46.2 | 23.1 | 5.6 (3.7) |
| Difficulty in implementing CE technologies | 23.1 | 15.4 | 38.5 | 23.1 | 5.4 (3.7) |
| Difficulties in reinserting secondary materials into the production cycle | 23.1 | 23.1 | 30.8 | 23.1 | 5.1 (3.8) |
| Organizational lack of knowledge on the topic | 15.4 | 23.1 | 61.5 | 0.0 | 4.8 (2.6) |
| Lack of information among the management team on the benefits of CE practices | 15.4 | 23.1 | 61.5 | 0.0 | 4.8 (2.6) |
| Lack of environmental technologies | 23.1 | 23.1 | 38.5 | 15.4 | 4.8 (3.5) |
| Lack of specific legislation to guide the CE | 23.1 | 30.8 | 30.8 | 15.4 | 4.6 (3.5) |
| Low level of organizational awareness | 15.4 | 38.5 | 46.2 | 0.0 | 4.3 (2.5) |
| Lack of specialized professionals | 30.8 | 15.4 | 46.2 | 7.7 | 4.3 (3.4) |
| Economic restrictions to make the necessary initial investments | 23.1 | 30.8 | 38.5 | 7.7 | 4.3 (3.1) |
| Risks related to financing for implementing practices | 38.5 | 15.4 | 30.8 | 15.4 | 4.1 (3.9) |
| Delay in seeing results | 23.1 | 30.8 | 46.2 | 0.0 | 4.1 (2.7) |
| Strict regulations and legislation | 30.8 | 30.8 | 30.8 | 7.7 | 3.8 (3.3) |
| Lack of knowledge of existing technologies | 30.8 | 30.8 | 30.8 | 7.7 | 3.8 (3.3) |
| Lack of interest on the part of the company’s team of employees in CE practices | 46.2 | 23.1 | 30.8 | 0.0 | 2.8 (3.0) |
| Description | Present Work | Tedesco et al. [43] | Sell et al. [56] | |||
|---|---|---|---|---|---|---|
| TPPs (n = 32) | Planted Tree Sector (n = 35) | Forest Producer (n = 9) | Pulp and Paper (n = 15) | Timber Processing (n = 10) | ||
| ReSOLVE framework [µ (σ)] | Re | 6.5 (3.7) | 6.0 (2.3) | 5.1 (2.1) | 7.3 (2.0) | 5.1 (2.3) |
| S | 4.0 (4.1) | 3.9 (1.8) | 3.7 (1.7) | 4.4 (1.6) | 3.5 (2.1) | |
| O | 6.7 (3.6) | 5.6 (2.3) | 5.3 (2.5) | 6.2 (2.4) | 4.8 (2.3) | |
| L | 6.3 (3.5) | 5.5 (2.8) | 4.3 (2.7) | 6.6 (2.7) | 5.3 (2.6) | |
| V | 5.4 (3.8) | 3.8 (2.3) | 2.9 (1.7) | 5.0 (2.3) | 3.0 (2.5) | |
| E | 6.1 (3.1) | 5.7 (2.7) | 5.0 (2.2) | 6.6 (2.7) | 5.1 (3.2) | |
| Average | 5.7 (1.1) | 5.1 (1.0) | 4.4 (0.9) | 6.0 (1.1) | 4.5 (1.0) | |
| Impacts 1)—µ (σ) | 7.8 (2.1) | 6.7 (3.2) | 6.4 (2.8) | 7.6 (2.6) | 6.0 (3.7) | |
Disclaimer/Publisher’s Note: The statements, opinions and data contained in all publications are solely those of the individual author(s) and contributor(s) and not of MDPI and/or the editor(s). MDPI and/or the editor(s) disclaim responsibility for any injury to people or property resulting from any ideas, methods, instructions or products referred to in the content. |
© 2024 by the authors. Licensee MDPI, Basel, Switzerland. This article is an open access article distributed under the terms and conditions of the Creative Commons Attribution (CC BY) license (https://creativecommons.org/licenses/by/4.0/).
Share and Cite
Pereira, J.A.; Simioni, F.J.; Soares, J.F.; Rosário, J.d.A.d.; Bertol, E.; Padilha Souza, F.M.; Coelho Junior, L.M. Circular Economy Practices in Biomass-Fired Power Plants in Brazil: An Assessment Using the ReSOLVE Framework. Sustainability 2024, 16, 9311. https://doi.org/10.3390/su16219311
Pereira JA, Simioni FJ, Soares JF, Rosário JdAd, Bertol E, Padilha Souza FM, Coelho Junior LM. Circular Economy Practices in Biomass-Fired Power Plants in Brazil: An Assessment Using the ReSOLVE Framework. Sustainability. 2024; 16(21):9311. https://doi.org/10.3390/su16219311
Chicago/Turabian StylePereira, Juliana Araújo, Flávio José Simioni, Juliana Ferreira Soares, Jeane de Almeida do Rosário, Eduardo Bertol, Fabio Murilo Padilha Souza, and Luiz Moreira Coelho Junior. 2024. "Circular Economy Practices in Biomass-Fired Power Plants in Brazil: An Assessment Using the ReSOLVE Framework" Sustainability 16, no. 21: 9311. https://doi.org/10.3390/su16219311
APA StylePereira, J. A., Simioni, F. J., Soares, J. F., Rosário, J. d. A. d., Bertol, E., Padilha Souza, F. M., & Coelho Junior, L. M. (2024). Circular Economy Practices in Biomass-Fired Power Plants in Brazil: An Assessment Using the ReSOLVE Framework. Sustainability, 16(21), 9311. https://doi.org/10.3390/su16219311

