Assessment of Alterations in Settlement Patterns of Agricultural Landscape in the Example of Kashubia in Poland
Abstract
1. Introduction
| Sustainable Development | Cultural Heritage Protection and Management |
|---|---|
| Sustainable Development Agenda, 2030 [8] | European Landscape Convention, Florence [6] |
| European Green Deal [9] | Council of Europe Framework Convention on the Value of Cultural Heritage for Society, Faro [10] |
| EU Territorial Agenda 2030 [11] | European Cultural Heritage Strategy for the 21st Century, Cyprus [12] |
| Rural areas | |
| Rural Development Programme [13] | |
| Principles Concerning Rural Landscapes as Heritage [14] | |
| Globally Important Agricultural Heritage Systems [15] | |
| Soil Strategy for 2030 [16] | |
| Long-term vision for the EU’s rural areas [17] | |
2. Materials and Methods
2.1. Study Area
2.2. Materials
- Vector layer of buildings derived from the Topographic Objects Database (BDOT) 1:10,000, 2020;
- Orthophoto map of the Head Office of Geodesy and Cartography (GUGiK), 2020;
- Digitized, archival topographic maps 1:25,000 of the Military Geographical Institute (WIG), 1937.
- Digitized, topographic maps 1:10,000 of the Head Office of Geodesy and Cartography (GUGiK), 1983;
- Orthophoto map (GUGiK), 2021.
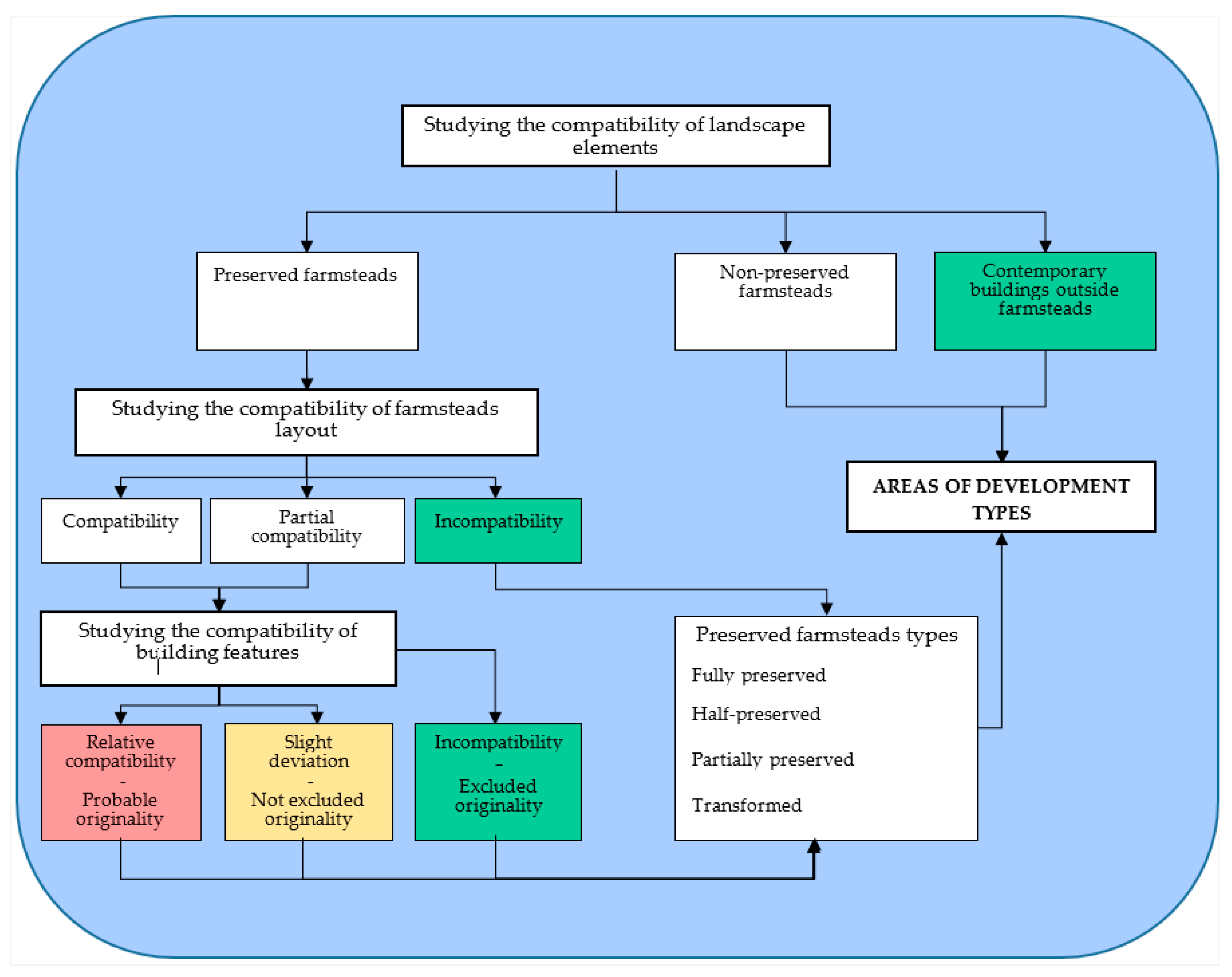
2.3. Methodology
- The identification of the preserved farmsteads and former positions of the already-non-existent farmsteads from 1937, together with new buildings located beyond them, to provide a common base for both subsequent stages; a comparison of the patterns formed by buildings, roads and water, woodland, meadows, and fields on the maps from 1937 and 2020.
- The identification of the originality of the buildings in the farmsteads from 1937; a comparison of the features of the buildings.
- The classification of old farmsteads according to the degree of preservation of their original substance, as well as the division of the study area depending on the development type.
- The comparison of the farmstead layouts on maps from 1937 and 2020 leads to determining which of the buildings in the preserved farmsteads are likely to be the original 1937 buildings.
- The comparison of the size and proportions of the outlines of the farmstead building on the map from 1937 and 2020 and the observation of these on the orthophoto map (e.g., steep roofs in the past or flat roofs nowadays) leads to the verification of the originality of the buildings in the preserved farmsteads.
- Transformed (no element of the original layout preserved);
- Partially preserved (less than 50% of buildings of the original layout preserved);
- Half-preserved (at least 50% of the buildings of the original layout preserved);
- Fully preserved (all buildings of the original layout preserved).
3. Results
- Isolated farmsteads, i.e., the areas where the agricultural building system from 1937 was retained;
- Dispersed buildings, i.e., the areas where new non-agricultural buildings emerged;
- Demolished isolated settlements, i.e., the areas where the majority of farms had been demolished by 2020.
- Until 1937, the study area was occupied by the buildings of nucleated villages and single farmsteads;
- In the period from 1937 to 2020, many farm settlements disappeared (most probably by 1945 as a result of war hostilities); this created irregular areas of demolition concentration;
- By 2020, non-agricultural building development with a spatially disordered distribution covered some areas of the former war demolition concentration and some of the agricultural building development areas.
4. Discussion
5. Conclusions
- The traditional building of family-run farms constitutes an element of the heritage of agricultural landscapes.
- The remote assessment of changes to agricultural settlements supports the protection of heritage and the sustainable development of rural areas.
Funding
Institutional Review Board Statement
Informed Consent Statement
Data Availability Statement
Acknowledgments
Conflicts of Interest
References
- Fowler, D.D. Ethics in Contract Archaeology. In Ethics and Values in Archaeology; Green, E.L., Ed.; Free Press: New York, NY, USA, 1984; pp. 108–116. [Google Scholar]
- Lowenthal, D. Stewarding the Past in a Perplexing Present. In Values and Heritage Conservation; Avrani, E., Mason, R., de la Torre, M., Eds.; The Getty Conservation Institute: Los Angeles, CA, USA, 2000; pp. 18–25. [Google Scholar]
- Gutowska, K.; Kobyliński, Z. Zarządzanie dziedzictwem kulturowym: Nowa dziedzina nauczania akademickiego i badań naukowych [Cultural Heritage Management: A New Field of Academic Teaching and Research]. Maz. Reg. Stud. 2011, 6, 51–72. Available online: http://cejsh.icm.edu.pl/cejsh/element/bwmeta1.element.desklight-698816dd-1e5e-4912-8959-bcaed1d8b62c (accessed on 5 January 2019).
- Konior, A. Cultural Heritage Management in the Context of the Revitalization Process of Post-Industrial Areas; Institute of Culture of the Jagiellonian University: Cracow, Poland, 2021; pp. 21–84. [Google Scholar]
- Jongman, R.H.G. (Ed.) The New Dimensions of the European Landscapes; Springer: Wageningen, The Netherlands, 2004. [Google Scholar]
- Council of Europe. European Landscape Convention (ETS No. 176). 2000. Available online: http://conventions.coe.int/Treaty/en/Treaties/Html/176.htm (accessed on 10 January 2012).
- Mitchell, N.J.; Barrett, B. Exploring Agricultural Heritage Landscapes: A Journey Across Terra Incognita. Georg. Wright Forum 2017, 34, 180–194. Available online: http://www.georgewright.org/forum_issues (accessed on 15 May 2022).
- UNMS (United Nations Member States). The Agenda for Sustainable Development 2030. 2015. Available online: https://sdgs.un.org/2030agenda (accessed on 1 June 2022).
- European Commission. European Green Deal. 2020. Available online: https://commission.europa.eu/strategy-and-policy/priorities-2019-2024/european-green-deal_en (accessed on 30 April 2021).
- Council of Europe. Convention on the Value of Cultural Heritage for Society (CETS No. 199). 2005. Available online: https://www.coe.int/en/web/culture-and-heritage/faro-convention (accessed on 15 March 2022).
- European Union Ministers Responsible for Spatial Planning, Territorial Development and/or Territorial Cohesion. Territorial Agenda 2030 of the European Union. 2021. Available online: https://ec.europa.eu/regional_policy/en/information/publications/brochures/2021/territorial-agenda-2030-a-future-for-all-places (accessed on 30 April 2021).
- Council of Europe. European Cultural Heritage Strategy for the 21st Century. 2017. Available online: https://www.coe.int/en/web/culture-and-heritage/strategy-21 (accessed on 15 March 2022).
- European Commission. Rural Development Programms for 2021–2027. 2020. Available online: https://agriculture.ec.europa.eu/common-agricultural-policy/rural-development_en (accessed on 15 March 2022).
- International Council on Monuments and Sites International Federation of Landscape Architects. Principles Concerning Rural Landscapes as Heritage. Adopted by the 19th ICOMS General Assembly, New Delhi, India, 15 December 2017. 2017. Available online: https://www.icomos.org/images/DOCUMENTS/Charters/GA2017_6-3-1_RuralLandscapesPrinciples_EN_adopted-15122017.pdf (accessed on 15 January 2022).
- United Nations’ Food and Agricultural Organization. Globally Important Agricultural Heritage Systems. 2002. Available online: https://www.fao.org/events/detail/20-years-of-globally-important-agricultural-heritage-systems (accessed on 15 March 2022).
- European Commission. Soil Strategy for 2030 Reaping the Benefits of Healthy Soils for People, Food, Nature and Climate. 2021. Available online: https://eur-lex.europa.eu/legal-content/EN/TXT/?uri=CELEX:52021DC0699 (accessed on 15 January 2022).
- European Commission. Long-term Vision for the EU’s Rural Areas. 2021. Available online: https://ec.europa.eu/commission/presscorner/detail/en/ip_21_3162 (accessed on 6 April 2022).
- Cillis, G.; Statuto, D.; Picuno, P. Vernacular Farm Buildings and Rural Landscape: A Geospatial Approach for Their Integrated Management. Sustainability 2020, 12, 4. [Google Scholar] [CrossRef]
- Hofmann, C.; Holler, A.; Kulmer, A. Capacity Building in Communities. In Cultural Heritage, Landscape and Rural Development; Eppich, R., Ed.; INTERREG IVC, the European Union and the HISTCAPE Project; 2014; pp. 70–75. Available online: https://www.academia.edu/8612390/Cultural_Heritage_Landscape_and_Rural_Development_Good_Practice_Methodology_Policy_Recommendations_and_Guidelines_for_Rural_Communities (accessed on 3 March 2022).
- Møller, P.G. Danish Farmers and the Cultural Environment. In European Rural Landscapes: Persistence and Change in a Globalising Environment; Palang, H., Sooväli, H., Antrop, M., Setten, G., Eds.; Springer: Dordrecht, The Netherlands, 2004; pp. 379–396. [Google Scholar] [CrossRef]
- Asai, M.; Dwyer, J.; Antón, J.; Garcilazo, E. Fostering Agricultural and Rural Policy Dialogue; OECD Food, Agriculture and Fisheries Papers No. 197; OECD: Paris, France, 2023. [Google Scholar] [CrossRef]
- Kolen, J.; Renes, J. Landscape Biographies: Key Issues. In Landscape Biographies; Kolen, J., Renes, J., Hermans, R., Eds.; Amsterdam University Press: Amsterdam, The Netherlands, 2015; pp. 22–47. [Google Scholar]
- Kolen, J.; Renes, H.; Bosma, K. Landscape Biography. In Research in Landscape Architecture, Methods and Methodology; van Den Brink, A., Bruns, D., Bell, S., Eds.; Routledge: London, UK, 2017; pp. 120–135. [Google Scholar]
- Majkowski, M.; Pryczkowski, E.; Pryczkowska, E. On Kashubian Wastelands: Memories; Rost: Gdańsk, Poland, 2000; Available online: https://www.bibliotekacyfrowa.eu/dlibra/publication/109/edition/106?language=pl (accessed on 1 March 2020).
- Mielewczyk, W. Zmiany przestrzeni wsi w drugiej połowie XIX i na początku XX wieku na przykładzie wybranych map ze zbiorów Muzeum Narodowego Rolnictwa i Przemysłu Rolno-Spożywczego w Szreniawie [Changes in the Village Space in the Second Half of the 19th Century and at the Beginning of the 20th Century on the Example of Selected Maps from the Collection of the National Museum Agriculture and Food Industry in Szreniawa]. Z Dziejów Kartogr. 2017, 21, 41–57. Available online: http://www.maphist.waw.pl/wp-content/uploads/2020/05/ZDK_21_041-057.pdf (accessed on 10 April 2022).
- Kiełczewska-Zaleska, M. About the Emergence and Transformation of the Villages Shapes of Gdańsk Pomerania. Prace Geograficzne No. 5: 9-151. 1956. Available online: http://rcin.org.pl/Content/17910/WA51_22170_r1956-nr5_Prace-Geogr.pdf (accessed on 1 January 2024).
- Knyba, J. Folk Architecture in Kashubia; Wydawnictwo Morskie: Gdańsk, Poland, 1987. [Google Scholar]
- Pawłowski, S. Rural Estates in Pomerania in Terms of Geographical, Settlement and Nationality; Wydawnictwo Instytutu Bałtyckiego: Torun, Poland, 1935. [Google Scholar]
- Hinc, M. Socio-Economic Changes in Agriculture and the Kashubian Countryside in 1945–1956: Outline of the Problem. Acta Cassubiana 2017, 19, 287–330. Available online: https://bazhum.muzhp.pl/media/files/Acta_Cassubiana/Acta_Cassubiana-r2017-t19/Acta_Cassubiana-r2017-t19-s287-330/Acta_Cassubiana-r2017-t19-s287-330.pdf (accessed on 11 January 2022).
- Basiński, A.; Lipińska, B.; Medowski, T. Build in the Countryside—Principles of Shaping the Rural Landscape in the Gdańsk Region; Commissioned by the Gdańsk Provincial Conservator of Monuments: Gdańsk, Poland, 1990; Unpublished Guide. [Google Scholar]
- Sadkowski, T.; Szarejko, K. Cottage Outside the City: In Kashubia and Kociewie; Kashubian-Pomeranian Association: Gdańsk, Poland, 1978. [Google Scholar]
- Panecki, T. Calibration Problems of the Detailed Map of Poland on a Scale of 1:25,000 of the Military Geographical Institute in Warsaw. Pol. Przegląd Kartogr. 2014, 2, 162–172. [Google Scholar]
- Wójcik, M.; Dmochowska-Dudek, K.; Tobiasz-Lis, P. Boosting the Potential for GeoDesign: Digitalisation of the System of Spatial Planning as a Trigger for Smart Rural Development. Energies 2021, 14, 3895. [Google Scholar] [CrossRef]
- Guiomar, N.; Godinho, S.; Pinto-Correia, T.; Almeida, M.; Bartolini, F.; Bezák, P.; Biró, M.; Bjørkhaug, H.; Bojnec, Š.; Brunori, G.; et al. Typology and Distribution of Small Farms in Europe: Towards a Better Picture. Land Use Policy 2018, 75, 784–798. [Google Scholar] [CrossRef]
- Antrop, M. Why Landscapes of the Past Are Important for the Future? Landsc. Urban Plan. 2005, 70, 21–34. [Google Scholar] [CrossRef]
- Górka, A. The role of isolated farmsteads in the open landscape protection on the example of Kashubia. Architectus 2023, 3, 49–59. [Google Scholar] [CrossRef]
- Górka, A. Traditional Building Development of Family-Run Farmsteads as an Element of the Agricultural Heritage landscape on the Example of Kashubia in Poland. In Proceedings of the Visual Resource Stewardship Conference: Exploring Multisensory Landscapes, Lemont, IL, USA, 13–15 November 2023; Available online: https://experts.esf.edu/esploro/activity/events/2023-Visual-Resource-Stewardship-Conference/1991221460004826?institution=01SUNY_ESF (accessed on 1 January 2024).
- Morse, C.E.; Strong, A.M.; Mendez, E.V.; Lovell, S.T.; Troy, A.R.; Morris, W.B. Performing a New England landscape: Viewing, engaging, and belonging. J. Rural. Stud. 2014, 36, 226–236. [Google Scholar] [CrossRef]
- Sánchez, M.L.; Cabrera, A.T.; Del Pulgar, M.L.G. Guidelines from the heritage field for the integration of landscape and heritage planning: A systematic literature review. Landsc. Urban Plan. 2020, 204, 103931. [Google Scholar] [CrossRef]
- Kaplan, R.; Kaplan, S.; Ryan, R.L. With People in Mind: Design and Management of Everyday Nature; Island Press: Washington, DC, USA, 1998. [Google Scholar]




; buildings of non-excluded originality:
; buildings of excluded originality:
; non-existent buildings:
(elaborated by A. Górka).
; buildings of non-excluded originality:
; buildings of excluded originality:
; non-existent buildings:
(elaborated by A. Górka).
; half-preserved farmstead:
(elaborated by A. Górka).
; half-preserved farmstead:
(elaborated by A. Górka).



| Year | Farmsteads | (%) |
|---|---|---|
| 1937 | 434 | 100 |
| 1983 | 313 | 72 |
| 2020 | 291 | 67 |
| Originality | Buildings | (%) |
|---|---|---|
| Probable | 363 | 15.7 |
| Not excluded | 239 | 10.3 |
| Excluded | 1708 | 74.0 |
| Total | 2310 | 100.0 |
| Building Substance | Farmsteads | (%) |
|---|---|---|
| Fully preserved | 44 | 15.1 |
| Half-preserved | 107 | 36.8 |
| Partially preserved | 60 | 20.6 |
| Transformed | 80 | 27.5 |
| Total | 291 | 100 |
| Land Cover | Area (%) |
|---|---|
| Forest | 28.0 |
| Waters | 4.3 |
| Nucleated villages | 2.4 |
| Dispersed buildings | 33.8 |
| Isolated farms | 31.5 |
| Total | 100 |
Disclaimer/Publisher’s Note: The statements, opinions and data contained in all publications are solely those of the individual author(s) and contributor(s) and not of MDPI and/or the editor(s). MDPI and/or the editor(s) disclaim responsibility for any injury to people or property resulting from any ideas, methods, instructions or products referred to in the content. |
© 2024 by the author. Licensee MDPI, Basel, Switzerland. This article is an open access article distributed under the terms and conditions of the Creative Commons Attribution (CC BY) license (https://creativecommons.org/licenses/by/4.0/).
Share and Cite
Górka, A. Assessment of Alterations in Settlement Patterns of Agricultural Landscape in the Example of Kashubia in Poland. Sustainability 2024, 16, 904. https://doi.org/10.3390/su16020904
Górka A. Assessment of Alterations in Settlement Patterns of Agricultural Landscape in the Example of Kashubia in Poland. Sustainability. 2024; 16(2):904. https://doi.org/10.3390/su16020904
Chicago/Turabian StyleGórka, Anna. 2024. "Assessment of Alterations in Settlement Patterns of Agricultural Landscape in the Example of Kashubia in Poland" Sustainability 16, no. 2: 904. https://doi.org/10.3390/su16020904
APA StyleGórka, A. (2024). Assessment of Alterations in Settlement Patterns of Agricultural Landscape in the Example of Kashubia in Poland. Sustainability, 16(2), 904. https://doi.org/10.3390/su16020904

