Next Article in Journal
Erbil Citadel as a Brand for the City, the Role of Residents Awareness and Perceptions
Previous Article in Journal
The Rise and Transfer of the River Chief System: A Review of Chinese Water Governance and Its Potential to Transfer to the Global Community
 
 
Font Type:
Arial Georgia Verdana
Font Size:
Aa Aa Aa
Line Spacing:
Column Width:
Background:
Article

Adoption Intention of Blockchain Technologies for Sustainable Supply Chain Management in Indian MSMEs

by
Vineet Paliwal
1,*,
Shalini Chandra
2 and
Suneel Sharma
3
1
Exclusive Owner of https://vshes.net/ at Bareilly 243001, India
2
Information Technology, S P Jain School of Global Management, Singapore 10, Hyderabad Road, HortPark, Singapore 119579, Singapore
3
Faculty of IT & Entrepreneurship at Entrepreneurship Development Institute of India, Ahmedabad 382428, India
*
Author to whom correspondence should be addressed.
Sustainability 2024, 16(19), 8527; https://doi.org/10.3390/su16198527
Submission received: 15 August 2024 / Revised: 20 September 2024 / Accepted: 27 September 2024 / Published: 30 September 2024

Abstract

This study explores the determinants of the intention to adopt blockchain technology for sustainable supply chain management in Indian micro, small, and medium enterprises. Different from existing studies that advocate the use of socio-technical theory for blockchain technologies, we develop a new theoretical framework, called “SOS,” based on a review of the existing literature. This is an adaptation of the technology–organization–environment framework that examines the measures and scales from socio-technical, organizational, and sustainability contexts. We use ADANCO 2.3.2 for variance-based structural equation modeling. The results show that two of the nine hypotheses are negatively significant, while the rest are positive. In our context, social sustainability and computer self-efficacy are strongly negatively significant for the adoption intention of blockchain technology in our context. Software quality and environmental sustainability are strongly positively significant. Meanwhile, collaboration, economic sustainability, and relative advantage mediated by experience are positively significant. Our study contributes to the literature by offering a new theoretical framework, fresh insights from the Indian industry, and several recommendations to practitioners.

1. Introduction

The micro, small, and medium enterprise (MSME) sector is an instrument of growth in India’s industrial progress [1]; however, it faces unique challenges [2]. Involving SMEs in economic development is a prudent strategy for achieving inclusive growth in developing countries [3]. In the context of the Indian economy, rural villages must be connected to local and global supply chains [4] to promote financial inclusion in rural areas. Simpler verification systems can help prevent the tampering of certificates, increasing trust [5]. Modern supply chains have limited visibility, transparency, and sustainability [6], suggesting that the adoption of technologies that can facilitate the growth of MSMEs provides sustainability and maximizes business opportunities.
Blockchain is a revolutionary technology that is gaining a global presence. It represents a radically different approach to finance, as nations normally back currencies. Aside from finance, supply chain management is the most prominent application area of blockchain [7]. Aside from the pace of the government of India in terms of governance, legislation, and regulation; the dedication of Indian industries in making investments and commitments; and the initiatives of entrepreneurs, the willingness of MSMEs to adopt is an important factor by which to determine the pulse of blockchain technology adoption in India. The modernization of Indian MSMEs begins with the innovative application of multiple emerging technologies, also known as metaverse technologies. The metaverse [8] facilitates digital transformation initiatives that affect all aspects of our physical lives. Huynh et al. [9] divide the technical aspects of state-of-the-art AI-based methods into six categories: natural language processing, machine vision, blockchain, networking, digital twins, and neural interface. Figure 1 presents the technical aspects.
Blockchain is a means of developing cryptocurrencies; it handles data collection, sharing, storage, management, security, and practice. Friedman [10] states that the importance of the three keys to understanding the 21st century—Moore’s law (technology), the market (globalization), and mother nature (climate change and biodiversity loss)—have increased, leading to changes in the key realms of the workplace, politics, geopolitics, ethics, and the community. Blockchain technology is the most difficult to accept among the metaverse technologies because of the extent to which it impacts our realms through its handling of data, creating new capabilities and experiences [11]. This has led to a research gap regarding blockchain-specific factors and the key factors that provide confidence in adoption, such as sustainability [12]. As metaverse technologies, such as AI, which work in tandem through digital virtual worlds [13], have an unprecedented potential to transform humanity [14], increased attention toward socio-technical factors seems ethical and responsible. This is evident from the perspective of the overall workload of the workforce and its impact on customers and society [15].
Moreover, blockchain is often promoted to boost the sustainability of supply chain management [16], and an organization’s sustainability can be an important factor in the adoption and assimilation of new technology. To the best of our knowledge, this study is one of the first to use sustainability as a factor in adopting new technology. Blockchain technology is expected to improve the efficiency of the global supply chain [17]. Although few commercial-grade applications exist, the technology has several potential industry-wide use cases [18]. An empirical examination of 50 Chinese listed enterprises has revealed that blockchain technology improves enterprise operational capabilities by improving asset turnover rate and reducing sales expense rate. However, despite the ten-step path proposed by Pedersen et al. [19], blockchain technology adoption remains a difficult decision. The comparison between blockchain and traditional databases favors traditional databases because of cost and scalability tradeoffs [20]; nevertheless, these reasons are outdated due to recent technological advancements. Supply chain digitization trends indicate that applying knowledge management to supply chain management explains how the human dimension can be explored in order to optimize supply chain digital performance [21]. Furthermore, socio-technical factors affect knowledge management systems in decision support systems [22]. Evidence from the airport industry indicates that, irrespective of the adoption decision, management and policymakers can address effectivity, efficiency, and sustainability issues through a collaborative network of common culture and mutual trust [23].
In the business enterprise context, sustainable development is defined as follows: “For the business enterprise, sustainable development means adopting business strategies and activities that meet the needs of the enterprise and its stakeholders today while protecting, sustaining and enhancing the human and natural resources that will be needed in the future” [24]. Sustainable initiatives contribute to an organization’s overall success by protecting the brand and mitigating risks. They create a purpose-driven competitive advantage and become a crucial part of an organization’s success strategy [25]. Currently, sustainability is considered the core of business operations and strategy. IBM [26] has found that companies that integrate sustainable practices into their operations observe benefits such as a competitive advantage, investor appeal, compliance with regulatory requirements, increased longevity of transformational investors, talent acquisition, and revenue growth. The environmental, social, and governance (ESG) framework is a set of guidelines that guides companies document and disclose their progress. According to PwC [27], globally, ESG-related assets under management are expected to grow from USD 18.4 trillion in 2021 to USD 33.9 trillion in 2026. Given the intricacies of supply chain sustainability, blockchain, and digital transformation efforts, we present the study’s first research question:
RQ1: 
What factors influence the adoption intention of blockchain technologies for SSCM in Indian MSMEs?
Most companies would agree that employees are their greatest asset. Knowledge is power, which brings with it opportunities to realize relative advantage in multiple domains. The skill-biasedness of digital transformation favors more experienced workers [28]. Rational decision-making for a sound business strategy that impacts the business model of the company is best done internally rather than with external consultants. To better understand this, we present our second research question below:
RQ2: 
Does worker experience influence the adoption intention of blockchain technologies for SSCM in Indian MSMEs? How does this relate to the technology’s relative advantage?
This study’s research framework is based on three theories: sustainability transitions theory, socio-technical theory, and the technology–organization–environment (TOE) framework [29]. The TOE framework binds the research model into a cohesive piece. However, prior research identifies the socio-technical theory as most suited to studying blockchain technology. Therefore, the technological context variables for the research are generated using socio-technical theory. Similarly, due to contemporary business pressures and the disruption potential of blockchain technology, sustainability transition theory encourages the use of sustainability variables for the environmental context. Finally, some organizational variables are added to the research model to provide a comprehensive view of the TOE framework. This leads to the formation of the SOS framework, which is considered the study’s contribution to extant literature. Grounded in the theoretical foundations provided by the SOS framework, this study investigates the role of socio-technical, sustainability, and organizational constructs in determining the adoption intention of Indian MSMEs for SSCM.
The remainder of this paper is organized as follows. Section 2 reviews the literature and identifies applicable theories and variables that form the basis of the research questions and objectives. Section 3 presents the proposed research model and hypothesis development. Section 4 discusses the data and research methods, while Section 5 involves the analysis of the data. Subsequently, Section 6 presents our results, and provides a comprehensive analysis of the study’s results. Section 6.3 compares the results of this study with those of previous studies. Section 7 highlights the study’s theoretical contributions and focuses on the study’s practical implications. Section 8 presents the study’s limitations and the future research agenda and also concludes the study.

2. Theory Building and Research Questions

The application and adoption of emerging technologies cover the phases of blockchain technology development, adoption in supply chain networks, and the evolution of supply chain relationships [30]. Technology adoption decisions occur within the larger scope of sustainability transitions faced by society. Radical technology, such as blockchain, implies that adoption must be considered from a paradigm shift perspective. Table A8 illustrates the theoretical foundations of existing studies that focus on the adoption of blockchain technology by SMEs and supply chains.

2.1. Socio-Technical Systems Theory

Blockchain research, which is in its early stages [12], considers the blockchain network a socio-technical system. The evolution of socio-technical systems is difficult to predict. Extant literature suggests that blockchain technology can disrupt the fundamental mechanisms through which the supply chain operates, such as changes in provenance and the chain of custody [12]. In organizational development, socio-technical systems are used to design complex organizational workflows that emphasize the interaction between people and technology in workplaces. Socio-technical refers to the significance of the relationship between the social and technical aspects of an organization, which can be crucial to organizational performance. Harmony between the two aspects in such a system requires that both be simultaneously optimized—also known as joint optimization [31]. Digital platforms using socio-technical interventions and solutions are becoming prominent in many areas, including healthcare [32].

2.2. Sustainability Transitions Theory

Normative goals, such as sustainability, guide strategies and actions toward well-defined targets. Conversely, in evolutionary transitions, the outcome is not predetermined [33]. Sustainability transitions require the involvement of actors from various groups. Transitions are defined as radical changes in scope from one configuration to another [34]. Transitions are executed in flux because they cannot be imposed externally using a planned design or blueprint. These transitions are difficult to manage in a controlled manner. The factors that steer and trigger transitions are speed, size, and time [35].
As a practical application of blockchain-based projects in solid waste management, an Ethereum-based blockchain application is expected to improve health, the environment, and social inclusion [36]. A fundamental benefit of blockchain is to enable traceability, rendering it suitable for the traceability needed for sustainability [37]. The United Nations (UN), recognizing the supply chain-based worldview as realistic, acknowledges the significance of supply chain networks for the fulfillment of multiple UN sustainable development goals (SDGs), including inclusive and sustainable growth (SDG 8), resilient and sustainable infrastructure, industrialization, and innovation (SDG 9), and sustainable consumption and production patterns (SDG 12).
Disruptive technologies, such as blockchain, which are expected to create a paradigm shift, are more desirable if they support the long-term sustainability transitions required for the UN SDGs. Blockchain leads to a fundamental mindset change as people become accustomed to using their national currencies and create a new economic channel. Blockchain creates money itself; hence, it is a fundamental innovation in the field of financial instruments and impacts the economic development of nations. Additionally, as cryptocurrency mining requires enormous amounts of energy, its ecological footprint must be examined. From a socio-technical perspective, transitions refer to large-scale transformations during which fundamental changes happen in society.

2.3. TOE Framework for Technology Adoption

The TOE framework helps create models that explain technology adoption. Furthermore, it describes how the process of adopting and applying technological innovation are based on technological, organizational, and environmental contexts. The TOE framework, established in 1990 by Tornatzky and Fleischer [29], is an organization-level theory that considers organizational contextual elements as influencing decisions. The framework provides complete leverage over what variables to choose for each of the three contexts. However, despite being one of the most widely used frameworks, it has not undergone any generalization, customization, or any other theoretical development since its inception. The root cause [38] behind the lack of development of the TOE framework is its generic nature. As it offers complete flexibility to change constructs or measures, no fundamental gap is found between innovating changes in theory through modifications. Another reason that explains why the theory has not evolved is provided by Baker [39], who argues that the theory already strongly aligns with other technology adoption theories; thus, there is no compelling reason to change the structure of the TOE framework.

2.4. Proposed Theoretical Framework: SOS Framework

Socio-technical theory states that the information systems field is composed of technological and social systems. Emphasizing the interaction between society’s infrastructure and the behavior of human beings, socio-technical theory is based on principles that include human values, continuous improvement, social behaviors, technical aspects, and the storage and control of information by people who need to act on it [40]. Socio-technical systems comprise (networks of) actors, institutions (societal, technical, regulatory, and standards), and material objects and knowledge [41,42,43]. While studying the adoption of a disruptive new technology, its effects must be examined within a broader picture of the technology impacting the various elements of the socio-technical system of the organization and the business environment impacting the socio-technical setup of the organization in which the new technology is assimilated or diffused. Therefore, while considering the first set of variables or measures, socio-technical and technology variables must be considered because the relevant variables or measures may be unique to the technology concerned.
The organizational context remains the same in the shift toward the SOS framework. Sustainability variables can be considered the environmental context in our SOS adaptation of the TOE framework. Economic sustainability is highly susceptible to changes in the business environment. Although the organization’s cash reserves may not be affected, its economic sustainability may be linked to the national economy or other factors such as demand and supply. Similarly, social sustainability depends on society’s perception and acceptance. Moreover, environmental regulations, surcharges, and compliance requirements are external guides for an organization in terms of the business environment, and environmental sustainability is directly linked to the environment. To develop the SOS framework, we develop two TOE framework improvisations. First, we use the three dimensions of sustainability—economic, social, and environmental sustainability—as environment variables. Second, the SOS framework enhances the flexibility provided by the TOE framework by using a third context to capture non-sustainability variables. Therefore, in the SOS framework, apart from the sustainability variables, all factors should pertain directly to the technology or organization. Furthermore, all three sustainability pillars must be studied for the adoption intention of blockchain technologies.
Currently, sustainability is the biggest concern in the business environment. All business environment factors can be accommodated as sustainability or organizational factors. Therefore, the framework continues to operate at full power even in its SOS form. Figure 2 illustrates the SOS framework.

2.5. Importance of SOS Framework

The SOS framework is a customized framework and tool which can pioneer further research in technology adoption. The societal implications and the benefits of the technology are best studied using the science of socio-technical systems. The SOS framework keeps a base in the society and analyzes the decision variables from both the organizational and overall sustainability point of view as well. This involves the organizational network and its participants and is therefore useful for organizations in multiple contexts. Finally, its importance lies in providing the holistic parameters for research which can encompass concerns arising from UN SDG’s, like ESG audits. The advantage of this framework lies in its broad approach and applicability. It also helps garner signals from a much wider and fuller perspectives of the business environment.

3. Proposed Research Model and Hypothesis Development

Blockchain is an emerging technology that has a significant role in the future global economy. Thus, thinking about how Indian industries’ transition to blockchain-based platforms would impact the Indian economy is natural. This study addresses this research gap by examining the adoption intention of blockchain technologies in the Indian MSME sector. SSCM is chosen as the application area, and socio-technical, sustainability transition, and TOE framework theories are used for guidance.
This study uses computer self-efficacy, relative advantage, and software quality as socio-technical variables; these are based on the socio-technical systems theory and constitute the socio-technological context in this model. Blockchain technology is socio-technical in nature; thus, socio-technical theory should be used to examine it [12]. Moreover, collaboration and experience variables constitute the organizational context. Collaboration is a matter of culture and work design for an organization; it affects how the organization may respond to a technology transition supposed to streamline operations and bring efficiency. Meanwhile, experience measures how the organization can leverage the benefits of the new technology. Finally, the sustainability variables (economic sustainability, social sustainability, and environmental sustainability) constitute the sustainability context. Figure 3 illustrates the research model, with the variables drawn from the literature review and the SOS framework.

3.1. Computer Self-Efficacy

Self-efficacy is the belief in one’s capability to meet situational demands [44]. Self-efficacy helps predict work-related outcomes, such as job proficiency, attitude, and performance [45]. Compeau and Higgins [46], Lin and Huang [47], and Strong et al. [48] have examined people’s self-efficacy concerning technology usage. Learning and mastering technology with enthusiasm often lead to ease of adoption. The adoption of blockchain applications is expected to be sector-specific, and the sectors expected to lead to adoption include finance, logistics, and supply chains. This indicates that a combination of technologies would help systems transform operations in rhythm to achieve continuous improvement, provide faster and better response to disruptions, and predict potential failures. This provides compelling evidence that computer self-efficacy, a term that encompasses computer technology knowledge across industry verticals and the skills of the workforce across various departments of the organization, is an important determinant of the adoption intention of blockchain technologies. Hence, we propose the following hypothesis:
H1. 
In the blockchain for the SSCM context, computer self-efficacy is positively associated with adoption intention of Indian MSMEs.

3.2. Collaboration

Collaboration in supply chains works through inter-organizational information systems across multiple organizations and is important for value addition and productivity. Extant literature on supply chain integration highlights the key role of collaboration among partners with different goals and priorities [49]. Owing to the decentralized nature of blockchain technology, collaboration among partners is a likely factor for this technology’s adoption. Blockchain can guide data flow and build new coordination mechanisms between the distinct systems of a company, which may be based on a combination of many mature and emerging technologies, such as the internet of things (IoT) and artificial intelligence. The role of the company’s chief financial officer (CFO) may be strategically transformed; hence, the competency of the CFO becomes a strict pre-requisite for adopting blockchain-based information systems [50]. Blockchain is expected to reshape business models if applied across operations such as integration with Industry 4.0 [51], making collaboration a variable of interest. Hence, we propose the following hypothesis:
H2. 
In the blockchain for the SSCM context, collaboration is positively associated with adoption intention of Indian MSMEs.

3.3. Software Quality

Software quality refers to the specifications of the ISO 9126 software quality model, which identifies six quality characteristics (functionality, reliability, usability, efficiency, maintainability, and portability) [52]. When adopting and deploying software systems across the enterprise and across various supply chain stakeholders, a mature blockchain technology-based software and high-quality software based on ISO 9126 metrics are recommended. The evolution of modern supply chain networks into highly complex value networks enabled by technologies such as the IoT, combined with blockchain, increases the effectiveness and efficiency of supply chains [53]. Lahkani et al. [54] have found that in B2B e-commerce, blockchain technology improves logistics and digital documentation maintenance by 74% and 75%, respectively. Thus, we propose the following hypothesis:
H3. 
In the blockchain for the SSCM context, software quality is positively associated with adoption intention of Indian MSMEs.

3.4. Social Sustainability

Blockchain has unique attributes, such as trust, transparency, equal opportunities to participate in the supply chain, and improved job opportunities, that enhance social sustainability, raising the self-confidence of stakeholders [55]. Social sustainability increases resilience amid competitive pressure by maintaining heightened awareness rather than stress and burnout [55]. Hence, stakeholders have more flexibility when taking informed action according to business dynamics and the environment. Tradeoffs occur between social welfare and supply chain profitability during the application of blockchain technology [56], and many adoption barriers arise from such tradeoffs and dichotomies. However, unforeseen innovations in the social sector, such as financial inclusion, are possible with the help of blockchain technology. Thus, we propose the following hypothesis:
H4. 
In the blockchain for the SSCM context, social sustainability is positively associated with adoption intention of Indian MSMEs.

3.5. Environmental Sustainability

Environmental sustainability in the context of an organization implies a preference for environmentally friendly technologies, as demonstrated by ESG compliance. Technological adoption scenarios are affected by environmental concerns. For example, if an initiative creates environmental pollution or hazards in disproportionate ratios, scaling that initiative is neither possible nor desirable. A risky or poor proposition concerning environmental sustainability alerts government regulators. Therefore, people tend to believe that the business value promised by blockchains leads to adoption only when the roadmap of widescale adoption is clear regarding environmental friendliness. As evidenced by the alarming figures regarding energy consumption, blockchain technology is unlike other emerging technologies, although most rely on large data centers and infrastructures with heavy energy usage. The energy usage of blockchain technology is more of an environmental factor, given its present and future scale. Nevertheless, blockchain technology enhances environmental sustainability, has its ecological footprint regarding the environmental, and is becoming more environmentally sustainable. While this study is the first to examine the influence of sustainability variables on adoption intention, this framework may be used by future studies on blockchain technology and other emerging technologies. Thus, we propose the following hypothesis:
H5. 
In the blockchain for the SSCM context, environmental sustainability is positively associated with adoption intention of Indian MSMEs.

3.6. Economic Sustainability

The economic sustainability of an organization implies that it should be profitable so that it can continue operating without shutting down, discarding initiatives, or selling out [57]. Profitability is vital for continuously sustaining an initiative’s operation. Ideally, once the business values have been established, economic sustainability should sufficiently determine the adoption intention for a new technology. However, the barriers to adoption must be overcome, and the factors behind the successful utilization of the proposed business value must be addressed. Schuh et al. [58] have suggested that effective collaboration is essential when seeking to increase productivity. According to the 2019 Standish Group Report 2019, 83.9% of IT implementations fail due to complexity issues [59]. Saberi et al. [60] have identified four major blockchain technology adoption barrier categories in the context of supply chain sustainability: inter-organizational, intra-organizational, technical, and external. Economic sustainability seems to be a better candidate for an independent variable than cost, as the business expense decision is already factored into the relative advantage variable. Economic sustainability captures the company’s commitment to the technology transition decision at the tactical level and the sustainability transition decision at the strategy level. Additionally, as blockchain technology adoption intention is an ecosystem decision, the economic sustainability of the organization is necessary to venture together with partners in the industry vertical and key vendors in this transition phase. The ecosystem of players involved in compliant and fully functional blockchain-technology-based solution installation is considerably larger than that of any other emerging technology. Nonetheless, privacy, integrity, and ethics concerns arise from all emerging technologies because of the lack of a convincing regulatory framework for emerging technologies. As blockchain technology adoption implies that alternate currencies function in the business environment, adoption decisions are seldom solitary. Thus, we propose the following hypothesis:
H6. 
In the blockchain for the SSCM context, economic sustainability is positively associated with the adoption intention of Indian MSMEs.

3.7. Experience

The availability of an experienced workforce in the relevant technology is a primary determinant of any technology initiative. Exposure to technology, a previous version of that technology or a similar technology, and the overall technology experience in the technology domain are key indicators for making technology adoption decisions. Experience is required at all stages of adoption, and an entire digital transformation program requires people with experience. A ready force within an organization with relevant experience and that is sufficiently broad to provide all of the functions of a digital transformation program is critical for success. Moreover, an organization’s in-house experience or that which is easily available for hiring a given technology component depends on the relative advantage that the technology brings to similar businesses globally. Furthermore, without a skilled workforce, any effective strategy encounters roadblocks at the tactical level. Investment in upgrading the skillsets of human resources [28] is an intangible cost factor that can be a source of unaccounted costs while assessing the relative advantage that technology adoption brings to the organization. Therefore, we propose the following hypothesis:
H7. 
In the blockchain for the SSCM context, experience is positively associated with the adoption intention of Indian MSMEs.

3.8. Relative Advantage

Relative advantage is a measure of the benefits of innovation to an organization. The perceived benefits of blockchain include technological training and gained experiences. Ramdani et al. [61] have indicated a positive relationship between perceived relative advantage and the intention to adopt information system innovations amid competitive pressure [61]. Blockchain technology impacts traceability and trust, likely affecting key supply chain management objectives such as cost, quality, and sustainability [62]. Relative advantage provides a pool of people experienced in similar technologies, concepts, operational transitions, digital transformation programs, and adoption efforts. A technology with a high relative advantage may have a significant presence in the technology ecosystem of an industry. Moreover, the internet is a comprehensive framework that provides the opportunity to innovate (change design, structure, and management) modern supply chains through innovations such as Web3, impacting triple-bottom-line sustainability [63]. Thus, we propose the following hypothesis:
H8. 
In the blockchain for the SSCM context, the relative advantage is positively associated with the experience of Indian MSMEs.

3.9. Adoption Intention

Adopting IT systems and their use in business remains a central concern in theory and practice [64]. Understanding why and how conditions are created in contemporary business organizations conducive to embracing new information system technologies is a high-priority research area. Technology adoption decisions result from an adoption intention that may be team- or individual-based. The relative advantage of blockchain technology can be translated into adoption intention if the people have exposure or experience. From an economic standpoint, growth relies on the adoption of technology in the industry and end users. Understanding the determinants of technological adoption is important. As such, examining the adoption intention of blockchain technology is desirable due to the high disruption potential of this emerging technology. Hence, we propose the following hypothesis:
H9. 
In the blockchain for SSCM context, relative advantage is positively associated with the adoption intention of Indian MSMEs when mediated by experience.

4. Data and Methods

4.1. Measures and Scales

The measures and scales used are based on previously validated scales from the existing literature. We adapt some of the scales to our research context, and some are directly useful. Table A1 summarizes the constructs and their indicators.

4.2. Research Design

This study focuses on the need to consider the drivers of the adoption intention of blockchain technologies for SSCM in Indian MSMEs. We use a cross-sectional time-horizon approach [65]. The results of the pilot study are used to analyze the structure of the primary examination. In this regard, the survey arrangement technique, wording of the questionnaire, and constructs recognized for further thought are heavily scrutinized. This would refine the methodology and guarantee that the essential hypothesis is fully developed. For this study, Paliwal et al.’s [66] research model is modified, and additional theoretical insights are included.

4.3. Data

All survey participants are contacted by email or LinkedIn and are requested to participate voluntarily and anonymously. Information about the intent of the study is provided to the participants at the beginning of the survey, and participants are given sufficient time to respond to the questions. The privacy and confidentiality of the data are prioritized and strictly safeguarded. Thus, providing email addresses is not required after the completion of the survey. All questions for each variable assume the form of a five-point Likert scale (strongly disagree, disagree, neutral, agree, and strongly agree), similar to previous studies on technology adoption. The questionnaire worksheet, constructed based on the gaps and imitations of past literature, is included in Table A1.
The pilot study involves pre-testing the questionnaire on a select group of 19 individuals. An exploratory factor analysis is conducted using the ADANCO 2.3.2 software package, and all questions carrying a loading estimate of less than 0.5 are edited or removed from the questionnaire. The pilot study questionnaire has 62 questions (excluding demographic variables), which are reduced to 34 questions for the main study (excluding demographic variables). The final sample size for the main study includes 360 survey respondents. The population of MSMEs in India is 63.388 million, including 63.052 million micro-enterprises, 0.331 million small enterprises, and 5000 medium enterprises [67]. Considering a 95% confidence level, a sample proportion of 50%, and a margin of error of 6% and using 63.052 million as the population, a sample size of 267 is regarded as adequate. Thus, our sample size provides a margin of error of 5.2%.

5. Data Analysis

5.1. Descriptive Statistics

Table A7 provides the descriptive statistics. The minimum and maximum values for most of the indicators are 1 and 5, respectively. The industry vertical (IND) has a maximum value of 14, while the age of organization (AGE) has a maximum value of 6. Respondent seniority in the organization (SEN) has a maximum value of 6. The maximum value indicates the number of response choices for these indicators. The mean for most questions ranges between 3 and 4, with a few exceptions. Familiarity with blockchain (BLO) has a mean value of 2.79, a social sustainability indicator (SS5) has a mean value of 4.03, and an environmental sustainability indicator (EnS5) has a mean value of 4.02.

5.2. Profile and Demography of the Respondents

The research survey is well-rounded regarding the background of the respondents, while the sample is complete in terms of quality and quantity and effectively brings about the model’s reliability and validity. Further, the survey is filled out mainly by high-ranking officers in Indian MSMEs (e.g., managers, directors, vice presidents, chief experience officers, and owners). However, stakeholders, consultants, strategists, and other veterans from the Indian MSME are also part of the respondent list. As the technology adoption tendencies of new and old MSMEs may differ, the age of the organization is used as a control variable in this study. Similarly, the seniority and technical expertise of the respondent and the industry vertical are used as control variables. Table 1 summarizes the demographic data of the participating MSMEs.
Single choice mandatory selection was required from the respondent. For “Industry Vertical”, the “Other” option was provided. For “Seniority of the Respondent”, the candidate is expected to fill the senior-most applicable designation.
Of the 360 respondents who completed the survey, 118 have disclosed their email addresses.

5.3. Measurement Model

The measurement model ascertains the relationship between the constructs and their indicators, and this study uses a reflective model. At least two indicators are used for every measurement, except for the control variables. All variables are declared “mode A consistent” in the weighting scheme. This option is unavailable in previous versions of ADANCO. We present the tests for the three measures of convergent reliability, scale validity, multicollinearity, and inter-construct correlations.
(a) Convergent Reliability: Considering the norms [68,69,70] for all the three tests—Dijkstra–Henseler’s rho (ρA), Jöreskog’s rho (ρc), and Cronbach’s alpha (α)—the ADANCO 2.3.2 analysis confirms that the study’s reliability levels fall in the good or excellent range. Table A2 illustrates the construct reliabilities.
(b) Validity: As a parameter, convergent validity ascertains the degree to which two measures of constructs that should theoretically be related are actually related [71]. Table A3 displays the AVE figures for all constructs included in the model. The values range from 0.5397 to 0.7851 (all > 0.5), indicating convergent validity within the model [72]. Convergent validity can also be observed by determining whether each indicator’s maximum likelihood loading is significant for its underlying construct [73,74]. Table A5 shows that all 32 determinants carry a loading of >0.7, which is considered acceptable.
Moreover, we use the Fornell–Larcker criteria [75] for discriminant validity (squared inter-construct correlations on the main diagonal should be greater than the AVE’s in their row and column). Table A4 presents the discriminant validity values. The results confirm the existence of discriminant validity in the model. Table A5 shows that the loadings of the determinants on their corresponding constructs (denoted in bold) are higher than the cross-loadings on all other constructs. These results confirm the construction of the constructs and validity of the instrument without any cross-loading.
(c) Multicollinearity: Table A6 shows the VIF values for all constructs, which are within the acceptable limit of 5 [76]. Hence, the results confirm the absence of multicollinearity from the model.
(d) Inter-construct correlations: Table 2 shows that all inter-construct correlation values are below 0.8.

5.4. Structural Model

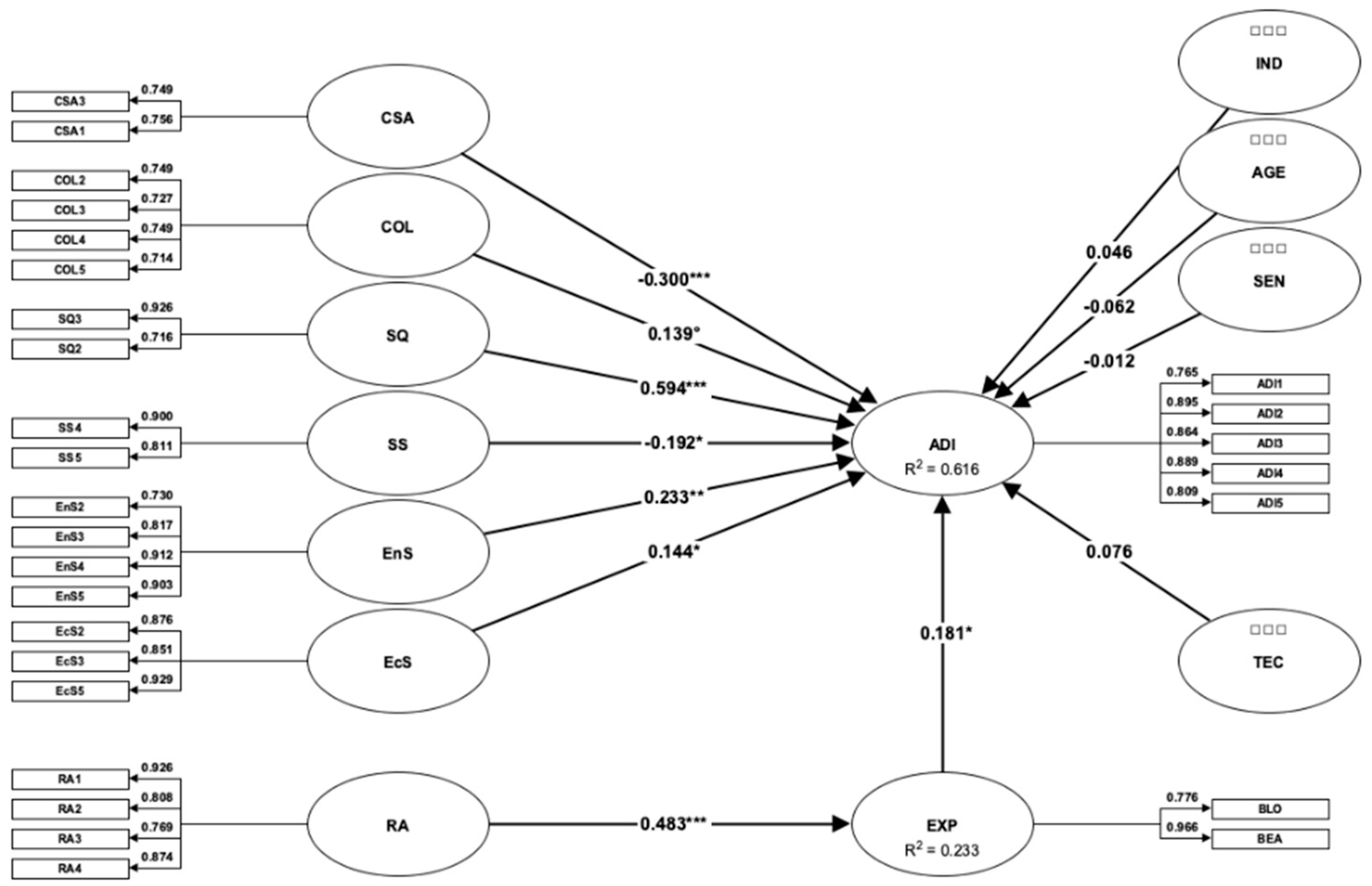
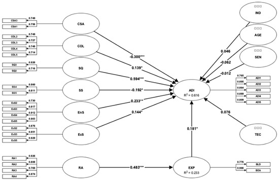
Figure 4 shows the structural model using path coefficients generated by ADANCO 2.3.2. The model has eight independent variables, one dependent variable, and four control variables. Bootstrap analysis is run with ADANCO 2.3.2 software and converged after five iterations.

6. Results and Discussion

6.1. ADANCO Results

Table 3 lists the R2 values. The R2 value (0.616) for the adoption intention for blockchain technologies indicates that the assumed antecedents in this model explain 61.6% of the variance. This number is considered high in partial least-squares regression modeling [77].
The structural equation model identifies nine cause-and-effect relationships (eight direct and one indirect). All of the variables provide a level of significance for the final analysis. However, two variables have strongly negative relationships. Table 4 presents the summary of these effects. Software quality, environmental sustainability, collaboration, and economic sustainability have a positively significant relationship for adopting blockchain technologies for SSCM in Indian MSMEs. Meanwhile, relative advantage is strongly positively significant for experience. Finally, computer self-efficacy is negatively significant, and social sustainability is strongly negatively significant.
Table 5 provides the goodness-of-fit values from ADANCO 2.3.2. The SRMR, dULS, and dG values are all within the limits for accepting the model as a valid fit for the saturated and estimated models. SRMR denotes the standardized root mean squared residual. dULS denotes the unweighted least squares discrepancy, and dG indicates the geodesic discrepancy.
The SRMR values for both the saturated and the estimated values are below 0.06, which indicates an acceptable fit. The dULS value is lower for the saturated model. dG value is lower for both the saturated and the estimated model, indicating a great goodness of fit.

6.2. Summary of Results

Here, we answer the research questions by testing and assessing the nine relationships through the hypotheses. Specifically, we discuss the relevant findings derived for each stipulated research objective. We find that the four control variables of seniority, organizational age, industry vertical, and technical expertise are insignificant.

6.2.1. Computer Self-Efficacy

Computer self-efficacy has a negative and significant effect on the adoption intention of blockchain technologies for SSCM by Indian MSMEs, with a t-value of −3.9246 and a p-value of 0. Compeau and Higgins [46] note that, although information systems can increase organizational effectiveness, this does not always translate into utilization. This study finds that computer self-efficacy does not translate into adoption intention. However, computer self-efficacy has a strongly negatively significant relationship with the adoption of blockchain technologies for SSCM in Indian MSMEs. Computer self-efficacy brings about expertise with existing technologies and a drastic technology transition that together change the daily routines of the workforce, bringing in many new operational issues and opposition to technology adoption. Nevertheless, once the adoption decision is made through an extensive digital transformation program, computer self-efficacy becomes an asset in successful technology transition.
In the case of low computer self-efficacy, the organization may proceed with the technology adoption decision with a cost factored in for new hiring and training. Therefore, computer self-efficacy is not a positive determinant in terms of either causing or rejecting an adoption decision. A strongly negatively significant relation illustrates that an organization’s low computer self-efficacy could be a sign of its readiness toward innovation adoption so that the organization can meaningfully change its work culture for effectiveness, efficiency, and performance. Simultaneously, the computer self-efficacy of people has a key role in the successful implementation of technology in any organization. This finding is supported by those of Compeau and Higgins [46], Lin and Huang [47], and Strong et al. [48], who find that users can easily adopt revolutionary technology, such as blockchain, if they learn and master it.

6.2.2. Collaboration

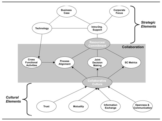
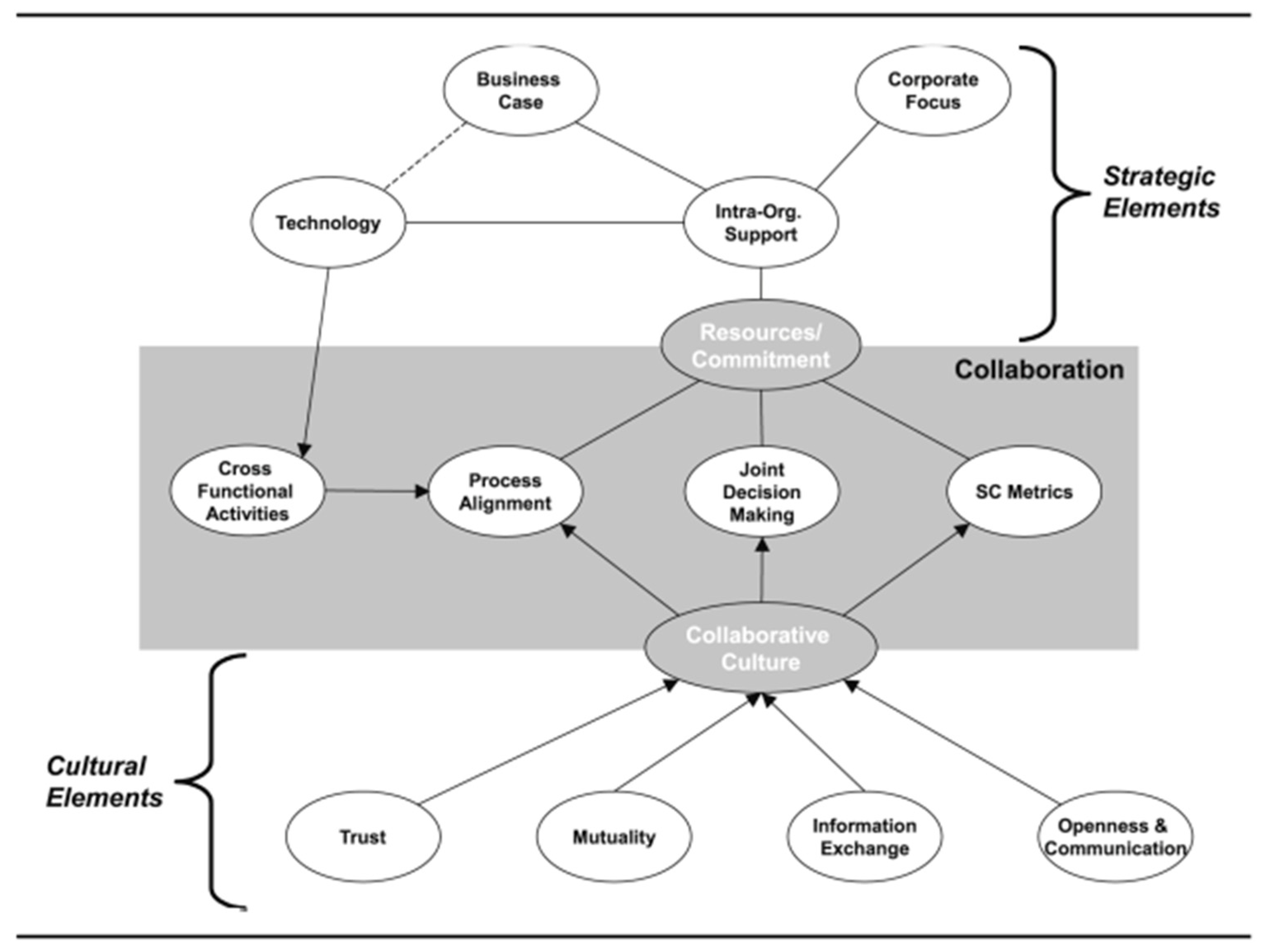
Collaboration has a positively significant effect on the adoption intention of blockchain technologies for SSCM by the Indian MSMEs, with a t-value of 1.865 and a p-value of 0.0312. Collaboration in supply chains applies across organizations and is of utmost importance when creating more value for consumers and increasing productivity. Figure 5 shows the cultural elements of supply chain collaboration [78]. Kouhizadeh et al. [49] have highlighted the key role of collaboration among partners with different goals and priorities in effective supply chain integration. Blockchain is essentially a distributed computing-based technology. More flexible and collaborative organizations are expected to benefit more from adopting blockchain technologies for SSCM in Indian MSMEs. This may result from the cultural readiness, flexibility, and adaptability that derives from cultural elements that are backed by strategic elements and supported by resources and commitments [78].
One way in which the adoption of blockchain technology improves organizational efficiency is by improving supply chain collaboration. Wang et al. [79] suggest that blockchain technology supports supply chain collaboration. However, several challenges must be addressed, such as diversity and variation in country policies, product types, transport and tax rates, programming language, solution architectures, interoperability, and verification processes. Although blockchain technology introduces new collaboration scenarios, we find that a preexisting collaborative work culture and a collaboration-friendly work environment have a positively significant relationship with the adoption of blockchain technologies for SSCM in Indian MSMEs.

6.2.3. Software Quality

Software quality has a positive and strongly significant effect on the adoption intention of blockchain technologies for SSCM by Indian MSMEs, with a t-value of 6.5337 and a p-value of 0. The availability of high-quality software with desired quality attributes is essential for organizations seeking to adopt blockchain technologies for SSCM in Indian MSMEs. These relationships seem strong and can be considered absolute. This confirms the findings of Wint [22], who states that software quality attributes, such as information quality and software reliability (which are essentially the indicators for our software quality variable), strongly influence the adoption of advanced software systems such as knowledge management systems. Knowledge management systems such as, blockchain-based systems, are created for high-grade data, not for enormous amounts of data. Specifically, useful information may be limited, and knowledge systems are more refined; thus, knowledge systems focus only on valuable information and do not deal with all of the data in a data center. This is similar to blockchain technology, in which only key transactional data, identity information, and more valuable data are placed on the blockchain. Simultaneously, the other systems can continue to rely on the older data management systems. Additionally, Wint [22] finds encouraging results for the technology adoption of knowledge management systems using a socio-technical systems theory-based research model. Low-quality software may incite interest initially but if the organization cannot leverage it to gain end-to-end performance, efficiency, and effectiveness in a manner streamlined with high-quality software, the adoption decision is likely to be delayed, or an alternative may be sought to match the organization’s current and future needs. Therefore, only high-quality or excellent software will substantially influence adoption intention.

6.2.4. Social Sustainability

Social sustainability has a strongly negatively significant effect on the adoption intention of blockchain technologies for SSCM by the Indian MSMEs, with a t-value of −2.3759 and a p-value of 0.0088. While blockchain technology is expected to enhance the ability to engage in social innovation, particularly financial inclusion, the results indicate that the social sustainability of an organization does not support it, even from an adoption perspective, because socially sustainable organizations only adopt technologies that have matured in the industry. However, there are situations where the application of blockchain technology creates tradeoffs between social welfare and supply chain profitability [56]. Thus, the social sustainability of organizations can cause a mature negative decision to adopt blockchain technologies, and only a more streamlined and mature technology can be acceptable. Additionally, socially sustainable organizations may find that blockchain technology disrupts their current organizational culture and brand image because brands normally operate through cultural connections. If the social sustainability that the organization enjoys is altered via the use of new technology, this will result in distrust and reservations regarding the adoption of the new technology that may be difficult to overcome.

6.2.5. Environmental Sustainability

Environmental sustainability has a strongly positively significant effect on the adoption intention of blockchain technologies for SSCM by Indian MSMEs, with a t-value of 3.0724 and a p-value of 0.0011. Awareness of environmental issues and corporations’ responsibilities to adopt environmentally friendly technologies has been increasing globally. The more environmentally sustainable the organization is, the more willing it is to adopt blockchain technology, although the technology is associated with high energy usage. This phenomenon can be explained in several ways. More environmentally sustainable organizations can adequately access the environmental impact more accurately through their ESG specialists. Thus, they can clarify the relative advantage that the technology brings to their organizations and whether they can leverage this advantage through their in-house experience specialists. In general, organizations that are more environmentally aware, responsible, and compliant can take a more informed, educated, and measured approach toward the adoption of critical technology and onboard sustainability transition in the long term. This is clearly demonstrated by the strong support that this variable has received for influencing the adoption intention of blockchain technologies for SSCM in Indian MSMEs. As such, this phenomenon is timely because ESG audits have become more prominent in recent years. For organizations with low environmental sustainability, the barriers to adoption may be manifold. They may fear an ESG audit when adopting a new technology and may not be able to gauge the true impact of the new technology because they do not have the requisite procedures in place. Thus, wrong decisions pose a higher risk for such organizations.

6.2.6. Economic Sustainability

Economic sustainability has a positively significant effect on the adoption intention of blockchain technologies for SSCM by Indian MSMEs, with a t-value of 2.2327 and a p-value of 0.0129. Economic aspects are always significant in purchase decisions. For long-term sustainability transitions and their enabling technologies, organizations may not be able to resist adopting the technology for its entire ecosystem. For an automation decision to be successful, looking beyond the initial cost analysis and the initial perceived advantage can lead to the success of the automation. Economically sustainable organizations can exercise substantial leverage while making adoption decisions or showcasing the adoption intention of blockchain technologies for SSCM in Indian MSMEs. This influence is positive and significant. Organizations with low economic sustainability do not seem to aspire to transition to a new and unconventional technology. This is because a blockchain technology adoption decision changes the organizations’ operational procedures, which may be irreversible or pose risk factors in the future.

6.2.7. Experience

Experience has a strongly positively significant effect on the adoption intention of blockchain technologies for SSCM by the Indian MSMEs, with a t-value of 2.3447 and a p-value of 0.0096. Before adopting an emerging technology that would increase the business’ profitability and make it more successful, a realistic transition mechanism must become available. Adoption intention is created after considering which digital transformation strategy to use following an adoption decision. Technical experience is required at all stages of digital transformation, and the entire digital transformation program requires people with technical experience. A ready force within an organization with relevant and sufficiently broad technical expertise to provide all functions of the digital transformation program is critical for success. An alternative to an in-house experienced team is a hiring plan or an external consultant that can provide a technology transition plan. However, the results show that adoption intention is significantly influenced by experience when an organization considers blockchain technologies in the context of SSCM in Indian MSMEs. Hence, having experienced employees is preferred. The presence of any alternative strategy through which one can leverage a successful program for bringing in new technology in the absence of the experience factor would definitely lower the significance of the relationship. The strength of the effect of experience on adoption intention indicates that it might be extremely difficult to develop workaround strategies in the absence of experience in the organization. Therefore, in such a case, the organization is likely to opt for inorganic growth or resort to using substitute products, at least in the short term.

6.2.8. Relative Advantage for Experience

Relative advantage has a strongly positively significant effect on experience with blockchain technologies for SSCM by Indian MSMEs, with a t-value of 9.6194 and a p-value of 0. Relative advantage provides an incentive when learning technology and gaining experience, as it is a measure of the benefits of innovation to an organization. Ramdani et al. [61] indicate a positive relationship between relative advantage and the adoption of information system innovations. This influence can occur in the following ways: (1) by building new skills in areas perceived as useful by their organization; (2) by an organization’s efforts to budget time and resources for the training of its workforce on technologies that can be adopted in the future or on those likely to provide a relative advantage; (3) with the availability of learning resources through the organization’s learning portal; (4) through the employees’ efforts to access reading materials, training modules, and certifications for new skill areas deemed helpful in solving the challenges faced during their work.
Relative advantage is the positive difference between organizational benefits and the effort required to adopt blockchain technology. In-house experts can examine this positive difference, though, without in-house experts, this relative advantage may actually be non-existent. Therefore, we evaluated the influence of relative advantage on experience and examined the mediating role of experience in the effect of relative advantage on the adoption intention of blockchain technologies for SSCM in Indian MSMEs.
Digital technologies disrupt markets through innovation, creating a conducive environment by lowering entry barriers and retaining the competitive advantage of existing players [80]. Disruption prevention mechanisms include the presence of a visionary leader to make technological decisions that might include accessing relative advantage, creating a technology roadmap (that aligns with the organization’s supply chain processes), and maintaining updated information systems [81]. Responses to a new disruptive technology must originate from a measured approach. For a technology that is considered indispensable, technological maturity has the same value as the availability of skilled employees. Our results verify that a strong relative advantage implies substantial workforce availability.

6.2.9. Relative Advantage

Relative advantage has a positively significant indirect effect on the adoption intention of blockchain technologies for SSCM by the Indian MSMEs when mediated by experience, with a t-value of 2.1567 and a p-value of 0.0156. In industries already impacted by blockchain, SSCM practitioners face competitive pressure to use this technology [82]. However, despite competitive pressure, relative advantage, and other favorable scenarios for adoption, organizational adoption intention only happens when mediated by experience. The barriers to blockchain adoption in SSCM are highly technical and require deep expertise in collaborative work culture, technical interoperability, legislation, technology scalability, market-based risk and cost management, ESG, and economic behavior [83]. These barriers are sizeable and can only be surmounted organically through a competent center of excellence, leadership, and talent pool available in the company. This need for in-house expertise is significant despite all other evidence in favor of establishing a relative advantage to influence the adoption intention of blockchain technologies for SSCM in Indian MSMEs.

6.3. Comparison with Other Studies on the Adoption of Blockchain Technologies

We compare this study with other studies using the variables under consideration. Table A8 summarizes studies on blockchain technology adoption for supply chain management, particularly for SMEs. Nuryyev et al. [84] have found that computer self-efficacy has a positively significant effect on the behavioral intention of SMEs (in the tourism and hospitality industry of Taiwan) for blockchain technologies, when fully mediated by perceived ease of use. Conversely, our study finds that computer self-efficacy has a strongly negatively significant effect on adopting blockchain technologies for SSCM in Indian MSMEs. Although the two studies differ in terms of geography (India vs. Taiwan) and usage (SSCM in our context and cryptocurrency usage for Nuryyev et al. [84]), the different results may be because computer self-efficacy provides a comfort zone to the workforce, which is not a direct positive factor for adoption intention. However, when mediated by perceived ease of use, computer self-efficacy positively influences behavioral intention for adoption. Therefore, perceived ease of use is the essential mechanism by which a weakness in adoption intention can be converted into a strong supporting factor. This weakness can be achieved through learning and development initiatives, workshops, and trial licenses. Notably, the differences in geography and usage should not be ignored, as these differences and the presence of a mediating variable would only account for the observed differences in the conclusions of the two studies.
Our study finds that software quality has a strongly positively significant effect on blockchain technology adoption intention for SSCM in Indian MSMEs. Nevertheless, existing studies do not directly investigate this variable. Even computability depends on the software design and the concerned organization looking to adopt the technology [85]. Compatibility has been found to have a positively significant effect on the adoption of blockchain technologies in South African SMEs.
Bag et al. [85] have revealed a positively significant relationship between relative advantage and blockchain technology adoption in South African SMEs. Meanwhile, Wong et al. [86] have found that relative advantage has a positively significant impact on Malaysian SMEs’ [86] behavioral intention to adopt blockchain technology in supply chain and operations. Our study has similar findings in that we find a positively significant relationship between relative advantage and the adoption intention of blockchain technologies for SSCM by Indian MSMEs when mediated by experience. These results should be interpreted because blockchain technology adoption, behavioral intention, and adoption intention differ. Blockchain technology adoption measures the adoption that has already taken place, while behavioral intention and adoption intention measure the possible adoptions that are yet to occur. Behavioral intention emphasizes behavior-driven organization culture leading to adoption decisions, while adoption intention emphasizes the need for a more analytically justified decision to adopt a new technology.
Social sustainability, which measures the social cohesiveness of all decisions and work culture, has not been examined in previous studies. Meanwhile, social influence [87], which measures the tendency to make technical decisions based on social influence, is discussed by Queiroz and Wamba [87]. The two factors are different and represent two phenomena with minor overlaps. Our study finds that social sustainability has a strongly negatively significant impact on adopting blockchain technologies for SSCM in Indian MSMEs. Conversely, Queiroz and Wamba [87] have found social influence to be positively significant for behavioral intention to adopt blockchain technologies in the supply chain industry in India, while the impact is insignificant in the US. This difference could be due to the difference between the cultural, economic, and legal systems of the two countries. On the one hand, the US economy exhibits characteristics of capitalism (a free market) and socialism (government intervention for the public good). On the other hand, India’s constitution references socialism and secularism through the 42nd Constitution Amendment in 1976 during the time of Prime Minister Indira Gandhi. The first line of the preamble of the constitution of India reads as follows: “WE, THE PEOPLE OF INDIA, having solemnly resolved to constitute India into a SOVEREIGN SOCIALIST SECULAR DEMOCRATIC REPUBLIC…” However, SNS [88] reports that Rajya Sabha MP Subramanian Swamy has sought the deletion of the words socialism and secularism from the preamble of the constitution.
The Indian governance structures are impacted or questioned regardless of whether a correlation is found with the adoption of a disruptive potential technology such as blockchain. Therefore, understanding the potential influences, effects, or dependencies of blockchain technology adoption and change related to socialism in the constitution of India is necessary. Speculation regarding the effect is discouraged because social influence is not examined in this study. Nonetheless, Indian MSMEs should not worry, as the negative effect of social sustainability on adoption intention is strongly significant. Social influence as a key driver of blockchain adoption in India is not preferred as it may not be guided by sound technical assessments or supported by technical strength. We suggest that risk management, SWOT analysis, and risk mitigation be based on scientific facts rather than social influence. Nuryyev et al. [84], in a study of tourism and hospitality SMEs in Taiwan, have found that social influence is positively significant for blockchain technology adoption only if mediated by perceived usefulness.
Economic sustainability refers to the ability to spend on new technology, a company’s resilience to risks, and its history of industrial success. Specifically, it refers to an organization’s economic strength and stability against the market forces in its business environment. Hence, variables, such as organizational readiness, facilitating conditions, price value, market dynamics, or cost, cannot be compared with economic sustainability due to numerous differences. Meanwhile, environmental sustainability is derived from ESG audits and compliance with regulatory procedures and legislation. Bag et al. [85] have found that legislation and regulations are positively significant for blockchain technology adoption in South African SMEs. Wong et al. [86] have found that regulatory support is insignificant for blockchain technology adoption in Malaysian SMEs’ operations and supply chain management. Our study suggests that, due to global warming and rising awareness for the prevention and correction of environmental hazards, regulations should be made not only for environmental factors but also for other business aspects. However, social matters, such as privacy, ethics, and integrity, or economic regulations that might be more applicable, could be important.
Collaborative work culture and work environments favor embracing emerging technologies. While collaboration is a widely studied construct, its relationship with the adoption intention of blockchain technologies for SSCM in Indian MSMEs is rarely examined. Therefore, this study fills this research gap. Organizational context, which is widely examined in the literature, is useful for studying the adoption intention of blockchain technology. Future studies on the adoption intention of blockchain technology could include collaboration in the research model.
Experience is not factored directly into existing studies. Most organizations consider their employees to be their greatest asset. Hence, despite the advent of automation and machine learning, human resources are needed at all organizational levels. From adoption to the operational stages of the technology, experienced personnel are required to support new technologies, especially when the technologies are widely used. This is not always the case with software technologies, as new technologies sometimes simply operate in the background once adopted. Nonetheless, blockchain technology has changed the dynamics because it has brought new organizational and inter-organizational collaboration mechanisms that have led to the need for experienced people in the regulatory body for SMEs and the SMEs themselves.
Each study illustrated in Table A8 uses a custom research framework based on standard theories, such as TOE and the unified theory of acceptance and use of technology (UTAUT). Conversely, our study uses a custom theoretical framework, the SOS framework, which is adapted from the TOE framework. The technology variables are guided by socio-technical theory (found to be relevant through a literature review [12]) Meanwhile, organizational variables, such as collaboration and expertise, are guided by mechanisms suggested by Saberi et al. [60], and the sustainability variables for sustainability are guided by sustainability transition theory (found to be relevant by studying the adoption barriers [49]).

7. Contributions

This study offers several theoretical and practical contributions.
The research model and framework used in this study are derived from the SOS framework. The study’s results show that the research model, built using socio-technical theory, sustainability transitions theory, and the TOE framework, is robust, useful, and insightful. Many large companies today are considered network platforms or socio-technical systems, and organizations heavily rely on technology. Moreover, society is now part of technology adoption and is served by or serves organizations with the latest technology adoption. Therefore, having a socio-technical perspective while looking at the technology context for a technology adoption scenario is prudent. Moreover, the importance of sustainability should be acknowledged, and more focus should be given to it. The SOS framework might become widely accepted in the near future because of the various factors discussed in this study and is likely to become a useful adaptation of the TOE framework. Thus, future research can explore the contexts in which the SOS framework may become more valuable than the original TOE framework and competing frameworks for technology adoption.
This study’s findings can help stakeholders assess their current positioning and work on effective and efficient technology integration. Specifically, our findings offer the following implications for organization actors, decision makers, and technology experts:
Few experts are good; relying on the average workforce causes bad decisions. The entire company staff is not required to be computer savvy. Suppose workforce tech exposure—the computer self-efficacy of the entire organization—is factored in. In this case, we avoid the discussion of technology adoption toward irrelevant action items. However, the availability of some key personnel with relevant experience can change the situation. One or more highly experienced and knowledgeable people can implement a digital transformation program by adopting blockchain technologies for success. Nevertheless, high IT literacy or efficacy across an organization is a bad indicator and perhaps not conducive to adopting blockchain technologies. The barrier to high computer self-efficacy derives from a lack of specialization in the technical domain. This causes oversimplification of severe issues and inaccurate assessments, leading to poor decisions. Conversely, lower computer self-efficacy tends to encourage business owners to rely on specialized external consultants.
Organizations with collaborative work culture are more likely to transition earlier, faster, and better. Blockchain technology introduces unforeseen collaboration scenarios, and a successful adoption involves taking advantage of most operational scenarios as they fit the organization’s needs. Most scenarios require the concerned workforce to collaborate internally and externally in newer ways to take advantage of new work procedures and processes.
Software quality is absolute, as adopting blockchain technology is a transformation, not an incremental advantage. A supply chain is a chain of actors who rely on each other to justify their parts. Depending on the average- or poor-quality blockchain product, an organization would resemble a house of cards, as blockchain does not necessarily provide an incremental advantage. It is required for mission-critical tasks, and any glitches can cause operational overhead. The adoption of blockchain technology requires a fundamental shift in organizational operations, business process reengineering, and digital transformation program. As varied maturity levels of technology cause quickly changing functionalities and value propositions [89], an iterative design methodology may not be recommended in many cases. Instead, in all possible domain-driven designs, technical functionalities and value propositions can be aligned more quickly and smoothly.
Social sustainability, which adds to an organization’s resilience and willpower, and which strongly inhibits the adoption of blockchain technology (in India), may be perceived as risky, still in its infancy, or lacking in fit and certainty of success. Social sustainability is often used as a resilience indicator. An organization with high social sustainability is entrenched in society and can overcome substantial challenges through cooperation. Social sustainability does not inhibit technological progress and R&D progress. Similar to economic sustainability and environmental sustainability, it is a positive indicator of business operations and success. Economic sustainability is linked to business success, environmental sustainability is related to compliance with regulations, and social sustainability is related to people. As social sustainability is related to people, it may create an adoption barrier as it could lead to aversion from job cuts, migration to new technology and engagement in risky activities that could lead to lower economic sustainability, and in turn lower profitability in the future. However, social sustainability could dissuade the adoption of blockchain technology. Without technical experts explaining to the organization’s stakeholders the disruption that would be experienced during and after the adoption of blockchain technologies, the organization may make risky decisions. During the evaluation of the technical experts regarding the use case of adopting blockchain technologies, a more informed and scientific assessment can be made if more people in the organization are involved in the design and evaluation of the transition. The value to be leveraged through a crypto enabler is ensured by handling ethical issues and trust worldwide [90].
Blockchain technology adoption moves together with changes in law, economic policies, and political frameworks. Although social sustainability has a strongly negatively significant effect on the adoption intention of blockchain technologies for SSCM in Indian MSMEs, it does not necessarily contradict technological progress. Instead, retaining social sustainability, allowing the technology to mature, adapting to the context, and properly customizing it for the use case might be preferable. Additionally, strong risk mitigation measures may be required. However, fierce competition and economic implications, combined with the hesitation of organizations to adopt blockchain technology, has made organizations dependent on the legal system, economy, and underlying political entity. Indian laws, economic policies, and political outlooks continue to evolve substantially. While this issue could be a much larger political issue, it seems to be related to the possibility of a large inflow of money from unknown sources into India and the associated risks.
Blockchain technology outreach is in its infancy concerning inclusive development in India. Unlike mainstream and conventional technologies, which are more easily adopted by low-performing organizations when they promise a financial turnaround for the organization, blockchain technology is an emerging technology that bears its costs and risks. Moreover, many countries cannot identify the source of the cryptocurrencies or whether they would be used for terrorism and other criminal activities.
Indian MSMEs with high environmental sustainability are keen on adopting blockchain technologies for SSCM. As environmental sustainability has a strongly positively significant relationship with the adoption of blockchain technologies, identifying organizations in which blockchain product marketing efforts are concentrated is possible. Data on high environmental sustainability can be obtained from ESG audit reports and used to guide sales and marketing spending so that more effective business can be conducted. Cryptocurrencies’ environmental sustainability can be best handled by organizations that have a high index of environmental sustainability. For example, Blinder [91] has examined the innovative consensus protocols and mining mechanisms that make cryptocurrencies more environmentally sustainable [91].
Organizations should venture into blockchain technologies only with high-end experts and some skilled workforce despite the deep pockets provided by economic sustainability. Wong et al. [86] have found that relative advantage is a significant factor for adoption intention behavior in supply chain management. However, with sustainability emphasized in the adoption scenario, this is true only when mediated by experience.
The customization and adoption of blockchain technology across nations with vivid political economies will be a matter of international politics similar to internet addresses and net neutrality. Communism supports the full control of the government across all standards of production and other resources. Meanwhile, socialism exercises adaptable forms of control over the state, and capitalism supports a free market and an overall economy without government involvement. Thus, some things ought to be considered when looking into the adoption of blockchain technology across nations. First, blockchain can create pure money, something that is tightly coupled with nations. Second, blockchain can bring in large amounts of money across national borders, and usage of big money without regulatory channels and taxes is as much a political issue as it is economical. Third, India is a socialist country per the preamble of its constitution. Blockchain creates a strong socio-technical layer governed primarily by technology players outside India and possibly outside any direct legal purview of the Indian government. Finally, according to Jaishankar [92], “technology has opened up options like weaponization of finance or cyber interventions. Simultaneously, persuasion and incentives are more common than coercion.” Therefore, the governance and administration of technology internationally have diplomatic routes; nonetheless, they can become determinants of business success through the international economy, international politics, and the UN Security Council.

8. Conclusions

This study has several limitations. First, the scope of the study is not restricted to the geography of India at various stages of access to technology and technology adoption. Thus, the study’s results may be broad, and focusing on a particular industry vertical could change the results. Second, we only consider existing studies on SSCM, and studies on other blockchain applications are excluded. Adoption could also happen in other areas related to SSCM; therefore, some relevant and recent studies may have been inadvertently excluded. Furthermore, relevant literature written in languages other than English may have been excluded; thus, some variables could also have been accidentally excluded. Third, this study used a positivist cross-sectional design to understand the causal effects of predefined variables by surveying various stakeholders. Hence, a reductionist stance is adopted. Although this method is preferred for providing conclusive results, other approaches, such as a phenomenological design, could be used to integrate more variables into the study. Finally, we do not consider other factors that may be useful to this study. These factors are as follows: compatibility, upper management support, complexity, competitive pressure, organizational readiness, legislation, regulation, social influence, strategic orientation, innovativeness, perceived usefulness, perceived ease of use, performance expectancy, effort expectancy, hedonic motivation, price value, supply chain trust, facilitating conditions, blockchain trust, security, discomfort, subjective norm, attitude, blockchain transparency, and market dynamics. Furthermore, for the independent variable, the adoption has been studied through multiple variables, such as adoption intention, behavioral intention, blockchain technology adoption, and behavioral expectancy (Table A8).
Future studies can explore several topics. First, future studies could use the SOS framework to guide research in other contexts. This is a valuable model for studying technology adoption when organizations are gearing up to contribute to fulfilling the UN SDGs and their national sustainability programs. Second, future studies can examine the institutional framework and regulatory environment of countries where blockchain adoption is successful and compare them to those of countries where blockchain technology is struggling to be considered safe [93], secure, and ethically compliant with privacy and integrity values. Third, future research could examine the adoption intention of specific industry verticals in India. The adoption intention is not likely to be the same across various industry segments. Fourth, future studies can investigate the acceptance of blockchain technologies using other theories, such as UTAUT, in Indian MSMEs and other contexts [94]. Finally, future studies could focus on more demographic factors and the political structure of geography to study the crypto-investment mindset [95] or the adoption intention for blockchain technologies.
Primary data are obtained from experienced industry and technology professionals worldwide. ADANCO 2.3.2 is used to analyze the data statistically [96]. This study shows that the independent variables explain 61.6% of the variance in the adoption intention of blockchain technologies for SSCM in Indian MSMEs. Our findings reveal that software quality, environmental sustainability, and experience have the strongest influences on adoption, while computer self-efficacy has the strongest negative influence on adoption. Further, collaboration and economic sustainability have a significant relationship with the adoption of blockchain technologies for SSCM in Indian MSMEs. Moreover, relative advantage, mediated by experience, influences the adoption of blockchain technologies for SSCM in Indian MSME. Lastly, social sustainability has a strong negative influence on adoption. This study offers a new theoretical framework, provides fresh insights from the Indian industry, and novel recommendations to practitioners. It is based on academic and practical rigor and a comprehensive review of the literature on the adoption of blockchain technologies for SSCM in Indian MSMEs [7].
Recent research indicates the development of a decision aid model for evaluating challenges to blockchain adoption in supply chains [97] and a decision support model for evaluating risks [98] in a collaborative supply chain of the medical equipment manufacturing industry. Research in engineering management suggests deployment of a novel quality function-based integrated framework for improving supply chain sustainability [99].
Finally, one should track the latest research about the ADANCO software, which is available online from the Department of Design, Production and Management (DPM) at the University of Twente [100]. ADANCO undergoes continuous development and is kept updated with the latest features.

Author Contributions

Conceptualization, V.P., S.C. and S.S.; Methodology, V.P., S.C. and S.S.; Software, V.P., S.C. and S.S.; Validation, V.P., S.C. and S.S.; Formal analysis, V.P., S.C. and S.S.; Investigation, V.P.; Resources, V.P. and S.C.; Data curation, V.P. and S.C.; Writing–original draft, V.P.; Writing–review & editing, S.C. and S.S.; Visualization, V.P.; Supervision, S.C. and S.S. All authors have read and agreed to the published version of the manuscript.

Funding

This research received no external funding.

Institutional Review Board Statement

Not applicable.

Informed Consent Statement

Informed consent was obtained from all subjects involved in the study.

Data Availability Statement

The data presented in this study are available on request from the corresponding author.

Conflicts of Interest

The authors declare no conflict of interest.

Appendix A

Table A1. Measures and scales.
Table A1. Measures and scales.
Measures and Scales
Measures and Scales of “Socio-Technical” Nature
ConstructIndicatorItem StatementSourceUsage
Computer self-efficacy (CSA) CSA1It is easy for me to accomplish my computer goals Howard [101]Used
CSA2I can complete the job using a new software package without helpCompeau and Higgins [46]Rejected (construct reliability < 0.7)
CSA3I am confident that I could deal efficiently with unexpected computer events Howard [101]Used
CSA4I can remain calm when facing computer difficulties because I can rely on my abilitiesHoward [101]Rejected (construct reliability < 0.7)
CSA5I am a self-reliant person when doing things on a computerHoward [101]Rejected (construct reliability < 0.7)
Relative advantage (RA)RA1Technology innovations like blockchain technology will provide better profitability Chandra and Kumar [102]; Thong [103]Used
RA2I believe that blockchain technology will help in the betterment of my organization’s processesChandra and Kumar [102]; Shiau et al. [104]Used
RA3I believe that the adoption of blockchain technology will provide better payoffsChandra and Kumar [102]; Jeon et al. [105]Used
RA4I believe that blockchain technology can quickly complete the firm’s operations Wong et al. [86]Used
RA5I believe blockchain technology will enhance the efficiency of operations, logistics and supply chain managementWong et al. [86]Rejected (construct reliability < 0.7)
Software quality (SQ) SQ1The functionality of blockchain technology-based systems is suitable for use in our organization ISO 9126 software quality characteristics [52] Used
SQ2Blockchain technology-based systems are more reliable than conventional systemsISO 9126 Software quality characteristics [52]Used
SQ3Blockchain technology will bring efficiency to our organization’s workISO 9126 Software quality characteristics [52]Used
SQ4Blockchain technology-based information systems are easy to maintainISO 9126 software quality characteristics [52]Used
SQ5Blockchain technology-based systems have high portability, adaptability, and replaceabilityISO 9126 software quality characteristics [52]Used
Measures and Scales of “Sustainability” Nature
ConstructIndicatorItem statementSourceUsage
Social sustainability (SS) SS1My company involves employees in decisions that affect themFairfield et al. [106]Rejected (construct reliability < 0.7)
SS2My company ensures accountability for ethics at all levels Fairfield et al. [106]Rejected (construct reliability < 0.7)
SS3My company enhances our social recognition in society and improves our empowerment in the societyKhan and Quaddus [107]Rejected (construct reliability < 0.7)
SS4My company ensures basic needs for our family Khan and Quaddus [107]Used
SS5I feel a sense of belonging to the organization I am working for Dogu and Aras [108]Used
Economic sustainability (EcS) EcS1Our firm is providing employment to us and othersKhan and Quaddus [107]Rejected (construct reliability < 0.7)
EcS2Our firm’s economic performance is at an acceptable level in terms of sales growth Khan and Quaddus [107]Used
EcS3Our firm’s economic performance is at an acceptable level in terms of income stability Khan and Quaddus [107]Used
EcS4Our firm’s economic performance is at an acceptable level in terms of return on investmentKhan and Quaddus [107]Rejected (construct reliability < 0.7)
EcS5Our firm’s economic performance is at an acceptable level in terms of profitability Khan and Quaddus [107]Used
Environmental sustainability (EnS)EnS1My organization buys ecological productsPascual et al. [109]Rejected (construct reliability < 0.7)
EnS2My organization is concerned about energy efficiency Fairfield et al. [106]; Khan and Quaddus [107] Used
EnS3My organization uses utilities in an environmentally friendly way Fairfield et al. [106]; Khan and Quaddus [107]; Pascual et al. [109]Used
EnS4My organization is concerned about waste management and emissions Fairfield et al. [106]; Khan and Quaddus [107]Used
EnS5My organization is concerned about hygiene factors Khan and Quaddus [107]Used
Measures and Scales of “Organizational” Nature and Adoption
ConstructIndicatorItem statementSourceUsage
Collaboration (COL) COL1How frequently do you participate in collaborative projects or activities with members of other organizations?Broadleafconsulting.ca [110]Rejected (construct reliability < 0.7)
COL2How would you rate the value of collaboration to the success of your business? Broadleafconsulting.ca [110]Used
COL3My organization wants its employees to collaborate Broadleafconsulting.ca [110]Used
COL4Does your organization feel it worthwhile to stay and work with partner organizations rather than leave the collaboration?Thomson et al. [111]Used
COL5Partner organizations (including your organization) work through differences to arrive at win-win situations? Thomson et al. [111]Used
Experience (EXP) BLOWhat is your level of familiarity with blockchain technology?Thong and Yap [112]Used
BEAAre you aware of the benefits of blockchain technology in operations, logistics, and supply chain management?Thong and Yap [112]Used
Adoption intention (ADI) ADI1I believe that my organization intends to adopt blockchain technology in the future. Chandra and Kumar [102]; Davis et al. [113]; Venkatesh and Davis [64]Used
ADI2I would strongly advise my organization to use blockchain technologyChandra and Kumar [102]; Davis et al. [113]; Venkatesh and Davis [64]Used
ADI3I believe that the adoption of blockchain technology will largely benefit the organization. Chandra and Kumar [102]; Davis et al. [113]; Venkatesh and Davis [64]Used
ADI4I predict that I would use blockchain technology in the future Wong et al. [86]Used
ADI5My firm intends to digitally transform operations and supply chain management through blockchain technology.Wong et al. [86]Used
Table A2. Construct reliability.
Table A2. Construct reliability.
Construct Reliability
ConstructDijkstra–Henseler’s Rho (ρA)Jöreskog’s Rho (ρc)Cronbach’s Alpha (α)
IND11
AGE11
SEN11
CSA0.72320.72320.7232
COL0.82450.82420.8239
SQ0.83470.81080.7975
SS0.85030.84610.8439
EcS0.91790.91630.9164
EnS0.91440.90770.9087
ADI0.92870.92610.9259
RA0.91430.90960.9102
EXP0.88630.86720.8569
TEC11
Table A3. Convergent validity.
Table A3. Convergent validity.
Convergent Validity
ConstructAverage Variance Extracted (AVE)
IND1
AGE1
SEN1
CSA0.5664
COL0.5397
SQ0.6853
SS0.7338
EcS0.7851
EnS0.7124
ADI0.7156
RA0.7166
EXP0.7676
TEC1
Table A4. Discriminant validity (Fornell–Larcker criteria).
Table A4. Discriminant validity (Fornell–Larcker criteria).
Discriminant Validity Using Fornell–Larcker Criteria
ConstructINDAGESENCSACOLSQSSEcSEnSADIRAEXPTEC
IND1.000
AGE0.0041.000
SEN0.0100.0131.000
CSA0.0030.0020.0210.566
COL0.0040.0040.0000.1810.540
SQ0.0000.0010.0020.0640.1910.685
SS0.0030.0020.0300.0370.1680.0930.734
EcS0.0020.0020.0180.0520.0380.0510.2110.785
EnS0.0000.0000.0090.0400.1210.0420.4570.1670.712
ADI0.0070.0090.0010.0070.1590.4820.0650.0840.1120.716
RA0.0080.0010.0040.0540.1680.6180.0770.0760.0700.5000.717
EXP0.0030.0020.0000.2510.1730.1830.0420.0390.0670.1900.2330.768
TEC0.0010.0000.0010.2930.0360.0280.0070.0150.0480.0340.0280.2631.000
Table A5. Scale validation through cross loadings.
Table A5. Scale validation through cross loadings.
Validating Scales through Cross-Loadings
IndicatorCSACOLSQSSEcSEnSADIRAEXP
BLO0.48010.35390.32250.15080.16440.19250.36470.35060.7762
BEA0.41070.37650.42120.20520.17960.25650.40020.48540.9658
CSA10.75630.33320.22330.19940.13410.15750.06490.2090.3805
CSA30.74890.30650.15740.08760.20850.14280.06420.1390.3737
COL20.3520.74850.35350.27680.20790.19250.29810.38890.3399
COL30.31310.72670.30960.27180.14230.2610.28940.24040.2523
COL40.24950.7490.28610.29030.07440.23630.29830.28220.2782
COL50.3360.71380.33430.36760.14750.33730.28420.29260.3522
SQ20.26040.33330.71620.24540.18080.1440.49730.60240.3363
SQ30.17330.38840.92610.2610.19560.19210.64290.69760.3734
RA10.2410.36170.69980.25310.24560.24020.60430.92630.447
RA20.14940.36580.73550.22420.23550.21720.63010.80830.3901
RA30.19480.32580.63410.24140.22240.19270.57830.76890.3711
RA40.1940.33770.59840.22410.22840.24210.58610.87390.4218
SS40.18530.34340.30080.89970.38720.57020.22850.25330.1899
SS50.14010.36030.21750.81130.40210.59070.20610.22220.1609
EcS20.17870.15570.1310.38030.87640.3110.25440.22470.1808
EcS30.19220.16850.22070.40980.85120.38060.24710.24820.1538
EcS50.23180.19210.24880.43110.92880.39280.26960.25810.1858
EnS20.19160.31060.19070.58560.34990.73020.24410.20210.2033
EnS30.21120.31890.18730.54570.31340.81710.27320.19690.2215
EnS40.18620.30140.17990.56220.34450.91240.3050.2630.2496
EnS50.09550.2540.14150.59780.37330.90340.3020.22690.1992
ADI10.06490.33970.50140.18360.21590.29710.76480.50270.3182
ADI20.09460.35210.66940.20.24870.26470.89550.65430.3831
ADI30.0910.29630.65440.21660.25150.28110.86390.70130.3583
ADI40.09890.34290.58510.23090.27370.26490.88930.5630.4282
ADI50.00730.35690.51370.24340.2350.31340.80860.55890.3507
Table A6. Indicator multicollinearity.
Table A6. Indicator multicollinearity.
Indicator Multicollinearity
IndicatorCSACOLSQSSEcSEnSADIRAEXP
BLO 2.2828
BEA 2.2828
CSA11.4723
CSA31.4723
COL2 1.6141
COL3 1.7824
COL4 2.3294
COL5 1.8698
SQ2 1.7855
SQ3 1.7855
RA1 2.9633
RA2 2.5129
RA3 3.1952
RA4 2.5446
SS4 2.1402
SS5 2.1402
EcS2 2.8759
EcS3 4.0967
EcS5 3.3064
EnS2 2.9281
EnS3 3.7171
EnS4 3.1556
EnS5 2.2414
ADI1 2.7703
ADI2 4.5894
ADI3 3.3375
ADI4 2.7412
ADI5 2.4951
Variance Inflation Factors (VIF)
Table A7. Descriptive statistics.
Table A7. Descriptive statistics.
Descriptive Statistics
IndicatorMinimumMaximumMeanVarianceSkewnessKurtosis
IND11410.1888888913.83051687−0.969474869−0.018665615
AGE163.9166666674.087743733−0.286360697−1.562832643
SEN163.5444444441.897740638−0.099505197−1.421642856
TEC153.5027777781.181050758−0.589849782−0.205762669
BLO152.7944444441.2723924480.03671608−0.864524179
BEA153.0444444441.47991334−0.169386703−1.032221111
CSA1153.8694444440.73221139−0.8460424111.091301633
CSA3153.4472222220.988850201−0.391649697−0.439819927
COL2153.8055555560.680748994−0.7021440560.767561816
COL3153.7916666670.739206128−0.7751870690.855442736
COL4153.6666666670.729805014−0.5421282980.346393914
COL5153.80.628412256−0.5047088260.3707769
SQ2153.5305555560.662016404−0.1614467560.45802205
SQ3153.5166666670.61810585−0.2628232851.03135084
RA1153.6361111110.549667286−0.0840928160.388173454
RA2153.6277777780.641008976−0.2426850010.473784679
RA3153.5944444440.615010833−0.2285900540.752929461
RA4153.5055555560.5793562360.0383241650.260161621
SS4153.9250.643384401−0.6126767870.829421425
SS5154.0277777780.667749923−0.8520635131.353668114
EcS2153.7611111110.717146394−0.6022790580.432844897
EcS3153.6916666670.709679666−0.519032410.302942522
EcS5153.6583333330.793802228−0.5803886570.347074926
EnS2153.7805555560.689871557−0.4504736450.210717473
EnS3153.7833333330.63816156−0.3814472840.316755974
EnS4153.8666666670.633983287−0.389016149−0.035736242
EnS5154.0527777780.607234602−0.5183718380.061540593
ADI1153.4888888890.757536366−0.1823998150.505785962
ADI2153.5666666670.6640668520.0166327130.098152186
ADI3153.6027777780.6300758280.0622509330.182219189
ADI4153.7027777780.627290313−0.2635558490.395726825
ADI5153.5416666670.716922006−0.048211080.333968376
Table A8. A survey of results for adoption studies for SMEs/supply chain.
Table A8. A survey of results for adoption studies for SMEs/supply chain.
A Survey of Results from Other Adoption Studies for SMEs
Research IntroductionMain EffectsSourceTheory
Understanding and predicting the determinants of blockchain technology adoption and SME’s performance. Analysis based on covariance-based structural equation modeling(CB-SEM) of data from survey to SMEs in South Africa with 311 respondents. Positively significant: Relative advantage, compatibility, top management support, organizational readiness, competitive pressures, external support, regulations and legislation on blockchain technology adoption. Negatively significant: Complexity on blockchain technology adoptionBag et al. [85] Technology–organization–environment (TOE) framework and the resource-based view (RBV) perspective
Blockchain technology adoption behavior and sustainability of the business in tourism and hospitality SMEs: An empirical study. Sample of 101 SMEs in Taiwan.Positively significant: Strategic orientation (through full mediation by perceived usefulness), social influence (through partial mediation by perceived usefulness), self-efficacy (through full mediation by perceived ease of use) on behavioral intention. Not significant: Innovativeness (directly) or innovativeness (indirectly through perceived ease of use) on behavioral intentionNuryyev et al. [84]Technology acceptance model (TAM)
Antecedents of blockchain technology adoption intentions in the supply chain. Data collected from 363 supply chain practitioners in India. Positively significant: Performance expectancy, effort expectancy, hedonic motivation, price value, and trust on behavioral intentions Sheel and Nath [114] Extended unified theory of acceptance and use of technology (UTAUT2) with trust model
Understanding the blockchain technology adoption in supply chains–Indian context. Based on a survey of 181 supply chain practitioners in India. Positively significant: Perceived usefulness, attitude, and perceived behavioral control on behavioral intention. Insignificant: Insecurity and discomfort on the behavioral intention. Negligibly significant: Subjective norm on behavioral intentionKamble et al. [115]Technology acceptance model (TAM), technology readiness index (TRI), theory of planned behavior (TPB)
Blockchain adoption challenges in supply chain: An empirical investigation of the main drivers in India and the USA. Positively significant in India: Performance expectancy, social influence. Positively significant in USA: Performance expectancy, facilitating conditions. Not significant in India: Facilitating conditions on behavioral intention. Moderately significant in USA: Supply chain trust on behavioral intention. Not significant in India and USA: Social influence, blockchain transparency on behavioral intentionQueiroz and Wamba [87]Technology acceptance model (TAM), unified theory of acceptance and use of technology (UTAUT).
Time to seize the digital evolution: Adoption of blockchain in operations and supply chain management among Malaysian SMEs. Empirical data of 194 SMEs. Positively significant: Relative advantage and competitive pressure on behavioral intention; Negatively significant: Complexity on behavioral intention. Not significant: Upper management support, market dynamics, regulatory support on behavioral intention. Wong et al. [86]Technology, organization and environment framework

References

  1. MSME Sector Contributes Significantly to Indian Economy. Press Information Bureau, Government of India, 2019. Available online: https://pib.gov.in/Pressreleaseshare.aspx?PRID=1579757 (accessed on 22 July 2019).
  2. Challenges to MSME. Chamber of Indian Micro Small and Medium Enterprises. 2020. Available online: https://www.indiansmechamber.com/challenges_to_msme.php (accessed on 14 August 2024).
  3. Islam, M.M. SME development, inclusive growth, and poverty alleviation in Bangladesh. Bangladesh Dev. Stud. 2020, 43, 109–126. [Google Scholar] [CrossRef]
  4. Schuetz, S.; Venkatesh, V. Blockchain, adoption and financial inclusion in India: Research opportunities. Int. J. Infor Manag. 2020, 52, 101936. [Google Scholar] [CrossRef]
  5. Pu, S.; Lam, J.S.L. The benefits of blockchain for digital certificates: A multiple case study analysis. Technol. Soc. 2022, 72, 102176. [Google Scholar] [CrossRef]
  6. Khan, S.A.; Mubarik, M.S.; Kusi-Sarpong, S.; Gupta, H.; Zaman, S.I.; Mubarik, M. Blockchain technologies as enablers of supply chain mapping for sustainable supply chains. Bus. Strategy Environ. 2022, 31, 3742–3756. [Google Scholar] [CrossRef]
  7. Paliwal, V.; Chandra, S.; Sharma, S. Blockchain technology for SSCM. A systematic literature review and a classification framework. Sustainability 2020, 12, 7638. [Google Scholar] [CrossRef]
  8. Lee, L.-H.; Braud, T.; Zhou, P.; Wang, L.; Xu, D.; Lin, Z.; Kumar, A.; Bermejo, C.; Hui, P. All one needs to know about the metaverse: A complete survey on technological singularity, virtual ecosystem, and research agenda. arXiv 2021, arXiv:2110.05352. [Google Scholar]
  9. Huynh-The, T.; Pham, Q.-V.; Pham, X.-Q.; Nguyen, T.T.; Han, Z.; Kim, D.-S. Artificial intelligence for the metaverse: A survey. Eng. Appl. Artif. Intell. 2022, 117, 105581. [Google Scholar] [CrossRef]
  10. Friedman, T.L. Thank You for Being Late: An Optimist’s Guide to Thriving in the Age of Accelerations; Farrar, Strauss, and Giroux: New York, NY, USA, 2016. [Google Scholar]
  11. Laato, S.; Mantymaki, M.; Najmul Islam, A.K.M.; Hyrynsalmi, S.; Birkstedt, T. Trends and trajectories in the software industry: Implications for the future of work. Inf. Syst. Front. 2022, 25, 929–944. [Google Scholar] [CrossRef]
  12. Ehrenberg, A.J.; King, J.L. Blockchain in context. Inf. Syst. Front. 2020, 22, 29–35. [Google Scholar] [CrossRef]
  13. Mozumder, M.A.I.; Sheeraz, M.M.; Athar, A.; Aich, S.; Kim, H.-C. Overview: Technology Roadmap of the Future Trend of Metaverse based on IoT, Blockchain, AI Technique, and Medical Domain Metaverse Activity. In Proceedings of the 24th International Conference on Advanced Communication Technology (ICACT), Pyeongchang, Republic of Korea, 13–16 February 2022; pp. 256–261. [Google Scholar] [CrossRef]
  14. Brock, J.K.-U.; von Wangenheim, F. Demystifying AI: What digital transformation leaders can teach you about realistic artificial intelligence. Calif. Manag. Rev. 2019, 61, 110–134. [Google Scholar] [CrossRef]
  15. Xi, N.; Chen, J.; Gama, F.; Riar, M.; Hamari, J. The challenges of entering the metaverse: An experiment on the effect of extended reality on workload. Inf. Sys. Front. 2022, 25, 659–680. [Google Scholar] [CrossRef] [PubMed]
  16. Dehkordi, B.B.; Podmetina, D.; Torkkeli, M. Blockchain as a sustainability booster in supply chain management. In Handbook of Sustainability Science in the Future; Filho, W.L., Ed.; Springer Nature: Cham, Switzerland, 2023; p. 22. [Google Scholar] [CrossRef]
  17. Casey, M.J.; Wong, P. Global supply chains are about to improve thanks to blockchain. Harv. Bus. Rev. 2017, 13, 2018. [Google Scholar]
  18. Hughes, L.; Dwivedi, Y.K.; Misra, S.K.; Rana, N.P.; Raghavan, V.; Akella, V. Blockchain research, practice and policy: Applications, benefits, limitations, emerging research themes and research agenda. Int. J. Inf. Manag. 2019, 49, 114–129. [Google Scholar] [CrossRef]
  19. Pedersen, A.B.; Risius, M.; Beck, R. A ten-step decision path to determine when to use blockchain technologies. MIS Q. Exec. 2019, 18, 99–115. [Google Scholar] [CrossRef]
  20. Rimba, P.; Tran, A.B.; Weber, I.; Staples, M.; Ponmarev, A.; Xu, X. Quantifying the cost of distrust: Comparing blockchain and cloud services for business process execution. Inf. Syst. Front. 2018, 22, 489–507. [Google Scholar] [CrossRef]
  21. Schniederjans, D.G.; Curado, C.; Khalajhedayati, M. Supply chain digitisation trends: An integration of knowledge management. Int. J. Prod. Econ. 2020, 220, 107439. [Google Scholar] [CrossRef]
  22. Wint, N., Jr. An Investigation of the Socio-Technical Components of Knowledge Management System (KMS) Usage. Ph.D. Thesis, College of Engineering and Computing, Nova State University, Fort Lauderdale, FL, USA, 2016. Available online: https://nsuworks.nova.edu/gscis_etd/961 (accessed on 14 August 2024).
  23. Vaio, A.D.; Varriale, L. Blockchain technology in supply chain management for sustainable performance: Evidence from the airport industry. Int. J. Inf. Manag. 2020, 52, 102014. [Google Scholar] [CrossRef]
  24. Business Council for Sustainable Development, Deloitte & Touche & International Institute for Sustainable Development. Business Strategy for Sustainable Development: Leadership and Accountability for the ‘90s; International Institute for Sustainable Development: Winnipeg, MB, Canada, 1992. [Google Scholar]
  25. Chladek, N. Why You Need Sustainability in Your Business Strategy, Harvard Business School Online. 2019. Available online: https://online.hbs.edu/blog/post/business-sustainability-strategies (accessed on 14 August 2024).
  26. IBM. What Is Sustainability in Business? Available online: https://www.ibm.com/in-en/topics/business-sustainability (accessed on 14 August 2024).
  27. PwC, ESG-Focused Institutional Investment Seen Soaring 84% to US$33.9 Trillion in 2026, Making Up 21.5% of Assets under Management: PwC Report. 2022. Available online: https://www.pwc.com/gx/en/news-room/press-releases/2022/awm-revolution-2022-report.html (accessed on 14 August 2024).
  28. Weinberg, B.A.; Reagan, P.B.; Yankow, J.J. Do neighborhoods affect hours worked? Evidence from longitudinal data. J. Labor Econ. 2004, 22, 891–924. [Google Scholar] [CrossRef]
  29. Tornatzky, L.G.; Fleischer, M. The Processes of Technological Innovation: Issues in Organization and Management Series; Lexington Books: Lanham, MD, USA, 1990. [Google Scholar]
  30. Cole, R.; Mark, S.; Aitken, J. Blockchain technology: Implications for operations and supply chain management. Supply Chain Manag. Int. J. 2019, 24, 469–483. [Google Scholar] [CrossRef]
  31. Cooper, R.; Foster, M. Sociotechnical systems. Am. Psychol. 1971, 26, 467–474. [Google Scholar] [CrossRef]
  32. Khalil, F.G. Socio-technical platforms for care transformation: An integrative synthesis and conceptualization. Technol. Soc. 2024, 77, 102532. [Google Scholar] [CrossRef]
  33. Raven, R. Niche accumulation and hybridisation strategies in transition processes towards a sustainable energy system: An assessment of differences and pitfalls. Energy Policy 2007, 35, 2390–2400. [Google Scholar] [CrossRef]
  34. Lachman, D.A. A survey and review of approaches to study transitions. Energy Policy 2013, 58, 269–276. [Google Scholar] [CrossRef]
  35. Kemp, R.; Loorbach, D. Governance for Sustainability Through Transition Management. In Proceedings of the EAEPE 2003 Conference, Masstricht, The Netherlands, 7–10 November 2003. [Google Scholar]
  36. Franca, A.S.L.; Neto, J.A.; Goncalves, R.F.; Almeida, C.M.V.B. Proposing the use of blockchain to improve the solid waste management in small municipalities. J. Clean. Prod. 2020, 244, 118529. [Google Scholar] [CrossRef]
  37. Garcia-Torres, S.; Albareda, L.; Rey-Garcia, M.; Seuring, S. Traceability for sustainability—Literature review and conceptual framework, Supply Chain Manag. Int. J. 2019, 24, 85–106. [Google Scholar] [CrossRef]
  38. Zhu, K.; Kraemer, K.L. Post-adoption variations in usage and value of e-business by organizations: Cross-country evidence from the retail industry. Inf. Syst. Res. 2005, 16, 61–74. [Google Scholar] [CrossRef]
  39. Baker, J. The technology-organization-environment framework. In Information Systems Theory: Explaining and Predicting Our Digital Society, Vol 1. Integrated Series in Information Systems; Dwivedi, Y., Wade, M., Schneberger, S., Eds.; Springer: New York, NY, USA, 2012; pp. 231–245. [Google Scholar] [CrossRef]
  40. Cherns, A. The principles of sociotechnical design. Hum. Relat. 1976, 29, 783–792. [Google Scholar] [CrossRef]
  41. Geels, F.W. From sectoral systems of innovation to socio-technical systems insights about dynamics and change from sociology and institutional theory. Res. Policy 2004, 33, 897–920. [Google Scholar] [CrossRef]
  42. Markard, J. Transformation of infrastructures: Sector characteristics and implications for fundamental change. J. Infrastruct. Syst. 2011, 17, 107–117. [Google Scholar] [CrossRef]
  43. Weber, K.M. Transforming large socio-technical systems towards sustainability: On the role of users and future visions for the uptake of city logistics and combined heat and power generation. Innov. Eur. J. Soc. Sci. Res. 2003, 16, 155–175. [Google Scholar] [CrossRef]
  44. Wood, R.; Bandura, A. Impact of conceptions of ability on self-regulatory mechanisms and complex decision making. J. Pers. Soc. Psychol. 1989, 56, 407–415. [Google Scholar] [CrossRef] [PubMed]
  45. Chen, G.; Gully, S.M.; Eden, D. Validation of a new general self-efficacy scale. Organ. Res. Methods 2001, 4, 62–83. [Google Scholar] [CrossRef]
  46. Compeau, D.R.; Higgins, C.A. Computer self-efficacy: Development of a measure and initial test. MIS Q. 1995, 19, 189–211. [Google Scholar] [CrossRef]
  47. Lin, T.C.; Huang, C.C. Understanding knowledge management system usage antecedents: An integration of social cognitive theory and task technology fit. Inf. Manag. 2008, 45, 410–417. [Google Scholar] [CrossRef]
  48. Strong, D.M.; Dishaw, M.T.; Bandy, D.B. Extending task technology fit with computer self-efficacy. ACM SIGMIS Database DATABASE Adv. Inf. Syst. 2006, 37, 96–107. [Google Scholar] [CrossRef]
  49. Kouhizadeh, M.; Saberi, S.; Sarkis, J. Blockchain technology and the sustainable supply chain: Theoretically exploring adoption barriers. Int. J. Prod. Econ. 2021, 231, 107831. [Google Scholar] [CrossRef]
  50. Sandner, P.; Lange, A.; Schulden, P. The role of the CFO of an industrial company: An analysis of the impact of blockchain technology. Future Internet 2020, 12, 128. [Google Scholar] [CrossRef]
  51. Bonilla, S.H.; Silva, H.R.O.; da Silva, M.T.; Goncalves, R.F.; Sacomano, J.B. Industry 4.0 and sustainability implications: A scenario-based analysis of the impacts and challenges. Sustainability 2018, 10, 3740. [Google Scholar] [CrossRef]
  52. ISO 9126 Software Quality Characteristics, 2020. Available online: https://en.wikipedia.org/wiki/ISO/IEC_9126 (accessed on 14 August 2024).
  53. Rejeb, A.; Keogh, J.G.; Treiblmaier, H. Leveraging the Internet of Things and Blockchain Technology in Supply Chain Management. Future Internet 2019, 11, 161. [Google Scholar] [CrossRef]
  54. Lahkani, M.J.; Wang, S.; Urbanski, M.; Egorova, M. Sustainable B2B e-commerce and blockchain-based supply chain finance. Sustainability 2020, 12, 3968. [Google Scholar] [CrossRef]
  55. Singh, S.K.; Pradhan, R.K.; Panigrahy, N.P.; Jena, L.K. Self-efficacy and workplace well-being: Moderating role of sustainability practices. Benchmarking Int. J. 2019, 26, 1692–1708. [Google Scholar] [CrossRef]
  56. Choi, T.-M.; Luo, S. Data quality challenges for sustainable fashion supply chain operations in emerging markets: Roles of blockchain, government sponsors and environment taxes. Transp. Res. Part E 2019, 131, 139–152. [Google Scholar] [CrossRef]
  57. Gurnani, C. Sustainability and Profitability Can Co-Exist. Here’s How, 2020. Available online: https://www.weforum.org/agenda/2020/01/sustainability-profitability-co-exist/ (accessed on 14 August 2024).
  58. Schuh, G.; Potente, T.; Wesch-Potente, C.; Weber, A.R.; Prote, J.P. Collaboration Mechanisms to increase Productivity in the Context of Industrie 4.0. Procedia CIRP 2014, 19, 51–56. [Google Scholar] [CrossRef]
  59. Odtadmin, The Standish Group Report 83.9% of IT Projects Partially or Completely Fail, 2019. Available online: https://www.opendoorerp.com/the-standish-group-report-83-9-of-it-projects-partially-or-completely-fail (accessed on 14 August 2024).
  60. Saberi, S.; Kouhizadeh, M.; Sarkis, J.; Shen, L. Blockchain technology and its relationships to sustainable supply chain management. Int. J. Prod. Res. 2019, 57, 2117–2135. [Google Scholar] [CrossRef]
  61. Ramdani, B.; Kawalek, P.; Lorenzo, O. Predicting SMEs’ adoption of enterprise systems. J. Enterp. Inf. Manag. 2009, 22, 10–24. [Google Scholar] [CrossRef]
  62. Kshetri, N. 1 Blockchain’s roles in meeting key supply chain management objectives. Int. J. Inf. Manag. 2018, 39, 80–89. [Google Scholar] [CrossRef]
  63. Treiblmaier, H. Combining blockchain technology and the physical Internet to achieve triple bottom line sustainability: A comprehensive research agenda for modern logistics and supply chain management. Logistics 2019, 3, 10. [Google Scholar] [CrossRef]
  64. Venkatesh, V.; Davis, F.D. A theoretical extension of the technology acceptance model: Four longitudinal field studies. Manag. Sci. 2000, 46, 186–204. [Google Scholar] [CrossRef]
  65. Saunders, M.; Lewis, P.; Thronhill, A. Research Methods for Business Students, 6th ed.; Pearson: Harlow, UK, 2012. [Google Scholar]
  66. Paliwal, V.; Chandra, S.; Sharma, S. Indian MSME’s sustainable adoption of blockchain technology for supply chain management: A socio-technical perspective. In Proceedings of the International Conference on Transfer and Diffusion of IT, TDIT 2020, Tiruchirappalli, India, 18–19 December 2020; Proceedings, Part I. Springer International Publishing: Cham, Switzerland; pp. 159–165. [Google Scholar]
  67. MSME Annual Report, 2022. Available online: https://msme.gov.in/sites/default/files/MSMEENGLISHANNUALREPORT2021-22.pdf (accessed on 14 August 2024).
  68. Dijkstra, T.K.; Henseler, J. Consistent and asymptotically normal PLS estimators for linear structural equations. Comput. Stat. Data Anal. 2015, 81, 10–23. [Google Scholar] [CrossRef]
  69. Joreskog, K.G.; Sorbom, D. LISREL 8.80; Scientific Software International: Chicago, IL, USA, 2006. [Google Scholar]
  70. Burgess, S.M.; Steenkamp, J.B.E. Marketing renaissance: How research in emerging markets advances marketing science and practice. Int. J. Res. Mark. 2006, 23, 337–356. [Google Scholar] [CrossRef]
  71. Campbell, D.T.; Fiske, D.W. Convergent and discriminant validation by the multitrait-multimethod matrix. Psychol. Bull. 1959, 56, 81–105. [Google Scholar] [CrossRef] [PubMed]
  72. Hair, J.F.; Ringle, C.M.; Sarstedt, M. PLS-SEM: Indeed a silver bullet. J. Mark. Theory Pract. 2011, 19, 139–152. [Google Scholar] [CrossRef]
  73. Anderson, J.C.; Gerbing, D.W. Structural equation modeling in practice: A review and recommended two-step approach. Psychol. Bull. 1988, 103, 411–423. [Google Scholar] [CrossRef]
  74. Peter, J.P. Construct validity: A review of basic issues and marketing practices. J. Mark. Res. 1981, 18, 133–145. [Google Scholar] [CrossRef]
  75. Fornell, C.; Larcker, D.F. Evaluating structural equation models with unobservable variables and measurement error. J. Market. Res. 1981, 18, 39–50. [Google Scholar] [CrossRef]
  76. Ringle, C.M.; Wende, S.; Becker, J.M. SmartPLS 3; SmartPLS GmbH: Boenningstedt, Germany, 2015. [Google Scholar]
  77. Henseler, J.; Fassott, G. Testing moderating effects in PLS path models: An illustration of available procedures. In Handbook of Partial Least Squares; Vinzi, V.E., Chin, W.W., Henseler, J., Wang, H., Eds.; Springer: Berlin, Germany, 2010; pp. 713–735. [Google Scholar]
  78. Barratt, M. Understanding the meaning of collaboration in the supply chain. Supply Chain Manag. 2004, 9, 30–42. [Google Scholar] [CrossRef]
  79. Wang, Y.; Han, J.H.; Davies, P.B. Understanding blockchain technology for future supply chains: A systematic literature review and research agenda. Supply Chain Manag. 2019, 24, 62–84. [Google Scholar] [CrossRef]
  80. Vial, G. Understanding digital transformation: A review and a research agenda. J. Strateg. Inf. Syst. 2019, 28, 118–144. [Google Scholar] [CrossRef]
  81. Hartley, J.L.; Sawaya, W.J. Tortoise, not the hare: Digital transformation of supply chain business processes. Bus. Horiz. 2019, 62, 707–715. [Google Scholar] [CrossRef]
  82. Gandhi, S.; Majumdar, A.; Monahan, S. Unlocking blockchain’s potential in your supply chain. Supply Chain Manag. Rev. 2018, 22, 38–40. [Google Scholar]
  83. Biswas, B.; Gupta, R. Analysis of barriers to implement blockchain in industry and service sectors. Comput. Ind. Eng. 2019, 136, 225–241. [Google Scholar] [CrossRef]
  84. Nuryyev, G.; Wang, Y.P.; Achyldurdyyeva, J.; Jaw, B.S.; Yeh, Y.S.; Lin, H.T.; Wu, L.F. Blockchain technology adoption behavior and sustainability of the business in tourism and hospitality SMEs: An empirical study. Sustainability 2020, 12, 1256. [Google Scholar] [CrossRef]
  85. Bag, S.; Rahman, M.S.; Gupta, S.; Wood, L.C. Understanding and predicting the determinants of blockchain technology adoption and SMEs’ performance. Int. J. Logist. Manag. 2023, 34, 1781–1807. [Google Scholar] [CrossRef]
  86. Wong, L.-W.; Leong, L.-Y.; Hew, J.-J.; Tan, G.W.-H.; Ooi, K.-B. Time to seize the digital evolution: Adoption of blockchain in operations and supply chain management among Malaysian SMEs. Int. J. Inf. Manag. 2020, 52, 101997. [Google Scholar] [CrossRef]
  87. Queiroz, M.M.; Wamba, S.F. Blockchain adoption challenges in supply chain: An empirical investigation of main drivers in India and USA. Int. J. Inf. Manag. 2019, 46, 70–82. [Google Scholar] [CrossRef]
  88. SNS, 2022. Subramanian Swamy Seeks Deletion of ‘Socialism’ & ‘Securalism’ from Preamble, The Statesman. Available online: http://www.thestatesman.com/india/subramanian-swamy-seeks-deletion-1503106881.html (accessed on 14 August 2024).
  89. Angelis, J.; da Silva, E.R. Blockchain adoption: A value driver perspective. Bus. Horiz. 2019, 62, 307–314. [Google Scholar] [CrossRef]
  90. Koroma, J.; Rongting, Z.; Muhideen, S.; Akintunde, T.Y.; Amosun, T.S.; Dauda, S.J.; Sawaneh, I.A. Assessing citizens’ behavior towards blockchain cryptocurrency adoption in the Mano River Union States: Mediation, moderation role of trust and ethical issues. Technol. Soc. 2022, 68, 101885. [Google Scholar] [CrossRef]
  91. Blinder, M. Making cryptocurrencies more environmentally sustainable. Harv. Bus. Rev. 2018, 27. Available online: https://hbr.org/2018/11/making-cryptocurrency-more-environmentally-sustainable (accessed on 14 August 2024).
  92. Jaishankar, S. The India Way: Strategies for an Uncertain World; Harper Collins Publishers: New York, NY, USA, 2010. [Google Scholar]
  93. Berke, A. How safe are blockchains? It depends. Harv. Bus. Rev. 2017, 7. Available online: https://hbr.org/2017/03/how-safe-are-blockchains-it-depends (accessed on 14 August 2024).
  94. Chang, M.; Walimuni, A.C.S.M.; Kim, M.-C.; Lim, H.-S. Acceptance of tourism blockchain based on UTAUT and connectivism theory. Technol. Soc. 2022, 71, 102027. [Google Scholar] [CrossRef]
  95. Colombo, J.A.; Yarovaya, L. Are crypto and non-crypto investors alike? Evidence from a comprehensive survey in Brazil. Technol. Soc. 2024, 76, 102468. [Google Scholar] [CrossRef]
  96. Benitez, J.; Henseler, J.; Castillo, A.; Schuberth, F. How to perform and report an impactful analysis using partial least squares: Guidelines for confirmatory and explanatory IS research. Inf. Manag. 2020, 57, 103168. [Google Scholar] [CrossRef]
  97. Karuppiah, K.; Sankaranarayanan, B.; Ali, S.M. A decision-aid model for evaluating challenges to blockchain adoption in supply chains. Int. J. Logist. Res. Appl. 2021, 26, 257–278. [Google Scholar] [CrossRef]
  98. Bhalaji, R.K.A.; Sankaranarayanan, B.; Alam, S.T.; Ibne Hossain, N.U.; Ali, S.M.; Karuppiah, K. A decision support model for evaluating risks in a collaborative supply chain of the medical equipment manufacturing industry. Supply Chain Forum Int. J. 2021, 23, 227–251. [Google Scholar] [CrossRef]
  99. Karuppiah, K.; Sankaranarayanan, B.; Ali, S.M. A Novel Quality Function Deployment Based Integrated Framework for Improving Supply Chain Sustainability. Eng. Manag. J. 2022, 35, 285–298. [Google Scholar] [CrossRef]
  100. Download ADANCO. Universiteit Twente. Available online: https://www.utwente.nl/en/et/dpm/chair/pmr/ADANCO/ (accessed on 14 August 2024).
  101. Howard, M. Creation of a computer self-efficacy measure: Analysis of internal consistency, psychometric properties, and validity. Cyberpsychol. Behav. Soc. Netw. 2014, 17, 677–681. [Google Scholar] [CrossRef]
  102. Chandra, S.; Nanda Kumar, K. Exploring factors influencing organizational adoption of augmented reality in e-commerce: Empirical analysis using technology-organization-environment model. J. Electron. Commer. Res. 2018, 19, 237–265. [Google Scholar]
  103. Thong, J.Y.L. An integrated model of information systems adoption in small business. J. Manag. Inf. Syst. 1999, 15, 187–214. [Google Scholar] [CrossRef]
  104. Shiau, W.L.; Hsu, P.Y.; Wang, J.Z. Development of measures to assess the ERP adoption of small and medium enterprises. J. Enterp. Inf. Manag. 2009, 22, 99–118. [Google Scholar] [CrossRef]
  105. Jeon, B.; Han, K.; Lee, M.J. Determining factors for the adoption of e-business: The case of SMEs in Korea. Appl. Econ. 2006, 38, 1905–1916. [Google Scholar] [CrossRef]
  106. Fairfield, K.; Harmon, J.; Behson, S. Influences of the organizational implementation of sustainability: An integrative model. Organ. Manag. J. 2011, 8, 4–20. [Google Scholar] [CrossRef]
  107. Khan, E.A.; Quaddus, M. Development and validation of a scale for measuring sustainability factors of informal microenterprises—A qualitative and quantitative approach. Entrep. Res. J. 2015, 5, 347–372. [Google Scholar] [CrossRef]
  108. Dogu, F.U.; Aras, L. Measuring social sustainability with the developed MCSA model: Guzelyurt case. Sustainability 2019, 11, 20. [Google Scholar] [CrossRef]
  109. Pascual, L.M.; Curado, C.; Galende, J. The triple bottom line on sustainable product innovation performance in SMEs: A mixed methods approach. Sustainability 2019, 11, 1689. [Google Scholar] [CrossRef]
  110. Broadleaf Consulting. Tools for Measuring Collaboration. 2020. Available online: https://broadleafconsulting.ca/uploads/3/4/0/8/3408103/tools_for_measuring_collaboration.pdf (accessed on 14 August 2024).
  111. Thomson, A.M.; Perry, J.L.; Miller, T.K. Conceptualizing and measuring collaboration. J. Public Adm. Res. Theory 2009, 19, 23–56. [Google Scholar] [CrossRef]
  112. Thong, J.Y.L.; Yap, C.S. CEO characteristics, organizational characteristics and information technology adoption in small businesses. Omega 1995, 23, 429–442. [Google Scholar] [CrossRef]
  113. Davis, F.D.; Bagozzi, R.P.; Warshaw, P.R. User acceptance of computer technology: A comparison of two theoretical models. Manag. Sci. 1989, 35, 982–1003. [Google Scholar] [CrossRef]
  114. Sheel, A.; Nath, V. Antecedents of blockchain technology adoption intentions in the supply chain. Int. J. Bus. Innov. Res. 2020, 21, 564–584. [Google Scholar] [CrossRef]
  115. Kamble, S.; Gunasekaran, A.; Arha, H. Understanding the blockchain technology adoption in supply chains-Indian context. Int. J. Prod. Res. 2019, 57, 2009–2033. [Google Scholar] [CrossRef]
Figure 1. Primary technical aspects in the metaverse (Source: Huynh-The et al. [9]).
Figure 1. Primary technical aspects in the metaverse (Source: Huynh-The et al. [9]).
Sustainability 16 08527 g001
Figure 2. SOS framework.
Figure 2. SOS framework.
Sustainability 16 08527 g002
Figure 3. Research model.
Figure 3. Research model.
Sustainability 16 08527 g003
Figure 4. Structural model. Asterisk means significant (single = significant, double = strongly significant, triple = very strongly significant).
Figure 4. Structural model. Asterisk means significant (single = significant, double = strongly significant, triple = very strongly significant).
Sustainability 16 08527 g004
Figure 5. Cultural elements of supply chain collaboration. Source: Barratt [78].
Figure 5. Cultural elements of supply chain collaboration. Source: Barratt [78].
Sustainability 16 08527 g005
Table 1. Demographic data.
Table 1. Demographic data.
Demographic Data
Industry
Industry VerticalNumber of OrganizationsPercentage of Organizations
Pharmaceuticals154.2
Food and beverage82.2
Logistics61.7
Agriculture51.4
Chemical, metal, or material71.9
Electrical or electronics359.7
FMCG61.7
Automotive133.6
Manufacturing4211.7
Hospitality41.1
Retail164.4
Information technology11331.4
Fashion or jewelry20.6
Other8824.4
Age of Organization
AgeNumber of organizationsPercentage of organizations
Less than 5 years7320.3
More than 5 but less than 10 years4612.8
More than 10 but less than 15 years339.2
More than 15 but less than 20 years359.7
More than 20 but less than 25 years328.9
More than 25 years 14139.2
Technical Expertise of Respondent
Likert scale agreementNumber of respondentsPercentage of respondents
Strongly disagree (1)226.1
Disagree (2)4011.1
Neutral (3)9426.1
Agree (4)14339.7
Strongly agree (5)6116.9
Seniority of Respondents
Level of SeniorityNumber of respondentsPercentage of respondents
Part-time employee123.3
Full-time employee11130.8
Manager4512.5
Senior management6317.5
CXO or owner11933.1
Other102.8
Table 2. Inter-construct correlations.
Table 2. Inter-construct correlations.
Inter-Construct Correlations
ConstructCSACOLSQSSEcSEnSADIRAEXP
CSA1
COL0.42511
SQ0.25320.43661
SS0.19110.40970.30461
EcS0.22740.19460.22660.45961
EnS0.19960.34810.2050.67610.40821
ADI0.08580.39820.69430.2540.29030.33431
RA0.23140.41040.78610.27810.27510.26440.70681
EXP0.50110.41570.4280.20530.19610.25870.43610.48261
Table 3. Coefficient of determination.
Table 3. Coefficient of determination.
Coefficient of Determination (R2)
ConstructCoefficient of Determination (R2)Adjusted R2
ADI0.61570.6036
EXP0.23290.2308
Table 4. Summary of effects.
Table 4. Summary of effects.
Summary of Effects
Effectt-Valuep-Value (1-Sided)SupportType
CSA -> ADI−3.92460Strongly significantNegative
COL -> ADI1.8650.0312SignificantPositive
SQ -> ADI6.53370Strongly significantPositive
SS -> ADI−2.37590.0088Strongly SignificantNegative
EnS -> ADI3.07240.0011Strongly significantPositive
EcS -> ADI2.23270.0129SignificantPositive
EXP -> ADI2.34470.0096Strongly significantPositive
RA -> EXP9.61940Strongly significantPositive
RA -> EXP -> ADI2.15670.0156SignificantPositive
Table 5. Goodness of fit.
Table 5. Goodness of fit.
Goodness of Fit
Saturated ModelEstimated Model
ValueHI95HI99ValueHI95HI99
SRMR0.03920.04790.05250.05820.05120.055
dULS0.81171.21121.45561.78791.38291.5944
dG0.58781.19142.2950.64821.33732.5487
Disclaimer/Publisher’s Note: The statements, opinions and data contained in all publications are solely those of the individual author(s) and contributor(s) and not of MDPI and/or the editor(s). MDPI and/or the editor(s) disclaim responsibility for any injury to people or property resulting from any ideas, methods, instructions or products referred to in the content.

Share and Cite

MDPI and ACS Style

Paliwal, V.; Chandra, S.; Sharma, S. Adoption Intention of Blockchain Technologies for Sustainable Supply Chain Management in Indian MSMEs. Sustainability 2024, 16, 8527. https://doi.org/10.3390/su16198527

AMA Style

Paliwal V, Chandra S, Sharma S. Adoption Intention of Blockchain Technologies for Sustainable Supply Chain Management in Indian MSMEs. Sustainability. 2024; 16(19):8527. https://doi.org/10.3390/su16198527

Chicago/Turabian Style

Paliwal, Vineet, Shalini Chandra, and Suneel Sharma. 2024. "Adoption Intention of Blockchain Technologies for Sustainable Supply Chain Management in Indian MSMEs" Sustainability 16, no. 19: 8527. https://doi.org/10.3390/su16198527

APA Style

Paliwal, V., Chandra, S., & Sharma, S. (2024). Adoption Intention of Blockchain Technologies for Sustainable Supply Chain Management in Indian MSMEs. Sustainability, 16(19), 8527. https://doi.org/10.3390/su16198527

Note that from the first issue of 2016, this journal uses article numbers instead of page numbers. See further details here.

Article Metrics

Back to TopTop