Next Article in Journal
DTM-Based Analysis of Hot Topics and Evolution of China’s Energy Policy
Next Article in Special Issue
Trainee Teachers’ Shift towards Sustainable Actions in Their Daily Routine
Previous Article in Journal
Impact of Environmental Regulation on the Resilience of Marine Economy: A Case Study of 11 Coastal Provinces and Cities in China
Previous Article in Special Issue
The Feminisation of Poverty in European Union Countries—Myth or Reality?
 
 
Font Type:
Arial Georgia Verdana
Font Size:
Aa Aa Aa
Line Spacing:
Column Width:
Background:
Article

The Paradox of Progress towards SDG7: Governance Quality and Energy Poverty Dynamics in Pakistan

by
Rongbing Liu
1,
Afifa Qadeer
1,
Junqi Liu
1,
Suleman Sarwar
2,* and
Muhammad Wasim Hussan
1,*
1
School of Finance & Trade, Liaoning University, Shenyang 110036, China
2
Department of Finance and Economics, College of Business, University of Jeddah, Jeddah 23218, Saudi Arabia
*
Authors to whom correspondence should be addressed.
Sustainability 2024, 16(19), 8291; https://doi.org/10.3390/su16198291
Submission received: 28 July 2024 / Revised: 17 September 2024 / Accepted: 18 September 2024 / Published: 24 September 2024
(This article belongs to the Special Issue Sustainable Development Goals: A Pragmatic Approach)

Abstract

This study investigates the multidimensional aspects of energy poverty in Pakistan from 2000 to 2022, specifically evaluating the direct, indirect, and total effects of socioeconomic and environmental factors. We employed Partial Least Squares Structural Equation Modeling (PLS-SEM) to examine the impacts of income, population, governance quality, energy intensity, fuel prices, and renewable energy consumption on energy poverty. The study further contributes by examining the mediating role of governance quality and developing the World Governance Indicators (WGI) Index. The findings indicate significant negative effects of energy intensity and renewable energy consumption on energy poverty. Conversely, population growth and income levels demonstrate positive effects, contradicting conventional economic development and energy access assumptions. Governance quality establishes direct and indirect effects that mediate most relationships between independent variables and energy poverty. Bootstrapping analysis confirms the significance of governance quality as a mediator. The model describes significant energy poverty variance with robust predictive relevance. This study emphasizes the need to adopt a comprehensive strategy to decrease Pakistan’s energy poverty by articulating socioeconomic, environmental, and governance factors. Our findings offer valuable information for policymakers to achieve UN Sustainable Development Goal 7, embarking on governance reforms, promoting sustainable growth, and enforcing investments in energy efficiency and renewable sources as Pakistan approaches the 2030 SDG 7 deadline.

1. Introduction

A major global problem, energy poverty impacts approximately a billion individuals who are without access to affordable and secure electricity. Energy is the essential force behind contemporary society, fueling various sectors such as industries, residences, and transportation networks [1,2]. Nevertheless, as the worldwide population grows and economies expand, the demand for energy increases, resulting in a complex set of challenges known as the world energy conundrum [3]. This complex issue involves aspects of sustainability, accessibility, affordability, and environmental effects among the primary urgent concerns of the 21st century. The core of the global energy challenge is the conflict between the high energy demands of continuous population growth and the reduction of the harmful environmental effects of energy generation and consumption [4]. Despite their historical status as primary sources of energy, fossil fuel extraction, burning, and greenhouse gas emissions, which include coal, oil, and natural gas, lead to environmental devastation and global warming. Consequently, there is a collective need to switch to greener, more environmentally friendly energy sources like geothermal, hydropower, solar, and wind power [5]. Developing countries need help with basic access to power and clean energy, whereas developed economies have dependable energy facilities and services. Energy poverty jeopardizes public health, impedes economic growth, and maintains social inequity [6,7].
Furthermore, the global energy problem connects to geopolitical conflicts and economic inequalities. Energy reliance on a few oil-producing countries leads to inadequate global supply systems, and clashes over limited fossil fuel supplies frequently cause fuel crises and instability in global politics [8,9]. The shift towards renewable energy prospects to decentralize energy generation, diminish reliance on imported fuels, and promote energy self-sufficiency at the national and local levels. However, there are obstacles to the shift to sustainable energy. Despite significant progress, renewable energy systems encounter obstacles, such as intermittency, storage constraints, and initial expenses [10]. Moreover, the deeply rooted vested interests in the fossil fuel sector, combined with the lack of political drive and regulatory obstacles, can hinder the advancement of renewable energy implementation. A comprehensive and synchronized strategy is necessary, which incorporates technical advancements, governance changes, and active public involvement to overcome these difficulties [11].
The world attempts to address the problems of the global energy dilemma. The United Nations Framework Convention on Climate Change (UNFCCC) Conference of the Parties (COP) meetings [12] and the Sustainable Development Goals (SDGs) are at the center of these attempts [13]. All member countries of the United Nations accepted the Sustainable Development Goals in 2015, which offer an extensive plan to tackle the most important global issues. The Sustainable Development Goals (SDGs) offer a framework for nations to organize and set priorities for their initiatives to attain a sustainable energy future [14,15]. The temporal distribution of Sustainable Development Goals (SDGs) characterizes the change in research emphasis towards various SDGs. SDG-related publications reveal a consistent 14% increase during the 2020–2024 timeframe. Significantly, 62.2% of these publications are available with open access, indicating a remarkable 60% growth. This tendency suggests an increasing scholarly interest in Sustainable Development Goals (SDGs). The latest research [16] shows SDG 13 (Climate Action) as the primary area of concern. SDG 3, which emphasizes Good Health and Well-being, ranks second. SDG 11, which focuses on Sustainable Cities and Communities, is in third position, while SDG 7 is ranked 10th with 1591 published papers. SDG 7 highlights energy as a primary catalyst for achieving sustainable development and enhancing human welfare. It underscores the pressing necessity to tackle energy poverty, given that more than 700 million individuals globally still do not have access to power, and almost 2.4 billion depend on ineffective and environmentally harmful cooking techniques [17]. The objective is based on the shift towards sustainable energy sources, such as solar, wind, and hydropower, which are crucial for mitigating carbon emissions, addressing climate change, and maintaining the environment [18,19]. Fulfilling SDG 7 necessitates both the growth of renewable energy sources and substantial enhancements in energy efficiency, which can reduce energy use and promote environmentally friendly consumption and production habits [20].
Furthermore, Sustainable Development Goal 7 aims to foster inclusiveness by tackling inequalities in energy access, especially for excluded groups and women who bear a disproportionate burden of energy poverty. The objective further emphasizes the need for international collaborations and financial support to finance the shift towards sustainable energy generation systems. Sustainable Development Goal 7 promotes economic growth, social fairness, and environmental protection by ensuring affordable and sustainable energy access. It aligns energy programs with the overarching objectives of poverty reduction and climate adaptation.
The recent COP 28 aims to drive progress towards a more equitable, sustainable, and adaptable global energy future through global collaboration in renewable energy implementation, investment for clean energy initiatives in underdeveloped nations, technology advancement, and capacity-building activities [21,22].
In Pakistan, energy poverty is a profoundly ingrained problem that presents major obstacles to social progress, economic growth, and environmental sustainability [23,24]. Pakistan is under immense pressure to meet the energy requirements of its population, which exceeds 220 million, with a developing economy [25,26]. One of the most apparent indicators of Pakistan’s energy poverty is the frequent power outages and load shedding that many households and businesses encounter. Additionally, unstable electricity supplies exacerbate the disproportionate negative impact on senior citizens, women, and young people, among other vulnerable groups [27]. Apart from the scarcity of electricity, one major obstacle in Pakistan is to obtain renewable energy. According to a World Bank estimation, 60% of people use conventional biomass-based fuels like wood, agricultural waste, and animal excrement, which degrades the environment and causes domestic air pollution and respiratory ailments, i.e., allergies and asthma [28].
Pakistan’s energy poverty exacerbates environmental and socioeconomic challenges and hinders ecologically conscious progress. Dependence on fossil fuels, especially imported gas and oil, burdens the nation’s financial resources and exacerbates the issue of global warming, polluting the environment and greenhouse gas emissions resulting in energy poverty and environmental destruction. Pakistan’s energy poverty must be addressed with a multidimensional, holistic, and comprehensive strategy that incorporates social efforts, funding for infrastructure, policy reforms, and technological advancements [29].
Governance plays a crucial role in reducing energy poverty, which occurs when households cannot access modern energy services necessary for necessities such as cooking, heating, lighting, and communication [30,31]. Effective governance, which includes strong institutions, openness, accountability, and adherence to the rule of law, substantially impacts energy policy, infrastructure development, and resource allocation and affects the extent and severity of energy poverty. Good governance also fosters an environment conducive to innovation and adaptation in the energy sector, facilitates research and development, supports the adoption of new technologies, and promotes sustainable energy solutions through investment in renewable energy sources, energy storage technologies, and smart grid systems [32,33,34]. Additionally, governance supports the development of innovative business models, such as micro grids and pay-as-you-go systems that can provide affordable energy access to low-income households. Furthermore, a sound regulatory environment, underpinned by good governance, is critical for ensuring that energy markets function efficiently and equitably [35,36]. Effective regulation promotes competition, attracts private investment, and protects consumers from manipulation by setting fair tariffs, ensuring service quality, and preventing anticompetitive practices. Strong regulatory bodies, free from political interference, oversee the energy sector and enforce regulations impartially [33]. Effective governance determines the development, execution, and oversight of programs to reduce energy poverty. It is well-defined and consistent with energy policies that tackle energy supply and demand issues. Governance affects resource allocation, especially in rural or low-income areas. Effective resource allocation programs, like India’s Deen Dayal Upadhyaya Gramme Jyoti Yojana (DDUGJY), improve rural electrification as they possess strong governance frameworks [37]. Through governmental supervision and efficient policy formulation, India substantially reduced energy poverty by 30% in six states, extending the provision of electricity to all income and social groups from 2015 to 2018 [38]. Governance requires establishing institutions that oversee energy markets, encourage competition, and ensure affordable access to energy to prevent monopolistic practices and pricing structures. Effective governance promotes a competitive and transparent energy market environment and facilitates private sector investment in energy infrastructure, especially in regions with limited government capabilities.
Pakistan is unlikely to attain the Sustainable Development Goal 7 (SDG 7) targets by 2030, despite worldwide attempts and efforts established by the United Nations General Assembly in 2015 [39]. However, Pakistan still faces significant challenges to overcome energy poverty. Pakistan’s energy distribution issue stems from a complex interplay of socioeconomic disparities, governance failures, and geopolitical challenges. Income inequality influences energy access and affordability in Pakistan. While urban areas and high-income communities often have better energy infrastructure, many low-income households, especially in remote areas, need more access to the grid entirely [40]. This disparity propagates energy poverty. Due to income inequality, rich households can afford backup power systems (like generators), while poorer households are more likely to experience frequent outages and high tariffs.
Another major barrier to Pakistan’s efficient energy distribution is corruption. Within the energy sector, corruption is rampant at all levels, from misallocating resources to inflating project costs and mishandling money, using illicit connections to steal electricity, which burdens an already overburdened system [41,42]. Special interests have maintained control over the energy industry at the policy level due to ineffective administration and a lack of political will to pursue reforms. It gets worse when decision-makers and political connections profit from subsidized energy pricing.
The geopolitical context of Pakistan exacerbates the country’s energy distribution issue [43]. The nation is vulnerable to supply chain disruptions and global price changes due to its reliance on imported energy, particularly gas and oil. Potential energy cooperation, such as the Turkmenistan–Afghanistan–Pakistan–India (TAPI) gas pipeline, is impacted by geographical issues [44]. Cross-border energy projects face obstacles by political instability in the wider region, which further limits Pakistan’s capacity to diversify its energy supplies. Currently, a significant portion of the population still lacks accessibility to renewable energy, while the energy infrastructure is confronted with challenges related to energy demand [23,45]. Only six years remain until the 2030 deadline, so prompt action and meticulous preparation are needed to bridge this gap effectively.
Based on our extensive analysis and the consideration of SDG7 standpoints, our study offers significant contributions to energy poverty studies by addressing several gaps and integrating a comprehensive analytical framework, specifically in the context of developing countries like Pakistan. We conduct a holistic analysis of energy poverty, assimilating socioeconomic, energy-related issues, and governance aspects, with a detailed understanding of energy poverty dynamics. Our study contributes to existing literature through the following aspects. Firstly, our study explores the direct and indirect relationships between energy poverty and socioeconomic factors, energy intensity, fuel prices, and renewable energy consumption from 2000 to 2022 which provides a longitudinal perspective [46,47] of energy poverty dynamics in Pakistan. The study aims to explain the connection between income levels and energy poverty, with a challenge of economic development and access to energy simultaneously. Moreover, our study examines various energy sources and their impacts on energy poverty and adds to the literature on energy shifts in emerging economies as affordable and renewable energy alleviates energy poverty [48,49]. This holistic approach provides a nuanced understanding of how these variables interplay, which may be overlooked in other studies [50,51,52,53], focusing on individual aspects in isolation and not integrating the interplay between socioeconomic factors, fuel prices, and governance quality.
Secondly, by incorporating governance quality as a mediating factor, our research adds a crucial dimension to the analysis. The mediating role of governance quality is a relatively novel aspect of energy poverty research. Governance quality can influence the effectiveness of policies aimed at alleviating energy poverty and can mediate the impact of socioeconomic and environmental factors. Previous studies [54,55,56,57] investigated the determinants of energy poverty but have overlooked the important role of governance quality. This aspect needs to be explored more in existing literature, making this study innovative in highlighting the importance of governance.
Thirdly, this study employs Partial Least Squares Structural Equation Modeling (PLS-SEM) to construct an extensive and effective model. PLS-SEM allows for the analysis of complex relationships between observed and latent variables, providing a more accurate and comprehensive understanding of the factors influencing energy poverty. Many previous studies have used simpler statistical methods, which may not capture the full complexity of these relationships. For instance, studies [53,58,59,60,61] focused on specific indicators or regions. Still, they did not utilize PLS-SEM to analyze their data, potentially overlooking intricate interdependencies. Furthermore, by measuring the effect sizes of different factors, we offer a data-based framework for defining policy priorities in resource-constrained environments, as recommended by [62].
Fourthly, Pakistan faces distinctive socioeconomic and energy challenges similar to numerous emerging nations. The study’s emphasis on Pakistan will yield context-specific insights essential for developing targeted interventions, an aspect inevitably omitted in broader and more generalized studies. Our analysis evaluates Pakistan’s progress in achieving SDG7 by 2030, integrating academic research with global development goals, as [63] in their emphasis on sustainable development objectives. Our study links theoretical concepts and practical policy inferences, making valuable contributions to academic literature and policy development. That validates the [20,64] discussion on the practical challenges of achieving SDG7. Ultimately, it assists the nation’s efforts to achieve the United Nations Sustainable Development Goals (SDGs), namely SDG 7, and offers realistic policy recommendations.
Based on the contribution of this study following are some objectives. First, to investigate the direct and indirect relationships between energy poverty and socioeconomic factors (income level, population), energy intensity, fuel prices (oil, coal, natural gas, LNG), and renewable energy consumption in Pakistan. The second objective is to determine the mediating role of governance quality in the relationships between socioeconomic and environmental factors and energy poverty. The third objective of our study is to construct an effective and extensive PLS-SEM model that elucidates the intricate paths by which these variables influence energy poverty in Pakistan.
This study aims to assess the intricate interaction among socioeconomic, environmental, and governance elements that impact energy poverty in Pakistan. It will use PLS-SEM modeling to offer policymakers a detailed understanding of these factors and suggest practical approaches for attaining SDG7 goals by 2030.

2. Literature Review

Access to renewable energy sources is crucial to alleviate energy poverty and enhance the quality of life [58]. Numerous studies have highlighted the issues related to traditional biomass-based fuels like wood and manure as fuel causes domestic air pollution and respiratory illnesses, especially in underdeveloped nations where women and children are more likely to suffer from these conditions [28,65]. The availability of clean fuels, especially liquefied petroleum gas (LPG) and electricity, has been associated with reduced levels of energy poverty and strengthened socioeconomic parameters [66]. The relationship between income level, population, energy intensity, and renewable energy in relation to clean energy is complex, as it reflects the economic, demographic, and energy traits of the country [4,67,68].
The level of income is a crucial factor in determining energy poverty, as income significantly impacts households’ aptitude to buy contemporary energy products and services [61]. Energy costs disproportionately affect low-income households, resulting in energy scarcity and restricted access to other necessities [69,70]. Research has continuously demonstrated a negative relationship between energy poverty and income level, with greater incomes being linked to improved accessibility to dependable and environmentally friendly energy sources [71]. Rapid population growth in another reason for energy poverty, particularly in nations with inadequate resources and facilities. Fast urbanization and a growing population strain energy infrastructures, causing erratic service delivery and higher levels of energy poverty [72]. Studies reveal that population growth has a detrimental effect on people’s ability to access electricity, especially in rural and remote areas where the growth of infrastructure is inadequate [73].
The term “energy intensity” refers to the quantity of energy required to generate a single unit of economic activity and is also significantly correlated with energy poverty. High energy intensity can exacerbate energy poverty, which increases energy costs and adverse ecological effects, which indicates inadequacies in energy consumption [48]. Ref. [74] documented that controlling energy poverty to achieve sustainable development objectives necessitates a combination of energy-saving measures and a decrease in energy intensity. One effective approach to reduce energy poverty and mitigate the impacts of climate change is to enhance the proportion of renewable energy sources [48]. Renewable energy sources, such as hydro, wind, and solar power, offer environmentally friendly and long-lasting replacements for conventional fossil fuels [68]. Literature has demonstrated how renewable energy improves affordability, accessibility to energy, and environmental sustainability [75]. The interaction between income level, population dynamics, energy intensity, and renewable energy substantially impacts the availability of clean energy in Pakistan and provides a foundation for formulating the first hypothesis of this research.
H1: 
Energy poverty in Pakistan is significantly influenced by the nexus of socioeconomic, energy intensity, and environmental factors.
Effective governance significantly impacts the results of energy access, affordability, and sustainability. Robust governance structures and policies are linked to enhanced energy service provision, infrastructure advancement, and regulatory structures, resulting in increased energy accessibility and decreased poverty rates [30,31]. Effective governance standards, such as rational energy regulations, regulatory structures, and financial incentives for investment, reduce risks associated with energy poverty and facilitate renewable energy consumption [33]. Governance quality influences energy strategy, investments, and environmental regulations, which in turn influences energy intensity and the adoption of renewable energy. Transparent and liable governance structures facilitate sustainable energy shifts through venture capital investment, technological advancement, and public involvement in renewable energy initiatives [76,77].
According to [32,63] empirical research, governance quality mediates the relationship between socioeconomic determinants, energy availability, and poverty. Countries with well-functioning governance structures show a more pronounced connection between income levels, population dynamics, energy intensity, renewable energy consumption, and energy poverty. In countries with robust governance, energy policies are often inclusive and well-targeted, ensuring that vulnerable populations receive the necessary support. Strong governance in Germany has led to effective energy policies promoting renewable energy and energy efficiency, significantly reducing energy poverty rates [78]. Conversely, in countries with weak governance, corruption may influence energy policies, resulting in misallocation of resources and insufficient support for people with low incomes. In Nigeria, poor governance has contributed to widespread energy poverty despite the country’s abundant energy resources [79].
The energy governance in Morocco enabled significant private investments in renewable energy, such as the Noor Ouarzazate Solar Complex, which is among the largest solar power plants [80]. The rigorous regulatory systems assured the provision of affordable energy, therefore mitigating energy poverty. Bangladesh has achieved significant progress in alleviating energy poverty by implementing effective governance measures that have enabled the widespread adoption of Solar Home Systems (SHS) in rural regions [81]. The Infrastructure Development Company Limited (IDCOL) initiative has successfully established energy supply to more than 4 million households. Strong governmental control, useful financial incentives, and a mechanism that enabled cost recovery while enhancing access to sustainable energy are all part of the governance structure supporting this initiative. Botswana effectively controlled corruption through prudent governance practices to enhance its energy industry [82]. In contrast, Nigeria, although a major global oil producer, experiences substantial energy poverty mostly due to corrupt governance systems [83]. Despite the considerable potential income from natural resources, the mismanagement of oil earnings, power sector reforms, and infrastructural endeavors have resulted in the persistence of energy poverty among large population segments. This literature is consistent with our second hypothesis; hence, on the basis of the mentioned studies, we developed our second hypothesis.
H2: 
Governance quality enhances the impact of socioeconomic and environmental factors to reduce energy poverty, particularly through income levels, population dynamics, energy intensity, and renewable energy consumption.
Governance quality includes the authority’s efficacy, accountability, and integrity to run the economy. Numerous scholarly investigations have emphasized the noteworthy influence of governance quality on positive development consequences, such as energy poverty mitigation, economic development, and environmental durability [74]. Strong governance structures are necessary to effectively address energy poverty and advance sustainable energy accessibility. Transparent, efficient, and responsible governance systems enable the creation and execution of energy policies, ensure fair resource allocation, and ensure the availability of clean and affordable energy services [84,85]. Studies have documented that countries with better governance quality experience less energy poverty because they have stronger enforcement of regulations, consistent policies, and improved infrastructure [33]. Effective governance frameworks enable collaborative efforts among stakeholders, leading to improved energy accessibility, reduced energy costs, and enhanced service reliability [86]. In Pakistan, the impact of governance quality on energy poverty has been recognized as a crucial factor influencing the efficiency and progress of the energy sector and the results of poverty [29]. Inadequate governance structures, bureaucratic inefficient and bottleneck processes, and corruption have impeded the progression of energy sector transformations and infrastructural development, resulting in energy poverty and socioeconomic inequalities [87].
Research findings of [53] suggest that improving governance quality might directly reduce energy poverty by enhancing the implementation of policies, allocation of resources, and collaboration of stakeholders. Improved performance of governing authorities, enhanced accountability and transparency, and combating corrupt behavior are needed to achieve sustainable energy access and reduce energy poverty in Pakistan [74]. The mentioned direct impact of effective governance gives us the base to formulate our third hypothesis.
H3: 
Governance quality has a direct negative effect on energy poverty in Pakistan.
Literature shows [46,50,55,88] that the advancement made towards achieving the goals of SDG 7 has been a combination of positive and negative outcomes. Even if there have been tremendous advancements in certain areas, there remain numerous obstacles to overcome and gaps to close before 2030, with access to reliable, affordable, and environmentally friendly energy [89]. Therefore, there is a clear need for more focused research in Pakistan. This research gap underscores the importance of further investigation to understand this correlation within Pakistan’s distinct socioeconomic landscape.

3. Research Methodology

3.1. Composition of WGI Index

This study examines the relationship between governance indicators and energy poverty in Pakistan. The World Governance Indicators (WGI) play an essential role in the analysis. These indicators comprise five dimensions: Political Stability and Absence of Violence/Terrorism, Government Effectiveness, Regulatory Quality, Rule of Law, and Control of Corruption. They offer a thorough evaluation of a country’s governance performance. We initially collected the World Governance Indicators (WGI) data for Pakistan from 2000 to 2022. The dataset includes annual estimates for the five WGI variables, with higher values indicating stronger governance performance. However, separate analyses of these variables may result in potential multicollinearity problems and mislead the interpretation of the findings [90,91].
To address this potential issue, we applied factor analysis techniques to integrate the information from the five WGI variables into a unified composite index. Our approach is meticulous, and we performed a common factor analysis in Table 1, and results show that a single latent factor can explain a substantial portion of the variation in the WGI variables by following the [92] approach. The factor loadings demonstrate the strong correlations between the variables and the latent factor, ranging from 0.94 to 0.98.
Our study uses principal component analysis (PCA) to derive a unique factor based on the outcomes of the common factor analysis. This factor represents the shared variation across the five WGI variables and validates our index composition that consolidated the governance information into a single measure.
Furthermore, we employ dynamic factor analysis, an expanded version of factor analysis that includes time-series data, to model the fluctuations in the fundamental component across time Table 2. This technique examines the potential connection between consecutive data points and the interdependence among distinct parts of the data. Additionally enhances our understanding of how the notion of governance, as measured by the WGI variables, evolves over time.
The dynamic factor analysis indicates that the latent factor gradually declines over time, with occasional variations. However, the factor loadings exhibit a consistent level of stability, demonstrating that the connections between the observable WGI variables and the latent factor do not experience substantial changes across the studied timeframe.
At first, the composite index using the factor scores exhibited negative values for all years. It is crucial to understand that negative numbers do not always indicate insufficient effectiveness in governance; rather, negative values illustrate that Pakistan’s performance is below the global average, which is set at 0 for the WGI variables [91]. To clarify the index values, we modified the index scale to range from 0 to 100, where 50 equates to the worldwide average, as recommended by [93,94]. The rescaling method entailed standardizing the index values and implementing a linear transformation to translate the normalized values to the target range. The rescaled composite index presents a more precise measure, where values above 50 reflect performance exceeding the worldwide average, and values below 50 indicate a decline in performance from the global average. Subsequently, the study uses a rescaled index for further research to investigate its relationship with energy poverty in Pakistan.
Through factor analysis techniques, we combined the five WGI variables into a single composite index [95] to represent the core governance paradigm in a more concise, parsimonious, and interpretable way while maintaining essential data on Pakistan’s governance performance over time. This approach resolves possible problems related to multicollinearity and makes it significantly easier to include governance indicators in our investigation of energy poverty in Pakistan. The approach is mathematically represented by the Equation (1).
The study aims to offer a more precise and succinct assessment of the state of governance by employing dynamic factor analysis as discussed by [96,97], to facilitate stakeholders and policymakers to develop a more comprehensive understanding of Pakistan’s governance initiatives.
S I , J , T = S i j t ,   i = 1 ,   j = 1 ,   2 , , 5 ,   t = 1 ,   2 , . , T
Our study establishes the matrix Z of S I , J , T which includes the elements S i j t where i represents Pakistan, j represents the five WGI variables, and t corresponds to time. This matrix contains temporal data on the WGI variables over time for Pakistan, as represented by Equation (1). As indicated by Equation (2), we decompose the correlation matrix Z of S I , J , T into three smaller components and combine them. The three components of this equation are
X = X I ρ * + X I T + X T *
The static matrix X I * represents Pakistan, illustrating the intertemporal correlation between the WGI variables. The temporal dimension does not impact this static matrix. The dynamic difference matrix X I T integrates the WGI variables and time. The average dynamic change matrix, represented as X T * , displays changes across time while excluding the country-specific component.
Equation (2) is simplified into Equation (3) in the following way:
X = X I * + X I T + X T * = X T + X T *
X T is the principal component analysis average correlation matrix across years, derived through the transformation of panel data into a cross-sectional matrix. X T * refers to a linear regression model extract that captures fluctuations across time [96,97].
As indicated in Equation (4), we use X T to compute the solution and identify the primary components from the correlation matrix to reduce dimensionality.
X T = 1 T t = 1 T X t
This Equation represents the average correlation matrix calculated across years and displays the temporal fluctuations of the WGI variables. Data standardization is crucial to mitigate the impact of various scales and units of measurement between 2000 and 2022. For this uniformity, the data are comparable and suitable for analysis [98,99]. Subsequently, we conducted a dynamic factor analysis to explore the results for each WGI variable. The dynamic factor analysis results validate that dimensional reduction parallels expectations. Furthermore, we calculated the cumulative variance contribution rate, followed by [100], and noticed it is close to 100%. It suggests that, as shown in Table 1, the significance of interpretation for the five WGI variables is approximately in line with the predicted level.

3.2. Partial Least Squares Structural Equation Modeling

This study employs Partial Least Squares Structural Equation Modeling (PLS-SEM) to examine the complex, intricate connections among socioeconomic determinants, energy-related variables, governance quality, and energy poverty in Pakistan used by [101,102] and recommended by [103,104]. The selection of PLS-SEM is due to its ability to handle complex models that involve several constructs, indicators, and interactions. Additionally, it is known for its robustness and ability to handle non-normal data and small sample sizes [105]. Our approach aligns with previous studies [60,106] on energy poverty. Given the specific attributes of our data and the complexity of our model, (PLS-SEM) is very suitable for this research.

3.3. Data and Variables

The study employs annual data from 2000 to 2022 for Pakistan. The dependent variable is energy poverty, measured by access to clean fuels and technology for cooking, following the approach of [107]. Independent and mediating variables include a wide range of socioeconomic, environmental, and energy-related variables. The variables encompassed in the dataset are listed in Table 3:
All variables are log-transformed to tackle putative non-linearity and enhance the model fit, an approach [108] utilized in their energy poverty study analysis.

3.4. Model Specification

Our study employs the PLS-SEM methodology to pursue our research objectives and test our hypotheses. This approach enables us to investigate the intricate relationships between socioeconomic determinants, energy-related variables, governance quality, and energy poverty in Pakistan. Table 4 depicts the variables specification model.
The WGI index acts as both an exogenous variable and as a mediator, following an identical strategy to [35,109] in their studies. The structural relationships in our model are illustrated in Equations (5)–(8), which incorporate direct effects, mediating effects, indirect effects, and total effects, following the integrated modeling methodology of [110,111].

3.4.1. Direct Effects on Energy Poverty

E P = β 1 I n c o m e + β 2 P o p + β 3 W G I I + β 4 E I + β 5 O P + β 6 C P + β 7 N G P + β 8 L N G + β 9 R e n e w + ε 1
This Equation captures the core of our model, specifically targeting our primary research objective to determine the factors of energy poverty in Pakistan. Each β coefficient signifies the direct effect of an independent variable on energy poverty (EP). It enables us to test our hypotheses concerning the impacts of income level (Income), total population (Pop), governance quality (WGII), energy intensity (EI), energy prices (OP, CP, NGP, LNG), and renewable energy consumption (Renew) on energy poverty (EP).

3.4.2. Effects on Governance Quality (Mediator)

W G I I = γ 1 I n c o m e + γ 2 P o p + γ 3 E I + γ 4 O P + γ 5 C P + γ 6 N G P + γ 7 L N G + γ 8 R e n e w + ε 2
This Equation models the factors that influence governance quality specifically emphasizing our secondary objective to observe the role of governance in energy poverty dynamics. It enables us to test hypotheses regarding the impact of different factors on governance quality, which subsequently affects energy poverty.

3.4.3. Indirect Effects

I E _ i = γ i × β 4 f o r   i = 1   t o   8
This Equation assesses the indirect effects of every exogenous variable on energy poverty by considering governance quality. It supports us in addressing our research objective by grasping the mediating role of governance in the relationship between different components and energy poverty and examining our hypotheses regarding indirect effects.

3.4.4. Total Effects

T E _ i = β _ i + I E _ i f o r   i = 1   t o   8 , e x c l u d i n g   β 4
This Equation comprehensively incorporates the direct and indirect effects and provides a thorough understanding of each variable’s total effect on energy poverty. It fulfills our objective to evaluate the overall influence of several factors on energy poverty, implemented both directly and through a governance-mediated path. In Equations (5)–(8), β 1 to β 9 and γ 1 to γ 8 represents path coefficients and ε 1 and ε 2 denote the error terms.
These Equations together allow us to test our hypotheses regarding the direct, indirect, and total effects of several socioeconomic and energy-related factors on energy poverty in Pakistan. By addressing governance quality as both a direct factor and a mediator, we can investigate the complex connections between institutional factors and energy poverty, confronting the multifaceted nature of this issue in developing countries.

4. Results and Discussion

4.1. Descriptive Analysis

Our comprehensive descriptive analysis includes the central tendency, dispersion, and distribution shape measures and reveals a significant finding. This method is similar to the approach employed by [112], who presented comprehensive descriptive statistics in their study of energy poverty in Nigeria. We observe a rising trend of energy poverty, which aligns with the results of [61] in their examination of Indian households. This alignment with previous studies reinforces the validity of our findings. Table 5 displays the descriptive statistics for all variables used in the study.
The descriptive statistics indicate considerable variability in the variables during the study period. Energy poverty demonstrates an increasing tendency (mean = 3.59, SD = 0.27), indicating a long-standing concern in Pakistan. Income level (mean = 7.17, SD = 0.16) and total population (mean = 19.07, SD = 0.14) demonstrate consistent growth, indicating Pakistan’s economic and demographic shifts. The WGI index with (mean = 3.50, SD = 0.10) demonstrates minor fluctuations, suggesting variations in governance quality. Energy intensity indicates a declining trend (mean = 1.50, SD = 0.09), suggesting progress in energy efficiency. Energy prices, specifically oil (mean = 4.09, SD = 0.52) and coal (mean = 4.46, SD = 0.62), indicate significant volatility reflecting global market dynamics. The skewness and kurtosis values suggest that many variables are almost normally distributed, which supports the rationale for using log-transformed data in our analysis.

4.2. Measurement Model Assessment

Since our model uses single-item measurements, standard assessments such as internal consistency reliability (Cronbach’s alpha, composite reliability) and convergent validity are not pertinent. We analyze the collinearity between indicators employing Variance Inflation Factor (VIF) values in Table 6, as proposed by [103,113].
VIF values above 5 suggest potential collinearity issues [114], Figure 1.
Various variables in our model exceed the specified threshold, notably income level (VIF = 12.34), total population (VIF = 15.21), and natural gas price (VIF = 9.15). Our results indicate the presence of multicollinearity, specifically for total population and income level, similar to the findings of [115,116]. It validates the presence of multicollinearity and justifies using PLS-SEM (Python 3.12.4), which is more robust to such problems than traditional regression methods. The high VIF values indicate that these variables share considerable variance, which is to be anticipated due to the interrelated nature of socioeconomic and energy dynamics. However, this multicollinearity does not affect the predictive power of the model.

4.3. Structural Model Assessment

The structural model assessment examines the relationships between exogenous variables, the mediator (World Governance Indicators Index), and the endogenous variable (Energy Poverty). The model reveals important pathways and the relative significance of different variables, offering insights into the complex and multifaceted interplay of socioeconomic and governance factors in influencing energy access and affordability.

4.4. Path Coefficients and Significance

The study examines the structural model by analyzing the path coefficients, their statistical significance, and their relevance. Table 7 presents these results.
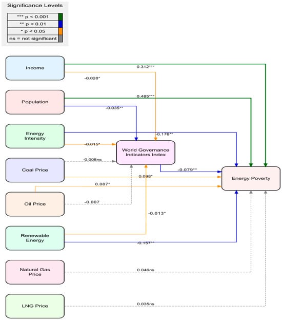
The results reveal that the majority of the hypothesized relationships are statistically significant. Income level ( β = 0.312, ρ < 0.001) and total population ( β = 0.485, ρ < 0.001) have a strong positive impact on energy poverty and support our hypotheses and are aligned with the findings reported by [67,117]. Results indicate that as population and income levels increase, the challenge of energy poverty becomes more severe, potentially because of higher increased energy consumption and potential imbalances in energy distribution. The WGI index indicates a significant negative effect ( β = −0.079, ρ = 0.006), underscoring the crucial role of effective and efficient governance in mitigating energy poverty. This finding is consistent with the existing literature [30] highlighting the impact of governance quality on energy accessibility and affordability. Establishing high governance quality, signified by robust public services and minimal corruption, is crucial for enacting policies that efficiently tackle energy poverty [31]. Oil and coal prices show modest but significant positive effects and demonstrate that a rise in these prices intensifies energy poverty. Rising fossil fuel prices increase energy costs, reducing real purchasing power. Ref. [118] study indicates that this tendency is associated with increased energy poverty during the global energy crisis, especially among low-income households. The findings underscore the pressing necessity for policies to tackle the volatility of fossil fuel costs and advocate for sustainable energy alternatives to alleviate energy poverty [48].
Energy intensity ( β = −0.176, ρ = 0.002) and renewable energy consumption ( β = −0.157, ρ = 0.003) display significant negative effects. The negative impact of energy intensity and renewable energy consumption on energy poverty align with the findings of [119,120], respectively, hence validating our hypotheses (Figure 2). This specifies that developments in energy efficiency and expanded usage of renewable energy can significantly help in mitigating energy poverty. Surprisingly, the effect of natural gas and LNG prices is not statistically significant, contrary to our expectations. One plausible factor may be Pakistan’s convoluted natural gas and LNG pricing structures. Various elements, like government rules, subsidies, or contract lengths, can influence the pricing mechanism and may obscure the direct effect of global price variations on the variable under investigation. Our finding aligns with prior research that underscores the intricacies of energy pricing in developing countries [121,122]. However, it contradicts studies [123] proposing a more direct correlation between fuel prices and domestic energy usage.
Another aspect to consider is the minor contribution of natural gas and LNG to household energy consumption in Pakistan. The complex correlation between energy prices and residential energy use is shaped by various socio-economic, political, and cultural elements that might differ in different contextual regions.

4.5. Model’s Explanatory and Predictive Power

To measure the model’s explanatory power, we assess the R-squared R 2 value Table 8 for the endogenous construct (energy poverty). To assess predictive relevance, we employ the Stone–Geisser Q 2 value.
Our model’s high R 2 value (0.968) implies that the model describes 96.8% of the variance in energy poverty, which signifies considerable explanatory power. The adjusted R 2 of 0.955 provides strong evidence, even considering the number of predictors. Ref. [124] states that R 2 values of 0.75, 0.50, and 0.25 are categorized as substantial, moderate, and weak, respectively. Our R 2 value surpasses the threshold required for substantial explanatory power. These results are similar to the findings of [125] in their extensive energy poverty study.
The Q 2 value of 0.942 is considerably greater than zero, representing the strong predictive significance of the model. Q 2 values above 0, 0.25, and 0.50, defined by [103], indicate the PLS path model’s small, medium, and large predictive importance. Our Q 2 results clearly show that the model has a large predictive relevance and significance for energy poverty.

4.6. Effect Sizes

We employ the f 2 effect sizes Table 9 to assess each predictor’s practical relevance, a method commonly employed in energy poverty research, as demonstrated by [126]. According to [127] guidelines, f 2 values of 0.02, 0.15, and 0.35 signify small, medium, and large effects, respectively. Figure 3 demonstrates the graphical representation of effect size.
Our effect size total population analysis confirms a significantly large effect size ( f 2 = 0.452), demonstrates its strong practical significance to determine the energy poverty. Income level has a medium effect ( f 2 = 0.287), while the left over variables show small effect sizes on energy poverty. The effect sizes offer further supportive data for the path coefficients to prioritize components to handle energy poverty.

4.7. Mediation Analysis

To evaluate the mediating role of governance quality (WGI index), we performed a mediation investigation employing the approach proposed by [128]. Table 10 and Figure 4 displays the indirect effects and their statistical significance.
The findings demonstrate the significant mediating effects of governance quality on the connections between most independent variables and energy poverty, except for oil and coal prices. These findings are consistent with the results of [36,129], noted the key role of governance in energy poverty evolution. It affirms our hypothesis of the governance quality as a mediator. The negative indirect effects indicate that advancements in governance quality can boost the influence of additional contributing variables to reduce energy poverty. The research conducted by [83,84] emphasizes that effective governance enhances the provision of regulatory rules, essential for providing fair and equal access to energy resources. Strong governance structures enable countries to establish a conducive environment for the efficient implementation of policies targeting the reduction of energy poverty, optimizing the effectiveness of supplementary interventions. Figure 5 presents the structure model assessment of the direct and mediating effects of variables.

4.8. Bootstrapping for Mediation

To strengthen the validity of the mediation results and address potential limitations associated with normal theory techniques in small sample sizes, we conducted bootstrapping with 5000 subsamples, a method also utilized by [130] in their poverty governance research. Table 11 and Figure 6 presents the bootstrap estimates and confidence intervals for the indirect effects.
Our rigorous methodology verifies the significance of the mediating effects for income level, total population, energy intensity, and renewable energy consumption, as their confidence intervals do not contain zero. Furthermore, our study presents persuasive evidence to support our mediation hypothesis, emphasizing the significance of governance quality in influencing the energy poverty trends in Pakistan.

4.9. Total Effects Analysis

To obtain a thorough comprehension of the influence of each factor on energy poverty, we compute the total effects, which include both direct and indirect effects (refer to Table 12 and Figure 7).
Our total effects examination indicates that the total population has the highest overall impact on energy poverty (0.450), followed by income level (0.284), which aligns with the findings of [88,131] on energy poverty. The noteworthy negative total effects of energy intensity (−0.191) and renewable energy (−0.170) corroborate the conclusions of [132], respectively highlighting the significant potential of renewable energy to combat energy poverty. Energy communities, as localized collectives striving for sustainable energy goals, have a vital role in promoting multiple Sustainable Development Goals (SDGs), namely SDG 7 (Affordable and Clean Energy), SDG 11 (Sustainable Cities and Communities), and SDG 13 (Climate Action) [16]. By facilitating the local communal ownership and administration of renewable energy resources, these communities may directly supply cost-effective and sustainable electricity to those deemed highest at risk of experiencing energy poverty. This decentralized strategy enables local production and consumption of energy, generally at a reduced cost compared to conventional energy suppliers, alleviating the financial strain on low-income people [133]. By offering individuals and communities more autonomy over their energy sources, energy communities advance energy justice, guaranteeing everyone access to cost-effective and sustainable energy and substantially reducing energy poverty. Moreover, they strengthen the ability to withstand high energy expenses and promote active participation from the local community, increasing energy availability for underprivileged communities.
The WGI index, although its direct impact is limited, plays a crucial role in mediating the effects of other variables, emphasizing the vital role of governance in tackling energy poverty. This comprehensive analysis shows strong evidence in support of our hypotheses. It provides valuable insights into the complicated mechanism of energy poverty in Pakistan, which is consistent with and improves the findings of recent literature in this study domain.

5. Conclusions and Policy Implications

5.1. Conclusions

Our findings emphasize the crucial role of governance quality as a mediator between different socioeconomic and energy-related factors and energy poverty in Pakistan, especially relevant given the impending 2030 deadline for SDG7, which strives to provide universal access to affordable, consistent, and sustainable energy. This study validates that income level and population growth positively and substantially impact energy poverty. Our results validate the “energy ladder” theory [134] but specify that developing countries like Pakistan move at different paces. This complication highlights the challenges of SDG7 goals by 2030 and suggests that economic development alone will not be enough to achieve this goal. The study highlights the negative relationships between energy intensity and renewable energy consumption with energy poverty and affirms the energy transition theory, which suggests that advanced technology and transition to cleaner energy sources can help reduce energy poverty [135]. The governance quality (WGI index) significantly mediates the relationship between most independent variables and energy poverty. It validates the institutional theory in energy policy [59]. This assertion indicates that the effectiveness of energy poverty elevation strategies depends on the efficacy of governance and institutions. Our research conclusion provides insight into why Pakistan, despite its efforts, might need help to meet SDG7 targets and emphasizes the importance of institutional reforms alongside technical solutions, aligning with the results of [136]. The disparity effects of various energy prices on energy poverty (significant for oil and coal, non-significant for natural gas and LNG) underscore the intricate relationship between global energy markets and regional energy poverty characteristics. The volatility of oil and coal prices indicates that Pakistan’s energy mix and pricing structure may require modification to comply more effectively with SDG7 targets and protect vulnerable populations from energy poverty [45,87].

5.2. Policy Implications

To address the persistent obstacles towards SDG7 objectives, policymakers in Pakistan must give precedence to unified national energy initiatives with this goal. It entails establishing clear, time-bound targets to enhance energy accessibility, efficiency, and renewable energy adoption that coincide with the 2030 deadline [60,137].
Our counterintuitive finding of income level highlights the need for more reasonable economic growth policies, such as the introduction of subsidies on solar panels or progressive energy pricing mechanisms to ensure energy access for all societal groups, complying with the “leave no one behind” premise of the SDGs [4,61]. The negative effect of high energy intensity on energy poverty urges policymakers to prioritize programs in both industrial and residential sectors that improve energy efficiency, such as the implementing rules, appliance standards, and the adoption of industrial energy management technologies mediating role of governance quality indicates that effective governance is essential for the reduction of energy poverty in Pakistan. It is crucial to increase the autonomy of regulatory institutions to conduct energy market regulation, enforce energy efficiency standards, and implement transparent tariff regulations without political interference. Transparency through implementing rigorous audits and imposing penalties for electricity theft is essential to combat corruption [30,32]. Establishing regional autonomous organizations is also necessary to cater effectively to the varied requirements of each province in Pakistan. Provinces can assume more accountability for energy management and customize solutions to meet their unique needs when energy distribution is decentralized. The diverse effects of energy prices emphasize the necessity for effective, nuanced, sophisticated price policies. Pakistan’s experience building wind and solar farms with the private sector has demonstrated that public–private partnerships (PPPs) can result in more effective project delivery [138]. These collaborations ought to be promoted, with the government helping to share risk and giving investors assurances. The government should also finance large-scale renewable energy projects by issuing green bonds, as green bonds have the potential to appeal to both local and global investors concerned with sustainable development. International organizations, including the Green Climate Fund (GCF), have already provided Pakistan with climate financing [139]. Reducing dependence on imported fossil fuels can be achieved by facilitating the development of solar, wind, and hydroelectric infrastructure by implementing well-designed programs that increase access to these funds.
The Pakistani government has established ambitious renewable energy objectives to increase the proportion of renewable energy sources in the national energy mix to 60% by 2030. The Gharo Wind Corridor and the Quaid-e-Azam Solar Park are noteworthy projects that the Alternative Energy Development Board (AEDB) has already successfully supported [140]. Nevertheless, further endeavor is required to expand these to achieve the objectives set for 2030. In order to promote energy efficiency in businesses, households, and agriculture, the government has launched programs such as the National Energy Efficiency and Conservation Act of 2016. Nevertheless, there has been uneven execution, and more work is required to guarantee broad adoption.
Although this study focuses on the 2030 deadline (SDG 7), sustained efforts in critical areas are necessary to achieve long-lasting gains for long-term sustainability after 2030. First, investing in renewable energy infrastructure, including grid modernization and energy storage, can help manage intermittent renewable sources and improve system resilience. Furthermore, supporting decentralized energy systems like micro-grids might improve rural communities’ access to electricity while ensuring long-term dependability and autonomy. Secondly, governance reforms must be institutionalized to safeguard against future political instability or corruption, thereby ensuring transparency and accountability. In conclusion, it is essential to prioritize energy efficiency, climate resilience, and capacity building to guarantee that the progress achieved by 2030 continues to develop and meet future energy requirements while accommodating technological advancements and climate change challenges. The formulation of these policies ought to emphasize SDG7 goals and a balance between affordability and sustainability [107,120].

5.3. Limitations and Future Research

Despite the significant insights on governance and energy poverty provided by this study, it is important to recognize its substantial limitations. A fundamental limitation is the availability of data. While the current study relies on annual data, using higher-frequency data such as quarterly or monthly will allow for a more precise analysis of short-term fluctuations in energy availability and governance effectiveness. Moreover national-level approach may overlook geography or demography variations in energy poverty. Furthermore, future studies should explore the importance of private sector participation, which has been important in successfully executing renewable energy initiatives in other developing countries. The integration of private sector investment models can offer substantial insights into the financing of sustainable energy development. Furthermore, future research should consider more precise factors, such as technological advancements and the impact of foreign aid on the development of energy infrastructure.
This study offers a static view of energy poverty factors. However, the potential of future research using dynamic panel models to observe the evolution of these interactions over time, especially in the lead-up to the 2030 SDG timeframe, is another vision to advance our understanding. Furthermore strengthening this quantitative analysis with qualitative studies, like case studies or interviews with policymakers and contributed groups, can offer profound insights into the causes driving energy poverty and the obstacles in meeting SDG7 in Pakistan.
Our study enhances the comprehension of energy poverty dynamics in Pakistan through a complete model that takes into account various socioeconomic, energy-related, and governance challenges. The findings provide a foundation for evidence-based policymaking. The ultimate goal is to boost sustainable development and alleviate energy poverty in Pakistan by achieving the SDG7 2030 target. The constant challenges underlined in this study emphasize the urgency of swift action and focused interventions to ensure Pakistan can fulfill its SDG7 commitments. Future studies addressing the limitations mentioned earlier will enhance our knowledge of this important problem and bolster more effective interventions to reduce energy poverty and achieve universal energy access by 2030.

Author Contributions

Conceptualization, R.L.; Methodology, M.W.H.; Software, M.W.H.; Formal analysis, S.S.; Investigation, S.S.; Data curation, A.Q.; Writing—original draft, R.L., A.Q. and M.W.H.; Writing—review & editing, S.S.; Supervision, J.L. All authors have read and agreed to the published version of the manuscript.

Funding

This research received no external funding.

Institutional Review Board Statement

Not applicable.

Informed Consent Statement

Not applicable.

Data Availability Statement

The raw data supporting the conclusions of this article will be made available by the authors on request.

Conflicts of Interest

The authors declare no conflict of interest.

References

  1. Garzón Baquero, J.E.; Bellon Monsalve, D. From Fossil Fuel Energy to Hydrogen Energy: Transformation of Fossil Fuel Energy Economies into Hydrogen Economies through Social Entrepreneurship. Int. J. Hydrogen Energy 2024, 54, 574–585. [Google Scholar] [CrossRef]
  2. Madurai Elavarasan, R.; Nadarajah, M.; Pugazhendhi, R.; Sinha, A.; Gangatharan, S.; Chiaramonti, D.; Abou Houran, M. The Untold Subtlety of Energy Consumption and Its Influence on Policy Drive towards Sustainable Development Goal 7. Appl. Energy 2023, 334, 120698. [Google Scholar] [CrossRef]
  3. Rehman, A.; Ma, H.; Ozturk, I.; Ulucak, R. Sustainable Development and Pollution: The Effects of CO2 Emission on Population Growth, Food Production, Economic Development, and Energy Consumption in Pakistan. Environ. Sci. Pollut. Res. 2022, 29, 17319–17330. [Google Scholar] [CrossRef] [PubMed]
  4. Khan, I.; Hou, F.; Irfan, M.; Zakari, A.; Le, H.P. Does Energy Trilemma a Driver of Economic Growth? The Roles of Energy Use, Population Growth, and Financial Development. Renew. Sustain. Energy Rev. 2021, 146, 111157. [Google Scholar] [CrossRef]
  5. Rahman, A.; Farrok, O.; Haque, M.M. Environmental Impact of Renewable Energy Source Based Electrical Power Plants: Solar, Wind, Hydroelectric, Biomass, Geothermal, Tidal, Ocean, and Osmotic. Renew. Sustain. Energy Rev. 2022, 161, 112279. [Google Scholar] [CrossRef]
  6. Nsafon, B.E.K.; Same, N.N.; Yakub, A.O.; Chaulagain, D.; Kumar, N.M.; Huh, J.-S. The Justice and Policy Implications of Clean Energy Transition in Africa. Front. Environ. Sci. 2023, 11, 1089391. [Google Scholar] [CrossRef]
  7. Koďousková, H.; Ilavská, A.; Stašáková, T.; David, D.; Osička, J. Energy Transition for the Rich and Energy Poverty for the Rest? Mapping and Explaining District Heating Transition, Energy Poverty, and Vulnerability in Czechia. Energy Res. Soc. Sci. 2023, 100, 103128. [Google Scholar] [CrossRef]
  8. Yuan, H.; Zhao, L.; Umair, M. Crude Oil Security in a Turbulent World: China’s Geopolitical Dilemmas and Opportunities. Extr. Ind. Soc. 2023, 16, 101334. [Google Scholar] [CrossRef]
  9. Hafezi, R.; Souhankar, A. Energy Security in a Resource-Rich Economy: Case of Iran. In The Handbook of Energy Policy; Springer Nature Singapore: Singapore, 2023; pp. 97–127. [Google Scholar] [CrossRef]
  10. Qadeer, A.; Hussan, M.W.; Aziz, G.; Waheed, R.; Sarwar, S. Emerging Trends of Green Hydrogen and Sustainable Environment in the Case of Australia. Environ. Sci. Pollut. Res. 2023, 30, 115788–115804. [Google Scholar] [CrossRef]
  11. Salman, M.; Zha, D.; Wang, G. Assessment of Energy Poverty Convergence: A Global Analysis. Energy 2022, 255, 124579. [Google Scholar] [CrossRef]
  12. Zaidan, E.; Antoine Ibrahim, I. Achieving Energy Justice: The Role of Supervisory and Compliance Mechanisms in Global Frameworks and the International Community. Energy Strategy Rev. 2024, 52, 101335. [Google Scholar] [CrossRef]
  13. Minas, A.M.; García-Freites, S.; Walsh, C.; Mukoro, V.; Aberilla, J.M.; April, A.; Kuriakose, J.; Gaete-Morales, C.; Gallego-Schmid, A.; Mander, S. Advancing Sustainable Development Goals through Energy Access: Lessons from the Global South. Renew. Sustain. Energy Rev. 2024, 199, 114457. [Google Scholar] [CrossRef]
  14. Painuly, P.K.; Tyagi, R.; Vishwakarma, S.; Khare, S.K.; Haghighi, M. Energy Supply Using Nexus Approach for Attaining Sustainable Development Goal 7. Afford. Clean. Energy 2021, 562–573. [Google Scholar] [CrossRef]
  15. D’Adamo, I.; Gastaldi, M.; Morone, P. Economic Sustainable Development Goals: Assessments and Perspectives in Europe. J. Clean. Prod. 2022, 354, 131730. [Google Scholar] [CrossRef]
  16. D’Adamo, I.; Di Carlo, C.; Gastaldi, M.; Rossi, E.N.; Uricchio, A.F. Economic Performance, Environmental Protection and Social Progress: A Cluster Analysis Comparison towards Sustainable Development. Sustainability 2024, 16, 5049. [Google Scholar] [CrossRef]
  17. Pachauri, S.; Poblete-Cazenave, M.; Aktas, A.; Gidden, M.J. Access to Clean Cooking Services in Energy and Emission Scenarios after COVID-19. Nat. Energy 2021, 6, 1067–1076. [Google Scholar] [CrossRef]
  18. Boeri, A.; Gianfrate, V.; Boulanger, S.O.M.; Massari, M. Future Design Approaches for Energy Poverty: Users Profiling and Services for No-Vulnerable Condition. Energy 2020, 13, 2115. [Google Scholar] [CrossRef]
  19. Ceglia, F.; Marrasso, E.; Samanta, S.; Sasso, M. Addressing Energy Poverty in the Energy Community: Assessment of Energy, Environmental, Economic, and Social Benefits for an Italian Residential Case Study. Sustainability 2022, 14, 15077. [Google Scholar] [CrossRef]
  20. Manko, K.; Watkins, T.A. Microfinance and SDG 7: Financial Impact Channels for Mitigating Energy Poverty. Dev. Pract. 2022, 32, 1036–1048. [Google Scholar] [CrossRef]
  21. Chopra, R.; Rehman, M.A.; Yadav, A.; Bhardwaj, S. Revisiting the EKC Framework Concerning COP-28 Carbon Neutrality Management: Evidence from Top-5 Carbon Embittering Countries. J. Environ. Manag. 2024, 356, 120690. [Google Scholar] [CrossRef]
  22. Jiang, T.; He, X.; Su, B.; Havea, P.H.; Wei, K.; Kundzewicz, Z.W.; Liu, D. COP 28: Challenge of Coping with Climate Crisis. Innovation 2024, 5, 100559. [Google Scholar] [CrossRef] [PubMed]
  23. Wang, Z.; Amin, A.; Chandio, A.A.; Shah, A.H.; Ullah, M.I. Dynamical Assessment of Multi-Dimensional Energy Poverty at the National and Sub-National Levels in Pakistan. Energy Effic. 2024, 17, 18. [Google Scholar] [CrossRef]
  24. Batool, K.; Zhao, Z.-Y.; Nureen, N.; Irfan, M. Assessing and Prioritizing Biogas Barriers to Alleviate Energy Poverty in Pakistan: An Integrated AHP and G-TOPSIS Model. Environ. Sci. Pollut. Res. 2023, 30, 94669–94693. [Google Scholar] [CrossRef]
  25. Khan, N.U.; Zhongyi, P.; Ullah, A.; Mumtaz, M. A Comprehensive Evaluation of Sustainable Mineral Resources Governance in Pakistan: An Analysis of Challenges and Reforms. Resour. Policy 2024, 88, 104383. [Google Scholar] [CrossRef]
  26. Raza, M.Y.; Lin, B. Coal Efficiency, Carbon Reduction, and Future Policy Perspective in Pakistan’s Economic Growth: A Decomposition and Decoupling Approach. Front. Energy Res. 2023, 11, 1275221. [Google Scholar] [CrossRef]
  27. Hussain, S.; Xuetong, W.; Maqbool, R. Understanding the Power Disruption and Its Impact on Community Development: An Empirical Case of Pakistan. Sustain. Energy Technol. Assess. 2023, 55, 102922. [Google Scholar] [CrossRef]
  28. Imran, M.; Ozcatalbas, O. Determinants of Household Cooking Fuels and Their Impact on Women’s Health in Rural Pakistan. Environ. Sci. Pollut. Res. 2020, 27, 23849–23861. [Google Scholar] [CrossRef]
  29. Jan, M.Z.; Ullah, K.; Abbas, F.; Khalid, H.A.; Bajwa, T.M. Barriers to the Adoption of Social Welfare Measures in the Electricity Tariff Structure of Developing Countries: A Case of Pakistan. Energy Policy 2023, 179, 113648. [Google Scholar] [CrossRef]
  30. Bakhsh, S.; Zhang, W.; Ali, K.; Oláh, J. Strategy towards Sustainable Energy Transition: The Effect of Environmental Governance, Economic Complexity and Geopolitics. Energy Strategy Rev. 2024, 52, 101330. [Google Scholar] [CrossRef]
  31. Du, J.; Shen, Z.; Song, M.; Vardanyan, M. The Role of Green Financing in Facilitating Renewable Energy Transition in China: Perspectives from Energy Governance, Environmental Regulation, and Market Reforms. Energy Econ. 2023, 120, 106595. [Google Scholar] [CrossRef]
  32. Agostino, M. Extreme Weather Events and Firms’ Energy Practices. The Role of Country Governance. Energy Policy 2024, 192, 114235. [Google Scholar] [CrossRef]
  33. Acheampong, A.O.; Opoku, E.E.O.; Dogah, K.E. The Political Economy of Energy Transition: The Role of Globalization and Governance in the Adoption of Clean Cooking Fuels and Technologies. Technol. Forecast. Soc. Chang. 2023, 186, 122156. [Google Scholar] [CrossRef]
  34. Iqbal, K.M.J.; Akhtar, N.; Amir, S.; Khan, M.I.; Shah, A.A.; Tariq, M.A.U.R.; Ullah, W. Multi-Variable Governance Index Modeling of Government’s Policies, Legal and Institutional Strategies, and Management for Climate Compatible and Sustainable Agriculture Development. Sustainability 2022, 14, 11763. [Google Scholar] [CrossRef]
  35. AlShiab, M.S.I.; Al-Malkawi, H.-A.N.; Lahrech, A. Revisiting the relationship between governance quality and economic growth. Int. J. Econ. Financ. Issues 2020, 10, 54–63. [Google Scholar] [CrossRef]
  36. Shahbaz, M.; Wang, J.; Dong, K.; Zhao, J. The Impact of Digital Economy on Energy Transition across the Globe: The Mediating Role of Government Governance. Renew. Sustain. Energy Rev. 2022, 166, 112620. [Google Scholar] [CrossRef]
  37. Pelz, S.; Chindarkar, N.; Urpelainen, J. Energy Access for Marginalized Communities: Evidence from Rural North India, 2015–2018. World Dev. 2021, 137, 105204. [Google Scholar] [CrossRef]
  38. Acharya, R.H.; Sadath, A.C. Achievements and Challenges of Energy Poverty Alleviation Policies: Evidence from the Select States in India. J. Public Aff. 2023, 23, e2839. [Google Scholar] [CrossRef]
  39. UNG Assembly. United Nations General Assembly Resolution A. Antarct. Int. Law. 2015, 15900, 1–35. [Google Scholar]
  40. Masuku, B. Rethinking South Africa’s Household Energy Poverty through the Lens of off-Grid Energy Transition. Dev. S. Afr. 2024, 41, 467–489. [Google Scholar] [CrossRef]
  41. Cummins, M.; Gillanders, R. Greasing the Turbines? Corruption and Access to Electricity in Africa. Energy Policy 2020, 137, 111188. [Google Scholar] [CrossRef]
  42. Sovacool, B.K. Clean, Low-Carbon but Corrupt? Examining Corruption Risks and Solutions for the Renewable Energy Sector in Mexico, Malaysia, Kenya and South Africa. Energy Strategy Rev. 2021, 38, 100723. [Google Scholar] [CrossRef]
  43. Khurshid, N. Does the Causality between Environmental Sustainability, Non-Renewable Energy Consumption, Geopolitical Risks, and Trade Liberalization Matter for Pakistan? Evidence from VECM Analysis. Heliyon 2023, 9, e21444. [Google Scholar] [CrossRef] [PubMed]
  44. Ali, Y.; Ahmad, M.; Sabir, M.; Shah, S.A. Regional Development through Energy Infrastructure: A Comparison and Optimization of Iran-Pakistan-India (IPI) & Turkmenistan-Afghanistan-Pakistan-India (TAPI) Gas Pipelines. Oper. Res. Eng. Sci. Theory Appl. 2021, 4, 82–106. [Google Scholar] [CrossRef]
  45. Awan, A.; Bilgili, F.; Rahut, D.B. Household Fuel Choices and Consumption Intensity in Pakistan: Evidence from HIES Data 2001–2019. Environ. Sci. Pollut. Res. 2023, 30, 1–16. [Google Scholar] [CrossRef] [PubMed]
  46. Xia, S.; Yang, Y.; Qian, X.; Xu, X. Spatiotemporal Interaction and Socioeconomic Determinants of Rural Energy Poverty in China. Int. J. Environ. Res. Public Health 2022, 19, 10851. [Google Scholar] [CrossRef]
  47. Tundys, B.; Bretyn, A.; Urbaniak, M. Energy Poverty and Sustainable Economic Development: An Exploration of Correlations and Interdependencies in European Countries. Energy 2021, 14, 7640. [Google Scholar] [CrossRef]
  48. Zhao, J.; Dong, K.; Dong, X.; Shahbaz, M. How Renewable Energy Alleviate Energy Poverty? A Global Analysis. Renew. Energy 2022, 186, 299–311. [Google Scholar] [CrossRef]
  49. Mahalik, M.K.; Mallick, H.; Padhan, H. Do Educational Levels Influence the Environmental Quality? The Role of Renewable and Non-Renewable Energy Demand in Selected BRICS Countries with a New Policy Perspective. Renew. Energy 2021, 164, 419–432. [Google Scholar] [CrossRef]
  50. Katoch, O.R.; Sharma, R.; Parihar, S.; Nawaz, A. Energy Poverty and Its Impacts on Health and Education: A Systematic Review. Int. J. Energy Sect. Manag. 2024, 18, 411–431. [Google Scholar] [CrossRef]
  51. Nussbaumer, P.; Bazilian, M.; Modi, V. Measuring Energy Poverty: Focusing on What Matters. Renew. Sustain. Energy Rev. 2012, 16, 231–243. [Google Scholar] [CrossRef]
  52. Pachauri, S.; Spreng, D. Measuring and Monitoring Energy Poverty. Energy Policy 2011, 39, 7497–7504. [Google Scholar] [CrossRef]
  53. Qurat-ul-Ann, A.-R.; Mirza, F.M. Multidimensional Energy Poverty in Pakistan: Empirical Evidence from Household Level Micro Data. Soc. Indic. Res. 2021, 155, 211–258. [Google Scholar] [CrossRef]
  54. Sharif, M.; Khan, F.N. Unveiling the Implications of Energy Poverty for Educational Attainments in Pakistan: A Multidimensional Analysis. Int. J. Energy Econ. Policy 2023, 13, 472–483. [Google Scholar] [CrossRef]
  55. Sovacool, B.K. The Political Economy of Energy Poverty: A Review of Key Challenges. Energy Sustain. Dev. 2012, 16, 272–282. [Google Scholar] [CrossRef]
  56. Awan, A.B.; Khan, Z.A. Recent Progress in Renewable Energy–Remedy of Energy Crisis in Pakistan. Renew. Sustain. Energy Rev. 2014, 33, 236–253. [Google Scholar] [CrossRef]
  57. Rasool, Y.; Zaidi, S.A.H.; Zafar, M.W. Determinants of Carbon Emissions in Pakistan’s Transport Sector. Environ. Sci. Pollut. Res. 2019, 26, 22907–22921. [Google Scholar] [CrossRef]
  58. Byaro, M.; Mmbaga, N.F.; Mafwolo, G. Tackling Energy Poverty: Do Clean Fuels for Cooking and Access to Electricity Improve or Worsen Health Outcomes in Sub-Saharan Africa? World Dev. Sustain. 2024, 4, 100125. [Google Scholar] [CrossRef]
  59. Dragomir, V.D.; Dumitru, M.; Perevoznic, F.M. Carbon Reduction and Energy Transition Targets of the Largest European Companies: An Empirical Study Based on Institutional Theory. Clean. Prod. Lett. 2023, 4, 100039. [Google Scholar] [CrossRef]
  60. Phoumin, H.; Kimura, F. The Impacts of Energy Insecurity on Household Welfare in Cambodia: Empirical Evidence and Policy Implications. Econ. Model. 2019, 82, 35–41. [Google Scholar] [CrossRef]
  61. Sadath, A.C.; Acharya, R.H. Assessing the Extent and Intensity of Energy Poverty Using Multidimensional Energy Poverty Index: Empirical Evidence from Households in India. Energy Policy 2017, 102, 540–550. [Google Scholar] [CrossRef]
  62. Primc, K.; Slabe-Erker, R.; Majcen, B. Energy Poverty: A Macrolevel Perspective. Sustain. Dev. 2019, 27, 982–989. [Google Scholar] [CrossRef]
  63. Sy, S.A.; Mokaddem, L. Energy Poverty in Developing Countries: A Review of the Concept and Its Measurements. Energy Res. Soc. Sci. 2022, 89, 102562. [Google Scholar] [CrossRef]
  64. Andrews-Speed, P. Applying Institutional Theory to the Low-Carbon Energy Transition. Energy Res. Soc. Sci. 2016, 13, 216–225. [Google Scholar] [CrossRef]
  65. Smith, K.R.; Bruce, N.; Balakrishnan, K.; Adair-Rohani, H.; Balmes, J.; Chafe, Z.; Dherani, M.; Hosgood, H.D.; Mehta, S.; Pope, D.; et al. Millions Dead: How Do We Know and What Does It Mean? Methods Used in the Comparative Risk Assessment of Household Air Pollution. Annu. Rev. Public Health 2014, 35, 185–206. [Google Scholar] [CrossRef] [PubMed]
  66. Ghosh, P.; Chatterjee, V.; Paul, A.; Ghosh, D.; Husain, Z. Reducing Energy Poverty: How to Empower Women and Switch to Clean Fuel in India? Energy Res. Soc. Sci. 2024, 110, 103444. [Google Scholar] [CrossRef]
  67. Carfora, A.; Passaro, R.; Scandurra, G.; Thomas, A. The Causal Nexus between Income and Energy Poverty in EU Member States. Energy 2022, 15, 2822. [Google Scholar]
  68. Rahman, A.; Murad, S.M.W.; Mohsin, A.K.M.; Wang, X. Does Renewable Energy Proactively Contribute to Mitigating Carbon Emissions in Major Fossil Fuels Consuming Countries? J. Clean. Prod. 2024, 452, 142113. [Google Scholar] [CrossRef]
  69. Jones, A.; Nock, D.; Samaras, C.; Qiu, Y.; Xing, B. Climate Change Impacts on Future Residential Electricity Consumption and Energy Burden: A Case Study in Phoenix, Arizona. Energy Policy 2023, 183, 113811. [Google Scholar] [CrossRef]
  70. Heltberg, R. Fuel Switching: Evidence from Eight Developing Countries. Energy Econ. 2004, 26, 869–887. [Google Scholar] [CrossRef]
  71. Igawa, M.; Managi, S. Energy Poverty and Income Inequality: An Economic Analysis of 37 Countries. Appl. Energy 2022, 306, 118076. [Google Scholar] [CrossRef]
  72. Perera, A.T.D.; Javanroodi, K.; Nik, V.M. Climate Resilient Interconnected Infrastructure: Co-Optimization of Energy Systems and Urban Morphology. Appl. Energy 2021, 285, 116430. [Google Scholar] [CrossRef]
  73. Acheampong, A.O.; Erdiaw-Kwasie, M.O.; Abunyewah, M. Does Energy Accessibility Improve Human Development? Evidence from Energy-Poor Regions. Energy Econ. 2021, 96, 105165. [Google Scholar] [CrossRef]
  74. Wu, B.; Liu, S.; Wang, J.; Tahir, S.; Patwary, A.K. Assessing the Mechanism of Energy Efficiency and Energy Poverty Alleviation Based on Environmental Regulation Policy Measures. Environ. Sci. Pollut. Res. 2021, 28, 40858–40870. [Google Scholar] [CrossRef] [PubMed]
  75. Singh, S.; Ru, J. Accessibility, Affordability, and Efficiency of Clean Energy: A Review and Research Agenda. Environ. Sci. Pollut. Res. 2022, 29, 18333–18347. [Google Scholar] [CrossRef]
  76. UNEP Falling Clean Energy Costs Provide Opportunity to Boost Climate Action in COVID-19 Recovery Packages. Available online: https://www.unep.org/news-and-stories/press-release/falling-clean-energy-costs-provide-opportunity-boost-climate-action (accessed on 9 July 2024).
  77. Wahlund, M.; Palm, J. The Role of Energy Democracy and Energy Citizenship for Participatory Energy Transitions: A Comprehensive Review. Energy Res. Soc. Sci. 2022, 87, 102482. [Google Scholar] [CrossRef]
  78. Bouzarovski, S.; Haarstad, H. Rescaling Low-carbon Transformations: Towards a Relational Ontology. Trans. Inst. Br. Geogr. 2019, 44, 256–269. [Google Scholar] [CrossRef]
  79. Akinyemi, R.; Ojagbemi, A.; Akinyemi, J.; Salami, A.; Olopade, F.; Farombi, T.; Nweke, M.; Uvere, E.; Aridegbe, M.; Balogun, J.; et al. Gender Differential in Inclination to Donate Brain for Research among Nigerians: The IBADAN Brain Bank Project. Cell Tissue Bank. 2019, 20, 297–306. [Google Scholar] [CrossRef]
  80. Terrapon-Pfaff, J.; Ersoy, S.R.; Fink, T.; Amroune, S.; Jamea, E.M.; Zgou, H.; Viebahn, P. Localizing the Water-Energy Nexus: The Relationship between Solar Thermal Power Plants and Future Developments in Local Water Demand. Sustainability 2020, 13, 108. [Google Scholar] [CrossRef]
  81. Jones, N.; Warren, P. Innovation and Distribution of Solar Home Systems in Bangladesh. Clim. Dev. 2021, 13, 386–398. [Google Scholar] [CrossRef]
  82. Saad, R.; Plazas-Niño, F.; Cannone, C.; Yeganyan, R.; Howells, M.; Luscombe, H. Long-Term Energy System Modelling for a Clean Energy Transition and Improved Energy Security in Botswana’s Energy Sector Using the Open-Source Energy Modelling System. Climate 2024, 12, 88. [Google Scholar] [CrossRef]
  83. Kaitah, A.; Frimpong, F.B. Understanding differential effects of energy governance constraints in nigeria: A transitional justice perspective. WIT Trans. Ecol. Environ. 2023, 261, 25–33. [Google Scholar] [CrossRef]
  84. Sinha, A.; Bekiros, S.; Hussain, N.; Nguyen, D.K.; Khan, S.A. How Social Imbalance and Governance Quality Shape Policy Directives for Energy Transition in the OECD Countries? Energy Econ. 2023, 120, 106642. [Google Scholar] [CrossRef]
  85. World Bank. More People Have Access to Electricity Than Ever Before, but World Is Falling Short of Sustainable Energy Goals. Available online: https://www.worldbank.org/en/news/press-release/2019/05/22/tracking-sdg7-the-energy-progress-report-2019 (accessed on 9 July 2024).
  86. UNDP. SDG 7: Affordable and Clean Energy; UN, ESCAP: Bangkok, Thailand, 2023. [Google Scholar]
  87. Aized, T.; Rehman, S.M.S.; Sumair, M. Pakistan Energy Situation, Policy, and Issues. In Recent Advances in Renewable Energy Technologies; Elsevier: Amsterdam, The Netherlands, 2021; pp. 387–428. [Google Scholar] [CrossRef]
  88. Faiella, I.; Lavecchia, L. Energy Poverty Indicators. In Urban Fuel Poverty; Elsevier: Amsterdam, The Netherlands, 2019; pp. 127–141. [Google Scholar] [CrossRef]
  89. Jayachandran, M.; Gatla, R.K.; Rao, K.P.; Rao, G.S.; Mohammed, S.; Milyani, A.H.; Azhari, A.A.; Kalaiarasy, C.; Geetha, S. Challenges in Achieving Sustainable Development Goal 7: Affordable and Clean Energy in Light of Nascent Technologies. Sustain. Energy Technol. Assess. 2022, 53, 102692. [Google Scholar] [CrossRef]
  90. Kaufmann, D.; Kraay, A.; Mastruzzi, M. The Worldwide Governance Indicators: Methodology and Analytical Issues. Hague J. Rule Law. 2011, 3, 220–246. [Google Scholar] [CrossRef]
  91. Abegaz, M.B.; Debela, K.L.; Hundie, R.M. The Effect of Governance on Entrepreneurship: From All Income Economies Perspective. J. Innov. Entrep. 2023, 12, 1. [Google Scholar] [CrossRef]
  92. Qin, L.; Aziz, G.; Hussan, M.W.; Qadeer, A.; Sarwar, S. Empirical Evidence of Fintech and Green Environment: Using the Green Finance as a Mediating Variable. Int. Rev. Econ. Financ. 2024, 89, 33–49. [Google Scholar] [CrossRef]
  93. He, Y.-T.; Wang, X.-J.; He, H.; Zhai, J.; Wang, B.-S. Moving-Average Based Index to Timely Evaluate the Current Epidemic Situation after COVID-19 Outbreak. MedRxiv 2020, 2020–2023. [Google Scholar] [CrossRef]
  94. Gu, Y.; Qin, X.; Wang, Z.; Zhang, C.; Guo, S. Correction to: Global Justice Index Report. Chin. Political Sci. Rev. 2020, 5. [Google Scholar] [CrossRef]
  95. Fernando, M.; Samita, S.; Abeynayake, R. Modified Factor Analysis to Construct Composite Indices: Illustration on Urbanization Index. Trop. Agric. Res. 2012, 23, 327. [Google Scholar] [CrossRef]
  96. Stock, J.H.; Watson, M.W. Generalized Shrinkage Methods for Forecasting Using Many Predictors. J. Bus. Econ. Stat. 2012, 30, 481–493. [Google Scholar] [CrossRef]
  97. Bai, J.; Ng, S. Determining the Number of Factors in Approximate Factor Models. Econometrica 2002, 70, 191–221. [Google Scholar] [CrossRef]
  98. Munda, G.; Nardo, M. On the Methodological Foundations of Composite Indicators Used for Ranking Countries. Ispra Italy Jt. Res. Cent. Eur. Communities 2003, 1–19. [Google Scholar]
  99. Nardo, M.; Saisana, M.; Saltelli, A.; Tarantola, S.; Hoffman, A.; Giovannini, E. Handbook on Constructing Composite Indicators: Methodology and User Guide; OECD Publishing: Paris, France, 2005. [Google Scholar]
  100. Greco, S.; Ishizaka, A.; Tasiou, M.; Torrisi, G. On the Methodological Framework of Composite Indices: A Review of the Issues of Weighting, Aggregation, and Robustness. Soc. Indic. Res. 2019, 141, 61–94. [Google Scholar] [CrossRef]
  101. Gyimah, J.; Batasuma, S.; Yao, X.; Wauk, G. The Adoption of Renewable Energy towards Environmental Sustainability: Evidence from Partial Least Square Structural Equation Modelling (PLS-SEM). PLoS ONE 2024, 19, e0299727. [Google Scholar] [CrossRef]
  102. Messie Pondie, T.; Engwali, F.D. Energy Poverty in Light of the Climate Emergency in Sub-Saharan Africa: Impact and Transmission Channels. Nat. Resour. Forum 2024. [Google Scholar] [CrossRef]
  103. Hair, J.F.; Risher, J.J.; Sarstedt, M.; Ringle, C.M. When to Use and How to Report the Results of PLS-SEM. Eur. Bus. Rev. 2019, 31, 2–24. [Google Scholar] [CrossRef]
  104. Vishnoi, S.K.; Mathur, S.; Bagga, T.; Singhal, A.; Rawal, P.; Sharma, S.; Yadav, R. Construct Modelling, Statistical Analysis and Empirical Validation Using PLS-SEM: A Step-by-Step Guide of the Analysis Procedure. Int. J. Data Anal. Tech. Strateg. 2024, 16, 162–180. [Google Scholar] [CrossRef]
  105. Sarstedt, M.; Ringle, C.M.; Hair, J.F. Treating Unobserved Heterogeneity in PLS-SEM: A Multi-Method Approach. Partial. Least Sq. Path Model. Basic. Concepts Methodol. Issues Appl. 2017, 197–217. [Google Scholar] [CrossRef]
  106. Batool, K.; Zhao, Z.-Y.; Irfan, M.; Żywiołek, J. Assessing the Role of Sustainable Strategies in Alleviating Energy Poverty: An Environmental Sustainability Paradigm. Environ. Sci. Pollut. Res. 2023, 30, 67109–67130. [Google Scholar] [CrossRef]
  107. Khattak, S.I.; Ahmad, M.; Khan, Z.U.; Khan, A. Exploring the Impact of Innovation, Renewable Energy Consumption, and Income on CO2 Emissions: New Evidence from the BRICS Economies. Environ. Sci. Pollut. Res. 2020, 27, 13866–13881. [Google Scholar] [CrossRef]
  108. Zhang, D.; Li, J.; Han, P. A Multidimensional Measure of Energy Poverty in China and Its Impacts on Health: An Empirical Study Based on the China Family Panel Studies. Energy Policy 2019, 131, 72–81. [Google Scholar] [CrossRef]
  109. Sophia Yuliantini, L.; Nurmandi, A. The The Impact of the E-Government Development Index (EGDI) on the Worldwide Governance Indicator (WGI) in European Union Countries. Policy Gov. Rev. 2023, 7, 140. [Google Scholar] [CrossRef]
  110. Tai, A.; Lin, S. Integrated Multiple Mediation Analysis: A Robustness-specificity Trade-off in Causal Structure. Stat. Med. 2021, 40, 4541–4567. [Google Scholar] [CrossRef] [PubMed]
  111. Cheung, M.W.-L. Synthesizing Indirect Effects in Mediation Models with Meta-Analytic Methods. Alcohol Alcohol. 2022, 57, 5–15. [Google Scholar] [CrossRef]
  112. Ogwumike, F.O.; Ozughalu, U.M. Analysis of Energy Poverty and Its Implications for Sustainable Development in Nigeria. Environ. Dev. Econ. 2016, 21, 273–290. [Google Scholar] [CrossRef]
  113. Fotheringham, A.S.; Oshan, T.M. Geographically Weighted Regression and Multicollinearity: Dispelling the Myth. J. Geogr. Syst. 2016, 18, 303–329. [Google Scholar] [CrossRef]
  114. Kyriazos, T.; Poga, M. Dealing with Multicollinearity in Factor Analysis: The Problem, Detections, and Solutions. Open J. Stat. 2023, 13, 404–424. [Google Scholar] [CrossRef]
  115. Månsson, K.; Kibria, B.M.G.; Shukur, G.; Sjölander, P. On the Estimation of the Co2 Emission, Economic Growth and Energy Consumption Nexus Using Dynamic OLS in the Presence of Multicollinearity. Sustainability 2018, 10, 1315. [Google Scholar] [CrossRef]
  116. Midi, H.; Sarkar, S.K.; Rana, S. Collinearity Diagnostics of Binary Logistic Regression Model. J. Interdiscip. Math. 2010, 13, 253–267. [Google Scholar] [CrossRef]
  117. Antepara, I.; Papada, L.; Gouveia, J.P.; Katsoulakos, N.; Kaliampakos, D. Improving Energy Poverty Measurement in Southern European Regions through Equivalization of Modeled Energy Costs. Sustainability 2020, 12, 5721. [Google Scholar] [CrossRef]
  118. Causa, O.; Soldani, E.; Luu, N. A Cost-of-Living Squeeze? Distributional Implications of Rising Inflation. Public Sect. Econ. 2023, 47, 431–460. [Google Scholar] [CrossRef]
  119. Mlaskawa, J. Renewable Energy and Poverty in Sustainable Development of the European Union. Probl. Ekorozwoju 2022, 17, 110–123. [Google Scholar] [CrossRef]
  120. Balogun, A.; Oloja-Ojabo, E.D. Impact of Renewable Energy Consumption and Public Capital Expenditure on Poverty Reduction in Nigeria. Int. J. Bus. Manag. Econ. 2023, 4, 212–230. [Google Scholar] [CrossRef]
  121. FathollahZadeh Aghdam, R.; Ahmad, N.; Naveed, A.; Berenjforoush Azar, B. On the Relationship between Energy and Development: A Comprehensive Note on Causation and Correlation. Energy Strategy Rev. 2023, 46, 101034. [Google Scholar] [CrossRef]
  122. Calì, M.; Cantore, N.; Iacovone, L.; Pereira-López, M.; Presidente, G. Too Much Energy The Perverse Effect of Low Fuel Prices on Firms. J. Environ. Econ. Manag. 2022, 111, 102587. [Google Scholar] [CrossRef]
  123. Solarin, S.A. Towards Sustainable Development in Developing Countries: Aggregate and Disaggregate Analysis of Energy Intensity and the Role of Fossil Fuel Subsidies. Sustain. Prod. Consum. 2020, 24, 254–265. [Google Scholar] [CrossRef]
  124. Bari, T.J.; Hallager, D.W.; Tøndevold, N.; Karbo, T.; Hansen, L.V.; Dahl, B.; Gehrchen, M. Moderate Interrater and Substantial Intrarater Reproducibility of the Roussouly Classification System in Patients with Adult Spinal Deformity. Spine Deform. 2019, 7, 312–318. [Google Scholar] [CrossRef]
  125. Zhao, Y.; Shuai, J.; Wang, C.; Shuai, C.; Cheng, X.; Wang, Y.; Zhang, Z.; Ding, L.; Zhu, Y.; Zhou, N. Do the Photovoltaic Poverty Alleviation Programs Alleviate Local Energy Poverty?—Empirical Evidence of 9 Counties in Rural China. Energy 2023, 263, 125973. [Google Scholar] [CrossRef]
  126. Giger, E.; Gall, H.C. Effect Size Analysis. In Proceedings of the 2013 1st International Workshop on Data Analysis Patterns in Software Engineering (DAPSE), San Francisco, CA, USA, 21 May 2013; pp. 11–13. [Google Scholar] [CrossRef]
  127. Cohen, J. Statistical Power Analysis for the Behavioral Sciences; Routledge: London, UK, 2013. [Google Scholar]
  128. Zhao, X.; Lynch, J.G.; Chen, Q. Reconsidering Baron and Kenny: Myths and Truths about Mediation Analysis. J. Consum. Res. 2010, 37, 197–206. [Google Scholar] [CrossRef]
  129. Nguyen, C.P.; Su, T.D. The Influences of Government Spending on Energy Poverty: Evidence from Developing Countries. Energy 2022, 238, 121785. [Google Scholar] [CrossRef]
  130. Abdulkarim, U.F.; Nurudeen, S.O.; Faruk, B.U. Moderating Role of Government Intervention on the Relationship between Interest Rate and SMES Performance; Implication on Poverty Alleviation in Zamfara State. Acad. Account. Financ. Stud. J. 2022, 26, 1–19. [Google Scholar]
  131. Hong, M.P.; Wang, K.-T.; Khudoykulov, K.; Trung, L.M.; Ngo, T.Q.; Nguyen, T.T.H. Assessing Multidimensional Energy Poverty and Its Economic Impact on N11 Countries: Mediating Role of Energy Efficiency. Front. Energy Res. 2022, 10, 900449. [Google Scholar] [CrossRef]
  132. Murshed, M. An Empirical Analysis of the Non-Linear Impacts of ICT-Trade Openness on Renewable Energy Transition, Energy Efficiency, Clean Cooking Fuel Access and Environmental Sustainability in South Asia. Environ. Sci. Pollut. Res. 2020, 27, 36254–36281. [Google Scholar] [CrossRef]
  133. Minuto, F.D.; Lanzini, A. Energy-Sharing Mechanisms for Energy Community Members under Different Asset Ownership Schemes and User Demand Profiles. Renew. Sustain. Energy Rev. 2022, 168, 112859. [Google Scholar] [CrossRef]
  134. Hosier, R.H.; Dowd, J. Household Fuel Choice in Zimbabwe: An Empirical Test of the Energy Ladder Hypothesis. Resour. Energy 1987, 9, 347–361. [Google Scholar] [CrossRef]
  135. Manjon, M.-J.; Merino, A.; Cairns, I. Business as Not Usual: A Systematic Literature Review of Social Entrepreneurship, Social Innovation, and Energy Poverty to Accelerate the Just Energy Transition. Energy Res. Soc. Sci. 2022, 90, 102624. [Google Scholar] [CrossRef]
  136. Xu, D.; Abbasi, K.R.; Hussain, K.; Albaker, A.; Almulhim, A.I.; Alvarado, R. Analyzing the Factors Contribute to Achieving Sustainable Development Goals in Pakistan: A Novel Policy Framework. Energy Strategy Rev. 2023, 45, 101050. [Google Scholar] [CrossRef]
  137. Mehmood, A.; Moktadir, M.A.; Zhou, J.; Ren, J.; Zhang, L. Energy Sustainability Blueprint: A Critical Analysis of Macro and Micro Influential Factors in Pakistan. Energy Sustain. Dev. 2023, 77, 101311. [Google Scholar] [CrossRef]
  138. Chunling, L.; Memon, J.A.; Thanh, T.L.; Ali, M.; Kirikkaleli, D. The Impact of Public-Private Partnership Investment in Energy and Technological Innovation on Ecological Footprint: The Case of Pakistan. Sustainability 2021, 13, 10085. [Google Scholar] [CrossRef]
  139. Masud, M.A.K.; Sahara, J.; Kabir, M.H. A Relationship between Climate Finance and Climate Risk: Evidence from the South Asian Region. Climate 2023, 11, 119. [Google Scholar] [CrossRef]
  140. Xin, Y.; Bin Dost, M.K.; Akram, H.; Watto, W.A. Analyzing Pakistan’s Renewable Energy Potential: A Review of the Country’s Energy Policy, Its Challenges, and Recommendations. Sustainability 2022, 14, 16123. [Google Scholar] [CrossRef]
Figure 1. Variance inflation factor (VIF) values for multicollinearity assessment.
Figure 1. Variance inflation factor (VIF) values for multicollinearity assessment.
Sustainability 16 08291 g001
Figure 2. Path coefficients and statistical significance in the structural model. *** p < 0.001, ** p < 0.01, * p < 0.05, ns = not significant.
Figure 2. Path coefficients and statistical significance in the structural model. *** p < 0.001, ** p < 0.01, * p < 0.05, ns = not significant.
Sustainability 16 08291 g002
Figure 3. Effect size (f²) assessment for practical relevance of predictors.
Figure 3. Effect size (f²) assessment for practical relevance of predictors.
Sustainability 16 08291 g003
Figure 4. Mediation analysis: Indirect effects of governance quality (WGII) on energy poverty.
Figure 4. Mediation analysis: Indirect effects of governance quality (WGII) on energy poverty.
Sustainability 16 08291 g004
Figure 5. Structural model assessment.
Figure 5. Structural model assessment.
Sustainability 16 08291 g005
Figure 6. Bootstrap estimates for validation of mediation path.
Figure 6. Bootstrap estimates for validation of mediation path.
Sustainability 16 08291 g006
Figure 7. Total effects, including direct and indirect influences on energy poverty.
Figure 7. Total effects, including direct and indirect influences on energy poverty.
Sustainability 16 08291 g007
Table 1. Common factor analysis of governance.
Table 1. Common factor analysis of governance.
VariablesNotationFactor Loadings
Political stability and absence of violence/terrorismPS0.94
Government effectivenessGE0.96
Regulatory qualityRQ0.95
Rule of lawRL0.98
Control of corruption CC0.97
Table 2. Dynamic factor analysis results of governance.
Table 2. Dynamic factor analysis results of governance.
VariablesNotationFactor LoadingProportion VarianceCumulative Variance
Political stability and absence of violence/terrorismPS0.940.1760.176
Government effectivenessGE0.960.1840.36
Regulatory qualityRQ0.950.180.54
Rule of lawRL0.980.1920.732
Control of corruption CC0.970.1880.92
Table 3. Variables, units of measurement, and data sources.
Table 3. Variables, units of measurement, and data sources.
VariableNotationMeasureSource
Energy PovertyEPThe proportion of the population with access to clean fuels and technology for cookingWord development indicators
Income level IncomeGDP per capita (constant 2015 US$)Word development indicators
PopulationPopTotal Population Word development indicators
Governance QualityWGIIIndexWord development indicators
Energy intensityEIMega joules per USD (constant 2017 PPP GDP)Word development indicators
Oil PriceOPUS dollars per barrelBP statistical review
Coal PriceCPUS dollar per tonne.Federal reserve economic data
Natural Gas PriceNGPUS dollars per million BtuBP statistical review
LNG PriceLNGUS dollars per million BtuFederal reserve economic data
Renewable energy consumption Renew% of total final energy consumptionWord development indicators
Table 4. Model specification and variables.
Table 4. Model specification and variables.
Endogenous VariableExogenous VariablesMediating Variable
The proportion of the population with access to clean fuels and technology for cooking (representing Energy Poverty)Income levelGovernance Quality (WGII)
Total Population
Energy intensity
Oil Price
Coal Price
Natural Gas Price
LNG Price
Renewable energy consumption
Table 5. Descriptive statistics of key variables.
Table 5. Descriptive statistics of key variables.
VariableMeanStd. DevMaxMinSkewnessKurtosis
EP3.590.273.963.17−0.02−1.21
Income7.170.167.446.960.34−1.15
Pop19.070.1419.2818.85−0.01−1.22
WGII3.500.103.683.31−0.09−0.78
EI1.500.091.631.36−0.15−1.14
OP4.090.524.723.20−0.45−1.08
CP4.460.625.963.410.550.30
NGP1.910.543.191.070.58−0.51
LNG2.210.573.511.490.77−0.35
Renew3.850.053.943.74−0.36−0.83
Table 6. Variance inflation factor (VIF) values for multicollinearity.
Table 6. Variance inflation factor (VIF) values for multicollinearity.
VariableVIF
Income12.34
Pop15.21
WGII1.53
EI8.76
OP5.87
CP6.42
NGP9.15
LNG8.93
Renew3.21
Table 7. Path coefficients and statistical significance of the model.
Table 7. Path coefficients and statistical significance of the model.
PathCoefficientt-Valuep-ValueSignificance
Income → EP0.3124.567<0.001***
Pop → EP0.4856.892<0.001***
WGII → EP−0.0792.7650.006**
EI → EP−0.1763.1240.002**
OP → EP0.0872.0230.043*
CP → EP0.0982.110.035*
NGP → EP0.0461.3640.173ns
LNG → EP0.0351.0790.281ns
Renew → EP−0.1572.9820.003**
Note: *** p < 0.001, ** p < 0.01, * p < 0.05, ns = not significant.
Table 8. R-squared and q-squared values for model fit and predictive accuracy.
Table 8. R-squared and q-squared values for model fit and predictive accuracy.
Endogenous ConstructR² Adjusted
EP0.9680.9550.942
Table 9. Effect sizes (f²) for key predictors in the model.
Table 9. Effect sizes (f²) for key predictors in the model.
Pathf²Effect
Income → EP0.287Medium
Pop → EP0.452Large
WGII → EP0.058Small
EI → EP0.124Small
OP → EP0.063Small
CP → EP0.072Small
NGP → EP0.034Small
LNG → EP0.026Small
Renew → EP0.116Small
Table 10. Indirect effects with statistical significance in the model.
Table 10. Indirect effects with statistical significance in the model.
Mediation PathIndirect Effectt-Valuep-Value
Income → WGII → EP−0.0282.3450.019
Pop → WGII → EP−0.0352.5670.010
EI → WGII → EP−0.0152.1230.034
OP → WGII → EP−0.0071.8760.061
CP → WGII → EP−0.0081.9450.052
Renew → WGII → EP−0.0132.2340.026
Table 11. Bootstrap estimates and confidence intervals for indirect effects.
Table 11. Bootstrap estimates and confidence intervals for indirect effects.
Mediation PathIndirect Effect95% CI Lower95% CI Upper
Income → WGII → EP−0.028−0.052−0.004
Pop → WGII → EP−0.035−0.064−0.006
EI → WGII → EP−0.015−0.029−0.001
OP → WGII → EP−0.007−0.0150.001
CP → WGII → EP−0.008−0.0170.001
Renew → WGII → EP−0.013−0.026−0.001
Table 12. Total effects of governance and socioeconomic factors on energy poverty.
Table 12. Total effects of governance and socioeconomic factors on energy poverty.
VariableDirect EffectIndirect EffectTotal Effect
Income0.312−0.0280.284
Pop0.485−0.0350.450
WGII−0.079-−0.079
EI−0.176−0.015−0.191
OP0.087−0.0070.080
CP0.098−0.0080.090
NGP0.046-0.046
LNG0.035-0.035
Renew−0.157−0.013−0.170
Disclaimer/Publisher’s Note: The statements, opinions and data contained in all publications are solely those of the individual author(s) and contributor(s) and not of MDPI and/or the editor(s). MDPI and/or the editor(s) disclaim responsibility for any injury to people or property resulting from any ideas, methods, instructions or products referred to in the content.

Share and Cite

MDPI and ACS Style

Liu, R.; Qadeer, A.; Liu, J.; Sarwar, S.; Hussan, M.W. The Paradox of Progress towards SDG7: Governance Quality and Energy Poverty Dynamics in Pakistan. Sustainability 2024, 16, 8291. https://doi.org/10.3390/su16198291

AMA Style

Liu R, Qadeer A, Liu J, Sarwar S, Hussan MW. The Paradox of Progress towards SDG7: Governance Quality and Energy Poverty Dynamics in Pakistan. Sustainability. 2024; 16(19):8291. https://doi.org/10.3390/su16198291

Chicago/Turabian Style

Liu, Rongbing, Afifa Qadeer, Junqi Liu, Suleman Sarwar, and Muhammad Wasim Hussan. 2024. "The Paradox of Progress towards SDG7: Governance Quality and Energy Poverty Dynamics in Pakistan" Sustainability 16, no. 19: 8291. https://doi.org/10.3390/su16198291

APA Style

Liu, R., Qadeer, A., Liu, J., Sarwar, S., & Hussan, M. W. (2024). The Paradox of Progress towards SDG7: Governance Quality and Energy Poverty Dynamics in Pakistan. Sustainability, 16(19), 8291. https://doi.org/10.3390/su16198291

Note that from the first issue of 2016, this journal uses article numbers instead of page numbers. See further details here.

Article Metrics

Back to TopTop