Management of Mining Brownfields for Support of Regional Tourism
Abstract
1. Introduction
- Tourist facilities (information centers, hostels, hotels, accommodation facilities, recreational facilities, and social facilities);
- Historical, technical, or cultural monuments;
- Museums, galleries, open-air museums, multicultural halls, geoparks, open-air theaters, etc.;
- Reclaimed natural areas intended for recreation and various types of sport;
- New biotopes, lakes, and water facilities suitable for observing nature, recreation, etc.
2. The Wide-Ranging Appeal of the Fedö Shaft Tourist Destination
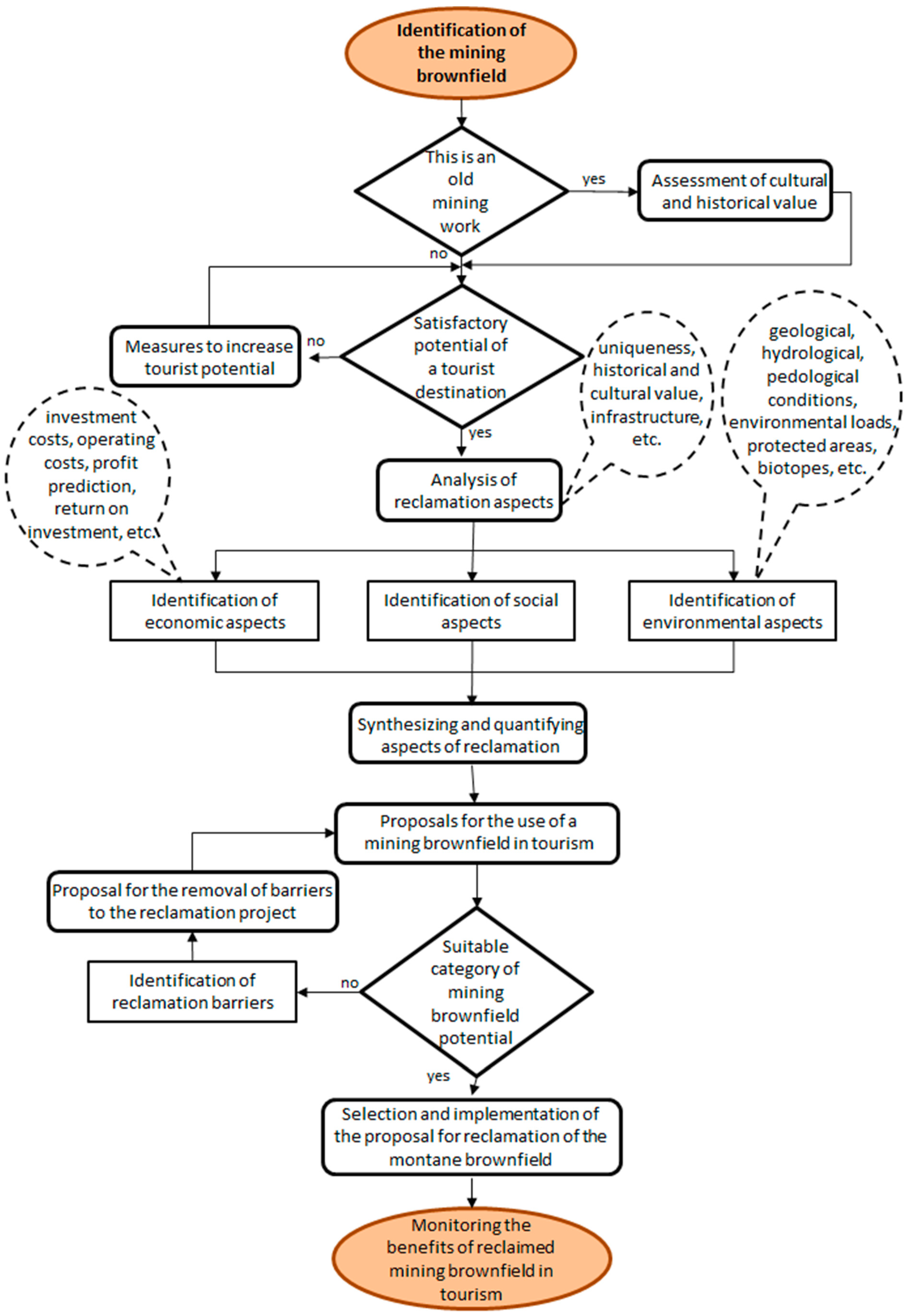
3. Materials and Methods
- Identifying factors—defining the factors relevant to each element—strength, weakness, opportunity, threat—i ϵ S,W,O,T;
- Building a pairwise comparison matrix to rank the relative importance of factors within each set concerning the objective, and calculating the relative importance weight vectors for each factor (WS, WW, WO, WT);
- Building a pairwise comparison matrix to evaluate the relative importance of SWOT sets and obtain the relative importance weight vector WG;
- Evaluating vector E by evaluating each S, W, O, T factor with linguistic variable ei = (ei1, ei2, ei3, ei4);
- Evaluating each indicator in this way led to the creation of partial row products following Equation (1):
Sij—single factor,
- Evaluating the indicator interactions by Equation (2):
3.1. Identification of the Environmental Aspects of Reclamation
3.1.1. Geographical Aspects of the Territory
3.1.2. Geological and Hydrogeological Aspects
3.1.3. Environmental Loads
3.2. Identification of the Social Aspects of Reclamation
3.2.1. Historical and Social Characteristics
3.2.2. Technical Characteristics
3.3. Identification of the Economic Aspects of Reclamation
- Banking institutions—the European Development Bank, the European Bank for Reconstruction and Development, and individual banks of the Slovak Republic;
- State funds;
- Support programs, like the Norwegian Fund;
- EU funds;
- Public–private partnerships.
4. Results
- Uniqueness and singleness of the project, not only in Slovakia but also abroad—f1;
- Very advantageous geographical location within eastern Slovakia—f2;
- Historical and social value of the project—f3;
- High tourist potential thanks to the natural landscape and cultural–historic dispositions—f4;
- Good accessibility and infrastructure—f5;
- Non-existence of competition in the given area—f6.
- High input and operating costs—f1;
- Technical problems with project implementation—f2;
- Risk of project failure and underutilized project potential—f3;
- Absence of marketing of tourist destinations—f4;
- Absence of interest and support from municipalities—f5.
- Tourists’ interest in new tourism products—f1;
- Use of surrounding tourist attractions and interaction between the attractions—f2;
- Use of various financial support programs by municipalities—f3;
- Increasing popularization of geotourism and “mining” tourism—f4;
- Use of the advantageous geographical location between the cities of Prešov and Košice—f5.
- Problematic legislation and bureaucracy in the field of operating old mining works in tourism—f1;
- Non-existence of social facilities in the immediate vicinity—f2;
- Unfavorable conditions in tourism and the impact of the pandemic on tourism—f3;
- Change in preference of tourist destinations and emergence of new trends in tourism—f4.
5. Discussion
- They are abandoned;
- They may be contaminated with pollutants;
- They were used in the past;
- They currently require intervention for their reuse from outside.
5.1. Environmental, Social, and Economic Aspects of Reclamation
- The object/location must have been used for mining purposes in the past;
- It was created by anthropogenic activity;
- It currently does not perform any function and is abandoned;
- Its reuse on the market is not possible without external intervention;
- It must have potential for touristic use.
- An analysis of the tourist destination where the mining brownfield is located, according to the methodological procedure;
- An analysis of aspects of mining brownfield reclamation, the basic platform of which is the identification of environmental, social, and economic characteristics, with the acceptance of the principles of sustainable development.
- Uniqueness of the project—I1;
- Geological conditions—I2;
- Historical and cultural characteristics– I3;
- Transport infrastructure—I4;
- Offer of tourist attractions—I5;
- Natural wealth—I6;
- Geographical location of the mining brownfield—I7.
- Technical aspects of the project—I1;
- Changing preferences of tourists in the tourist destination—I2;
- Risk of increasing costs during reclamation—I3;
- Lack of social facilities in the vicinity—I4;
- Complex legislation in making available old mine works—I5;
- High entry costs—I6;
- The risk of an unfavorable situation in tourism, e.g., the impact of the pandemic—I7.
5.2. Model of Effective Mining Brownfield Management
6. Conclusions
Author Contributions
Funding
Institutional Review Board Statement
Informed Consent Statement
Data Availability Statement
Conflicts of Interest
References
- Očenášová, M.; Pavolová, H.; Bakalár, T.; Šimková, Z. The use of brownfields in the sustainable development of tourism in SR. In Geotour 2018: Book of Abstracts; Technická univerzita v Košiciach: Košice, Slovakia, 2018; p. 17. [Google Scholar]
- Gregorová, B.; Hronček, P.; Tometzová, D.; Molokáč, M.; Čech, V. Transforming Brownfields as Tourism Destinations and Their Sustainability on the Example of Slovakia. Sustainability 2020, 12, 10569. [Google Scholar] [CrossRef]
- Pytel, S.; Sitek, S.; Chmielewska, M.; Zuzańska-Żyśko, E.; Runge, A.; Markiewicz-Patkowska, J. Transformation Directions of Brownfields: The Case of the Górnośląsko-Zagłębiowska Metropolis. Sustainability 2021, 13, 2075. [Google Scholar] [CrossRef]
- Pavolová, H.; Kyseľová, K.; Bakalár, T. Brownfields as a tool for support of Destination Tourism development. Acta Geoturistica 2012, 3, 26–30. [Google Scholar]
- Ren, W.; Xue, B.; Yang, J.; Lu, C. Effects of the Northeast China Revitalization Strategy on Regional Economic Growth and Social Development. Chin. Geogr. Sci. 2020, 30, 791–809. [Google Scholar] [CrossRef]
- Ivona, A.; Rinella, A.; Rinella, F.; Epifani, F.; Nocco, S. Resilient Rural Areas and Tourism Development Paths: A Comparison of Case Studies. Sustainability 2021, 13, 3022. [Google Scholar] [CrossRef]
- Pavolová, H.; Kyseľová, K. Resolving the issue of brownfields in conditions of the EU. In Proceedings of the SGEM 2011: 11th International Multidisciplinary Scientific GeoConference, Albena, Bulgaria, 20–25 June 2011; STEF92 Technology: Sofia, Bulgaria, 2011; Volume 2, pp. 1297–1303. [Google Scholar]
- Vanheusden, B. Towards a Legal Framework in the EU for Brownfield Redevelopment. Eur. Energy Environ. Law Rev. 2003, 12, 178–186. [Google Scholar] [CrossRef]
- Ministerstvo Výstavby a Regionálneho Rozvoja Slovenskej Republiky: Národná Stratégia Regionálneho Rozvoja Slovenskej Republiky. Available online: https://mirri.gov.sk/wp-content/uploads/mpsr-files/8924-4.pdf (accessed on 15 July 2022).
- Dragan, W.; Zdyrko, A. The spatial dimension of coal phase-out: Exploring economic transformation and city pathways in Poland. Energy Res. Soc. Sci. 2023, 99, 103058. [Google Scholar] [CrossRef]
- Petrovič, F.; Boltižiar, M.; Rakytová, I.; Tomčíková, I.; Pauditšová, E. Long-Term Development Trend of the Historical Cultural Landscape of the UNESCO Monument: Vlkolínec (Slovakia). Sustainability 2021, 13, 2227. [Google Scholar] [CrossRef]
- Ghabouli, E.; Soltani, A.; Ehsan Ranjbar, E. Heritage and the Regeneration of Urban Brownfields: Insights on Public Perception in Tehran, Iran. Heritage 2023, 6, 4451–4471. [Google Scholar] [CrossRef]
- Pavolová, H.; Bakalár, T.; Emhemed, E.M.A.; Hajduová, Z.; Pafčo, M. Model of sustainable regional development with implementation of brownfield areas. Entrep. Sustain. Issues 2019, 6, 1088–1100. [Google Scholar] [CrossRef]
- Kantor-Pietraga, I.; Zdyrko, A.; Bednarczyk, J. Semi-Natural Areas on Post-Mining Brownfields as an Opportunity to Strengthen the Attractiveness of a Small Town. An Example of Radzionków in Southern Poland. Land 2021, 10, 761. [Google Scholar] [CrossRef]
- Šimková, Z.; Seňová, A.; Divoková, A.; Očenášová, M.; Varga, P. Possibilities of Using Brownfields After Mining and Processing of Mineral Resources in Slovakia. E3S Web Conf. 2019, 105, 02023. [Google Scholar] [CrossRef]
- Ashworth, G.J. Preservation, Conservation and Heritage: Approaches to the Past in the Present through the Built Environment. Asian Anthropol. 2012, 10, 1–18. [Google Scholar] [CrossRef]
- Bostenaru Dan, M.; Bostenaru-Dan, M.M. Greening the Brownfields of Thermal Power Plants in Rural Areas, an Example from Romania, Set in the Context of Developments in the Industrialized Country of Germany. Sustainability 2021, 13, 3800. [Google Scholar] [CrossRef]
- Vráblík, P.; Wildová, E.; Šulgan, M. Urban brownfields in an anthropogenically affected area of Northern Bohemia. In Proceedings of the International Multidisciplinary Scientific GeoConference: SGEM, Albena, Bulgari, 18–24 August 2020; Volume 20. [Google Scholar] [CrossRef]
- Botezan, C.; Constantin, V.; Meltzer, M.; Radovici, A.; Pop, A.; Alexandrescu, F.; Stefanescu, L. Is There Sustainable Development after Mining? A Case Study of Three Mining Areas in the Apuseni Region (Romania). Sustainability 2020, 12, 9791. [Google Scholar] [CrossRef]
- Newton, R.A.; Pidlisnyuk, V.; Wildová, E.; Nováková, L.; Trögl, J. State of Brownfields in the Northern Bohemia, Saxony and Lower Silesian Regions and Prospects for Regeneration by Utilization of the Phytotechnology with the Second Generation Crops. Land 2023, 12, 354. [Google Scholar] [CrossRef]
- Kantor-Pietraga, I.; Krzysztofik, R.; Solarski, M. Planning Recreation around Water Bodies in Two Hard Coal Post-Mining Areas in Southern Poland. Sustainability 2023, 15, 10607. [Google Scholar] [CrossRef]
- Streit, S.; Tost, M.; Gugerell, K. Perspectives on Closure and Revitalisation of Extraction Sites and Sustainability: A Q-Methodology Study. Resources 2023, 12, 23. [Google Scholar] [CrossRef]
- Pactwa, K.; Woźniak, J.; Dudek, M. Sustainable Social and Environmental Evaluation of Post-Industrial Facilities in a Closed Loop Perspective in Coal-Mining Areas in Poland. Sustainability 2021, 13, 167. [Google Scholar] [CrossRef]
- Mojses, M.; Petrovič, F.; Bugár, G. Evaluation of Land-Use Changes as a Result of Underground Coal Mining—A Case Study on the Upper Nitra Basin, West Slovakia. Water 2022, 14, 989. [Google Scholar] [CrossRef]
- Čech, V.; Gregorová, B.; Krokusová, J.; Košová, V.; Hronček, P.; Molokáč, M.; Hlaváčová, J. Environmentally Degraded Mining Areas of Eastern Slovakia As a Potential Object of Geotourism. Sustainability 2020, 12, 6029. [Google Scholar] [CrossRef]
- Semrád, P. Bansko-technické aspekty dobývania drahoopálovej mineralizácie v lokalite Červenica—Dubník v rokoch 1785 až 1922. In Montánno-Historický Výskum na Slovensku a v Strednej Európe. Montánna História 10; Slovenská Spoločnosť pre Sociálne a Hospodárske Dejiny: Bratislava, Slovakia, 2019; pp. 178–221. [Google Scholar]
- Semrád, P. Genéza nehnuteľného majetku banského závodu na ťažbu drahého opálu v lokalite Červenica—Dubník v priebehu 19. storočia. In Montánno-Historický Výskum na Slovensku a v Strednej Európe. Montánna História 10; Slovenská Spoločnosť Pre sociálne a Hospodárske Dejiny: Bratislava, Slovakia, 2019; pp. 222–273. [Google Scholar]
- Slanské vrchy—Časť Šimonka. Available online: https://www.slanskevrchy.eu/slanske-vrchy-cast-simonka/ (accessed on 17 December 2023).
- Lesný Cykloturistický Náučný Chodník Sigord. Available online: https://naucnechodniky.eu/lesny-cykloturisticky-naucny-chodnik-sigord/ (accessed on 17 December 2023).
- Hrad Bodoň. Available online: https://www.severovychod.sk/vylet/hrad-bodon/ (accessed on 17 December 2023).
- Sigord—Vodná Nádrž. Available online: https://www.regionsaris.sk/sport/sigord-vodna-nadrz/ (accessed on 17 December 2023).
- Program Hospodárskeho a Sociálneho Rozvoja Obce Zlatá Baňa 2016–2022. Available online: https://zlatabana.sk/wp-content/uploads/2020/02/PHaSR.pdf (accessed on 17 December 2023).
- Hlavňová, B.; Pavolová, H. The present condition of tourist comfort in mining tourism in Slovakia. In Knowledge for Market Use 2017: People in Economics—Decisions, Behavior and Normative Models; Palacký University: Olomouc, Czech Republic, 2017; pp. 421–428. [Google Scholar]
- Król, K.; Zdonek, D.; Sroka, W. Functionality Assessment Checklist for Evaluating Geoportals Useful in Planning Sustainable Tourism. Sustainability 2024, 16, 5242. [Google Scholar] [CrossRef]
- Kulczycka, J.; Pietrzyk-Sokulska, E. Master Plan as A Tool for Post-Mining Water Reservoirs Management—A Cases in Poland. Am. J. Environ. Prot. 2013, 1, 59–65. [Google Scholar] [CrossRef]
- Borojević Šoštarić, S.; Giannakopoulou, S.; Adam, K.; Mileusnić, M. The future of mining in the Adria region: Current status, SWOT and Gap analysis of the mineral sector. Geol. Croat. 2022, 75, 317–334. [Google Scholar] [CrossRef]
- Białas, A.; Kozłowski, A. Computer-Aided Planning for Land Development of Post-Mining Degraded Areas. Sustainability 2024, 16, 1528. [Google Scholar] [CrossRef]
- Sang, K.; Lin, G. A Landscape Design Strategy for the Regeneration of Brownfield: The Case of Shougang Industrial Park in China. In Resilient and Responsible Smart Cities; Krüger, E.L., Karunathilake, H.P., Alam, T., Eds.; Advances in Science, Technology & Innovation; Springer: Cham, Switzerland, 2023. [Google Scholar] [CrossRef]
- White, T.H., Jr.; Barros, Y.d.M.; Develey, P.F.; Llerandi-Román, I.C.; Monsegur-Rivera, O.A.; Trujillo-Pinto, A.M. Improving reintroduction planning and implementation through quantitative SWOT analysis. J. Nat. Conserv. 2015, 28, 149–159. [Google Scholar] [CrossRef]
- Bakalár, T.; Pavolová, H.; Hajduová, Z.; Lacko, R.; Kyšeľa, K. Metal recovery from municipal solid waste incineration fly ash as a tool of circular economy. J. Clean. Prod. 2021, 302, 126977. [Google Scholar] [CrossRef]
- Bakalár, T.; Pavolová, H.; Tokarčík, A. Analysis and model of river basin sustainable management by SWOT and AHP methods. Water 2021, 13, 2427. [Google Scholar] [CrossRef]
- Saaty, R.W. The analytic hierarchy process—What it is and how it is used. Math. Modell. 1987, 9, 161–176. [Google Scholar] [CrossRef]
- Ezenagu, N. Heritage resources as a driver for cultural tourism in Nigeria. Cogent Arts Humanit. 2020, 7, 1734331. [Google Scholar] [CrossRef]
- De la Cruz del Río-Rama, M.; Maldonado-Erazo, C.P.; Álvarez-García, J.; Durán-Sánchez, A. Cultural and Natural Resources in Tourism Island: Bibliometric Mapping. Sustainability 2020, 12, 724. [Google Scholar] [CrossRef]
- Harman, M.; Chovanec, V. Mikrotextúry dubníckych opálov a ich vzťah k opalizácii. Miner. Slovaca 1981, 13, 193–209. [Google Scholar]
- Herčko, I. Drahé Kamene zo Slovenska. Geol. Průzkum 1987, 29, 330–331. [Google Scholar]
- Caucia, F.; Marinoni, L.; Leone, A.; Adamo, I. Investigation on the gemological, physical and compositional properties of some opals from Slovakia (“Hungarian” opals). Period. Di Mineral. 2013, 82, 251–261. [Google Scholar] [CrossRef]
- Semrád, P. The Story of European Precious Opal from Dubník; Granit: Praha, Czech Republic, 2011. [Google Scholar]
- Cehlár, M.; Antošová, M.; Seňová, A. Financing options for revitalizing of brownfields in Slovakia. In Proceedings of the SGEM 2013: 13th International Multidisciplinary Scientific Geoconference: Ecology, Economics, Education and Legislation, Albena, Bulgaria, 16–22 June 2013; STEF92 Technology Ltd.: Sofia, Bulgaria, 2013; Volume 2, pp. 161–168. [Google Scholar]
- Gürel, E.; Tat, M. SWOT analysis: A theoretical review. J. Int. Soc. Res. 2017, 10, 994–1006. [Google Scholar] [CrossRef]
- Han, S.H.; Li, A.Z. A Hundred Stories: Industrial Heritage Changes China; Palgrave Macmillan Singapore: Singapore, 2023. [Google Scholar] [CrossRef]
- Walmsley, L. Sustainable Development And Green Landscaping. In Green Facilities Handbook: Simple and Profitable Strategies for Managers, 1st ed.; Woodroof, E., Ed.; River Publishers: New York, NY, USA, 2020. [Google Scholar] [CrossRef]
- Modica, M. Alpine Industrial Landscapes: Towards a New Approach for Brownfield Redevelopment in Mountain Regions; Springer: Freising, Germany, 2021. [Google Scholar] [CrossRef]
- Cherevatskyi, D.; Mykhenko, V.; Soldak, M. Three-dimensional brownfields: The tragedy of the mining communities. J. Eur. Econ. 2023, 22, 556–570. [Google Scholar] [CrossRef]
- Hajduková, R.; Sopirová, A. Typology of terrain vague and emergence mechanisms in post-communist, post-industrial small and medium-sized towns in Slovakia: Case study of Humenné, Strážske and Vranov and Topľou. Archit. Pap. Fac. Archit. Des. STU 2023, 2, 21–29. [Google Scholar] [CrossRef]
- Gras, J.M. Conservation of the Peri-urban Landscape. In Peri-Urban Landscape, 1st ed.; Gras, J.M., Pace, L., Eds.; River Publishers: New York, NY, USA, 2024. [Google Scholar] [CrossRef]
- Vicari Aversa, C.S. A Valuable Brownfield Site by the Sea Awaiting Regeneration: The Case of the Lipari Pumice Quarries. In Computational Science and Its Applications—ICCSA 2024 Workshops. ICCSA 2024; Gervasi, O., Murgante, B., Garau, C., Taniar, D.C., Rocha, A.M.A., Faginas Lago, M.N., Eds.; Lecture Notes in Computer Science; Springer: Cham, Switzerland, 2024; Volume 14820. [Google Scholar] [CrossRef]
- Krzysztofik, R.; Dulias, R.; Kantor-Pietraga, I.; Spórna, T.; Dragan, W. Paths of urban planning in a post-mining area. A case study of a former sandpit in southern Poland. Land Use Policy 2020, 99, 104801. [Google Scholar] [CrossRef]
- Gligor, V.; Nicula, E.-A.; Crețan, R. The Identification, Spatial Distribution, and Reconstruction Mode of Abandoned Mining Areas. Land 2024, 13, 1107. [Google Scholar] [CrossRef]
- Madlener, R.; Specht, J.M. An Exploratory Economic Analysis of Underground Pumped-Storage Hydro Power Plants in Abandoned Deep Coal Mines. Energies 2020, 13, 5634. [Google Scholar] [CrossRef]
- Aristizabal-H, G.; Goerke-Mallet, P.; Kretschmann, J.; Restrepo-Baena, O.J. Sustainability of coal mining. Is Germany a post-mining model for Colombia? Resour. Policy 2023, 81, 103358. [Google Scholar] [CrossRef]
- Rahmonov, O.; Krzysztofik, R.; Srodek, D.; Smolarek-Lach, J. Vegetation- and Environmental Changes on Non-Reclaimed Spoil Heaps in Southern Poland. Biology 2020, 9, 164. [Google Scholar] [CrossRef]
- Mazurets, R.R.; Havrylenko, T.V.; Serbenivska, A.Y.; Zhuchenko, V.G. Event potential of the tourist destination «DUBNO» as a tool for innovative development of the region. J. Geol. Geogr. GeoEcol. 2021, 31, 110–119. [Google Scholar] [CrossRef]
- Skiba, M.; Mrówczyńska, M.; Sztubecka, M.; Maciejko, A.; Rzeszowska, N. The European Union’s Energy Policy Efforts Regarding Emission Reduction in Cities—A Method Proposal. Energies 2023, 16, 6123. [Google Scholar] [CrossRef]
- Janiszek, M.; Krzysztofik, R. Green Infrastructure as an Effective Tool for Urban Adaptation—Solutions from a Big City in a Postindustrial Region. Sustainability 2023, 15, 8928. [Google Scholar] [CrossRef]
- Rebernik, L.; Vojvodíková, B.; Lampič, B. Brownfield Data and Database Management—The Key to Address Land Recycling. Land 2023, 12, 252. [Google Scholar] [CrossRef]
- Milošević, M.R.; Milošević, D.M.; Stanojević, A.D.; Stević, D.M.; Simjanović, D.J. Fuzzy and Interval AHP Approaches in Sustainable Management for the Architectural Heritage in Smart Cities. Mathematics 2021, 9, 304. [Google Scholar] [CrossRef]
- Ionascu, A.E.; Goswami, S.S.; Dănilă, A.; Horga, M.-G.; Barbu, C.A.; ¸Serban-Comanescu, A. Analyzing Primary Sector Selection for Economic Activity in Romania: An Interval-Valued Fuzzy Multi-Criteria Approach. Mathematics 2024, 12, 1157. [Google Scholar] [CrossRef]
- Martínez-López, J.; Albaladejo, J.; de Vente, J. Participatory modelling for sustainable development: Connecting coastal and rural social-ecological systems. Environ. Modell. Softw. 2024, 177, 106061. [Google Scholar] [CrossRef]


| Destination Potential | Scoring Scale |
|---|---|
| High potential | 21—30 |
| Average potential | 11–20 |
| Low potential | 6–10 |
| Value | Explanation |
|---|---|
| 1 | Equivalence of the factors i and j |
| 3 | Slight preference of factor i over j |
| 5 | Strong preference of factor i over j |
| 7 | High preference of factor i over j |
| 9 | Absolute preference of factor i over j |
| Points | Criteria Are |
|---|---|
| 1 | significantly below average |
| 2 | below average |
| 3 | at an average |
| 4 | above average |
| 5 | significantly above average |
| Aspects of the Tourist Destination | Evaluation of Aspects of the Tourist Destination | Point Assessment of Aspects | ||||
|---|---|---|---|---|---|---|
| Excellent | Very Good | Good | Poor | Very Poor | ||
| Geographical location | 5 | 4 | 3 | 2 | 1 | 5 |
| Natural resources | 5 | 4 | 3 | 2 | 1 | 5 |
| Historical and cultural wealth | 5 | 4 | 3 | 2 | 1 | 5 |
| Uniqueness and spectrum of attractions | 5 | 4 | 3 | 2 | 1 | 5 |
| Transport infrastructure | 5 | 4 | 3 | 2 | 1 | 3 |
| SUM | 26 | |||||
| Factor/Interaction | f1 | f2 | f3 | f4 | f5 | f6 | Sj | Rj | αi |
|---|---|---|---|---|---|---|---|---|---|
| f1 | 1 | 5 | 5 | 5 | 7 | 3 | 2625.00 | 3.71 | 0.45 |
| f2 | 1/5 | 1 | 3 | 1/3 | 3 | 3 | 1.80 | 1.10 | 0.13 |
| f3 | 1/5 | 1/3 | 1 | 1/3 | 3 | 1/3 | 0.02 | 0.53 | 0.06 |
| f4 | 1/5 | 3 | 3 | 1 | 5 | 3 | 27.00 | 1.73 | 0.21 |
| f5 | 1/7 | 1/3 | 1/3 | 1/5 | 1 | 1/3 | 0.001 | 0.32 | 0.04 |
| f6 | 1/3 | 1/3 | 3 | 1/3 | 3 | 1 | 0.33 | 0.83 | 0.10 |
| Sum | 8.23 | 1.00 |
| Factor/Interaction | f1 | f2 | f3 | f4 | f5 | Sj | Rj | αi |
|---|---|---|---|---|---|---|---|---|
| f1 | 1 | 3 | 3 | 7 | 7 | 441.00 | 3.38 | 0.47 |
| f2 | 1/3 | 1 | 3 | 5 | 5 | 25.00 | 1.90 | 0.26 |
| f3 | 1/3 | 1/3 | 1 | 5 | 5 | 2.78 | 1.23 | 0.17 |
| f4 | 1/7 | 1/5 | 1/5 | 1 | 1/3 | 0.002 | 0.29 | 0.04 |
| f5 | 1/7 | 1/5 | 1/5 | 3 | 1 | 0.02 | 0.44 | 0.06 |
| Sum | 7.24 | 1.00 |
| Factor/Interaction | f1 | f2 | f3 | f4 | f5 | Sj | Rj | αi |
|---|---|---|---|---|---|---|---|---|
| f1 | 1 | 1/3 | 3 | 1/5 | 5 | 1.00 | 1.00 | 0.15 |
| f2 | 3 | 1 | 7 | 3 | 5 | 315.00 | 3.16 | 0.49 |
| f3 | 1/3 | 1/7 | 1 | 1/3 | 1/5 | 0.003 | 0.32 | 0.05 |
| f4 | 5 | 1/3 | 3 | 1 | 1/3 | 1.67 | 1.11 | 0.17 |
| f5 | 1/5 | 1/5 | 5 | 3 | 1 | 0.60 | 0.90 | 0.14 |
| Sum | 6.49 | 1.00 |
| Factor/Interaction | f1 | f2 | f3 | f4 | Sj | Rj | αi |
|---|---|---|---|---|---|---|---|
| f1 | 1 | 7 | 1/3 | 5 | 11.67 | 1.85 | 0.29 |
| f2 | 1/7 | 1 | 1/7 | 3 | 0.06 | 0.50 | 0.08 |
| f3 | 3 | 7 | 1 | 5 | 105.00 | 3.20 | 0.51 |
| f4 | 5 | 1/3 | 1/5 | 1 | 0.33 | 0.76 | 0.12 |
| Sum | 6.31 | 1.00 |
| Strengths | αi | Points | Sum | Weaknesses | αi | Points | Sum |
|---|---|---|---|---|---|---|---|
| Uniqueness and singleness of the project, not only in Slovakia but also abroad | 0.45 | 5 | 2.256 | High input and operating costs | 0.47 | 5 | 2.334 |
| Very advantageous geographical location within eastern Slovakia | 0.13 | 4 | 0.536 | Technical problems with project implementation | 0.26 | 3 | 0.789 |
| Historical and social value of the project | 0.06 | 4 | 0.258 | Risk of project failure and underutilized project potential | 0.17 | 4 | 0.678 |
| High tourist potential thanks to the natural landscape and cultural–historic dispositions | 0.21 | 4 | 0.842 | Absence of marketing of tourist destinations | 0.04 | 3 | 0.118 |
| Good accessibility and infrastructure | 0.04 | 3 | 0.116 | Absence of interest and support from municipalities | 0.06 | 3 | 0.184 |
| Non-existence of competition in the given area | 0.10 | 5 | 0.506 | ||||
| Sum | 1.00 | 4.51 | Sum | 1.00 | 4.10 | ||
| Opportunities | αi | Points | Sum | Threats | αi | Points | Sum |
| Tourists’ interest in new tourism products | 0.15 | 3 | 0.46 | Problematic legislation and bureaucracy in the field of operating old mining works in tourism | 0.29 | 5 | 1.47 |
| Use of surrounding tourist attractions and interaction between the attractions | 0.49 | 5 | 2.44 | Non-existence of social facilities in the immediate vicinity | 0.08 | 3 | 0.24 |
| Use of various financial support programs by municipalities | 0.05 | 3 | 0.15 | Unfavorable conditions in tourism and the impact of the pandemic on tourism | 0.51 | 4 | 2.03 |
| Increasing popularization of geotourism and “mining” tourism | 0.17 | 4 | 0.68 | Change in preference of tourist destinations and emergence of new trends in tourism | 0.12 | 3 | 0.36 |
| Use of the advantageous geographical location between the cities of Prešov and Košice | 0.14 | 4 | 0.56 | ||||
| Sum | 1.00 | 4.28 | Sum | 1.00 | 4.09 |
| Indicator/Interaction | I1 | I2 | I3 | I4 | I5 | I6 | I7 | Sj | Rj | αi |
|---|---|---|---|---|---|---|---|---|---|---|
| I1 | 1 | 3 | 5 | 3 | 3 | 3 | 3 | 1215.00 | 2.76 | 0.31 |
| I2 | 1/3 | 1 | 1/3 | 3 | 5 | 1/3 | 1/3 | 0.19 | 0.79 | 0.09 |
| I3 | 1/5 | 3 | 1 | 7 | 3 | 5 | 3 | 189.00 | 2.11 | 0.24 |
| I4 | 1/3 | 1/3 | 1/7 | 1 | 1 | 1/3 | 1/3 | 0.00 | 0.40 | 0.05 |
| I5 | 1/3 | 1/5 | 1/3 | 1 | 1 | 1/3 | 1/3 | 0.00 | 0.42 | 0.05 |
| I6 | 1/3 | 3 | 1/5 | 3 | 3 | 1 | 3 | 5.40 | 1.27 | 0.15 |
| I7 | 1/3 | 3 | 1/3 | 3 | 3 | 1/3 | 1 | 1.00 | 1.00 | 0.11 |
| Sum | 8.76 | 1.00 |
| Indicator/Interaction | I1 | I2 | I3 | I4 | I5 | I6 | I7 | Sj | Rj | αi |
|---|---|---|---|---|---|---|---|---|---|---|
| I1 | 1 | 3 | 5 | 3 | 3 | 3 | 3 | 1215.00 | 2.76 | 0.31 |
| I2 | 1/3 | 1 | 1/3 | 3 | 5 | 1/3 | 1/3 | 0.19 | 0.79 | 0.09 |
| I3 | 1/5 | 3 | 1 | 7 | 3 | 5 | 3 | 189.00 | 2.11 | 0.24 |
| I4 | 1/3 | 1/3 | 1/7 | 1 | 1 | 1/3 | 1/3 | 0.00 | 0.40 | 0.05 |
| I5 | 1/3 | 1/5 | 1/3 | 1 | 1 | 1/3 | 1/3 | 0.00 | 0.42 | 0.05 |
| I6 | 1/3 | 3 | 1/5 | 3 | 3 | 1 | 3 | 5.40 | 1.27 | 0.15 |
| I7 | 1/3 | 3 | 1/3 | 3 | 3 | 1/3 | 1 | 1.00 | 1.00 | 0.11 |
| Sum | 8.76 | 1.00 |
| Category | Scoring | |
|---|---|---|
| I. | Very high | Above 1.2 |
| II. | High | 1.01–1.2 |
| III. | Average | 0.71–1.0 |
| IV. | Low | 0.51–0.7 |
| V. | Very low | 0.26–0.5 |
| Indicators of Mining Brownfield Reclamation | Type of Indicator | Partial Score | Total Score | Scoring Ratio |
|---|---|---|---|---|
| Uniqueness of the project | + | 17.117 | 54.35681 | 1.191 |
| Geological conditions | + | 4.877 | ||
| Historical and cultural characteristics | + | 13.121 | ||
| Transport infrastructure | + | 2.508 | ||
| Offer of tourist attractions | + | 2.632 | ||
| Natural wealth | + | 7.896 | ||
| Geographical location of the mining brownfield | + | 6.205 | ||
| Technical aspects of the project | − | 3.563 | 45.64319 | |
| Changing preferences of tourists in the tourist destination | − | 3.563 | ||
| Risk of increasing costs during reclamation | − | 2.862 | ||
| Lack of social facilities in the vicinity | − | 4.534 | ||
| Complex legislation in making available old mine works | − | 4.215 | ||
| High entry costs | − | 8.494 | ||
| The risk of an unfavorable situation in tourism, e.g., the impact of the pandemic | − | 18.413 |
Disclaimer/Publisher’s Note: The statements, opinions and data contained in all publications are solely those of the individual author(s) and contributor(s) and not of MDPI and/or the editor(s). MDPI and/or the editor(s) disclaim responsibility for any injury to people or property resulting from any ideas, methods, instructions or products referred to in the content. |
© 2024 by the authors. Licensee MDPI, Basel, Switzerland. This article is an open access article distributed under the terms and conditions of the Creative Commons Attribution (CC BY) license (https://creativecommons.org/licenses/by/4.0/).
Share and Cite
Pavolová, H.; Bakalár, T.; Molokáč, M. Management of Mining Brownfields for Support of Regional Tourism. Sustainability 2024, 16, 7986. https://doi.org/10.3390/su16187986
Pavolová H, Bakalár T, Molokáč M. Management of Mining Brownfields for Support of Regional Tourism. Sustainability. 2024; 16(18):7986. https://doi.org/10.3390/su16187986
Chicago/Turabian StylePavolová, Henrieta, Tomáš Bakalár, and Mário Molokáč. 2024. "Management of Mining Brownfields for Support of Regional Tourism" Sustainability 16, no. 18: 7986. https://doi.org/10.3390/su16187986
APA StylePavolová, H., Bakalár, T., & Molokáč, M. (2024). Management of Mining Brownfields for Support of Regional Tourism. Sustainability, 16(18), 7986. https://doi.org/10.3390/su16187986

