Next Article in Journal
The Impact of Digital Transformation on the Sustainable Growth of Specialized, Refined, Differentiated, and Innovative Enterprises: Based on the Perspective of Dynamic Capability Theory
Previous Article in Journal
A Novelty Model Employing the Quality Life Cycle Assessment (QLCA) Indicator and Frameworks for Selecting Qualitative and Environmental Aspects for Sustainable Product Development
 
 
Font Type:
Arial Georgia Verdana
Font Size:
Aa Aa Aa
Line Spacing:
Column Width:
Background:
Article

How the Smart Energy Can Contribute towards Achieving the Sustainable Development Goal 7

School of Economics & Management, Northwest University, Xi’an 710069, China
Sustainability 2024, 16(17), 7822; https://doi.org/10.3390/su16177822
Submission received: 13 August 2024 / Revised: 31 August 2024 / Accepted: 5 September 2024 / Published: 8 September 2024

Abstract

Against the backdrop of the digital technology revolution, smart energy offers significant opportunities to achieve the Energy Sustainable Development Goals (SDG7). However, the theoretical and empirical exploration of how smart energy can achieve SDG7 remains incomplete. This study investigates deeply into the influence and mechanism of smart energy on SDG7. Utilizing China’s smart energy pilot policy, it adopts the synthetic difference-in-difference method and China’s provincial data to estimate the influence of smart energy on SDG7. The results show the following: (1) Smart energy is beneficial to achieving SDG7, and smart energy promotes the realization of SDG7-1 by enhancing energy service accessibility, affordability, and reliability; SDG7-2 by enhancing the renewable energy absorption level and consumption ratio; and SDG7-3 by enabling real-time monitoring, accurate matching, and highly intelligent coordination to improve energy efficiency. (2) Among the quantitative findings, smart energy has notable implications for the SDG7, SDG7-1, and SDG7-3 indexes but has a more limited influence on the SDG7-2 index. (3) The single pilot tests indicate certain differences in effects due to the project scale and program design. Finally, this study provides a theoretical basis and empirical evidence for the region to search for a digital approach to realize SDG7 and smart energy construction planning.

1. Introduction

Since the beginning of the twenty-first century, fossil energy consumption has created resource and environmental constraints that have become a potential threat to global economic development and the security of society [1]. The United Nations announced 17 sustainable development goals (SDGs), of which sustainable development goal 7 (SDG7) clearly states the need to ensure access to affordable, reliable, and sustainable modern energy for all. Therefore, finding the approaches to realize sustainable energy development has become the current urgent and crucial issue in the energy field. The interaction between digital technology and sustainability offers promising opportunities and new possibilities for realizing energy sustainability [2]. Among the approaches that have received significant attention is smart energy [3], which has a proven performance in integrating renewable energy sources [4,5], meeting complex energy demands [6], and enabling smart management of energy systems [7]. It has become a driving force in the provision of an efficient, affordable, and sustainable energy supply and a critical path to the realization of SDG7. The aim of smart energy is to use digital technologies to enhance reliable energy supply and promote the adoption of effective energy usage techniques to face the challenges in the energy industry for sustainable development. The widespread adoption of smart energy enables humans to successfully tackle the urgent requirements for a sustainable energy transformation and becomes an essential pathway to achieving SDG7.
Furthermore, like other technological revolutions, smart energy opens up a wide range of exciting possibilities for advancing sustainable energy development [8]. But so far, there is little direct evidence that smart energy is making a real contribution to SDG7. One reason for this is that the digital technologies represented by smart energy are all an emerging field that lacks sufficient theoretical support and exhibits multifaceted challenges and complexities [9]. The other reason is that smart energy currently has no authoritative metrics or traditional indicators, making it difficult to measure and obtain data, limiting empirical research in the field of smart energy [3]. Therefore, this research intends to bridge the gap by deeply exploring the potential contribution of smart energy to SDG7.
The current amount of literature related to the association of smart energy and SDG7 has been categorized into qualitative and quantitative research. The relevant qualitative studies mainly focus on the influence of specific digital technologies in smart energy on energy sustainability, the influence of smart energy on other aspects related to sustainable development, and the case studies for different scales. Some scholars describe the implications of specific digital technologies applied in smart energy on the sustainability of energy, such as the influence of artificial intelligence technologies [10] and blockchain technologies [11] on energy sustainability. Some scholars conduct qualitative research on the function of smart energy on energy consumption [12], energy security [13], energy efficiency [6], energy poverty [3], carbon emissions [14], air quality [15], and other aspects related to sustainable development. Some scholars choose the case study approach to conduct research on the influence of smart energy on energy sustainability, which includes continents [16], countries [17], islands [18], cities [19], and businesses [20] at different scales. Among the relevant quantitative studies are the anticipated and actual functions of smart energy on sustainable development. In the anticipated functions, the research mainly uses the scenario analysis method [5,21]. In the actual functions of the research, there is still a lot of controversy. Among the supporting viewpoints, Huang and Lin measured the level of digitization of the national power sector in 93 countries over the period 2015–2019 and examined the relationship between the level of digitization of the power sector and the carbon emissions of the power sector, which showed that digitization has a substantial impact on decreasing the harmful emissions of electricity generation [22]. Among the opposing viewpoints, some scholars hold a certain degree of skepticism about the effectiveness of digital technology on energy sustainability. For example, Jin and Yu point out that the widespread use of ICT leads to improved energy efficiency [23]; however, it also causes a higher demand for energy, which in turn leads to increased carbon emissions, producing a rebound effect of 0.9%.
Despite notable progress in the current literature, certain aspects of research remain inadequately addressed. These gaps can be categorized into three dimensions: Firstly, research on the influence of smart energy on energy sustainability continues to be fragmented, and the relationship between them has not fully been explored theoretically. While several research studies have focused on the effects of smart energy and solution design, only a few have directly explored the relationship between smart energy and SDG7. There is a lack of existing research that systematically and comprehensively discusses the causal connection between smart energy and sustainable energy development. Secondly, the functions of smart energy on energy sustainability are still highly controversial. Although smart energy presents great opportunities, it is still poorly known whether and to what extent it can be effectively utilized, or if it has the opposite effect of hindering the realization of SDG7. Because whatever the potential opportunities for smart energy in energy sustainable development, digitization approaches such as smart energy represent an emerging field that lacks sufficient theoretical development and that is full of great challenges and complexities. Finally, the current support for conducting practical experiments to measure the effects of smart energy on achieving SDG7 is insufficient. Although some scholars have predicted the effect of smart energy through scenario setting, there is a lack of reality-based quantitative research to test the relationship and dynamics between smart energy and SDG7.
Based on this, this study deeply explores the correlations between smart energy and SDG7. It systematically analyzes the possible implications of smart energy on SDG7 from the influence of specific goals, including energy services, renewable energy utilization ratio, and energy efficiency. Meanwhile, China’s smart energy pilot policy is used as a quasi-natural experiment to test its effect on SDG7. Using the synthetic difference-in-difference model and Chinese provincial data, this study empirically tests the specific influence of smart energy on SDG7.
The possible marginal contributions of this study can be summarized as follows: Firstly, it finds a digital realization for SDG7 and broadens the energy sustainable development research framework, analyzing the potential influence of smart energy on sustainable development to provide new options for realizing SDG7. Secondly, it strengthens comprehension of the casual association between smart energy and SDG7. This study specifically investigates how smart energy influences SDG7, including the influence on the specific goals of energy services (SDG7-1), renewable energy utilization (SDG7-2), and energy efficiency (SDG7-3). A systematic answer to how smart energy influences SDG7 enriches the relevant research results from the theoretical perspective of smart energy and sustainable energy development research and also helps the government to formulate relevant policies for realizing SDG7 and the construction and development of smart energy. Finally, this study provides new empirical evidence that smart energy influences SDG7. Existing research has not clarified the inevitable correlation between smart energy and SDG7. This study offers novel actual results that contribute to the current controversy through evaluating the effect of China’s smart energy construction on SDG7. It not only fills the current gaps in research effectively, but also offers empirical support for smart energy to support the realization of SDG7.

2. Theoretical Mechanism

Based on the specific content of SDG7 and the realistic observation of smart energy development, this paper expands the analysis of the functioning mechanism of smart energy’s influence on SDG7. The theoretical mechanism analysis framework is presented in Figure 1.

2.1. Energy Service

The specific goal of SDG7-1 is defined as ensuring universal access to affordable, reliable, and modern energy services. The influence of smart energy on SDG7-1 is specified in three dimensions: the accessibility, affordability, and reliability of energy services.

2.1.1. Energy Services Accessibility

Smart energy contributes to the realization of SDG7-1 by improving energy service accessibility. The contribution of smart energy to energy service accessibility is demonstrated by the capacity to provide integrated energy and to accommodate various energy requirements. With respect to integrated energy supply capacity, smart energy overcomes the physical limitations of conventional single energy systems and offers users an integrated energy source [24]. Smart energy brings together and links various energy sectors, including electricity, heat, and natural gas. It provides users with a comprehensive energy supply that is complementary to multiple energy sources [25]. This is achieved via an energy transmission network that ensures low-loss, end-to-end, and bi-directional energy transmission [3]. Smart energy provides comprehensive multiple energy sources to guarantee reliable access to energy. With respect to the capacity to accommodate various energy requirements, smart energy merges energy physics and energy information systems [26], and can provide an appropriate energy supply according to user demand [27]. Smart energy applies digital technology to develop an energy information network that can gather, store, transmit, and process different types of energy demand information from energy users and provide customized energy supply according to the demand information [28].

2.1.2. Energy Service Affordability

Smart energy contributes to SDG7-1 by improving energy service affordability. Smart energy reduces the cost of energy by reducing energy losses, thereby improving energy service affordability. Firstly, smart energy can be a real-time monitor of the energy operation system, monitoring its energy loss and providing a timely detection of energy waste, which, under the action of intelligent decision-making and intelligent control, can lead to timely processing, thus reducing the system operation process during the energy loss [29]. Secondly, smart energy can break the “energy shaft”, integrating a variety of energy sources by efficiently matching products to meet customer requirements and reducing the waste of energy brought about by the second conversion [30]. Thirdly, smart energy facilitates communication between energy supply and demand within the system, allowing users to access energy services tailored to their specific needs. The system maintains an immediate equilibrium between supply and demand, optimizing the matching process and minimizing energy loss due to mismatches [31].

2.1.3. Energy Service Reliability

Smart energy can provide reliable energy services to promote SDG7-1 realization. Smart energy’s performance in enhancing the reliability of energy services is mainly manifested in the timely energy system risk response capability and stable energy supply capability [32]. On the one hand, smart energy has timely risk response capability [33]. Smart energy combines digital information technology with modern control technology to build energy systems with comprehensive sensing, real-time monitoring, and precise regulation. It has the ability to identify energy system failures and risks in real time, and by utilizing intelligent decision-making and intelligent control, it can process information promptly, ensuring the stability of the energy system [34]. On the other hand, smart energy possesses a stable energy supply capability [35]. Smart energy applies digital and energy storage technology to tackle the challenges of accurately predicting short-term energy requirements and managing the unpredictable generation of renewable energy. The following measures ensure a reliable and consistent energy supply.

2.2. Renewable Energy

SDG7-2 declares the need to augment the share of renewable energy sources. The impact of smart energy on SDG7-2 is specifically reflected in both the capacity to absorb renewable energy and the ratio of renewable energy consumption.

2.2.1. The Absorption of Renewable Energy Sources

Smart energy can optimize the utilization of renewable energy sources such as wind power, hydropower, and photovoltaic energy. By maximizing the absorption and consumption of these renewable sources, smart energy can convert potential reserves of renewable energy into actual production capacity [36]. This contributes to the broader acceptance and promotion of renewable energy sources. Firstly, in the energy production and consumption process, unlike the production and consumption model of large grids, smart energy combines digital technology with distributed renewable energy production to establish microgrids. It helps to expand the scale of distributed renewable energy production and facilitates the local digestion and local balancing of renewable energy, thereby increasing the power supply capacity of renewable energy [5,37]. Secondly, in the energy storage process, smart energy connects modern energy storage technology into digital technology to address the problems of intermittency and difficulty in the short-term forecasting of renewable energy generation [4], such as hydropower and photovoltaic energy, so as to better absorb the energy generated by renewable energy sources. It can prevent the emergence of phenomena such as abandoned light and wind, minimize the wastage of renewable energy production [38], and enhance the ability of stable electricity generated from renewable sources. Thirdly, in the process of energy transmission, smart energy utilizes advanced transmission technologies to build energy transmission networks which can realize long-distance low-loss, bi-directional, end-to-end, selective path, and wireless energy transmission [3]. Smart energy makes the control of the energy flow more flexible, realizes source–load interaction and the optimized transmission of energy, and better absorbs renewable energy [39].

2.2.2. The Consumption of Renewable Energy Sources

Smart energy realizes the orderly complementarity between different types of energy sources in an intelligent energy management system supported by digital technology [40]. Under the premise of guaranteeing energy supply, priority is given to the consumption of renewable energy, thereby increasing the proportion of renewable energy consumption. On the one hand, smart energy provides renewable energy for users. Smart energy facilitates the integration and interconnection of diverse energy sources and supply methods, eliminating the divisions between various energy sectors [41]. The energy information layer assists in implementing intelligent energy management to harmonize and optimize various energy systems. This enables the distribution of renewable energy to users [42]. On the other hand, smart energy prioritizes renewable energy consumption. Smart energy establishes an open and interconnected energy system architecture to ensure an energy supply [43], prioritizes the use of renewable energy [44], and boosts the share of renewable energy consumption [45].

2.3. Energy Efficiency

SDG7-3 is the doubling of energy efficiency. Smart energy contributes to the realization of SDG7-3 by enabling real-time monitoring, accurate matching, and highly intelligent coordination to improve energy efficiency. Firstly, smart energy systems can effectively monitor immediate-time energy loss, promptly identify energy waste, and apply intelligent decisions and controls to address it. This ultimately results in diminished energy loss during system operation and improved energy efficiency. Secondly, smart energy effectively promotes accurate matching between energy supply and demand and reduces waste caused by energy mismatch [33,46], thereby improving energy efficiency. The personalized and fragmented nature of current energy consumer demand requires more information about consumer preferences and needs in order to meet energy demand. Smart energy can present personalized and fragmented energy demand in the form of data, so as to enable energy producers to launch more targeted on-demand production, which effectively promotes the precise matching between supply and demand. It not only improves the utility level of energy consumers, but also accelerates the responsiveness of energy production, and production methods become more flexible. Smart energy can improve energy efficiency by reducing waste caused by the mismatching of energy resources [47]. Thirdly, smart energy utilizes energy information to coordinate the operation of the entire process chain of energy generation and utilization in a cost-effective manner and to optimize the energy system’s overall efficiency [48]. Smart energy utilizes digital technology to conquer the constraints of communicating data among disparate energy networks [30]. Smart energy emphasizes the coordination of energy production, transmission, consumption, and storage, resulting in better overall efficiency and lower energy costs [3].

3. Methodology and Data

3.1. Methodology

Considering the existing research, the methodology for choosing the empirical test of the function of smart energy on SDG7 is based on the following three main considerations: Firstly, the quantification problem of smart energy is considered. There is no authoritative standard for measuring smart energy, and traditional indicators are difficult to measure and to use for obtaining data, limiting empirical research in the field. One possible approach is to use a quasi-natural experimental assessment method, which requires finding an exogenous policy to represent smart energy and thus conducting empirical tests [25,49]. In 2016, China issued the Guiding Opinions on Promoting the Development of “Internet +” Smart Energy. In 2017, it started the “Internet +” Smart Energy Demonstration Project. This Chinese “smart energy” pilot policy supplied an opportunity to evaluate the association between smart energy and SDG7. Secondly, the potential two-way causality between smart energy and SDG7 leads to endogeneity issues. Smart energy provides technical support for the SDG7. In turn, the SDG7 demands also provide the impetus for smart energy development. The Quasi-Natural Experiment’s difference-in-difference (DID) method successfully eliminates estimation biases resulting from bi-directional causation between smart energy and SDG7. This method also effectively addresses the endogeneity problem produced by bi-directional causality [50]. Third, traditional models estimate bias. The normal DID method must adhere closely to the assumption that individual treatment effects remain constant [51]. It is challenging to accommodate the assumption of a parallel trend in the penetration of smart energy in time and space. The synthetic control method (SCM) creates a new non-parametric synthetic control method by adding individual weights and creating the control group that accompanies them using weighted matching fitting. Although it can overcome the limitations of the normal DID method on the premise assumptions to a certain extent, it can only be assessed for a single policy pilot city, and it is difficult to carry out an overall assessment.
This paper chooses the synthetic difference-in-difference (SDID) method introduced by Arkhangelsky to leverage the benefits of both existing methods and avoid its drawbacks [52]. The SCM is particularly well-suited to exploring the implications of smart energy on SDG7 in the research scenario. (1) The SDID method provides a treatment that matches the trend before policy implementation, taking into account the relative importance of different factors. This reduces the need for parallel trends, making it more suitable for this study’s research setting. (2) The SDID method reduces estimation bias. Compared to the SCM, the SDID method can effectively reduce estimation biases by adding time weights to remove differences caused by events that occurred before and during policy implementation. (3) This method improves the robustness of the results. The SDID method gives greater importance to the control group, which closely resembles the treated group, and to the time period before the policy treatment period, which closely resembles the policy treatment period. This is performed to ensure that the estimation results are more reliable and resistant to potential biases. (4) This method introduces fixed effects to apply to any number of treated individuals.
The basic principle of the SDID method is to select control individual weights with the aim of balancing the average number of treated individuals during the pre-treatment period and to select time weights during the pre-treatment period in order to balance the average post-treatment outcome of the control individuals. The covariates containing the dependent individual and time are set in the regression function [13].
The precise sequence of steps essentially follows [25]:
Firstly, based on the data prior to the implementation of the smart energy policy, individual weights ωi are determined to ensure that the weighted average values of the control and treated groups’ dependent variables are the same.
Secondly, time weights λt need to be determined to assure that the mean of the dependent variable before and after the smart energy policy is applied is a constant.
Ultimately, the consequences of policy intervention are computed. The average treated effect caused by the smart policy is assessed using a weighted two-way fixed-effects model, which takes into account the individual weights and time weights. This estimation is derived by addressing the minimization problem described in Equation (1).
τ ^ , μ ^ , α ^ , β ^ = arg min τ , μ , α , β i = 1 N t = 1 T S D G 7 i t μ α i β t d i d t i t τ 2 ϖ i ^ λ t ^
where N denotes the total number of samples, T denotes time, SDG7i denotes the SDG7 value of each sample i at time t, αi denotes district fixed effects, βt denotes year fixed effects, μ denotes a constant term, ωi denotes individual weights, and λt denotes time weights. didt denotes whether an individual (di) implements a smart energy policy at time (dt). τ reflects the consequence of smart energy on SDG7.
Additionally, this study employs the balance test, placebo test, propensity score matched difference-in-difference (PSM-DID), and SCM methods as robustness tests to ensure the robustness of the SDID test results. The details of the methods are as follows:
Among the possible barriers to empirically verifying the association between smart energy and SDG7 is the issue of randomization in the picking of pilot projects. The selection of smart energy pilot areas could potentially correlate with certain economic and social traits linked to sustainable energy development, thereby impacting the evaluation outcomes. This paper employs balance testing to determine whether smart energy pilot alternatives are directly linked to sustainable energy development. The balance test compares other observable variables between the control and treatment groups before the adoption of the smart energy policy, and if there is no significant difference, it balances the samples of the two groups. We estimate whether there are significant differences in other observable variables between the control and treatment groups in the two years prior to the policy launch, based on Equation (2):
v a r i 2015 = α 2 + β 2 d i i + X i 2015 + ε i
where vari2015 denotes the sample’s other observable variables, Xi denotes the control variables, and εi denotes the random error term.
This paper further unfolds the placebo test with reference to Chetty’s research methodology [53]. The basic principle is to generate a list of smart energy policy pilots based on a total of seven pilot regions in the study sample from 2011 to 2022, randomly select one year in the time span from 2011 to 2022 as the year of policy adoption, and repeat the above estimation 500 times.
To avoid estimation errors caused by the estimation method, PSM-DID is used for calculation. The principle of PSM-DID is to first find a reference group that is as similar as possible to the one in the treatment group through propensity score matching and then use DID to obtain the average treatment effect of the policy impact. Propensity score matching involves building a probabilistic prediction model to find as similar a match as possible for regions adopting smart energy, which is mainly in regions not affected by the 2017 smart energy policy, and then observing the differences in the outcome variables of each pairwise group after matching with them to address the selectivity bias [54].
In addition to using SDID to estimate single pilot cases, SCM is also used to conduct robustness tests on the estimation of single pilot cases. The basic principle of SCM is to synthesize a control object by averaging the “counterfactual” control group of each individual policy intervention with a weighted control group, simulate the situation in the pilot region without the policy, and then estimate the effect of the policy.

3.2. Data

3.2.1. Dependent Variable

Several researchers have created composite indexes to represent the complex and multifaceted aspects of energy development [55]. To unfold the empirical test of the influence of smart energy on SDG7, we construct the SDG7 composite index based on the SDG7’s goal content and the existing related literature. SDG7 consists of three outcome-oriented goals reflecting various energy challenges—energy services (SDG7-1), renewable energy (SDG7-2), and energy efficiency (SDG7-3)—and two means-oriented goals (SDG7.a and SDG7-b) [49,55]. We chose the three outcome-oriented goals as the object of our study to establish a comprehensive set of quantifiable indicators that match the specific goals.
Specifically, energy services (SDG7-1) are measured by indicators of the availability, affordability, and reliability of access to energy services (specifically, 6 indicators). Renewable energy (SDG7-2) is measured by the share of renewable energy in the total energy consumption. Energy efficiency (SDG7-3) is measured by energy consumption per unit of GDP. To summarize, this study proposes the SDG7 composite index, which includes 3 primary indicators, 5 secondary indicators, and 8 tertiary indicators. The specifics are displayed in Table 1. The SDG7 composite index is a positive index. Therefore, it needs to be standardized in the data processing according to the specific indicator properties. Column 4 of Table 1 lists the specific indicator properties.
The components are weighted and aggregated into a composite index. Flexible weighting methods are more available but may unintentionally promote the prioritization of straightforward SDG7 indicators by regions while ignoring the more difficult-to-address but equitably significant SDG factors that require significant effort and commitment [55]. Therefore, the paper refers to Zhao et al. to determine the weights of the indexes using the fixed equal weight method and the arithmetic mean method [55]. And each index is standardized to obtain the SDG7 composite index and target-specific index (SDG7-1, SDG7-2, SDG7-3).

3.2.2. Independent Variable

The independent variable uses the dummy variable (didt), which is commonly used in quasi-natural experiments, to indicate whether an individual (di) is among those adopting the smart energy policy at the time (dt). di is used to distinguish whether the individual is an adopter of the smart energy policy during the period 2010–2021, with 1 for pilots and 0 for non-pilots. dt is used to distinguish the time before and after the adopting of the smart energy policy, with 1 for the year of application of the policy after 2017, and 0 for the year prior to the application of the policy.

3.2.3. Control Variable

To ensure the accuracy of the estimation outcomes, other variables that have been proven to affect SDG7 are added, such as economic development [59], industrial structure [60], R&D investment [61], and urbanization level [62]. Among them, the economic development level (gdp) is expressed in terms of gross domestic product (GDP); the industrial structure (stind) is expressed in terms of the ratio of the value added of the secondary and tertiary sectors to the GDP; the level of urbanization (ur) is expressed in terms of the proportion of the urban population to the total population; and R&D investment (invest) is expressed in terms of the amount of regional investment in scientific research and development.
This study utilizes panel data from 29 provinces in China (Xinjiang, Tibet, Hong Kong, Macao, and Taiwan are excluded due to the availability of data), covering the period from 2011 to 2022. The sample consisted of seven provinces that applied the comprehensive smart energy pilot project, referred to as the treatment group, while the other provinces served as the control group. Table 2 provides a detailed overview of these groups. Appendix A Table A1 provides a list of specific projects for the pilot.
The sample data are mainly obtained from the China Statistical Yearbook, China Electric Power Statistical Yearbook, CSS China Comprehensive Survey of Social Conditions data, and provincial and municipal statistical yearbooks. The descriptive statistics of the variables can be seen in Table 3.

4. Results

This section presents the results of the empirical study: first, the results of using SDID to estimate the influence of smart energy on SDG7, SDG7-1, SDG7-2, and SDG7-3; second, the results of a series of robustness tests using prior fitting situations, balance tests, placebo tests, and replacement of estimation methodology; third, the results of empirical tests for a single pilot case.

4.1. Results of the SDID

The outcomes of the SDID regression of smart energy for SDG7, SDG7-1, SDG7-2, and SDG7-3 are listed in Table 4. In column (1), the estimated coefficient of association between smart energy and SDG7 is 0.02736, which is significant at the 5% level, indicating that smart energy has a positive affect on the SDG7 composite index, meaning that smart energy is conducive to the realization of SDG7. In column (2), the estimated coefficient of smart energy against SDG7-1 is 0.03039, which is significant at the 5% level, denoting that there is a positive correlation between smart energy and the SDG7-1 composite index, implying that smart energy is conducive to the promotion of energy services to achieve SDG7-1. In column (3), the estimated coefficient of smart energy on SDG7-2 is 0.00125, but fails the test of significance. It demonstrates that the effect of smart energy on the rise in the consumption share of renewable energy in SDG7-2 is positive but not significant. In column (4), the estimated coefficient of smart energy on SDG7-3 is 0.0126 at 5% level significantly, which illustrates that smart energy has a beneficial effect on SDG7-3 index, implying that smart energy promotes energy efficiency and contributes to the achievement of SDG7-3.

4.2. Robustness Test

4.2.1. Prior Fitting Situation

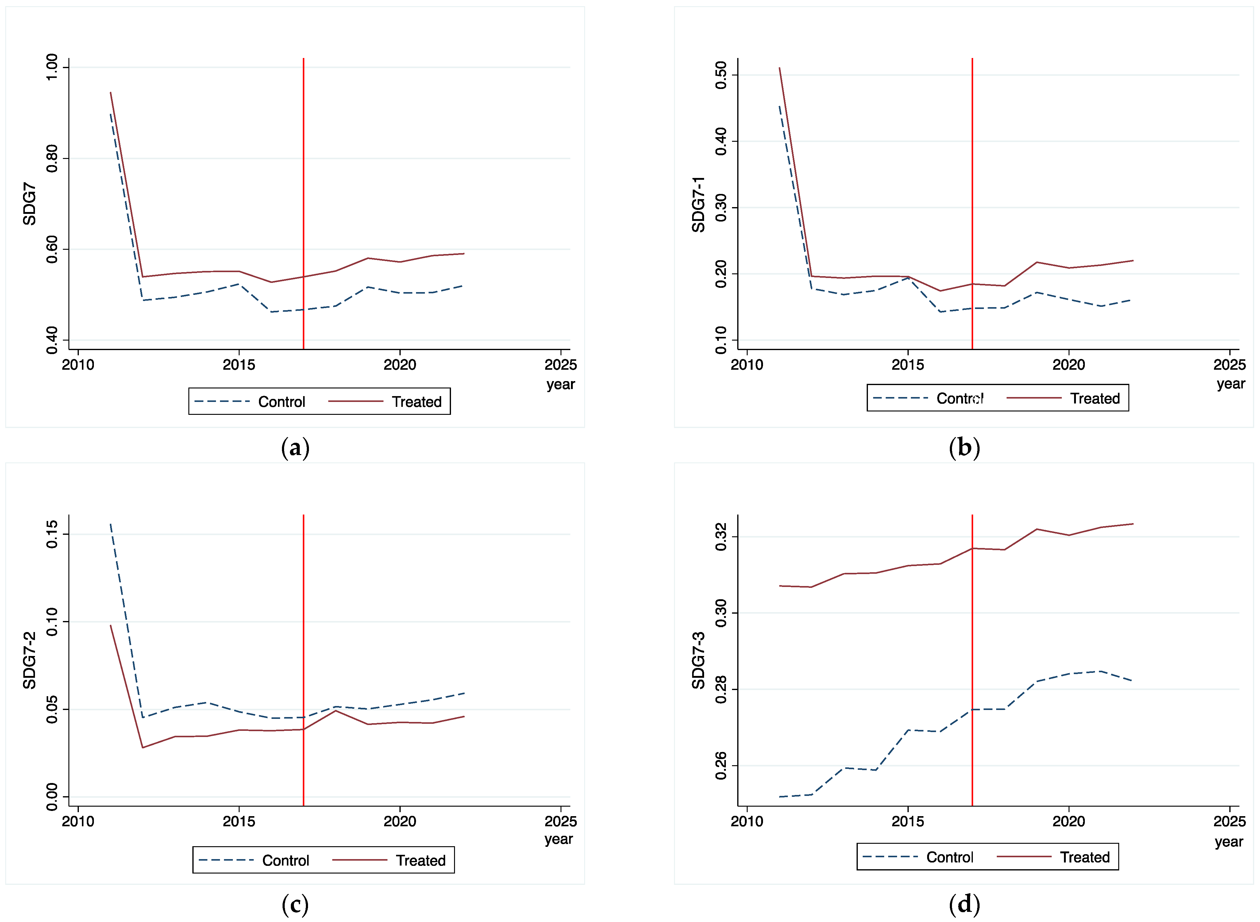
Among the major reasons for choosing SDID is that the limitations of the traditional method of conditioning on the parallel trend assumption can be overcome to some extent by performing weight matching. The SDID method only needs to compare the trends of the control and treated groups before the implementation of the policy to determine whether it is applicable or not. Figure 2 displays the outcomes obtained through SDID: Figure 2a displays the influence of smart energy on SDG7; Figure 2b displays the influence of smart energy on SDG7-1; Figure 2c displays the influence of smart energy on SDG7-2; and Figure 2d displays the influence of smart energy on SDG7-3. The outcomes reveal that the SDG7, SDG7-1, SDG7-2, and SDG7-3 indexes of the control and treatment groups before the adoption of the smart energy policy display common trends. Therefore, the SDID is applicable in this study.

4.2.2. Balance Test

Table 5 displays the outcomes of the balance test estimation. The computed coefficients on the observable variables as dependent variables are not statistically significant. This means that China’s smart energy pilot policy is compatible with SDID using conditions.

4.2.3. The Placebo Tests

Figure 3 presents the results of the placebo test, expressing the distribution of the estimated coefficients. Figure 3a shows the placebo test results for SDG7; Figure 3b shows the placebo test results for SDG7-1; Figure 3c shows the placebo test results for SDG7-2; and Figure 3d shows the placebo test results for SDG7-3.
The outcomes reveal that the regression coefficients obtained from the placebo test of SDG7, SDG7-1, SDG7-2, and SDG7-3 present a close to normal distribution centered on zero, and the coefficients of the above benchmark regressions are located in the right tail of the distribution of regression coefficients, which means that the probability that the regression coefficients will fall to the left of the coefficients of the benchmark regressions is very small, demonstrating that the SDID estimation in this paper is robust.

4.2.4. Replacement of Estimation Methodology

To avoid estimation errors caused by the estimation method, PSM-DID is used for calculation. The estimation outcomes are detailed in Table 6. The findings are consistent with the SDID estimates, implying the above findings are robust.

4.3. Further Analysis

Considering the diversity of smart energy design and construction programs and differences in regional resource endowments, a further empirical test of smart energy single pilot cases on SDG7 is performed. In addition to using SDID to estimate single pilot cases, SCM is also used to conduct robustness tests on the estimation of single pilot cases. To estimate the individual pilot scenarios, respectively, using SDID and SCM, the estimation results are summarized in Table 7.
Figure 4 depicts the time evolution of the influence of smart energy on SDG7; Figure 4(a-1–a-7) illustrate the SDID results; and Figure 4(b-1–b-7) illustrate the SCM results. According to the findings in Figure 4, there is a noticeable difference between the SDG7 index after policy implementation and the simulated values, and the actual level is higher than the synthetic level, which suggests that all the smart energy pilots are conducive to the realization of the SDG7.
Figure 5 depicts the time evolution of the influence of smart energy on SDG7-1; Figure 5(a-1–a-7) illustrate the SDID results; and Figure 5(b-1–b-7) illustrate the SCM results. The findings in Figure 5 reveal that there is an obvious difference between the actual and synthetic levels of the SDG7-1 index following adoption of the policy, and the actual level is higher than the synthetic level, indicating that each smart energy pilot is conducive to the enhancement of the energy service level.
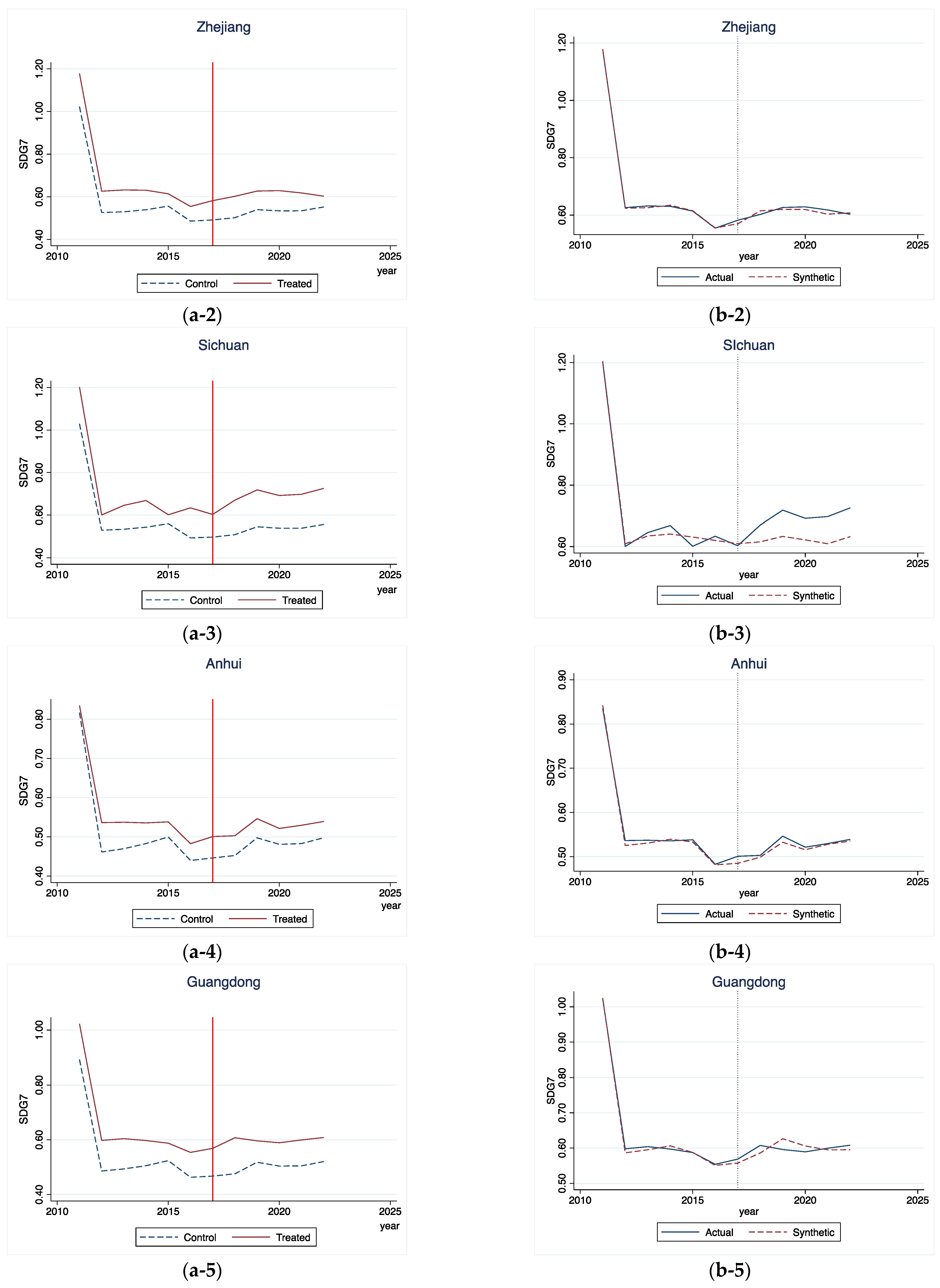
Figure 6 depicts the time evolution of the influence of smart energy on SDG7-2; Figure 6(a-1–a-7) illustrate the SDID results and Figure 6(b-1–b-7) illustrate the SCM results. The findings in Figure 6 show that there are marked differences between the actual and synthetic levels for the SDG7-2 index. Among them, the real values of Beijing, Shanghai, Zhejiang, Anhui, and Sichuan are higher than the synthetic values, demonstrating that smart energy can greatly enhance the use of renewable energy in these regions, which helps to realize the SDG7-2. However, the real values of Guangdong and Hebei are lower than the synthetic values, meaning that the function of smart energy on renewable energy in Guangdong and Hebei is more limited. Upon analysis, the reason for this is more related to the scale and program of the smart energy pilot projects.
Figure 7 depicts the time evolution of the influence of smart energy on SDG7-1; Figure 7(a-1–a-7) illustrate the SDID results; and Figure 7(b-1–b-7) illustrate the SCM results. According to the findings in Figure 7, there is a significant difference between the actual and synthetic levels of the SDG7-3 index following the adoption of the policy, and the actual level is higher than the synthetic level, demonstrating that all the smart energy pilots are beneficial to the improved energy efficiency in the region. Among them, there is a certain delay in Shanghai, Anhui, and Beijing, which may be attributed to the varying stages of regional development and technology levels.

5. Discussion

This study systematically analyzes the logical relationship between smart energy and sustainable energy development goals and provides a corresponding empirical test based on a realistic foundation.
(1) Based on the consequences of the theoretical mechanisms analyzed in this study, it is obvious that smart energy has a positive influence on energy sustainability and contributes to the realization of SDG7. Unlike the more fragmented existing literature, this study comprehensively analyzes the role of smart energy in relation to the specific goals of SDG7. In terms of specific objectives, smart energy promotes the realization of SDG7-1 by enhancing energy service accessibility, energy service affordability, and energy service reliability. Smart energy promotes the realization of SDG7-2 by enhancing the level of renewable energy absorption and the percentage of renewable energy consumption. Smart energy promotes the realization of SDG7-3 by enabling real-time monitoring, accurate matching, and highly intelligent coordination to enhance energy efficiency.
(2) The existing studies are limited by the problem of quantifying smart energy, and few studies have quantitatively assessed the influence it brings. This paper innovatively utilizes a quasi-natural experimental approach to unfold the role of smart energy on SDG7. The empirical test findings reveal that smart energy generates a notable beneficial function on the SDG7, SDG7-1, and SDG7-3 indexes, which indicates that it contributes to the realization of the SDG7, SDG7-1, and SDG7-3 objectives. The coefficient of the influence of smart energy on the SDG7-2 index is positive but not significant, implying that its action on the renewable energy use ratio is more limited.
(3) Empirical tests of the single smart energy reveal that smart energy promotes the SDG7 and SDG7-1 indexes significantly in all seven provinces. Smart energy promotes SDG7-2 in Beijing, Shanghai, Zhejiang, Anhui, and Sichuan but has a limited influence on SDG7-2 in Guangdong and Hebei, which may be related to the scale of the pilot projects and the focus of the program design. Smart energy promotes SDG7-3 in all seven provinces, but there is a certain delay in Shanghai, Beijing, and Anhui, which may be related to the regional development stage and its own technology level.

6. Conclusions, Policy Implications, and Research Limitations

This study fully researches the correlation between smart energy and SDG7, innovatively providing a rational explanation for smart energy’s influence on SDG7 from the theoretical level. Meanwhile, utilizing the quasi-natural experiment method of empirical testing, it not only provides new empirical evidence for the existing debate, but also provides empirical support for the future realization of smart energy enabling SDG7. The primary findings can be summarized below: The qualitative findings reveal that smart energy promotes the realization of SDG7-1 by enhancing energy service accessibility, affordability, and reliability. Smart energy promotes the realization of SDG7-2 by enhancing the level of renewable energy absorption and consumption. Smart energy promotes the realization of SDG7-3 by improving energy efficiency by enabling real-time monitoring, accurate matching, and highly intelligent coordination to improve energy efficiency. The quantitative findings demonstrate that smart energy has an essential effect on the SDG7, SDG7-1, and SDG7-3 indexes, but has a more limited influence on the SDG7-2 index. The single pilot tests indicate that smart energy has a substantial function on both SDG7 and SDG7-1, there is a certain delay in the promotion of SDG7-3 in some regions, and the influence on SDG7-2 differs due to differences in project scale and program design.
Based on these findings, this study presents subsequent policy implications: Firstly, smart energy is the effective digital approach to realizing SDG7, which is extremely meaningful to the energy sustainable development, and strong attention should be paid to the plan and construction of smart energy. Other countries can learn from the relevant experience of China’s smart energy construction to begin the orderly construction of smart energy. Secondly, it is necessary to focus on the development and application of smart energy technology in the renewable energy field. The findings in the empirical test for SDG7-2 are not significant, demonstrating that it is relatively limited in the renewable energy field. There is urgent need to speed up the technological progress of smart energy in the area of renewable energy and add corresponding investment. Finally, adapting to local variables is necessary when selecting the distinct driving tactics for smart energy. There are large differences in development stages and resource endowments between different regions of China, and thus differences in the effect of smart energy are found in the single pilot assessments. If other countries ignore the economic development demand and resource endowment, they are likely to fail to fully realize the enabling potential of smart energy in achieving the goal of energy sustainable development. Therefore, other countries need to formulate smart energy construction plans based on their circumstances.
Like any academic endeavor, this study is not without limitations. On the one hand, this study confirms the connection between smart energy and SDG7, which is a marginal contribution to the search for a digital way to realize SDG7, but due to the emerging novelty of the research topic, we also have to admit that some related studies may have been inadvertently missed. Whether there are other action mechanisms for smart energy on SDG7 needs to be further explored. On the other hand, due to the limitations of the empirical test methodology, the study is limited to China, and it would be prudent to replicate the quasi-natural experimental method in other country groups. Further research is needed in the future to provide contrasting research to make the findings more widely applicable.

Funding

This research received no external funding.

Institutional Review Board Statement

Not applicable.

Informed Consent Statement

Not applicable.

Data Availability Statement

The data presented in this study are available on request from the authors.

Conflicts of Interest

The authors declare no conflict of interest.

Appendix A

Table A1. Smart energy pilot projects.
Table A1. Smart energy pilot projects.
RegionProject
BeijingJingneng Haidian North New District Energy Internet Demonstration
ShanghaiChongming Energy Internet Comprehensive Demonstration Project
Comprehensive Smart Energy Supply Service System for Cities
HebeiZhangbei County “Internet + Smart Energy” Demonstration Project
ZhejiangZhejiang Jiaxing Urban Energy Internet Comprehensive Pilot Demonstration Project
Huzhou Changxing New Energy Town “Source Network, Load, Storage and Sale” Integrated Energy Internet Demonstration Project
AnhuiComprehensive Energy Management “Internet+” Smart Energy Demonstration Project in Hefei New Station Hi-tech Zone
GuangdongEnergy Internet Demonstration Project for Mega-City Grid
Demonstration Project of Energy Management and Auxiliary Decision-making Platform in Guangzhou Municipality
City-Park Dual-Level “Internet+” Smart Energy Demonstration Project in Support of Energy Consumption Revolution
Sichuan Tianfu New District Energy Internet Demonstration Project

References

  1. Raihan, A.; Muhtasim, D.A.; Farhana, S.; Pavel, M.I.; Faruk, O.; Rahman, M.; Mahmood, A. Nexus between Carbon Emissions, Economic Growth, Renewable Energy Use, Urbanization, Industrialization, Technological Innovation, and Forest Area towards Achieving Environmental Sustainability in Bangladesh. Energy Clim. Change 2022, 3, 100080. [Google Scholar] [CrossRef]
  2. Del Río Castro, G.; González Fernández, M.C.; Uruburu Colsa, Á. Unleashing the Convergence amid Digitalization and Sustainability towards Pursuing the Sustainable Development Goals (SDGs): A Holistic Review. J. Clean. Prod. 2021, 280, 122204. [Google Scholar] [CrossRef]
  3. Tang, J.; Zhao, P.; Gao, Y. Can Smart Energy Alleviate Energy Poverty in China?—Empirical Evidence Using Synthetic Control Methods. J. Clean. Prod. 2024, 449, 141821. [Google Scholar] [CrossRef]
  4. Tan, K.M.; Babu, T.S.; Ramachandaramurthy, V.K.; Kasinathan, P.; Solanki, S.G.; Raveendran, S.K. Empowering Smart Grid: A Comprehensive Review of Energy Storage Technology and Application with Renewable Energy Integration. J. Energy Storage 2021, 39, 102591. [Google Scholar] [CrossRef]
  5. Thellufsen, J.Z.; Lund, H.; Sorknæs, P.; Østergaard, P.A.; Chang, M.; Drysdale, D.; Nielsen, S.; Djørup, S.R.; Sperling, K. Smart Energy Cities in a 100% Renewable Energy Context. Renew. Sustain. Energy Rev. 2020, 129, 109922. [Google Scholar] [CrossRef]
  6. Ahmad, T.; Madonski, R.; Zhang, D.; Huang, C.; Mujeeb, A. Data-Driven Probabilistic Machine Learning in Sustainable Smart Energy/Smart Energy Systems: Key Developments, Challenges, and Future Research Opportunities in the Context of Smart Grid Paradigm. Renew. Sustain. Energy Rev. 2022, 160, 112128. [Google Scholar] [CrossRef]
  7. Pawar, P.; TarunKumar, M.; Vittal, K.P. An IoT Based Intelligent Smart Energy Management System with Accurate Forecasting and Load Strategy for Renewable Generation. Measurement 2020, 152, 107187. [Google Scholar] [CrossRef]
  8. Mondejar, M.E.; Avtar, R.; Diaz, H.L.B.; Dubey, R.K.; Esteban, J.; Gómez-Morales, A.; Hallam, B.; Mbungu, N.T.; Okolo, C.C.; Prasad, K.A.; et al. Digitalization to Achieve Sustainable Development Goals: Steps towards a Smart Green Planet. Sci. Total Environ. 2021, 794, 148539. [Google Scholar] [CrossRef]
  9. Varriale, V.; Cammarano, A.; Michelino, F.; Caputo, M. The Role of Digital Technologies in Production Systems for Achieving Sustainable Development Goals. Sustain. Prod. Consum. 2024, 47, 87–104. [Google Scholar] [CrossRef]
  10. Obaideen, K.; Albasha, L.; Iqbal, U.; Mir, H. Wireless Power Transfer: Applications, Challenges, Barriers, and the Role of AI in Achieving Sustainable Development Goals—A Bibliometric Analysis. Energy Strateg. Rev. 2024, 53, 101376. [Google Scholar] [CrossRef]
  11. Vaccargiu, M.; Pinna, A.; Tonelli, R.; Cocco, L. Blockchain in the Energy Sector for SDG Achievement. Sustainability 2023, 15, 14843. [Google Scholar] [CrossRef]
  12. Kim, H.; Choi, H.; Kang, H.; An, J.; Yeom, S.; Hong, T. A Systematic Review of the Smart Energy Conservation System: From Smart Homes to Sustainable Smart Cities. Renew. Sustain. Energy Rev. 2021, 140, 110755. [Google Scholar] [CrossRef]
  13. Razmjoo, A.; Mirjalili, S.; Aliehyaei, M.; Østergaard, P.A.; Ahmadi, A.; Majidi Nezhad, M. Development of Smart Energy Systems for Communities: Technologies, Policies and Applications. Energy 2022, 248, 123540. [Google Scholar] [CrossRef]
  14. Laroussi, I.; Huan, L.; Xiusheng, Z. How Will the Internet of Energy (IoE) Revolutionize the Electricity Sector? A Techno-Economic Review. Mater. Today Proc. 2023, 72, 3297–3311. [Google Scholar] [CrossRef]
  15. Li, L.; Zheng, Y.; Zheng, S.; Ke, H. The New Smart City Programme: Evaluating the Effect of the Internet of Energy on Air Quality in China. Sci. Total Environ. 2020, 714, 136380. [Google Scholar] [CrossRef]
  16. Icaza, D.; Vallejo-Ramirez, D.; Guerrero Granda, C.; Marín, E. Challenges, Roadmaps and Smart Energy Transition towards 100% Renewable Energy Markets in American Islands: A Review. Energies 2024, 17, 1059. [Google Scholar] [CrossRef]
  17. Diezmartínez, C.V. Clean Energy Transition in Mexico: Policy Recommendations for the Deployment of Energy Storage Technologies. Renew. Sustain. Energy Rev. 2021, 135, 110407. [Google Scholar] [CrossRef]
  18. Groppi, D.; Pfeifer, A.; Garcia, D.A.; Krajačić, G.; Duić, N. A Review on Energy Storage and Demand Side Management Solutions in Smart Energy Islands. Renew. Sustain. Energy Rev. 2021, 135, 110183. [Google Scholar] [CrossRef]
  19. Lewandowska, A.; Chodkowska-Miszczuk, J.; Rogatka, K.; Starczewski, T. Smart Energy in a Smart City: Utopia or Reality? Evidence from Poland. Energies 2020, 13, 5795. [Google Scholar] [CrossRef]
  20. Giraldo, S.; la Rotta, D.; Nieto-Londoño, C.; Vásquez, R.E.; Escudero-Atehortúa, A. Digital Transformation of Energy Companies: A Colombian Case Study. Energies 2021, 14, 2523. [Google Scholar] [CrossRef]
  21. Peng, K.; Feng, K.; Chen, B.; Shan, Y.; Zhang, N.; Wang, P.; Fang, K.; Bai, Y.; Zou, X.; Wei, W.; et al. The Global Power Sector’s Low-Carbon Transition May Enhance Sustainable Development Goal Achievement. Nat. Commun. 2023, 14, 3144. [Google Scholar] [CrossRef]
  22. Huang, C.; Lin, B. Promoting Decarbonization in the Power Sector: How Important Is Digital Transformation? Energy Policy 2023, 182, 113735. [Google Scholar] [CrossRef]
  23. Jin, X.; Yu, W. Information and Communication Technology and Carbon Emissions in China: The Rebound Effect of Energy Intensive Industry. Sustain. Prod. Consum. 2022, 32, 731–742. [Google Scholar] [CrossRef]
  24. Berjawi, A.E.H.; Walker, S.L.; Patsios, C.; Hosseini, S.H.R. An Evaluation Framework for Future Integrated Energy Systems: A Whole Energy Systems Approach. Renew. Sustain. Energy Rev. 2021, 145, 111163. [Google Scholar] [CrossRef]
  25. Tang, J.; Li, Y. Study on the Impact of Smart Energy on Carbon Emissions in Smart Cities from Single and Holistic Perspectives—Empirical Evidence from China. Sustain. Cities Soc. 2024, 101, 105145. [Google Scholar] [CrossRef]
  26. Xu, Y.; Yan, C.; Liu, H.; Wang, J.; Yang, Z.; Jiang, Y. Smart Energy Systems: A Critical Review on Design and Operation Optimization. Sustain. Cities Soc. 2020, 62, 102369. [Google Scholar] [CrossRef]
  27. Aliero, M.S.; Qureshi, K.N.; Pasha, M.F.; Jeon, G. Smart Home Energy Management Systems in Internet of Things Networks for Green Cities Demands and Services. Environ. Technol. Innov. 2021, 22, 101443. [Google Scholar] [CrossRef]
  28. Marinakis, V.; Doukas, H.; Tsapelas, J.; Mouzakitis, S.; Sicilia, Á.; Madrazo, L.; Sgouridis, S. From Big Data to Smart Energy Services: An Application for Intelligent Energy Management. Future Gener. Comput. Syst. 2020, 110, 572–586. [Google Scholar] [CrossRef]
  29. Calise, F.; Cappiello, F.L.; Dentice d’Accadia, M.; Vicidomini, M. A Novel Smart Energy Network Paradigm Integrating Combined Heat and Power, Photovoltaic and Electric Vehicles. Energy Convers. Manag. 2022, 260, 115599. [Google Scholar] [CrossRef]
  30. O’Dwyer, E.; Pan, I.; Acha, S.; Shah, N. Smart Energy Systems for Sustainable Smart Cities: Current Developments, Trends and Future Directions. Appl. Energy 2019, 237, 581–597. [Google Scholar] [CrossRef]
  31. Balasubramanian, S.; Balachandra, P. Effectiveness of Demand Response in Achieving Supply-Demand Matching in a Renewables Dominated Electricity System: A Modelling Approach. Renew. Sustain. Energy Rev. 2021, 147, 111245. [Google Scholar] [CrossRef]
  32. Ourahou, M.; Ayrir, W.; EL Hassouni, B.; Haddi, A. Review on Smart Grid Control and Reliability in Presence of Renewable Energies: Challenges and Prospects. Math. Comput. Simul. 2020, 167, 19–31. [Google Scholar] [CrossRef]
  33. Ahmad, T.; Zhang, D. Using the Internet of Things in Smart Energy Systems and Networks. Sustain. Cities Soc. 2021, 68, 102783. [Google Scholar] [CrossRef]
  34. Alotaibi, I.; Abido, M.A.; Khalid, M.; Savkin, A.V. A Comprehensive Review of Recent Advances in Smart Grids: A Sustainable Future with Renewable Energy Resources. Energies 2020, 13, 6269. [Google Scholar] [CrossRef]
  35. Ceglia, F.; Esposito, P.; Marrasso, E.; Sasso, M. From Smart Energy Community to Smart Energy Municipalities: Literature Review, Agendas and Pathways. J. Clean. Prod. 2020, 254, 120118. [Google Scholar] [CrossRef]
  36. Kataray, T.; Nitesh, B.; Yarram, B.; Sinha, S.; Cuce, E.; Shaik, S.; Vigneshwaran, P.; Roy, A. Integration of Smart Grid with Renewable Energy Sources: Opportunities and Challenges—A Comprehensive Review. Sustain. Energy Technol. Assess. 2023, 58, 103363. [Google Scholar] [CrossRef]
  37. Aslam, S.; Herodotou, H.; Mohsin, S.M.; Javaid, N.; Ashraf, N.; Aslam, S. A Survey on Deep Learning Methods for Power Load and Renewable Energy Forecasting in Smart Microgrids. Renew. Sustain. Energy Rev. 2021, 144, 110992. [Google Scholar] [CrossRef]
  38. Jafari, M.; Kavousi-Fard, A.; Sheikh, M.; Jin, T.; Karimi, M. A Copula-Based Secured Intelligent Dynamic-Static Energy Community Transportation System for Smart Cities. Sustain. Cities Soc. 2024, 107, 105432. [Google Scholar] [CrossRef]
  39. Chen, M.; Lu, H.; Chang, X.; Liao, H. An Optimization on an Integrated Energy System of Combined Heat and Power, Carbon Capture System and Power to Gas by Considering Flexible Load. Energy 2023, 273, 127203. [Google Scholar] [CrossRef]
  40. Tajjour, S.; Singh Chandel, S. A Comprehensive Review on Sustainable Energy Management Systems for Optimal Operation of Future-Generation of Solar Microgrids. Sustain. Energy Technol. Assess. 2023, 58, 103377. [Google Scholar] [CrossRef]
  41. Awogbemi, O.; Kallon, D.V.V.; Kumar, K.S. Contributions of Artificial Intelligence and Digitization in Achieving Clean and Affordable Energy. Intell. Syst. Appl. 2024, 22, 200389. [Google Scholar] [CrossRef]
  42. Lund, H.; Østergaard, P.A.; Connolly, D.; Mathiesen, B.V. Smart Energy and Smart Energy Systems. Energy 2017, 137, 556–565. [Google Scholar] [CrossRef]
  43. Thirunavukkarasu, M.; Sawle, Y.; Lala, H. A Comprehensive Review on Optimization of Hybrid Renewable Energy Systems Using Various Optimization Techniques. Renew. Sustain. Energy Rev. 2023, 176, 113192. [Google Scholar] [CrossRef]
  44. Ahmed, S.; Ali, A.; Ciocia, A.; D’Angola, A. Technological Elements behind the Renewable Energy Community: Current Status, Existing Gap, Necessity, and Future Perspective—Overview. Energies 2024, 17, 3100. [Google Scholar] [CrossRef]
  45. Mosannenzadeh, F.; Bisello, A.; Vaccaro, R.; D’Alonzo, V.; Hunter, G.W.; Vettorato, D. Smart Energy City Development: A Story Told by Urban Planners. Cities 2017, 64, 54–65. [Google Scholar] [CrossRef]
  46. Wang, Y.; Chen, Q.; Hong, T.; Kang, C. Review of Smart Meter Data Analytics: Applications, Methodologies, and Challenges. IEEE Trans. Smart Grid 2019, 10, 3125–3148. [Google Scholar] [CrossRef]
  47. Piacentino, A.; Duic, N.; Markovska, N.; Mathiesen, B.V.; Guzović, Z.; Eveloy, V.; Lund, H. Sustainable and Cost-Efficient Energy Supply and Utilisation through Innovative Concepts and Technologies at Regional, Urban and Single-User Scales. Energy 2019, 182, 254–268. [Google Scholar] [CrossRef]
  48. Hoang, A.T.; Pham, V.V.; Nguyen, X.P. Integrating Renewable Sources into Energy System for Smart City as a Sagacious Strategy towards Clean and Sustainable Process. J. Clean. Prod. 2021, 305, 127161. [Google Scholar] [CrossRef]
  49. Xu, H.; Liu, B.; Qiu, L.; Liu, X.; Lin, W.; Liu, B. Does the New Energy Demonstration Cities Construction Reduce CO2 Emission? Evidence from a Quasi-Natural Experiment in China. Environ. Sci. Pollut. Res. 2022, 29, 50408–50426. [Google Scholar] [CrossRef]
  50. Abadie, A.; Diamond, A.; Hainmueller, J. Synthetic Control Methods for Comparative Case Studies: Estimating the Effect of California’s Tobacco Control Program. J. Am. Stat. Assoc. 2010, 105, 493–505. [Google Scholar] [CrossRef]
  51. Chaisemartin, C.; D’Haultfœuille, X. Difference-in-Differences Estimators of Intertemporal Treatment Effects. Rev. Econ. Stat. 2024, 9, 1–45. [Google Scholar] [CrossRef]
  52. Arkhangelsky, D.; Athey, S.; Hirshberg, D.A.; Imbens, G.W.; Wager, S. Synthetic Difference-in-Differences. Am. Econ. Rev. 2021, 111, 4088–4118. [Google Scholar] [CrossRef]
  53. Chetty, R.; Looney, A.; Kroft, K. Salience and Taxation: Theory and Evidence. Am. Econ. Rev. 2009, 99, 1145–1177. [Google Scholar] [CrossRef]
  54. Wang, H.; Chen, Z.; Wu, X.; Niea, X. Can a Carbon Trading System Promote the Transformation of a Low-Carbon Economy under the Framework of the Porter Hypothesis?—Empirical Analysis Based on the PSM-DID Method. Energy Policy 2019, 129, 930–938. [Google Scholar] [CrossRef]
  55. Zhao, D.; Cai, J.; Shen, L.; Elshkaki, A.; Liu, J.; Varis, O. Delivery of Energy Sustainability: Applications of the “STAR” Protocol to the Sustainable Development Goal 7 Index and Its Interaction Analysis. J. Clean. Prod. 2023, 389, 135884. [Google Scholar] [CrossRef]
  56. International Energy Agency. SDG7: Data and Projections; IEA: Paris, France, 2022. [Google Scholar]
  57. Li, Y.; Xu, Y. Does Off-Farm Work Alleviate Rural Households’ Energy Poverty in China? Comparative Analysis Based on Livelihood Patterns. J. Clean. Prod. 2023, 427, 139144. [Google Scholar] [CrossRef]
  58. Gebara, C.H.; Laurent, A. National SDG-7 Performance Assessment to Support Achieving Sustainable Energy for All within Planetary Limits. Renew. Sust. Energ. Rev. 2023, 173, 112934. [Google Scholar] [CrossRef]
  59. Yu, M.; Kubiczek, J.; Ding, K.; Jahanzeb, A.; Iqbal, N. Revisiting SDG-7 under Energy Efficiency Vision 2050: The Role of New Economic Models and Mass Digitalization in OECD. Energy Effic. 2022, 15, 2. [Google Scholar] [CrossRef]
  60. Cyrek, M.; Cyrek, P. Does Economic Structure Differentiate the Achievements towards Energy SDG in the EU? Energies 2021, 14, 2229. [Google Scholar] [CrossRef]
  61. Chen, J.; Huang, S.; Kamran, H.W. Empowering Sustainability Practices through Energy Transition for Sustainable Development Goal 7: The Role of Energy Patents and Natural Resources among European Union Economies through Advanced Panel. Energy Policy 2023, 176, 113499. [Google Scholar] [CrossRef]
  62. Chen, M.; Chen, L.; Cheng, J.; Yu, J. Identifying Interlinkages between Urbanization and Sustainable Development Goals. Geogr. Sustain. 2022, 3, 339–346. [Google Scholar] [CrossRef]
Figure 1. The theoretical mechanism analysis framework.
Figure 1. The theoretical mechanism analysis framework.
Sustainability 16 07822 g001
Figure 2. SDID estimation outcome of the function of smart energy on energy sustainable development: (a) function on SDG7, (b) function on SDG7-1, (c) function on SDG7-2, (d) function on SDG7-3.
Figure 2. SDID estimation outcome of the function of smart energy on energy sustainable development: (a) function on SDG7, (b) function on SDG7-1, (c) function on SDG7-2, (d) function on SDG7-3.
Sustainability 16 07822 g002
Figure 3. Placebo test results: (a) SDG7, (b) SDG7−1, (c) SDG7−2, (d) SDG7−3.
Figure 3. Placebo test results: (a) SDG7, (b) SDG7−1, (c) SDG7−2, (d) SDG7−3.
Sustainability 16 07822 g003
Figure 4. Single smart energy pilot influence on SDG7 comparison of SDID and SCM results: ((a-1)–(a-7)) SDID results, ((b-1)–(b-7)) SCM results.
Figure 4. Single smart energy pilot influence on SDG7 comparison of SDID and SCM results: ((a-1)–(a-7)) SDID results, ((b-1)–(b-7)) SCM results.
Sustainability 16 07822 g004aSustainability 16 07822 g004bSustainability 16 07822 g004c
Figure 5. Single smart energy pilot influence on SDG7-1 comparison of SDID and SCM results: ((a-1)–(a-7)) SDID results, ((b-1)–(b-7)) SCM results.
Figure 5. Single smart energy pilot influence on SDG7-1 comparison of SDID and SCM results: ((a-1)–(a-7)) SDID results, ((b-1)–(b-7)) SCM results.
Sustainability 16 07822 g005aSustainability 16 07822 g005bSustainability 16 07822 g005c
Figure 6. Single smart energy pilot influence on SDG7-2 comparison of SDID and SCM results: ((a-1)–(a-7)) SDID results, ((b-1)–(b-7)) SCM results.
Figure 6. Single smart energy pilot influence on SDG7-2 comparison of SDID and SCM results: ((a-1)–(a-7)) SDID results, ((b-1)–(b-7)) SCM results.
Sustainability 16 07822 g006aSustainability 16 07822 g006bSustainability 16 07822 g006c
Figure 7. Single smart energy pilot influence on SDG7-3 comparison of SDID and SCM results: ((a-1)–(a-7)) SDID results, ((b-1)–(b-7)) SCM results.
Figure 7. Single smart energy pilot influence on SDG7-3 comparison of SDID and SCM results: ((a-1)–(a-7)) SDID results, ((b-1)–(b-7)) SCM results.
Sustainability 16 07822 g007aSustainability 16 07822 g007bSustainability 16 07822 g007c
Table 1. SDG7 composite index.
Table 1. SDG7 composite index.
Primary IndicatorsSecondary IndicatorsTertiary IndicatorsPropertyReferences
Energy ServiceEnergy services accessibilityPer capita electricity supply+[3,56]
Per capita supply of liquefied petroleum gas+[3,56]
Per capita supply of natural gas+[3,56]
Energy service affordabilityPer capita expenditure on electricity and fuel in urban areas as a share of total expenditure[3,56,57]
Per capita expenditure on electricity and fuel in rural areas as a share of total expenditure[3,56,57]
Energy service reliabilityReliability of electricity supply rate+[50,56,58]
Renewable energyShare of renewable energy consumptionRenewable energy consumption as a share of total energy consumption+[50,56,58]
Energy efficiencyEnergy intensityEnergy consumption per unit of GDP[49,50,56,58]
Table 2. Sample list of the smart energy impact on SDG7 study.
Table 2. Sample list of the smart energy impact on SDG7 study.
TypeRegion
Treatment groupBeijing, Sichuan, Zhejiang, Anhui, Shanghai, Guangdong, Hebei,
Control groupYunnan, Heilongjiang, Shanxi, Jiangxi, Fujian, Hubei, Liaoning, Henan, Shandong, Gansu, Jilin, Jiangsu, Hunan, Guangxi Zhuang Autonomous Region, Ningxia Hui Autonomous Region, Guizhou, Shaanxi, Chongqing, Neimenggu Autonomous Region, Hainan, Qinghai
Table 3. Descriptive statistics of the smart energy impact on SDG7 study variables.
Table 3. Descriptive statistics of the smart energy impact on SDG7 study variables.
VariableObsMeanStd. Dev.MinMax
SDG73480.54675080.17067820.1872421.5444
SDG7-13480.19069980.09007490.0570770.624841
SDG7-23480.07937220.11860711.00 × 1051.07528
SDG7-33480.27685880.07432370.00010.339471
stind3480.40611280.08178420.1587350.619603
gdp34827,752.2923,214.671370.4129,119
ur3480.60482010.12126990.3504250.899394
invest348285.7723189.130022.24001239.1200
di3480.27586210.447591201
dt3480.1379310.345324101
didt3480.1379310.345324101
Table 4. Results of SDID regression on the function of smart energy on energy sustainable development.
Table 4. Results of SDID regression on the function of smart energy on energy sustainable development.
Variable(1)(2)(3)(4)
SDG7SDG7-1SDG7-2SDG7-3
didt0.02736 **0.03039 **0.001250.0126 **
Year fixed effectsYESYESYESYES
City fixed effectsYESYESYESYES
ControlYESYESYESYES
N348348348348
t statistics in parentheses. ** p < 0.05.
Table 5. Balance test results.
Table 5. Balance test results.
Variableed
di0.433
(1.617)
Controlyes
N29
R20.437
t statistics in parentheses.
Table 6. PSM-DID estimation outcomes of the function of smart energy on SDG7.
Table 6. PSM-DID estimation outcomes of the function of smart energy on SDG7.
Variable(1)(2)(3)(4)
SDG7SDG7-1SDG7-2SDG7-3
didt0.025 ***0.022 **0.014 *0.005 ***
(3.849)(2.891)(2.019)(3.790)
ControlYESYESYESYES
Year fixed effectsYESYESYESYES
City fixed effectsYESYESYESYES
N348348348348
R20.8810.8130.7610.985
t statistics in parentheses. * p < 0.1, ** p < 0.05, *** p < 0.01.
Table 7. Smart energy single pilot estimation outcomes.
Table 7. Smart energy single pilot estimation outcomes.
Variable(1)(2)(3)(4)(5)(6)(7)(8)
SDG7 SDG7-1 SDG7-2 SDG7-3
SDIDSCMSDIDSCMSDIDSCMSDIDSCM
Shanghai0.03550.00310.04780.00540.00210.00010.01990.0014
Zhejiang0.03910.00430.02290.00370.00210.00260.01540.0100
Sichuan0.06250.06400.03760.01710.01930.01690.00090.0008
Anhui0.00370.00820.01020.00090.01730.00740.01320.0014
Guangdong0.10670.00010.15370.0204−0.0545−0.00030.02430.0046
Hebei0.02300.01520.03840.0062−0.0352−0.00030.00560.0013
Tianjin0.06420.06350.07140.04470.00090.00140.02080.0006
Beijing0.06670.05400.05340.07000.00920.00020.02090.0005
Disclaimer/Publisher’s Note: The statements, opinions and data contained in all publications are solely those of the individual author(s) and contributor(s) and not of MDPI and/or the editor(s). MDPI and/or the editor(s) disclaim responsibility for any injury to people or property resulting from any ideas, methods, instructions or products referred to in the content.

Share and Cite

MDPI and ACS Style

Tang, J. How the Smart Energy Can Contribute towards Achieving the Sustainable Development Goal 7. Sustainability 2024, 16, 7822. https://doi.org/10.3390/su16177822

AMA Style

Tang J. How the Smart Energy Can Contribute towards Achieving the Sustainable Development Goal 7. Sustainability. 2024; 16(17):7822. https://doi.org/10.3390/su16177822

Chicago/Turabian Style

Tang, Jun. 2024. "How the Smart Energy Can Contribute towards Achieving the Sustainable Development Goal 7" Sustainability 16, no. 17: 7822. https://doi.org/10.3390/su16177822

APA Style

Tang, J. (2024). How the Smart Energy Can Contribute towards Achieving the Sustainable Development Goal 7. Sustainability, 16(17), 7822. https://doi.org/10.3390/su16177822

Note that from the first issue of 2016, this journal uses article numbers instead of page numbers. See further details here.

Article Metrics

Back to TopTop