Enhancing Transparency of Climate Efforts: MITICA’s Integrated Approach to Greenhouse Gas Mitigation
Abstract
1. Introduction
2. Matherials and Methods
2.1. General Framework
2.2. Methodology for Projecting GHG Emissions in the WOM Scenario
2.3. Mitigation Impact of PAMs and Definition of WM and WAM Scenarios
3. Results and Discussion
4. Conclusions
Author Contributions
Funding
Institutional Review Board Statement
Informed Consent Statement
Data Availability Statement
Acknowledgments
Conflicts of Interest
Appendix A
Appendix A.1. Challenges to Develop Mitigation Scenarios for NDC Design and Tracking
Appendix A.2. Existent Models and Approaches to Produce Mitigation Scenarios
| Country | Models and Tools Used | Assessment of Consistency | Source |
|---|---|---|---|
| Australia | “Purpose-built, bottom-up models estimating emissions by sector” for the Stationary energy, transport, fugitive emissions, IPPU, LULUCF, Agriculture and Waste sectors. For electricity, Australia uses the model PLEXOS [73], a linear programming optimisation model. | The Department of Climate Change, Energy, the Environment and Water applies consistent assumptions across all sectors of these projections. Data used: Inventory data and Emission factors and Commodity forecasts from different public agencies. | [74] |
| Austria | An economic top-down model (DYNK model; [75]) combined with sectoral specific models, as follows. Energy sector. Domestic heating and domestic hot water supply model (INVERT/EE-Lab model; [76]), Public electrical power and district heating supply (TIMES Austria model; [77]) and Energy demand and emissions of transport (NEMO & GEORG model; [78]). IPPU and Waste sectors. Expert judgement based on national reports. Agriculture sector. Austrian agricultural model (PASMA model; [70]). LULUCF models. For forest growth two models were used, one on individual-tree based forest growth model (CALDIS model; [69]), and one for organic soil carbon YASSO 07 (YASSO 07 model, [79]). For cropland and grassland, PASMA model [70]. For harvested wood products, a forest sector simulation model (FOHOW2 model, [80]). | The same methodologies as for the national GHG inventory are applied, as reported in Austria’s National Inventory Reports. The projections are consistent with the historical emission data of the Austrian Emission Inventory. | [81] |
| Belgium | Belgium uses different models by region and sector, as follows: The Flemish energy and greenhouse gas simulation model, a bottom-up model for all sectors except LULUCF (no reference available). FASTRACE [82], a traffic emission model that uses a detailed break-down of the vehicle fleet to simulate the flow of traffic. TIMES Wallonia [83] for the energy sector emissions and customised excel tools for the remaining sectors. | The lack of documentation available impedes the assessment of consistency. For Wallonia, the study mentions that “Wallonia is in a transition period. Ultimately, the idea is to perform all the scenarios using the same tool(s), while linking the different models used in the most effective possible way”, pointing out to potential consistency issues resulting from the use of different models. | [84] |
| Bulgaria | Bulgaria uses only one tool, focused on the energy sector: the (B)EST Energy System Tool, which projects the energy demand, supply and energy prices using macroeconomic and demographic proxies provided by different Ministries. (B)EST Energy System Tool is an optimisation tool developed in the General Algebraic Modelling System (GAMS; [85]), aimed at minimising the cost by finding the equilibrium with the price-elastic behaviours of demanders for energy. Projections for IPPU, Agriculture, LULUCF and Waste sectors are projected ad hoc based on the inventory methodology and the outputs from the energy modelling. | The same macroeconomic and demographic framework is used for projecting all sectors. Inventory data is used as a reference for projecting all sectors. | [86] |
| Canada | Canada applies the Environment Canada’s Energy, Emissions and Economy Model for Canada (E3MC model), which incorporates a Keynesian economic model that provides long-term economic forecasts, with an optimisation energy model that balances energy supply and demand. | Canadas approach considers the interaction between policies. However, no information is provided in the study on how non-energy sector emissions are modelled, pointing out to a potential source of non-consistency. | [87] |
| Cyprus | Cyprus makes use of two models for the energy sector, an optimisation model for energy planning (OSeMOSYS; [88]) and Final energy demand projection model (no further information available). Waste sector projections were developed through the 2006 IPCC waste model, while the projections of Agriculture and LULUCF are based on trends in the activity data used in the emission inventory calculation. No information is provided on the projections developed for IPPU. | The report described that three elements ensure the alignment of projections with the national inventory: data sources (the same sources for inventory and projections), methodology (the latest methodology from the national inventory), and experts (the experts involved in the preparation of the inventory are the same as the experts involved in the preparation of the projections). | [89] |
| Czechia | Czechia reported the use of models for the energy (a data-driven model structure applying expert judgement), LULUCF (a carbon budget model of the Canadian forest sector; [71]) and IPPU sector (a bottom-up model for F-gases; [90]), while projections for agriculture and waste are described to be linked to inventory calculations. | Czechia reported issues in the model previously used for energy, the MESSAGE model, due to due to laborious data entry and incompatibility with models from neighbouring countries. Information reported suggest consistency between approaches followed in the GHG inventory and projections. | [91] |
| Denmark | The methodologies followed for projections are linked to [92], that provides an overview of the models and tools used. Models are based on a list of assumptions by sector which pass a public consultation process. Sectoral models used include a simulation model for electricity (RAMSES model; [93]), a model that integrates a general equilibrium model with an energy system model (IntERACT model; [94]) and a transport model (FREM model, no reference available). | The authors in [95] describe that projections are a collection of a number of different projections from the Danish Energy Agency and the Danish Centre for Environment and Energy, which the Danish Energy Agency combined with statistical data to produce an overall projection for Denmark. | [95] |
| Estonia | Estonia used different models by sector and subsector consistent with 2006 Guidelines and EMEP/EEA manuals. For electricity generation, Estonia used a cost optimisation model (The Balmorel model; [96]). A tool for estimating the stock of vehicles was used for the GHG projections in the road transport sector (Sybil baseline model; [97]). The model is compatible with COPERT, the approach used in the national GHG inventory. In the IPPU sector, Estonia uses activity level projections from companies and expert judgement. In the Agriculture sector, Estonia uses a dynamic econometric model based on proxies (Agriculture Projections Model; no external references), developed in 2021 by Agricultural Research Centre. For LULUCF, projections are developed based on expert judgment and assumption by category level. For Waste, projections are estimated with the 2006 IPCC Waste Model. | Estonia uses activity data from the inventory in all cases. No further information is provided on the consistency of the different GHG components. | [98] |
| Finland | Finland describes a common projection framework with common assumptions and a common economic model (FINAGE model; [99]), which is connected to sectoral sectors as follows. An optimisation energy system model (TIMES-VTT energy system; [100]). A model exercise for the energy consumption of the building stock (VTT model; no further reference available). A model to estimate future vehicle fleet, energy and fuel consumption and GHG emissions (the LIPASTO model; [101]). A model on off road vehicles, which is used for the inventory calculations, and also for projections (TYKO machinery; no further reference available). A dynamic regional sector model of Finnish agriculture (Dremfia model; [102]), together a nitrogen application model, and a computation approach in excel file. A carbon accounting model for soil carbon (MELA model, based on the YASSO model—[72,79]) for the LULUCF sector. | Finland applies sector-specific modelling that is coordinated and manually interlinked across sectors. | [103] |
| France | France describes the use of a large variety of sectoral techno-economic models, whose energy consumptions and GHG emissions are aggregated in accordance with GHG inventory methodologies. This modelling approach allows for a fine description of sectoral transformations associated with the scenarios. Some of the models used include a model for energy (GEStime tool; no further reference available), transport (Modev model; no further reference), for the buildings sector (Menfis model on energy efficiency; [104]), and one bottom-up model for the agriculture and forestry sector. | On the consistency between models, the report stated that “Its main weakness, compared to the use of a single top-down model, is that extra attention needs to be given to the potential interactions between sectors, and that it takes a long time to proceed to all the modelling (one full run may take up to 6 months).” | [105] |
| Germany | Germany employs sector-specific models integrated through the EnUSEM integration model, ensuring a cohesive amalgamation of approaches (no further reference found in English language). The sectoral models encompass the transport sector, which utilises Öko-Institut’s TEMPS model (no further reference available). For the buildings sector, both residential and non-residential, the INVERT/EELab model is employed (INVERT/EE-Lab model; [76]). Electricity is modelled using FORECAST, and partially IPPU. FORECAST is a bottom-up simulation model focused on the energy sector and the development of long-term scenarios [106]. AFOLU employs an ad hoc bottom-up model developed by the Thünen Institute (no further reference available). Waste emissions are calculated internally within the inventory. | The report specify that the scenario calculations rely extensively on the National Greenhouse Gas Inventory. Sectors are integrated with support from an additional model, the EnUSEM integration model. However, no information is provided on how the integration is performed. | [107] |
| Greece | Greece employs distinct approaches for the energy and non-energy sectors. In the energy sector, the country utilises the Integrated TIMES-MARKAL model along with a probabilistic production simulation model (ProPSim). On the other hand, GHG emissions in the non-energy sectors are computed using spreadsheet models. These models determine emissions through the analysis of activity data, emission factors, and sector-specific assumptions. | The same exogenous forecasts are used in all sectors, based on most recent data available at country level. The study specifies that models are fully consistent with the inventory | [108] |
| Hungary | The Integrated MARKAL-EFOM System and the Green Economy Model (GEM) originated from a computer simulation approach tailored to streamline policy planning over the medium to long term. | The interaction between GEM and TIMES occurs through two mechanisms. In the first, GEM operates its energy modules. Alternatively, in the second approach, GEM utilises inputs from TIMES, bypassing its own energy demand calculation. This approach enables the integration of the strengths of both models, capitalising on the dynamic and comprehensive nature of GEM alongside the higher level of detail for the energy sector offered by TIMES. | [109] |
| Ireland | Ireland described its projections of energy demand by the use of a general equilibrium model (I3E model; [110]), which is used to assess impact of PAMs withing policy scenarios and is used in conjunction with other modelling tools (the following tools are mentioned: Plexos Integrated Energy Model, SEAI National Energy Modelling Framework, SEAI BioHeat Model). | Sectoral interlinkages are approached within the I3E model. No further information is provided. | [111] |
| Italy | TIMES-MARKAL combined with customised bottom-up models by sector consistent with TIMES-MARKAL outputs and inventory methodologies, for the agriculture, LULUCF, waste F-gases and Industrial process sectors. | Common assumptions and general economic parameters are described to be used in all sectors to ensure consistency. Inventory methodology is considered as a main reference for all sectors (with the exception of the use of the reference approach for energy sector emissions, based on TIMES-MARKAL outputs). | [112] |
| Japan | Japan described the use of a main model for fuel combustion emissions (IPCC category 1A), using an energy supply and demand model, which is composed by several sub-models, namely a macroeconomic model, an energy price model, and an optimum generation planning model. The projections in sectors other than fuel combustion are conducted by bottom-up models created using spreadsheets following the calculation methods of the national GHG inventory, extended to projected years. | The report emphasises the importance of preventing overlaps in emission reduction efforts between PAMs related to energy consumption and measures pertaining to the energy supply. The efficacy of the energy supply and demand model lies in its capability to comprehensively address various factors influencing both energy consumption and CO2 emissions within a single model. Nevertheless, there is a lack of information regarding the methodological consistency across sectors and components. | [113] |
| Latvia | Two main models are used, one for energy (TIMES-Markal) and another one for LULUCF (AGM using data from the national forest inventory; [114]). The remaining sectors are projected using Excel or R-based estimations of activity data, maintaining methodologies from the latest inventory. | The report specifies that the modelling approach followed ensures the comparability of calculations with those of the inventory as well as the calculation consistency. However, the potential for human errors in the calculations as well as the simplicity of the calculations are highlighted as main weaknesses. | [115] |
| Lithuania | Lithuania has built nine bottom up models representing all relevant emission sources and sinks. In all cases, the models are built from inventory methodologies, using common proxies and parameters, consistent with EU recommended parameters. No further references available on the models used. | The Information provided did not allow an assessment of consistency between components. The report describes that the main weaknesses of the models/approaches is that it does not take into consider overlap or synergies that may exist between different PAMs. | [116] |
| Malta | PAMs are reported to be estimated using a Marginal Abatement Cost Curve (MACC) tool plus eleven bottom up models for sectors and subsectors as follows: Electricity dispatch model, Industry Fuel Consumption model (non-transport), Energy Demand Model, Road transport Biofuels S/O Model, PV model, Road Transport Model, IPPU sector, Inland Navigation Fuel Consumption Model, Agriculture Model, LULUCF model, Waste generation and treatment model (Waste sector). | Models are interlinked among each other. However, the information reported did not allow to fully assess the consistency of reporting components. | [117] |
| Netherlands | The National Energy Outlook Modelling System (NEOMS) is a comprehensive suite encompassing various simulation models for different sectors. SAVE-Productie calculates energy demand for industry, agriculture, and CHP based on economic growth and measures taken. SAVE-Services projects future gas and electricity demand in the services sector using economic subsector growth and interventions. SAWEC evaluates household energy use, while EVA modelling national electricity consumption of household appliances. The transport model incorporates diverse sector-specific transport models into NEOMS databases. COMPETES guides decisions on centralised EU electricity production investments and operations. SERUM optimises the Dutch oil refining sector, calculating crude intake and refining configuration. RESolve-E focuses on renewable energy production, and the gas/oil production model determines natural gas and crude oil supply. NEOMS results are supplemented with non-CO2 and non-energy-related CO2 emissions modelling using sectoral models and spreadsheet tools. This suite provides a holistic view of the national energy landscape, integrating diverse sectors and anticipating future energy demands while considering economic and policy factors. | Within the energy sector, the consistency is made by integrating submodels within NEOMs. The consistency between sectors, within PAMs and between projections and the inventory are not further detailed. | [118] |
| New Zealand | Projections of greenhouse gas emissions are estimated across various sectors using different methodologies. In the energy and transport sectors, a bottom-up approach is used, relying on economic data, energy sector information, and inventory models to project future emissions. IPPU projections utilise a top-down methodology, considering historical emissions, industry forecasts, and F-gas import regulations. Agriculture projections adopt a bottom-up approach, integrating economic and agricultural data along with inventory models. LULUCF projections involve a bottom-up modelling approach, leveraging historical and projected activity data to assess the impact of PAMs on emissions. Waste projections utilise bottom-up methodologies with inventory models following IPCC guidelines. International transport projections employ a top-down approach based on historical emission data. These sector-specific methodologies contribute to comprehensive and accurate projections of future greenhouse gas emissions. | The report specifies that the consistency among sectors is achieved using key underlying assumptions that are consistent across sectors, while the modelling approaches used are tailored to the particular characteristics of each sector | [119] |
| Norway | Norway’s emission projections employ diverse sources and methods. Energy-related emissions projections primarily use simulations with the macroeconomic model SNOW (no further references available), supplemented by micro studies within a computable general equilibrium model. Emission projections from LULUCF sector are derived from the Norwegian Institute of Bioeconomy Research (NIBIO) using the Yasso07 decomposition model. Other sectors use an Excel spreadsheet model based on inventory methodologies for estimation. | The Information reported did not allow to fully assess the consistency of reporting components. However, the use of common parameters as well as the consistency with the national inventory were described in the report. | [120] |
| Poland | The STEAM-PL and MESSAGE models were used to prepare a forecast of the national energy demand and its results were then used to estimate the greenhouse gas emissions from the energy sector. STEAM-PL is an “end-use” consumption model dedicated to the national fuel and energy system, reflecting in detail the technical aspects related to energy use in the particular sectors of the economy. It is an integrated hybrid model which makes it possible at the same time to determine the future energy demand for useful energy (using the classical “bottom-up” approach) and the ways of meeting the demand (using the “top-down” approach). On the basis of the identified electricity and district heat demand, in the next step, the optimum structure of the generation sector and the demand-driven production by individual generation units in the MESSAGE-PL model was determine | The Information reported did not allow to fully assess the consistency of reporting components. However, the use of common parameters as well as the consistency with the national inventory were described in the report. | [113] |
| Portugal | Energy system: GHG emissions were estimated based on the TIMES_PT. Agriculture, forests and other land uses: GHG emissions were estimated based on different assumptions aligned with the narratives of the socioeconomic scenarios, from which the respective evolutionary trends of the crop and animal sector, and their emissions, were established. Waste and wastewater: GHG emissions were estimated based on projections of the volume of municipal waste and domestic wastewater generated each year, considering the resident population, and the impact of the policies already adopted. This sector includes emissions from the Fluorinated gases: GHG emissions were estimated based on the implications of implementation of the Kigali Agreement and the European Regulations that foresee the phasing out of some of these gases over coming decades. | In all sectors, GHG emissions estimation follows the methodologies presented in the national emissions inventories, which comply with the emissions calculation guidelines of the 2006 Intergovernmental Panel on Climate Change and relevant UNFCCC decisions for calculation of emissions and reporting emissions projections | [121] |
| Slovakia | The report described that projections in Slovakia are based on the MS Excel platform and the calculation includes various policies and measures defined according to the WM and WAM scenarios. The projections of emissions and removals in the Forest category used outputs from the national FCarbon model to project LULUCF emissions (no further reference available). | The report justified the use of the national Fcarbon model based on the requirements for consistency with the reporting of GHG emissions and removals in national emission inventories and also the inclusion of forest dynamics through characteristics related to the age structure of the forest. The information available did not allow further analysis of consistency between components. | [122] |
| Slovenia | Several models were used to produce projections in Slovenia, including a technology simulation bottom-up model for energy (the Reference Energy Ecological Model for Slovenia; no further reference in English), a transport model for Freight and passenger transport (Integralni prometni model Slovenije; no further reference in English available), and a model for LULUCF emissions (the CBM-CFS3 model; [123]). | A relational model is used to compile GHG projections integrating all sectoral estimates (the BILANCA TGP NH3 NOX model; no further reference available in English). | [124] |
| Sweden | Sweden’s approach to projecting GHG emissions involves comprehensive methodologies for various sectors. Projections for the whole energy system are made using the national version of TIMES-Markal [68], which includes its relationship with neighbouring countries (Times-Nordic; no further reference available). Industry sector projections rely on an Excel-based model linking energy use with economic relations and energy prices. Transport sector emissions projections are based on energy use forecasts. Industrial process emissions are determined through Excel-based trend analysis. Waste sector landfill emissions use a modified IPCC model. Agricultural sector projections rely on the Swedish Agricultural Sector model (SASM model; no further reference available) and economic equilibrium assumptions. Forest land net removals projections mainly use the Heureka Regwise modelling tool, simulating future forest development. | The report does not address specifically how consistency between components is addressed. | [125] |
| Switzerland | Switzerland describes the modelling approach followed for all sectors. In the energy sector, a network of various energy system models is utilised, and the resulting energy demand is integrated into the EMIS national air pollution database to calculate GHG emissions. For Industrial Processes and Product Use and Agriculture sectors, bottom-up estimates align with the 2006 IPCC guidelines for national GHG inventories. LULUCF projections utilise the Massimo model, a stochastic empirical single tree forest management scenario model for CO2 emissions, incorporating simple assumptions for CH4 and N2O. | The report describes that the modelling scenarios are tailored to the particular characteristics of each sector, always ensuring consistency with actual data of the greenhouse gas inventory. | [126] |
| Türkiye | The report only mentions that the “TIMES-MACRO model has been used for energy related modelling and industrial processes and product use, while for non-energy emissions different national models and studies have been used” | The Information reported did not allow to fully assess the consistency of reporting components. | [127] |
| United Kingdom | The UK employs a comprehensive modelling approach for emission projections, primarily using the national Energy and Emissions Projections modelling suite for annual publications and internal analyses. The suite encompasses a top-down econometric model of energy demand and combustion-related GHG emissions, complemented by a bottom-up supply side Dynamic Dispatch Model. Energy demand projections undergo adjustments for policy impacts modelled separately using detailed sectoral models. The Transport sector utilises a road transport model integrated into the Energy Demand Model, calibrated against the National Transport Model. For IPPU, CO2 emissions projections rely on Manufacturing subsector Gross Value Added or energy demand projections. LULUCF emissions are modelled by the Centre for Ecology and Hydrology and Forest Research. Waste projections use the national MELMod model, based on IPCC’s first-order decay methodology. Agriculture projections employ the Food and Agricultural Policy Research Institute methodology for activity projections up to 2030, with later years held constant. | The modelling estimates the mitigation impacts of policies using a common cross Government methodology. | [128] |
| United States of America | The United States reports using a differentiated approach for modelling energy CO2 emissions and non-energy CO2 and non-CO2 GHG projections. In the first case, the National Energy Modelling System (NEMS) is employed. NEMS is organised and implemented as a modular system, with modules representing fuel supply markets, conversion sectors, and end-use consumption sectors of the energy system. Additionally, NEMS includes macroeconomic and international modules. It utilises information from the most recent greenhouse gas inventory as the starting point for emissions and underlying activities. The Environmental Protection Agency (EPA) projects changes in activity data and emission factors from that base year, incorporating macroeconomic drivers such as population, gross domestic product, and energy use, as well as source-specific activity data. Official sources are consulted where possible, and future changes in emissions factors are determined by past trends and expected policy implementations. | PAMs are integrated in the modelling approach for projecting CO2 emissions from the energy sector. Furthermore, non-CO2, and non-energy emissions are estimated building from inventory methodologies. | [129] |
Appendix A.3. Time Series Forecasting
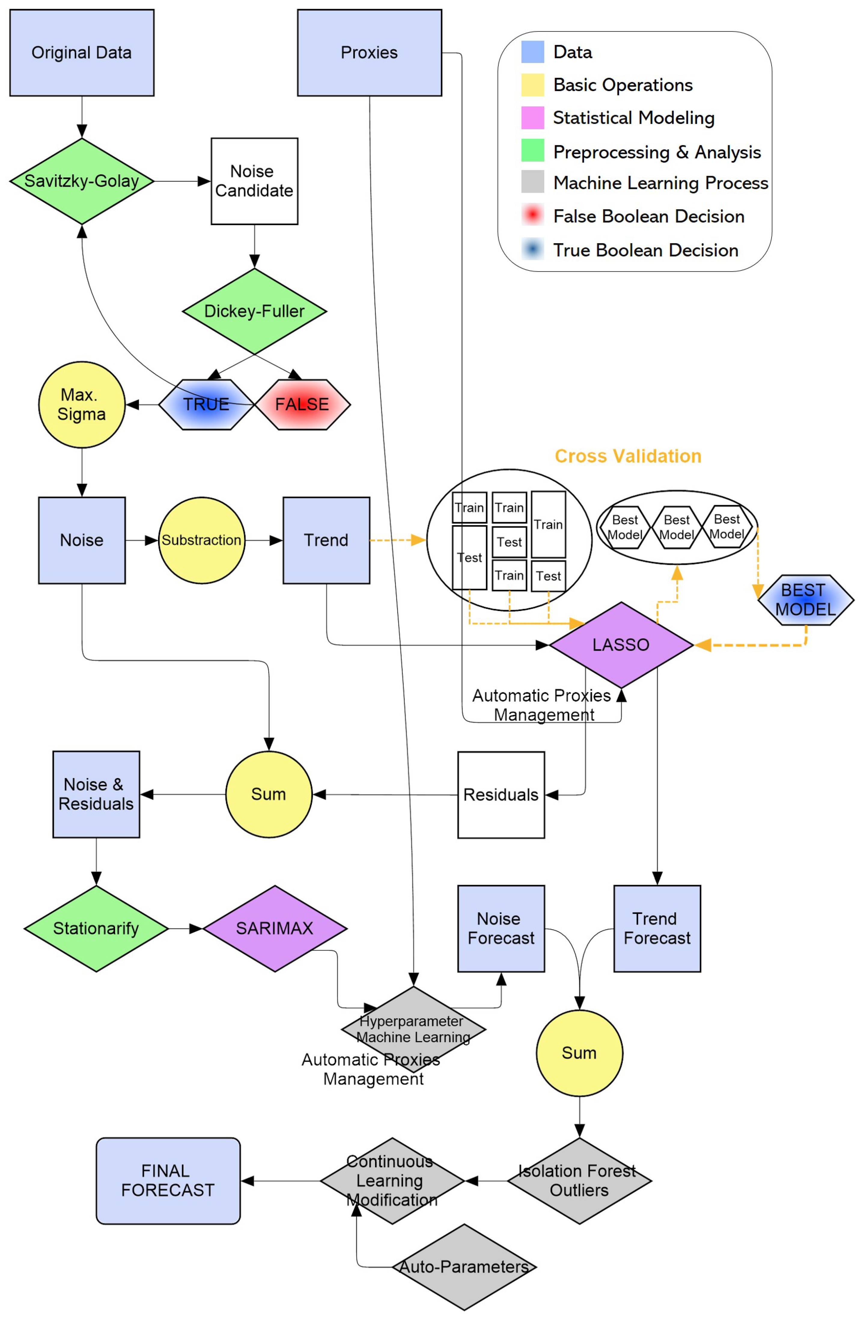
Appendix B. Modelling Steps in ANNALIST

Appendix C. MITICA Workflow

Appendix D. List of PAMs Incorporated in MITICA
| IPCC Sector | Mitigation Sector | Name of the Policy | Associated IPCC Category |
|---|---|---|---|
| Energy | Power sector | Use of RES for power production | 1A1a |
| Energy | Power sector | Commissioning of new efficient plants and/or fuel switch to less carbon intensive fuels | 1A1a |
| Energy | Power sector | Production of electricity from biomass residues | 1A1a |
| Energy | Power sector | Improvement of the energy efficiency of the electricity grid | 1A1a |
| Energy | Power sector | Development of advanced metering infrastructure in the electricity grid | 1A1a |
| Energy | Industry | Fuel switch from coal to natural gas | 1A2 |
| Energy | Industry | Fuel switch from coal to biomass | 1A2 |
| Energy | Industry | Fuel switch from Heavy Fuel Oil (HF) to Natural Gas (NG) | 1A2 |
| Energy | Industry | Replacement of clinker with other physical raw materials | 2A1 |
| Energy | Industry | Combined Heat and Power (CHP) in industry | 1A2 |
| Energy | Transport | Renewal of diesel vehicles | 1A3b |
| Energy | Transport | Renewal of gasoline vehicles | 1A3b |
| Energy | Transport | Fuel switch from fossil diesel to biodiesel | 1A3b |
| Energy | Transport | Fuel switch from fossil gasoline to bio-gasoline | 1A3b |
| Energy | Transport | Electric cars | 1A3b |
| Energy | Transport | Electric mopeds | 1A3b |
| Energy | Transport | Battery Electric Buses | 1A3b |
| Energy | Transport | Promotion of public means or transport and more energetic ways of transport | 1A3b |
| Energy | Other sectors (Commercial, Residential and Agriculture) | Fuel switch from diesel to NG | 1A4a 1A4b |
| Energy | Other sectors (Commercial, Residential and Agriculture) | Fuel switch from diesel to biomass efficient boilers | 1A4a 1A4b 1A4c |
| Energy | Other sectors (Commercial, Residential and Agriculture) | Fuel switch from diesel to biomass high efficiency stoves | 1A4a 1A4b |
| Energy | Other sectors (Commercial, Residential and Agriculture) | Retrofitting of buildings towards improving energy efficiency | 1A4a 1A4b |
| Energy | Other sectors (Commercial, Residential and Agriculture) | Switching to efficient residential air conditioners | 1A4a 1A4b |
| Energy | Other sectors (Commercial, Residential and Agriculture) | Switching to efficient residential refrigerators | 1A4a 1A4b |
| Energy | Other sectors (Commercial, Residential and Agriculture) | Switching to efficient domestic lighting with light-emitting diode (LEDs) | 1A4a 1A4b |
| Energy | Fugitives | Reduction of coal mining in surface mines | 1B1aii |
| Energy | Fugitives | Reduction of coal mining in underground mines | 1B1ai |
| IPPU | Industrial processes | Replacement of clinker with other physical raw materials with hydraulic properties | 2A1 |
| IPPU | Industrial processes | N2O abatement from nitric acid production | 2B2 |
| IPPU | Product use | Substitution of high GWP F-gases with low GWP ones | 2F1 |
| AFOLU | Livestock and Manure Management | Improved feeding practices | 3A1 |
| AFOLU | Livestock and Manure Management | Feed additives for ruminant diets | 3A1 |
| AFOLU | Livestock and Manure Management | Optimisation of feeding strategies for livestock | 3A2 |
| AFOLU | Livestock and Manure Management | Longer-term management changes and animal breeding | 3A1 |
| AFOLU | Livestock and Manure Management | Improving animal health through better monitoring | 3A1 3A2 |
| AFOLU | Forestry | Afforestation and reforestation | 3B1 |
| AFOLU | Forestry | Restoration of degraded forests | 3B1 |
| AFOLU | Forestry | Reducing deforestation | 3B1 |
| AFOLU | Croplands and Grasslands | Reduced and Zero Tillage | 3B2 |
| AFOLU | Croplands and Grasslands | Agronomic practices: Residue management | 3B2 |
| AFOLU | Croplands and Grasslands | Agronomic practices: cease of field burning of vegetation and agricultural waste | 3B2 |
| AFOLU | Croplands and Grasslands | Agronomic practices: temporary vegetative cover | 3B2 |
| AFOLU | Croplands and Grasslands | Soil and nutrient management plan | 3C4 3C5 |
| AFOLU | Croplands and Grasslands | Biological N fixation in rotations and in forages | 3C4 |
| AFOLU | Croplands and Grasslands | Water management | 3B2 3B3 |
| AFOLU | Croplands and Grasslands | Development of new fruit orchards | 3B2 |
| AFOLU | Croplands and Grasslands | Rice management | 3C7 |
| AFOLU | Croplands and Grasslands | Agroforestry | 3B2 3B3 |
| AFOLU | Croplands and Grasslands | Grazing land management and pasture improvement | 3B3 |
| AFOLU | Croplands and Grasslands | Land cover (use) change: Conversion of arable land to grassland | 3B2 3B3 |
| AFOLU | Croplands and Grasslands | Land cover (use) change: Wetland conservation / restoration (drained croplands back to wetlands) | 3B2 3B4 |
| AFOLU | Croplands and Grasslands | Management of organic/peaty soils | 3B4 |
| AFOLU | Croplands and Grasslands | Nitrification inhibitors (which slow the microbial processes leading to N2O formation) | 3C4 3C5 |
| Waste | Solid waste | Methane recovery in Solid Waste Disposal Sites (SWDS) | 4A |
| Waste | Solid waste | Reduction of biodegradable material that is disposed in SWDS | 4A |
| Waste | Solid waste | Reduction of waste production per capita | 4A |
| Waste | Solid waste | Composting of organic municipal waste | 4A 4B |
| Waste | Solid waste | Diversion of solid waste from unmanaged disposal sites to aerobic landfills | 4A |
| Waste | Wastewater | Improvement of the wastewater treatment infrastructure | 4D1 |
| Waste | Wastewater | Improvement of the wastewater treatment infrastructure | 4D1 |
References
- United Nations Framework Convention on Climate Change. Paris Agreement—Article 13. United Nations Treaty Collection. 2015. Available online: https://unfccc.int/sites/default/files/english_paris_agreement.pdf (accessed on 25 April 2024).
- UNFCCC; Conference of the Parties (COP). Modalities, Procedures and Guidelines for the Transparency Framework for Action and Support Referred to in Article 13 of the Paris Agreement; Draft Decisions, FCCC/CP/2018/L.23; UNFCCC: Bonn, Germany, 2018. [Google Scholar]
- UNFCCC. Reference Manual for the Enhanced Transparency Framework under the Paris Agreement. Understanding the Enhanced Transparency Framework and Its Linkages; UNFCCC: Bonn, Germany, 2023. [Google Scholar]
- UNFCCC; Conference of the Parties (COP). Further Guidance in Relation to the Mitigation Section of Decision 1/CP.21; Draft Decisions, FCCC/CP/2018/L.22; UNFCCC: Bonn, Germany, 2018. [Google Scholar]
- Murun, T.; Umemiya, C.; Morimoto, T.; Hattori, T. Practical Solutions for Addressing Challenges in National Reporting for the Enhanced Transparency Framework: Cases from Developing Countries in the Asia–Pacific Region. Sustainability 2023, 15, 14771. [Google Scholar] [CrossRef]
- Meerow, S.; Woodruff, S.C. Seven Principles of Strong Climate Change Planning. J. Am. Plan. Assoc. 2019, 86, 39–46. [Google Scholar] [CrossRef]
- Rogelj, J.; Fricko, O.; Meinshausen, M.; Krey, V.; Zilliacus, J.J.J.; Riahi, K. Understanding the origin of Paris Agreement emission uncertainties. Nat. Commun. 2017, 8, 15748. [Google Scholar] [CrossRef] [PubMed]
- van Vuuren, D.P.; Hoogwijk, M.; Barker, T.; Riahi, K.; Boeters, S.; Chateau, J.; Scrieciu, S.; van Vliet, J.; Masui, T.; Blok, K.; et al. Comparison of top-down and bottom-up estimates of sectoral and regional greenhouse gas emission reduction potentials. Energy Policy 2009, 37, 5125–5139. [Google Scholar] [CrossRef]
- Monier, E.; Paltsev, S.; Sokolov, A.; Chen, Y.H.H.; Gao, X.; Ejaz, Q.; Couzo, E.; Schlosser, C.A.; Dutkiewicz, S.; Fant, C.; et al. Toward a consistent modeling framework to assess multi-sectoral climate impacts. Nat. Commun. 2018, 9, 660. [Google Scholar] [CrossRef]
- Briner, G.; Moarif, S. Enhancing Transparency of Climate Change Mitigation under the Paris Agreement: Lessons from Experience; OECD/IEA Climate Change Expert Group Papers 2016/4; OECD Publishing: Paris, France, 2017. [Google Scholar] [CrossRef]
- Weikmans, R.; Asselt, H.v.; Roberts, J.T. Transparency requirements under the Paris Agreement and their (un)likely impact on strengthening the ambition of nationally determined contributions (NDCs). Clim. Policy 2019, 20, 511–526. [Google Scholar] [CrossRef]
- Herold, A.; Siemons, A.; Herrmann, L. Is It Possible to Track Progress of the Submitted Nationally Determined Contributions under the Paris Agreement? Technical Report; Institute for Applied Ecology: Berlin, Germany, 2018. [Google Scholar]
- Vaidyula, M.; Hood, C. Accounting for Baseline Targets in NDCs: Issues and Options for Guidance; OECD/IEA Climate Change Expert Group Papers 2018/02; OECD Publishing: Paris, France, 2018. [Google Scholar] [CrossRef]
- King, L.C.; van den Bergh, J.C.J.M. Normalisation of Paris agreement NDCs to enhance transparency and ambition. Environ. Res. Lett. 2019, 14, 084008. [Google Scholar] [CrossRef]
- Intergovernmental Panel on Climate Change. 2006 IPCC Guidelines for National Greenhouse Gas Inventories; National Greenhouse Gas Inventories Programme, IPCC: Hayama, Japan, 2006. [Google Scholar]
- Intergovernmental Panel on Climate Change. 2019 Refinement to the 2006 IPCC Guidelines for National Greenhouse Gas Inventories; IPCC: Geneva, Switzerland, 2019. [Google Scholar]
- Röser, F.; Widerberg, O.; Höhne, N.; Day, T. Ambition in the making: Analysing the preparation and implementation process of the Nationally Determined Contributions under the Paris Agreement. Clim. Policy 2020, 20, 415–429. [Google Scholar] [CrossRef]
- Jeffery, M.L.; Gütschow, J.; Rocha, M.R.; Gieseke, R. Measuring Success: Improving Assessments of Aggregate Greenhouse Gas Emissions Reduction Goals. Earth’s Future 2018, 6, 1260–1274. [Google Scholar] [CrossRef]
- Peters, G.P.; Al Khourdajie, A.; Sognnaes, I.; Sanderson, B.M. AR6 scenarios database: An assessment of current practices and future recommendations. Npj Clim. Action 2023, 2, 31. [Google Scholar] [CrossRef]
- Wartmann, S.; Sheldon, D.; Watterson, J. Projections of Greenhouse Gas Emissions and Removals: An Introductory Guide for Practitioners; Deutsche Gesellschaft für Internationale Zusammenarbeit (GIZ): Bonn, Germany, 2021. [Google Scholar]
- UNFCCC. Biennial Update Report submissions from Non-Annex I Parties; UNFCCC: Bonn, Germany, 2023. [Google Scholar]
- Martín-Ortega, J.L.; González-Sánchez, M. Sectoral composition of GDP and greenhouse gas emissions: An empirical analysis in EU27. Environ. Dev. Sustain. 2023, 1–28. [Google Scholar] [CrossRef]
- González-Sánchez, M.; Martín-Ortega, J.L. Greenhouse Gas Emissions Growth in Europe: A Comparative Analysis of Determinants. Sustainability 2020, 12, 1012. [Google Scholar] [CrossRef]
- Sebos, I.; Progiou, A.G.; Kallinikos, L. Methodological Framework for the Quantification of GHG Emission Reductions from Climate Change Mitigation Actions. Strateg. Plan. Energy Environ. 2023, 39, 219–242. [Google Scholar] [CrossRef]
- Sen, P.; Roy, M.; Pal, P. Application of ARIMA for forecasting energy consumption and GHG emission: A case study of an Indian pig iron manufacturing organization. Energy 2016, 116, 1031–1038. [Google Scholar] [CrossRef]
- Elamin, N.; Fukushige, M. Modeling and forecasting hourly electricity demand by SARIMAX with interactions. Energy 2018, 165, 257–268. [Google Scholar] [CrossRef]
- Manigandan, P.; Alam, M.S.; Alharthi, M.; Khan, U.; Alagirisamy, K.; Pachiyappan, D.; Rehman, A. Forecasting Natural Gas Production and Consumption in United States-Evidence from SARIMA and SARIMAX Models. Energies 2021, 14, 6021. [Google Scholar] [CrossRef]
- Wei, S.; Yuwei, W.; Chongchong, Z. Forecasting CO2 emissions in Hebei, China, through moth-flame optimization based on the random forest and extreme learning machine. Environ. Sci. Pollut. Res. 2018, 25, 28985–28997. [Google Scholar] [CrossRef]
- Shijun, C.; Qin, W.; Yanmei, Z.; Guangwen, M.; Xiaoyan, H.; Liang, W. Medium- and long-term runoff forecasting based on a random forest regression model. Water Supply 2020, 20, 3658–3664. [Google Scholar] [CrossRef]
- Khajavi, H.; Rastgoo, A. Predicting the carbon dioxide emission caused by road transport using a Random Forest (RF) model combined by Meta-Heuristic Algorithms. Sustain. Cities Soc. 2023, 93, 104503. [Google Scholar] [CrossRef]
- Yang, G.; Wang, Y.; Li, X. Prediction of the NO emissions from thermal power plant using long-short term memory neural network. Energy 2020, 192, 116597. [Google Scholar] [CrossRef]
- Kumari, S.; Singh, S.K. Machine learning-based time series models for effective CO2 emission prediction in India. Environ. Sci. Pollut. Res. 2022, 30, 116601–116616. [Google Scholar] [CrossRef] [PubMed]
- Mladenović, I.; Sokolov-Mladenović, S.; Milovančević, M.; Marković, D.; Simeunović, N. Management and estimation of thermal comfort, carbon dioxide emission and economic growth by support vector machine. Renew. Sustain. Energy Rev. 2016, 64, 466–476. [Google Scholar] [CrossRef]
- Zhu, B.; Han, D.; Wang, P.; Wu, Z.; Zhang, T.; Wei, Y.M. Forecasting carbon price using empirical mode decomposition and evolutionary least squares support vector regression. Appl. Energy 2017, 191, 521–530. [Google Scholar] [CrossRef]
- Sun, W.; Jin, H.; Wang, X. Predicting and Analyzing CO2 Emissions Based on an Improved Least Squares Support Vector Machine. Pol. J. Environ. Stud. 2019, 28, 4391–4401. [Google Scholar] [CrossRef] [PubMed]
- Hassan, M.A.; Khalil, A.; Kaseb, S.; Kassem, M. Exploring the potential of tree-based ensemble methods in solar radiation modeling. Appl. Energy 2017, 203, 897–916. [Google Scholar] [CrossRef]
- Díaz, G.; Coto, J.; Gómez-Aleixandre, J. Prediction and explanation of the formation of the Spanish day-ahead electricity price through machine learning regression. Appl. Energy 2019, 239, 610–625. [Google Scholar] [CrossRef]
- Cai, J.; Xu, K.; Zhu, Y.; Hu, F.; Li, L. Prediction and analysis of net ecosystem carbon exchange based on gradient boosting regression and random forest. Appl. Energy 2020, 262, 114566. [Google Scholar] [CrossRef]
- Pino-Mejías, R.; Pérez-Fargallo, A.; Rubio-Bellido, C.; Pulido-Arcas, J.A. Comparison of linear regression and artificial neural networks models to predict heating and cooling energy demand, energy consumption and CO2 emissions. Energy 2017, 118, 24–36. [Google Scholar] [CrossRef]
- Jena, P.R.; Managi, S.; Majhi, B. Forecasting the CO2 Emissions at the Global Level: A Multilayer Artificial Neural Network Modelling. Energies 2021, 14, 6336. [Google Scholar] [CrossRef]
- Lepore, A.; dos Reis, M.S.; Palumbo, B.; Rendall, R.; Capezza, C. A comparison of advanced regression techniques for predicting ship CO2 emissions. Qual. Reliab. Eng. Int. 2017, 33, 1281–1292. [Google Scholar] [CrossRef]
- Chu, H.; Wei, J.; Jiang, Y. Middle- and Long-Term Streamflow Forecasting and Uncertainty Analysis Using Lasso-DBN-Bootstrap Model. Water Resour. Manag. 2021, 35, 2617–2632. [Google Scholar] [CrossRef]
- Shabri, A. Forecasting the annual carbon dioxide emissions of Malaysia using Lasso-GMDH neural network-based. In Proceedings of the 2022 IEEE 12th Symposium on Computer Applications & Industrial Electronics (ISCAIE), Penang, Malaysia, 21–22 May 2022; IEEE: Piscataway, NJ, USA, 2022. [Google Scholar] [CrossRef]
- Hou, Y.; Wang, Q.; Tan, T. Prediction of Carbon Dioxide Emissions in China Using Shallow Learning with Cross Validation. Energies 2022, 15, 8642. [Google Scholar] [CrossRef]
- Sapankevych, N.; Sankar, R. Time Series Prediction Using Support Vector Machines: A Survey. IEEE Comput. Intell. Mag. 2009, 4, 24–38. [Google Scholar] [CrossRef]
- Cammarano, A.; Petrioli, C.; Spenza, D. Pro-Energy: A novel energy prediction model for solar and wind energy-harvesting wireless sensor networks. In Proceedings of the 2012 IEEE 9th International Conference on Mobile Ad-Hoc and Sensor Systems (MASS 2012), Las Vegas, NV, USA, 8–11 October 2012; IEEE: Piscataway, NJ, USA, 2012. [Google Scholar] [CrossRef]
- Ranstam, J.; Cook, J.A. LASSO regression. Br. J. Surg. 2018, 105, 1348. [Google Scholar] [CrossRef]
- Muthukrishnan, R.; Rohini, R. LASSO: A feature selection technique in predictive modeling for machine learning. In Proceedings of the 2016 IEEE International Conference on Advances in Computer Applications (ICACA), Coimbatore, India, 24 October 2016; IEEE: Piscataway, NJ, USA, 2016. [Google Scholar] [CrossRef]
- Liu, F.T.; Ting, K.M.; Zhou, Z.H. Isolation Forest. In Proceedings of the 2008 Eighth IEEE International Conference on Data Mining, Pisa, Italy, 15–19 December 2008; IEEE: Piscataway, NJ, USA, 2008. [Google Scholar] [CrossRef]
- Alhakeem, Z.M.; Jebur, Y.M.; Henedy, S.N.; Imran, H.; Bernardo, L.F.A.; Hussein, H.M. Prediction of Ecofriendly Concrete Compressive Strength Using Gradient Boosting Regression Tree Combined with GridSearchCV Hyperparameter-Optimization Techniques. Materials 2022, 15, 7432. [Google Scholar] [CrossRef] [PubMed]
- Ministry of the Environment and Energy. Greece National Energy and Climate Plan; Ministry of the Environment and Energy: Athens, Greece, 2019; Available online: https://energy.ec.europa.eu/system/files/2020-03/el_final_necp_main_en_0.pdf (accessed on 29 April 2024).
- World Bank. The World Bank Database. Energy Use (kg of Oil Equivalent per Capita); IEA Statistics: Paris, France, 2024; Available online: https://data.worldbank.org/indicator/EG.USE.PCAP.KG.OE (accessed on 25 April 2024).
- World Bank. The World Bank Database. Goods Exports (Bop, Current Us$); IEA Statistics: Paris, France, 2024; Available online: https://data.worldbank.org/indicator/BX.GSR.MRCH.CD (accessed on 25 April 2024).
- World Bank. The World Bank Database. Alternative and Nuclear Energy (% of Total Energy Use); IEA Statistics: Paris, France, 2024; Available online: https://data.worldbank.org/indicator/EG.USE.COMM.CL.ZS (accessed on 25 April 2024).
- World Bank. The World Bank Database. GDP (Constant 2015 US$); IEA Statistics: Paris, France, 2024; Available online: https://data.worldbank.org/indicator/NY.GDP.MKTP.KD (accessed on 11 January 2024).
- World Bank. The World Bank Database. Total Population; IEA Statistics: Paris, France, 2024; Available online: https://data.worldbank.org/indicator/SP.POP.TOTL (accessed on 11 January 2024).
- Stamopoulos, D.; Dimas, P.; Sebos, I.; Tsakanikas, A. Does Investing in Renewable Energy Sources Contribute to Growth? A Preliminary Study on Greece’s National Energy and Climate Plan. Energies 2021, 14, 8537. [Google Scholar] [CrossRef]
- Papadogiannaki, S.; Liora, N.; Parliari, D.; Cheristanidis, S.; Poupkou, A.; Sebos, I.; Progiou, A.; Melas, D. Evaluating the Impact of COVID-19 on the Carbon Footprint of Two Research Projects: A Comparative Analysis. Atmosphere 2023, 14, 1365. [Google Scholar] [CrossRef]
- Progiou, A.G.; Sebos, I.; Zarogianni, A.M.; Tsilibari, E.M.; Adamopoulos, A.D.; Varelidis, P. Impact of COVID-19 pandemic on air pollution: The case of Athens, Greece. Environ. Eng. Manag. J. 2022, 21, 879–889. [Google Scholar] [CrossRef]
- Akkermans, S.; Martín-Ortega, J.L.; Sebos, I.; López-Blanco, M.J. Exploring long-term mitigation pathways for a net zero Tajikistan. Mitig. Adapt. Strateg. Glob. Change 2023, 28, 19. [Google Scholar] [CrossRef]
- IPCC. IPCC Inventory Software v. 2.85. 2023. Available online: https://www.ipcc-nggip.iges.or.jp/software/index.html (accessed on 1 September 2023).
- Boswell, M.R.; Greve, A.I.; Seale, T.L. An Assessment of the Link Between Greenhouse Gas Emissions Inventories and Climate Action Plans. J. Am. Plan. Assoc. 2010, 76, 451–462. [Google Scholar] [CrossRef]
- UNFCCC. Assessment of Information Related to Impacts of Policies and Measures Reported in Technical Review Reports of Third Biennial Reports. In Proceedings of the 7th Lead Reviewers Meeting, Bonn, Germany, 5–6 March 2020. [Google Scholar]
- Nascimento, L.; den Elzen, M.; Kuramochi, T.; Woollands, S.; Dafnomilis, I.; Moisio, M.; Roelfsema, M.; Forsell, N.; Araujo Gutierrez, Z. Comparing the Sequence of Climate Change Mitigation Targets and Policies in Major Emitting Economies. J. Comp. Policy Anal. Res. Pract. 2023, 1–18. [Google Scholar] [CrossRef]
- Laudari, H.K.; Aryal, K.; Bhusal, S.; Maraseni, T. What lessons do the first Nationally Determined Contribution (NDC) formulation process and implementation outcome provide to the enhanced/updated NDC? A reality check from Nepal. Sci. Total Environ. 2021, 759, 143509. [Google Scholar] [CrossRef] [PubMed]
- Winkler, H.; Mantlana, B.; Letete, T. Transparency of action and support in the Paris Agreement. Clim. Policy 2017, 17, 853–872. [Google Scholar] [CrossRef]
- Leggett, J. The United Nations Framework Convention on Climate Change, the Kyoto Protocol, and the Paris Agreement: A Summary; Technical Report; Congressional Research Service: Washington, DC, USA, 2020. [Google Scholar]
- Loulou, R.; Goldstein, G.; Noble, K. Documentation for the MARKAL Family of Models; Energy Technology Systems Analysis Programme; UNFCCC: Bonn, Germany, 2004. [Google Scholar]
- Kindermann, G. Eine klimasensitive Weiterentwicklung des Kreisflächenzuwachsmodells aus PrognAus—A climate sensitive refining of the basal area increment model in PrognAus. Cent. Für Das Gesamte Forstwes.-Austrian J. For. Sci. 2010, 127, 147–178. [Google Scholar]
- Sinabell, F.; Schönhart, M.; Schmid, E. Austrian Agriculture 2020–2050. Scenarios and Sensitivity Analyses on Land Use, Production, Livestock and Production Systems; Number 61571 in WIFO Studies; WIFO: Vienna, Austria, 2018. [Google Scholar]
- Pilli, R.; Kull, S.J.; Blujdea, V.N.B.; Grassi, G. The Carbon Budget Model of the Canadian Forest Sector (CBM-CFS3): Customization of the Archive Index Database for European Union countries. Ann. For. Sci. 2018, 75, 71. [Google Scholar] [CrossRef]
- Sievänen, R.; Salminen, O.; Lehtonen, A.; Ojanen, P.; Liski, J.; Ruosteenoja, K.; Tuomi, M. Carbon stock changes of forest land in Finland under different levels of wood use and climate change. Ann. For. Sci. 2013, 71, 255–265. [Google Scholar] [CrossRef]
- Chiodi, A.; Deane, J.; Gargiulo, M.; O’Gallachoir, B. Modelling Electricity Generation-Comparing Results: From a Power Systems Model and an Energy Systems Model. 2011. Available online: https://www.researchgate.net/publication/228822212_Modelling_Electricity_Generation-Comparing_Results_From_a_Power_Systems_Model_and_an_Energy_Systems_Model (accessed on 16 May 2024).
- Australian Government Department of Climate Change, Energy, the Environment and Water. Australia’s 8th National Communication on Climate Change; Australian Government Department of Climate Change, Energy, the Environment and Water: Canberra, Australia, 2022. [Google Scholar]
- Gaugl, R.; Sommer, M.; Kettner, C.; Bachhiesl, U.; Klatzer, T.; Gruber, L.; Böheim, M.; Kratena, K.; Wogrin, S. Integrated Power and Economic Analysis of Austria’s Renewable Electricity Transformation. Energies 2023, 16, 2229. [Google Scholar] [CrossRef]
- Müller, A.; Fritz, S.; Kranzl, L. Energieszenarien bis 2050: Wärmebedarf der Kleinverbraucher; Vienna, Austria, 2017; Available online: https://www.researchgate.net/publication/319208814_Energieszenarien_bis_2050_Warmebedarf_der_Kleinverbraucher (accessed on 16 May 2024).
- Austrian Energy Agency. Szenarien für Strom- und Fernwärmeaufbringung und Stromnachfrage im Hinblick auf Klimaziele 2030 und 2050; Australian Energy Agency: Vienna, Austria, 2018. [Google Scholar]
- Krutzler, T.; Zechmeister, A.; Stranner, G.; Wiesenberger, H.; Gallauner, T.; Gössl, M.; Heller, C.; Heinfellner, H.; Ibesich, N.; Lichtblau, G.; et al. Energie- und Treibhausgas-Szenarien im Hinblick auf 2030 und 2050 (Synthesebericht No. REP-0628); Umweltbundesamt: Vienna, Austria, 2017; Available online: https://www.umweltbundesamt.at/fileadmin/site/publikationen/rep0628.pdf (accessed on 16 May 2024).
- Liski, J.; Palosuo, T.; Peltoniemi, M.; Sievänen, R. Carbon and decomposition model Yasso for forest soils. Ecol. Model. 2005, 189, 168–182. [Google Scholar] [CrossRef]
- Braun, M.; Fritz, D.; Weiss, P.; Braschel, N.; Büchsenmeister, R.; Freudenschuß, A.; Gschwantner, T.; Jandl, R.; Ledermann, T.; Neumann, M.; et al. A holistic assessment of greenhouse gas dynamics from forests to the effects of wood products use in Austria. Carbon Manag. 2016, 7, 271–283. [Google Scholar] [CrossRef]
- Federal Ministry of Climate Action, Environment, Energy, Mobility, Innovation and Technology. Austria’s Eighth National Communication and Fifth Biennial Report; Federal Ministry for Climate Action, Environment, Energy, Mobility, Innovation and Technology: Vienna, Austria, 2022. [Google Scholar]
- VITO. FASTRACE Model; VITO: Mol, Belgium, 2023. [Google Scholar]
- Coppens, L.; Gargiulo, M.; Orsini, M.; Arnould, N. Achieving -55% GHG emissions in 2030 in Wallonia, Belgium: Insights from the TIMES-Wal energy system model. Energy Policy 2022, 164, 112871. [Google Scholar] [CrossRef]
- Federal Public Service Health, Food Chain Safety and Environment. Belgium’s Eighth National Communication and Fifth Biennial Report on Climate Change Under the United Nations Framework Convention on Climate Change; Directorate-General for Climate Action: Brussel, Belgium, 2022. [Google Scholar]
- Bussieck, M.R.; Meeraus, A. Modeling Languages in Mathematical Optimization (Applied Optimization, 88), Hardcover ed.; Springer: Berlin/Heidelberg, Germany, 2004; p. 438. [Google Scholar]
- Ministry of Environment and Water. Republic of Bulgaria Eighth National Communication on Climate Change United Nations Framework Convention on Climate Change; Ministry of Enviroment and Water: Sofía, Bulgaria, 2022. [Google Scholar]
- Environment and Climate Change Canada. Canada’s Eighth National Communication on Climate Change and Fifth Biennial Report; Environment and Climate Change Canada: Ontario, Canada, 2022. [Google Scholar]
- Gardumi, F.; Shivakumar, A.; Morrison, R.; Taliotis, C.; Broad, O.; Beltramo, A.; Sridharan, V.; Howells, M.; Hörsch, J.; Niet, T.; et al. From the development of an open-source energy modelling tool to its application and the creation of communities of practice: The example of OSeMOSYS. Energy Strategy Rev. 2018, 20, 209–228. [Google Scholar] [CrossRef]
- Department of Environment, Ministry of Agriculture, Rural Development and Environment. 8th National Communication and 5rd Biennial Report under the UNFCCC of Cyprus; Ministry of Agriculture, Rural Development and Environment: Nicosia, Cyprus, 2022. [Google Scholar]
- Müllerová, M.; Krtková, E.; Rošková, Z. F-Gases: Trends, Applications and Newly Applied Gases in the Czech Republic. Atmosphere 2020, 11, 455. [Google Scholar] [CrossRef]
- Ministry of the Environment of the Czech Republic. Eighth National Communication of the Czech Republic under the United Nations Framework Convention on Climate Change Including Supplementary Information Pursuant to Article 7.2 of the Kyoto Protocol; Ministry of the Environment of the Czech Republic: Prague, Czech Republic, 2022. [Google Scholar]
- Danish Energy Agency. Denmark’s Climate Status and Outlook 2022; Danish Energy Agency: Copenhagen, Denmark, 2022. [Google Scholar]
- Danish Energy Agency. RAMSES Model; Danish Energy Agency: Copenhagen, Denmark, 2010. [Google Scholar]
- Andersen, K.S.; Termansen, L.B.; Gargiulo, M.; Ó Gallachóirc, B.P. Bridging the gap using energy services: Demonstrating a novel framework for soft linking top-down and bottom-up models. Energy 2019, 169, 277–293. [Google Scholar] [CrossRef]
- Danish Ministry of Climate, Energy and Utilities. Denmark’s Eighth National Communication on Climate Change—Under the United Nations Framework Convention on Climate Change and the Kyoto Protocol and Denmark’s Fifth Biennial Report—Under the United Nations Framework Convention on Climate Change; Danish Ministry of Climate Energy and Utilities: Copenhagen, Denmark, 2023. [Google Scholar]
- Wiese, F.; Bramstoft, R.; Koduvere, H.; Pizarro Alonso, A.; Balyk, O.; Kirkerud, J.G.; Tveten, A.G.; Bolkesjø, T.F.; Münster, M.; Ravn, H. Balmorel open source energy system model. Energy Strategy Rev. 2018, 20, 26–34. [Google Scholar] [CrossRef]
- EMISIA. Sibyl Baseline Modelling; EMISIA: Brussels, Belgium, 2023. [Google Scholar]
- Pärn, C.; Meriküll, S.; Kupri, H.; Maasikmets, M.; Štõkov, S.; Puusepp, K.; Sepp, A.; Joa, K.; Karu, H.; Suursalu, E. Estonia’s Fifth Biennial Report under the United Nations Framework Convention on Climate Change; Estonian Environmental Research Centre: Tallinn, Estonia, 2022. [Google Scholar]
- Honkatukia, J. The FINAGE/REFINAGE General Equilibrium Models of the Finnish Economy; VATT Institute for Economic Research: Helsinki, Finland, 2019; Available online: https://urn.fi/URN:ISBN:978-951-561-875-7 (accessed on 6 December 2023)ISBN 978-951-561-875-7.
- Pursiheimo, E.; Holttinen, H.; Koljonen, T. Inter-sectoral effects of high renewable energy share in global energy system. Renew. Energy 2019, 136, 1119–1129. [Google Scholar] [CrossRef]
- VTT. LIPASTO Model; Technical Research Centre of Finland: Box, Finland, 2022. [Google Scholar]
- Lehtonen, H. Principles, Structure and Application of Dynamic Regional Sector Model of Finnish Agriculture; Department of Engineering Physics and Mathematics (Aalto University): Otakaari, Finland, 2001. [Google Scholar]
- Ministry of the Environment and Statistics Finland. Finland’s Eighth National Communication under the United Nations Framework Convention on Climate Change; Ministry of the Environment and Statistics Finland: Helsinki, Finland, 2022. [Google Scholar]
- Nauleau, M. Energy Efficiency in the Residential Sector: Analysis on Investment Drivers and Public Policies; School for Advanced Studies in the Social Sciences: Paris, France, 2015. [Google Scholar]
- Ministère de la transition énergétique. France’s 5th Biennial Report under the United Nations Framework Convention on Climate Change; Ministère de la Transition Écologique et de la Cohésion des Territoires: Paris, France, 2023. [Google Scholar]
- Fleiter, T.; Rehfeldt, M.; Herbst, A.; Elsland, R.; Klingler, A.L.; Manz, P.; Eidelloth, S. A methodology for bottom-up modelling of energy transitions in the industry sector: The FORECAST model. Energy Strategy Rev. 2018, 22, 237–254. [Google Scholar] [CrossRef]
- Federal Ministry for Economic Affairs and Climate Action. Eighth National Communication and fifth Biennial Report of the Federal Republic of Germany under the United Nations Framework Convention on Climate Change; Federal Ministry for Economic Affaris and Climate Action: Berlin, Germany, 2022. [Google Scholar]
- Ministry of Environment and Energy of Greece. 8th National Communication and 5th Biennial Report under the United Nations Framework Convention on Climate Change; Ministry of Environment and Energy, MEEN: Athens, Greece, 2022. [Google Scholar]
- Climate Policy Department of the Ministry of Energy. Eight National Communication and Fifth Biennial Report of Hungary; Ministry of Energy: Budapest, Hungary, 2022. [Google Scholar]
- de Bruin, K.; Yakut, A.M. Technical Documentation of the I3E Model, v4.0; The Economic and Social Research Institute: Dublin, Ireland, 2021. [Google Scholar] [CrossRef]
- Department of The Environment, Climate and Communications. Ireland’s 8th National Communication to the United Nations Framework on Climate Change. 2023. Available online: https://unfccc.int/documents/628178 (accessed on 19 December 2023).
- Italian Ministry of Environment and Energy Security. Italy Fifth Biennial Report under the United Nations Framework Convention on Climate Change. 2022. Available online: https://unfccc.int/documents/624767 (accessed on 21 December 2023).
- Government of Japan. Japan’s Eighth National Communication and Fifth Biennial Report under the United Nations Framework Convention on Climate Change, 2022. 2022. Available online: https://unfccc.int/documents/624736 (accessed on 6 December 2023).
- Lazdiņš, A.; Šņepsts, G.; Petaja, G.; Kārkliņa, I. Verification of Applicability of Forest Growth Model AGM in Elaboration of Forestry Projections for National Forest Reference Level. 2019. Available online: https://ejournals.vdu.lt/index.php/rd/article/view/593/835 (accessed on 15 December 2023).
- Lupkina, L.; Štelce, V.; Treija, S.; Lazdāne-Mihalko, J.; Cakars, I.; Siņics, L.; Indriksone, I.; Maļinovskis, E.; Zandersons, V.; Klāvs, G.; et al. Latvia’s Eighth National Communication and Fifth Biennial Report under the United Nations Framework Convention on Climate Change. 2022. Available online: https://unfccc.int/documents/627725 (accessed on 15 December 2023).
- Merkelienė, J.; Politika, L.; Valiukas, D.; Ozarinskienė, M.; Kairienė, E.; Karlonienė, D.; Kavšinė, A.; Šulinskas, K.; Žiukelytė, I.; Aukštinaitis, T.; et al. Lithuania’s Eighth National Communication and Fifth Biennial Report under the United Nations Framework Convention on Climate Change. 2022. Available online: https://unfccc.int/documents/624796 (accessed on 14 December 2023).
- Gatt, M.P.; Attard Refalo, L. Malta’s Fifth Biennial Report. 2023. Available online: https://unfccc.int/documents/629691 (accessed on 14 December 2023).
- Ministry of Economic Affairs and Climate Policy. Eighth Netherlands National Communication Under the United Nations Framework Convention on Climate Change. 2022. Available online: https://unfccc.int/documents/624552 (accessed on 14 December 2023).
- Ministry for the Environment. Te Rīpoata Taurua Tuarima o Aotearoa: New Zealand’s Fifth Biennial Report under the United Nations Framework Convention on Climate Change. 2022. Available online: https://unfccc.int/documents/624723 (accessed on 11 December 2023).
- Norwegian Ministry Of Climate and Environment. Norway’s Eighth National Communication Under the Framework Convention on Climate Change. 2023. Available online: https://unfccc.int/documents/627573 (accessed on 11 December 2023).
- Portuguese Environment Agency/ Climate Change Department. 8th National Communication to the United Nations Framework Convention on Climate Change 5th National Communication in the Context of the Kyoto Protocol. Portuguese Environment Agency: Amadora, Portugal. 2022. Available online: https://unfccc.int/documents/624746 (accessed on 11 December 2023).
- Ministry of Environment of the Slovak Republic, Slovak Hydrometeorological Institute Bratislava, Ministry of Agriculture (M.o.A.); Rural Development of the Slovak Republic, Ministry of Economy of the Slovak Republic, MoESR: Blind Super-Resolution using Kernel-Aware Mixture of Experts; Sport of the Slovak Republic, Slovak Environment Agency, National Forest Centre (N.F.C.) The Eight National Communication of the Slovak Republic on Climate Change under the United Nations Framework Convention on Climate Change and the Kyoto Protocol. 2023. Available online: https://unfccc.int/documents/626514 (accessed on 12 December 2023).
- Kull, S.J.; Morken, S.; Smyth, C.E.; Fellows, M. Carbon Budget Model of the Canadian Forest Sector (CBM-CFS3): Archive Index Database Table and Parameter Descriptions. 2019. Available online: https://publications.gc.ca/collections/collection_2020/rncan-nrcan/Fo134-10-2019-eng.pdf (accessed on 21 December 2023).
- Česen, M.; Mekinda Majaron, T.; Trstenjak, K.; Stare, R.; Urbančič, A.; Petelin Visočnik, B.; Stegnar, G.; Đorić, M.; Pušnik, M.; Janša, T.; et al. Slovenia’s Eight National Communication and Fifth Biennial Report under the United Nations Framework Convention on Climate Change. 2023. Available online: https://unfccc.int/documents/626622 (accessed on 12 December 2023).
- Ministry of the Environment. Sweden’s Fifth Biennial Report under the UNFCCC. 2023. Available online: https://unfccc.int/documents/631569 (accessed on 11 December 2023).
- Swiss Federal Office for the Environment. Switzerland’s Eighth National Communication and Fifth Biennial Report under the UNFCCC. 2022. Available online: www.bafu.admin.ch/climatereporting (accessed on 11 December 2023).
- Ministry of Environment, Urbanization and Climate Change. Eighth National Communication and Fifth Biennial Report of Turkiye under the UNFCCC. 2023. Available online: https://unfccc.int/documents/628372 (accessed on 11 December 2023).
- Department for Business, Energy & Industrial Strategy. 8th National Communication. 2022. Available online: https://unfccc.int/documents/624711 (accessed on 11 December 2023).
- United States Environmental Protection Agency. US Ambition Report. Eight National Communication and Fifth Biennial Report of the United States of America to the United Nations Framework Convention of Climate Change. 2022. Available online: https://unfccc.int/documents/624756 (accessed on 11 December 2023).
- Akpahou, R.; Mensah, L.D.; Quansah, D.A.; Kemausuor, F. Energy planning and modeling tools for sustainable development: A systematic literature review. Energy Rep. 2024, 11, 830–845. [Google Scholar] [CrossRef]
- SEI. LEAP; Stockholm Environment Institute: Stockholm, Sweden, 2024. [Google Scholar]
- UNEP. The Greenhouse gas Abatement Cost Model (GACMO); UNEPCCC: Copenhagen, Denmark, 2024. [Google Scholar]
- Schiettecatte, L.S.; Audebert, P.; Umulisa, V.; Dionisio, D.; Bernoux, M. Technical Guidance of the Nationally Determined Contribution Expert Tool (NEXT); FAO: Rome, Italy, 2022. [Google Scholar]
- Gujarati, D.N.; Porter, D.C. Basic Econometrics, Hardcover ed.; McGraw-Hill Education: New York, NY, USA, 2008; p. 944. [Google Scholar]
- Kour, M. Modelling and forecasting of carbon-dioxide emissions in South Africa by using ARIMA model. Int. J. Environ. Sci. Technol. 2023, 20, 11267–11274. [Google Scholar] [CrossRef]
- Petrică, A.C.; Stancu, S.; Tindeche, A. Limitation of ARIMA Models in Financial and Monetary Economics. Theor. Appl. Econ. 2019, 23, 19–42. [Google Scholar]
- Hyndman, R.J.; Athanasopoulos, G. Forecasting: Principles and Practice, Paperback ed.; Otexts: Melbourne, Australia, 2021; p. 442. [Google Scholar]
- Alharbi, F.R.; Csala, D. A Seasonal Autoregressive Integrated Moving Average with Exogenous Factors (SARIMAX) Forecasting Model-Based Time Series Approach. Inventions 2022, 7, 94. [Google Scholar] [CrossRef]
- Antonanzas, J.; Urraca, R.; Martinez-de Pison, F.; Antonanzas-Torres, F. Solar irradiation mapping with exogenous data from support vector regression machines estimations. Energy Convers. Manag. 2015, 100, 380–390. [Google Scholar] [CrossRef]
- Shobana, G.; Umamaheswari, K. Forecasting by Machine Learning Techniques and Econometrics: A Review. In Proceedings of the 2021 6th International Conference on Inventive Computation Technologies (ICICT), Coimbatore, India, 20–22 January 2021; IEEE: Piscataway, NJ, USA, 2021. [Google Scholar] [CrossRef]
- Fawagreh, K.; Gaber, M.M.; Elyan, E. Random forests: From early developments to recent advancements. Syst. Sci. Control Eng. 2014, 2, 602–609. [Google Scholar] [CrossRef]



| Granularity 1 | Proxy | Theoretical Relationship |
|---|---|---|
| All sectors | Gross Domestic Product (GDP) | GDP involves activity levels in the different inventory emission sources. Increasing GDP generally involves increasing emissions. |
| All sectors | Population | Increased population levels generally lead to increasing emissions. |
| Energy | Energy demand | Energy demand is directly related to increased fossil fuel emissions in the absence of technological changes. |
| Energy | Fuel prices | Increase in fuel prices generally result in a reduction in fuel consumption in the medium term. |
| Energy | Energy supply | The amount of energy supplied is directly correlated with sectoral emissions. An increase in energy supply contribute to higher emissions. |
| Transport | Fleet | A larger fleet, particularly if dominated by vehicles with higher emission profiles, tends to contribute to increased emissions. |
| Transport | Vehicle kilometre travelled | The total distance travelled by vehicles is positively associated with sectoral emissions. Higher vehicle kilometre travelled result in increased fuel consumption and emissions. |
| Fugitive emissions | Solid fuel production activity levels | The level of activity in solid fuel production is directly linked to emissions from the use of solid fuels. |
| Fugitive emissions | Oil production levels | Oil production levels have a direct impact on sectoral emissions. |
| Fugitive emissions | Natural gas production levels | The levels of natural gas production are positively associated with sectoral emissions. |
| Industrial Processes and Product Use—IPPU | Industrial activity index | Industrial activity levels lead to increased emissions in the absence of changes in technologies. |
| Industrial Processes and Product Use—IPPU | Income indicator | Income levels are correlated with consumption patterns, particularly on products use. |
| Agriculture | Crop activity index | An increase in crop activity levels lead to increased emissions from agriculture in the absence of changes in practices or technologies. |
| Agriculture | Livestock activity index | Increased livestock population produce increased emissions from agriculture. |
| Land Use, Land-Use Change and Forestry – LULUCF | Forest land cover growth | Increased forest land involves increased CO2 removals, therefore reduced net GHG emissions. |
| Land Use, Land-Use Change and Forestry – LULUCF | Degree of conservation | Increased forest trends lead to enhanced biomass growth and subsequent CO2 removals, therefore reduced net GHG emissions. |
| Other sectors | Service activity index | Increased service activity may contribute to higher energy consumption and emissions associated with the provision of services. |
| Other sectors | Households | Increasing households’ size leads to increased household energy consumption and emissions. |
| Other sectoral proxies | - | - |
| Study | Modelling Approach | Application |
|---|---|---|
| [25] | Autoregressive integrated moving average (ARIMA) | Energy consumption and GHG emissions from pig iron manufacturing in India. |
| [26] | Seasonal Autoregressive Integrated Moving average with Exogenous Factors (SARIMAX) | Forecast of short-term hourly electricity generation. |
| [27] | ARIMA & SARIMAX | Forecasting natural gas production and consumption in United States until 2025 on monthly basis. |
| [28] | Random Forest Regression model. | Forecasting CO2 emissions at city level in China. |
| [29] | Random Forest Regression model. | Generation capacity forecasting of cascade hydropower stations |
| [30] | Random Forest Regression model with Slime Mould Algorithm. | Forecasting of CO2 emissions from road transport. |
| [31] | Long-short Term Memory (LSTM) neural network compared with Least Squares Support Vector Machine and recurrent neural network. | Forecasting of NOx emissions from thermal power plant. |
| [32] | Three methods are applied, the ARIMA model, the SARIMAX model and the LSTM model. | Forecast of CO2 emissions in India. |
| [33] | Least Squares Support Vector Machine | Projection of thermal comfort, CO2 emission and economic growth. |
| [34] | Empirical mode decomposition and evolutionary least squares support vector regression. | Carbon price using EU ETS for years 2013–2016. |
| [35] | Least Squares Support Vector Machine. | CO2 emissions of Hebei using a time series for years 1990–2016 |
| [36] | 6 different machine learning models, including GBR | Forecasts for solar radiation in daily and hourly timescales. |
| [37] | GBR tree and principal component regression models. | Forecast of electricity prices in Spain. |
| [38] | GBR combined with Random Forest Regression. | Prediction of net ecosystem carbon exchange using data from two sites for years 1997, 2010, 2012 and 2013. |
| [39] | Artificial Neural Network (ANN) | Forecast of the heating and cooling energy demands, energy consumptions and CO2 emissions of office buildings in Chile using a dataset of 77,000 data points. |
| [40] | Artificial Neural Network | Annual forecasts of CO2 emissions for 17 countries. |
| [41] | Comparison of several regression techniques, including Least Absolute Shrinkage and Selection Operator (LASSO). | Forecasting of long-route CO2 emission from shipping using 40 data points. |
| [42] | LASSO-Deep Belief Networks (DBN)-Bootstrap Model. | Long term streamflow forecasting using monthly data for the period 1956–2015. |
| [43] | Three different models are used, including Grey Model GM(1,N), ANN and LASSO. | Short-term forecasting annual CO2 emissions in Malaysia. |
| [44] | The LASSO model is compared to several shallow models. | China 2022–2027 forecasting of CO2 emissions using a dataset from 2011 to 2021. |
| Linear Regression | Annual Growth | GBR | SARIMAX | ANNALIST | |
|---|---|---|---|---|---|
| Goods export data | 29% | 127% | 22% | 28% | 19% |
| Total energy use | 19% | 52% | 25% | 18% | 16% |
| Use of alternative and nuclear energy | 52% | - | 56% | 57% | 44% |
| Mean | 33% | - | 34% | 34% | 26% |
| Average computing time (s) | 0.038 | 0.013 | 0.05 | 52 | 0.97 |
Disclaimer/Publisher’s Note: The statements, opinions and data contained in all publications are solely those of the individual author(s) and contributor(s) and not of MDPI and/or the editor(s). MDPI and/or the editor(s) disclaim responsibility for any injury to people or property resulting from any ideas, methods, instructions or products referred to in the content. |
© 2024 by the authors. Licensee MDPI, Basel, Switzerland. This article is an open access article distributed under the terms and conditions of the Creative Commons Attribution (CC BY) license (https://creativecommons.org/licenses/by/4.0/).
Share and Cite
Martín-Ortega, J.L.; Chornet, J.; Sebos, I.; Akkermans, S.; López Blanco, M.J. Enhancing Transparency of Climate Efforts: MITICA’s Integrated Approach to Greenhouse Gas Mitigation. Sustainability 2024, 16, 4219. https://doi.org/10.3390/su16104219
Martín-Ortega JL, Chornet J, Sebos I, Akkermans S, López Blanco MJ. Enhancing Transparency of Climate Efforts: MITICA’s Integrated Approach to Greenhouse Gas Mitigation. Sustainability. 2024; 16(10):4219. https://doi.org/10.3390/su16104219
Chicago/Turabian StyleMartín-Ortega, Juan Luis, Javier Chornet, Ioannis Sebos, Sander Akkermans, and María José López Blanco. 2024. "Enhancing Transparency of Climate Efforts: MITICA’s Integrated Approach to Greenhouse Gas Mitigation" Sustainability 16, no. 10: 4219. https://doi.org/10.3390/su16104219
APA StyleMartín-Ortega, J. L., Chornet, J., Sebos, I., Akkermans, S., & López Blanco, M. J. (2024). Enhancing Transparency of Climate Efforts: MITICA’s Integrated Approach to Greenhouse Gas Mitigation. Sustainability, 16(10), 4219. https://doi.org/10.3390/su16104219

