Research on the Driving Factors for the Application of Energy Performance Contracting in Public Institutions
Abstract
1. Introduction
2. Review of Relevant Theories
3. Research Design
4. Driving Factors and Hypotheses
4.1. Internal Psychological Driving Factors and Hypotheses
4.1.1. The Relationship between Perceptions of Energy Consumption and Behavior Intention
4.1.2. The Relationship between Perceptions of EPC and Behavior Intention
4.1.3. The Relationship between Perceptions of Cooperation and Behavior Intention
4.2. External Contextual Factors and Hypotheses
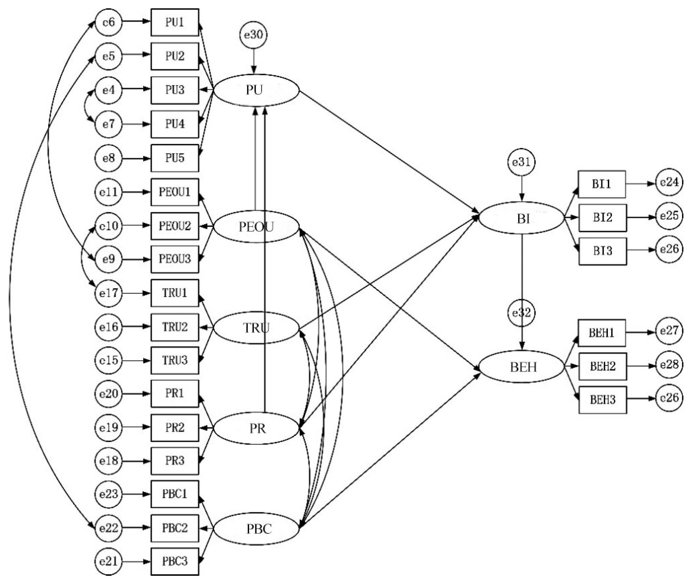
5. Theoretical Model
5.1. Theoretical Model Construction
5.2. Data Source
5.3. Data Analysis
5.4. Fitness Analysis of Structural Equation Model
5.5. Mediation and Moderation Analysis
6. Discussion
6.1. Theoretical Model Revision
6.2. Explanation of Behavior-Driven Model
6.2.1. Analysis for the Internal Driving Factors’ Effect
6.2.2. Analysis for the Moderating Role of External Contextual Factors
7. Conclusions
- (1)
- The internal psychological driving factors identified in this research for the adoption of EPC in public institutions encompassed factors such as energy consumption information, perceived usefulness, perceived ease of use, subjective norm, trust, perceived risk, and perceived behavioral control. Additionally, the external contextual factors considered were the policy system, organizational support, and market environment.
- (2)
- The behavior-driven model proposed in this study aimed to understand the relationship between the driving factors and behavior in public institutions adopting the EPC. The model consisted of two pathways: the indirect influence of each internal driving factor on behavior through their impact on behavior intention, and the moderating effect of external contextual factors on the relationship between behavior intention and behavior.
- (3)
- The findings from the model and hypothesis testing revealed several key insights. Among the internal psychological driving factors, energy consumption information, subjective norm, perceived ease of use, and perceived behavioral control did not significantly or positively influence the behavior intention of public institutions to adopt EPC. On the other hand, perceived usefulness and trust were found to significantly positively influence behavior intention, while perceived risk had a significant negative impact on behavior intention. Moreover, perceived behavioral control and perceived ease of use emerged as significant positive drivers for the behavior of public institutions, with behavior intention being the most crucial positive driver. Additionally, perceived usefulness was found to be significantly positively influenced by perceived ease of use. Among the external contextual factors, both the policy system and organizational support played a significant moderating role in the relationship between behavior intention and behavior in public institutions. This indicates that these external factors influence the process from behavior intention to actual behavior in public institutions adopting EPC.
- (1)
- Harness the government’s role and strengthen organization: The government should leverage its functions to raise awareness among public institutions regarding EPC. This can be achieved through extensive publicity campaigns, setting energy-saving targets, and emphasizing the responsibility of public institutions in adopting EPC. Additionally, the government should establish normative documents, optimize incentive mechanisms, and provide substantial support to public institutions. This can be accomplished by establishing supervision platforms and service delivery agencies, and promoting standardized management and supervision throughout the entire EPC process.
- (2)
- Enhance the capabilities of ESCOs: ESCOs should improve their technical expertise and comprehensive capabilities. They should focus on developing advanced energy-saving retrofit technologies and implementing refined management practices. Furthermore, fostering closer collaboration between ESCOs and government institutions, universities, and research institutions can enhance the perceived ease of use and perceived behavioral control of EPC among public institutions. ESCOs can also support the government in formulating EPC-related standards. Lastly, establishing strategic alliances within the industry and strengthening talent-training programs, along with implementing a reasonable salary incentive mechanism, can collectively drive the development of the ESCO industry.
- (3)
- Harness the potential of third-party support: Encouraging the involvement of association institutions as intermediaries and communication platforms between public institutions and ESCOs can be highly beneficial. These associations can facilitate the establishment of public information platforms and promote effective communication and collaboration between public institutions and ESCOs. Additionally, introducing third-party monitoring agencies can enhance the oversight of technical services and ensure risk mitigation throughout the entire process of EPC implementation.
Author Contributions
Funding
Institutional Review Board Statement
Informed Consent Statement
Data Availability Statement
Acknowledgments
Conflicts of Interest
References
- Vringer, K.; van Middelkoop, M.; Hoogervorst, N. Saving energy is not easy: An impact assessment of Dutch policy to reduce the energy requirements of buildings. Energy Policy 2016, 93, 23–32. [Google Scholar] [CrossRef]
- Qin, G.; Guo, H. Research Summary on the Operational Theory of Energy—Saving Renovation Market of Existing Buildings. Constr. Econ. 2019, 40, 110–116. [Google Scholar]
- Yu, X.; Zhao, H. The Path to Energy Conservation and Emission Reduction—Based on the Behavior Characteristics of Energy Consumption Parties. Mod. Manag. Sci. 2018, 3, 82–84. [Google Scholar]
- Zhu, X.; Song, B.; Liu, S. Energy Efficiency Status and Technological Development for China Public Institutions. Constr. Sci. Technol. 2019, 16, 63–66. [Google Scholar]
- Liu, G.; Lei, B. Inspiration of European EPC experiences for China. Energy Sav. Environ. Prot. 2009, 9, 25–28. [Google Scholar]
- Lv, R.; Wang, J. Comparative study on China-overseas energy performance contracting. Sino Glob. Energy 2011, 16, 22–28. [Google Scholar]
- Huang, F.; Yu, Z.; Hu, Y.; Chen, Q. Practice and Development Analysis of Energy Performance Contracting. Energy Conserv. Technol. 2011, 29, 375–378. [Google Scholar]
- Savas, E.S. Privatization and Public-Private Partnerships; SAGE: Newcastle upon Tyne, UK, 2000. [Google Scholar]
- Wang, J.; Ju, Y. Analysis on the Application Status of Energy Performance Contracting in Public Institutions. Mod. Econ. Inf. 2011, 5, 31+38. [Google Scholar]
- Li, M.; Li, M.; Li, Y. Study on Energy management Practice of Application Contract of Energy-saving Renovation of Public Buildings in Hebei Province. Fly Ash Compr. Util. 2022, 38, 106–110. [Google Scholar]
- Zhang, X. Energy Performance Contracting: A Solution for Peak Carbon Achievement and Carbon Neutrality in Public Institutions—The Case of Energy Performance Contracting in Shanghai Public Institutions. Chin. Public Adm. 2021, 11, 157–159. [Google Scholar]
- Aasen, M.; Westskog, H.; Korneliussen, K. Energy performance contracts in the municipal sector in Norway: Overcoming barriers to energy savings? Energy Effic. 2016, 9, 171–185. [Google Scholar] [CrossRef]
- Krøtel, S.M. Contracting for energy efficiency: The diffusion of novel contracting practices at local government level. Local Gov. Stud. 2015, 41, 794–813. [Google Scholar] [CrossRef]
- Zhang, M.; Wang, M.; Jin, W.; Xia-Bauer, C. Managing energy efficiency of buildings in China: A survey of energy performance contracting (EPC) in building sector. Energy Policy 2018, 114, 13–21. [Google Scholar] [CrossRef]
- Kostka, G.; Shin, K. Energy conservation through energy service companies: Empirical analysis from China. Energy Policy 2013, 52, 748–759. [Google Scholar] [CrossRef]
- Polzin, F.; von Flotow, P.; Nolden, C. What encourages local authorities to engage with energy performance contracting for retrofitting? Evidence from German municipalities. Energy Policy 2016, 94, 317–330. [Google Scholar] [CrossRef]
- Zhou, X.; Ding, J. Energy Management Contract Service Development Research on Shanghai Public Institution Field. Shanghai Energy Conserv. 2016, 7, 353–356. [Google Scholar]
- Chen, X.; Lin, M.; Li, H.; Zhang, l.; Xia, L. Research on promotion model of energy outsourcing epc in colleges and universities. Archit. Technol. 2017, 48, 1259–1261. [Google Scholar]
- Zhang, J. Thoughts on Promoting the Socialization of Energy Management in Public Institutions. Energy China 2019, 41, 13–16+37. [Google Scholar]
- Wang, X. Research on Quality Assurance Contract of Energy Performance Contracting. Sci. Technol. Manag. Res. 2016, 36, 252–255. [Google Scholar]
- Chen, X.; Tang, J. Research on Incentive Policy for Energy Performance Contracting. Seeker 2016, 6, 121–125. [Google Scholar]
- Wang, L.; Yang, J.; Sun, J. Research on Economic Incentive Policy for Energy—Saving in Buildings of Public institutions. Soc. Sci. Res. 2015, 3, 134–136. [Google Scholar]
- Chen, L.; Li, X.; Wang, Z. Study on Risk Hierarchy and Transmission Path of Existing Public Building Energy Saving Renovation Project Based on Fism. Joumnal Civ. Eng. Manag. 2021, 38, 155–162. [Google Scholar]
- Chen, W.; Cheng, Z.; Zhang, Y.; Zhang, N. Study on the Preliminary Risk Sharing of Existing Building Energy Saving Renovation Projects Under EPC Mode. Resour. Dev. Mark. 2021, 37, 1166–1173. [Google Scholar]
- Zhang, X.; Sun, K.; Wang, Z. Risk measurement and evaluation of building energy management contract projects. Proj. Manag. Technol. 2021, 19, 27–32. [Google Scholar]
- Davis, F.D. Perceived usefulness, perceived ease of use, and user acceptance of information technology. MIS Q. 1989, 13, 319–340. [Google Scholar] [CrossRef]
- Liu, M.; Yang, Q.; Chen, Y. The Effect of Feedback Information Framing on College Students’ Intention to Energy Conservation from the Perspective of Reference Dependence. Soft Sci. 2017, 31, 66–69. [Google Scholar]
- Feng, Z.; Zhang, Z. Analysis on the Influencing Factors of Potential Interdisciplinary Cooperation Behavior. Inf. Stud. Theory Appl. 2020, 43, 114–120+149. [Google Scholar]
- Tan, C.; Zhu, C.; Gou, F. Cooperative Behavior Influencing Factors of Scientific Researchers in Virtual Academic Community—Based on Qualitative Analysis and Empirical Research. Inf. Sci. 2020, 38, 52–58+108. [Google Scholar]
- Zhang, J.Z.; Tang, C.Y.; Guo, L.; Xu, H.J. A longitudinal investigation of customer cooperation in services: The role of appraisal of cooperation behaviors. Psychol. Mark. 2018, 35, 957–967. [Google Scholar] [CrossRef]
- Stern, P.C.; Gardner, G.T. Psychological-research and energy-policy. Am. Psychol. 1981, 36, 329–342. [Google Scholar] [CrossRef]
- Venkatesh, V.; Morris, M.G.; Davis, G.B.; Davis, F.D. User acceptance of information technology: Toward a unified view. MIS Q. 2003, 27, 425–478. [Google Scholar] [CrossRef]
- Wan, C.; Shen, G.Q.; Choi, S. Experiential and instrumental attitudes: Interaction effect of attitude and subjective norm on recycling intention. J. Environ. Psychol. 2017, 50, 69–79. [Google Scholar] [CrossRef]
- Handfield, R.B.; Bechtel, C. The role of trust and relationship structure in improving supply chain responsiveness. Ind. Mark. Manag. 2002, 31, 367–382. [Google Scholar] [CrossRef]
- Wang, F.; Gao, L.; Pan, Y. Research on the effect of customer involvement on customer satisfaction—The mediation of perceived risk and the moderation of self-efficacy. Res. Financ. Econ. Issues 2017, 6, 101–107. [Google Scholar]
- Ajzen, I. From intentions to actions: A theory of planned behavior. In Action Control: From Cognition to Behavior; Springer: Berlin/Heidelberg, Germany, 1985; pp. 11–39. [Google Scholar]
- Chan, R.Y. Determinants of Chinese consumers’ green purchase behavior. Psychol. Mark. 2001, 18, 389–413. [Google Scholar] [CrossRef]




| Variables | Items | α | FL | KMO | AVE |
|---|---|---|---|---|---|
| ECI | ECI1 | 0.863 | 0.918 | 0.707 | 0.807 |
| ECI2 | 0.898 | ||||
| ECI3 | 0.841 | ||||
| PEOU | PEOU1 | 0.875 | 0.880 | 0.716 | 0.824 |
| PEOU2 | 0.930 | ||||
| PEOU3 | 0.883 | ||||
| PU | PU1 | 0.902 | 0.866 | 0.841 | 0.760 |
| PU2 | 0.897 | ||||
| PU3 | 0.864 | ||||
| PU4 | 0.736 | ||||
| PU5 | 0.888 | ||||
| SN | SN1 | 0.836 | 0.760 | 0.650 | 0.801 |
| SN2 | 0.923 | ||||
| SN3 | 0.925 | ||||
| TRU | TRU1 | 0.927 | 0.949 | 0.732 | 0.893 |
| TRU2 | 0.958 | ||||
| TRU3 | 0.904 | ||||
| PR | PR1 | 0.846 | 0.885 | 0.704 | 0.792 |
| PR2 | 0.830 | ||||
| PR3 | 0.906 | ||||
| PBC | PBC1 | 0.875 | 0.881 | 0.738 | 0.871 |
| PBC2 | 0.909 | ||||
| PBC3 | 0.896 | ||||
| POL | POL1 | 0.902 | 0.786 | 0.787 | − |
| POL2 | 0.930 | ||||
| POL3 | 0.925 | ||||
| POL4 | 0.887 | ||||
| ORG | ORG1 | 0.914 | 0.905 | 0.714 | − |
| ORG2 | 0.955 | ||||
| ORG3 | 0.913 | ||||
| ME | ME1 | 0.953 | 0.947 | 0.772 | − |
| ME2 | 0.961 | ||||
| ME3 | 0.959 | ||||
| BI | BI1 | 0.933 | 0.929 | 0.759 | 0.908 |
| BI2 | 0.953 | ||||
| BI3 | 0.940 | ||||
| BEH | BEH1 | 0.797 | 0.846 | 0.669 | 0.713 |
| BEH2 | 0.797 | ||||
| BEH3 | 0.899 |
| Fit Index | Standard | Fitted Value | Whether the Standard Is Met |
|---|---|---|---|
| χ2/df | 1 < NC < 3 | 1.938 | Yes |
| RMSEA | <0.05 (highly adaptable), <0.08 (well adapted) | 0.070 | Yes |
| RMR | <0.05 (ideal), | 0.051 | Yes |
| <0.08 (acceptable) | |||
| GFI | >0.8 | 0.847 | Yes |
| AGFI | >0.8 | 0.800 | Yes |
| CFI | >0.9 | 0.943 | Yes |
| TLI | >0.9 | 0.932 | Yes |
| IFI | >0.9 | 0.944 | Yes |
| PGFI | >0.5 | 0.651 | Yes |
| PNFI | >0.8 | 1.938 | Yes |
| PCFI | >0.8 | 0.070 | Yes |
| Step | IV | DV | R² | Standardized Regression Coefficient | Maximum | Minimum | Sig. |
|---|---|---|---|---|---|---|---|
| 1 | PU | BEH | 0.189 | 0.434 | 0.599 | 0.291 | 0.001 |
| 2 | PU | BI | 0.234 | 0.483 | 0.671 | 0.332 | 0.001 |
| 3 | PU | BEH | 0.497 | 0.128 | 0.253 | 0.029 | 0.023 |
| BI | 0.635 | 0.727 | 0.496 | 0.001 | |||
| 1 | TRU | BEH | 0.234 | 0.484 | 0.546 | 0.311 | 0.001 |
| 2 | TRU | BI | 0.263 | 0.513 | 0.581 | 0.358 | 0.001 |
| 3 | TRU | BEH | 0.507 | 0.172 | 0.265 | 0.030 | 0.012 |
| BI | 0.608 | 0.716 | 0.479 | 0.001 | |||
| 1 | PR | BEH | 0.083 | −0.289 | −0.106 | −0.427 | 0.003 |
| 2 | PR | BI | 0.105 | −0.324 | −0.141 | −0.463 | 0.001 |
| 3 | PR | BEH | 0.489 | −0.071 | 0.026 | −0.191 | 0.262 |
| BI | 0.673 | 0.756 | 0.541 | 0.001 |
| Model Ⅰ | Model Ⅱ | Model Ⅲ | |||||||
|---|---|---|---|---|---|---|---|---|---|
| Standardized Regression Coefficient | t | p | Standardized Regression Coefficient | t | p | Standardized Regression Coefficient | t | p | |
| BI | 0.672 | 12.576 | 0.000 | 0.462 | 7.582 | 0.000 | 0.435 | 7.224 | 0.000 |
| POL | 0.359 | 5.895 | 0.000 | 0.343 | 5.729 | 0.000 | |||
| BI × POL | 0.152 | 3.042 | 0.003 | ||||||
| BI | 0.672 | 12.576 | 0.000 | 0.456 | 7.446 | 0.000 | 0.396 | 6.090 | 0.000 |
| ORG | 0.364 | 5.965 | 0.000 | 0.363 | 6.017 | 0.000 | |||
| BI × ORG | 0.134 | 2.459 | 0.015 | ||||||
| BI | 0.672 | 12.576 | 0.000 | 0.456 | 7.446 | 0.000 | 0.396 | 6.090 | 0.000 |
| ME | 0.319 | 4.726 | 0.000 | 0.311 | 4.604 | 0.000 | |||
| BI × ME | 0.073 | 1.306 | 0.193 | ||||||
| ECI | PU | PEOU | SN | TRU | PR | PBC | BI | BEH | |
|---|---|---|---|---|---|---|---|---|---|
| ECI | 0.898 | ||||||||
| PU | 0.648 | 0.872 | |||||||
| PEOU | 0.592 | 0.775 | 0.908 | ||||||
| SN | 0.577 | 0.765 | 0.783 | 0.895 | |||||
| TRU | 0.526 | 0.748 | 0.740 | 0.737 | 0.945 | ||||
| PR | 0.223 | 0.322 | 0.302 | 0.425 | 0.394 | 0.890 | |||
| PBC | 0.375 | 0.455 | 0.445 | 0.525 | 0.583 | 0.412 | 0.934 | ||
| BI | 0.487 | 0.616 | 0.585 | 0.641 | 0.674 | 0.315 | 0.500 | 0.953 | |
| BEH | 0.434 | 0.596 | 0.611 | 0.638 | 0.679 | 0.300 | 0.618 | 0.821 | 0.845 |
| Path Relationship | Direct Effect | Indirect Effect | Total Effect | ||
|---|---|---|---|---|---|
| PU | → | BI | 0.321 | 0.321 | |
| PU | → | BEH | 0.232 | 0.232 | |
| TRU | → | BI | 0.303 | 0.303 | |
| TRU | → | BEH | 0.219 | 0.219 | |
| PR | → | PU | −0.180 | −0.180 | |
| PR | → | BI | −0.257 | −0.058 | −0.315 |
| PR | → | BEH | −0.227 | −0.227 | |
| PBC | → | BEH | 0.203 | 0.203 | |
| PEOU | → | PU | 0.673 | 0.673 | |
| PEOU | → | BI | 0.216 | 0.216 | |
| PEOU | → | BEH | 0.150 | 0.156 | 0.306 |
| BI | → | BEH | 0.721 | 0.721 | |
Disclaimer/Publisher’s Note: The statements, opinions and data contained in all publications are solely those of the individual author(s) and contributor(s) and not of MDPI and/or the editor(s). MDPI and/or the editor(s) disclaim responsibility for any injury to people or property resulting from any ideas, methods, instructions or products referred to in the content. |
© 2024 by the authors. Licensee MDPI, Basel, Switzerland. This article is an open access article distributed under the terms and conditions of the Creative Commons Attribution (CC BY) license (https://creativecommons.org/licenses/by/4.0/).
Share and Cite
Guo, J.; Shen, Y.; Xia, Y. Research on the Driving Factors for the Application of Energy Performance Contracting in Public Institutions. Sustainability 2024, 16, 3883. https://doi.org/10.3390/su16103883
Guo J, Shen Y, Xia Y. Research on the Driving Factors for the Application of Energy Performance Contracting in Public Institutions. Sustainability. 2024; 16(10):3883. https://doi.org/10.3390/su16103883
Chicago/Turabian StyleGuo, Jingjuan, Yue Shen, and Yuxin Xia. 2024. "Research on the Driving Factors for the Application of Energy Performance Contracting in Public Institutions" Sustainability 16, no. 10: 3883. https://doi.org/10.3390/su16103883
APA StyleGuo, J., Shen, Y., & Xia, Y. (2024). Research on the Driving Factors for the Application of Energy Performance Contracting in Public Institutions. Sustainability, 16(10), 3883. https://doi.org/10.3390/su16103883
