Abstract
This article explores the escalating impact of natural disasters, particularly droughts, in the Southern African Development Community (SADC), with a specific focus on Eswatini. Over the last century, approximately 63 million people in SADC countries have been affected by droughts, leading to challenges in agriculture, livestock losses, and severe food and water shortages. Despite being the smallest SADC nation, the Kingdom of Eswatini faces disproportionate consequences due to its susceptibility to climate variability, particularly drought. The inadequacy and unreliability of rainfall have resulted in a drastic reduction in food production, with maize, a staple crop, experiencing a 70% decline. This adverse trend, spanning three decades, has heightened the vulnerability of farmers to climatic shocks, hindering sustainable agricultural development and impeding poverty alleviation efforts. To address the growing threat of drought in the kingdom, a comprehensive approach is imperative, involving coordinated plans and the development of swift humanitarian relief strategies. This study utilized remote sensing technologies to monitor drought and assess its repercussions, evaluating the impact on agricultural production. Additionally, geospatial tools, including Open Route Service (ORS) and Near Neighbor Analysis algorithms, were employed to optimize humanitarian supply chain logistics. Results from the analysis, including Vegetation Health Index (VHI) fluctuations and drought severity mapping, reveal that 1990 was the year the kingdom was most severely hit by drought. This study also found that smallholder farmers practicing rainfed agriculture in vulnerable regions, such as the lower Middleveld and western Lowveld, suffered the severe socioeconomic consequences of agricultural drought, including income loss, food insecurity, and migration patterns. Through this integrated approach, decision makers can engage in targeted interventions, focusing on farming areas needing irrigation infrastructures or populated areas requiring a coordinated humanitarian response amidst climate variability.
1. Introduction
In recent decades, the Southern African Development Community (SADC) has witnessed a surge in natural disasters, resulting in significant livestock losses and the onset of severe food and water shortages. These events have had far-reaching consequences on livelihoods and businesses. According to EM-DAT [1], SADC countries have witnessed approximately 63 million people being affected by droughts between 1900 and 2016. Based on the EM-DAT [1] data, the proportion of affected countries relative to their populations was determined, and Figure 1 reveals that Eswatini, Lesotho, and Zimbabwe are, respectively, the most affected nations in the SADC when it comes to drought disasters. In contrast, DRC, Mauritius, and Seychelles have experienced fewer threats from drought disasters compared to the other twelve countries [2]. The proportion-per-population calculation in Figure 1 illustrates the severity of the impact of drought disasters on the SADC population.
Figure 1.
Proportion of population/number affected to droughts in SADC from 1900 to 2016 [1].
Despite being the smallest country in the region, the Kingdom of Eswatini, possibly due to its agroecology and larger proportion of population (about 70%) that is still agrarian, has borne the brunt of climate variability, particularly drought. Critical challenges faced by Eswatini include insufficient and/or unreliable rainfall, leading to a decline in food production levels [3,4]. The 2004/2005 crop and food supply assessment by the Food and Agriculture Organization of the United Nations (FAO) and the World Food Programme (WFP) over five years revealed a 70% drop in the production of the country’s staple food, maize [5].
The most recent 2015/2016 El Niño drought had profound effects, leading to crop failures, livestock losses, and a heightened level of food insecurity. As a consequence, the country experienced a comprehensive domestic shortfall in cereal stocks, amounting to 59%, equivalent to 121,170 tonnes. A considerable demographic segment experienced adverse effects, with an estimated 638,251 individuals affected, constituting approximately 50% of Eswatini’s total population (ESERPAC, 2017) [6]. Over the past 30 years, the mean annual rainfall has significantly decreased, with increased temporal variability. Some regions in Eswatini have experienced up to 60% of the yearly precipitation within two consecutive months. This variability poses a serious threat to food production, particularly cereals like maize.
The frequent exposure of farmers to extreme climatic shocks is a major threat to the sustainable development of agriculture and agriculture-based livelihoods, hindering improvements in food and nutrition security and the eradication of rural poverty in developing countries [7,8,9,10,11].
To address the mitigation of drought risks in Eswatini, there is a need for comprehensive plans and their coordination and implementation in the affected agricultural areas. This involves the identification of these areas for farm-level adaptation to climate change, an impact assessment on the local population, and the development of rapid deployment methods for humanitarian relief to affected people [12,13,14,15,16].
In recent years, remote sensing has emerged as a reliable method for identifying and monitoring drought, especially for further evaluation of drought impact. According to Huang et al. [17], applying remote sensing and a Geographic Information System (GIS) potentially provides an extra contribution to drought assessment and monitoring, for instance, in terms of the accuracy of results, amount of information obtained, temporal availability, and so on.
This study, therefore, addresses the growing threat of drought in the Kingdom of Eswatini by utilizing remote sensing technologies and a GIS to monitor drought and assess its repercussions, evaluating the impact on agricultural production. To fulfill the above aim, we strongly invite contributions on various drought monitoring indexes from satellites and other data sources. According to Wang et al. [18], commonly used methods include the vegetation index, canopy temperature, thermal inertia, and microwave remote sensing. The vegetation index method, particularly the Vegetation Health Index (VHI), has become a primary approach for monitoring agricultural drought [19]. Other indices, such as the Palmer Drought Severity Index (PDSI) and Crop Moisture Index (CMI), are utilized to determine the timeline for emergency drought assistance and reflect short-term moisture supply across major crop-producing regions, respectively [20,21,22]. The VHI, which combines the vegetation leaf surface and temperature effects on vegetation, is applied to identify drought areas and assess the impacts on agricultural production in Eswatini.
Furthermore, in order to develop a comprehensive approach that involves coordination and the development of swift humanitarian relief strategies, additional geospatial tools were employed, including Open Route Service (ORS) and Near Neighbor Analysis algorithms on QGIS, for humanitarian supply chain and logistics analysis.
2. Materials and Methods
2.1. Study Area
The Kingdom of Eswatini, a landlocked country, spans 17,364 square kilometers and shares borders with South Africa and Mozambique. Primarily rural, with agriculture as a cornerstone of livelihoods, Eswatini is primarily divided into two main land governing systems: Swazi Nation Land (SNL) covering 59% of the land and Title Deed Land (TDL) constituting the remaining 40%, mainly owned by companies and some individuals. A third tenure system called Crown Land covers less than 1%. As a lower-middle-income country with a GDP per capita of USD 4165 [23], Eswatini faces considerable challenges. According to the 2022 Eswatini Voluntary National Review [24], the percentage of individuals living below the international poverty line is 58.9%, with a more notable impact in rural areas where approximately 70% of the population is affected. Eswatini started experiencing the adverse impacts of extreme climate events around 1990, as indicated by EM-DAT [25] drought statistics (Table 1).
Table 1.
Swaziland disaster types vs. Events count, total deaths, total affected, and total damage (‘000 USD). Reprinted/adapted with permission from [25].
2.1.1. Geographical and Agroecological Areas in Eswatini
The Kingdom of Eswatini is structured into four administrative regions: Lubombo, Shiselweni, Manzini, and Hhohho. Additionally, the country is divided into six agroecological zones, as detailed in Table 2. The Highveld zone, illustrated in Figure 2, is characterized by an elevated terrain and cooler temperatures and is well suited for cultivating crops, such as maize, beans, or sweet potatoes, that thrive in a temperate climate. Positioned at slightly lower elevations, the upper Middleveld (MU) zone, as depicted in Figure 2, combines favorable temperatures with diverse rainfall, creating an environment conducive to a variety of agricultural activities. The lower Middleveld (ML) zone, with its warmer temperatures, supports a diverse range of crops and plays a crucial role in agricultural productivity. In the Lowveld, the western (LW) zone, marked by lower elevations and warmer climates, is ideal for crops that flourish in hotter conditions. The eastern Lowveld (LE), while resembling the western Lowveld, is situated in the eastern part of the country, influencing agricultural practices in the region. Lastly, the Lubombo Range (LR) zone encompasses the Lubombo Mountain Range, contributing to diverse ecological conditions and exerting an influence on local climate patterns. Understanding these geographical and agroecological distinctions is essential and contributes to an effective Agricultural Drought Impact Assessment and sustainable agricultural development.
Table 2.
The agroecological areas of Eswatini and cropland productivity and constraints.
Figure 2.
Eswatini agroecological areas.
2.1.2. Agricultural Drought Impact Assessment
Eswatini’s agricultural sector faces a pronounced vulnerability to drought, stemming from critical factors encompassing crop selection, farming methodologies, resource accessibility, and income diversification. According to FAO projections [26], approximately 232,000 individuals, constituting 25% of the rural population, are anticipated to face severe acute food insecurity. Combatting this vulnerability necessitates a comprehensive and multifaceted approach, encompassing the propagation of drought-resistant crop varieties, the implementation of water-efficient agricultural practices, the adoption of sustainable land management techniques, the diversification of livelihoods, the application of recent technologies, and the utilization of advanced drought early warning systems. The ramifications of drought are far-reaching, triggering a cascade of devastating consequences: substantial reductions in crop yields, losses in livestock production, and consequential economic setbacks. The imperative lies in addressing these vulnerability factors and fostering resilience, an undertaking not merely for safeguarding Eswatini’s agricultural sector but also for ensuring sustained food security in the face of climatic challenges.
2.2. Data Collection and Preprocessing
2.2.1. Remote Sensing Data
Satellite imagery obtained from various sensors, including MODIS and Landsat, is utilized to generate the Vegetation Health Index (VHI) for monitoring drought conditions. These datasets, sourced from the U.S. Department of State/Large Scale International Boundaries [27], provide essential information on the land surface temperature, vegetation cover, and rainfall—critical elements for assessing the impact of drought on agriculture. The datasets amalgamated information from four distinct satellites: Landsat 4 and 5, with 28 satellite images; Landsat 7, including 26 satellite images; and Landsat 8, with 11 satellite images [28]. Supplementary datasets were acquired from Humanitarian Exchange, encompassing details on local/regional road networks, transport infrastructures, and populated plateaus. To comprehensively understand the vulnerability levels and determine effective strategies for supplying humanitarian relief in these areas, Table 3 below outlines the specific data related to drought disasters to be collected.
Table 3.
Drought disaster-related data in selected SADC regions.
2.2.2. Socioeconomic Data
Agriculture serves as a predominant source of employment, supporting over 70% of Eswatini’s population, as indicated by the World Food Programme [30]. It constitutes approximately 12% of the overall workforce, encompassing both small-scale subsistence farming and commercial agricultural ventures. This sector plays a pivotal role in generating income and employment opportunities in rural areas, with numerous households relying on it for sustenance and primary income.
Additionally, agriculture contributes to indirect employment opportunities through associated activities, such as processing, marketing, and the distribution of agricultural products. Crucially, the identification of livelihood zones using a household economy approach [31] is integral for assessing drought exposure, with these zones representing geographic areas where people share similar access patterns to food, income, and markets. From the aforementioned assessment, livelihood zones take into account various factors, encompassing not only socioeconomic parameters, such as farming systems and major economic activities, but also agroclimatic characteristics. Noteworthy in Eswatini is the substantial portion of the population that sustain their livelihoods through maize cultivation and cattle rearing.
2.3. Methodology
2.3.1. Vegetation Health Index (VHI)
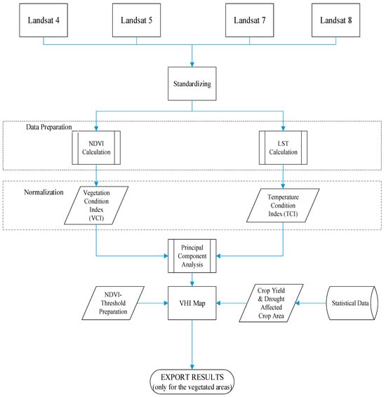
Landsat images utilized in this study comprise high-resolution satellite imagery sourced from the U.S. Geological Survey website [32]. These images, characterized by a spatial resolution of 30 m, are provided in a standardized, orthorectified format. This study encompassed the entire twelve-month period, a necessity driven by the prolonged duration of drought disaster events.
In Google Earth Engine (GEE), the analysis of vegetation health using the Vegetation Health Index (VHI) comprises several processing steps. Initially, satellite imagery from Landsat was imported. Images with a substantial cloud cover percentage were excluded to ensure that datasets from four distinct satellites accurately represented the land surface without interference from clouds. Following the application of cloud masking, the Normalized Difference Vegetation Index (NDVI) or the Vegetation Health Index (VHI) was calculated.
The Vegetation Health Index (VHI), a well-established indicator of drought disasters, is derived from the combination of the Normalized Difference Vegetation Index (NDVI) and Land Surface Temperature (LST). The calculation of the Normalized Difference Vegetation Index (NDVI) involves utilizing reflectance values from the red and near-infrared bands as shown below.
where Normalized Difference Vegetation Index (NDVI) values range between −1 and 1.
NDVI products derived from “Landsat Surface Reflectance” are generated from scenes captured by the Landsats 4–5 Thematic Mapper (TM), Landsat 7 Enhanced Thematic Mapper Plus (ETM+), and Landsat 8–9 Operational Land Imager (OLI)/Thermal Infrared Sensor (TIRS) in both Collection 1 and Collection 2. These scenes undergo processing to become Landsat Level-2 Surface Reflectance products. Notably, in Landsats 4, 5, and 7, the infrared data correspond to band number 4, while in Landsat 8, they correspond to band number 5.
The VHI is calculated using remote sensing data, combining measures of vegetation cover, land surface temperature, and rainfall. Ghaleb et al. [28] and Bento et al. [33] developed the Vegetation Condition Index (VCI), the Temperature Condition Index (TCI), and the Vegetation Health Index (VHI) using the following Equations (2)–(4):
where , , and represent the seasonal average of the smoothed weekly , its multiyear absolute minimum, and its maximum, respectively, and , , and represent similar values for the land surface temperature in Celsius.
The VHI values range from 0 to 100, with higher values indicating healthier vegetation.
The index values were further aggregated over a yearly temporal window due to the desire to capture temporal trends of extended drought starting from 1990 in the targeted country of interest (Eswatini). The data obtained were visualized using charts, maps, or time series plots to observe vegetation health trends. Further statistical and spatial analyses were conducted to quantify and interpret the trends in vegetation health over time.
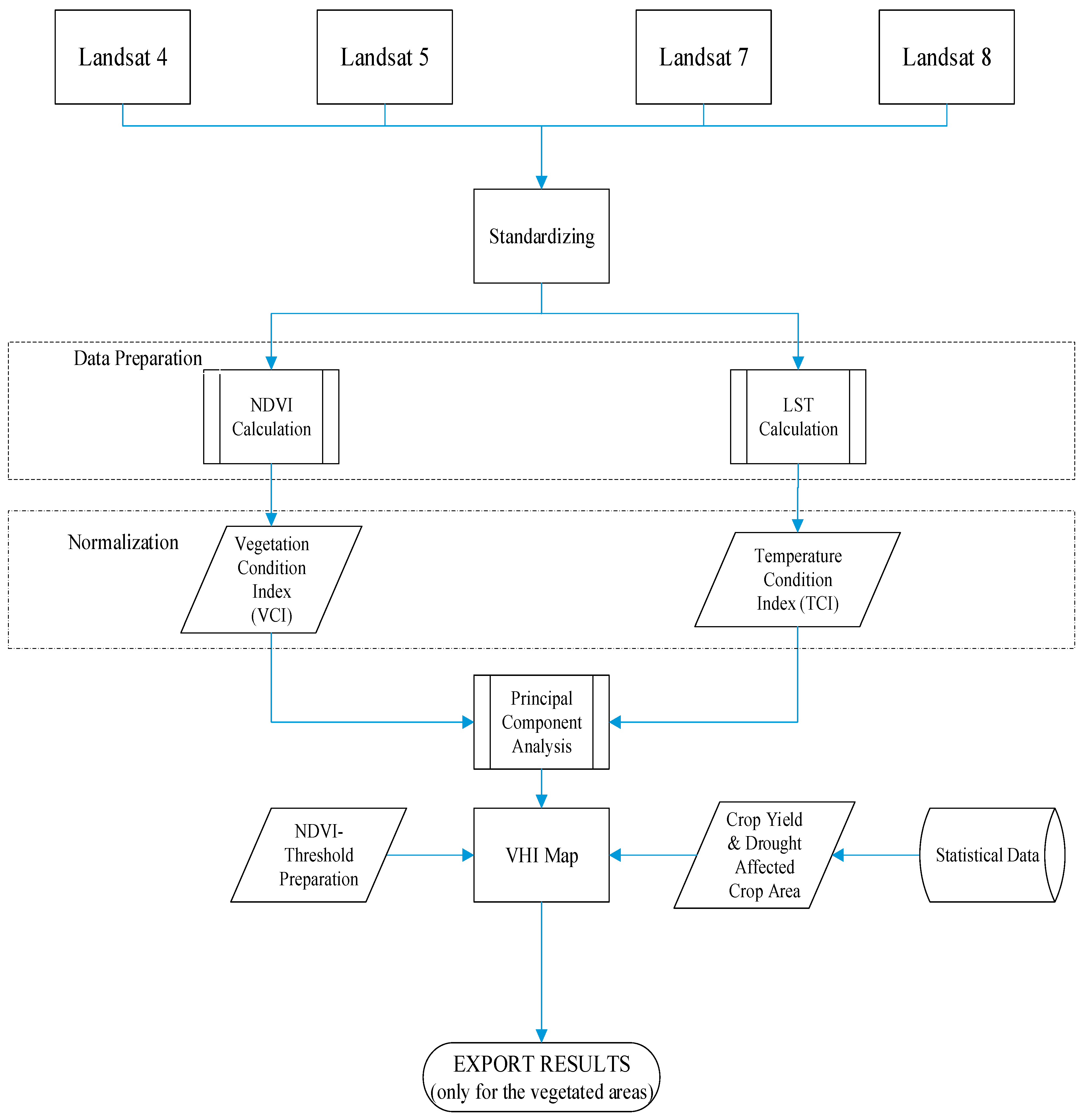
Furthermore, the land surface temperature (LST) serves as an indicator of the Earth’s surface temperature, reflecting its warmth or coolness to the touch [34]. In determining the LST, thermal bands were employed, with Ghaleb et al. [28] noting that for Landsats 4, 5, and 7 it is the sixth band, while for Landsat 8 it involves bands 10–11. The sensors within the Satellite Thermal Infrared (TIR) category gauge top-of-the-atmosphere (TOA) radiances, enabling the derivation of brightness temperatures through the application of Plank’s law [35]. Specifically focusing on Landsat 8 imagery, both bands 10 and 11 are accessible, but band 10 was favored due to calibration uncertainties associated with the band 11 Landsat 8 Thermal Infrared Sensor (TIRS). Figure 3 below illustrates the VHI map process, focusing specifically on vegetated areas.
Figure 3.
Framework for VHI calculation.
2.3.2. Drought Severity Classification
The VHI values are classified into different drought severity levels to assess the impact on agriculture. The classification is as follows:
- Normal (VHI > 40): No drought;
- Mild drought (30 < VHI ≤ 40): Vegetation stress, potential yield reduction;
- Moderate drought (20 < VHI ≤ 30): Crop failure, significant yield reduction;
- Severe drought (VHI ≤ 20): Widespread crop failure, severe food and water shortages;
- Extreme drought (VHI ≤ 10): Excessive crop failure, extreme food and water shortages.
2.3.3. Spatial Analysis
Geospatial tools, including the Open Route Service (ORS) API and Near Neighbor Analysis algorithms in QGIS, are employed for humanitarian supply chain and logistics analysis. These tools help identify optimal routes for the delivery of relief supplies and assess the spatial distribution of affected areas. As indicated by Lamb [36], Taraz [37], and Birthal and Hazrana [38], the presence of geographical and agroecological spatial heterogeneity may lead to heightened vulnerability within the population and an increased susceptibility to drought affecting cropland throughout the commodity supply or value chain, extending from upstream to downstream. The algorithm employed to determine the fastest/shortest routes for the humanitarian supply draws from the pre-existing framework established by the UNDP Disaster Management Training Programme [39] (as shown in Figure 4).
Figure 4.
Humanitarian supply chain and logistics flow schematic [39].
This framework underwent adaptation specifically within the context of Eswatini’s humanitarian supply chain and logistics flow, with letters a, b, c, representing the last mile distribution. Table 4 below details each framework phase.
Table 4.
Eswatini humanitarian supply chain and the logistics flow.
Eswatini, being a landlocked nation, relies on its regional neighbors for most of its supplies. The transportation of goods from Mozambique to Eswatini is facilitated through regional routes connecting the Maputo Port to various destinations (distribution) within Eswatini. Similarly, humanitarian relief originating outside the two neighboring countries reaches Eswatini through key entry points, such as the Johannesburg International Airport (the largest airport in the region), Durban Port (the largest seaport in Africa), or Richards Bay Seaport. Cities housing these ports and towns near the Eswatini border are designated as hubs. Alongside regional routes, local roads link central distribution centers to local distribution centers (tertiary hubs) and support last-mile distribution.
Moreover, the central warehouses identified in Figure 5 are intended to serve as hubs for local distribution in the adjacent towns and villages. The warehouses selected are linked to central warehouses and port of entries via regional road links (as per Figure 5). Although a Near Neighbor Analysis algorithm, implemented in QGIS, was used to ascertain the closest towns and villages to each central warehouse, , a good distance metric helps in improving the performance of the classification, clustering, and information retrieval process significantly. In Near Neighbor Analysis in QGIS, both Euclidean and Manhattan distance methods are applied to find the nearest neighbors of features based on their spatial locations. Unlike the Euclidean distance that calculates the straight-line distance using the Pythagorean theorem, the Manhattan distance is the sum of the absolute differences in their Cartesian coordinates. The input parameters include the input layer (primary hubs), near layer (secondary, tertiary, and last hubs), search radius (distance), and humanitarian inventories (warehouses). Meanwhile, the output includes a new attribute in the input layer, storing the distance to the nearest neighbor.
Figure 5.
Regional vs. local road connecting Eswatini to the region and last miles.
Furthermore, central warehouses play a crucial role in humanitarian relief operations in Eswatini. The selection of central warehouses as secondary hubs involves considering various factors, including the disaster risk, the affected population in the vicinity, the geographical proximity to primary hubs (Durban, Richards Bay, and Maputo ports; Johannesburg Int Airport; Johannesburg, Nelspruit, Pongolo, and Mkhondo cities), existing logistics infrastructure (transportation, inventory management, infrastructure, and communications), and supply chains (preparation, planning, procurement, etc.). The central warehouses, as illustrated in Figure 5, are accessible via air, road, and railway connections. According to Munyaka and Yadavalli [40], the good condition of the rail and road links is sufficiently effective for the Kingdom of Eswatini, particularly for less violent natural disasters such as droughts. This is due to (1) the limited exposure to disaster risk and (2) the relatively economical transportation costs. Regional roads connect the kingdom to all regional neighbors, while the railway establishes vital links between Durban and Maputo seaports through the kingdom. In recent years, aside from railway enhancements, Eswatini has bolstered its aviation infrastructure with the introduction of the King Mswati III Airport, in addition to the existing Matsapha Airport. However, the utilization of airports during humanitarian interventions is considered a costly or wasteful option and is generally reserved as a last resort, especially in the context of drought disaster events.
Considering the primary hubs, secondary hubs, and the transportation modes outlined earlier, the emphasis in determining the closest and shortest routes is placed on road transportation. Alternative modes of transportation, including railways and Eswatini airports, were not taken into consideration. The Open Route Service (ORS) algorithm was applied using QGIS to ascertain the quickest, most direct, and recommended routes from the primary to the secondary hubs. Based on the analysis results, humanitarian organizations can make informed decisions regarding the preferred port of entry to swiftly reach the most affected areas in Eswatini.
3. Results
3.1. Vegetation Health Index (VHI) Analysis
The examination of Vegetation Health Index (VHI) values throughout the last three decades, as illustrated in Figure 6, highlights the variations in vegetation health, pointing to periods of drought stress. These fluctuations align closely with recorded drought events, affirming the efficacy of the VHI as a reliable tool for monitoring drought. The year 1990 stands out as a particularly challenging period in terms of drought disasters across all regions and agroecological areas in Eswatini. Apart from 1990, Figure 6 below illustrates, in Figure 6a, districts that have experienced drought disasters between 1990 and 2020. Meanwhile, Figure 6b depicts, with the assistance of VHI, the impact of drought disasters in the affected districts.
Figure 6.
VHI variations in the Kingdom of Eswatini between 1990 and 2020.
The extreme drought of the VHI generated for the period between 1990 and 2020 revealed in Table 5 that ~71.19 km2 (0.41%) of vegetated areas in Eswatini had been affected, targeting mainly the Hhohho and Lubombo regions. Hhohho has seen the highest extreme (25.44 km2) drought cases. Lubombo (the most prominent area of Eswatini) has experienced the highest severe (272.57 km2), moderate (753.95 km2), mild (1085.59 km2), and no (3718.86 km2) drought cases in Eswatini.
Table 5.
Drought areas in km2 and percentage according to the severity of drought.
The aforementioned observation aligns closely with findings from the Eswatini Vulnerability Assessment Committee (VAC). During the droughts of 2004 and 2005, over a quarter of Eswatini’s population required emergency food assistance [41]. Oseni and Masarirambi [4] documented a reduction in the maize cultivation area, which decreased from 84,000 to 52,000 hectares between 1990 and 2009. In the 2015/16 farming season, drought led to a substantial 64 percent decrease in maize production, dropping from 93,653 MT in 2013/14 to 33,460 MT in 2015/16, along with the loss of 67 120 cattle [42].
3.2. Spatial Relief Chain Analysis
The spatial depiction of drought severity, classified using the Vegetation Health Index (VHI), offers valuable insights into the regions most significantly impacted by agricultural drought. Areas characterized by extreme, severe, and moderate drought levels demand immediate attention for focused relief efforts. The agricultural shortfall has had a direct impact on regions with a higher population density. Taking into account the previously mentioned factors, this study has chosen seven central warehouses strategically located in populated centers, including cities and towns, across Eswatini. The local distribution areas targeted include cities, towns, hamlets, and villages located in areas revealed as vulnerable from extreme drought severity, according to Figure 6. Additionally, foreign hubs have been identified for replenishment purposes. Table 6 below provides a comprehensive list of cities, towns, hamlets, and villages associated with each hub.
Table 6.
Cities, towns, hamlets and villages associated with hubs.
Outside of the two primary cities housing the central warehouses, bordering towns like Nhlangano or Siteki play a crucial role in inventory management due to factors such as (1) the availability of infrastructure, (2) a concentrated number of vulnerable populations, and (3) their proximity to certain points of entry. Utilizing the Open Route Service (ORS) algorithm in QGIS, this study calculated the fastest, shortest, and recommended routes. As depicted in Figure 7 below, the analysis revealed that, owing to the excellent condition of regional roads linking Eswatini to South Africa and Mozambique, the fastest and shortest routes suggested by the algorithm connected the central warehouses to ports of entries.
Figure 7.
Open Route Service map (source: GIS).
Utilizing the ORS algorithm, the findings for each primary hub’s connection to the secondary hubs in Eswatini are presented in Table 7. The results include the “fastest,” “shortest,” and “preferred” routes, computed for the “driving-car” mode. This exercise permits humanitarian organizations to identify the fastest/shortest routes to the designated central warehouse.
Table 7.
Distance and duration from point of entries to destination hubs in Eswatini.
According to the information provided in Table 7, humanitarian relief destined for Mbabane can be transported by road through various entry points in just over 6 h. Among the mentioned entry point options, Maputo Seaport, boasting a capacity of 100 thousand Twenty-foot Equivalent Units (TEUs) per year, stands out as the closest to both airports and seaports for reaching Mbabane. For donations originating from hubs near Mbabane, Piet Retief, Nelspruit, and Pongolo are identified as the nearest surrounding hubs, with distances of 114 km or less and a drive time of under 3 h each.
Moreover, road connections facilitate the linkage of the chosen central warehouses to local distribution centers situated in towns, hamlets, and villages. The Near Neighbor Analysis algorithm, executed on QGIS, was employed for this purpose. Figure 8 below illustrates the quantity of links established between central warehouses and both nearby and more distant populated areas within a 20 km radius. This analysis enables decision makers to determine which central warehouse is able to rapidly service an area vulnerable to extreme drought severity disasters. According to Figure 8 and Table 8, the nearest village, hamlet, or town to be serviced in case of an emergency is 60 to 80 km away, taking into account the extreme drought severity district, as revealed in the remote sensing exercise.
Figure 8.
Central warehouses’ near neighbor distance (source: GIS).
Table 8.
Central warehouses’ near neighbor distance to populated areas.
According to the observations from Figure 8, it is apparent that a humanitarian response to Josefsdal or Bulembu will be more effective if conducted from a Piggs Peak warehouse instead of Mbabane regardless of the apparent proximity. The implementation of Near Neighbor Analysis in the Kingdom of Eswatini indicates that, excluding Mbabane, the other warehouses can efficiently respond to humanitarian requests within approximately 20 km, provided the requested resources are accessible. This significantly diminishes the response time. In the unfortunate event of resource unavailability, the request undergoes escalation sequentially, first across districts, then across regional boundaries, and, finally, across national borders.
3.3. Socioeconomic Impact Assessment
The impact assessment involves evaluating the socioeconomic consequences of agricultural drought, taking into account factors such as income loss, food insecurity, and migration patterns. Areas identified as having extreme drought severity reveal profound and multifaceted impacts on the population and local economy. Agricultural losses resulting from drought have significantly diminished the agricultural productivity in affected areas, impacting both subsistence and commercial farming. Crop failures and reduced yields have led to severe food shortages, income loss for farmers, and a notable increase in food prices. The kingdom’s reliance on livestock farming makes it vulnerable to drought. Insufficient water and forage availability can lead to livestock deaths, affecting not only food supplies but also the livelihoods of those dependent on livestock for income and trade.
According to Eswatini’s Vulnerability Assessment Committee (VAC) Report of 2018 [43], many households experienced heightened levels of food insecurity due to major shocks, including drought, irregular rains, prolonged dry spells, reduced incomes, unusually high food prices, loss of (or reduced) employment for a household member, and unusually high levels of crop pests and disease [43]. Weather-related shocks, such as drought, irregular rains, and prolonged dry spells, comprised 26% of all shocks experienced by households [43]. The vulnerability assessment reported that Eswatini communities are susceptible to the effects of climate change, which is further exacerbated by the socioeconomic status of many households. Approximately 59% of Eswatini’s population resides below the poverty line, and the nation grapples with growing socioeconomic disparities fueled by escalating inequality, despite experiencing economic growth and improved living standards [44]. The issue of the “inequality challenge”, although a global phenomenon, is intricately linked to other urgent concerns, particularly climate change, wherein heightened inequality and vulnerability amplify the risks and stresses experienced by society [45]. Furthermore, drought-related hardships have forced rural populations to migrate to areas less affected by drought in search of alternative livelihoods. This influx has strained urban infrastructure and services, such as water, electricity, and healthcare, and led to social and economic challenges in urban centers.
The socioeconomic repercussions of drought have compelled certain regions to heighten their reliance on external aid and relief efforts, thereby affecting long-term development and resilience-building initiatives.
4. Discussion
4.1. Vulnerability and Resilience of Agricultural Systems
Understanding these geographical and agroecological distinctions is essential for effective land use planning, resource management, and sustainable agricultural development in Eswatini. It enables policymakers, researchers, and local communities to tailor interventions that address the specific needs and challenges of each region and agroecological zone. In this study, the vulnerability assessment conducted underscores the heightened susceptibility of smallholder farmers engaged in rainfed agriculture, specifically in the lower Middleveld and western Lowveld, to the adverse impacts of drought. Remote sensing has revealed that the lower Middleveld and western Lowveld zones have struggled with recurring drought events affecting their abilities to sufficiently produce for livelihoods. This observation resonates with the findings from the Vulnerability Assessment Committee (VAC) in 2006 [42], revealing that during the droughts of 2004 and 2005, over a quarter of Eswatini’s population needed emergency food assistance. Parry et al. [46], IPCC [47], Ojwang et al. [48], and Belloumi [49] stated that countries with a high dependency on rainfed agriculture are significantly threatened by changes in rainfall patterns. Ninety-three percent of cultivated land in sub-Saharan Africa, including in Eswatini, is rainfed, thirteen percent above the global average of 80% [50,51,52]. In recent years, a poor rainfall distribution coupled with drought periods, particularly inter-seasonal dry spells, has increased the burden on food security and income among many farming families [53,54,55]. Notably, between 1990 and 2009, there was a substantial reduction in the maize cultivation area, plummeting from 84,000 to 52,000 hectares, as documented by Oseni and Masarirambi [4]. This decline vividly underscores the agriculture sector’s vulnerability to the dynamic challenges posed by climate change and drought. The most recent drought in the 2015/16 farming season further accentuated the precarious state of the agriculture sector, witnessing a staggering 64 percent decrease in maize production, a staple food in the region. This drastic drop, from 93,653 MT in 2013/14 to 33,460 MT in 2015/16, coincided with the distressing loss of 67,120 cattle, as reported by the VAC in 2016 [42]. The impact of this decline reverberates through the livelihoods of farmers, exacerbating their vulnerability. The situation is compounded by the limited access to irrigation infrastructure, emphasizing the urgent need for targeted interventions in these regions. Among the interventions is the exploration of adaptive strategies employed by smallholder farmers to cope with recurrent drought conditions. It is essential to assess the effectiveness of community-based adaptation/resilience approaches and identify potential areas for improvement or innovation.
Fuchs et al. [56] emphasize the significance of enhancing communities’ adaptive capacity to ensure the sustainability of livelihoods and landscapes in smallholder systems. The benefits of bolstering the adaptive capacity include targeted improvements that positively impact communities’ ability to overcome climate-related constraints and other developmental barriers [57]. Within the context of smallholder farming as the primary livelihood source for most of the population, the literature on drought adaptation suggests that enhancing well-being is particularly effective in elevating the adaptive capacity [58,59,60].
Munyaka and Yadavalli [61] further assert that community preparedness for drought, including heat-related challenges, constitutes a sound adaptive capacity strategy. The European Commission Disaster Risk Management Knowledge Centre (accessed on 23 December 2023) highlights that community awareness of climate change risks presents a dynamic adaptive approach crucial for saving lives [62].
Disasters are not a new phenomenon; they have impacted communities globally for centuries. There is a wealth of literature discussing community-based resilience approaches employed to mitigate the impacts of disasters, particularly in the southern hemisphere. Community-based resilient approaches have historically provided local populations with a unique means of survival against rising challenges.
Moreover, it is imperative to assess the role of technological advancements and innovative practices in enhancing resilience within the agriculture sector. For example, Ewbank et al. [63] employed early warning systems, forecasts, and drought management advice in rural communities in Nicaragua and Ethiopia, both before and during the agricultural season. Their research demonstrated the value of community-based actions, revealing that participants who could better mitigate impacts were more organized in accessing relief and recovering more effectively. In Zimbabwe, a participatory workshop providing farmers with seasonal forecasts resulted in a 9.4% harvest increase over two years [64]. Similarly, in Mali, early warning systems for millet and sorghum farms, using agro-meteorological information, led to yield increases of 37% and 36%, respectively [65]. These studies underscore that early warning systems improve farmers’ decision making and reduce losses of scarce resources.
While new technologies may incur costs, it is worthwhile to initiate a discussion on the cost-effectiveness of introducing these technologies in relation to the benefits they bring to sustainable farming practices. Indigenous early warning systems have shown great value in strengthening preparedness as they indicate drought conditions and opportunities to devise response actions to absorb threats and even reduce vulnerabilities [66,67].
Additionally, sub-Saharan communities commonly employ practical resilience approaches, such as liquidating productive assets, defaulting on loans, withdrawing children from school, and engaging in exploitative environmental management practices to survive [68].
Finally, collaboration among government agencies, non-governmental organizations (NGOs), and local communities is crucial for developing a comprehensive and coordinated strategy to tackle agricultural vulnerabilities. Such collaboration can pave the way for much-needed discussions on the effectiveness of existing agricultural policies in addressing challenges posed by climate change and drought. It is essential to propose policy recommendations that can bolster the resilience of smallholder farmers and foster sustainable agriculture.
4.2. Remote Sensing as a Drought Monitoring Tool
Integrating spatial approaches into the assessment of community-based strategies, particularly in resource-scarce environments, is an avenue worth exploring. The use of remote sensing, specifically the Vegetation Health Index, proves instrumental in timely and accurate drought monitoring. In the Kingdom of Eswatini, the generated VHI for the years 1990–2020 accurately depicted the periods the kingdom was faced with agricultural droughts. The 1990, 1995, and 2015 VHI products show the scale and extent of drought conditions that were generally experienced around those periods. The VHI product for years like 2020 accurately shows the good cropping periods recorded for those years. The integration of satellite data with climate and socioeconomic information enhances the understanding of the multifaceted impact of drought on agricultural systems. The results play a crucial role in selecting central warehouses and determining the fastest/shortest routes for humanitarian relief deliveries from primary hubs, achieved through the implementation of the Open Route Service (ORS) algorithm in QGIS. However, it is crucial to note that relying solely on remote sensing approaches may pose challenges due to satellite revisit times and the need for cloud-free images. Validation on the ground remains essential for accurate remote sensing drought indices.
4.3. Geospatial Analysis for Humanitarian Relief
Geospatial tools, including ORS and Near Neighbor Analysis, play a pivotal role in optimizing supply chain routes and identifying priority areas for efficient humanitarian relief efforts. The integration of technology into relief planning enhances the effectiveness and timeliness of response measures. The research findings provide decision makers with an effective strategy for responding to humanitarian needs in the event of a disaster in the Kingdom of Eswatini. This study indicates that humanitarian relief can be supplied from any primary hub to any secondary hub in a minimum time of 0.49 h and maximum time of 12.37 h. The swift delivery of relief within a day of the demand being logged is particularly significant in the context of a drought disaster, potentially saving more lives in other critically affected areas of Eswatini. In a country where the impacts of drought can rapidly escalate, especially in vulnerable regions such as the lower Middleveld and western Lowveld, ensuring the timely and efficient transportation of humanitarian aid becomes paramount. The immediate response to demands for relief plays a crucial role in preventing further escalation of the humanitarian crisis and mitigating the socioeconomic impacts on communities. This model not only addresses urgent needs for food, water, and other essentials but also contributes to building resilience by providing timely support that can prevent the deterioration of health, livelihoods, and overall well-being. Apart from the effectiveness of the humanitarian logistics system applied in Eswatini, other factors, such as the country’s capability to mobilize resources, coordinate efforts, and respond promptly to the pressing needs of affected populations, will determine the success of the life-saving operation. This agile and responsive logistics approach becomes a lifeline for communities facing the harsh consequences of drought, ensuring that assistance reaches those in need when they need it the most.
5. Conclusions
The examination of Vegetation Health Index (VHI) values over the last three decades has revealed significant variations, closely aligning with recorded drought events in Eswatini. The extreme drought of the VHI, spanning 1990 to 2020, impacted approximately 0.41% of vegetated areas, with the Hhohho and Lubombo regions being the most affected. These findings corroborate the observations of previous studies, such as the Eswatini Vulnerability Assessment Committee (VAC), which noted heightened levels of food insecurity during droughts in 2004 and 2005.
Spatial relief chain analysis, utilizing geospatial tools like ORS and Near Neighbor Analysis, identified areas with extreme, severe, and moderate drought levels that require immediate attention for focused relief efforts. The strategic placement of central warehouses in populated centers facilitates efficient distribution to vulnerable areas. The analysis of routes connecting primary hubs to secondary hubs, performed using the ORS algorithm, ensures timely and effective relief delivery, especially in areas severely affected by drought.
The socioeconomic impact assessment underscores the profound consequences of agricultural drought on the local population and economy. Agricultural losses, reduced yields, and livestock deaths have led to food shortages, income loss, and increased food prices. The vulnerability of smallholder farmers practicing rainfed agriculture is evident, emphasizing the need for targeted interventions, especially in regions like the lower Middleveld and western Lowveld. The socioeconomic fallout has forced rural populations to migrate, straining urban infrastructure and services.
This study demonstrates the effectiveness of remote sensing, specifically the VHI, as a tool for timely and accurate drought monitoring. Integrating satellite data with climate and socioeconomic information enhances our understanding of drought impacts and aids in relief planning. Geospatial tools contribute significantly to optimizing supply chain routes, ensuring swift and efficient humanitarian relief in the face of drought disasters.
In conclusion, the comprehensive analysis presented in this study provides valuable insights for decision makers, offering a strategic framework for responding to humanitarian needs during drought events in the Kingdom of Eswatini. The findings underscore the importance of coordinated efforts, targeted interventions, and the integration of technology in building resilience and mitigating the socioeconomic impact of drought.
Author Contributions
Conceptualization, J.C. and J.-C.B.M.; methodology, J.-C.B.M.; software, J.-C.B.M. and A.K.M.; validation, S.M., A.K.M. and S.S.T.; formal analysis, J.-C.B.M.; investigation, J.-C.B.M., S.M. and S.S.T.; resources, J.C.; data curation, J.-C.B.M. and S.M.; writing—original draft preparation, J.-C.B.M.; writing—review and editing, J.C., S.M. and S.S.T.; visualization, J.-C.B.M.; supervision, J.C.; project administration, J.-C.B.M.; funding acquisition, J.C. All authors have read and agreed to the published version of the manuscript.
Funding
This research was funded by CEAT Lab: EPFL.
Institutional Review Board Statement
No applicable.
Informed Consent Statement
No applicable.
Data Availability Statement
The data presented in this study are available on request from the corresponding author.
Conflicts of Interest
The authors declare no conflicts of interest.
References
- Centre for Research on the Epidemiology of Disasters (CRED EM-DAT). The International Disaster Database. 2014. Available online: http://www.emdat.be/glossary/9#letterd (accessed on 13 January 2014).
- Munyaka, J.C.B.; Yadavalli, V.S.S. Decision Support Framework for Facility Location and Demand Planning for Humanitarian Logistics. Submitted in Fulfilment of the Requirements for the Degree Doctorate of Engineering: Industrial & System Engineering in the Department of Industrial and System Engineering Faculty of Engineering, Built Environment and Information Technology University of Pretoria. 2020. Available online: https://www.researchgate.net/publication/344190596_Decision_support_framework_for_facility_location_and_demand_planning_for_humanitarian_logistics (accessed on 23 December 2023).
- Tfwala, C.M.; Mengistu, A.G.; Seyama, E.; Mosia, M.S.; van Rensburg, L.D.; Mvubu, B.; Mbingo, M.; Dlamini, P. Nationwide temporal variability of droughts in the Kingdom of Eswatini:1981–2018. Heliyon 2020, 6, e05707. [Google Scholar] [CrossRef] [PubMed]
- Oseni, T.O.; Masarirambi, M.T. Effect of Climate Change on Maize (Zea mays) Production and Food Security in Swaziland. Am.-Eurasian J. Agric. Environ. Sci. 2011, 1, 385–391. [Google Scholar]
- FAO/WFP (Food and Agriculture for United Nations/World Food Program). FAO/WFP Crop and Food Security Assessment Mission to Eswatini; Special Report; FAO: Rome, Italy, 2015. [Google Scholar]
- ESERPAC. The Socio-Economic Impacts of the 2015/16 El Nino Induced Drought in Swaziland; ESERPAC: Mbabane, Eswatini, 2017. [Google Scholar]
- Carter, M.; de Janvry, A.; Sadoulet, E.; Sarris, A. Index-Based Weather Insurance for Developing Countries: A Review of Evidence and a Set of Propositions for Up-Scaling. Background Document for the Workshop “Microfinance Products for Weather Risk Management in Developing Countries: State of the Arts and Perspectives”. Paris, 2014 June 25; Fondation Pour Les Études et Recherches sur le Développement International (FERDI): Paris, France, 2014. [Google Scholar]
- Zampieri, M.; Ceglar, A.; Dentener, F.; Toreti, A. Wheat yield loss attributable to heat-waves, drought and water excess at the global, national and subnational scales. Environ. Res. Lett. 2017, 12, 064008. [Google Scholar] [CrossRef]
- Birthal, P.S.; Negi, D.S.; Khan, M.T.; Agarwal, S. Is Indian agriculture becoming resilient to droughts? Evidence from rice production systems. Food Policy 2015, 56, 1–12. [Google Scholar] [CrossRef]
- Campbell, B.M.; Vermeulen, S.J.; Aggarwal, P.K.; Corner-Dolloff, C.; Girvetz, E.; Loboguerrero, A.M.; Ramirez-Villegas, J.; Rosenstock, T.; Sebastian, L.; Thornton, P.; et al. Reducing risks to food security from climate change. Glob. Food Secur. 2016, 11, 34–43. [Google Scholar] [CrossRef]
- Amare, M.; Jensen, N.D.; Shiferaw, B.; Cisse, J.D. Rainfall shocks and agricultural productivity: Implication for rural household consumption. Agric. Syst. 2018, 166, 79–89. [Google Scholar] [CrossRef]
- Smit, B.; Burton, I.; Klein, R.J.; Wandel, J. An Anatomy of Adaptation to Climate Change and Variability. Clim. Change 2000, 45, 223–251. [Google Scholar] [CrossRef]
- Chiotti, Q.; Johnston, T. Extending the boundaries of climate change research: A discussion on agriculture. J. Rural. Stud. 1995, 11, 335–350. [Google Scholar] [CrossRef]
- Smit, J. Urban Agriculture—Food, Jobs and Sustainable Cities; UNDP United Nations Development Program: New York, NY, USA, 1996. [Google Scholar]
- Brklacich, M.; Bryant, C.; Veenhof, B.; Beauchesne, A. Implications of global climatic change for Canadian agriculture: A review and appraisal of research from 1984 to 1997. In Canada Country Study: Climate Impacts and Adaptation; Environment Canada: Atlantic, ON, Canada, 1998; Volume 7, pp. 219–256. [Google Scholar]
- Smith, F.A.; Browning, H.; Shepherd, U.L. The influence of climate change on the body mass of woodrats Neotoma in an arid region of New Mexico, USA. Ecography 1998, 21, 140–148. [Google Scholar] [CrossRef]
- Huang, Y.; Liu, Y.; Shi, R.; Ren, H. Application of Remote Sensing and GIS in Drought and Flood Assessment and Monitoring. Water 2023, 15, 541. [Google Scholar] [CrossRef]
- Wang, F.; Wang, Z.; Yang, H.; Zhao, Y.; Li, Z. Capability of Remotely Sensed Drought Indices for Representing the Spatio–Temporal Variations of the Meteorological Droughts in the Yellow River Basin. Remote Sens. 2018, 10, 1834. [Google Scholar] [CrossRef]
- Cong, D.M.; Zhao, S.H.; Chen, C.; Duan, Z. Characterization of droughts during 2001-2014 based on remote sensing: A case study of Northeast China. Ecol. Inform. 2017, 39, 56–67. [Google Scholar] [CrossRef]
- Palmer, W.C. Meteorological Drought. Office of Climatology, U.S. Weather Bureau: Washington, DC, USA, 1965. [Google Scholar]
- Palmer, W.C. Keeping track of crop moisture conditions, nationwide: The new crop moisture index. Weatherwise 1968, 21, 156–161. [Google Scholar] [CrossRef]
- McKee, T.B.; Doesken, N.J.; Kleist, J. The relationship of drought frequency and duration to time scales. In Proceedings of the 8th Conference on Applied Climatology, Anaheim, CA, USA, 17–22 January 1993; American Meteorological Society: Boston, MA, USA, 1993; Volume 17, pp. 179–183. [Google Scholar]
- World Bank. The World Bank in Eswatini. 2021. Available online: https://www.worldbank.org/en/country/eswatini/overview (accessed on 12 April 2023).
- Voluntary National Review, Eswatini. United Nations, High-Level Political Forum on Sustainable Development. 2022. Available online: https://hlpf.un.org/countries/eswatini/voluntary-national-review-2022 (accessed on 15 November 2023).
- EM-DAT. The International Disaster Database. 2016. Available online: https://www.emdat.be/glossary/9#letterd (accessed on 13 November 2023).
- FAO. Food Systems Profile—Eswatini; Technical Report; Food and Agriculture Organization: Mbabane, Eswatini, 2022. [Google Scholar]
- United States Geological Survey. Landsat Missions. 2022. Available online: https://www.usgs.gov/landsat-missions (accessed on 7 April 2023).
- Ghaleb, F.; Mario, M.; Sandra, A.N. Regional landsat-based drought monitoring from 1982 to 2014. Climate 2015, 3, 563–577. [Google Scholar] [CrossRef]
- Humanitarian Data Exchange. 2022. Available online: https://data.humdata.org/group/swz?page=2#datasets-section (accessed on 16 April 2023).
- World Food Programme. Eswatini Country Brief. 2022. Available online: www.wfp.org/countries/Eswatini (accessed on 16 November 2023).
- Government of Eswatini. Annual Vulnerability Assessment and Analysis Report; Reliefweb: Mbabane, Eswatini, 2019. [Google Scholar]
- Landsat Website. 2023. Available online: landsat.usgs.gov (accessed on 12 May 2023).
- Bento, V.A.; Gouveia, C.M.; DaCamara, C.C.; Trigo, I.F. A climatological assessment of drought impact on vegetation health index. Agric. For. Meteorol. 2018, 259, 286–295. [Google Scholar] [CrossRef]
- Guillevic, P.; Göttsche, F.; Nickeson, J.; Hulley, G.; Ghent, D.; Yu, Y.; Trigo, I.; Hook, S.; Sobrino, J.A.; Remedios, J.; et al. Land Surface Temperature Product Validation Best Practice Protocol. Version 1.1. In Good Practices for Satellite-Derived Land Product Validation; Guillevic, P., Göttsche, F., Nickeson, J., Román, M., Eds.; Land Product Validation Subgroup (WGCV/CEOS): Baltimore, MD, USA, 2018; p. 58. [Google Scholar] [CrossRef]
- Dash, P.; Göttsche, F.M.; Olesen, F.S.; Fischer, H. Land surface temperature and emissivity estimation from passive sensor data: Theory and practice-current trends. Int. J. Remote Sens. 2002, 23, 2563–2594. [Google Scholar] [CrossRef]
- Lamb, R. Weather Risk, Crop Mix, and Wealth in the Semi-Arid Tropics; Department of Agricultural and Resource Economics, North Carolina State University: Raleigh, NC, USA, 2002. [Google Scholar]
- Taraz, V. Adaptation to climate change: Historical evidence from the Indian monsoon. Environ. Dev. Econ. 2017, 22, 517–545. [Google Scholar] [CrossRef]
- Birthal, P.S.; Negi, D.S.; Hazrana, J. Trade-off between risk and returns in farmers’ choice of crops: Evidence from India. Agric. Econ. Res. Rev. 2019, 32, 11–23. [Google Scholar] [CrossRef]
- UNDP Disaster Management Training Programme. Logistics Module, 1st ed. 2007, p. 18. Available online: http://www.undmtp.org/english/logistics.pdf (accessed on 23 April 2007).
- Munyaka, J.C.B.; Yadavalli, V.S.S. Decision support framework for facility location and demand planning for humanitarian logistics. Int. J. Syst. Assur. Eng. Manag. 2021, 12, 9–28. [Google Scholar] [CrossRef]
- VAC. Swaziland National Vulnerability Assessment Committee Report 2006. Eswatini National Vulnerability Assessment Committee: Mbabane, Eswatini, September 2006; Available online: https://documents.wfp.org/stellent/groups/public/documents/ena/wfp117734.pdf (accessed on 4 December 2023).
- VAC. Swaziland Annual Vulnerability Assessment & Analysis Report 2016. Eswatini National Vulnerability Assessment Committee: Mbabane, Eswatini, July 2016. Available online: https://www.gov.sz/index.php/deputy-prime-minister-speeches (accessed on 4 December 2023).
- Kingdom of Eswatini Vulnerability Assessment Committee. Annual Vulnerability Assessment & Analysis Report. Deputy Prime Minister’s Office. 2019. Available online: https://www.ipcinfo.org/fileadmin/user_upload/ipcinfo/docs/Eswatini_VAC_Annual_Assessment_Report2018.pdf (accessed on 22 September 2023).
- Ndongo-Seh, N. We Must Take Urgent Action to Reduce Inequalities. UN Resident Coordinator Op-ed. 2020. Available online: https://eswatini.un.org/en/91362-we-must-take-urgent-action-reduceinequalities (accessed on 22 September 2023).
- United Nations Department of Economic and Social Affairs. World Social Report 2020: Inequality in a Rapidly Changing World. United Nations. 2020. Available online: https://www.un.org/development/desa/dspd/wp-content/uploads/sites/22/2020/02/World-Social-Report2020-FullReport.pdf (accessed on 23 September 2023).
- Parry, M.L.; Rosenzweig, C.; Iglesias, A.; Livermore, M.; Fischer, G. Effects of climate change on global food production under SRES emissions and socio-economic scenarios. Glob. Environ. Chang. 2004, 14, 53–67. [Google Scholar] [CrossRef]
- IPCC. Climate Change 2007—The Physical Science Basis: Working Group I Contribution to the Fourth Assessment Report of the IPCC (Climate Change 2007); Solomon, S., Qin, D., Manning, M., Marquis, M., Averyt, K., Tignor, M.M.B., Miller, H.L., Chen, Z., Eds.; IPCC: Geneva, Switzerland; Cambridge University Press: New York, NY, USA, 2007; ISBN 0521705967. [Google Scholar]
- Ojwang’, G.O.; Agatsiva, J.; Situma, C. Analysis of Climate Change and Variability Risks in the Smallholder Sector; Case Studies of the Laikipia and Narok Districts Representing Major Agro-Ecological Zones in Kenya; Department of Resource Surveys and Remote Sensing (DRSRS) and FAO: Rome, Italy, 2010. [Google Scholar]
- Belloumi, M. Investigating the linkage between climate variables and food security in ESA countries. Reg. Environ. Chang. 2014, 42, 172–186. [Google Scholar]
- Food and Agriculture Organization (FAO). World Agriculture: Towards 2015/2030: Summary Report; FAO: Rome, Italy, 2002. [Google Scholar]
- FAO Statistics (FAOSTAT). FAO Statistics. 2005. Available online: http://www.fao.org (accessed on 12 October 2009).
- Bhattacharya, A. Sustainable Livelihood Based Watershed Management—Watershed Plus Approach; 2nd Working Group Meeting of ERIA; Institute for Global Environmental Strategies: Hayama, Japan, 2008. [Google Scholar]
- Paavola, J. Vulnerability to Climate Change in Tanzania: Sources, Substance and Solutions. In Proceedings of the Inaugural Workshop of Southern Africa Vulnerability Initiative (SAVI), Maputo, Mozambique, 19–21 June 2003. [Google Scholar]
- Tilya, F.F.; Mhita, M.S. Frequency of Wet and Dry Spells in Tanzania. In Proceedings of the International Workshop on Climate and Land Degradation, Arusha, Tanzania, 11–15 December 2006. [Google Scholar]
- Mongi, H.; Majule, A.E.; Lyimo, J.G. Vulnerability and adaptation of rain fed agriculture to climate change and variability in semi-arid Tanzania. Afr. J. Environ. Sci. Technol. 2010, 4, 371–381. [Google Scholar]
- Fuchs, L.E.; Orero, L.; Namoi, N.; Neufeldt, H. How to effectively enhance sustainable livelihoods in smallholder systems: A comparative study from Western Kenya. Sustainability 2019, 11, 1564. [Google Scholar] [CrossRef]
- Thorlakson, T.; Neufeldt, H. Reducing subsistence farmers’ vulnerability to climate change: Evaluating the potential contributions of agroforestry in western Kenya. Agric. Food Secur. 2012, 1, 15. [Google Scholar] [CrossRef]
- Adger, W.N. Vulnerability. Glob. Environ. Chang. 2006, 16, 268–281. [Google Scholar] [CrossRef]
- Chambers, R.; Conway, G. Sustainable Rural Livelihoods: Practical Concepts for the 21st Century; IDS Discuss Paper 296; Sustainable Rural Livelihoods: Practical Concepts for the 21st Century; IDS Discuss Paper 296; Institute of Development Studies: Brighton, UK, 1991; pp. 1–29. [Google Scholar]
- Boye, A.; Verchot, L.; Zomer, R. Baseline Report Yala and Nzoia River Basins: Western Kenya Integrated Ecosystem Management Project Findings from the Baseline SURVEYS; World Agroforestry Centre: Nairobi, Kenya, 2008. [Google Scholar]
- Munyaka, J.-C.B.; Yadavalli, V.S.S. Using transportation problems in the humanitarian supply chain to prepositioned facility locations: A case study in the Democratic Republic of the Congo. Int. J. Syst. Assur. Eng. Manag. 2021, 12, 199–216. [Google Scholar] [CrossRef]
- United Nations Environment Programme. Awareness and Preparedness for Emergencies at Local Level (APELL). 2023. Available online: https://www.unep.org/explore-topics/disasters-conflicts/what-we-do/response-and-recovery/awareness-and-preparedness (accessed on 23 December 2023).
- Ewbank, R.; Perez, C.; Cornish, H.; Worku, M.; Woldetsadik, S. Building resilience to El Niño-related drought: Experiences in early warning and early action from Nicaragua and Ethiopia. Disasters 2019, 43, 345–367. [Google Scholar] [CrossRef] [PubMed]
- Patt, A.; Suarez, P.; Gwata, C. Effects of seasonal climate forecasts and participatory workshops among subsistence farmers in Zimbabwe. Proc. Natl. Acad. Sci. USA 2005, 102, 12623–12628. [Google Scholar] [CrossRef]
- Helmuth, M.; Vaughan, C.; Diarra, D.Z.; Cousin, R. Increasing Food Security with Agrometeorological Information: Mali’s National Meteorological Service Helps Farmers Manage Climate Risk; World Resources Report Case Study; World Resources Report: Washington, DC, USA, 2010. [Google Scholar]
- Mandiopera, W.D.; Ndlovu, T.; Kai, G. Indigenous knowledge systems and drought preparedness in rural Umzingwane in Zimbabwe. Int. J. Disaster Risk Reduct. 2023, 99, 104128. [Google Scholar] [CrossRef]
- Anderson, L.; Wilk, J.; Graham, L.P.; Wikner, J.; Mokwatlo, S.; Petja, B. Local early warning systems for drought–Could they add value to nationally disseminated seasonal climate forecasts? Weather Clim. Extrem. 2020, 28, 100241. [Google Scholar] [CrossRef]
- Strupat, C.; Roth, A.; Kasmann, E. Social Protection—A Main Pillar in Drought Resilience? Practical Experiences and Evidence from Sub-Sahara Africa. Research Meets Development: Drought Resilience in Sub-Saharan Africa; German Institute of Development and Sustainability (IDOS), Johannes Rau Research Association: Bonn, Germany, 2017. [Google Scholar]
Disclaimer/Publisher’s Note: The statements, opinions and data contained in all publications are solely those of the individual author(s) and contributor(s) and not of MDPI and/or the editor(s). MDPI and/or the editor(s) disclaim responsibility for any injury to people or property resulting from any ideas, methods, instructions or products referred to in the content. |
© 2024 by the authors. Licensee MDPI, Basel, Switzerland. This article is an open access article distributed under the terms and conditions of the Creative Commons Attribution (CC BY) license (https://creativecommons.org/licenses/by/4.0/).







