Abstract
Environmental e-commerce is a sustainability-oriented e-commerce model. To address the problem of data sparsity and the lack of diversity in traditional e-commerce recommendation algorithms, a new collaborative filtering recommendation algorithm based on multiple social relationships is proposed in environmental e-commerce. In real social networks, there were many relationships between users. On the basis of the traditional matrix decomposition model, the proposed algorithm integrates multiple social relationships between users into the user feature matrix, and then the multiple social relationships between users and the user rating preference similarity were used to jointly predict the user’s rating value for commodity, thus the personalized recommendation for users was achieved. In order to verify the superiority of the proposed algorithm, in this paper, two open datasets were used to compare the performance of several recommendation algorithms. The experimental results show that compared with the traditional social recommendation algorithms, the proposed algorithm improves recommendation accuracy and diversity. In real environmental e-commerce recommendation systems, the proposed algorithm can provide users with more personalized recommendation results, and reduce the arbitrariness of customer purchases and frequent returns in reality.
1. Introduction
Environmental and sustainability awareness has become one of the most discussed topics in recent years, and the e-commerce field is not excluded from this narrative. E-commerce is transforming the ways in which commodities are bought—users can quickly and conveniently purchase their favorite commodities through e-commerce platforms. Due to the inherent characteristics of e-commerce, most e-commerce platforms allow users to unconditionally return or exchange commodities, which has invisibly led to a large number of secondary deliveries of commodities, not only wasting packaging resources, but also increasing energy consumption during delivery. Therefore, it is essential to study the relationship of e-commerce and sustainability and the issues related to e-commerce and environment as whole.
Although online shopping might seemingly be more eco-friendly than brick-and-mortar shopping, e-commerce and easy customer returns are driving increased environmental waste. So, why there are so many customer returns? This is because with increasing commodity quantities on e-commerce platforms, there has been a phenomenon of commodity information overload. It is becoming difficult for users to quickly and conveniently find the commodities they truly need from a large number of commodities. In this way, users may purchase commodities they do not need. In order to accurately search for the commodities that users need from the massive amount of commodities on e-commerce platforms, e-commerce personalized recommendation algorithms have emerged. These personalized recommendation algorithms can accurately recommend a set of commodities that users may be interested in based on their historical behavior, thereby saving them search time and reducing the possibility of returns. By reducing the return rate and logistics delivery frequency, environmental resource consumption and pollution will be greatly reduced [1,2].
At present, personalized recommendation technologies are mainly divided into collaborative filtering recommendation [3], content-based recommendation [4], graph-based recommendation [5], hybrid recommendation technology [6], etc. Collaborative filtering recommendation algorithms are widely used in recommendation systems due to good scalability and implementation. Collaborative filtering recommendation fully exploits users’ potential interests based on analyzing user resources, and uses them as a basis for prediction and recommendation. However, collaborative filtering recommendation also has many disadvantages, mainly including (1) the data sparseness problem. Due to the sparsity of the user–item rating matrix data, the calculated users or items similarity is inevitably inaccurate, which affects the accuracy of recommendations. (2) The cold-start problem. In the recommendation system, as new users do not have rating information for items, and the new item is not rated by users, its corresponding nearest neighbors cannot be calculated, so it cannot be recommended. (3) Lack of diversity. The algorithm will recommend content that is similar to its past preferences based on the attributes of the item and the user’s historical behavior. Recommendation results with high similarity will be relatively simple and lack diversity.
Traditional collaborative filtering recommendation algorithms are based on the assumption that users’ ratings for commodities are independent of each other, and users rate commodities based on their own preferences without being influenced by other users. However, in real life, users’ decisions are influenced by multiple factors. When choosing commodities, most users often seek opinions from trusted friends around them or close friends on social networks, which means that users’ interests and hobbies are often easily influenced by social relationships.
As an information propagation medium, social networks provide people with a social platform for communication and an independent information source for recommendation systems. These social networks provide rich user and friend relationship information, and play an increasingly important role in recommendation algorithms. The introduction of social networks in recommendation algorithms can effectively compensate for the problem of low accuracy in traditional recommendation algorithms.
The recommendation algorithm based on social relationships [7,8,9,10,11] has alleviated user data sparsity and cold-start issues, while improving recommendation accuracy. Yuan et al. introduced [12] social network information propagation and singular value decomposition into a recommendation algorithm, significantly improving the quality of the recommendation. Liang et al. [13] proposed a recommendation algorithm that integrates implicit trust relationships into a matrix factorization algorithm for scoring prediction. In their algorithm, the implicit trust relationship between users is calculated by combining the Pearson correlation coefficient and the trust factor. Berkani et al. [14] found a positive correlation between trust and similarity among users on social networks, they use information on the Epinions network to calculate user trust relationships and predict user interest preferences. Deng et al. [15] thought that the trust relationships in social networks can be utilized to reveal user preferences for improving the quality of social recommendations, and they proposed a novel trust-embedded collaborative deep generative model. Tian et al. [16] merged social network and user–item bipartite graphs into a coupled network. Based on mass diffusion behavior, they proposed a new social recommendation model, which combined social network information with user–item information. These existing studies have improved the accuracy of the recommendation results, but there are still shortcomings in the accuracy and diversity of recommendation results [17,18,19].
Most existing algorithms rely solely on explicit relationships of users. However, in real social networks, there is often more than one kind of relationship between users. They neglect the implicit relationships of users. More relationships which are introduced into recommendation algorithms will improve recommendation accuracy.
There are often multiple social relationships between users in social networks, each of which has a different impact on the results of recommendations. In this paper, a novel matrix factorization recommendation algorithm based on multiple relationships between users is proposed. In the proposed algorithm, the user–item rating matrix is decomposed firstly, and then the obtained user feature matrix is reorganized through introducing multiple relationships between users in social network. In this way, the impact of each social relationship on commodity selection will be taken into account, which will increase the diversity of recommendation results. At the same time, the introduction of implicit social relationships will greatly improve the accuracy of recommendation results.
The contributions of our research are as follows:
(1) Aiming at the inherent data sparsity problem in recommendation systems, a new collaborative filtering recommendation algorithm based on multiple social relationships is proposed in this paper.
(2) The proposed model in this paper can integrate multiple social relationships, and simulation results have shown that the more social relationships introduced, the better the recommendation effect and accuracy.
(3) The experiment results on real datasets prove that the proposed model in this paper can be effectively used for recommendation of large-scale users and commodity sets.
2. Materials and Methods
2.1. The Traditional Matrix Factorization Model
Assuming the recommendation system contains users and items, then the user–item scoring matrix can be defined as . As shown in Figure 1, the represents the scoring of user for item . An empty rating value indicates that the user has not rated the item. In general, many ratings in are empty, so user–item scoring matrix would be a sparse matrix.
Figure 1.
User–item rating matrix.
For the traditional matrix factorization model, the user–item scoring matrix could be approximated into two low-dimensional matrices and , which are the user feature matrix and the item feature matrix. Its column vectors and represent the potential feature vectors of the corresponding user and item . represents the dimension of the vector. In order to reduce the dimension, is much smaller than and . Unknown score in the scoring matrix can be predicted by , and the traditional matrix factorization model diagram can be shown as Figure 2.
Figure 2.
The traditional matrix factorization model.
The rating of the user for commodity is mapped to by function , where represents the maximum score of user for commodity. The traditional collaborative decomposition recommendation algorithm based on the matrix factorization model uses a simple linear model to approximate the scoring matrix. The traditional algorithm can easily cause the prediction score to deviate too much from the true score, making the prediction distortion. In this paper, by using the nonlinear logistic function , the user’s predicted score for item can be mapped in the interval . Therefore, the conditional probability of observed score can be defined as follows:
where represents Gaussian distribution. is the index function. If the user scores the item , its value is 1; otherwise, the value is 0.
Similarly, for and , the zero-mean spherical Gaussian priors [20] were defined as follows:
By the Bayesian inference, the posterior probability of and could be calculated as follows:
2.2. A Matrix Factorization Algorithm Based on Multiple Social Relationships
It is easy to make inaccurate recommendation results by analyzing the user–item scoring matrix because of single data source. In the real world, user preferences are easily influenced by friends they trust. If a user scores an item higher, then another user who trusts him would also be more likely to purchase the item. Therefore, the introduction of social relationships between users can improve the accuracy of prediction.
Matrix represents the social relationship between users. As shown in Figure 3, the value of is 0 or 1; 0 means that there is no social relationship between users.
Figure 3.
User social relationship matrix.
Traditional probabilistic matrix factorization (PMF) only recommends items to users based on rating information. PMF does not take into account the influence of relationships between users on recommendation results. Therefore, a probabilistic matrix factorization model based on social relationships (PMFS) is proposed in this paper. In this model, the user feature vector is improved by introducing the user’s social relationships in the matrix factorization process. As shown in Figure 1, user does not score item , but his friends and score 4 and 5 for item . Due to the influence of friend relationship, user is also highly likely to choose item .
Assuming that there is only one kind of social relationships between users, according to the user’s social relationship matrix, the conditional probability of observed score can be defined as follows:
where represents social relationships set of user , and is the indication function. If the user scores item , the value would be 1; otherwise, the value would be 0.
By the Bayesian inference, Equation (6) is as follows:
Assuming that does not depend on low-dimensional matrices and , Equation (6) can be redefined as follows:
where and represent the zero-mean spherical Gaussian priors for and , respectively. is the redefined user feature vector.
When predicting the scoring of user for a commodity, the user’s historical scoring data and the influence of social relationships between users should be considered. These two factors are combined and the conditional probability distribution of the observed score can be defined as:
where is an adjustable parameter; it is used to adjust the proportion of the user’s historical scoring data and the influence of social relationships between users. The recommended algorithm diagram of the PMFS1 model is shown in Figure 4.
Figure 4.
Diagram of the PMFS1 model.
When , the PMFS1 model that combines a kind of user relationship degenerates into the traditional PMF algorithm.
When , the user scoring matrix does not be considered. At this time, the PMFS1 model degenerates into a trust-aware recommendation (TR) algorithm, which considers only the relationship between users and does not consider the influence of the user’s historical rating information on the recommendation. The recommended model diagram of the TR algorithm is shown as Figure 5.
Figure 5.
Diagram of the TR algorithm.
The log function of the posterior distribution is as follows:
where is a constant, which is independent of the parameter.
The minimized objective function is equal to the maximized posterior distribution function:
where , , and represents the Frobenius norm. At this time, the user feature vector can be redefined as: .
But there are multiple kinds of relationships between users. According to the MCCN model [21], multiple social relationships between users can be composited into a single network. Assuming there are two kinds of social relationships and between users, the relationship between users can be represented by matrix . The relationship between users can be represented by the matrix . Assuming that the relationship strength coefficient of relationship is , then the relationship strength coefficient of relationship is , . The minimized objective function of PMF based on two social relationships algorithm (PMFS2) is:
where represents the set of users who had relationship with user , and represents the set of users who had relationship with user . At this time, the user feature vector can be redefined as: .
The algorithm diagram of the PMFS2 model is shown in Figure 6.
Figure 6.
Diagram of the PMFS2 model.
The objective function can be solved by the gradient descent algorithm as follows:
where , represents a set of users with relationship with user , and represents a set of users with relationship with user . To reduce the complexity of the model, it is assumed that .
3. Results
3.1. Experimental Data
In order to measure the performance of the proposed recommendation algorithm, two public (Epinions and FilmTrust) datasets were used. The Epinions dataset provides a variety of user ratings for items, and users can add their friends to construct social networks. The FilmTrust dataset includes data that are crawled from the FilmTrust website, which is a movie recommendation website, where users rate movies based on their own preferences and construct trust relationships. The Epinions dataset consists of 40,272 users who scored 139,738 commodities with a total score of 664,823. The dataset also contains 487,182 trust relationships. The FilmTrust dataset consists of 1050 users, 2071 different items, and users’ ratings for 35,497 different items. The dataset also contains 1853 trust relationships.
The recommended model was trained and tested using a five-fold cross-validation. The user’s scoring data were equally divided into five equal parts. In each experiment, each group is chosen as test example collection randomly, and the other four groups were used as the training set. Five experiments ensure that each group is tested and the final experiment result is the mean of five experiment results.
3.2. Analysis of Experimental Results
To evaluate the accuracy of the experiment results, two evaluation indicators, mean absolute error (MAE) and root mean squared error (RMSE), are used in this paper. They were all used to measure the accuracy of the recommendation algorithm by calculating the error between the predicted score and the true score.
Suppose that represents the true score of user for commodity , represents the predicted score of user for commodity , and represents the test set, then the definitions of MAE and RMSE are as follows:
According to the setting rules of parameters in related studies [22,23,24], the dimension of the user feature matrix in all algorithms is k = 5, the number of iterations is 1000, and . Parameter is used to adjust the proportion of the user’s scoring matrix and social relationship matrix, and parameter is used to adjust the proportion of different user relationships. The values of and are different, and the recommended results are also different. The values of and are determined by simulation experiments.
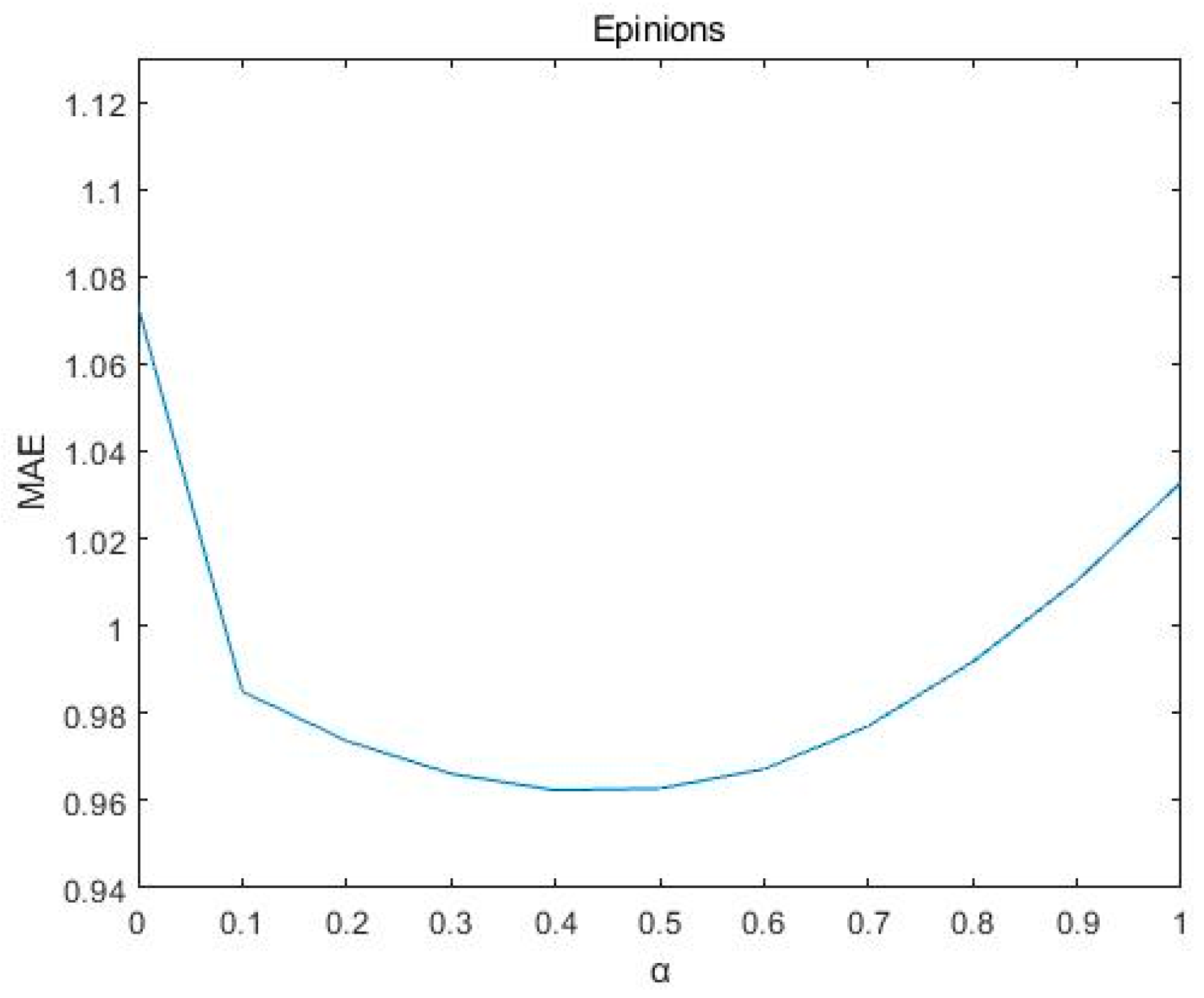
When , only one social relationship is introduced; when takes different values, the MAE value changes in the Epinions and FilmTrust datasets, respectively, are shown in Figure 7 and Figure 8.
Figure 7.
The effect of parameter on the Epinions dataset.
Figure 8.
The effect of parameter on the FilmTrust dataset.
, represents the set of commodities scored by users and , respectively. More commodities with the same scores of and indicate that they may have the same interests and influence each other. The definition of interest similarity between user and user is as follows:
When , user and user have similar interests.
It is assumed that relationship meets the condition, so relationship will be introduced in a matrix factorization algorithm. When and take different values, the MAE value changes in the Epinions and FilmTrust datasets are shown in Figure 9 and Figure 10, respectively.
Figure 9.
The effect of parameters and on the Epinions dataset.
Figure 10.
The effect of parameters and on the FilmTrust dataset.
As shown in Figure 9, when and , the value of MAE is the smallest. That is, the PMFS2 model has the highest recommendation accuracy when and . Similarly, as shown in Figure 10, the PMFS2 model has the highest recommendation accuracy when and .
In order to verify the performance of the proposed personalized recommendation algorithm and the influence of various social relationships on recommendations, the trust-aware recommendation (TR) algorithm, the probabilistic matrix factorization (PMF) algorithm, and the SoReg algorithm [25] were compared using the Epinions and FilmTrust datasets, respectively.
Experiment comparison results of different algorithms are shown in Figure 11, Figure 12, Figure 13 and Figure 14.
Figure 11.
MAE comparison of different algorithms on the Epinions dataset.
Figure 12.
RMSE comparison of different algorithms on the Epinions dataset.
Figure 13.
MAE comparison of different algorithms on the FilmTrust dataset.
Figure 14.
RMSE comparison of different algorithms on the FilmTrust dataset.
As shown in Figure 11, Figure 12, Figure 13 and Figure 14, the TR algorithm has the highest MAE value and RMSE value. This means that the accuracy of the TR algorithm is the lowest. The recommendation results based only on the user’s relationships are not accurate. The PMFS2 algorithm has the lowest MAE value and RMSE value. This means that the PMFS2 algorithm that introduces two kinds of social relationships has higher accuracy than the traditional matrix factorization algorithm and the PMFS1 algorithm, which only introduces one kind of social relationship. This indicates that the introduction of multiple relationships between users could obviously improve the predicted accuracy; and the more relationships between users, the higher the recommendation accuracy.
4. Discussion
Unlike traditional collaborative filtering recommendation algorithms, this paper proposes a collaborative filtering recommendation algorithm that integrates multiple social relationships to effectively alleviate the data sparsity problem; through expanding the data source, the algorithm improves the accuracy of prediction, and enhances the diversity of recommendations. For e-commerce personalized recommendation algorithms, the number of recommendations and the dimension of the user feature matrix have a significant impact on their accuracy. In this paper, the dimension of the user feature matrix is set to 5 and 10, and comparison results of different algorithms on the Epinions and FilmTrust datasets are shown as Table 1 and Table 2.
Table 1.
Comparison results of different algorithms on the Epinions dataset.
Table 2.
Comparison results of different algorithms on the FilmTrust dataset.
From Table 1 and Table 2, it can be seen that the dimension of the user feature matrix has a significant impact on the accuracy of the PMF algorithm. This is because the PMF algorithm mainly relies on the feature matrix for user classification, so increasing the dimension of the feature matrix will significantly improve the accuracy of recommendations. However, an increase in the dimension of the feature matrix will greatly increase the time complexity of the algorithm. The proposed PMFS1 and PMFS2 models are not sensitive to the dimension of the user feature matrix, and this means that these two models are more suitable for use in practical e-commerce recommendation systems.
In addition, for the different numbers of recommendations, the precision, recall, and F1-Measure of the PMFS model and existing algorithms are compared and analyzed, respectively. The comparison results are shown in Figure 15, Figure 16 and Figure 17.
Figure 15.
Precision comparison of different algorithms on different numbers of recommendations.
Figure 16.
Recall comparison of different algorithms on different numbers of recommendations.
Figure 17.
F1-Measure comparison of different algorithms on different numbers of recommendations.
In Figure 15, Figure 16 and Figure 17, we can see that the proposed PMFS1 and PMFS2 models are better than other compared algorithms in terms of precision, recall, and F1-Measure under different numbers of recommendations. And when the number of recommendations is approximately 10–15, the accuracy of recommendations is the highest.
Starting from May 2022, the proposed algorithm in this paper was applied to the online shop of Qingdao Xinhua Bookstore (http://shop.dangdang.com/22988 (accessed on 17 May 2022) From May 2022 to May 2023, the quantity of returns for the entire online shop decreased from 352 books/month to 122 books/month, and the satisfaction rate for the entire online shop increased by over 5%. These data demonstrate that the proposed algorithm in this paper can truly improve the recommendation accuracy on e-commerce platforms and reduce return rates, thereby promoting environmental sustainability.
The proposed algorithm decomposed the user–commodity rating matrix and reorganized the user feature matrix, and multiple consistent social relationships between users were introduced into the user feature matrix. The proposed algorithm can adjust the influence of the user–commodity matrix on the recommendation results with different parameters. The gradient descent method is used for optimization to obtain the optimal user feature vector and the commodity feature vector, and then obtain the predicted value of the user for the commodity. This has been demonstrated in the experimental section of this paper. But the proposed algorithm in this paper also has some limitations: Firstly, in real life, there is also direct contact between users, and their choices may vary. This information is difficult to introduce into recommendation systems through social networks. The introduction of too many types of social relationships into recommendation systems will inevitably further increase the computational complexity of recommendation algorithms, which will affect the user experience. Users demand not only accurate recommendations, but also real-time recommendations. Therefore, designing fast recommendation algorithms that can handle real-time recommendation with high performance is the next research challenge.
5. Conclusions
Recommendation algorithms can help consumers better find the commodities they need and reduce the number of returns on e-commerce platforms, so they can alleviate environmental problems brought about by e-commerce. The existing collaborative filtering recommendation algorithms based on social networks have improved the data sparsity and accuracy of recommendation results to a certain extent. However, the inherent flaws of the recommendation system still exist—they result in poor recommendation quality so there is difficulty in meeting users’ personalized needs. Aiming at the problem of data sparsity and the lack of diversity in traditional recommendation systems, a new collaborative filtering recommendation algorithm based on multiple social relationships is proposed in this paper. The experiment results on real datasets showed that compared with the PMF, TR, SoReg algorithms, the MAE and RMSE of the proposed algorithm increased by 10–15%. This means that the introduction of multiple relationships between users can better personalize recommendations for users in e-commerce platforms. In the future, we will design fast recommendation algorithms that can handle real-time recommendations with high performance, as well as a wider range of social relationships.
Funding
This research was funded by the Humanities and Social Science Project of the Ministry of Education of China, grant number 21YJA860001.
Institutional Review Board Statement
Not applicable.
Informed Consent Statement
Not applicable.
Data Availability Statement
The data presented in this study are available on request from the corresponding author.
Conflicts of Interest
The author declares no conflict of interest.
References
- Amzad, H. E-Commerce and Sustainability: Concepts, Issues and Expereiences. Inf. Technol. J. 2002, 1, 188–192. [Google Scholar]
- Saini, P. Impact of E-commerce on environmental sustainability. Int. Multidiscip. Res. J. 2016, 6, 50–55. [Google Scholar]
- Jing, Y.; Liu, H. A Model for Collaborative Filtering Recommendation in E-Commerce Environment. Int. J. Comput. Commun. Control 2013, 8, 560–570. [Google Scholar] [CrossRef]
- Shu, J.; Shen, X.; Liu, H. A content-based recommendation algorithm for learning resources. Multimed. Syst. 2018, 24, 163–173. [Google Scholar] [CrossRef]
- Zhong, H.; Zhang, S.; Wang, Y. Study on Directed Trust Graph Based Recommendation for E-commerce System. Int. J. Comput. Commun. Control 2014, 9, 510–523. [Google Scholar] [CrossRef]
- Li, B.; Li, J.; Ou, X. Hybrid recommendation algorithm of cross-border e-commerce items based on artificial intelligence and multiview collaborative fusion. Neural Comput. Appl. 2022, 34, 6753–6762. [Google Scholar] [CrossRef]
- Yan, Y.; Chen, Z.; Wu, J. An Effective Data Transmission Algorithm Based on Social Relationships in Opportunistic Mobile Social Networks. Algorithms 2018, 11, 125. [Google Scholar] [CrossRef]
- Bin, S.; Sun, G. Matrix Factorization Recommendation Algorithm Based on Multiple Social Relationships. Math. Probl. Eng. 2021, 2021, 6610645. [Google Scholar] [CrossRef]
- Xu, B.; Ge, C.; Zhao, W. A New Self-Adaptive Hybrid Markov Topic Model Poi Recommendation in Social Networks. J. Circuits Syst. Comput. 2021, 31, 1–21. [Google Scholar] [CrossRef]
- Xin, M.; Chen, S.; Zang, C. A Graph Neural Network-Based Algorithm for Point-of-Interest Recommendation Using Social Relation and Time Series. Int. J. Web Serv. Res. 2021, 18, 51–74. [Google Scholar] [CrossRef]
- Chen, Y.; Wang, J.; Wu, Z. Integrating User-Group relationships under interest similarity constraints for social recommendation. Knowl.-Based Syst. 2022, 249, 108921. [Google Scholar] [CrossRef]
- Yuan, X.; Han, L.; Qian, S. Singular value decomposition based recommendation using imputed data. Knowl.-Based Syst. 2019, 163, 485–494. [Google Scholar] [CrossRef]
- Liang, X.; Yin, J. Recommendation Algorithm for Equilibrium of Teaching Resources in Physical Education Network Based on Trust Relationship. J. Internet Technol. 2022, 23, 133–141. [Google Scholar] [CrossRef]
- Berkani, L.; Belkacem, S.; Ouafi, M. Recommendation of users in social networks: A semantic and social based classification approach. Expert Syst. 2021, 38, e12634. [Google Scholar] [CrossRef]
- Deng, X.Y.; Wu, Y.J.; Zhuang, F.Z. Trust-embedded collaborative deep generative model for social recommendation. J. Supercomput. 2020, 76, 8801–8829. [Google Scholar] [CrossRef]
- Tian, G.; Zhou, S.; Sun, G. A Novel Intelligent Recommendation Algorithm Based on Mass Diffusion. Discret. Dyn. Nat. Soc. 2020, 2020, 4568171. [Google Scholar] [CrossRef]
- Yan, H.C.; Wang, Z.R.; Niu, J.Y. Application of covering rough granular computing model in collaborative filtering recommendation algorithm optimization. Adv. Eng. Inform. 2022, 51, 101485. [Google Scholar] [CrossRef]
- Yang, F.; Wang, H.; Fu, J. Improvement of recommendation algorithm based on Collaborative Deep Learning and its Parallelization on Spark. J. Parallel Distrib. Comput. 2023, 145, 58–68. [Google Scholar] [CrossRef]
- Huang, J.Q.; Jia, Z.; Zuo, P. Improved collaborative filtering personalized recommendation algorithm based on k-means clustering and weighted similarity on the reduced item space. Math. Model. Control 2023, 3, 39–49. [Google Scholar] [CrossRef]
- Percus, J.K. Lattice RSA and the Gaussian-mean spherical strategy. Colloids Surf. A Physicochem. Eng. Asp. 2000, 165, 345–361. [Google Scholar] [CrossRef]
- Sun, G.; Bin, S. Router-Level Internet Topology Evolution Model based on Multi-Subnet Composited Complex Network Model. J. Internet Technol. 2017, 18, 1275–1283. [Google Scholar]
- Ning, H.; Li, Q. Personalized Music Recommendation Simulation Based on Improved Collaborative Filtering Algorithm. Complexity 2020, 2020, 6643888. [Google Scholar] [CrossRef]
- Zou, F.; Chen, D.; Xu, Q. A two-stage personalized recommendation based on multi-objective teaching–learning-based optimization with decomposition. Neurocomputing 2021, 452, 716–727. [Google Scholar] [CrossRef]
- Liu, L.; Yu, S.; Wei, X. An improved Apriori-based algorithm for friends recommendation in microblog. Int. J. Commun. Syst. 2018, 31, e3453. [Google Scholar] [CrossRef]
- Dakhel, A.M.; Malaz, H.T.; Mahdavi, M. A social recommender system using item asymmetric correlation. Appl. Intell. Int. J. Artif. Intell. Neural Netw. Complex Probl.-Solving Technol. 2018, 48, 527–540. [Google Scholar] [CrossRef]
Disclaimer/Publisher’s Note: The statements, opinions and data contained in all publications are solely those of the individual author(s) and contributor(s) and not of MDPI and/or the editor(s). MDPI and/or the editor(s) disclaim responsibility for any injury to people or property resulting from any ideas, methods, instructions or products referred to in the content. |
© 2023 by the author. Licensee MDPI, Basel, Switzerland. This article is an open access article distributed under the terms and conditions of the Creative Commons Attribution (CC BY) license (https://creativecommons.org/licenses/by/4.0/).
















