Recent Advancements in High-Temperature Solar Particle Receivers for Industrial Decarbonization
Abstract
1. Introduction
2. CST to Power Industrial Decarbonization
3. Central Receiver Technology


3.1. Molten Salt Receivers
3.2. Gas Receivers
| References | Operating Temperature | Operating Pressure | Thermal Efficiency | Thermal Scale | Type of Study | Absorber Type |
|---|---|---|---|---|---|---|
| Patil et al. [8] | 1133˚C | atm | 0.69 | 5 kW | Experimental | Reticulated porous ceramic |
| Hoffschmidt et al. [60] | 980˚C | - | 0.68 | 200 kW | Experimental | Modular ceramic |
| Buck et al. [61] | 815˚C | 5.2 bar | 0.70 | 410 kW | Experimental | Heat-resistant wires |
| Pritzkow [62] | 1050˚C | 5.2 bar | 0.71 | 5 kW | Experimental | Ceramic foam absorber (Si3Ni4) |
| Stadler et al. [63] | 650˚C | atm | 0.71 | - | Numerical | Ceramic honeycomb |
| Karni et al. [68] | 800˚C | 25 | - | 10 kW | Experimental | - |
| Chavez and Chaza [69] | 550 °C | - | 0.65 | 800 kW/m2 | Experimental | Porous ceramic absorber |
| 730 °C | 0.54 |
3.3. Particle-Laden Receivers
- They are not chemically active and are stable at higher temperatures above 1000 °C. Also, these particles have no issue with freezing, which eliminates the trace heating requirements.
- They have the ability to store energy as heat over a wide temperature range, which increases their storage density.
- They are cheaper in comparison to the most commonly used heat transfer fluids.
- They are more flexible and can be integrated into a wider number of applications, such as power generation, thermochemical processing, fuels, heat storage, and process heat.
- They can help to reduce the cost of storage as heat is directly stored in the sand like ceramic particles.
- The inert nature of these particles offers the flexibility, based on the process side requirement, to be used as a standalone heat transfer medium or in suspension within a gas stream to enhance the heat transfer mechanism.
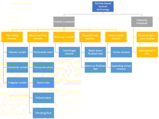
4. High-Temperature Particle Receiver Designs
4.1. Cylindrical Cavity Receivers
- The residence time is independent of the particle size, which may result in the overheating of smaller particles and underheating of larger ones. This will cause a decrease in the overall thermal performance of an upscaled receiver.
- Higher particle deposition on the aperture window lowers the receiver’s thermal performance and can generate a risk of window failure, resulting in higher operating costs. We noted that the overall cost of a quartz glass window for high-temperature receivers is too high (reported to be in the order of USD 10 million [114]) due to the need for high transmittance and a large area when upscaled.
4.2. Solar Expanding-Vortex Receiver
5. Need of Refractory Lining in High-Temperature Cavity Receivers
Refractory Materials
- Alumina (Al2O3) refractories are composed of ≥50% alumina, and these are sensitive to thermal shock, requiring slow warm-up [153,154]. Furthermore, higher creep rates of alumina limit its use to temperatures below 1500 °C [155]. Alumina refractory bricks are mainly employed in cement and metallurgy kilns.
- Silica refractories are composed of >93% silicon oxide (SiO2). These can withstand high thermal and mechanical shocks [156]. An important property of silica brick is its ability to maintain hardness under high loads up to its melting point of ~1700 °C [157]. At a temperature of around 593 °C, silica bricks are nearly volume stable and virtually free from thermal spalling, while at temperatures below 593 °C, silica bricks are highly susceptible to thermal spalling. This is why the slow heating of silica refractories during start-up increases their functional lives [157]. Silica refractory bricks are used as refractories in iron and steel industries.
- Magnesite refractories are composed of ≥85% magnesium oxide (MgO) [158]. These have good thermal shock and excellent slag-corrosion resistance at elevated temperatures (around 1500 °C) [159], but MgO bricks are not capable of resisting sudden changes in temperature and show a tendency to spall under such conditions. Magnesite refractories are costlier than silica and used in the construction of those parts of a furnace that are required to withstand the corrosive action of basic slags.
- Fireclay refractories such as super duty firebricks with <50% Al2O3 are another type of refractory used for high-temperature applications [160]. Fireclay refractory bricks have good spalling resistance and maintain their true form when exposed to high temperatures [161]. They have a lower coefficient of thermal expansion relative to alumina [154,161,162,163]. Fireclay refractory bricks are cheaper in comparison to alumina, silica, and magnesia refractories. The fireclay refractories are used for the linings of blast and heat treatment furnaces.
6. Uncertainties Due to Steady-State Assumption
7. Need of System-Level Analysis for Process Heat
8. A Comparative View on Techno-Economic Aspects
9. Summary and Concluding Remarks
Author Contributions
Funding
Conflicts of Interest
References
- Lewis, N.; Nocera, D. Powering the planet: Chemical challenges in solar energy utilization. Proc. Natl. Acad. Sci. USA 2006, 103, 15729–15735. [Google Scholar] [CrossRef] [PubMed]
- Rafique, M.M.; Nathan, G.; Saw, W. Uncertainty in predicting the start-up time and losses for a high temperature particle receiver due to solar resource variability. In Energy Sustainability; American Society of Mechanical Engineers: New York, NY, USA, 2020; Volume 83631, p. V001T02A007. [Google Scholar] [CrossRef]
- Zhang, H.L.; Baeyens, J.; Degrève, J.; Cacères, G. Concentrated solar power plants: Review and design methodology. Renew. Sustain. Energy Rev. 2013, 22, 466–481. [Google Scholar] [CrossRef]
- Behar, O.; Khellaf, A.; Mohammedi, K. A review of studies on central receiver solar thermal power plants. Renew. Sustain. Energy Rev. 2013, 23, 12–39. [Google Scholar] [CrossRef]
- Pavlović, T.M.; Radonjić, I.S.; Milosavljević, D.D.; Pantić, L.S. A review of concentrating solar power plants in the world and their potential use in Serbia. Renew. Sustain. Energy Rev. 2012, 16, 3891–3902. [Google Scholar] [CrossRef]
- Steinfeld, A. Solar thermochemical production of hydrogen—A review. Sol. Energy 2005, 78, 603–615. [Google Scholar] [CrossRef]
- Quaschning, V. Technical and economical system comparison of photovoltaic and concentrating solar thermal power systems depending on annual global irradiation. Sol. Energy 2004, 77, 171–178. [Google Scholar] [CrossRef]
- Patil, V.R.; Kiener, F.; Grylka, A.; Steinfeld, A. Experimental testing of a solar air cavity-receiver with reticulated porous ceramic absorbers for thermal processing at above 1000 °C. Sol. Energy 2021, 214, 72–85. [Google Scholar] [CrossRef]
- Davis, D.; Müller, F.; Saw, W.L.; Steinfeld, A.; Nathan, G.J. Solar-driven alumina calcination for CO2 mitigation and improved product quality. Green Chem. 2017, 19, 2992–3005. [Google Scholar] [CrossRef]
- Ho, C.K.; Albrecht, K.J.; Yue, L.; Mills, B.; Sment, J.; Christian, J.; Carlson, M. Overview and design basis for the Gen 3 Particle Pilot Plant (G3P3). AIP Conf. Proc. 2020, 2303, 030020. [Google Scholar] [CrossRef]
- Romero, M.; González-Aguilar, J. 7—Next generation of liquid metal and other high-performance receiver designs for concentrating solar thermal (CST) central tower systems. In Advances in Concentrating Solar Thermal Research and Technology; Blanco, M.J., Santigosa, L.R., Eds.; Woodhead Publishing: Sawston, UK, 2017; pp. 129–154. [Google Scholar] [CrossRef]
- Bradshaw, R.W.; Cordaro, J.G.; Siegel, N.P. Molten Nitrate Salt Development for Thermal Energy Storage in Parabolic Trough Solar Power Systems. In Proceedings of the ASME 2009 3rd International Conference on Energy Sustainability Collocated with the Heat Transfer and InterPACK09 Conferences, San Francisco, CA, USA, 19–23 July 2009; pp. 615–624. [Google Scholar]
- Pedraza, J.; Zimmermann, A.; Tobon, J.; Schomäcker, R.; Rojas, N. On the road to net zero-emission cement: Integrated assessment of mineral carbonation of cement kiln dust. Chem. Eng. J. 2021, 408, 127346. [Google Scholar] [CrossRef]
- Wang, P.; Ryberg, M.; Yang, Y.; Feng, K.; Kara, S.; Hauschild, M.; Chen, W.-Q. Efficiency stagnation in global steel production urges joint supply- and demand-side mitigation efforts. Nat. Commun. 2021, 12, 2066. [Google Scholar] [CrossRef]
- Rafique, M.M.; Bahaidarah, H.M.S. Impacts of solar intensity on the techno-economic feasibility of particle receiver technology. J. Clean. Prod. 2021, 285, 124908. [Google Scholar] [CrossRef]
- Rafique, M.M.; Nathan, G.; Saw, W. Modelled annual thermal performance of a 50 MWth refractory-lined particle-laden solar receiver operating above 1000 °C. Renew. Energy 2022, 197, 1081–1093. [Google Scholar] [CrossRef]
- Mills, B.H.; Ho, C.K.; Schroeder, N.R.; Shaeffer, R.; Laubscher, H.F.; Albrecht, K.J. Design Evaluation of a Next-Generation High-Temperature Particle Receiver for Concentrating Solar Thermal Applications. Energies 2022, 15, 1657. [Google Scholar] [CrossRef]
- Christian, J.; Ho, C. System Design of a 1 MW North-facing, Solid Particle Receiver. Energy Procedia 2015, 69, 340–349. [Google Scholar] [CrossRef][Green Version]
- Kolb, G.J.; Diver, R.B.; Siegel, N. Central-Station Solar Hydrogen Power Plant. J. Sol. Energy Eng. 2006, 129, 179–183. [Google Scholar] [CrossRef]
- Siegel, N.P.; Ho, C.K.; Khalsa, S.S.; Kolb, G.J. Development and Evaluation of a Prototype Solid Particle Receiver: On-Sun Testing and Model Validation. J. Sol. Energy Eng. 2010, 132, 021008. [Google Scholar] [CrossRef]
- Röger, M.; Amsbeck, L.; Gobereit, B.; Buck, R. Face-Down Solid Particle Receiver Using Recirculation. J. Sol. Energy Eng. 2011, 133, 031009. [Google Scholar] [CrossRef]
- Tan, T.; Chen, Y.; Chen, Z.; Siegel, N.; Kolb, G.J. Wind effect on the performance of solid particle solar receivers with and without the protection of an aerowindow. Sol. Energy 2009, 83, 1815–1827. [Google Scholar] [CrossRef]
- Wu, W.; Uhlig, R.; Buck, R.; Pitz-Paal, R. Numerical Simulation of a Centrifugal Particle Receiver for High-Temperature Concentrating Solar Applications. Numer. Heat Transf. Part A Appl. 2015, 68, 133–149. [Google Scholar] [CrossRef]
- Wu, W.; Trebing, D.; Amsbeck, L.; Buck, R.; Pitz-Paal, R. Prototype Testing of a Centrifugal Particle Receiver for High-Temperature Concentrating Solar Applications. J. Sol. Energy Eng. 2015, 137, 041011. [Google Scholar] [CrossRef]
- Wu, W.; Amsbeck, L.; Buck, R.; Uhlig, R.; Ritz-Paal, R. Proof of Concept Test of a Centrifugal Particle Receiver. Energy Procedia 2014, 49, 560–568. [Google Scholar] [CrossRef]
- Wu, W.; Amsbeck, L.; Buck, R.; Waibel, N.; Langner, P.; Pitz-Paal, R. On the influence of rotation on thermal convection in a rotating cavity for solar receiver applications. Appl. Therm. Eng. 2014, 70, 694–704. [Google Scholar] [CrossRef]
- Flamant, G.; Gauthier, D.; Benoit, H.; Sans, J.-L.; Garcia, R.; Boissière, B.; Ansart, R.; Hemati, M. Dense suspension of solid particles as a new heat transfer fluid for concentrated solar thermal plants: On-sun proof of concept. Chem. Eng. Sci. 2013, 102, 567–576. [Google Scholar] [CrossRef]
- Falcone, P.K.; Noring, J.E.; Hruby, J.M. Assessment of a Solid Particle Receiver for a High Temperature Solar Central Receiver System; Sandia National Labs.: Livermore, CA, USA, 1985; p. 93. [Google Scholar]
- Chinnici, A.; Arjomandi, M.; Tian, Z.F.; Lu, Z.; Nathan, G.J. A Novel Solar Expanding-Vortex Particle Reactor: Influence of Vortex Structure on Particle Residence Times and Trajectories. Sol. Energy 2015, 122, 58–75. [Google Scholar] [CrossRef]
- Ortiz, O.A.; Suárez, G.I.; Nelson, A. Dynamic simulation of a pilot rotary kiln for charcoal activation. Comput. Chem. Eng. 2005, 29, 1837–1848. [Google Scholar] [CrossRef]
- Abanades, S.; Charvin, P.; Flamant, G. Design and simulation of a solar chemical reactor for the thermal reduction of metal oxides: Case study of zinc oxide dissociation. Chem. Eng. Sci. 2007, 62, 6323–6333. [Google Scholar] [CrossRef]
- Soo Too, Y.C.; García, J.; Padilla, R.V.; Kim, J.-S.; Sanjuan, M. A transient optical-thermal model with dynamic matrix controller for solar central receivers. Appl. Therm. Eng. 2019, 154, 686–698. [Google Scholar] [CrossRef]
- Rafique, M.M.; Nathan, G.; Saw, W. A mathematical model to assess the influence of transients on a refractory-lined solar receiver. Renew. Energy 2020, 167, 217–235. [Google Scholar] [CrossRef]
- Rovense, F.; Reyes-Belmonte, M.Á.; Romero, M.; González-Aguilar, J. Thermo-economic analysis of a particle-based multi-tower solar power plant using unfired combined cycle for evening peak power generation. Energy 2022, 240, 122798. [Google Scholar] [CrossRef]
- Behar, O.; Grange, B.; Flamant, G. Design and performance of a modular combined cycle solar power plant using the fluidized particle solar receiver technology. Energy Convers. Manag. 2020, 220, 113108. [Google Scholar] [CrossRef]
- Reyes-Belmonte, M.A.; Sebastián, A.; Spelling, J.; Romero, M.; González-Aguilar, J. Annual performance of subcritical Rankine cycle coupled to an innovative particle receiver solar power plant. Renew. Energy 2019, 130, 786–795. [Google Scholar] [CrossRef]
- González-Portillo, L.F.; Albrecht, K.; Ho, C.K. Techno-Economic Optimization of CSP Plants with Free-Falling Particle Receivers. Entropy 2021, 23, 76. [Google Scholar] [CrossRef] [PubMed]
- Albrecht, K.J.; Bauer, M.L.; Ho, C.K. Parametric Analysis of Particle CSP System Performance and Cost to Intrinsic Particle Properties and Operating Conditions. In Proceedings of the ASME 2019 13th International Conference on Energy Sustainability Collocated with the ASME 2019 Heat Transfer Summer Conference, Bellevue, WA, USA, 14–17 July 2019. [Google Scholar]
- Buck, R.; Giuliano, S. Impact of Solar Tower Design Parameters on xCO2-based Solar Tower Plants. In Proceedings of the 2nd European sCO2 Conference, Essen, Germany, 30–31 August 2018. [Google Scholar]
- Merchán, R.P.; Santos, M.J.; Medina, A.; Calvo Hernández, A. High temperature central tower plants for concentrated solar power: 2021 overview. Renew. Sustain. Energy Rev. 2022, 155, 111828. [Google Scholar] [CrossRef]
- IEA. World Energy Outlook. Available online: www.worldenergyoutlook.org (accessed on 15 March 2020).
- IEA. Global Energy Review: CO2 Emissions in 2021. Available online: https://www.iea.org/reports/global-energy-review-co2-emissions-in-2021-2 (accessed on 28 October 2023).
- IEA. International Energy Agency. Available online: https://www.iea.org (accessed on 15 March 2020).
- Hayes, D. Asian renewables: South East Asia regional overview. Refocus 2004, 5, 48. [Google Scholar] [CrossRef]
- He, Y.-L.; Qiu, Y.; Wang, K.; Yuan, F.; Wang, W.-Q.; Li, M.-J.; Guo, J.-Q. Perspective of concentrating solar power. Energy 2020, 198, 117373. [Google Scholar] [CrossRef]
- GlobalData. Available online: https://www.globaldata.com/ (accessed on 28 October 2023).
- Achkari, O.; El Fadar, A. Latest developments on TES and CSP technologies—Energy and environmental issues, applications and research trends. Appl. Therm. Eng. 2020, 167, 114806. [Google Scholar] [CrossRef]
- Rafique, M.M.; Nathan, G.; Saw, W. Thermal response of multilayered refractory-lined solar receivers to transient operation. Sol. Energy 2022, 243, 70–80. [Google Scholar] [CrossRef]
- Tan, T.; Chen, Y. Review of study on solid particle solar receivers. Renew. Sustain. Energy Rev. 2010, 14, 265–276. [Google Scholar] [CrossRef]
- Ho, C.K. Advances in central receivers for concentrating solar applications. Sol. Energy 2017, 152, 38–56. [Google Scholar] [CrossRef]
- Islam, M.T.; Huda, N.; Abdullah, A.B.; Saidur, R. A comprehensive review of state-of-the-art concentrating solar power (CSP) technologies: Current status and research trends. Renew. Sustain. Energy Rev. 2018, 91, 987–1018. [Google Scholar] [CrossRef]
- IEA. CO2 Emissions from Energy Combustion and Industrial Processes, 1900–2021, IEA, Paris. Available online: https://www.iea.org/data-and-statistics/charts/co2-emissions-from-energy-combustion-and-industrial-processes-1900-2021 (accessed on 28 October 2023).
- Greenpeace International. Available online: https://energypedia.info/wiki/Greenpeace_International_Concentrating_Solar_Power_Global_Outlook (accessed on 30 March 2020).
- Bradshaw, R.W.; Carling, R.W. A Review of the Chemical and Physical Properties of Molten Alkali Nitrate Salts and Their Effect on Materials Used for Solar Central Receivers; The Electrochemical Society: Pennington, NJ, USA, 1987. [Google Scholar]
- Reddy, R.G. Novel Molten Salts Thermal Energy Storage for Concentrating Solar Power Generation; Univ. of Alabama: Tuscaloosa, AL, USA, 2013. [Google Scholar]
- Fernández, A.G.; Galleguillos, H.; Fuentealba, E.; Pérez, F.J. Thermal characterization of HITEC molten salt for energy storage in solar linear concentrated technology. J. Therm. Anal. Calorim. 2015, 122, 3–9. [Google Scholar] [CrossRef]
- Benammar, S. A review study on the modeling and simulation of solar tower power plants. J. Sol. Energy Res 2020, 7, 100–121. [Google Scholar] [CrossRef]
- Freeman, E.S. The Kinetics of the Thermal Decomposition of Sodium Nitrate and of the Reaction between Sodium Nitrite and Oxygen. J. Phys. Chem. 1956, 60, 1487–1493. [Google Scholar] [CrossRef]
- Luque, S.; Menéndez, G.; Roccabruna, M.; González-Aguilar, J.; Crema, L.; Romero, M. Exploiting volumetric effects in novel additively manufactured open solar receivers. Sol. Energy 2018, 174, 342–351. [Google Scholar] [CrossRef]
- Hoffschmidt, B.; Pitz-Paal, R.; Bohmer, M.; Fend, T.; Rietbrock, P. 200 kW{sub th} open volumetric air receiver (HiTRec) of DLR reached 1000 deg C average outlet temperature at PSA. J. Phys. 1999, 4, 551–556. [Google Scholar]
- Buck, R.; Bräuning, T.; Denk, T.; Pfänder, M.; Schwarzbözl, P.; Tellez, F. Solar-Hybrid Gas Turbine-based Power Tower Systems (REFOS)*. J. Sol. Energy Eng. 2001, 124, 2–9. [Google Scholar] [CrossRef]
- Pritzkow, W.E.C. Pressure loaded volumetric ceramic receiver. Sol. Energy Mater. 1991, 24, 498–507. [Google Scholar] [CrossRef]
- Stadler, H.; Maldonado, D.; Offergeld, M.; Schwarzbözl, P.; Trautner, J. CFD model for the performance estimation of open volumetric receivers and comparison with experimental data. Sol. Energy 2019, 177, 634–641. [Google Scholar] [CrossRef]
- Ho, C.K.; Iverson, B.D. Review of high-temperature central receiver designs for concentrating solar power. Renew. Sustain. Energy Rev. 2014, 29, 835–846. [Google Scholar] [CrossRef]
- Ávila-Marín, A.L. Volumetric receivers in Solar Thermal Power Plants with Central Receiver System technology: A review. Sol. Energy 2011, 85, 891–910. [Google Scholar] [CrossRef]
- Long, S.; Lau, T.C.W.; Chinnici, A.; Nathan, G.J. The flow-field within a vortex-based solar cavity receiver with an open aperture. Exp. Therm. Fluid Sci. 2021, 123, 110314. [Google Scholar] [CrossRef]
- Davis, D.; Jafarian, M.; Chinnici, A.; Saw, W.L.; Nathan, G.J. Thermal performance of vortex-based solar particle receivers for sensible heating. Sol. Energy 2019, 177, 163–177. [Google Scholar] [CrossRef]
- Karni, J.; Kribus, A.; Ostraich, B.; Kochavi, E. A High-Pressure Window for Volumetric Solar Receivers. J. Sol. Energy Eng. 1998, 120, 101–107. [Google Scholar] [CrossRef]
- Chavez, J.M.; Chaza, C. Testing of a porous ceramic absorber for a volumetric air receiver. Sol. Energy Mater. 1991, 24, 172–181. [Google Scholar] [CrossRef]
- Romero, M.; González-Aguilar, J. Solar thermal CSP technology. Wiley Interdiscip. Rev. Energy Environ. 2014, 3, 42–59. [Google Scholar] [CrossRef]
- Ho, C.K.; Christian, J.; Yellowhair, J.; Jeter, S.; Golob, M.; Nguyen, C.; Repole, K.; Abdel-Khalik, S.; Siegel, N.; Al-Ansary, H.; et al. Highlights of the high-temperature falling particle receiver project: 2012–2016. AIP Conf. Proc. 2017, 1850, 030027. [Google Scholar] [CrossRef]
- Zanganeh, G.; Pedretti, A.; Zavattoni, S.; Barbato, M.; Steinfeld, A. Packed-bed thermal storage for concentrated solar power—Pilot-scale demonstration and industrial-scale design. Sol. Energy 2012, 86, 3084–3098. [Google Scholar] [CrossRef]
- Ma, Z.; Glatzmaier, G.C.; Mehos, M. Development of Solid Particle Thermal Energy Storage for Concentrating Solar Power Plants that Use Fluidized Bed Technology. Energy Procedia 2014, 49, 898–907. [Google Scholar] [CrossRef]
- Martin, J.; Vitko, J., Jr. ASCUAS: A Solar Central Receiver Utilizing a Solid Thermal Carrier; Sandia National Labs.: Livermore, CA, USA, 1982. [Google Scholar]
- Siegel, N.; Kolb, G. Design and On-Sun Testing of a Solid Particle Receiver Prototype. In Proceedings of the ASME 2008 2nd International Conference on Energy Sustainability Collocated with the Heat Transfer, Fluids Engineering, and 3rd Energy Nanotechnology Conferences, Jacksonville, FL, USA, 10–14 August 2008; pp. 329–334. [Google Scholar]
- Ho, C.; Christian, J.; Gill, D.; Moya, A.; Jeter, S.; Abdel-Khalik, S.; Sadowski, D.; Siegel, N.; Al-Ansary, H.; Amsbeck, L.; et al. Technology Advancements for Next Generation Falling Particle Receivers. Energy Procedia 2014, 49, 398–407. [Google Scholar] [CrossRef]
- Christian, J.; Ho, C. Alternative Designs of a High Efficiency, North-facing, Solid Particle Receiver. Energy Procedia 2014, 49, 314–323. [Google Scholar] [CrossRef]
- Hruby, J.M.; Steele, B.R. A solid particle central receiver for solar energy. Chem. Eng. Prog. 1986, 82, 2. [Google Scholar]
- Kim, K.; Moujaes, S.F.; Kolb, G.J. Experimental and simulation study on wind affecting particle flow in a solar receiver. Sol. Energy 2010, 84, 263–270. [Google Scholar] [CrossRef]
- Spelling, J.; Gallo, A.; Romero, M.; González-Aguilar, J. A High-efficiency Solar Thermal Power Plant using a Dense Particle Suspension as the Heat Transfer Fluid. Energy Procedia 2015, 69, 1160–1170. [Google Scholar] [CrossRef]
- Ortega, J.I.; Burgaleta, J.I.; Téllez, F.M. Central Receiver System Solar Power Plant Using Molten Salt as Heat Transfer Fluid. J. Sol. Energy Eng. 2008, 130, 024501. [Google Scholar] [CrossRef]
- Xu, L.; Stein, W.; Kim, J.-S.; Too, Y.C.S.; Guo, M.; Wang, Z. Transient numerical model for the thermal performance of the solar receiver. Appl. Therm. Eng. 2018, 141, 1035–1047. [Google Scholar] [CrossRef]
- Samanes, J.; Garcia-Barberena, J. A model for the transient performance simulation of solar cavity receivers. Sol. Energy 2014, 110, 789–806. [Google Scholar] [CrossRef]
- Ho, C.K. 6—A new generation of solid particle and other high-performance receiver designs for concentrating solar thermal (CST) central tower systems. In Advances in Concentrating Solar Thermal Research and Technology; Blanco, M.J., Santigosa, L.R., Eds.; Woodhead Publishing: Sawston, UK, 2017; pp. 107–128. [Google Scholar] [CrossRef]
- Bertocchi, R.; Karni, J.; Kribus, A. Experimental evaluation of a non-isothermal high temperature solar particle receiver. Energy 2004, 29, 687–700. [Google Scholar] [CrossRef]
- Perez Lopez, I.; Benoit, H.; Gauthier, D.; Sans, J.L.; Guillot, E.; Mazza, G.; Flamant, G. On-sun operation of a 150kWth pilot solar receiver using dense particle suspension as heat transfer fluid. Sol. Energy 2016, 137, 463–476. [Google Scholar] [CrossRef]
- Ho, C.K.; Christian, J.M.; Yellowhair, J.; Armijo, K.; Kolb, W.J.; Jeter, S.; Golob, M.; Nguyen, C. Performance Evaluation of a High-Temperature Falling Particle Receiver. In Proceedings of the ASME 2016 10th International Conference on Energy Sustainability Collocated with the ASME 2016 Power Conference and the ASME 2016 14th International Conference on Fuel Cell Science, Engineering and Technology, Charlotte, NC, USA, 26–30 June 2016. [Google Scholar]
- Meier, A. A predictive CFD model for a falling particle receiver/reactor exposed to concentrated sunlight. Chem. Eng. Sci. 1999, 54, 2899–2905. [Google Scholar] [CrossRef]
- Hruby, J.M. Technical Feasibility Study of a Solid Particle Solar Central Receiver for High Temperature Applications; Sandia National Labs.: Livermore, CA, USA, 1986. [Google Scholar]
- Ebert, M.; Amsbeck, L.; Rheinländer, J.; Schlögl-Knothe, B.; Schmitz, S.; Sibum, M.; Uhlig, R.; Buck, R. Operational experience of a centrifugal particle receiver prototype. AIP Conf. Proc. 2019, 2126, 030018. [Google Scholar] [CrossRef]
- Flamant, G.; Gauthier, D.; Benoit, H.; Sans, J.L.; Boissière, B.; Ansart, R.; Hemati, M. A New Heat Transfer Fluid for Concentrating Solar Systems: Particle Flow in Tubes. Energy Procedia 2014, 49, 617–626. [Google Scholar] [CrossRef]
- Martinek, J.; Ma, Z. Granular Flow and Heat-Transfer Study in a Near-Blackbody Enclosed Particle Receiver. J. Sol. Energy Eng. 2015, 137, 051008. [Google Scholar] [CrossRef]
- Gallo, A.; Spelling, J.; Romero, M.; González-Aguilar, J. Preliminary Design and Performance Analysis of a Multi-megawatt Scale Dense Particle Suspension Receiver. Energy Procedia 2015, 69, 388–397. [Google Scholar] [CrossRef]
- Gobereit, B.; Amsbeck, L.; Buck, R.; Pitz-Paal, R.; Röger, M.; Müller-Steinhagen, H. Assessment of a falling solid particle receiver with numerical simulation. Sol. Energy 2015, 115, 505–517. [Google Scholar] [CrossRef][Green Version]
- Ho, C.K.; Christian, J.M.; Yellowhair, J.E.; Armijo, K.; Kolb, W.J.; Jeter, S.; Golob, M.; Nguyen, C. On-Sun Performance Evaluation of Alternative High-Temperature Falling Particle Receiver Designs. J. Sol. Energy Eng. 2018, 141, 011009. [Google Scholar] [CrossRef]
- Al-Ansary, H.; El-Leathy, A.; Jeter, S.; Djajadiwinata, E.; Alaqel, S.; Golob, M.; Nguyen, C.; Saad, R.; Shafiq, T.; Danish, S.; et al. On-sun experiments on a particle heating receiver with red sand as the working medium. In Proceedings of the American Institute of Physics Conference Series, Santiago, Chile, 26–29 September 2017. [Google Scholar]
- Lee, T.; Lim, S.; Shin, S.; Sadowski, D.L.; Abdel-Khalik, S.I.; Jeter, S.M.; Al-Ansary, H. Numerical simulation of particulate flow in interconnected porous media for central particle-heating receiver applications. Sol. Energy 2015, 113, 14–24. [Google Scholar] [CrossRef]
- Xie, X.; Xiao, G.; Ni, M.; Yan, J.; Dong, H.; Cen, K. Optical and thermal performance of a novel solar particle receiver. AIP Conf. Proc. 2019, 2126, 030065. [Google Scholar] [CrossRef]
- Xiao, G.; Guo, K.; Ni, M.; Luo, Z.; Cen, K. Optical and thermal performance of a high-temperature spiral solar particle receiver. Sol. Energy 2014, 109, 200–213. [Google Scholar] [CrossRef]
- Ho, C.K. A review of high-temperature particle receivers for concentrating solar power. Appl. Therm. Eng. 2016, 109, 958–969. [Google Scholar] [CrossRef]
- Hirsch, D.; Steinfeld, A. Solar hydrogen production by thermal decomposition of natural gas using a vortex-flow reactor. Int. J. Hydrog. Energy 2004, 29, 47–55. [Google Scholar] [CrossRef]
- Z’Graggen, A.; Haueter, P.; Trommer, D.; Romero, M.; de Jesus, J.C.; Steinfeld, A. Hydrogen production by steam-gasification of petroleum coke using concentrated solar power—II Reactor design, testing, and modeling. Int. J. Hydrog. Energy 2006, 31, 797–811. [Google Scholar] [CrossRef]
- Müller, F.; Poživil, P.; van Eyk, P.J.; Villarrazo, A.; Haueter, P.; Wieckert, C.; Nathan, G.J.; Steinfeld, A. A pressurized high-flux solar reactor for the efficient thermochemical gasification of carbonaceous feedstock. Fuel 2017, 193, 432–443. [Google Scholar] [CrossRef]
- Steinfeld, A.; Imhof, A.; Mischler, D. Experimental Investigation of an Atmospheric-Open Cyclone Solar Reactor for Solid-Gas Thermochemical Reactions. J. Sol. Energy Eng. 1992, 114, 171–174. [Google Scholar] [CrossRef]
- Z’Graggen, A.; Haueter, P.; Maag, G.; Romero, M.; Steinfeld, A. Hydrogen production by steam-gasification of carbonaceous materials using concentrated solar energy—IV. Reactor experimentation with vacuum residue. Int. J. Hydrog. Energy 2008, 33, 679–684. [Google Scholar] [CrossRef]
- Z’Graggen, A.; Haueter, P.; Maag, G.; Vidal, A.; Romero, M.; Steinfeld, A. Hydrogen production by steam-gasification of petroleum coke using concentrated solar power—III. Reactor experimentation with slurry feeding. Int. J. Hydrog. Energy 2007, 32, 992–996. [Google Scholar] [CrossRef]
- Xiao, G.; Guo, K.; Luo, Z.; Ni, M.; Zhang, Y.; Wang, C. Simulation and experimental study on a spiral solid particle solar receiver. Appl. Energy 2014, 113, 178–188. [Google Scholar] [CrossRef]
- Ozalp, N.; Chien, M.-H.; Morrison, G. Computational Fluid Dynamics and Particle Image Velocimetry Characterization of a Solar Cyclone Reactor. J. Sol. Energy Eng. 2013, 135, 031003. [Google Scholar] [CrossRef]
- Ozalp, N.; JayaKrishna, D. CFD analysis on the influence of helical carving in a vortex flow solar reactor. Int. J. Hydrog. Energy 2010, 35, 6248–6260. [Google Scholar] [CrossRef]
- Ozalp, N.; Kanjirakat, A. A CFD study on the effect of carbon particle seeding for the improvement of solar reactor performance. In Proceedings of the ASME 2010 4th International Conference on Energy Sustainability, Phoenix, AZ, USA, 17–22 May 2010; pp. 143–152. [Google Scholar]
- Dai, S.; Chang, Z.; Chang, C.; Akhatov, J.S.; Li, X. Numerical study on the directly-irradiated vortex reactor for solar CO2 coal gasification. Sol. Energy 2019, 188, 573–585. [Google Scholar] [CrossRef]
- Miller, F.J.; Koenigsdorff, R.W. Thermal Modeling of a Small-Particle Solar Central Receiver. J. Sol. Energy Eng. 2000, 122, 23–29. [Google Scholar] [CrossRef]
- Oles, A.S. Modeling of Falling-Particle Solar Receivers for Hydrogen Production and Thermochemical Energy Storage. Ph.D. Thesis, University of Maryland, College Park, MD, USA, 2014. [Google Scholar]
- Jiang, K.; Du, X.; Kong, Y.; Xu, C.; Ju, X. A comprehensive review on solid particle receivers of concentrated solar power. Renew. Sustain. Energy Rev. 2019, 116, 109463. [Google Scholar] [CrossRef]
- Chinnici, A.; Arjomandi, M.; Tian, Z.F.; Nathan, G.J. A Novel Solar Expanding-Vortex Particle Reactor: Experimental and Numerical Investigation of the Iso-thermal Flow Field and Particle Deposition. Sol. Energy 2016, 133, 451–464. [Google Scholar] [CrossRef]
- Chinnici, A.; Xue, Y.; Lau, T.C.W.; Arjomandi, M.; Nathan, G.J. Experimental and numerical investigation of the flow characteristics within a Solar Expanding-Vortex Particle Receiver-Reactor. Sol. Energy 2017, 141, 25–37. [Google Scholar] [CrossRef]
- Hruby, J.; Steele, B.; Burolla, V. Solid Particle Receiver Experiments: Radiant Heat Test; Sandia National Lab.(SNL-CA): Livermore, CA, USA, 1984. [Google Scholar]
- Evans, G.; Houf, W.; Greif, R.; Crowe, C. Gas-Particle Flow Within a High Temperature Solar Cavity Receiver Including Radiation Heat Transfer. J. Sol. Energy Eng. 1987, 109, 134–142. [Google Scholar] [CrossRef]
- Chen, H.; Chen, Y.; Hsieh, H.-T.; Siegel, N. Computational Fluid Dynamics Modeling of Gas-Particle Flow Within a Solid-Particle Solar Receiver. J. Sol. Energy Eng. 2006, 129, 160–170. [Google Scholar] [CrossRef]
- Siegel, N.; Kolb, G.; Kim, K.; Rangaswamy, V.; Moujaes, S. Solid Particle Receiver Flow Characerization Studies. In Proceedings of the ASME 2007 Energy Sustainability Conference, Long Beach, CA, USA, 27–30 July 2007; pp. 877–883. [Google Scholar]
- Khalsa, S.S.S.; Ho, C.K. Radiation Boundary Conditions for Computational Fluid Dynamics Models of High-Temperature Cavity Receivers. J. Sol. Energy Eng. 2011, 133, 031020. [Google Scholar] [CrossRef]
- Ho, C.K.; Christian, J.M. Evaluation of Air Recirculation for Falling Particle Receivers. In Proceedings of the ASME 2013 7th International Conference on Energy Sustainability Collocated with the ASME 2013 Heat Transfer Summer Conference and the ASME 2013 11th International Conference on Fuel Cell Science, Engineering and Technology, Minneapolis, MN, USA, 14–19 July 2013. [Google Scholar]
- Ho, C.K.; Christian, J.M.; Moya, A.C.; Taylor, J.; Ray, D.; Kelton, J. Experimental and numerical studies of air curtains for falling particle receivers. In Energy Sustainability; American Society of Mechanical Engineers: New York, NY, USA, 2014. [Google Scholar]
- Siegel, N.; Gross, M.; Ho, C.; Phan, T.; Yuan, J. Physical Properties of Solid Particle Thermal Energy Storage Media for Concentrating Solar Power Applications. Energy Procedia 2014, 49, 1015–1023. [Google Scholar] [CrossRef]
- Shimizu, T. Heat Transfer to Solid Particles in a Stirred Bed; HM Stationery Office: Richmond, UK, 1969. [Google Scholar]
- Kumar, A.; Kim, J.-S.; Lipiński, W. Radiation Characteristics of a Particle Curtain in a Free-Falling Particle Solar Receiver. In Proceedings of the ASME 2017 Heat Transfer Summer Conference, Bellevue, WA, USA, 9–12 July 2017. [Google Scholar]
- Ho, C.K.; Christian, J.M.; Romano, D.; Yellowhair, J.; Siegel, N.; Savoldi, L.; Zanino, R. Characterization of Particle Flow in a Free-Falling Solar Particle Receiver. J. Sol. Energy Eng. 2016, 139, 021011. [Google Scholar] [CrossRef]
- Maag, G.; Falter, C.; Steinfeld, A. Temperature of a Quartz/Sapphire Window in a Solar Cavity-Receiver. J. Sol. Energy Eng. 2010, 133, 014501. [Google Scholar] [CrossRef]
- Yong, S.; Fu-Qiang, W.; Xin-Lin, X.; He-Ping, T.; Ying-Chun, L. Radiative properties of a solar cavity receiver/reactor with quartz window. Int. J. Hydrog. Energy 2011, 36, 12148–12158. [Google Scholar] [CrossRef]
- Khalsa, S.S.S.; Christian, J.M.; Kolb, G.J.; Ro¨ger, M.; Amsbeck, L.; Ho, C.K.; Siegel, N.P.; Moya, A.C. CFD Simulation and Performance Analysis of Alternative Designs for High-Temperature Solid Particle Receivers. In Proceedings of the ASME 2011 5th International Conference on Energy Sustainability, Washington, DC, USA, 7–10 August 2011; pp. 687–693. [Google Scholar]
- Chen, H.; Chen, Y.; Hsieh, H.-T.; Kolb, G.; Siegel, N. Numerical Investigation on Optimal Design of Solid Particle Solar Receiver. In Proceedings of the ASME 2007 Energy Sustainability Conference, Long Beach, CA, USA, 27–30 July 2007; pp. 971–979. [Google Scholar]
- Flamant, G. Theoretical and experimental study of radiant heat transfer in a solar fluidized-bed receiver. AIChE J. 1982, 28, 529–535. [Google Scholar] [CrossRef]
- Gallo, A.; Alonso, E.; Pérez-Rábago, C.; Fuentealba, E.; Roldán, M.I. A lab-scale rotary kiln for thermal treatment of particulate materials under high concentrated solar radiation: Experimental assessment and transient numerical modeling. Sol. Energy 2019, 188, 1013–1030. [Google Scholar] [CrossRef]
- Chinnici, A.; Davis, D.; Lau, T.C.W.; Ang, D.; Troiano, M.; Saw, W.L.; Tian, Z.F.; Solimene, R.; Salatino, P.; Nathan, G.J. Measured global thermal performance of a directly irradiated suspension-flow solar particle receiver with an open aperture. Sol. Energy 2022, 231, 185–193. [Google Scholar] [CrossRef]
- CET. Available online: https://www.adelaide.edu.au/cet/technologies/solar-expanding-vortex-particle-receiver-reactor-sevr. (accessed on 1 April 2020).
- Ho, C.K.; Christian, J.M.; Yellowhair, J.; Siegel, N.; Jeter, S.; Golob, M.; Abdel-Khalik, S.I.; Nguyen, C.; Al-Ansary, H. On-sun testing of an advanced falling particle receiver system. AIP Conf. Proc. 2016, 1734, 030022. [Google Scholar] [CrossRef]
- Knott, R.C.; Sadowski, D.L.; Jeter, S.M.; Abdel-Khalik, S.I.; Al-Ansary, H.A.; El-Leathy, A. High Temperature Durability of Solid Particles for Use in Particle Heating Concentrator Solar Power Systems. In Proceedings of the ASME 2014 8th International Conference on Energy Sustainability Collocated with the ASME 2014 12th International Conference on Fuel Cell Science, Engineering and Technology, Boston, MA, USA, 30 June–2 July 2014. [Google Scholar]
- Lee, T.; Shin, S.; Abdel-Khalik, S.I. Parametric investigation of particulate flow in interconnected porous media for central particle-heating receiver. J. Mech. Sci. Technol. 2018, 32, 1181–1186. [Google Scholar] [CrossRef]
- Al-Ansary, H.; El-Leathy, A.; Al-Suhaibani, Z.; Al-Zahrani, S.; Jeter, S.; Abdel-Khalik, S.; Sadowski, D.; Golob, M. Solid particle receiver with porous structure for flow regulation and enhancement of heat transfer. Google Patents : Washington, DC, USA, 2017. [Google Scholar]
- Martinek, J.; Wendelin, T.; Ma, Z. Predictive performance modeling framework for a novel enclosed particle receiver configuration and application for thermochemical energy storage. Sol. Energy 2018, 166, 409–421. [Google Scholar] [CrossRef]
- Koepf, E.E.; Advani, S.G.; Prasad, A.K.; Steinfeld, A. Experimental Investigation of the Carbothermal Reduction of ZnO Using a Beam-Down, Gravity-Fed Solar Reactor. Ind. Eng. Chem. Res. 2015, 54, 8319–8332. [Google Scholar] [CrossRef]
- Koepf, E.; Advani, S.G.; Steinfeld, A.; Prasad, A.K. A novel beam-down, gravity-fed, solar thermochemical receiver/reactor for direct solid particle decomposition: Design, modeling, and experimentation. Int. J. Hydrog. Energy 2012, 37, 16871–16887. [Google Scholar] [CrossRef]
- Wang, F.; Bai, F.; Wang, T.; Li, Q.; Wang, Z. Experimental study of a single quartz tube solid particle air receiver. Sol. Energy 2016, 123, 185–205. [Google Scholar] [CrossRef]
- Wang, F.; Bai, F.; Wang, Z.; Zhang, X. Numerical Simulation of Quartz Tube Solid Particle Air Receiver. Energy Procedia 2015, 69, 573–582. [Google Scholar] [CrossRef]
- Bai, F.; Zhang, Y.; Zhang, X.; Wang, F.; Wang, Y.; Wang, Z. Thermal Performance of a Quartz Tube Solid Particle Air Receiver. Energy Procedia 2014, 49, 284–294. [Google Scholar] [CrossRef]
- Zhu, G.; Libby, C. Review and future perspective of central receiver design and performance. AIP Conf. Proc. 2017, 1850, 030052. [Google Scholar] [CrossRef]
- Sarker, M.R.I.; Mandal, S.; Tuly, S.S. Numerical study on the influence of vortex flow and recirculating flow into a solid particle solar receiver. Renew. Energy 2018, 129, 409–418. [Google Scholar] [CrossRef]
- Kogan, A.; Kogan, M. The Tornado Flow Configuration—An Effective Method for Screening of a Solar Reactor Window. J. Sol. Energy Eng. 2002, 124, 206–214. [Google Scholar] [CrossRef]
- Kruesi, M.; Jovanovic, Z.R.; Steinfeld, A. A two-zone solar-driven gasifier concept: Reactor design and experimental evaluation with bagasse particles. Fuel 2014, 117, 680–687. [Google Scholar] [CrossRef]
- Tregambi, C.; Padula, S.; Galbusieri, M.; Coppola, G.; Montagnaro, F.; Salatino, P.; Troiano, M.; Solimene, R. Directly irradiated fluidized bed reactor for thermochemical energy storage and solar fuels production. Powder Technol. 2020, 366, 460–469. [Google Scholar] [CrossRef]
- Jaya Krishna, D.; Ozalp, N. Numerical investigation of particle deposition inside aero-shielded solar cyclone reactor: A promising solution for reactor clogging. Int. J. Heat Fluid Flow 2013, 40, 198–209. [Google Scholar] [CrossRef]
- ASTM Volume 15.01: Refractories, Activated Carbon; Advanced Ceramics. Available online: https://www.astm.org/astm-bos-15.01.html (accessed on 28 October 2023).
- Weitz, H.; Roos, W.; Fourie, D.; Strydom, P.; Zietsman, J. Improving Furnace Start-ups with Computational Modelling: The Key to Refractory Lining Integrity. In Proceedings of the Eleventh International Heavy Minerals Conference, The Southern African Institute of Mining and Metallurgy, Cape Town, South Africa, 5–6 August 2019. [Google Scholar]
- Technical Information Alumina Products. Available online: https://www.advaluetech.com/technical-alumina-products (accessed on 1 April 2020).
- Doremus, H.R. Alumina. In Ceramic and Glass Materials: Structure, Properties and Processing; Shackelford, J.F., Doremus, R.H., Eds.; Springer: Boston, MA, USA, 2008; pp. 1–26. [Google Scholar]
- Silica Refractories. Available online: https://www.termorefractories.com/products/refractory-bricks-blocks/silica-refractories.html (accessed on 2 April 2020).
- Silica Refractories. Available online: https://www.ispatguru.com/silica-refractories/ (accessed on 2 April 2020).
- Magnesite Refractories. Available online: https://www.termorefractories.com/products/refractory-bricks-blocks/magnesite-refractories.html (accessed on 2 April 2020).
- Benavidez, E.R.; Brandaleze, E.; Lagorio, Y.S.; Gass, S.E.; Martinez, A.G.T. Thermal and mechanical properties of commercial MgO-C bricks. Matéria 2015, 20, 571–579. [Google Scholar] [CrossRef]
- Groover, M.P. Fundamentals of Modern Manufacturing: Materials Processes, and Systems; John Wiley & Sons: Hoboken, NJ, USA, 2007. [Google Scholar]
- Dana, K.; Sinhamahapatra, S.; Tripathi, H.S.; Ghosh, A. Refractories of Alumina-Silica System. Trans. Indian Ceram. Soc. 2014, 73, 1–13. [Google Scholar] [CrossRef]
- Yurkov, A. The Properties of Refractory and Heat Insulation Materials. In Refractories for Aluminium: Electrolysis and the Cast House; Springer International Publishing: Cham, Switzerland, 2015; pp. 1–63. [Google Scholar] [CrossRef]
- Kingery, W.D. Introduction to Ceramics; John Wiley & Sons: Hoboken, NJ, USA, 1976. [Google Scholar]
- Nandy, R.N.; Jogai, R.K. Selection of Proper Refractory Materials for Energy Saving in Aluminium Melting and Holding Furnaces. Int. J. Metall. Eng. 2012, 1, 117–121. [Google Scholar] [CrossRef]
- Jenkins, J. Important considerations for refractory dryouts, startups and shutdowns, September 13-16, 2011. In Proceedings of the Sulfur Recovery Symposium, Vail, CO, USA, 13–16 September 2011. [Google Scholar]
- Alexopoulos, S.O.; Dersch, J.; Roeb, M.; Pitz-Paal, R. Simulation model for the transient process behaviour of solar aluminium recycling in a rotary kiln. Appl. Therm. Eng. 2015, 78, 387–396. [Google Scholar] [CrossRef]
- Gangler, J.J. High-Temperature Testing Techniques for Brittle Refractory Materials. J. Am. Ceram. Soc. 1954, 37, 439–444. [Google Scholar] [CrossRef]
- Logie, W.R.; Pye, J.D.; Coventry, J. Thermoelastic stress in concentrating solar receiver tubes: A retrospect on stress analysis methodology, and comparison of salt and sodium. Sol. Energy 2018, 160, 368–379. [Google Scholar] [CrossRef]
- Liao, Z.; Li, X.; Xu, C.; Chang, C.; Wang, Z. Allowable flux density on a solar central receiver. Renew. Energy 2014, 62, 747–753. [Google Scholar] [CrossRef]
- Wang, F.; Shuai, Y.; Yuan, Y.; Yang, G.; Tan, H. Thermal stress analysis of eccentric tube receiver using concentrated solar radiation. Sol. Energy 2010, 84, 1809–1815. [Google Scholar] [CrossRef]
- Asselineau, C.-A.; Logie, W.; Pye, J.; Coventry, J. Limits of the cylindrical absorber design for a sodium receiver. AIP Conf. Proc. 2018, 2033, 040006. [Google Scholar] [CrossRef]










| Molten Salt | Stable Temperature Range (°C) |
|---|---|
| NaNO3-KNO3 | 222–588 |
| NaNO2-NaNO3-KNO3 | 142–630 |
| Ca (NO3)2-NaNO3-KNO3 | 131–554 |
| Li NO3-NaNO3-KNO3 | 130–600 |
| Benefits | Drawbacks | |
|---|---|---|
| Gas-based receivers |
|
|
| Liquid-based receivers |
|
|
| Solid particle-based receivers |
|
|
| Types | Molten Salt-Based Receiver | Particle-(Silicon Carbide) Based Receiver |
|---|---|---|
| Achieved output temperature | 360 °C | ≥700 °C |
| Achieved thermal efficiency | 81.3% | 86% |
| Energy density | 184 kWhth/m3 | 207 kWhth/m3 |
| Storage tank volume required | 8646 m3 | 6704 m3 |
| Design | Potential Benefits | Challenges | Schematic | Reference |
|---|---|---|---|---|
| V-shaped mesh | The V-shaped structure inside a receiver cavity helps to increase the residence time and achieve an even distribution of particles, ensuring higher temperatures and better efficiency. | The structural complexity and required maintenance increase the overall system cost. | ![]() | Al-Ansary et al. [96] |
| Porous structure | The porous structure inside a receiver act as an obstruction and increases the particle residence time. It also helps to achieve a stable particle flow. | The porous material selection based on particle size is challenging. | ![]() | Lee et al. [97] |
| Inclined plate | The inclined plate inside a receiver increases the particle residence time and reduces the particle circulation loss. | The control of plate angle required for a uniform flow of particles is challenging, as particle accumulation on the plate can easily block the flow. This will require an additional flow of air. | ![]() | Xie et al. [98] |
| Spiral tubes | The spiral tubes increase the particle residence time and provide better control of the particle flow inside the tubes. | The indirect heat transfer to the particles increases the resistance to heat exchange. Furthermore, a blockage can easily occur inside the tubes. | ![]() | Xiao et al. [99] |
| Reference | Publication Year | Type of Study | Study Description | Input Flux | Output Temperature | Thermal Performance | Other Main Outcomes |
|---|---|---|---|---|---|---|---|
| Ho et al. [50,87] | 2017, 2016 | experimental |
| 1 MWth | 700 °C | 80% |
|
| Xiao et al. [107] | 2014 | numerical and experimental |
| 150 kW/m2 | 1100 °C | 60% |
|
| Siegel and Kolb [75] | 2014 | experimental |
| 800 kW/m2 | 900 °C | 70% |
|
| Tan et al. [49] | 2010 | numerical |
| - | ~800 °C | 57% |
|
| Meier [88] | 1999 | numerical |
| 1.5 MWth | 900 °C | - | - |
| Ozalp et al. [108] | 2013 | numerical and experimental |
| - | - | - |
|
| Ozalp et al. [109] | 2010 | numerical |
| - | - | - |
|
| Dai et al. [111] | 2019 | numerical |
| 10 kWth | - | 30% |
|
| Gobereit et al. [94] | 2015 | numerical |
| 350 MWth | 800 °C | 72% (1 circulation) 89% (3 circulations) |
|
| Sarkar et al. [147] | 2018 | numerical |
| 5 kW | ~500 °C (vortex flow)~780 °C (recirculating flow) | 53% (vortex flow) 83% (recirculating flow) |
|
| Kogan & Kogan [148] | 2002 | numerical |
| - | - | - |
|
| Z’Graggen et al. [105] | 2008 | experimental |
| 5 kWth | - | Carbon conversion efficiency of 87% |
|
| Kruesi et al. [149] | 2014 | experimental |
| 1.5 kWth | - | A maximum energy conversion efficiency of 21% can be achieved using a two-zone solar cavity reactor |
|
| Müller et al. [71] | 2017 | experimental |
| 3 kWth | - | Carbon conversion efficiency of 94% |
|
| Wu et al. [24,26] | 2015, 2014 | numerical and experimental |
| 670 kW/m2 | 900 °C | 71–79% | - |
| Davis et al. [67] | 2019 | analytical |
| 2000 kWth/m2 | >1200 °C | 88% |
|
| Chinnici et al. [29,115] | 2015, 2016 | numerical and experimental |
| - | - | - |
|
| Chinnici et al. [134] | 2022 | experimental |
| 1 kW | 350 °C | 62% |
|
| Tregambi et al. [150] | 2020 | experimental |
| 7 kW | 1175 °C | - |
|
| Krishna and Ozalp [151] | 2013 | numerical |
| - | - | - |
|
Disclaimer/Publisher’s Note: The statements, opinions and data contained in all publications are solely those of the individual author(s) and contributor(s) and not of MDPI and/or the editor(s). MDPI and/or the editor(s) disclaim responsibility for any injury to people or property resulting from any ideas, methods, instructions or products referred to in the content. |
© 2023 by the authors. Licensee MDPI, Basel, Switzerland. This article is an open access article distributed under the terms and conditions of the Creative Commons Attribution (CC BY) license (https://creativecommons.org/licenses/by/4.0/).
Share and Cite
Rafique, M.M.; Rehman, S.; Alhems, L.M. Recent Advancements in High-Temperature Solar Particle Receivers for Industrial Decarbonization. Sustainability 2024, 16, 103. https://doi.org/10.3390/su16010103
Rafique MM, Rehman S, Alhems LM. Recent Advancements in High-Temperature Solar Particle Receivers for Industrial Decarbonization. Sustainability. 2024; 16(1):103. https://doi.org/10.3390/su16010103
Chicago/Turabian StyleRafique, Muhammad M., Shafiqur Rehman, and Luai M. Alhems. 2024. "Recent Advancements in High-Temperature Solar Particle Receivers for Industrial Decarbonization" Sustainability 16, no. 1: 103. https://doi.org/10.3390/su16010103
APA StyleRafique, M. M., Rehman, S., & Alhems, L. M. (2024). Recent Advancements in High-Temperature Solar Particle Receivers for Industrial Decarbonization. Sustainability, 16(1), 103. https://doi.org/10.3390/su16010103





