Reducing Energy Consumption in a Poultry Farm by Designing and Optimizing the Solar Heating/Photovoltaic System
Abstract
1. Introduction
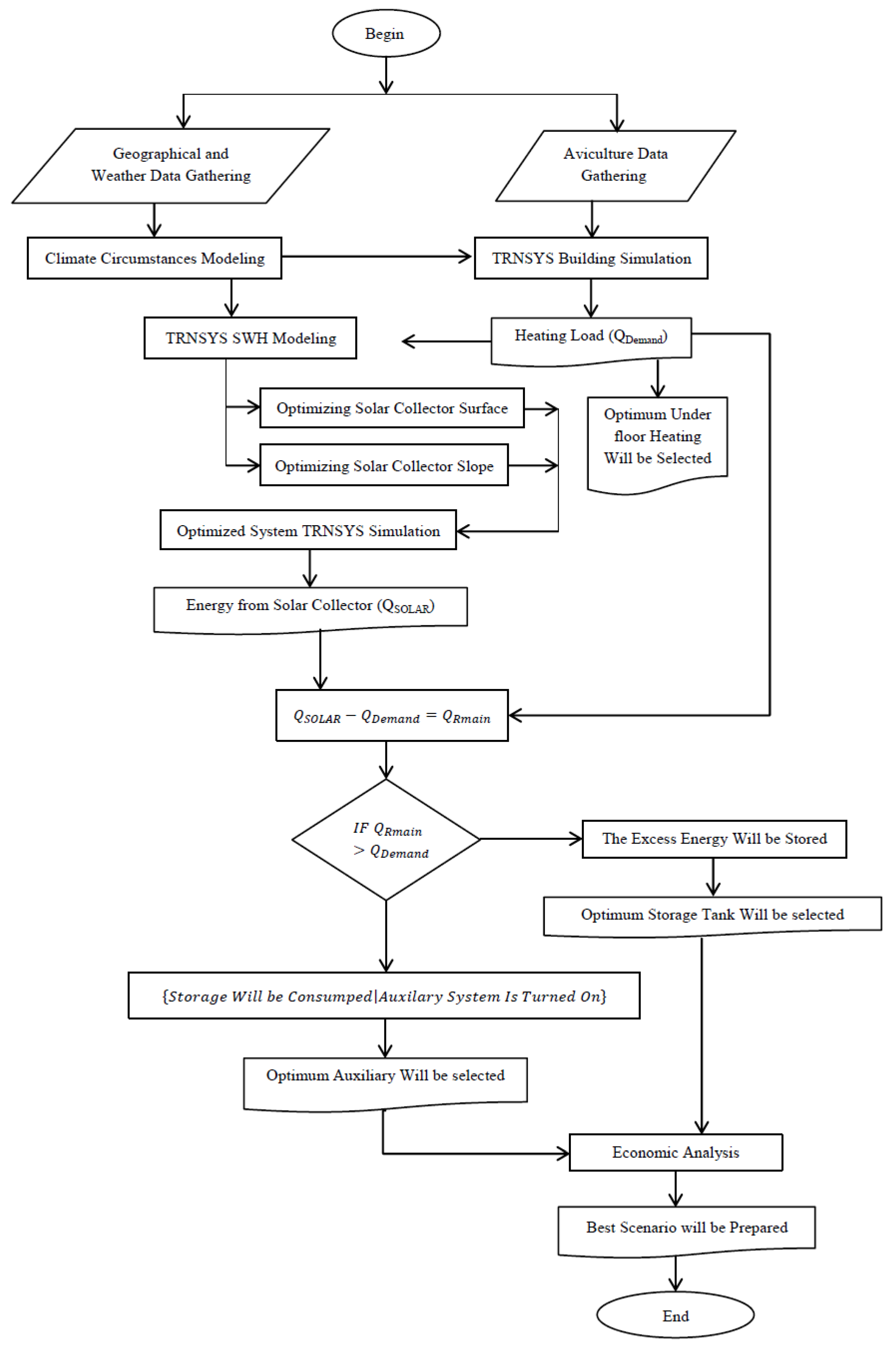
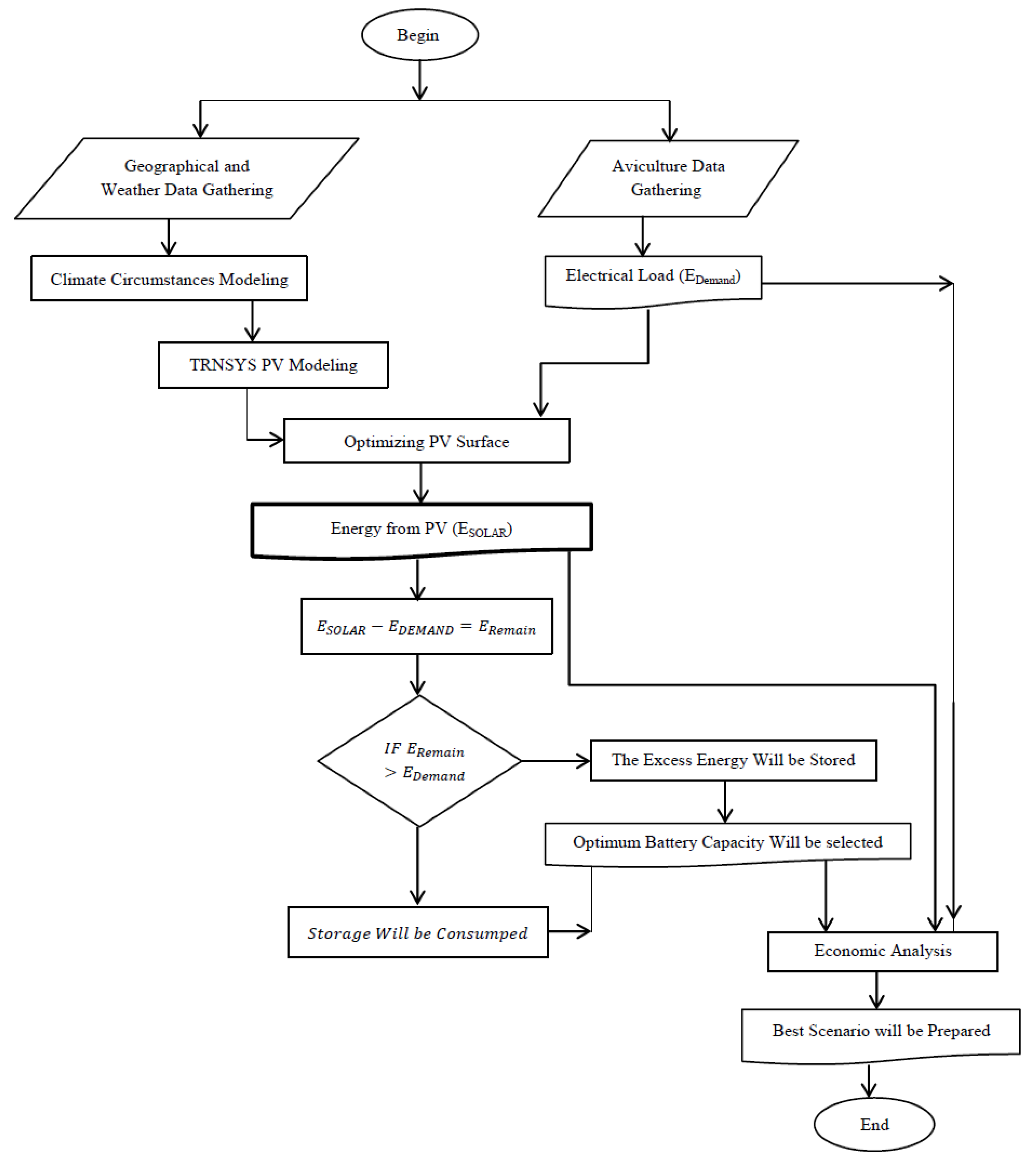
2. Materials and Methods
2.1. Physics of the Problem
2.2. Mathematical Description and Solution Method
2.3. Calculation of Heat Gain and Moisture Production of Chickens throughout the Year
3. Results and Discussion
Simulating the Photovoltaic System to Supply the Hall with Electricity
- -
- The first difference investigated in the village of Beka in Lebanon is the climatic conditions of the region. According to the investigation, the Heating Degree Days in Bekah city is equal to 443 days, while in Ardestan city, it is equal to 2038 days.
- -
- The difference in weather conditions is another reason for the difference caused by these two chicken farms.
- -
- The difference in the dimensions of the hall and the number of poultry used in the poultry farm.
- -
- Another difference between this system and the system investigated in this research is the use of radiators instead of floor heating. The underfloor heating system can work at a lower temperature. Also, because this system spreads evenly throughout the building, it has much higher comfort and efficiency compared to the radiator system.
4. Conclusions
- A.
- Hour-by-hour dynamic simulation of the chicken breeding hall.
- B.
- Calculation of the heat produced by the body of chickens with the change of weight and its effect on the heat load of the building with the growth process of the chicken.
- C.
- Calculating the humidity produced by the body of chickens by changing the weight and its effect on the humidity produced and ventilation of the building with the growing process of chickens.
- -
- A total of 1.37 × 108 kJ/h of power is needed to heat the study hall for one year (this amount is equal to 17,180 m3 of natural gas).
- -
- The use of double-glazed windows and insulation for the exterior walls of the building leads to a significant reduction in energy.
- -
- Using the proposed solutions, the required annual gas consumption can be reduced to 11,833 m3.
- -
- To achieve optimal conditions, 26 m2 of a solar collector with a slope of 47 degrees (taking into account the volume of the tank 440 L and pump flow of 1700 kg/h) is required.
- -
- The solar system with 26 m2 and an optimal slope of 47°, and, taking into account the tank volume of 440 lit and the pump flow rate of 1700 kg/h, has the most optimal conditions for providing 100% energy. By analyzing the engineering economy in RETSCREEN software, it was found that the internal interest rate of using this solution, if the hall is equipped with underfloor heating, is equal to 34.1%. If we consider the cost of equipping this hall to install the underfloor heating system, the internal interest rate of this solution is equal to 27.9%.
Author Contributions
Funding
Data Availability Statement
Conflicts of Interest
Nomenclature
| indoor air mass [kg] | |
| wall and door surface [m2] | |
| specific heat of the air | |
| specific air heat capacity | |
| heat transfer coefficient of the fluid | |
| heat produced by the chicken | |
| heat loss from the floor of the building | |
| sensible heat generated by broiler | |
| tangible heat produced by the chicken | |
| complementary heat capacity | |
| heat loss by the ventilation system | |
| heat loss from walls and ceiling | |
| thermal resistance unit of inner layer surface area | |
| thermal resistance unit of outer layer surface area | |
| total thermal resistance | |
| indoor temperature [K] | |
| internal temperature [K] | |
| inlet air temperature [K] | |
| outdoor temperature [K] | |
| outlet air temperature [K] | |
| density of air | |
| heat transfer path | |
| thermal conductivity of each layer | |
| thermal resistance of unit surface area of each building layer | |
| thickness of each layer of the building | |
| Chicken mass [kg] | |
| total volumetric rate of airflow | |
| Building Load Coefficient | |
| experimentally constant factor of ambient heat loss | |
| building environment | |
| heat dissipation through wall or ceiling | |
| time [s] | |
| overall heat transfer coefficient | 
References
- Reece, F.; Lott, B. Heat and moisture production of broiler chickens during brooding. Poult. Sci. 1982, 61, 661–666. [Google Scholar] [CrossRef]
- Sharopatova, A.; Pyzhikova, N.; Olentsova, J. The current situation of the poultry industry and the formation of a strategy for its sustainable development in the region. In IOP Conference Series: Earth and Environmental Science; IOP Publishing Ltd.: Bristol, UK, 2020; p. 022061. [Google Scholar]
- Gates, R.S.; Zhang, H.; Colliver, D.G.; Overhults, D.G. Regional variation in temperature humidity index for poultry housing. Trans. ASAE 1995, 38, 197–205. [Google Scholar] [CrossRef]
- Kleyn, F.; Ciacciariello, M. Future demands of the poultry industry: Will we meet our commitments sustainably in developed and developing economies? World’s Poult. Sci. J. 2021, 77, 267–278. [Google Scholar] [CrossRef]
- Elahi, E.; Zhang, Z.; Khalid, Z.; Xu, H. Application of an artificial neural network to optimise energy inputs: An energy- and cost-saving strategy for commercial poultry farms. Energy 2022, 244, 123169. [Google Scholar] [CrossRef]
- Musigwa, S.; Morgan, N.; Swick, R.; Cozannet, P.; Wu, S.-B. Optimisation of dietary energy utilisation for poultry—A literature review. World’s Poult. Sci. J. 2021, 77, 5–27. [Google Scholar] [CrossRef]
- Bazen, E.F.; Brown, M.A. Feasibility of solar technology (photovoltaic) adoption: A case study on Tennessee’s poultry industry. Renew. Energy 2009, 34, 748–754. [Google Scholar] [CrossRef]
- Gad, S.; El-Shazly, M.; Wasfy, K.I.; Awny, A. Utilization of solar energy and climate control systems for enhancing poultry houses productivity. Renew. Energy 2020, 154, 278–289. [Google Scholar] [CrossRef]
- Masry, E.; Hassan, M.; Abdallah, Y.; Metwally, K. Effect of Using a New Automatic Heating System Powered by Renewable Energy on Poultry Houses. Zagazig J. Agric. Res. 2023, 50, 81–92. [Google Scholar]
- Zeyad, M.; Ahmed, S.M.; Hasan, S.; Hossain, E.; Anubhove, M.S.T. Economic Feasibility Analysis of a Designed Poultry Farming Zone with Renewable Energy Resources in Bangladesh. In 2022 Global Energy Conference (GEC); IEEE: Piscataway, NJ, USA, 2022; pp. 75–79. [Google Scholar]
- Cui, Y.; Riffat, S.; Theo, E.; Gurler, T.; Xue, X.; Soleimani, Z. Energy, economic and environmental (3E) assessments on hybrid renewable energy technology applied in poultry farming. In Energy Efficiency; IntechOpen: London, UK, 2022. [Google Scholar]
- Vayansky, I.; Kumar, S.A. A review of topic modeling methods. Inf. Syst. 2020, 94, 101582. [Google Scholar] [CrossRef]
- Ahamed, M.S.; Guo, H.; Tanino, K. Modeling heating demands in a Chinese-style solar greenhouse using the transient building energy simulation model TRNSYS. J. Build. Eng. 2020, 29, 101114. [Google Scholar] [CrossRef]
- Akpenpuun, T.; Ogunlowo, Q.; Rabiu, A.; Adesanya, M.; Na, W.; Omobowale, M.; Mijinyawa, Y.; Lee, H. Building Energy Simulation model application to greenhouse microclimate, covering material and thermal blanket modelling: A Review. Niger. J. Technol. Dev. 2022, 19, 276–286. [Google Scholar] [CrossRef]
- Malik, A.; Kumar, M. Computer software applications in solar drying. Mater. Today Proc. 2022, 64, 101–107. [Google Scholar] [CrossRef]
- Banakar, A.; Montazeri, M.; Ghobadian, B.; Pasdarshahri, H.; Kamrani, F. Energy analysis and assessing heating and cooling demands of closed greenhouse in Iran. Therm. Sci. Eng. Prog. 2021, 25, 101042. [Google Scholar] [CrossRef]
- Lee, S.-W.; Oh, B.-W.; Park, K.-W.; Seo, I.-H. Estimation of Adequate Capacity of Ground Source Heat Pump in Energy-saving Pig Farms Using Building Energy Simulation. J. Korean Soc. Agric. Eng. 2022, 64, 1–13. [Google Scholar]
- Gargab, F.Z.; Allouhi, A.; Kousksou, T.; El-Houari, H.; Jamil, A.; Benbassou, A. Energy Efficiency for Social Buildings in Morocco, Comparative (2E) Study: Active vs. Passive Solutions via TRNsys. Inventions 2020, 6, 4. [Google Scholar] [CrossRef]
- Lee, S.-Y.; Lee, I.-B.; Kim, R.-W.; Yeo, U.-H.; Kim, J.-G.; Kwon, K.-S. Dynamic energy modelling for analysis of the thermal and hygroscopic environment in a mechanically ventilated duck house. Biosyst. Eng. 2020, 200, 431–449. [Google Scholar] [CrossRef]
- Saeed, M.; Abbas, G.; Alagawany, M.; Kamboh, A.A.; Abd El-Hack, M.E.; Khafaga, A.F.; Chao, S. Heat stress management in poultry farms: A comprehensive overview. J. Therm. Biol. 2019, 84, 414–425. [Google Scholar] [CrossRef]
- Vandana, G.; Sejian, V.; Lees, A.; Pragna, P.; Silpa, M.; Maloney, S.K. Heat stress and poultry production: Impact and amelioration. Int. J. Biometeorol. 2021, 65, 163–179. [Google Scholar] [CrossRef] [PubMed]
- Ranjan, A.; Sinha, R.; Devi, I.; Rahim, A.; Tiwari, S. Effect of heat stress on poultry production and their managemental approaches. Int. J. Curr. Microbiol. Appl. Sci. 2019, 8, 1548–1555. [Google Scholar] [CrossRef]
- Wasti, S.; Sah, N.; Mishra, B. Impact of heat stress on poultry health and performances, and potential mitigation strategies. Animals 2020, 10, 1266. [Google Scholar] [CrossRef]
- Dastorani, M.; Jafari, M. Analysis of the trend of dust changes in Ardestan region, Iran. Desert Ecosyst. Eng. J. 2019, 2, 45–54. [Google Scholar]
- Jalali, M.; Banakar, A.; Farzaneh, B.; Montazeri, M. Technical and Economic Feasibility of Using Solar Energy to Provide Heat Load to a Poultry House. Available online: https://jame.um.ac.ir (accessed on 20 April 2022).
- Richards, M. Genetic regulation of feed intake and energy balance in poultry. Poult. Sci. 2003, 82, 907–916. [Google Scholar] [CrossRef] [PubMed]
- Zaboli, G.; Huang, X.; Feng, X.; Ahn, D.U. How can heat stress affect chicken meat quality?—A review. Poult. Sci. 2019, 98, 1551–1556. [Google Scholar] [CrossRef] [PubMed]
- Shahzad, K.; Sultan, M.; Bilal, M.; Ashraf, H.; Farooq, M.; Miyazaki, T.; Sajjad, U.; Ali, I.; Hussain, M.I. Experiments on energy-efficient evaporative cooling systems for poultry farm application in Multan (Pakistan). Sustainability 2021, 13, 2836. [Google Scholar] [CrossRef]
- de Araujo, N.D.; Moehlecke, A.; da Costa Ramanauskas, L.F.; Zanesco, I.; da Conceição Osório, V.; Osorio, E.A. Grid connected PV systems in dairy and poultry farms in Brazil: Evaluation of different installation approaches. In Proceedings of the Solar World Congress, Santiago, Chile, 3–7 November 2019. [Google Scholar]
- Kitani, O.; Jungbluth, T.; Peart, R.M.; Ramdani, A. CIGR handbook of agricultural engineering. Energy Biomass Eng. 1999, 5, 330. [Google Scholar]
- Pedersen, S.; Sällvik, K. CIGR 4th Report of Working Group on Climatization of Animal Houses Heat and Moisture Production at Animal and House Levels; International Commission of Agricultural Engineering: Aarhus, Denmark, 2002. [Google Scholar]
- Duffie, J.A.; Beckman, W.A.; Blair, N. Solar Engineering of Thermal Processes, Photovoltaics and Wind; John Wiley & Sons: Hoboken, NJ, USA, 2020. [Google Scholar]
- Albright, L.D. Environment Control for Animals and Plants; American Society of Agricultural Engineers: St. Joseph Charter Township, MI, USA, 1990. [Google Scholar]
- Dbouk, H.M.; Mourad, R. Solar Heated Poultry House. In 2019 IEEE Africon; IEEE: Piscataway, NJ, USA, 2019; pp. 1–5. [Google Scholar]
- Perez, R.; Stewart, R.; Seals, R.; Guertin, T. The Development and Verification of the Perez Diffuse Radiation Model; Sandia National Lab. (SNL-NM): Albuquerque, NM, USA, 1988. [Google Scholar]
- Beckmann, W.A. Transient System Simulation Program. Solar Energy Lab, Madison Wisconsin. 1988. Available online: https://sel.me.wisc.edu/software.shtml (accessed on 20 April 2022).
- Balcomb, J.D.; Jones, R.W.; Mc Farland, R.D.; Wray, W.O. Passive Solar Heating Analysis; U.S. Department of Energy Office of Scientific and Technical Information: Oak Ridge, TN, USA, 1984. [Google Scholar]
- Araújo, A.; Ferreira, A.C.; Oliveira, C.; Silva, R.; Pereira, V. Optimization of collector area and storage volume in domestic solar water heating systems with on–off control—A thermal energy analysis based on a pre-specified system performance. Appl. Therm. Eng. 2023, 219, 119630. [Google Scholar] [CrossRef]
- Pourmoghadam, P.; Jafari Mosleh, H.; Karami, M. Dynamic simulation of a solar ejector-based trigeneration system using TRNSYS-EES co-simulator. Energy Sci. Eng. 2022, 10, 707–725. [Google Scholar] [CrossRef]
- Arabkoohsar, A.; Ismail, K.; Machado, L.; Koury, R. Energy consumption minimization in an innovative hybrid power production station by employing PV and evacuated tube collector solar thermal systems. Renew. Energy 2016, 93, 424–441. [Google Scholar] [CrossRef]
- Talebizadeh, P.; Mehrabian, M.; Abdolzadeh, M. Determination of optimum slope angles of solar collectors based on new correlations. Energy Sources Part A Recovery Util. Environ. Eff. 2011, 33, 1567–1580. [Google Scholar] [CrossRef]
- Keshavarz, S.A.; Talebizadeh, P.; Adalati, S.; Mehrabian, M.A.; Abdolzadeh, M. Optimal slope-angles to determine maximum solar energy gain for solar collectors used in Iran. Int. J. Renew. Energy Res. 2012, 2, 665–673. [Google Scholar]
- Ambarita, H.; Siregar, R.; Ronowikarto, A.; Setyawan, E. Effects of the inclination angle on the performance of flat plate solar collector. J. Phys. Conf. Ser. 2018, 978, 012097. [Google Scholar] [CrossRef]
- Paoli, C.; Voyant, C.; Muselli, M.; Nivet, M.-L. Forecasting of preprocessed daily solar radiation time series using neural networks. Sol. Energy 2010, 84, 2146–2160. [Google Scholar] [CrossRef]
- Moravej, M.; Namdarnia, F. Experimental Investigation of the Efficiency of a Semi-Spherical Solar piping Collector. J. Renew. Energy Environ. 2018, 5, 22–30. [Google Scholar]
- Shakibi, H.; Afzal, S.; Shokri, A.; Sobhani, B. Utilization of a phase change material with metal foam for the performance improvement of the photovoltaic cells. J. Energy Storage 2022, 51, 104466. [Google Scholar] [CrossRef]
- Li, Y. Life Cycle Assessment of Net Zero Energy Poultry Housing. Master’s Thesis, University of British Columbia, Vancouver, BC, Canada, 2020. [Google Scholar]




























| Wind Direction Angle | Wind Velocity (m.s−1) | Relative Humidity (%) | Temperature | |
|---|---|---|---|---|
| 7.62 | 0 | 9.89 | −8.88 | Minimum | 
| 358.15 | 7.9 | 98.45 | 44.33 | Maximum | 
| Solar angle | Solar elevation angle | The angle of the solar horizon | The intensity of sunlight on the horizon | |
| 10.03 | 59.72 | 10.06 | 378.15 | Minimum | 
| 98.98 | 116.047 | 89.82 | 639.3 | Maximum | 
| Total Coefficient | U | A | UA | 
|---|---|---|---|
| (kJ/hr/m2/K) | (m2) | (kJ/hr/K) | |
| Floor Of The Building | 5.57 | 400.00 | 222.68 | 
| Roof Of The Building | 6.73 | 400.00 | 269.15 | 
| Exterior Walls | 8.57 | 54.92 | 470.74 | 
| Window | 20.88 | 6.08 | 126.95 | 
| Door | 20.88 | 4.00 | 83.52 | 
| Total Coefficient | 8.09 | 145.00 | 1173.04 | 
| A (m2) | Thickness (m) | Density (kg/m3) | Capacity (kJ/kgK) | Capacitance (kJ/kg) | |
|---|---|---|---|---|---|
| Floor | 40 | 0.11 | 2200 | 1.2 | 11,616 | 
| Roof | 40 | 0.0225 | 1800 | 0.8 | 1296 | 
| Exterior Walls | 54.92 | 0.26 | 2080 | 1 | 29,700.736 | 
| Air | 32 | 4.25 | 1.2 | 1 | 163.2 | 
| Heat capacity of the building | 42,775.936 | ||||
| Energy Consumption (kJ/year) | Optimal Energy Consumption (kJ/year) | Amount of Energy Saved (kJ/year) | Amount of Energy Saved (m3/year) | Global Gas Price ($/m3) | Amount of Energy Saved ($/year) | 
|---|---|---|---|---|---|
| 137,462,334 ± 1% | 94,671,628 ± 1% | 42,790,706 ± 1% | 5349 | 0.101 | 52,960.396 ± 1% | 
| Description | Quantity | Unit | 
|---|---|---|
| Component Type | Type 1b | - | 
| Collector Type | Flat Plate Collector | - | 
| Collector area | Variable | m2 | 
| Fluid specific heat | 4.19 | kJ/kg·K | 
| Tested flow rate | 40 | kg/h·m2 | 
| Intercept efficiency | 0.8 | - | 
| Efficiency slope | 13 | kJ/h·m2·K | 
| Efficiency curvature | 0.05 | kJ/h·m2·K2 | 
| Optical mode 2 | 2 | - | 
| First-order IAM | 0.2 | - | 
| Second-order IAM | 0 | - | 
| Inlet temperature | Variable | C | 
| Inlet flowrate | Variable | kg/h | 
| Ambient temperature | Variable | C | 
| Incident radiation | Variable | kJ/h·m2 | 
| Total horizontal radiation | Variable | kJ/h·m2 | 
| Horizontal diffuse radiation | Variable | kJ/h·m2 | 
| Ground reflectance | 0.2 | - | 
| Collector slope | 45 | degrees | 
| Collector Area (m2) | Solar Energy Gain | Auxiliary Heating Required | Total Energy Demand | SF | 
|---|---|---|---|---|
| (kJ/h) | (kJ/h) | (kJ/h) | (%) | |
| 2 | 4,941,533 ± 1.2% | 89,730,095 ± 1.2% | 94,671,628 | 5.2% | 
| 6 | 15,745,096 ± 1.2% | 78,926,532 ± 1.2% | 94,671,628 | 16.6% | 
| 8 | 21,769,296 ± 1.3% | 72,902,332 ± 1.3% | 94,671,628 | 23.0% | 
| 10 | 28,209,231 ± 1.5% | 66,462,397 ± 1.3% | 94,671,628 | 29.8% | 
| 16 | 50,514,442 ± 1.1% | 44,157,186 ± 1.4% | 94,671,628 | 53.4% | 
| 18 | 58,713,939 ± 1.1% | 35,957,689 ± 1.1% | 94,671,628 | 62.0% | 
| 20 | 67,086,856 ± 1.1% | 27,584,772 ± 1.1% | 94,671,628 | 70.9% | 
| 26 | 93,216,604 ± 1.1% | 1,455,024 ± 1.1% | 94,671,628 | 98.5% | 
| 30 | 94,671,628 ± 1.3% | 0 | 94,671,628 | 100.0% | 
| Collector Area (m2) | Solar Energy Gain (KJ/h) | Auxiliary Heating Required (KJ/h) | Total Energy Demand (KJ/h) | SF (%) | IRR (%) | 
|---|---|---|---|---|---|
| 2 | 4,941,533 ± 1.5% | 89,730,095 ± 1.1% | 94,671,628 | 5.2% | 0% | 
| 6 | 15,745,096 ± 1.5% | 78,926,532 ± 1% | 94,671,628 | 16.6% | 4.56% | 
| 8 | 21,769,296 ± 1.1% | 72,902,332 ± 1% | 94,671,628 | 23.0% | 5.69% | 
| 10 | 28,209,231 ± 1.2% | 66,462,397 ± 1.2% | 94,671,628 | 29.8% | 6.60% | 
| 16 | 50,514,442 ± 1.3% | 44,157,186 ± 1.3% | 94,671,628 | 53.4% | 8.87% | 
| 18 | 58,713,939 ± 1.3% | 35,957,689 ± 1.5% | 94,671,628 | 62.0% | 9.49% | 
| 20 | 67,086,856 ± 1.2% | 27,584,772 ± 1% | 94,671,628 | 70.9% | 10.03% | 
| 26 | 93,216,604 ± 1.1% | 1,455,024 ± 1% | 94,671,628 | 98.5% | 11.33% | 
| 30 | 94,671,628 ± 1.1% | 0 | 94,671,628 | 100.0% | 9.55% | 
| Slope | 0 | 10 | 20 | 30 | 40 | 50 | 60 | 
|---|---|---|---|---|---|---|---|
| Solar Useful Gain (kJ/year) | 38,783,668 | 47,211,512 | 53,923,892 | 58,849,719 | 61,601,237 | 62,314,985 | 60,778,776 | 
| Total Solar Gain with Reservoir (kJ/year) | 17,160,401 | 21,907,294 | 26,035,076 | 29,103,670 | 30,756,442 | 30,787,288 | 29,075,727 | 
| Total Energy Gain From Solar Energy (kJ/year) | 55,944,069 | 69,118,807 | 79,958,968 | 87,953,388 | 92,357,680 | 93,102,273 | 89,854,504 | 
| Flowrate | 600 | 800 | 1000 | 1200 | 1400 | 1800 | 2200 | 
|---|---|---|---|---|---|---|---|
| Solar Useful Gain (kJ/year) | 60,691,378 | 61,683,121 | 62,243,406 | 62,545,044 | 62,637,207 | 62,650,223 | 62,193,985 | 
| Total Solar Gain with Reservoir (kJ/year) | 29,409,522 | 30,312,603 | 30,872,070 | 31,233,406 | 31,461,596 | 31,826,349 | 31,989,438 | 
| Total Energy Gain From Solar Energy (kJ/year) | 90,100,899 | 91,995,723 | 1000 | 93,778,449 | 94,098,803 | 94,476,572 | 94,183,423 | 
| Collector Area | 26 | m2 | 
| Heating Load | 94,671,628 | kJ/year | 
| Solar Useful Gain | 62,661,711 | kJ/year | 
| Auxiliary Heating Required | 32,009,917 | kJ/year | 
| Energy Reservoir in Tank | 31,750,410 | kJ/year | 
| Inlet Temperature for Under Floor Heating | 106.4 | F | 
| Outlet Temperature for Under Floor Heating | 91.4 | F | 
| Temperature Difference | 15 | F | 
| Tank Volume | 0.44 | m3 | 
| Total Solar Gain with Reservoir | 94,412,121.3 | kJ/year | 
| Solar Fraction | 99.7% | % | 
| Total NG Consumption | 11,834 | m3/year | 
| Total NG Saving by Solar | 11,802 | m3/year | 
| Total Auxiliary Heater NG Consumption | 32 | m3/year | 
| PV | 106 | W | 
| Module short-circuit current at reference conditions | 4.9 | amperes | 
| Module open-circuit voltage at reference conditions | 21.6 | V | 
| Reference temperature | 298 | K | 
| Reference insolation | 1000 | W/m2 | 
| Module voltage at max power point and reference conditions | 17 | V | 
| Module current at max power point and reference conditions | 5.9 | amperes | 
| Temperature coefficient of Isc at (ref. cond.) | 0.02 | any | 
| Temperature coefficient of Voc (ref. cond.) | −0.079 | any | 
| Number of cells wired in series | 36 | - | 
| Number of modules in series | Variable | - | 
| Number of modules in parallel | Variable | - | 
| Module temperature at NOCT | 313 | K | 
| Ambient temperature at NOCT | 293 | K | 
| Insolation at NOCT | 800 | W/m2 | 
| Module area | 0.89 | m2 | 
| Tau-alpha product for normal incidence | 0.95 | - | 
| Semiconductor bandgap | 1.12 | any | 
| Value of parameter at reference conditions | 1.9 | - | 
| Value of parameter I_L at reference conditions | 5.4 | amperes | 
| Value of parameter I_0 at reference conditions | 0 | amperes | 
| Module series resistance | 0.5 | - | 
| Shunt resistance at reference conditions | 16 | - | 
| Extinction coefficient-thickness product of cover | 0.008 | - | 
| Total incident radiation on tilted surface | Variable | kJ/h·m2 | 
| Ambient temperature | Variable | C | 
| Load voltage | Variable | V | 
| Array slope | Variable | degrees | 
| Beam radiation on tilted surface | Variable | kJ/h·m2 | 
| Sky diffuse radiation on tilted surface | Variable | kJ/h·m2 | 
| Ground diffuse radiation on tilted surface | Variable | kJ/h·m2 | 
| Incidence angle on tilted surface | Variable | degrees | 
| Solar zenith angle | Variable | degrees | 
| Wind speed | Variable | m/s | 
| Collector specifications | Number of solar collectors | 13 | - | 
| Area of each unit | 3 | m2 | |
| Total area | 26 | m2 | |
| Specifications of the tank | Volume | 0.44 | m3 | 
| Specifications of pump | The volumetric flow rate of the solar pump | 1700 | Kg/h | 
| The volume flow rate of the solar cycle pump | 1.7 | m3/h | |
| Solar pump head | 8 | m | |
| Power consumption | 245 | W | |
| Specifications of floor heating pump | Floor heating pump | 1500 | W | 
| Burner auxiliary system | Burner power consumption | 250 | W | 
| Fan specifications | Flow rate | 600 | m3/h | 
| Head | 0.5 | in H2O | |
| Power consumption | 370 | W | |
| Number of fans | 2 | - | |
| Total power consumption | 740 | W | |
| The total power consumption | 2735 | W | |
| Total Area | Total Power Production (kWh·Year) | Total Power Need (kWh·Year) | Power Purchase Price ($) | Power Network Price ($) | Annual Revenue ($) | Investment ($) | IRR (%) | 
|---|---|---|---|---|---|---|---|
| 26.7 | 6589 | 14,566 | 0.0416 | 0.004 | 215.8 | 3204 | 3.0% | 
| 44.5 | 10,981 | 14,566 | 0.0416 | 0.004 | 398.5 | 5340 | 4.2% | 
| 62.3 | 15,373 | 14,566 | 0.0416 | 0.004 | 581.3 | 7476 | 4.6% | 
| 89 | 21,962 | 14,566 | 0.0416 | 0.004 | 855.4 | 10,680 | 5.0% | 
| 178 | 43,924 | 14,566 | 0.0416 | 0.004 | 1769.0 | 21,360 | 5.4% | 
| 222.5 | 54,905 | 14,566 | 0.0416 | 0.004 | 2225.8 | 26,700 | 5.5% | 
| Number of Panel in series | 10 | - | 
| Number of Panels in Parallel | 6 | - | 
| Each Panel Area | 0.89 | m2 | 
| Total Number of Panel | 60 | - | 
| Total Panel Area | 53.4 | m2 | 
| Annual Power Production | 13,177 ± 1.1% | kWh·year | 
| Total Power Need | 14,566 ± 1.1% | kWh·year | 
| Power Purchase Price | 0.0416 | $ | 
| Power Network Price | 0.004 | $ | 
| Annual Revenue | 489.9 | $ | 
| Investment | 6408 ± 1.1% | $ | 
| IRR | 5 ± 0.1% | % | 
| Property | Value | Value | Value | Unit | 
|---|---|---|---|---|
| Collector Area | 2 | 6 | 8 | m2 | 
| Heating Load | 94,671,628 | 94,671,628 | 94,671,628 | kJ·year−1 | 
| Solar Useful Gain | 4,786,686 | 14,360,407 | 19,147,267 | kJ·year−1 | 
| Auxiliary Heating Required | 89,884,942 | 80,311,221 | 75,524,361 | kJ·year−1 | 
| Energy Reservoir in Tank | 154,847 | 1,384,689 | 2,622,029 | kJ·year−1 | 
| Inlet Temperature for Under Floor Heating | 106.4 | 106.4 | 106.4 | F | 
| Outlet Temperature for Under Floor Heating | 91.4 | 91.4 | 91.4 | F | 
| Temperature Difference | 15 | 15 | 15 | F | 
| Tank Volume | 0.03 | 0.1 | 0.13 | m3 | 
| Total Solar Gain with Reservoir | 4,941,533.1 | 15,745,095.5 | 21,769,295.9 | kJ·year−1 | 
| SF | 5.2 | 16.6 | 23 | % | 
| Total NG Consumption | 11,834 | 11,834 | 11834 | m3·year−1 | 
| Total NG Saving by Solar | 618 | 1968 | 2721 | m3·year−1 | 
| Total Auxiliary Heater NG Consumption | 11,216 | 9866 | 9113 | m3·year−1 | 
| NG Price | 0.18 | 0.18 | 0.18 | $ | 
| Annual Cost Without Solar Heater | 211.72 | 211.72 | 211.72 | $·year−1 | 
| Annual Auxiliary Heater Cost | 200.66 | 176.50 | 163.03 | $·year−1 | 
| Annual Solar Heater Saving | 11.05 | 35.21 | 48.68 | $·year−1 | 
| Factor | Housing Type | Main Energyconsuming Activity | Analyzed Energy Type | Area (m2) | Angle (Degree) | SF (%) | Energy Saved (100) | Ref. | 
|---|---|---|---|---|---|---|---|---|
| continental climate | Poultry House | Heating and lighting | Natural gas | 8 | NA | NA | 60% | [34] | 
| continental climate | poultry house | Heating and lighting | Solar PV systems | 9.22 | NA | NA | 66.79 | [47] | 
| continental climate | NA | Heating | Solar collector | 1.1 | NA | 99 | 58% | [38] | 
| waste thermal energy | a steam power plant | - | solar combined cooling, heating, and power (CCHP) system | 3000 | NA | 3.2 | 39.9% | [39] | 
| solar thermal systems | hybrid power plant | - | Combination of a grid connected photovoltaic (PV) plant with a compressed air energy storage system (CAES) | 1 | NA | - | 17 | [40] | 
| continental climate | Poultry House | Heating and lighting | Natural gas | 26 | 47 | 99 | 100 | This work | 
| Disclaimer/Publisher’s Note: The statements, opinions and data contained in all publications are solely those of the individual author(s) and contributor(s) and not of MDPI and/or the editor(s). MDPI and/or the editor(s) disclaim responsibility for any injury to people or property resulting from any ideas, methods, instructions or products referred to in the content. | 
© 2023 by the authors. Licensee MDPI, Basel, Switzerland. This article is an open access article distributed under the terms and conditions of the Creative Commons Attribution (CC BY) license (https://creativecommons.org/licenses/by/4.0/).
Share and Cite
Jalali, M.; Banakar, A.; Farzaneh, B.; Montazeri, M. Reducing Energy Consumption in a Poultry Farm by Designing and Optimizing the Solar Heating/Photovoltaic System. Sustainability 2023, 15, 6059. https://doi.org/10.3390/su15076059
Jalali M, Banakar A, Farzaneh B, Montazeri M. Reducing Energy Consumption in a Poultry Farm by Designing and Optimizing the Solar Heating/Photovoltaic System. Sustainability. 2023; 15(7):6059. https://doi.org/10.3390/su15076059
Chicago/Turabian StyleJalali, Mansour, Ahmad Banakar, Behfar Farzaneh, and Mehdi Montazeri. 2023. "Reducing Energy Consumption in a Poultry Farm by Designing and Optimizing the Solar Heating/Photovoltaic System" Sustainability 15, no. 7: 6059. https://doi.org/10.3390/su15076059
APA StyleJalali, M., Banakar, A., Farzaneh, B., & Montazeri, M. (2023). Reducing Energy Consumption in a Poultry Farm by Designing and Optimizing the Solar Heating/Photovoltaic System. Sustainability, 15(7), 6059. https://doi.org/10.3390/su15076059
 
        

 
                                                

 
       