A Smart Decision Support Framework for Sustainable and Resilient Supplier Selection and Order Allocation in the Pharmaceutical Industry
Abstract
1. Introduction
2. Literature Review
2.1. Sustainable Supplier Selection
2.2. Sustainable Order Allocation
2.3. Sustainable and Resilient Supplier Selection and Order Allocation
3. Problem Description
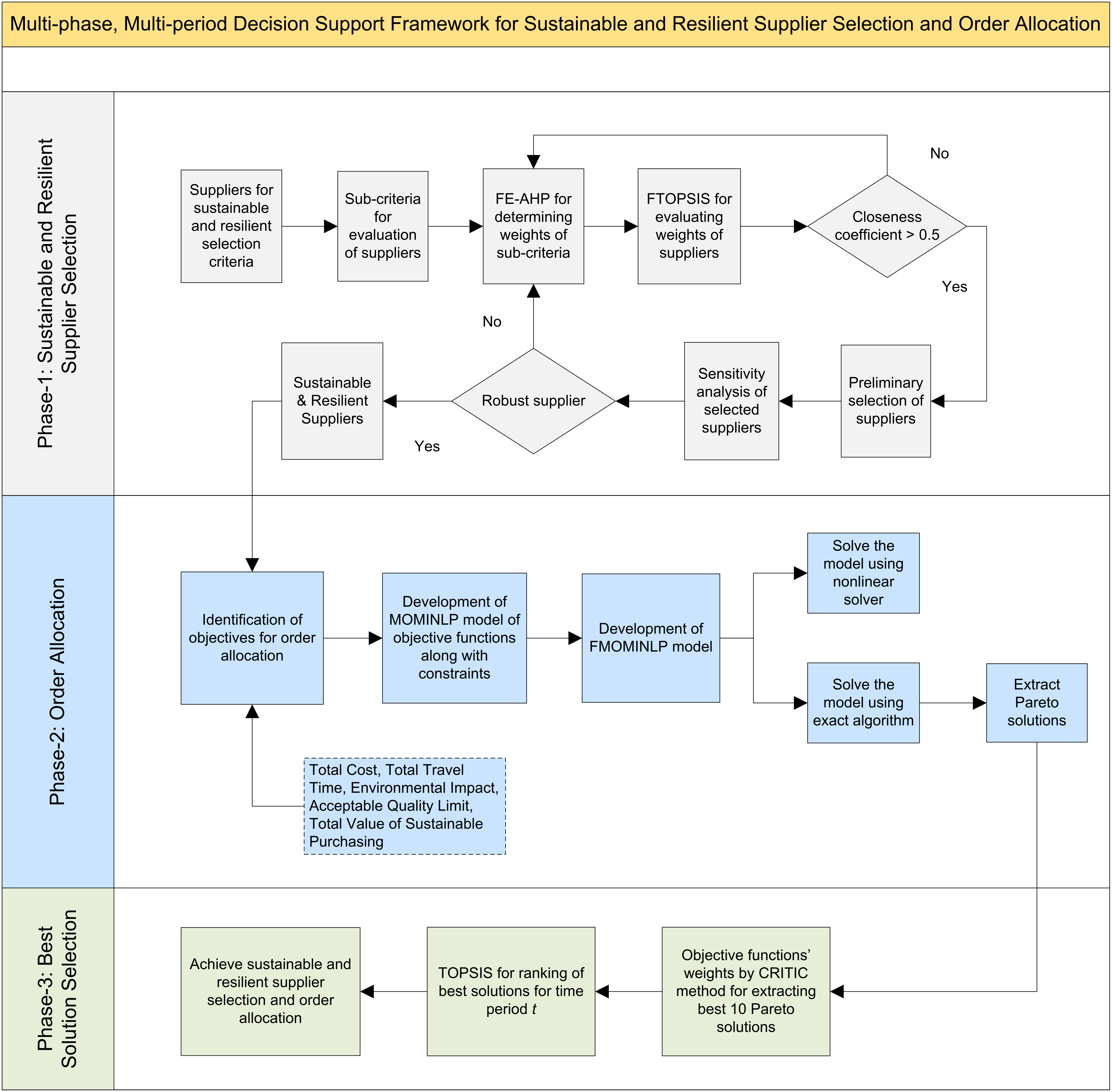
4. Methodology
- Phase 1: Sustainable and Resilient Supplier Selection
- ▪
- Step-1: Potential suppliers are evaluated based on TBL sustainability (economic, environment, social) and resilience criteria.
- ▪
- Step-2: Selection of sub-criteria for each sustainability and resilience criterion. (The sub-criteria have been included in Table 2.)
- ▪
- Step-3: Application of FE-AHP method to evaluate the relative weights of each supplier’s selection criteria.
- ▪
- Step-4: Application of FTOPSIS to rank the suppliers. (The linguistic variables used for calculating criteria weights and developing rankings of the suppliers are included in Table 3.)
- ▪
- Step-5: Preliminary selection of suppliers on the basis of defined thresholds of the closeness coefficient.
- ▪
- Step-6: A sensitivity analysis is performed to evaluate the robustness of the selected suppliers using the method identified by Forghani et al. [69].
- Phase 2: Order Allocation
- ▪
- Step-7: Identification of objectives for allocating optimal quantities to the potential suppliers. (The objectives are total cost, total travel time, environmental impact, acceptable quality limit, total value of sustainable purchasing.)
- ▪
- Step-8: Development of MOMINLP mathematical model along with demand, resource, and capacity constraints.
- ▪
- Step-9: Include uncertainty by developing the fuzzy MOMINLP mathematical model.
- ▪
- Step-10: Solve the model using nonlinear solver to determine minimum and maximum values of objective functions.
- ▪
- Step-11: Solve the model using AUGMECON2 and extract Pareto solutions.
- Phase 3: Best Solution Selection
- ▪
- Step-12: Use CRITIC method for determining objective functions’ weights for extracting best 10 Pareto solutions.
- ▪
- Step-13: Apply TOPSIS for the ranking of the best solutions for the time period considered.
| Criteria | Sub-Criteria |
|---|---|
| Economic | Product Price |
| Payment Terms | |
| Product Quality | |
| Use of Technology | |
| Volume Flexibility | |
| Vendor’s Reputation | |
| Responsiveness | |
| Product Mix | |
| Past Business | |
| Environment | Environmental Management System |
| Energy Consumption | |
| Waste Management System | |
| Innovative Capability | |
| Social | Employee Health & Safety |
| Staff Personal & Technical Development | |
| Information Disclosure | |
| Resilience | Robustness |
| Agility | |
| Leanness | |
| Flexibility |
| Performance Ranking of Alternatives | Importance of Criteria | ||
|---|---|---|---|
| Linguistic Variable | Fuzzy Number | Linguistic Variable | Fuzzy Number |
| Very Low (VL) | (1, 1, 3) | Weakly Important (WI) | (0.1, 0.1, 0.3) |
| Low (L) | (1, 3, 5) | Moderately Important (MI) | (0.1, 0.3, 0.5) |
| Medium (M) | (3, 5, 7) | Important (I) | (0.3, 0.5, 0.7) |
| High (H) | (5, 7, 9) | Strongly Important (SI) | (0.5, 0.7, 0.9) |
| Very High (VH) | (7, 9, 10) | Extremely Important (EI) | (0.7, 0.9, 1) |
4.1. Development of Fuzzified Mathematical Model for Order Allocation
- Assumptions
- ▪
- The model is a multi-period model.
- ▪
- The shipments are considered as less than container load (LCL) shipments.
- ▪
- The transfer cost and transfer time can only be applied at the nodes.
- ▪
- The custom clearance cost and time can only be applied while moving through port.
- ▪
- Custom clearance can only take place at one port for a shipment, i.e., either at seaport or dry port.
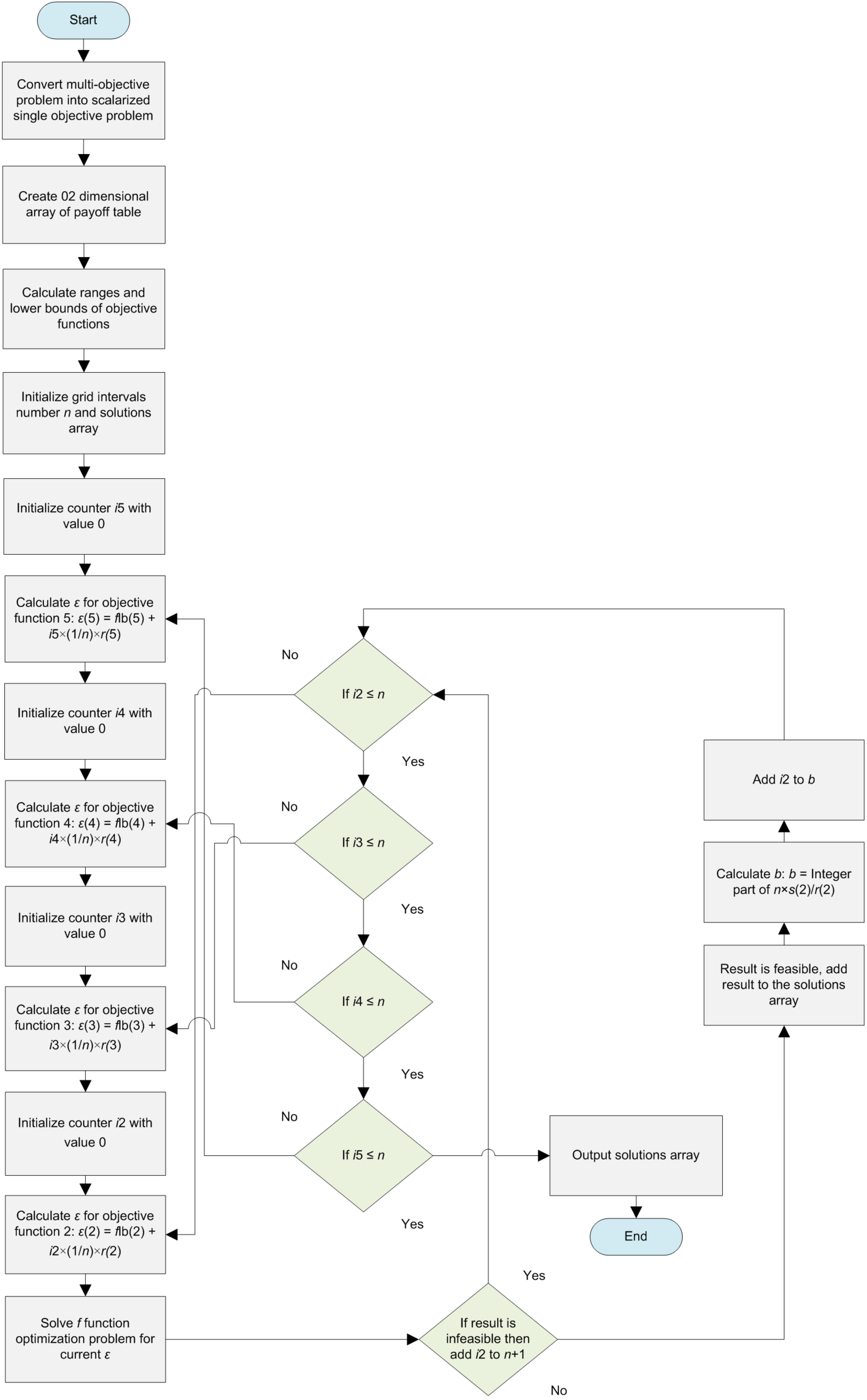
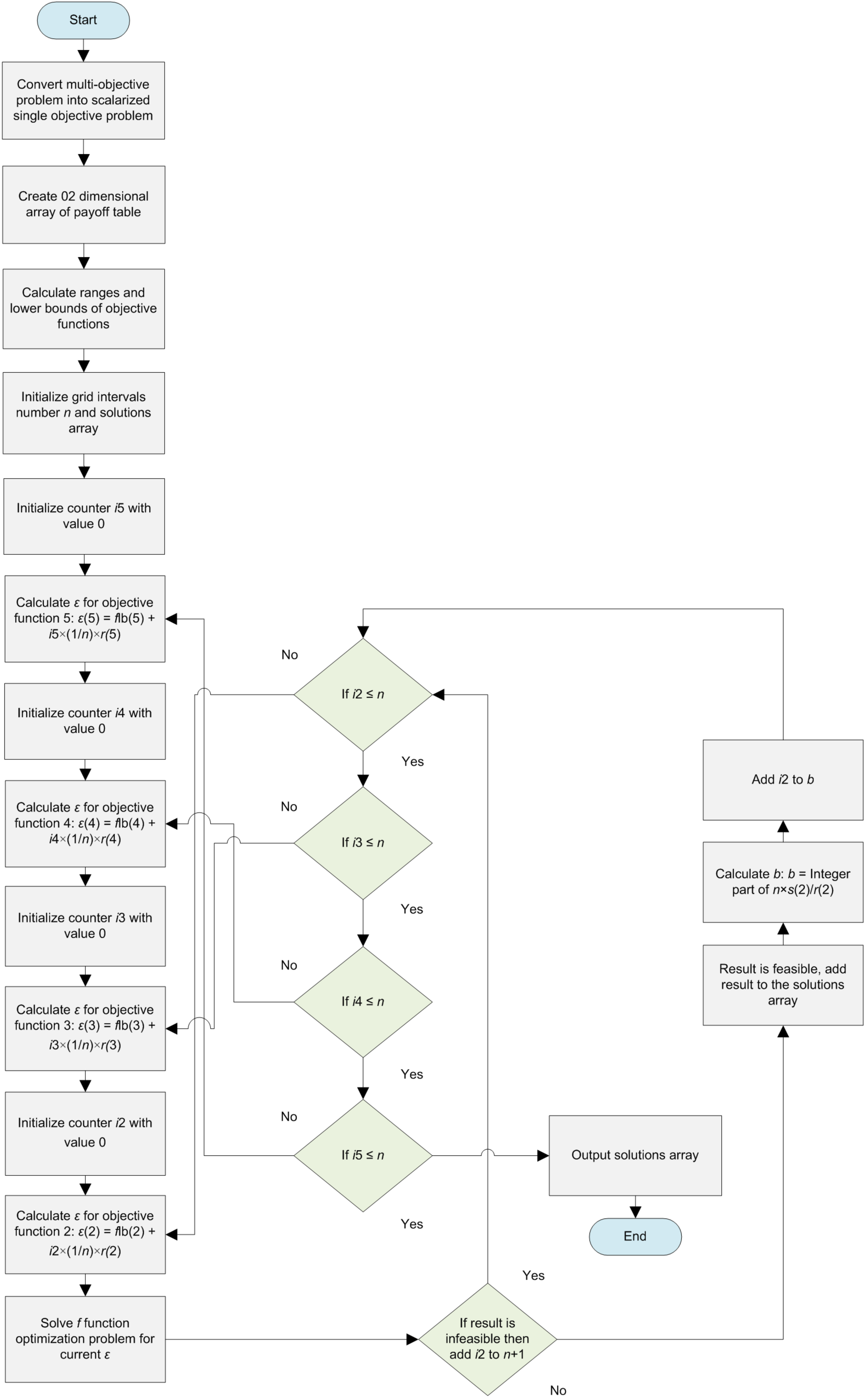
4.2. Solving Algorithm for Order Allocation
4.3. Selection of Best Pareto Solution
5. Application Case Study
5.1. Sustainability and Resilience Criteria Weighting
5.2. Sustainable and Resilient Supplier Ranking
5.3. Sustainable and Resilient Order Allocation
6. Discussion
7. Managerial Insight
- (a)
- A multi-phase, multi-period smart decision support framework has been proposed for sustainable and resilient supplier selection and order allocation. The proposed framework has been demonstrated using real-time data collected from the pharmaceutical industry.
- (b)
- A combination of TBL sustainability and resilience criteria has been employed for supplier selection and order allocation that leads to a more comprehensive and thorough evaluation of the sustainable and resilient supplier selection and order allocation problem.
- (c)
- A detailed fuzzified mathematical model has been developed for order allocation. As demonstrated by the results presented in the preceding sections, this mathematical model can successfully handle real-life uncertainty of decision variables during supply-chain operations.
8. Conclusions and Future Recommendations
- (a)
- Among the TBL sustainability criteria, product price, past business, innovative capability, and information disclosure rank as the most significant sub-criteria for the DMs in the pharmaceutical industry.
- (b)
- Robustness and flexibility are considered the most valued attributes in the potential suppliers as far as the resilience criterion is concerned.
- (c)
- The transfer cost and custom clearance cost comprise 69.4% of the total cost of the supply chain network. On the other hand, transfer time and custom clearance time comprise only 24.7% of the total transportation time.
- (d)
- Transportation by sea has the least impact on environment (8.2%) while transportation by rail has the highest rate of environmental impact (62.5%) followed by transportation by road (29.5%).
- (e)
- Inland transportation of goods is dominated by rail as the most preferred mode of transport. Transportation by rail is also preferred by potential suppliers located in geographically contiguous countries.
Supplementary Materials
Author Contributions
Funding
Informed Consent Statement
Data Availability Statement
Acknowledgments
Conflicts of Interest
Abbreviations
| AUGMECON2 | Augmented ε-Constraint 2 |
| CRITIC | Criteria Importance through Intercriteria Correlation |
| DM | Decision Maker |
| EI | Environmental Impact |
| FE-AHP | Fuzzy Enhanced Analytical Hierarchy Process |
| FMOMINLP | Fuzzy Multi-objective Mixed Integer Nonlinear Programming |
| FST | Fuzzy Set Theory |
| FTOPSIS | Fuzzy Technique for Order of Preference by Similarity to Ideal Solution |
| LCL | Less than Container Load |
| MCDM | Multi-criteria Decision Making |
| MILP | Mixed-integer Linear Programming |
| MINLP | Mixed-integer Nonlinear Programming |
| MIP | Mixed-integer Programming |
| MOILP | Multi-objective Integer Linear Programming |
| MOLP | Multi-objective Linear Programming |
| SS-OA | Supplier Selection and Order Allocation |
| SSS-OA | Sustainable Supplier Selection and Order Allocation |
| SRSS-OA | Sustainable and Resilient Supplier Selection and Order Allocation |
| TC | Total Cost |
| TTT | Total Travel Time |
| TVSP | Total Value of Sustainable Purchasing |
| TBL | Triple Bottom Line |
References
- Ciliberti, F.; Pontrandolfo, P.; Scozzi, B. Investigating Corporate Social Responsibility in Supply Chains: A SME Perspective. J. Clean. Prod. 2008, 16, 1579–1588. [Google Scholar] [CrossRef]
- Ahi, P.; Searcy, C. Assessing Sustainability in the Supply Chain: A Triple Bottom Line Approach. Appl. Math. Model. 2015, 39, 2882–2896. [Google Scholar] [CrossRef]
- Khan, S.A.R.; Yu, Z.; Golpira, H.; Sharif, A.; Mardani, A. A State-of-the-Art Review and Meta-Analysis on Sustainable Supply Chain Management: Future Research Directions. J. Clean. Prod. 2021, 278, 123357. [Google Scholar] [CrossRef]
- Alkahtani, M.; Kaid, H. Supplier Selection in Supply Chain Management: A Review Study. Int. J. Bus. Perform. Supply Chain Model. 2018, 10, 107–130. [Google Scholar] [CrossRef]
- Aissaoui, N.; Haouari, M.; Hassini, E. Supplier Selection and Order Lot Sizing Modeling: A Review. Comput. Oper. Res. 2007, 34, 3516–3540. [Google Scholar] [CrossRef]
- Kannan, D.; Khodaverdi, R.; Olfat, L.; Jafarian, A.; Diabat, A. Integrated Fuzzy Multi Criteria Decision Making Method and Multiobjective Programming Approach for Supplier Selection and Order Allocation in a Green Supply Chain. J. Clean. Prod. 2013, 47, 355–367. [Google Scholar] [CrossRef]
- Govindan, K.; Rajendran, S.; Sarkis, J.; Murugesan, P. Multi Criteria Decision Making Approaches for Green Supplier Evaluation and Selection: A Literature Review. J. Clean. Prod. 2015, 98, 66–83. [Google Scholar] [CrossRef]
- Vahidi, F.; Torabi, S.A.; Ramezankhani, M.J. Sustainable Supplier Selection and Order Allocation under Operational and Disruption Risks. J. Clean. Prod. 2018, 174, 1351–1365. [Google Scholar] [CrossRef]
- Sahebjamnia, N.; Torabi, S.A.; Mansouri, S.A. Building Organizational Resilience in the Face of Multiple Disruptions. Int. J. Prod. Econ. 2018, 197, 63–83. [Google Scholar] [CrossRef]
- Hosseini, S.; Morshedlou, N.; Ivanov, D.; Sarder, M.D.; Barker, K.; Khaled, A. Al Resilient Supplier Selection and Optimal Order Allocation under Disruption Risks. Int. J. Prod. Econ. 2019, 213, 124–137. [Google Scholar] [CrossRef]
- Dickson, G.W. An Analysis of Vendor Selection Systems and Decisions. J. Purch. 1966, 2, 5–17. [Google Scholar] [CrossRef]
- Weber, C.A.; Current, J.R.; Benton, W.C. Vendor Selection Criteria and Methods. Eur. J. Oper. Res. 1991, 50, 2–18. [Google Scholar] [CrossRef]
- Hong, J.D.; Hayya, J.C. Just-In-Time Purchasing: Single or Multiple Sourcing? Int. J. Prod. Econ. 1992, 27, 175–181. [Google Scholar] [CrossRef]
- Wilson, E.J. The Relative Importance of Supplier Selection Criteria: A Review and Update. Int. J. Purch. Mater. Manag. 1994, 30, 34–41. [Google Scholar] [CrossRef]
- Swift, C.O. Preferences for Single Sourcing and Supplier Selection Criteria. J. Bus. Res. 1995, 32, 105–111. [Google Scholar] [CrossRef]
- Vonderembse, M.A.; Tracey, M. The Impact of Supplier Selection Criteria and Supplier Involvement on Manufacturing Performance. J. Supply Chain Manag. 1999, 35, 33–39. [Google Scholar] [CrossRef]
- Ghodsypour, S.H.; O’Brien, C. The Total Cost of Logistics in Supplier Selection, under Conditions of Multiple Sourcing, Multiple Criteria and Capacity Constraint. Int. J. Prod. Econ. 2001, 73, 15–27. [Google Scholar] [CrossRef]
- Minner, S. Multiple-Supplier Inventory Models in Supply Chain Management: A Review. Int. J. Prod. Econ. 2003, 81–82, 265–279. [Google Scholar] [CrossRef]
- Ho, W.; Xu, X.; Dey, P.K. Multi-Criteria Decision Making Approaches for Supplier Evaluation and Selection: A Literature Review. Eur. J. Oper. Res. 2010, 202, 16–24. [Google Scholar] [CrossRef]
- Chang, B.; Chang, C.W.; Wu, C.H. Fuzzy DEMATEL Method for Developing Supplier Selection Criteria. Expert Syst. Appl. 2011, 38, 1850–1858. [Google Scholar] [CrossRef]
- Kazemi, N.; Ehsani, E.; Glock, C.H.; Schwindl, K. A Mathematical Programming Model for a Multi-Objective Supplier Selection and Order Allocation Problem with Fuzzy Objectives. Int. J. Serv. Oper. Manag. 2015, 21, 435. [Google Scholar] [CrossRef]
- Seuring, S. A Review of Modeling Approaches for Sustainable Supply Chain Management. Decis. Support Syst. 2013, 54, 1513–1520. [Google Scholar] [CrossRef]
- Lee, A.H.I.; Kang, H.Y.; Hsu, C.F.; Hung, H.C. A Green Supplier Selection Model for High-Tech Industry. Expert Syst. Appl. 2009, 36, 7917–7927. [Google Scholar] [CrossRef]
- Amindoust, A.; Ahmed, S.; Saghafinia, A.; Bahreininejad, A. Sustainable Supplier Selection: A Ranking Model Based on Fuzzy Inference System. Appl. Soft Comput. 2012, 12, 1668–1677. [Google Scholar] [CrossRef]
- Govindan, K.; Sivakumar, R. Green Supplier Selection and Order Allocation in a Low-Carbon Paper Industry: Integrated Multi-Criteria Heterogeneous Decision-Making and Multi-Objective Linear Programming Approaches. Ann. Oper. Res. 2016, 238, 243–276. [Google Scholar] [CrossRef]
- Mohammed, A.; Setchi, R.; Filip, M.; Harris, I.; Li, X. An Integrated Methodology for a Sustainable Two-Stage Supplier Selection and Order Allocation Problem. J. Clean. Prod. 2018, 192, 99–114. [Google Scholar] [CrossRef]
- Lo, H.W.; Liou, J.J.H.; Wang, H.S.; Tsai, Y.S. An Integrated Model for Solving Problems in Green Supplier Selection and Order Allocation. J. Clean. Prod. 2018, 190, 339–352. [Google Scholar] [CrossRef]
- Gören, H.G. A Decision Framework for Sustainable Supplier Selection and Order Allocation with Lost Sales. J. Clean. Prod. 2018, 183, 1156–1169. [Google Scholar] [CrossRef]
- Memari, A.; Dargi, A.; Akbari Jokar, M.R.; Ahmad, R.; Abdul Rahim, A.R. Sustainable Supplier Selection: A Multi-Criteria Intuitionistic Fuzzy TOPSIS Method. J. Manuf. Syst. 2019, 50, 9–24. [Google Scholar] [CrossRef]
- Khoshfetrat, S.; Rahiminezhad Galankashi, M.; Almasi, M. Sustainable Supplier Selection and Order Allocation: A Fuzzy Approach. Eng. Optim. 2020, 52, 1494–1507. [Google Scholar] [CrossRef]
- Tirkolaee, E.B.; Mardani, A.; Dashtian, Z.; Soltani, M.; Weber, G.-W. A Novel Hybrid Method Using Fuzzy Decision Making and Multi-Objective Programming for Sustainable-Reliable Supplier Selection in Two-Echelon Supply Chain Design. J. Clean. Prod. 2020, 250, 119517. [Google Scholar] [CrossRef]
- Alavi, B.; Tavana, M.; Mina, H. A Dynamic Decision Support System for Sustainable Supplier Selection in Circular Economy. Sustain. Prod. Consum. 2021, 27, 905–920. [Google Scholar] [CrossRef]
- Zhou, X.; Xu, Z. An Integrated Sustainable Supplier Selection Approach Based on Hybrid Information Aggregation. Sustainability 2018, 10, 2543. [Google Scholar] [CrossRef]
- Hoseini, S.A.; Fallahpour, A.; Wong, K.Y.; Mahdiyar, A.; Saberi, M.; Durdyev, S. Sustainable Supplier Selection in Construction Industry through Hybrid Fuzzy-Based Approaches. Sustainability 2021, 13, 1413. [Google Scholar] [CrossRef]
- Boz, E.; Çizmecioğlu, S.; Çalık, A. A Novel MCDM Approach for Sustainable Supplier Selection in Healthcare System in the Era of Logistics 4.0. Sustainability 2022, 14, 13839. [Google Scholar] [CrossRef]
- Zhang, J.; Yang, D.; Li, Q.; Lev, B.; Ma, Y. Research on Sustainable Supplier Selection Based on the Rough DEMATEL and FVIKOR Methods. Sustainability 2020, 13, 88. [Google Scholar] [CrossRef]
- Chai, J.; Liu, J.N.K.; Ngai, E.W.T. Application of Decision-Making Techniques in Supplier Selection: A Systematic Review of Literature. Expert Syst. Appl. 2013, 40, 3872–3885. [Google Scholar] [CrossRef]
- Awasthi, A.; Chauhan, S.S.; Goyal, S.K. A Fuzzy Multicriteria Approach for Evaluating Environmental Performance of Suppliers. Int. J. Prod. Econ. 2010, 126, 370–378. [Google Scholar] [CrossRef]
- Büyüközkan, G.; Çifçi, G. A Novel Hybrid MCDM Approach Based on Fuzzy DEMATEL, Fuzzy ANP and Fuzzy TOPSIS to Evaluate Green Suppliers. Expert Syst. Appl. 2012, 39, 3000–3011. [Google Scholar] [CrossRef]
- Freeman, J.; Chen, T. Green Supplier Selection Using an AHP-Entropy-TOPSIS Framework. Supply Chain Manag. 2015, 20, 327–340. [Google Scholar] [CrossRef]
- Luthra, S.; Govindan, K.; Kannan, D.; Mangla, S.K.; Garg, C.P. An Integrated Framework for Sustainable Supplier Selection and Evaluation in Supply Chains. J. Clean. Prod. 2017, 140, 1686–1698. [Google Scholar] [CrossRef]
- Yadavalli, V.S.; Darbari, J.D.; Bhayana, N.; Jha, P.C.; Agarwal, V. An Integrated Optimization Model for Selection of Sustainable Suppliers Based on Customers’ Expectations. Oper. Res. Perspect. 2019, 6, 100113. [Google Scholar] [CrossRef]
- Mohammed, A.; Harris, I.; Govindan, K. A Hybrid MCDM-FMOO Approach for Sustainable Supplier Selection and Order Allocation. Int. J. Prod. Econ. 2019, 217, 171–184. [Google Scholar] [CrossRef]
- Rabieh, M.; Rafsanjani, A.F.; Babaei, L.; Esmaeili, M. Sustainable Supplier Selection and Order Allocation: An Integrated Delphi Method, Fuzzy TOPSIS, and Multi-Objective Programming Model. Sci. Iran. 2019, 26, 2524–2540. [Google Scholar] [CrossRef]
- Okwu, M.O.; Tartibu, L.K. Sustainable Supplier Selection in the Retail Industry: A TOPSIS- and ANFIS-Based Evaluating Methodology. Int. J. Eng. Bus. Manag. 2020, 12, 184797901989954. [Google Scholar] [CrossRef]
- Faez, F.; Ghodsypour, S.H.; O’Brien, C. Vendor Selection and Order Allocation Using an Integrated Fuzzy Case-Based Reasoning and Mathematical Programming Model. Int. J. Prod. Econ. 2009, 121, 395–408. [Google Scholar] [CrossRef]
- Nazari-Shirkouhi, S.; Shakouri, H.; Javadi, B.; Keramati, A. Supplier Selection and Order Allocation Problem Using a Two-Phase Fuzzy Multi-Objective Linear Programming. Appl. Math. Model. 2013, 37, 9308–9323. [Google Scholar] [CrossRef]
- Torabi, S.A.; Baghersad, M.; Mansouri, S.A. Resilient Supplier Selection and Order Allocation under Operational and Disruption Risks. Transp. Res. Part E Logist. Transp. Rev. 2015, 79, 22–48. [Google Scholar] [CrossRef]
- Çebi, F.; Otay, İ. A Two-Stage Fuzzy Approach for Supplier Evaluation and Order Allocation Problem with Quantity Discounts and Lead Time. Inf. Sci. 2016, 339, 143–157. [Google Scholar] [CrossRef]
- Bodaghi, G.; Jolai, F.; Rabbani, M. An Integrated Weighted Fuzzy Multi-Objective Model for Supplier Selection and Order Scheduling in a Supply Chain. Int. J. Prod. Res. 2018, 56, 3590–3614. [Google Scholar] [CrossRef]
- Azadnia, A.H.; Saman, M.Z.M.; Wong, K.Y. Sustainable Supplier Selection and Order Lot-Sizing: An Integrated Multi-Objective Decision-Making Process. Int. J. Prod. Res. 2015, 53, 383–408. [Google Scholar] [CrossRef]
- Hamdan, S.; Cheaitou, A. Supplier Selection and Order Allocation with Green Criteria: An MCDM and Multi-Objective Optimization Approach. Comput. Oper. Res. 2017, 81, 282–304. [Google Scholar] [CrossRef]
- Moheb-Alizadeh, H.; Handfield, R. Sustainable Supplier Selection and Order Allocation: A Novel Multi-Objective Programming Model with a Hybrid Solution Approach. Comput. Ind. Eng. 2019, 129, 192–209. [Google Scholar] [CrossRef]
- You, S.-Y.; Zhang, L.-J.; Xu, X.-G.; Liu, H.-C. A New Integrated Multi-Criteria Decision Making and Multi-Objective Programming Model for Sustainable Supplier Selection and Order Allocation. Symmetry 2020, 12, 302. [Google Scholar] [CrossRef]
- Beiki, H.; Mohammad Seyedhosseini, S.; Ponkratov, V.V.; Zekiy, A.O.; Ivanov, S.A. Addressing a Sustainable Supplier Selection and Order Allocation Problem by an Integrated Approach: A Case of Automobile Manufacturing. J. Ind. Prod. Eng. 2021, 38, 239–253. [Google Scholar] [CrossRef]
- Rashidi, K.; Noorizadeh, A.; Kannan, D.; Cullinane, K. Applying the Triple Bottom Line in Sustainable Supplier Selection: A Meta-Review of the State-of-the-Art. J. Clean. Prod. 2020, 269, 122001. [Google Scholar] [CrossRef]
- Rajesh, R.; Ravi, V. Supplier Selection in Resilient Supply Chains: A Grey Relational Analysis Approach. J. Clean. Prod. 2015, 86, 343–359. [Google Scholar] [CrossRef]
- Mohammed, A.; Harris, I.; Soroka, A.; Nujoom, R. A Hybrid MCDM-Fuzzy Multi-Objective Programming Approach for a G-Resilient Supply Chain Network Design. Comput. Ind. Eng. 2019, 127, 297–312. [Google Scholar] [CrossRef]
- Yavari, M.; Zaker, H. An Integrated Two-Layer Network Model for Designing a Resilient Green-Closed Loop Supply Chain of Perishable Products under Disruption. J. Clean. Prod. 2019, 230, 198–218. [Google Scholar] [CrossRef]
- Xiong, L.; Zhong, S.; Liu, S.; Zhang, X.; Li, Y. An Approach for Resilient-Green Supplier Selection Based on WASPAS, BWM, and TOPSIS under Intuitionistic Fuzzy Sets. Math. Probl. Eng. 2020, 2020, 1761893. [Google Scholar] [CrossRef]
- Liaqait, R.A.; Warsi, S.S.; Zahid, T.; Ghafoor, U.; Ahmad, M.S.; Selvaraj, J. A Decision Framework for Solar PV Panels Supply Chain in Context of Sustainable Supplier Selection and Order Allocation. Sustainability 2021, 13, 13216. [Google Scholar] [CrossRef]
- Liaqait, R.A.; Warsi, S.S.; Agha, M.H.; Zahid, T.; Becker, T. A Multi-Criteria Decision Framework for Sustainable Supplier Selection and Order Allocation Using Multi-Objective Optimization and Fuzzy Approach. Eng. Optim. 2022, 54, 928–948. [Google Scholar] [CrossRef]
- Sen, D.K.; Datta, S.; Mahapatra, S.S. A TODIM-Based Decision Support Framework for G-Resilient Supplier Selection in Fuzzy Environment. Asia-Pac. J. Oper. Res. 2016, 33, 1650033. [Google Scholar] [CrossRef]
- Amindoust, A. A Resilient-Sustainable Based Supplier Selection Model Using a Hybrid Intelligent Method. Comput. Ind. Eng. 2018, 126, 122–135. [Google Scholar] [CrossRef]
- Jabbarzadeh, A.; Fahimnia, B.; Sabouhi, F. Resilient and Sustainable Supply Chain Design: Sustainability Analysis under Disruption Risks. Int. J. Prod. Res. 2018, 56, 5945–5968. [Google Scholar] [CrossRef]
- Fallahpour, A.; Nayeri, S.; Sheikhalishahi, M.; Wong, K.Y.; Tian, G.; Fathollahi-Fard, A.M. A Hyper-Hybrid Fuzzy Decision-Making Framework for the Sustainable-Resilient Supplier Selection Problem: A Case Study of Malaysian Palm Oil Industry. Environ. Sci. Pollut. Res. 2021, 1–21. [Google Scholar] [CrossRef]
- Fazlollahtabar, H.; Kazemitash, N. Design of Fazl-Tash Novel Method for Sustainable Resilient Comprehensive Supplier Selection Problem. Kybernetes 2022, 51, 275–301. [Google Scholar] [CrossRef]
- Mahmoudi, A.; Javed, S.A.; Mardani, A. Gresilient Supplier Selection through Fuzzy Ordinal Priority Approach: Decision-Making in Post-COVID Era. Oper. Manag. Res. 2022, 15, 208–232. [Google Scholar] [CrossRef]
- Forghani, A.; Sadjadi, S.J.; Farhang Moghadam, B. A Supplier Selection Model in Pharmaceutical Supply Chain Using PCA, Z-TOPSIS and MILP: A Case Study. PLoS ONE 2018, 13, e0201604. [Google Scholar] [CrossRef]
- Chen, C.-T. Extensions of the TOPSIS for Group Decision-Making under Fuzzy Environment. Fuzzy Sets Syst. 2000, 114, 1–9. [Google Scholar] [CrossRef]
- Mavrotas, G.; Florios, K. An Improved Version of the Augmented ε-Constraint Method (AUGMECON2) for Finding the Exact Pareto Set in Multi-Objective Integer Programming Problems. Appl. Math. Comput. 2013, 219, 9652–9669. [Google Scholar] [CrossRef]
- Mavrotas, G. Effective Implementation of the ε-Constraint Method in Multi-Objective Mathematical Programming Problems. Appl. Math. Comput. 2009, 213, 455–465. [Google Scholar] [CrossRef]
- Diakoulaki, D.; Mavrotas, G.; Papayannakis, L. Determining Objective Weights in Multiple Criteria Problems: The Critic Method. Comput. Oper. Res. 1995, 22, 763–770. [Google Scholar] [CrossRef]
- Resat, H.G.; Turkay, M. Design and Operation of Intermodal Transportation Network in the Marmara Region of Turkey. Transp. Res. Part E Logist. Transp. Rev. 2015, 83, 16–33. [Google Scholar] [CrossRef]






| Research Publication | Sustainability Criteria | Resilience Criteria | SS Technique(s) | OA Technique(s) | Application Case Study | ||
|---|---|---|---|---|---|---|---|
| Economic | Environment | Social | |||||
| Rajesh and Ravi [57] | ✓ | GRA, AHP, ANP | Electronics devices manufacturing industry | ||||
| Sen et al. [63] | ✓ | ✓ | TODIM | Numerical problem | |||
| Amindoust [64] | ✓ | ✓ | ✓ | ✓ | FIS, AR (Assurance Region) DEA | Alloy manufacturing industry | |
| Jabbarzadeh et al. [65] | ✓ | ✓ | ✓ | ✓ | Stochastic bi-objective optimization | Plastic goods manufacturing industry | |
| Mohammed et al. [58] | ✓ | ✓ | ✓ | Fuzzy AHP, TOPSIS | Fuzzy multi-objective programming | Food supply chain | |
| Hosseini et al. [10] | ✓ | ✓ | Stochastic bi-objective mixed-integer programming | Numerical problem | |||
| Yavari and Zaker [59] | ✓ | ✓ | ✓ | Mixed-integer linear programming | Dairy supply chain | ||
| Fallahpour et al. [66] | ✓ | ✓ | ✓ | ✓ | Fuzzy DEMATEL, Fuzzy ANP, Fuzzy BWM, FIS | Palm oil industry | |
| Fazlollahtabar and Kazemitash [67] | ✓ | ✓ | ✓ | ✓ | Authors’ custom technique, DEA | Electrical equipment manufacturing industry | |
| Mahmoudi et al. [68] | ✓ | ✓ | Fuzzy Ordinal Priority Approach (OPA) | Numerical problem | |||
| This research work | ✓ | ✓ | ✓ | ✓ | Fuzzy AHP, Fuzzy TOPSIS | Fuzzy multi-objective mixed-integer nonlinear programming | Pharmaceutical industry |
| Criteria | Global Weights | Sub-Criteria | Local Weights | Ranking |
|---|---|---|---|---|
| Economic | 0.66 | Product Price | 0.02 | 5 |
| Payment Terms | 0.02 | 5 | ||
| Product Quality | 0.03 | 4 | ||
| Use of Technology | 0.03 | 4 | ||
| Volume Flexibility | 0.07 | 3 | ||
| Vendor’s Reputation | 0.07 | 3 | ||
| Responsiveness | 0.12 | 2 | ||
| Product Mix | 0.15 | 1 | ||
| Past Business | 0.15 | 1 | ||
| Environment | 0.08 | Environmental Management System | 0.01 | 3 |
| Energy Consumption | 0.02 | 2 | ||
| Waste Management System | 0.02 | 2 | ||
| Innovative Capability | 0.03 | 1 | ||
| Social | 0.16 | Employee Health & Safety | 0.01 | 3 |
| Staff Personal & Technical Development | 0.02 | 2 | ||
| Information Disclosure | 0.13 | 1 | ||
| Resilience | 0.1 | Robustness | 0.03 | 1 |
| Agility | 0.02 | 2 | ||
| Leanness | 0.02 | 2 | ||
| Flexibility | 0.03 | 1 |
| Supplier | Economic Criteria | Environment Criteria | Social Criteria | Resilience Criteria | Overall Closeness Coefficient | Ranking |
|---|---|---|---|---|---|---|
| Supplier 1 | 0.69 | 0.12 | 0.36 | 0.15 | 0.68 | 1 |
| Supplier 2 | 0.68 | 0.16 | 0.14 | 0.15 | 0.648 | 2 |
| Supplier 3 | 0.64 | 0.23 | 0.54 | 0.92 | 0.567 | 3 |
| Supplier 4 | 0.5 | 0.3 | 0.68 | 0.61 | 0.421 | 4 |
| Supplier 5 | 0.2 | 0.87 | 0.86 | 0.42 | 0.268 | 5 |
| Time Period | Objective Function | Ideal Solution |
|---|---|---|
| t1 | TC | $91,136,983.38 |
| TTT | 621.6 h | |
| EI | 750,915.35 g | |
| AQL | 18,680.02 kg | |
| TVSP | 117,241.22 | |
| t2 | TC | $93,435,628.21 |
| TTT | 645.3 h | |
| EI | 892,574.29 g | |
| AQL | 18,721.19 kg | |
| TVSP | 116,272.51 | |
| t3 | TC | $95,265,437.07 |
| TTT | 634.2 h | |
| EI | 957,297.42 g | |
| AQL | 19,938.52 kg | |
| TVSP | 117,252.96 | |
| t4 | TC | $96,521,876.81 |
| TTT | 655.7 h | |
| EI | 869,374.61 g | |
| AQL | 19,132.52 kg | |
| TVSP | 119,935.22 |
| Time Period | Objective Function | TC | TTT | EI | AQL | TVSP |
|---|---|---|---|---|---|---|
| t1 | TC | 92,804,282.45 | 823.33 | 1,755,576.8 | 18,475 | 105,930.56 |
| TTT | 93,631,359.24 | 608.86 | 849,670.38 | 19,475 | 119,085.76 | |
| EI | 93,631,359.24 | 608.86 | 849,670.38 | 19,475 | 119,085.76 | |
| AQL | 93,631,340.95 | 608.85 | 849,652.81 | 19,475 | 119,085.76 | |
| TVSP | 95,162,050.42 | 611.33 | 850,116.42 | 18,975 | 119,485.76 | |
| t2 | TC | 91,254,980.23 | 797.25 | 1,564,291.6 | 18,356 | 143,597.22 |
| TTT | 93,473,964.17 | 657.61 | 873,693.43 | 18,929 | 116,293.91 | |
| EI | 93,912,579.05 | 629.43 | 865,298.66 | 19,574 | 116,369.32 | |
| AQL | 93,624,579.66 | 602.43 | 869,764.34 | 19,578 | 116,297.49 | |
| TVSP | 97,253,427.49 | 638.29 | 868,265.55 | 19,649 | 115,679.64 | |
| t3 | TC | 92,673,456.22 | 643.53 | 1,427,941.3 | 19,246 | 152,457.87 |
| TTT | 95,876,521.09 | 687.47 | 942,654.39 | 19,925 | 117,562.82 | |
| EI | 97,648,761.22 | 678.32 | 956,482.21 | 19,643 | 117,465.97 | |
| AQL | 95,790,352.62 | 654.91 | 954,278.23 | 19,587 | 117,790.11 | |
| TVSP | 96,542,752.79 | 667.01 | 957,267.25 | 19,647 | 117,025.09 | |
| t4 | TC | 97,825,790.25 | 686.38 | 1,374,825.2 | 19,835 | 137,923.34 |
| TTT | 96,257,860.29 | 652.71 | 868,734.56 | 19,897 | 116,432.66 | |
| EI | 96,843,789.34 | 652.82 | 873,484.43 | 19,642 | 119,843.21 | |
| AQL | 96,894,392.55 | 655.72 | 862,564.52 | 19,528 | 119,532.62 | |
| TVSP | 96,654,872.46 | 679.31 | 865,782.37 | 19,874 | 119,376.01 |
| Objective Function | t1 | t2 | t3 | t4 | ||||
|---|---|---|---|---|---|---|---|---|
| Max | Min | Max | Min | Max | Min | Max | Min | |
| TC | 95,162,050.42 | 92,804,282.45 | 97,253,427.49 | 91,254,980.23 | 9,7648,761.22 | 92,673,456.22 | 97,825,790.25 | 962,57,860.29 |
| TTT | 823.33 | 608.85 | 797.25 | 602.43 | 687.47 | 643.53 | 686.38 | 652.71 |
| EI | 1,755,576.8 | 849,652.81 | 1,564,291.6 | 865,298.66 | 1,427,941.3 | 942,654.39 | 1,374,825.2 | 862,564.52 |
| AQL | 19,475 | 18475 | 19,649 | 18,356 | 19,647 | 19,246 | 19,897 | 19,528 |
| TVSP | 119,485.76 | 105,930.56 | 143,597.22 | 116,293.91 | 152,457.87 | 117,025.09 | 137,923.34 | 116,432.66 |
| Time Period | ε-Values | ||||
|---|---|---|---|---|---|
| ε2 | ε3 | ε4 | ε5 | ||
| 1 | t1 | 608.85 | 849,852.81 | 18,475 | 105,930.56 |
| t2 | 716.09 | 849,652.71 | 18,425 | 109,831.37 | |
| t3 | 823.33 | 849,652.21 | 18,375 | 110,718.26 | |
| t4 | 608.85 | 1,302,614.8 | 18,475 | 115,701.11 | |
| 2 | t1 | 608.85 | 1,302,614.8 | 18,375 | 105,930.16 |
| t2 | 716.09 | 849,652.81 | 19,575 | 108,921.84 | |
| t3 | 823.33 | 849,652.81 | 17,965 | 112,222.01 | |
| t4 | 608.85 | 849,752.81 | 17,985 | 117,728.19 | |
| 3 | t1 | 608.85 | 1,302,614.8 | 18,355 | 105,930.06 |
| t2 | 716.09 | 859,252.81 | 18,925 | 111,392.11 | |
| t3 | 823.33 | 889,652.61 | 18,765 | 112,421.17 | |
| t4 | 608.85 | 819,652.01 | 19,971 | 116,133.15 | |
| 4 | t1 | 608.85 | 859,652.81 | 19,975 | 105,930.06 |
| t2 | 823.33 | 846,652.91 | 19,673 | 111,929.72 | |
| t3 | 608.85 | 849,752.81 | 18,455 | 114,441.06 | |
| t4 | 823.33 | 1,302,614.8 | 19,415 | 115,792.19 | |
| 5 | t1 | 823.33 | 1,302,614.8 | 19,815 | 105,930.72 |
| t2 | 608.85 | 849,652.33 | 18,415 | 109,431.82 | |
| t3 | 823.33 | 847,652.61 | 19,121 | 112,416.15 | |
| t4 | 608.85 | 845,652.09 | 18,415 | 115,719.82 | |
| 6 | t1 | 608.85 | 849,652.81 | 19,415 | 105,930.28 |
| t2 | 608.85 | 849,752.91 | 19,411 | 106,931.65 | |
| t3 | 716.09 | 848,652.29 | 18,471 | 114,563.12 | |
| t4 | 823.33 | 849,752.81 | 19,471 | 115,708.11 | |
| 7 | t1 | 608.85 | 889,652.86 | 19,915 | 105,930.52 |
| t2 | 716.09 | 848,652.81 | 19,915 | 105,930.86 | |
| t3 | 823.33 | 889,652.88 | 19,915 | 112,518.15 | |
| t4 | 608.85 | 1,302,614.8 | 19,915 | 114,401.26 | |
| 8 | t1 | 823.33 | 1,755,576.8 | 18,915 | 105,930.26 |
| t2 | 608.85 | 849,652.86 | 19,975 | 107,531.52 | |
| t3 | 823.33 | 848,652.81 | 19,915 | 114,478.12 | |
| t4 | 608.85 | 889,652.97 | 19,414 | 117,719.11 | |
| 9 | t1 | 823.33 | 849,672.81 | 18,425 | 105,930.23 |
| t2 | 608.85 | 848,652.91 | 18,415 | 104,948.35 | |
| t3 | 823.33 | 859,652.88 | 19,371 | 114,545.11 | |
| t4 | 608.85 | 1,755,576.8 | 19,275 | 118,715.16 | |
| 10 | t1 | 823.33 | 1,755,576.8 | 18,415 | 105,930.15 |
| t2 | 608.85 | 849,652.86 | 18,585 | 110,943.54 | |
| t3 | 823.33 | 848,652.81 | 19,471 | 111,927.14 | |
| t4 | 608.85 | 839,672.69 | 19,475 | 117,934.29 | |
| Objective Function | Weight | |||
|---|---|---|---|---|
| t1 | t2 | t3 | t4 | |
| TC | 0.21 | 0.21 | 0.2 | 0.25 |
| TTT | 0.1 | 0.1 | 0.15 | 0.15 |
| EI | 0.1 | 0.1 | 0.17 | 0.12 |
| AQL | 0.25 | 0.22 | 0.2 | 0.18 |
| TVSP | 0.34 | 0.37 | 0.28 | 0.3 |
| Time Period | |||||
|---|---|---|---|---|---|
| t1 | t2 | t3 | t4 | ||
| CC | 1 | 0.944 | 0.742 | 0.961 | 0.958 |
| 2 | 0.885 | 0.692 | 0.838 | 0.974 | |
| 3 | 0.851 | 0.852 | 0.659 | 0.862 | |
| 4 | 0.788 | 0.952 | 0.271 | 0.681 | |
| CC | TC | TTT | EI | AQL | TVSP | |
|---|---|---|---|---|---|---|
| t1 | 0.944 | 93,224,195.91 | 736.22 | 849,670.38 | 18,564 | 108,357.88 |
| t2 | 0.952 | 94,678,327.81 | 699.13 | 887,235.25 | 19,741 | 112,319.02 |
| t3 | 0.961 | 92,675,287.52 | 647.02 | 957,162.45 | 19,623 | 115,791.21 |
| t4 | 0.974 | 96,589,852.26 | 691.72 | 878,519.31 | 19,738 | 117,301.06 |
Disclaimer/Publisher’s Note: The statements, opinions and data contained in all publications are solely those of the individual author(s) and contributor(s) and not of MDPI and/or the editor(s). MDPI and/or the editor(s) disclaim responsibility for any injury to people or property resulting from any ideas, methods, instructions or products referred to in the content. |
© 2023 by the authors. Licensee MDPI, Basel, Switzerland. This article is an open access article distributed under the terms and conditions of the Creative Commons Attribution (CC BY) license (https://creativecommons.org/licenses/by/4.0/).
Share and Cite
Kayani, S.A.; Warsi, S.S.; Liaqait, R.A. A Smart Decision Support Framework for Sustainable and Resilient Supplier Selection and Order Allocation in the Pharmaceutical Industry. Sustainability 2023, 15, 5962. https://doi.org/10.3390/su15075962
Kayani SA, Warsi SS, Liaqait RA. A Smart Decision Support Framework for Sustainable and Resilient Supplier Selection and Order Allocation in the Pharmaceutical Industry. Sustainability. 2023; 15(7):5962. https://doi.org/10.3390/su15075962
Chicago/Turabian StyleKayani, Saheeb Ahmed, Salman Sagheer Warsi, and Raja Awais Liaqait. 2023. "A Smart Decision Support Framework for Sustainable and Resilient Supplier Selection and Order Allocation in the Pharmaceutical Industry" Sustainability 15, no. 7: 5962. https://doi.org/10.3390/su15075962
APA StyleKayani, S. A., Warsi, S. S., & Liaqait, R. A. (2023). A Smart Decision Support Framework for Sustainable and Resilient Supplier Selection and Order Allocation in the Pharmaceutical Industry. Sustainability, 15(7), 5962. https://doi.org/10.3390/su15075962

