Identifying and Predicting Trends of Disruptive Technologies: An Empirical Study Based on Text Mining and Time Series Forecasting
Abstract
1. Introduction
2. Literature Review
3. Methodology
3.1. Date Set Construction
3.2. Text Data Cleaning and Preprocessing
3.3. Disruptive Technology Topics Identification Based on LDA2Vec
3.3.1. LDA Topic Vector Construction
3.3.2. Word2Vec Word Vector Construction
3.3.3. Feature Vector Fusion
3.3.4. Technical Topic Clustering
3.4. Disruptive Technology Topics Measurement Index Determination
3.4.1. The Novelty of the Topic
3.4.2. Technical Breakthrough
3.4.3. Potential Scientific Impact
3.4.4. Disruptive Technology Topics Detection Formula
3.5. Disruptive Technology Topics Trend Prediction
- (1)
- In the process of using the LDA model to identify topics, the annual probability distribution of each topic is obtained through a custom function, thereby obtaining the topic change time series data.
- (2)
- Plot the data and observe whether it is a stationary time series. For non-stationary time series, perform a d-order difference operation to convert it into a stationary time series. If it is a stationary series, use the ARMA model directly.
- (3)
- After the second step, a stationary time series has been obtained. To obtain the autocorrelation coefficient ACF and partial autocorrelation coefficient PACF of the stationary time series, the optimal order and number of orders are obtained through analysis of the autocorrelation graph and partial autocorrelation graph.
- (4)
- Construct the ARIMA model with the parameters obtained above and perform a residual test on the model to verify that the obtained model is consistent with the observed data characteristics. If it is not consistent, return to step three to adjust the parameters again.
4. Experiment and Analysis
4.1. Data Collection and Preprocessing
4.2. Disruptive Technology Topics Identification
4.3. Trend Prediction of Disruptive Technology Topics
4.4. Results and Discussion
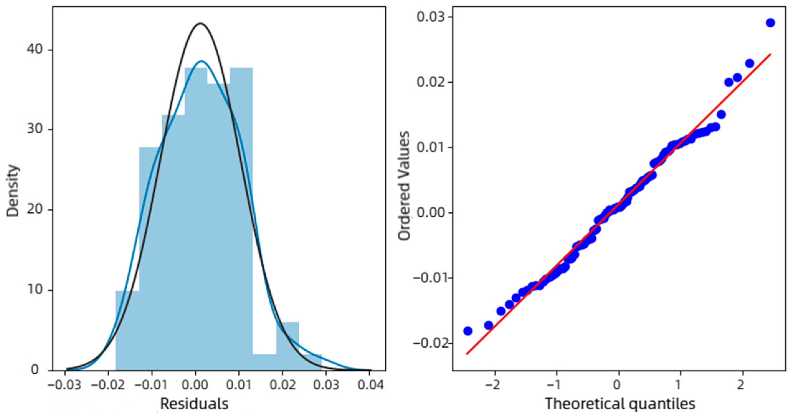
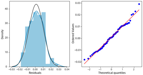
4.5. Result Validity Analysis
5. Conclusions
5.1. Possible Research Contributions
5.2. Research Shortcomings and Future Research Directions
Author Contributions
Funding
Institutional Review Board Statement
Informed Consent Statement
Data Availability Statement
Conflicts of Interest
References
- Schmidthuber, L.; Maresch, D.; Ginner, M. Disruptive technologies and abundance in the service sector—Toward a refined technology acceptance model. Technol. Forecast. Soc. Chang. 2020, 155, 119328. [Google Scholar] [CrossRef]
- Nagy, D.; Schuessler, J.; Dubinsky, A. Defining and identifying disruptive innovations. Ind. Mark. Manag. 2016, 57, 119–126. [Google Scholar] [CrossRef]
- Christensen, C. The Innovator’s Dilemma: When New Technologies Cause Great Firms to Fail; Harvard Business School Press: Boston, MA, USA, 1997; Volume 4, pp. 15–23. [Google Scholar]
- Krotov, V.; Dalton, C.M. Predicting the future of disruptive technologies: The method of alternative histories. Bus. Horiz. 2019, 62, 695–705. [Google Scholar] [CrossRef]
- Müller, J.M.; Kunderer, R. Ex-Ante Prediction of Disruptive Innovation: The Case of Battery Technologies. Sustainability 2019, 11, 5229. [Google Scholar] [CrossRef]
- Speight, V.; Caffoor, Z.; Boxall, J. Briefing: Disruptive socio-technical solutions to drive re-visualisation of water service provision. Proc. Inst. Civ. Eng. Water Manage. 2017, 170, 111–114. [Google Scholar]
- Valle, S.; Vázquez-Bustelo, D. Concurrent engineering performance: Incremental versus radical innovation. Int. J. Prod. Econ. 2009, 119, 136–148. [Google Scholar] [CrossRef]
- Blume, M.; Oberländer, A.; Röglinger, M. Ex Ante assessment of disruptive threats: Identifying relevant threats before one is disrupted. Technol. Forecast. Soc. 2020, 158, 120103. [Google Scholar] [CrossRef]
- Kilkki, K.; Mantyla, M.; Karhu, K. A disruption framework. Technol. Forecast. Soc. 2018, 129, 275–284. [Google Scholar] [CrossRef]
- Cavazza, B.; Souza, T.; Gandia, R. Innovation Radar for Disruptive Technology Insertion: The Case of Autonomous Vehicles in Brazil and France. Int. J. Automot. Technol. Manag. 2021, 21, 53–74. [Google Scholar] [CrossRef]
- Jia, W.; Xie, Y.; Zhao, Y. Research on disruptive technology recognition of China’s electronic information and communication industry based on patent influence. J. Glob. Inf. Manag. 2021, 29, 148–165. [Google Scholar] [CrossRef]
- Wang, J.; Hsu, C.C. A topic-based patent analytics approach for exploring technological trends in smart manufacturing. J. Manuf. Technol. Manag. 2021, 32, 110–135. [Google Scholar] [CrossRef]
- Zhang, Y.; Zhang, G.; Chen, H.; Porter, A.L.; Zhu, D.; Lu, J. Topic analysis and forecasting for science, technology and innovation: Methodology with a case study focusing on big data research. Technol. Forecast. Soc. Chang. 2016, 105, 179–191. [Google Scholar] [CrossRef]
- Liu, X.; Wang, X.; Lyu, L.; Wang, Y. Identifying disruptive technologies by integrating multi-source data. Scientometrics 2022, 127, 5325–5351. [Google Scholar] [CrossRef]
- Yoon, B.; Phaal, R.; Probert, D. Morphology analysis for technology road mapping: Application of text mining. R&D Manag. 2010, 38, 51–68. [Google Scholar]
- Momeni, A.; Rost, K. Identification and monitoring of possible disruptive technologies by patent-development paths and topic modeling. Technol. Forecast. Soc. 2016, 104, 16–29. [Google Scholar] [CrossRef]
- Dotsika, F.; Watkins, A. Identifying potentially disruptive trends by means of keyword network analysis. Technol. Forecast. Soc. 2017, 119, 114–127. [Google Scholar] [CrossRef]
- Yoon, B.; Park, Y. A text-mining-based patent network: Analytical tool for high-technology trend. J. High Technol. Manag. Res. 2004, 15, 37–50. [Google Scholar] [CrossRef]
- Sun, Y.; Wang, L.; Sun, Z. Research on the connotation and selection of disruptive technologies that trigger industrial change. China Eng. Sci. 2017, 19, 9–16. [Google Scholar]
- Porter, A.; Ashton, W.; Clar, G. Technology futures analysis: Toward integration of the field and new methods. Technol. Forecast. Soc. 2004, 71, 287–303. [Google Scholar]
- Li, X.; Xie, Q.; Daim, T. Forecasting technology trends using text mining of the gaps between science and technology: The case of perovskite solar cell technology. Technol. Forecast. Soc. 2019, 22, 78–85. [Google Scholar] [CrossRef]
- Tong, Y.; Liu, J.; Yu, L.; Zhang, L.; Sun, L.; Li, W.; Ning, X.; Xu, J.; Qin, H.; Cai, Q. Technology investigation on time series classification and prediction. PeerJ Comput. Sci. 2022, 8, e982. [Google Scholar] [CrossRef] [PubMed]
- Jiang, W.; Zhang, N.; Xue, X.; Xu, Y.; Zhou, J.; Wang, X. Intelligent Deep Learning Method for Forecasting the Health Evolution Trend of Aero-Engine with Dispersion Entropy-Based Multi-Scale Series Aggregation and LSTM Neural Network. IEEE Access 2020, 8, 34350–34361. [Google Scholar] [CrossRef]
- Li, X.; Xie, Q.; Huang, L. Identifying the Development Trends of Emerging Technologies Using Patent Analysis and Web News Data Mining: The Case of Perovskite Solar Cell Technology. IEEE Trans. Eng. Manag. 2022, 69, 2603–2618. [Google Scholar] [CrossRef]
- Barrow, D.K.; Crone, S.F. A comparison of AdaBoost algorithms for time series forecast combination. Int. J. Forecast. 2016, 32, 1103–1119. [Google Scholar] [CrossRef]
- Gao, Y.; Pan, J.; Ji, G.; Gao, F. A time-series modeling method based on the boosting gradient-descent theory. Sci. China Technol. Sci. 2011, 54, 1325–1337. [Google Scholar] [CrossRef]
- Hughes, S. A new model for identifying emerging technologies. J. Intell. Stud. Bus. 2017, 7, 79–86. [Google Scholar] [CrossRef]
- Adamuthe, A.; Thampi, G. Technology forecasting: A case study of computational technologies. Technol. Forecast. Soc. 2019, 143, 181–189. [Google Scholar] [CrossRef]
- Linton, J. Forecasting the market diffusion of disruptive and discontinuous innovation. IEEE Trans. Eng. Manag. 2002, 49, 365–374. [Google Scholar] [CrossRef]
- Wang, X.; Gao, M. A BERT-LDA based method for identifying key technologies and its empirical research: A case study of agricultural robots. Libr. Inf. Serv. 2021, 65, 114–125. [Google Scholar]
- Dahlin, K.; Behrens, D. When is an invention really radical? Defining and measuring technological radicalness. Res. Policy 2005, 34, 717–737. [Google Scholar] [CrossRef]
- Jia, W.; Wang, S.; Xie, Y.; Chen, Z.; Gong, K. Disruptive technology identification of intelligent logistics robots in AIoT industry: Based on attributes and functions analysis. Syst. Res. Behav. Sci. 2022, 39, 557–568. [Google Scholar] [CrossRef]
- Song, K.; Kim, K.; Lee, S. Identifying promising technologies using patents: A retrospective feature analysis and a prospective needs analysis on outlier patents. Technol. Forecast. Soc. 2018, 128, 118–132. [Google Scholar] [CrossRef]
- Li, J.; Xu, L.; Zhao, S. Research on the prediction and visualization of emerging theme trends of fund projects based on time series analysis and SVM model. Inf. Stud. Theory Appl. 2019, 42, 118–123. [Google Scholar]
- Gan, J.; Qi, Y. Selection of the Optimal Number of Topics for LDA Topic Model—Taking Patent Policy Analysis as an Example. Entropy 2021, 23, 1301. [Google Scholar] [CrossRef] [PubMed]
- O’callaghan, D.; Greene, D.; Carthy, J.; Cunningham, P. An analysis of the coherence of descriptors in topic modeling. Expert Syst. Appl. 2015, 42, 5645–5657. [Google Scholar] [CrossRef]
- Chuang, J.; Manning, C.D.; Heer, J. Termite: Visualization techniques for assessing textual topic models. Proc. Int. Work. Conf. Adv. Vis. Interfaces 2012, 5, 74–77. [Google Scholar]
- Sievert, C.; Shirley, K. LDAvis: A method for visualizing and interpreting topics. Proc. Int. Joint Conf. Nat. Lang. Process. 2014, 2, 63–72. [Google Scholar]
- Zhang, B.; Guo, D.; Peng, S. Research on the development trend and strategic countermeasures of China’s engineering technology and energy field in 2035. Strateg. Stud. CAE 2017, 19, 64–72. [Google Scholar]
- Wang, H.; Zhang, J.; Zhang, Y.; Zhu, C. Analysis of engineering technology needs for key industries and fields in the future: Taking the medical and energy fields as examples. Forum Sci. Technol. China 2022, 10, 31–41. [Google Scholar]







| Serial Number | Topic Characteristic Words | Topic Detection Value | Serial Number | Topic Characteristic Word | Topic Detection Value |
|---|---|---|---|---|---|
| Topic 1 | park, energy, dispatch, system optimization, efficiency, … | 0.831 | Topic 16 | hydrogen production, subsystem, electric energy, electrolysis, hydrogen gas, … | 0.937 |
| Topic 2 | energy management, internet, information, transmission, terminal, … | 0.931 | Topic 17 | maintenance, integrated, temperature sensor, centralized, adaptability, … | 0.863 |
| Topic 3 | organization, support, frame, activity, spring, … | 0.863 | Topic 18 | hydrogen storage, material, alloy, container, solid state, … | 0.916 |
| Topic 4 | energy storage, power, storage battery, capacitor, inductor, … | 0.963 | Topic 19 | electricity generation, generator, wind energy, wind power, wave, … | 0.949 |
| Topic 5 | optimization, model, coordination, algorithm, energy network, … | 0.863 | Topic 20 | hot dry rock, crack, reservoir, fluid, cleft, … | 0.927 |
| Topic 6 | power, voltage, test, threshold, current, … | 0.842 | Topic 21 | neutron, melting, valve, powder, raw material, … | 0.852 |
| Topic 7 | new energy, unit, power grid, electricity, capacity, … | 0.875 | Topic 22 | flexible, insulation, vacuum, magnetic field, coil, … | 0.876 |
| Topic 8 | fuel cell, nuclear pile, vehicle, dynamic battery, electrode, … | 0.921 | Topic 23 | internal combustion engine, cold water, screw, sleeve, slide rail, … | 0.891 |
| Topic 9 | evaluation, indicator, evaluation, analysis, planning, … | 0.869 | Topic 24 | solar energy, photovoltaic, electrolytic cell, battery, storage battery, … | 0.954 |
| Topic 10 | signal, sensor, monitoring, circuit, controller, … | 0.874 | Topic 25 | engine, three-way, guide tube, current guide, terminal, … | 0.832 |
| Topic 11 | data, distribution network, node, failure, database, … | 0.874 | Topic 26 | monitoring, cloud, platform, remote, sensing, … | 0.861 |
| Topic 12 | unit, direct current, transformer, bus, alternating current, … | 0.841 | Topic 27 | shell, laser, nuclear fusion, target, inertia, … | 0.943 |
| Topic 13 | biomass, boiler, box, particle, flue gas, generation, … | 0.932 | Topic 28 | prediction, neural network, probability distribution, error, sequence, … | 0.864 |
| Topic 14 | air, fuel, pipeline, separator, thermo-electricity, … | 0.859 | Topic 29 | region, catalyst, electrochemistry, activity, conductivity, … | 0.881 |
| Topic 15 | heat exchanger, heat pipe, heating, circulating pump, thermal efficiency, … | 0.838 | Topic 30 | subject, electricity use, module, battery pack, terminal plate, … | 0.859 |
| Serial Number | Topic Characteristic Words (TOP10) |
|---|---|
| Topic 2 | energy management, internet, information, transmission, terminal, user, intelligent, electric power, block, node |
| Topic 4 | energy storage, power, storage battery, capacitance, inductance, power plant, inverter, power supply, capacity, superconductor |
| Topic 8 | fuel cell, nuclear pile, vehicle, dynamic battery, electrode, air compressor, coolant, power, controller, unit |
| Topic 13 | biomass, boiler, box, particle, flue gas, generation, gas, feed, gasification, biomass energy |
| Topic 16 | hydrogen production, subsystem, electrical energy, electrolysis, hydrogen gas, carbon dioxide, oxygen, hydrogen energy, new energy, gas turbine |
| Topic 18 | hydrogen storage, material, alloy, container, solid state, hydrogen supply, hydrogen gas, composite material, organic, pillar |
| Topic 19 | electricity generation, generator, wind energy, wind power, wave, cable, power equipment, wind turbine, blade, air compression |
| Topic 20 | hot dry rock, crack, reservoir, fluid, cleft, cement, hydraulic, stratum, construction, horizontal well |
| Topic 24 | solar energy, photovoltaic, electrolytic cell, battery, storage battery, glass, relay, photothermal, back plate, temperature |
| Topic 27 | shell, laser, nuclear fusion, target, inertia, component, nuclear fission, constraint, plasma, core |
| Serial Number | Disruptive Technology Topics Name |
|---|---|
| Topic 2 | energy internet management technology |
| Topic 4 | energy storage technology |
| Topic 8 | fuel cell technology |
| Topic 13 | biomass energy utilization technology |
| Topic 16 | hydrogen production technology |
| Topic 18 | hydrogen storage technology |
| Topic 19 | offshore wind energy technology |
| Topic 20 | geothermal engineering technology |
| Topic 24 | photovoltaic solar energy technology |
| Topic 27 | nuclear energy and safety technology |
| Identification Method | Precision | Recall | F1 Value |
|---|---|---|---|
| LDA mode | 72.3 | 75.9 | 74.1 |
| LDA2Vec model | 82.1 | 85.3 | 83.7 |
| Improved LDA2Vec model | 87.4 | 89.6 | 88.5 |
Disclaimer/Publisher’s Note: The statements, opinions and data contained in all publications are solely those of the individual author(s) and contributor(s) and not of MDPI and/or the editor(s). MDPI and/or the editor(s) disclaim responsibility for any injury to people or property resulting from any ideas, methods, instructions or products referred to in the content. |
© 2023 by the authors. Licensee MDPI, Basel, Switzerland. This article is an open access article distributed under the terms and conditions of the Creative Commons Attribution (CC BY) license (https://creativecommons.org/licenses/by/4.0/).
Share and Cite
Xiang, M.; Fu, D.; Lv, K. Identifying and Predicting Trends of Disruptive Technologies: An Empirical Study Based on Text Mining and Time Series Forecasting. Sustainability 2023, 15, 5412. https://doi.org/10.3390/su15065412
Xiang M, Fu D, Lv K. Identifying and Predicting Trends of Disruptive Technologies: An Empirical Study Based on Text Mining and Time Series Forecasting. Sustainability. 2023; 15(6):5412. https://doi.org/10.3390/su15065412
Chicago/Turabian StyleXiang, Minhao, Dian Fu, and Kun Lv. 2023. "Identifying and Predicting Trends of Disruptive Technologies: An Empirical Study Based on Text Mining and Time Series Forecasting" Sustainability 15, no. 6: 5412. https://doi.org/10.3390/su15065412
APA StyleXiang, M., Fu, D., & Lv, K. (2023). Identifying and Predicting Trends of Disruptive Technologies: An Empirical Study Based on Text Mining and Time Series Forecasting. Sustainability, 15(6), 5412. https://doi.org/10.3390/su15065412

