Next Article in Journal
Barriers in Sustainability of Dental Students Choosing Academic Career Path: Comparison between the United States and Japan
Previous Article in Journal
Optimization of Xanthan Gum Production by Demerara Sugar Using Response Surface Methodology
 
 
Font Type:
Arial Georgia Verdana
Font Size:
Aa Aa Aa
Line Spacing:
Column Width:
Background:
Article

Green Low-Carbon Extraction Behavior and Realization of Carbon Rebalancing Evolution

1
Energy Development and Environmental Protection Strategy Research Center, Jiangsu University, Zhenjiang 212013, China
2
Energy Interdependence Behavior and Strategy Research Center, School of Mathematical Sciences, Nanjing Normal University, Nanjing 210023, China
*
Author to whom correspondence should be addressed.
The authors contribute equally to this paper.
Sustainability 2023, 15(6), 5073; https://doi.org/10.3390/su15065073
Submission received: 12 January 2023 / Revised: 6 March 2023 / Accepted: 7 March 2023 / Published: 13 March 2023

Abstract

Within the background of carbon rebalancing, this paper introduces the absorption input of goods and the natural environment rebalancing input to study an endogenous growth model driven by green behavior, divides goods into three different types of green low-carbon goods based on their different absorption proportion of carbon, and introduces the environmental function, the rebalancing capacity of the natural environment, the absorption input of goods, carbon reduction research and development, and scientific and technological progress as special production factors into the endogenous growth model, and then studies a production model driven by special production factors. Through system analysis and optimization, this paper determines effective carbon rebalancing regulations for the economic system and obtains new endogenous growth laws. Empirical analysis based on the China Statistical Yearbook finds that the boundary number of the necessary conditions for absorption input at the economic level is 3.47848. When the absorption input is greater than or equal to the boundary number, regulations promoting carbon rebalancing are fully effective. In order to realize green development, it is important to strengthen the absorption input of goods and the rebalancing input of the natural environment.

1. Introduction

Endogenous growth models under different endogenous factors are generated during the development of endogenous growth theory.
Research progress on the production function in endogenous growth models. Bucci [1] reconsidered the impact of population growth on per capita income growth and the possibility that agents’ investment in skills acquisition was affected by technological progress in a Romer endogenous growth model of human capital accumulation, and found that growth rate and actual per capita wage level have nothing to do with population size. Chu and Lai [2] developed an endogenous growth model characterized by environmental externalities, carbon reduction R&D and an imperfect market, and compared the economic benefits under three systems: public emissions reduction, private emissions reduction without tax, and private emissions reduction with tax. Davin et al. [3] explored the design of optimal policies by driving endogenous growth through human capital accumulation. Bouché and Stéphane [4] focused on a growth model in which the discount rate decreased with capital accumulation and endogenous growth, which made it possible to learn by doing and to accumulate knowledge. Wan et al. [5] studied this model from three aspects (production, family and government), took health and education as endogenous factors of production function, and divided human capital into health human capital and education human capital to explore the relationship between them, thereby obtaining the health risk effect and capital contribution constraint effect. Yang and Fan [6] discussed the worry and debate over the replacement of labor with machines caused by the large-scale application of artificial intelligence, and constructed an artificial intelligence innovation model. They divided skilled labor into high, medium and low skill levels, and calculated that industrial intelligence can use the new job creation effect and productivity effect to alleviate poverty. Doytch and Narayan [7] examined the impact of non-renewable and renewable energy consumption on economic growth and distinguished between the growth of manufacturing and service industries. Zhao and Zhou [8] extended and constructed a four-sector endogenous economic growth model including production, R&D, human capital cultivation and resource development, revealing the impact of human health on economic growth under the constraint of environmental pollution. Noda and Kano [9] assumed that a society implemented the kindergarten rules of pollution control, and found that the pollution was removed when it occurred, taking the proportion of pollution control expenditure in the gross domestic product (GDP) as the governance level of the kindergarten rules so as to achieve zero net emission of pollution.
For human capital elements invested in the endogenous growth model, Arjun et al. [10] empirically studied the influence of energy, human capital, finance and technology on the value added by manufacturing industries in the endogenous growth framework. The research results proved the existence of energy-led, financial-led (supply-led), technology-led and human capital-led growth hypotheses. Shahbaz et al. [11] assessed the link between human capital, energy consumption and economic growth. In order to test the cointegration relationship between decomposed energy, human capital and economic growth, the boundary test method was adopted, considering structural mutation. The estimation results confirmed that these variables were comprehensive, showing that human capital had a one-way causal relationship with all forms of energy consumption. Zhang and Wang [12] tested the mechanism by which human capital affects economic growth and convergence, specifying alternative measures of human capital, applying it to the enhanced growth model and estimating it through parametric, nonparametric and threshold models. The results showed that economic convergence clearly depended on human capital in all measurement indicators. The authors of [13] used these results to construct a multisectoral growth model, which considered the country-specific dilution effect of population growth on per capita human capital formation to explain the non-monotonic correlation between long-term population growth rate and economic growth rate.
For the elements of social capital, Yan and Tang [14] introduced the social welfare function and production function, and then constructed a four-sector endogenous growth model. Bartolini and Bonatti [15] showed that when social capital is relatively poor, the economy tends to grow faster, and sustained growth can be consistent with the gradual erosion of social capital. Kim and Lee [16] regarded scientific thought and social values as a kind of social capital that was accumulated through comprehensive social experience. At the same time, they also regarded social capital as a commodity that produced utility flow by combining it with individual “rational addiction” or “habit formation” at the social level.
For technological innovation in the production function, Funke and Strulik [17] considered two stages in the full text with skill accumulation in the second stage. Zhou et al. [18] introduced the government’s “technological innovation preference” (TIP) into the traditional Ramsey Cass Koopmans (RCK) neoclassical economic growth model as a factor affecting the utility of the endogenous growth model of capital accumulation and technological innovation. They assumed that government revenue was used for public and research expenditure, through which they examined its impact on high-quality economic growth and the transmission mechanism, as well as the impact of TIP on the economy. He et al. [19] suggested that the growth rate of an economy depended not only on its own technological growth rate, but also on the growth rate of other economies. Therefore, it would be necessary to study scientific research investment and its impact on technological progress and economic growth.
Research on the utility function in the endogenous growth model. For the utility function in the endogenous growth model, Zhang et al. [20] analyzed the endogenous mechanism of carbon emission reduction affecting economic growth and the constraints on controlling carbon emissions while achieving economic growth. Sequeira [21] designed an endogenous growth model with cash in advance (CIA) constraints in multiple sectors (education, horizontal R&D, vertical R&D, manufacturing and consumption) and studied its steady-state and transition dynamics. In particular, the CIA’s restrictions on household education spending are crucial to achieving a negative relationship between inflation and long-term economic growth. Verbič et al. [22] considered the utility of the time span in the utility function and the steady-state growth rate. Le et al. [23] considered only the impact of consumption in the utility function, but added the relative risk coefficient in the utility function. Thomas and Jayanta [24] considered current consumption, future consumption, age survival probability, and human capital stock and parameters of children over a future period, and focused on three different modes of education financing: (1) private and public expenditure, (2) public expenditure only, (3) private expenditure only. Hiraguchi (2011) [25] introduced consumption habits into the utility function in the form of a multiplier, and proved that although a utility function multiplied by consumption habits is non-convex and unbounded, there was still an internal optimal growth path that was uniquely determined and converged to a balanced growth path. The above literature showed a development trend towards continuous improvement in endogenous growth models, but did not consider the driving effect of green behavior on the economic system.
With regard to carbon rebalancing, Deng et al. [26] analyzed the carbon rebalancing systems of many countries and interpreted carbon rebalancing strategic plans on multiple levels. Dou and Zhang [27] gave suggestions for expanding the scope of carbon dioxide pricing with respect to the goal of carbon neutrality. Cui et al. [28] established a comprehensive framework for the equitable distribution of future carbon emissions space. Yu et al. [29] used a national energy technology and economic model to study China’s long-term carbon dioxide emissions path. Cai et al. [30] used China’s high spatial resolution emissions grid database to establish a carbon dioxide emissions path for China to achieve its carbon rebalancing goals from 2020 to 2060.
After the concept of carbon peak and carbon neutrality was put forward, it was determined that an important way to achieve carbon rebalancing is active, conscious and autonomous green low-carbon behavior among firms and residents. Firms need to constantly promote the progress of green technology. Individuals can choose green goods to enhance the ability to rebalance the environment through their own behaviors. Considering the above factors, the research emphasizes endogenous growth models with a background of carbon rebalancing.
It is noted that the study of growth trends has important academic and practical significance for seeking to achieve carbon neutrality and achieve economic growth. This paper is based on the assumption that firms and residents actively, consciously and autonomously practice green low-carbon behavior. Based on China’s GDP growth and changes in its ecological environment in recent years, this paper finds that green development is making this assumption become reality.
On the basis of green development, this paper studies an endogenous growth model driven by green behavior through introducing the absorption input of goods (shown in definitions 1–3) and the rebalancing input of the environment (shown in definition 4) as the endogenous elements of the model. Based on the perspective that firms and residents actively, consciously and autonomously practice green low-carbon behaviors, the end-use goods in the market are divided into high-absorption goods, medium-absorption goods and low-absorption goods depending on absorption proportion through the CES function. Then, this paper considers four endogenous factors including the environment function based on the Cobb-Douglas (C-D) model and the natural environment’s rebalancing ability, goods absorption investment, carbon reduction R&D, and scientific and technological innovation, which will be internalized. Based on the calculation, a new endogenous growth formula is derived, incorporating the absorption technology progress rate of the end-use goods, the price growth rate of the end-use goods, the goods cost price growth rate from the carbon reduction R&D and scientific and technological innovation sectors, the labor input growth rate, and the economic growth rate. In the production function of end-use goods according to absorption proportion, the environmental function, rebalancing ability of the natural environment, absorption input of goods carbon reduction R&D, and scientific and technological innovation are the four endogenous factors, and the processes of intermediate goods manufacturing, carbon reduction R&D, scientific and technological progress, and labor input are also analyzed. A new endogenous growth formula is derived through calculation. Based on empirical analysis of the China Statistical Yearbook, this paper explores the critical conditions of absorption input necessary to meet carbon rebalancing regulations. In order to study the market evolution brought about by the green premium, existing divisions of industries in the market based on different green premiums are used to analyze the appropriate change in the input ratio of labor for green low-carbon goods given different absorption ratios in industries with different green premiums. To explore the relationship between the price ratio of green low-carbon end-use goods with different absorption ratios and the income ratio of R&D personnel, it also discusses the level of absorption input in low-carbon development, and obtains the relationship between the level of absorption input from goods, the level of input from environmental rebalancing and the level of absorption input from low-carbon economic development. Finally, the critical value of the absorption input level, where the carbon rebalancing regulations are realized, is obtained according to the relationship between the growth rate of carbon emissions and the absorption input.
The differences between this study and previous studies include the following. (1) Based on the existing literature, this paper divides green low-carbon end-use goods in the market based on their absorption proportion for the first time, and divides the absorption of end-use goods into high-absorption end-use goods, medium-absorption end-use goods and low-absorption end-use goods. The relationship between technology absorption rate and economic growth is explored under the backgroundcondition of firmsfirms’ and residents’ active, conscious and autonomous practice of green low-carbon behavior based on a series of derivation processes. (2) This paper considers the input share of the goodsgoods’ absorption input in the finalend-use goods with different absorption proportions for the first time, and confirms that the goodsgoods’ absorption input has a positive role in promoting economic growth while also promoting carbon reduction. (3) In the household utility function, this paper considers the households that consume green low-carbon goods with different absorption proportions for the first time, and explores the level of absorption investment needed to achieve the targets of carbon rebalancing absorption regulationregulations in combination with the absorption investment offrom green low-carbon behavior and the rebalancing investment offrom the environment.
The main scientific contributionfinding of this paper is that the behavior preference under green development driven by green low-carbon behavior directly affects the changes ofin the economic system. This paper found that enhancing the absorption input of goods and rebalancing the input of the natural environment is an important guarantee for achieving green development and promoting economic growth. Through the study of endogenous growth models under different absorption ratios, it is found that thetarget carbon rebalancing absorption regulations and their effective threshold of this regulationthresholds in China are found.
The contents of this paper are arranged as follows: Section 2 builds an endogenous growth model of the production and consumption sectors, considering the relationship between the growth rates of relevant factors, such as the rate of scientific and technological progress and the economic growth rate, when firms and residents actively, consciously and autonomously practice green low-carbon behaviors. Section 3 finds the equilibrium solution for each element in the household utility function under the constraint of green low-carbon emissions. Section 4 divides industries in the market based on the green premium, discussing the relationship between the labor input ratio of green low-carbon goods, the wage ratio of R&D personnel, and the price ratio of end-use goods in industries with different green premiums, and then obtains a Euler equation from the input level and the household sector, thereby obtaining the critical conditions for the realization of carbon rebalancing regulations. Section 5 is the conclusion; Section 6 covers limitations of the study.

2. Model

In the process of constructing its endogenous economic growth model, this paper involves new concepts such as absorption, absorption proportion, absorption investment of green low-carbon behavior of goods, rebalancing ability of the natural environment, economic investment rebalancing ability of the natural environment, and carbon balance. In order to better explain this paper, these new concepts are defined.

2.1. Definitions

Definition 1
(Absorption). Firms and residents actively, consciously and autonomously practice green low-carbon behavior, which directly affects the production of goods in the economic system and reduces emissions of carbon dioxide in the production process. This process is called green low-carbon behavior absorption.
Definition 2
(Absorption proportion). For the same end-use goods, the carbon content of end-use goods that absorb green low-carbon behavior is less than that of end-use goods that do not absorb green low-carbon behavior. The proportion of additional carbon content absorbed is called the absorption proportion. End-use goods are divided into three types according to their absorption proportion. Goods with 0–⅓ absorption proportion are called high-absorption goods, those with ⅓–⅔ absorption proportion are called medium-absorption goods, and those with ⅔–1 absorption pro-portion are called low-absorption goods.
Definition 3
(Absorption input of goods). The capital input into the process of producing goods that absorb green low-carbon behavior is called the absorption input of goods.
Remark 1.
Green low-carbon absorption behavior of goods means that carbon dioxide emissions are reduced in the production process compared with goods without or with less green low-carbon behavior. The absorption proportion is the degree of green low-carbon behavior of goods, and is divided into three categories according to the absorbed carbon content. This paper will study the law of economic growth under the absorption ratio. By considering the comparison to goods produced without green low-carbon behavior, and studying the law of the absorption ratio, this paper defines the energy of the goods in the production process as a unit of 1.
Definition 4
(Rebalancing ability of the natural environment). The rebalancing ability of the natural environment is the elimination of environmental pollutants using the power of environmental factors (physical purification, chemical purification and biological purification). Among these, physical purification includes dilution, mixing, turbulence, diffusion, condensation, sedimentation, volatilization and escape. Chemical purification includes redox, chemical decomposition, adsorption and neutralization. Biological purification includes biological absorption, decomposition, degradation and transformation.
Definition 5
(Rebalancing economic input capacity of the natural environment). The capacity to increase economic input, guide or induce the natural environment to use its own power to eliminate environmental pollutants or absorb carbon dioxide, and achieve the goal of environmental self-purification is called the rebalancing economic input capacity of the natural environment, or rebalancing input for short.
Definition 6
(Carbon Rebalancing) (Wang [31]). Carbon rebalancing is achieved through the following four ways: (1) Carbon dioxide emissions control: the energy conversion path, energy conservation, and the emissions reduction path; (2) increasing carbon sequestration: the carbon capture, utilization and storage path and the ecological governance and land greening path; (3) key technology development: zero carbon utilization, coal–new energy coupling, carbon capture, utilization and storage (CCUS), energy storage technology, and other key technology paths required to achieve peak carbon and carbon neutrality; (4) policy-making: formulate legal guarantees for the government to promote the carbon trading market to offset the carbon dioxide generated by human activities, so as to return carbon emissions back to a balanced state.

2.2. End-Use Goods

Hypothesis 1.
The economic system involved in this paper assumes the basis that enterprises and residents actively, consciously and autonomously practice green low-carbon absorption behavior. The paper will consider production and consumption models for the economic system.
Manufacturers produce green low-carbon end-use goods with different absorption proportions, and these end-use goods flow into the market for sale. Consumption is the choice of different families to consume end-use goods with different absorption proportions sold by manufacturers.
In the model part, we build an endogenous growth model driven by the condition of enterprises’ and residents’ active, conscious and autonomous practice of green low-carbon absorption behavior.
Structurally, the model involves a production module and a consumption module. In construction of the production module of the endogenous growth model, we divide the module into five parts: the end-use goods sector, the intermediate goods sector, the carbon reduction R&D and scientific and technological progress sector, the labor market, and the calculation solution. In the consumption module, we consider household consumption of green low-carbon goods with different absorption proportions.
In terms of content, the end-use goods are divided into high-absorption goods, medium-absorption goods and low-absorption goods based on their different proportions of green low-carbon absorption caused by enterprises’ and residents’ active, conscious and autonomous behavior. The three kinds of derived goods are produced separately. In the production function of green low-carbon end-use goods, endogenous factors affecting the proportion of end-use goods are considered, including goods absorption input, environmental rebalancing input, environmental quality function, the number of intermediate goods sectors, and labor input. A functional relationship is established between capital and intermediate goods, and then, we explore the relationship between carbon reduction R&D in end-use goods with different absorption proportions, on the one hand, and scientific and technological progress in green low-carbon development, the technological progress rate, and the economic growth rate according to the relationship between endogenous factors in the production sector, on the other hand. In terms of the different consumption preferences of households, the household utility function is constructed through the consumption of end-use goods with different absorption proportions. In the household utility function, the environmental quality, the consumption by households of green low-carbon goods with different absorption proportions, and the carbon emissions associated with green low-carbon goods with different absorption proportions are considered, and then the growth rate of each factor is obtained by optimization. This chapter takes the absorption investment of goods and the rebalancing investment of the natural environment as the endogenous driving forces of endogenous growth, and uses this to represent the green low-carbon absorption level of the active, conscious and autonomous practices of enterprises and residents. Then, based on the green low-carbon absorption level, we discuss the income equation of the production sector and the Euler equation of household income, the balanced growth rate of the various factors, and the regulations governing carbon rebalancing.
Hypothesis 2.
End-use goods are sold in a fully competitive market, and green low-carbon intermediate goods with the same absorption proportions are sold in a monopolistic competitive market. Green low-carbon intermediate goods with different absorption proportions are sold in a fully competitive market.
This paper establishes a new endogenous growth model driven by green low-carbon behavior. Based on the perspective that green low-carbon goods on the market are the totality of green low-carbon goods with different absorption proportions, and drawing lessons from Yang and Fan [6], Acemoglu [32], Autor and Dorn [33], firstly, green low-carbon goods are divided according to absorption proportion using the CES function, with the end-use goods divided into high-absorption goods, medium-absorption goods and low-absorption goods. High- and medium-absorption goods are called environment-friendly goods, and their production function is expressed by  Y M ( t ) , while the total production function is represented by  Y . Corresponding to  Y H ( t ) , the production function of high-absorption goods,  Y R ( t )  is the production function of medium-absorption goods, and  Y L ( t )  is the production function of low-absorption goods. For the Cobb-Douglas (C-D) production function of green low-carbon goods with different absorption ratios, five factors are considered: environmental quality, labor input, goods absorption input, the number of sectors studying carbon reduction R&D and scientific and technological progress for goods with different absorption ratios, and the intermediate goods with different absorption ratios produced through carbon reduction R&D and scientific and technological progress. Therefore, based on the extended C-D function, the total production function of green low-carbon goods with different absorption proportions is obtained:
Y M ( t ) = [ γ Y R ( t ) β 1 β + ( 1 γ ) Y H ( t ) β 1 β ] β β 1
Y ( t ) = [ λ Y M ( t ) ε 1 ε + ( 1 λ ) Y L ( t ) ε 1 ε ] ε ε 1
Y i ( t ) = 1 α A ( N ) L Y i ( t ) θ e ( t ) 1 α θ [ 0 D i ( t ) x i ( t ) α d i ]
where  β , ε  represent the elasticity index of medium-absorption goods’ production function and elasticity index of the total production function, respectively,  i  represents  i th intermediate good, and  λ , γ 0 , 1  is the relative importance of goods  Y i ( t )  in CES production function.  A  is the technical coefficient of the productivity function,  N  is the environmental quality,  L Y i ( t )  is the labor input of green low-carbon goods with different absorption proportions,  e ( t )  is the absorption input of all goods,  D i ( t )  is the number of sectors studying carbon reduction R&D and scientific and technological progress for goods with different absorption proportions,  x i ( t )  is the intermediate green low-carbon goods with different absorption proportions developed by the carbon reduction R&D and scientific and technological progress sectors,  θ  is the output share of the labor force for the production of green low-carbon goods, and  1 α θ  is the output share of the absorption inputs of the goods. Here, every intermediate good produced by the carbon reduction R&D and scientific and technological progress sectors corresponds to the owner of a new technology. Therefore, the capital is  K i = 0 D i ( t ) x i ( t ) α d i .
We link the capital investment and carbon reduction R&D of green low-carbon goods with different absorption proportions with the intermediate goods produced by the scientific and technological progress sector.
Note 1: Carbon reduction R&D and scientific and technological progress sectors that produce green low-carbon goods with different absorption proportions use the latest carbon reduction technologies to produce low-carbon intermediate goods. In this paper, the end-use goods are divided according to their different absorption proportions, which has not been previously considered in the literature.

2.3. Intermediate Goods

On the basis of Chu and Lai [2], we consider the total progress knowledge margin generated by R&D into carbon reduction and intermediate goods by the scientific and technological progress sector. Therefore, in the production process of an enterprise, the reduced carbon emissions due to the absorption of inputs from goods are:
p ( t ) = ( e ( t ) H ( t ) ) 1 m
In Equation (4),  e ( t )  is the input of the goods, and  H ( t )  is the total progress knowledge margin generated by all carbon reduction R&D and scientific and technological progress sectors when developing intermediate goods.  1 m ( m > 0 ) is the elasticity coefficient of the carbon emissions.
The carbon emissions  p ( t )  reduced by goods produced by the carbon reduction R&D and scientific and technological progress sectors are negatively correlated with the total progress margin knowledge  H ( t )  generated by the carbon reduction R&D and scientific and technological progress sectors when developing intermediate goods under all absorption proportions, and positively correlated with the absorption investment  e ( t )  of goods.
Based on Equation (4), the following is obtained:
e ( t ) = p ( t ) m H ( t )
It is noted that there are many factors that lead to changes in the progress knowledge margin generated by green low-carbon R&D and scientific and technological progress sectors in the production of intermediate goods with different absorption proportions. Here, we only consider the absorption of carbon by nature, so we assume, based on the absorption rate of carbon by the natural environment, that if the rebalancing investment of the environment remains unchanged, the carbon absorption capacity of nature remains unchanged. If the rebalancing investment of the environment is increased, the carbon absorption capacity of nature will be enhanced. The equation for motion in the total progress knowledge margin used for end-use goods by the carbon reduction R&D and scientific and technological progress sector in developing intermediate goods is:
H ˙ ( t ) = p ( t ) a H ( t )
where  a > 0  is the absorption rate of carbon dioxide by the natural environment.
In order to make the following model more intuitive, the different absorption proportions of green low-carbon goods will not be considered here. The relationship between the shares of total absorption investment from green low-carbon goods with different absorption proportion will be discussed in detail in Section 4.
Therefore, Equation (3) can be rewritten as:
Y i ( t ) = 1 α A ( N ) L Y i ( t ) θ p ( t ) m ( 1 α θ ) H ( t ) 1 α θ [ 0 D i ( t ) x i ( t ) α d i ]
According to Tahvonen and Kuuluvainen [34], Bovenberg and Smulders [35], Smulders [36] and Fullerton and Kim [37], the natural environment can be regenerated and evolved via renewable resources. The law is as follows:
N ˙ = b N ( 1 N ) p ( t )
where  N ˙  represents the rate of change in natural ecological resources with time,  b  represents the degree of regeneration of ecological resources, and  b N ( 1 N )  reflects the capacity for regeneration and change of natural ecological resources, which is a nonlinear equation with obvious nonlinear characteristics. When  N  changes, there will be a maximum.
Considering the market balance of green low-carbon absorption end-use goods, we set the prices of high-absorption goods, medium-absorption goods and low-absorption goods as  P H ( t ) , P R ( t )  and  P L ( t ) , respectively, the price of environment-friendly goods as  P M ( t ) , and the total goods price as 1. Under competitive conditions, the price of a good is equal to its marginal value. Therefore, the partial derivative of Equations (1)–(3) is:
P ( t ) = [ λ ε P M ( t ) 1 ε + ( 1 λ ) ε P L ( t ) 1 ε ] 1 1 ε
Then, the price of environment-friendly goods is:
P M ( t ) = [ γ β P R ( t ) 1 β + ( 1 γ ) β P H ( t ) 1 β ] 1 1 β
P M ( t ) = λ Y M ( t ) Y ( t ) 1 ε
P L ( t ) = ( 1 λ ) Y L ( t ) Y ( t ) 1 ε
The ratio of the price of medium-absorption end-use goods to that of environment-friendly goods, and the ratio of the price of high-absorption end-use goods to that of environment-friendly goods, are shown as Equation (11):
P R ( t ) P M ( t ) = γ Y R ( t ) Y M ( t ) 1 β
P H ( t ) P M ( t ) = ( 1 γ ) Y H ( t ) Y M ( t ) 1 β
Equation (12) represents the profit obtained by the manufacturer of a green low-carbon end-use good:
M a x P M ( t ) Y M ( t ) ω H ( t ) L H ( t ) ω R ( t ) L R ( t ) 0 D H ( t ) u H i ( t ) x H i ( t ) d i 0 D R ( t ) u R i ( t ) x R i ( t ) d i
M a x P L ( t ) Y L ( t ) ω L ( t ) L L ( t ) 0 D L ( t ) u L i ( t ) x L i ( t ) d i
where  ω H ( t ) , ω R ( t ) , ω L ( t )  represent the unit prices of labor input for high-, medium- and low-priced goods, respectively.  x H i ( t ) , x R i ( t ) , x L i ( t )  represent the numbers of high-, medium- and low-priced goods, respectively.  L H ( t ) , L R ( t ) , L L ( t )  represent the labor input for high-, medium- and low-priced goods, respectively.  u H i ( t ) , u R i ( t ) , u L i ( t )  represent the unit prices for the i-th unit of the high-, medium- and low-priced goods, respectively.
Referring to Yang and Fan [6], partial derivatives are obtained for Equations (12) and (13), respectively, in order to maximize the profits for the manufacturers of green low-carbon end-use goods. We obtain the demand for intermediate goods and the labor unit prices of the sectors producing end-use goods with different absorption proportions.
x i ( t ) = A ( N ) 1 1 α L i ( t ) θ 1 α p ( t ) m ( 1 α θ ) 1 α H ( t ) 1 α θ 1 α P i ( t ) 1 1 α u i ( t ) 1 1 α
ω i ( t ) = θ α P i ( t ) A ( N ) L i ( t ) θ 1 p ( t ) m ( 1 α θ ) H ( t ) 1 α θ 0 D i ( t ) x i α ( t ) d i
We assume that the manufacturer of green low-carbon intermediate goods is a monopoly manufacturer, obtains and maximizes profits, and then uses the profits to carry out technological innovation. Therefore, the profit function of green low-carbon intermediate goods manufacturers is:
π i ( t ) = M a x ( u i ( t ) α P D i ( t ) ) x i ( t )
where  u i  is the price of the i-th good,  p D i ( t )  is the relative additional cost derived from the i-th good for emissions reduction research and development or scientific and technological progress.
By deriving the quantity of intermediate goods in Equation (16), the price of intermediate goods under profit maximization by intermediate manufacturers can be obtained:
u i ( t ) = P D i ( t ) α
Referring to Yang and Fan [6], enterprises pay more attention to their long-term market value than their short-term profits. According to the profit formula, the market values of high-draw goods, medium-draw goods and low-draw goods can be obtained as follows:
V i ( t ) = 0 + π i ( t ) e r t d t = π i ( t ) r
where  V i ( t )  is the market value of the i-th good,  π i ( t )  is the profit of the i-th good, and  r  is the cost of the equity capital.

2.4. Carbon Reduction Research and Development and Scientific and Technological Progress

When the intermediate goods produced by enterprises enter the market, these enterprises will pay more attention to their long-term market value. Therefore, enterprises producing intermediate goods should not only rely on the existing scientific and technological knowledge surplus and social capital surplus, but also continuously carry out carbon reduction research and development and scientific and technological progress to improve the competitiveness of their goods, so as to create greater economic profits and social value. The carbon reduction R&D and scientific and technological progress sectors continue to innovate in producing green low-carbon goods with different absorption proportions, and the absorption proportion of each good is mapped across the whole absorption range.
Hypothesis 3.
It is assumed that among green low-carbon goods classified according to their proportion of absorption, the good with the lowest carbon content in each division represents the goods in the whole section.
Proposition 1.
On the basis of assumptions 1–3, the relationship between the ratio of R&D dedicated to green low-carbon absorption goods with different absorption proportions and the number of carbon reduction R&D and scientific and technological progress sectors can be obtained:
D 2 ( t ) D 1 ( t ) = ( L 2 ( t ) L 1 ( t ) ) θ ( 2 α ) α 1 ( 1 γ γ ) ( ξ 2 ξ 1 ) α 1 ( P 2 P 1 ) α α 1 ( P D 2 P D 1 ) α 2 α 1 n ! r ! n r !
D 3 ( t ) D 2 ( t ) = ( ξ 1 ξ 3 α 1 θ P D 1 ( t ) P D 3 ( t ) α θ L 3 ( t ) L 2 ( t ) θ 2 · L 1 ( t ) L 3 ( t ) θ α ( β ε ) ( 1 α ) β ε P 1 ( t ) P 3 ( t ) α ( β ε ) ) ( 1 α ) β ε P D 3 ( t ) P D 2 ( t ) α ( β ε ) ( 1 α ) β ε · [ γ + L 2 ( t ) L 3 ( t ) θ ( β α ) + ( α θ ) β ( 1 α ) P 2 ( t ) P 3 ( t ) α ( β 1 ) β ( 1 α ) P D 3 ( t ) P D 2 ( t ) α ( β 1 ) β ( 1 α ) + ( 1 γ ) 1 γ γ β 1 β · ξ 2 ξ 1 ( α 1 ) ( β 1 ) β L 1 ( t ) L 3 ( t ) θ ( β 1 ) β · L 2 ( t ) L 3 ( t ) θ ( β 1 ) ( 2 α ) β ( 1 α ) P 2 ( t ) P 1 ( t ) α ( β 1 ) β ( 1 α ) · P D 2 ( t ) P D 1 ( t ) α 2 ( β 1 ) β ( 1 α ) ] } β ε β ε
For convenience, starting with Equation (19), this paper records  H , R , L  as 1, 2, 3, respectively meaning high, middle and low.  D i  is the number of carbon reduction R&D and scientific and technological progress sectors for the i-th type of goods.  ξ i  represents the probability of success for carbon reduction R&D and scientific and technological progress sectors for the i-th type of goods. Here,  L 1 ( t ) , L 2 ( t ) , L 3 ( t )  is  L H ( t ) , L R ( t ) , L L ( t ) , and  p 1 ( t ) , p 2 ( t ) , p 3 ( t )  is  p H ( t ) , p R ( t ) , p L ( t ) . p D i ( t )  is additional costs.
Proof. 
According to hypothesis 2, the carbon reduction R&D and scientific and technological progress sector for green low-carbon end-use goods with different absorption proportions is a completely competitive market. The carbon reduction R&D and scientific and technological progress sector is mainly engaged in R&D for new technology, and the success of new technology R&D mainly depends on the existing scientific and technological knowledge surplus of the carbon reduction R&D and scientific and technological progress sector. Since the carbon reduction R&D and scientific and technological progress market for end-use goods with different absorption proportions is a completely competitive market, enterprises are allowed to freely begin or end carbon reduction R&D and scientific and technological progress into end-use goods with arbitrary absorption proportions. According to Yang et al. [6], the conditions they need to meet are that the probability of successful technological innovation for goods with different absorption proportions is equal to the market value, which can facilitate enterprises to enter or exit the carbon reduction R&D and scientific and technological progress sectors for goods with different absorption proportions at any time. □
ξ H V H ( t ) = ξ R V R ( t ) = ξ L V L ( t )
where  ξ i  is the probability of successful R&D within carbon reduction R&D and scientific and technological progress sectors for end-use goods with different absorption proportions.
Then, we combine formulas (18) and (19):
ξ H π H ( t ) = ξ R π R ( t ) = ξ L π L ( t )
In order to make the following relationship more intuitive, we write H, R and L as 1, 2 and 3.
According to Equation (18):
P D 2 ( t ) P D 1 ( t ) x 2 ( t ) x 1 ( t ) = ξ 1 ξ 2
P D 3 ( t ) P D 1 ( t ) x 3 ( t ) x 1 ( t ) = ξ 1 ξ 3
From Equations (10), (11), (23) and (24), we can explore the relationship between the ratio of carbon reduction R&D devoted to end-use goods and the number of scientific and technological progress sectors for goods with different absorption ratios, and the ratio of some factors. Proposition 1 is obtained, and the ratio of carbon reduction R&D for end-use goods and the number of technological progress sectors for goods with different absorption ratios are reflected in Equations (19) and (20).
Remark 2.
From proposition 1, it can be explained why the ratio of carbon reduction R&D for green low-carbon end-use goods with different absorption proportions to the number of scientific and technological progress sectors depends on the probability ratio of successful R&D of green low-carbon end-use goods with different absorption proportions to R&D in the scientific and technological progress sectors, given the background that enterprises and residents actively, consciously and autonomously practice green low-carbon behavior. The labor input ratio of green low-carbon final goods with different absorption proportions, the cost ratio of green low-carbon intermediate goods with different absorption proportions, and the price ratio of green low-carbon end-use goods with different absorption proportions have not been previously considered in the literature. The parameter settings of  α , β , θ  determine whether the ratio of carbon reduction R&D for green low-carbon end-use goods with different absorption proportion to the number of scientific and technological progress sectors is positively or negatively correlated with other ratios. For example, when  α > 1 β < 1 , the ratio of carbon reduction R&D for end-use goods with different absorption proportion to the number of scientific and technological progress sectors and the price ratio of low-carbon end-use goods with different absorption proportions are directly proportional to the innovation productivity parameters of low-carbon end-use goods with different absorption proportions.
Then, according to Equations (14), (15) and (17), the demand for low-carbon intermediate goods produced by the carbon reduction R&D and scientific and technological progress sectors and the profit of manufacturers of low-carbon intermediate goods within the carbon reduction R&D and scientific and technological progress sectors are obtained in Equations (25) and (26):
x i ( t ) = A ( N ) 1 1 α L i ( t ) θ 1 α p ( t ) m ( 1 α θ ) 1 α H ( t ) 1 α θ 1 α P i ( t ) 1 1 α P D i ( t ) α 1 1 α
π i ( t ) = ( 1 P D i α ) A ( N ) 1 1 α L i ( t ) θ 1 α p ( t ) m ( 1 α θ ) 1 α H ( t ) 1 α θ 1 α P i ( t ) 1 1 α
According to Evans et al. [38], Thompson [39] and Romer [40], the idea that newly developed green low-carbon (g-carbon) end-use goods absorb the input of the intermediate goods is limited by the discount flow of net income compared to the initial investment cost of the newly developed green low-carbon (g-carbon) intermediate goods, because the market price of the newly developed intermediate goods with the same proportion of carbon reduction is raised until it reaches the present value of the relevant income obtained by the corresponding monopolist in the R&D and scientific and technological progress sectors.
When  t , if newly developed intermediate goods from the  i -th carbon reduction R&D and scientific and technological progress sector are produced, the intermediate manufacturer needs to pay the corresponding  p D i ( t ) D i ( t ) ξ  fee, where  p D i ( t )  is the initial investment cost of the low-carbon intermediate good developed by the carbon reduction R&D and scientific and technological progress sector for green low-carbon goods with different absorption proportions.  D i ( t ) ξ  is the relative additional cost to the carbon reduction R&D and scientific and technological progress sector of the  i -th green low-carbon good with a particular absorption proportion relative to the previous initial investment cost. According to Thompson [41], the optimized zero profit condition of the production enterprise is:
p D i ( t ) D i ( t ) ξ = τ = t e r t π i ( t ) d τ
After taking the logarithms of both sides of Equation (27) at the same time, and then deriving with respect to time:
g p D i ( t ) + ξ g D i ( t ) = g π i ( t )
Due to the symmetry of the model, we can find  L Y i ( t ) = L Y , p ( t ) = p , H ( t ) = H , x i ( t ) = x i , D i ( t ) = D i , π i ( t ) = π i , V i ( t ) = V i , u i ( t ) = u i .
Then, from Equation (25):
x i = A ( N ) 1 1 α L i θ 1 α p m ( 1 α θ ) 1 α H 1 α θ 1 α P i 1 1 α P D i α 1 1 α
From Equation (26):
π i = ( 1 p D i α ) A ( N ) 1 1 α L i θ 1 α p m ( 1 α θ ) 1 α H 1 α θ 1 α P i 1 1 α
Equation (31) can be obtained from the symmetry of the model:
K i = D i x α
At this time, from Thompson, the capital accumulation can be given according to formula (32):
K ˙ i ( t ) = Y i ( t ) C i ( t ) K D i ( t )
where  C i ( t )  represents household consumption from choosing the i-th good of a particular absorption proportion, and  K D i ( t )  represents the physical capital invested in research and development of the good by the carbon reduction and scientific and technological progress sector.
With regard to carbon reduction research and development of goods with different absorption ratios and technology renewal within the scientific and technological progress sector, it is assumed that the carbon reduction technology for end-use goods with different absorption ratios can be accumulated as the surplus knowledge from scientific and technological progress over time. The carbon reduction R&D and scientific and technological progress sectors for end-use goods with different absorption proportions choose a certain amount of labor force for carbon reduction R&D and scientific and technological progress, and the production rate of the end-use goods with different absorption proportions is determined by the stock of social capital. Smulders [36] proposed that investment depends on innovation and invention, and Romer [40] proposed that new inspiration is affected by labor input and the knowledge surplus of existing innovative technology. We assume that the higher the knowledge margin of existing innovation technology, the greater the resistance to new innovation. More generally, the growth rate of innovation decreases with increases in the relative additional cost of carbon reduction R&D and scientific and technological progress relative to the initial investment cost.
Thus, the dynamic equation for the accumulation of scientific and technological progress knowledge surplus in the carbon reduction R&D and scientific and technological progress sectors for end-use goods with different absorption ratios is shown in Equation (33):
D ˙ i ( t ) = ξ i L D i ( t ) D i ( t ) 1 ξ S i ( t )
where  L D i ( t )  represents the labor input of the carbon reduction R&D and scientific and technological progress sectors into end-use goods with different absorption proportions, and  S i ( t )  represents the social capital input of the carbon reduction R&D and scientific and technological progress sectors into end-use goods with different absorption proportions. In the previous description, material capital is involved. The social capital mentioned is related to the material capital, but differences exist. Compared with economic and human capital, social capital can reduce uncertainty and transaction costs. Moreover, social assets are neither as easy to transfer as material capital, nor as highly liquid as human capital. Each social asset is relatively independent. The above shows that social capital is indispensable to the study of economic growth. At the same time, the accumulation of social capital also plays a certain role in promoting the production of intermediaries. Thus, Thompson [39] obtains a dynamic equation of social capital as follows:
S i ( t ) = ψ S i ( t ) + π i ( t )
where  ψ  represents the trust preference established by the carbon reduction R&D and scientific and technological progress sectors for end-use goods with different absorption proportions, and  ψ > 0  and  S i ( t )  represent the social capital investment of the carbon reduction R&D and scientific and technological progress sectors for end-use goods with different absorption proportions. According to the symmetry of the model, (33) and (34) can be rewritten as:
D ˙ i = ξ i L D i D i 1 ξ S i
where  L D i ( t )  represents the labor input of the i-th carbon reduction R&D and scientific and technological progress sector for end-use goods with different absorption ratios.
According to Thompson [39]:
S i = ψ S i + π i
From Equation (15):
ω i = θ α P i A ( N ) L i θ 1 p m ( 1 α θ ) H 1 α θ 0 D i x i α d i
Equation (37) shows the factors affecting the labor wage level for production of end-use goods with different absorption proportions on the premise of ensuring profit maximization for enterprises producing green low-carbon absorption end-use goods. Equation (38) gives the wage level of the labor force in carbon reduction R&D and scientific and technological progress sectors for the production of intermediate goods with different absorption ratios:
ω D i = p D i D i ξ i S i
The labor market is balanced under the same proportions; therefore:
ω D i = ω i
Here,  ω 1 ( t ) , ω 2 ( t ) , ω 3 ( t )  is  ω H ( t ) , ω R ( t ) , ω L ( t ) . ω D i  represents the unit price of labor input in research and development into carbon reduction and scientific and technological progress for the i-th good.
From formulas (37)–(39): the cost prices of goods with different absorption proportions in the carbon reduction R&D and scientific and technological progress sectors are shown in (40).
p D i = θ P i A ( N ) L i θ 1 p m ( 1 α β ) H 1 α β x i α ξ i S i

2.5. Labor Market

In this paper, it is set that the labor input  L Y i  into end-use goods with different absorption proportions is constant. The labor input here has the following two functions: one is used to produce the end-use goods, and the other is used for research and development into carbon reduction and scientific and technological progress. Therefore:
L Y i = L i + L D i
We take the logarithms of both sides of Equation (41), and then the derivative can be obtained:
g L i = L D i L Y i g L D i

2.6. New Endogenous Growth Formula

According to Equation (29), we first take logarithms of both sides of the equation, and then derive the time to obtain:
g x i = 1 1 α g A ( N ) + θ 1 α g L i + m ( 1 α β ) 1 α g p + 1 α β 1 α g H + 1 1 α g P i 1 1 α g P D i
Equation (43) is the growth rate of demand for intermediate goods and the environmental quality of green low-carbon goods with different absorption proportions, the growth rate of the labor force invested in green low-carbon end-use goods with different absorption proportions, the growth rate of the carbon emissions reduction in the production of end-use goods, and the growth rate of the total knowledge surplus of carbon reduction R&D and scientific and technological progress. This yields the relationship between the price growth rate of green low-carbon goods with different absorption proportions, the carbon reduction R&D of green low-carbon goods with different absorption proportions, and the growth rate of the goods cost price in the science and technology progress sector.
According to Equation (43):
g K i = 1 1 α g A ( N ) + θ 1 α g L i + m ( 1 α β ) 1 α g p + 1 α β 1 α g H + 1 1 α g P i 1 1 α g P D i + g D i
Equation (44) obtains the growth rate of capital investment and environmental quality of the end-use goods with different absorption proportions produced by the carbon reduction R&D and scientific and technological progress sectors, the growth rate of labor input into green low-carbon final goods with different absorption proportions, the growth rate of total carbon emissions reduction during the production of end-use goods; the relationship between carbon reduction R&D and scientific and technological progress, the growth rate of the total technological progress knowledge surplus, the growth rate of the price of green low-carbon end-use goods with different absorption proportions, the growth rate of the initial investment cost of goods in the scientific and technological progress sector, and the growth rate of the absorption rate of end-use goods with different absorption proportions.
According to Equation (7):
g Y i = g A ( N ) + θ g L i + m ( 1 α θ ) g p + ( 1 α θ ) g H + α g x i + g D i
Equation (45) obtains the relationship between the output growth rate of end-use goods with different absorption proportions and the growth rates of the various factors.
Based on the derivation of Equation (35):
D ˙ i D i = ξ i L D i S i D i ξ
We calculate the logarithms of both sides of Equation (46) at the same time, then:
g L D i + g S i = ξ g D i
According to formula (36):
S ˙ i S i = ψ + π i S i
Then, we find the logarithms of both sides of the equation:
g s i = g π i
From Equations (47)–(49):
g s i = g π i = ξ g D i g L D i
The logarithm is obtained from Equation (40):
g P D i = g P i + g A ( N ) + ( θ 1 ) g L i + m ( 1 α θ ) g p + ( 1 α θ ) g H + α g x i g S i
Substitute Equation (43) with Equation (51):
g P D i = ( 1 + 1 1 α ) g P i + ( 1 + 1 1 α ) g A ( N ) + ( 1 + θ 1 1 α ) g L i + ( 1 + m ( 1 α θ ) 1 α ) g p + ( 1 + 1 α θ 1 α ) g H + 1 1 α g P D i + g L D i ξ g D i
Hypothesis 4.
Assuming that the labor input for each carbon reduction R&D and scientific and technological progress sector for green low-carbon goods with different absorption proportions remains stable, the growth rate of the labor input for each carbon reduction R&D and technological progress sector for green low-carbon goods with different absorption proportions can be obtained:
g L D i = 0
Proposition 2.
On the basis of assumptions 1–4, we can obtain the relationship between the rate of technological progress, the economic growth rate, and the growth rates of the various factors of green low-carbon goods with different absorption proportions:
g D 1 = g { ( B + I ) g P D 1 + F g P D 3 + ( O I ) g P D 2 + Q g L 1 + R g L 2 + [ α β ( 1 ε ) + α ( 1 α ) ] g P 1 W g L 3 + [ α ε ( β 1 ) ( 1 α ) ( β ε ) + X I α ] g P 2 ( X I α ) g P 3 } 1
g D 2 = g [ θ ( 2 α ) α 1 ( g L 2 g L 1 ) I α ( g P 2 g P 1 ) I ( g P D 2 g P D 1 ) ] { ( B + I ) g P D 1 + F g P D 3 + ( O I ) g P D 2 + Q g L 1 + R g L 2 + [ α β ( 1 ε ) + α ( 1 α ) ] g P 1 W g L 3 + [ α ε ( β 1 ) ( 1 α ) ( β ε ) + X I α ] g P 2 ( X I α ) g P 3 } 1
g D 3 = g B g P D 1 + F g P D 3 + O g P D 2 + [ Q θ ( 2 α ) 1 α ] g L 1 + [ α β ( 1 ε ) ( 1 α ) ] g P 1 + [ R + θ ( 2 α ) 1 α ] g L 2 W g L 3 + [ α ε ( β 1 ) ( 1 α ) ( β ε ) + X ] g P 2 X g P 3 { ( B + I ) g P D 1 + F g P D 3 + ( O I ) g P D 2 + Q g L 1 + R g L 2 + [ α β ( 1 ε ) + α ( 1 α ) ] g P 1 W g L 3 + [ α ε ( β 1 ) ( 1 α ) ( β ε ) + X I α ] g P 2 ( X I α ) g P 3 } 1
Proof. 
According to Hypothesis 4, Equation (50) can be rewritten as:
g S i = g π i = ξ g D i
Then, we get Equation (28):
g P D i = 0
According to formulas (1) and (2):
g M = g 1 + g 2
g = g 3 + g M
By synthesizing Equations (42)–(44) and (53)–(55), proposition 2 is obtained, and the relationship between the rate of absorption technological progress for different green low-carbon absorption goods and the rates of economic growth and growth of the various factors is shown in Equations (54)–(56).
Note 3: Proposition 2 gives the rate of technological progress for carbon reduction R&D and scientific and technological progress sectors producing goods with high, medium and low absorption proportions, the growth rate of the initial investment cost price for goods with high, medium and low absorption proportions produced by these carbon reduction R&D and scientific and technological progress sectors, and the growth rate of the prices of end-use goods with high, medium and low absorption proportions. The new endogenous growth formula relating the growth rate of the labor input of the various goods to the economic growth rate for the low-absorption proportion has not been considered in the previous literature. □

2.7. Family

In this part, we assume that there are families that consume green low-carbon goods with different absorption proportions. Referring to Chu and Lai [2], we consider the environmental quality  N , the level of consumption  C i ( t )  of end-use goods with different absorption proportions, and the carbon emissions  T i ( t )  of end-use goods with different absorption proportions in the household utility function of green low-carbon goods with different absorption proportions.
Then, the household utility function of green low-carbon goods with different consumption proportions is expressed by formula (62):
U i = ( C i N η ) 1 σ 1 1 σ θ T i 1 + ω i 1 1 + ω i
In Equation (61),  U i  is the consumption of end-use goods with different absorption ratios and the instantaneous utility of the household minus carbon emissions,  C i  is the household consumption level of end-use goods with different absorption ratios,  N  represents environmental quality,  T i  represents the carbon emissions corresponding to the consumption of different green low-carbon goods, and  ω i  is the individual awareness of environmental protection when consuming end-use goods with different absorption ratios. The stronger the awareness of individuals participating in environmental protection, the less carbon emissions, so  ω i  is negative.  σ  represents the relative risk preference coefficient, and  η  is the utility weight associated with the natural environment,  σ , η , θ > 0 .
However, we should not only focus on the maximization of current utility, but also on the maximization of intertemporal utility, which is shown in Equation (62):
max 0 [ ( ( C i N η ) 1 σ 1 1 σ θ T i 1 + ω i 1 1 + ω i ) exp ( ρ t ) ] d t
among which  ρ  is the subjective time discount rate, and the size of  ρ  depends on which consumption is preferred between the current consumption and future consumption. The larger the  ρ , the greater the preference for current consumption.

3. The Equilibrium Solution in the Endogenous Growth Model

In this part, for the family utility function, we obtain the growth rate of each element according to the Hamilton function. First, this chapter considers the low-carbon production and environmental consumption factors as the basis for the evolution of low-carbon production, and then draws the value of green goods into the process of low-carbon consumption. We considered the utility function under the constraint of green emissions reduction within the environment, and at different absorption proportions, the equilibrium solution for each element of endogenous growth can be obtained by finding the optimal solution.

3.1. General Equilibrium Solution for Carbon Reduction R&D and Scientific and Technological Progress for End-Use Goods with Different Absorption Proportions under Environmental Constraints

max 0 [ ( ( C i N η ) 1 σ 1 1 σ θ T i 1 + w i 1 1 + ω i ) exp ( ρ t ) ] d t s . t . N ˙ = b N ( 1 N ) p H ˙ = p a H K ˙ i = Y i C i n k i D ˙ i = ξ i L D i S i D i 1 ξ S ˙ i = ψ S i + π i = ψ S i + ( 1 1 α P D i ) A ( N ) 1 1 α L i θ 1 α p m ( 1 α θ ) 1 α H 1 α θ 1 α P i 1 1 α T ˙ i = T i ϑ H i ζ i a i T i
where  T i  is the carbon dioxide emissions of green low-carbon end-use goods with different absorption proportions,  ϑ  is the elasticity of carbon dioxide emissions with respect to degree of pollution,  ζ i  is the elasticity of the knowledge surplus used by the scientific and technological progress sector for green low-carbon end-use goods with different absorption proportions relative to the carbon emissions of green low-carbon end-use goods with different absorption proportions, and  a  is the environmental autonomy coefficient, that is, the rebalancing ability of the natural environment. In Equation (63), the control variable is  C i  and the state variables are  N , H , K i , D i , S i , T i .

3.2. Hamilton Function and Calculation

According to Equation (64), the Hamilton function is constructed:
J i = [ ( C i N η ) 1 σ 1 1 σ θ T i 1 + w i 1 1 + w i ] + λ 1 [ b N ( 1 N ) p ] + λ 2 ( p a H ) + λ 3 [ 1 α A ( N ) L i θ p m ( 1 α θ ) K i H 1 α θ C i n k i ] + λ 4 ξ i L D i S i D i 1 ξ + λ 5 [ ψ S i + ( 1 1 α ) P D i A ( N ) 1 1 α L i θ 1 α p m ( 1 α θ ) 1 α H 1 α θ 1 α P i 1 1 α ) + λ 6 [ T i ϑ H ζ i a i T i ]
where  λ 1 , λ 2 , λ 3 , λ 4 , λ 5 , λ 6  represent the Hamilton multiplier, and respectively correspond to the shadow price of the variable.
By solving the Hamilton function, this paper can obtain
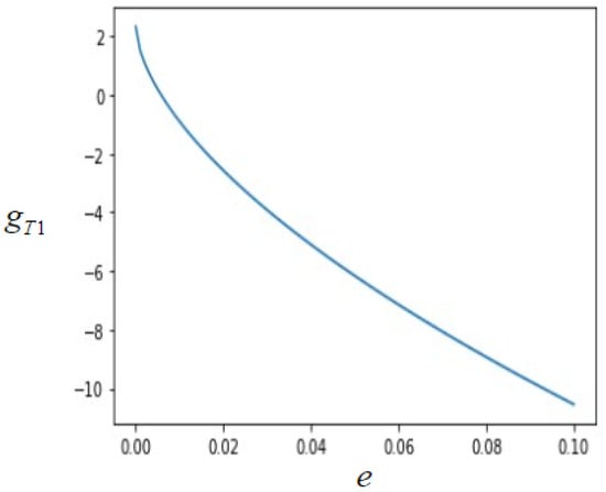
( ϑ 1 ) g T i = ζ i g H
where  ϑ  represents the elasticity coefficient of carbon emissions to pollution. According to (65), if  ϑ  is greater than 1, the growth rate of the carbon emissions of end-use goods with different absorption proportions is positively correlated with the growth rate of the total technological progress knowledge margin of carbon absorption. If  ϑ  is less than 1, there is a negative correlation between the growth rate of the carbon emissions of green low-carbon end-use goods with different absorption proportions and the growth rate of the total technological progress knowledge margin of carbon absorption. As the total progress of carbon absorption technology and the rate of progress of the knowledge margin rise, the growth rate of carbon emissions shows a decreasing trend, which must be controlled to gradually reduce the correlation between the carbon emissions growth rate and the increase in degree of pollution.

4. Green Premiums and Carbon Rebalancing Regulations

4.1. Relationship between R&D Personnel Wage Ratio and End-Use Goods Price Ratio by Green Premium

The green premium comes from the application of carbon reduction technology, which affects the production costs of goods. Zhang [41] analyzed the advantages of the green premium. This chapter uses differences in the green premium to divide industries in the market. It is understood that when carbon reduction technologies have the potential to replace traditional technologies on a large scale, the green premium of goods is zero or negative. The green premium of goods may be zero or negative, as in the cases of zero-carbon power, nuclear power, hydropower, solar power generation, biomass substitutes, renewable non-ferrous metals, and other industries; the green premium of end-use goods such as copper, zinc, aluminum, lead and recycled steel, including raw materials substitution and process reengineering, is less than 15%; the green premium of hydrogen, ethanol and other green energy goods is 15%50%; the green premium of electrification goods, fluorine-free refrigerants, industrial goods with technologically innovative CCUs, etc., is higher than 50%.
Theorem 1.
According to Proposition 1 and Equation (15), we find:
w 2 w 1 = ( 1 γ γ ) ( ξ 2 ξ 1 ) α 1 ( P 1 P 2 ) 1 + α 2 1 α p r i c e   e f f e c t ( L 2 L 1 ) θ + 1 p r o d u c t i o n   e f f e c t ( P D 2 P D 1 ) α ( α + 1 ) 1 α
w 3 w 2 = P 3 P 2 1 1 α p r i c e   e f f e c t L 3 L 2 θ + α 1 1 α p r o d u c t i o n   e f f e c t P D 3 P D 2 α 1 α { ξ 1 ξ 3 α 1 θ P D 1 P D 3 α θ L 3 L 2 θ 2 · L 1 L 3 θ α ( β ε ) ( 1 α ) β ε P 1 P 3 α ( β β ) ( 1 α ) β ε P D 3 P D 2 α ( β ε ) ( 1 α ) β ε · [ γ + L 2 L 3 θ ( β α ) + ( α θ ) β ( 1 α ) P 2 P 3 α ( β 1 ) β ( 1 α ) P D 3 P D 2 α ( β 1 ) β ( 1 α ) + ( 1 γ ) 1 γ γ β 1 β ξ 2 ξ 1 ( α 1 ) ( β 1 ) β · L 1 L 3 θ ( β 1 ) β · L 2 L 3 θ ( β 1 ) ( 2 α ) β ( 1 α ) P 2 P 1 α ( β 1 ) β ( 1 α ) P D 2 P D 1 α 2 ( β 1 ) β ( 1 α ) ] } β ε β ε
It is proved that the wage ratio for R&D personnel producing green low-carbon goods with different absorption proportions according to Equations (15) and (31) will be jointly affected by the price effect, productivity effect and technology absorption effect.
w 2 w 1 = ( P 2 P 1 ) 1 1 α ( P D 2 P D 1 ) α 1 α p r i c e   e f f e c t ( L 2 L 1 ) θ + α 1 1 α p r o d u c t i o n   e f f e c t ( D 2 D 1 ) t e c h n i c a l   e f f e c t
w 3 w 2 = ( P 3 P 2 ) 1 1 α ( P D 3 P D 2 ) α 1 α p r i c e   e f f e c t ( L 3 L 2 ) θ + α 1 1 α p r o d u c t i o n   e f f e c t ( D 3 D 2 ) t e c h n i c a l   e f f e c t
This conclusion is obtained by substituting Equations (23) and (24) with Equations (66) and (67). Note 4: the wage ratio of R&D personnel for green low-carbon goods with different absorption proportions is also affected by many other factors, and the effect is shown in Theorem 1. It can be seen that the relationship between the wage ratio of R&D personnel and the price effect under different goods absorption proportions depends on the value of  α . If  α > 1 , the wage ratio of R&D personnel and the price effect under different absorption proportions show a negative correlation.
According to Theorem 1, firstly, when the green premium of the final goods is zero or negative, the price of new goods produced through the application of high-absorption carbon reduction technology is lower than the price of new goods produced through the application of medium-absorption carbon reduction technology and the price of new goods produced through the application of low-absorption carbon reduction technology, while the price of new goods produced through the application of medium-absorption carbon reduction technology is lower than that of goods produced through the application of low-absorption carbon reduction technology. According to Wan et al. [42],  α = 0.24 ξ 1 = 0.0101 ξ 2 = 0.0202 ξ 3 = 0.0303 θ = 0.67 . Pay attention to the cost price  P D i  of the proportion of absorption, and then  P D 1 > P D 2 > P D 3 . For convenience, this paper chooses  P D 1 : P D 2 : P D 3 = 4 : 3 : 2  for the following graphs, but in fact, any graphs can be drawn so long as the above inequality is satisfied.  γ  is the weight of medium-absorption goods,  β , ε  are both the elastic coefficients, and the three numbers are less than 1. The coefficient of medium-absorption goods may be set as ⅔, and the coefficient of low-absorption goods is ⅓;  β , ε  are both elastic coefficients less than 1, which are taken as ½ here. We set  γ = 2 / 3 P D 1 : P D 2 : P D 3 = 4 : 3 : 2 β = 1 / 2 ε = 1 .
When the labor input ratio for high- and medium-absorption goods is specified to be 1, the relationship between the price ratio of high- and medium-absorption end-use goods and the salary ratio of R&D personnel producing high- and medium-absorption goods is shown in Figure 1a. Next, we change the labor input ratio of high-absorption and medium-absorption end-use goods to 2, and observed the relationship between the salary ratio of R&D personnel producing high-absorption and medium-absorption end-use goods and the price ratio of high-absorption and medium-absorption end-use goods, as shown in Figure 1b. Finally, we change the labor input ratio of high-absorption and medium-absorption end-use goods to ½, and observe the relationship between the salary ratio of R&D personnel producing high-absorption and medium-absorption end-use goods and the price ratio of high-absorption and medium-absorption end-use goods, as shown in Figure 1c.
According to Figure 1, it can be seen that in industries with negative or zero green premium, there is a positive relationship between the price ratio of high- and medium-absorption proportion end-use goods and the R&D personnel salary ratio for production of high- and medium-absorption proportion end-use goods.
It can be seen from Figure 1 that in industries with negative or zero green premium, the wage ratio of R&D personnel producing high- and medium-absorption goods is positively correlated with the price ratio of high- and medium-absorption goods, but the labor input ratio for high- and medium-absorption goods also significantly affects the labor wage ratio. Among high- and medium-absorption end-use goods, the price effect and production effect have a certain promoting effect on the wage ratio of R&D personnel who produce high- and medium-absorption goods.
Next, when the green premium of the final goods is less than 15%, we consider the relationship between the wage ratio of R&D personnel producing high- and medium-absorption goods and the price ratio of high- and medium-absorption goods.
When the labor input ratio for high- and medium-absorption goods is 1, the relationship between the wage ratio of R&D personnel producing high- and medium-absorption goods and the price ratio of high- and medium-absorption goods is shown in Figure 2a. When the labor input ratio of high- and medium-absorption goods is 2, the relationship between the wage ratio of R&D personnel producing high- and medium-absorption goods and the price ratio of high- and medium-absorption goods is shown in Figure 2b. When the labor input ratio of high- and medium-absorption goods is ½, the relationship between the wage ratio  w  of R&D personnel producing high- and medium-absorption goods and the price ratio of high- and medium-absorption goods is shown in Figure 2c.
It can be seen from Figure 2 that in industries where the green premium is less than 15%, there is a similar relationship between the R&D personnel wage ratio and the price ratio for high- and medium-absorption end-use goods, similar to when the green premium is zero or negative.
The linear positive correlation between the wage ratio of R&D personnel and price ratio of high- and medium-absorption end-use goods shows that the price advantage of green low-carbon goods has a certain positive guiding effect on the wages of R&D personnel, thus affecting the R&D personnel’s choice of different absorption proportion goods to a certain extent.
Next, we consider industries with a green premium of 15%50%. When the labor input ratio for high- and medium-absorption goods is 1, 2 or ½, the relationships between the wage ratios of R&D personnel producing high- and medium-absorption end-use goods and the price ratio of high- and medium-absorption end-use goods is shown in Figure 3.
It can be seen from Figure 3a–c that in industries with a green premium of 15–50%, the relationship between the wage ratio of R&D personnel producing high- and medium-absorption end-use goods and the price ratio of high- and medium-absorption end-use goods still shows a positive correlation.
When the labor input ratio for high- and medium-absorption goods is 1, 2 or ½, the relationships between the wage ratio of R&D personnel producing high- and medium-absorption end-use goods and the price ratio of high- and medium-absorption goods in industries where the green premium is higher than 50% are shown in Figure 4.
It can be seen from Figure 4 that the wage ratio of R&D personnel producing high- and medium-absorption goods is positively correlated with the price ratio of the goods, but the labor input ratio for high- and medium-absorption goods affects the R&D personnel wage ratio to a greater extent.
Next, we consider the relationship between the wage ratio of R&D personnel producing green low-carbon goods with medium and low absorption proportions, the price ratio of medium- and low-absorption goods, and the labor input ratio of these goods. In order to facilitate observation, the price ratio of green low-carbon intermediate goods with different absorption proportions is reasonably set.
First, in cases where the green premium of the end-use goods is zero or negative, and the labor input ratio of R&D personnel producing medium- and low-absorption goods is 1:1:1, the relationship between the wage ratio of R&D personnel producing low- and medium-absorption goods and the price ratio of low and medium-absorption goods is shown (Figure 5).
It is obvious from Figure 5a that when the green premium of the final goods is zero or negative, there is an obvious positive correlation between the salary of R&D personnel of carbon reduction R&D goods with low absorption proportion and the salary ratio of R&D personnel of carbon reduction R&D goods with medium absorption proportion, and the price ratio of carbon reduction R&D goods with low absorption proportion and carbon reduction R&D goods with medium absorption proportion.
We change the proportion of labor input for high-, medium- and low-absorption goods to a certain extent, and explore the wage ratio of R&D personnel producing low- and medium-absorption goods, and the price ratio of low- and medium-absorption goods, which is shown in Figure 5b. When the green premium of the final goods is zero or negative, the price of low-absorption end-use goods is relatively moderate. The rise in the price of the end-use goods causes the wages of the R&D personnel producing the low-absorption goods to rise rapidly, which leads to a significant reduction in the sales volume of the low-absorption goods in the market, causing them to be quickly replaced by the goods with medium and high absorption proportions.
We adjust the labor input proportion  L 1 : L 2 : L 3  of green low-carbon goods with high, medium and low absorption proportions again, and explore the relationship between the wage ratio  w  of R&D personnel producing low- and medium-absorption goods and the price ratio of low- and medium-absorption goods, which is shown in Figure 5c.
It can be seen from Figure 5c that when the green premium is zero or negative, the wage ratio  w  of R&D personnel producing low- and medium-absorption goods and the price ratio of low- and medium-absorption goods first show an increasing trend as the labor input for low-absorption goods is increased, while the later growth trend tends to be flat.
Next, we change the labor input ratio for goods with different absorption proportions in industries with a green premium less than 15%. The relationship between the wage ratio of R&D personnel producing green low-carbon absorption goods with medium and low absorption proportions and the price ratio of green low-carbon absorption goods with medium and low absorption proportions is shown in Figure 6.
As shown in Figure 6a–c, there is still a significant positive correlation between the wage ratio of R&D personnel producing low- and medium-absorption goods and the price ratio of low- and medium-absorption goods. Comparing these figures, it is found that the labor input for low- and medium-absorption goods is also an important factor affecting the wage ratio of R&D personnel.
Next, we consider industries with a green premium of 15–50%, and change the labor ratio for green low-carbon goods with different absorption proportions. The relationship between the wage ratio of R&D personnel producing green low-carbon goods with medium and low absorption proportions and the price ratio of green low-carbon goods with medium and low absorption proportions is shown in Figure 7.
According to Figure 7, the situation shown in the figure is similar to the conclusions when the green premium is less than 15%. In industries where the green premium is higher than 50%, we change the labor ratio for green low-carbon goods with different absorption proportions. The relationship between the wage ratio of R&D personnel producing green low-carbon goods with medium and low absorption proportions and the price ratio of green low-carbon goods with medium and low absorption proportions is shown in Figure 8. As can be seen from Figure 8, the wage ratio of R&D personnel for medium- and low-absorption goods and the price ratio of these goods still show an obvious positive correlation in industries where the green premium is higher than 50%, but the growth rate is slower than those in industries with green premiums of 15–50% or 0–15%.

4.2. Endogenous Effect of Absorption Input Level

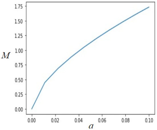
Next, we will discuss the level of investment in low-carbon development. We assume that the total absorption input level of the economy in the low-carbon development process is  M . When considering the total absorption input capacity  e  of the goods and the rebalancing input level  a  of the environment, we obtain (Wan et al. [42])  M = e + a . In order to simplify the analysis, the share of absorption investment in green low-carbon goods with different absorption proportions is not considered here.
From the data used by  p ( t ) = ( e ( t ) H ( t ) ) 1 m  and  H ˙ ( t ) = p ( t ) a H ( t ) , we find:
M = a + 6.5 a 0.6 , Rebalancing   investment   in   environment e + 0.4466 e 1.6667 , Product   input   scenario
Equation (68) shows the relationship between the absorption input level of reduced carbon emissions and the absorption input capacity of goods and environmental rebalancing. It is obvious that the higher the absorption input capacity of goods, the higher the absorption input level. The higher the rebalancing investment capacity of the environment, the higher the absorption investment level. Similarly, when the absorption input capacity of the goods is lower, the level of absorption input is lower. The lower the rebalancing investment capacity of the environment, the lower the absorption investment level.

4.3. Empirical Analysis

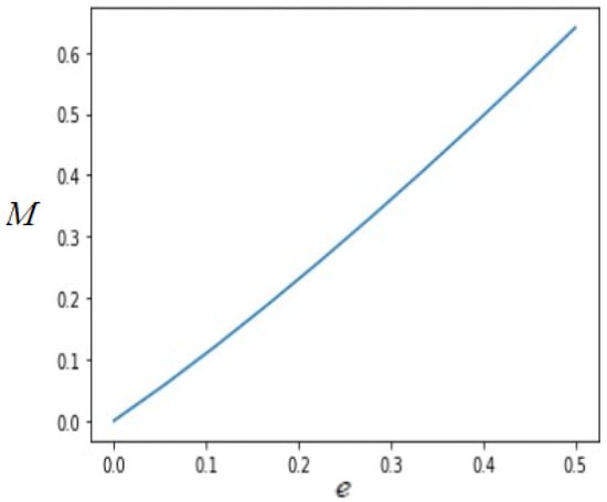
The relationship between the total input absorption level  M  and the input absorption capacity of goods  e  in the development of a low-carbon economy is given below, and shown in Figure 9.
It can be found from Figure 9 that the absorption input level  M  shows a positive correlation with the change in absorption input of goods  e .
The relationship between environmental rebalancing input and absorption input level  M  in the development of a low-carbon economy is shown in Figure 10. From Figure 10, it can be found that the absorption input level  M  shows a positive correlation with the change in environmental rebalancing input level  a , which means that it increases with increases in  a  and decreases with decreases in  a .
Therefore, the endogenous effect of the absorption investment level can be explained: the higher the absorption investment by the government and enterprises manufacturing goods, the higher the absorption investment level for low-carbon development; the higher the environmental rebalancing investment level, the higher the absorption investment level for low-carbon development. The lower the absorption investment by the government and enterprises manufacturing goods, the lower the absorption investment level for low-carbon development, and the lower the environmental rebalancing investment level, the lower the absorption investment level for low-carbon development.

4.4. Regulation Effect of Carbon Rebalancing

For low-carbon development, we consider whether the effect of government regulation is effective. This is determined according to the total overall carbon emissions. If the carbon emissions are less than or equal to zero, the effect of government regulation is effective; if the overall carbon emissions are greater than zero, the effect of government regulation is not significant.
In low-carbon development, the Euler equation obtained by the absorption input level acting on the household part in turn determines the carbon rebalancing effect of regulation. Next, we discuss the growth rate of carbon emissions from green low-carbon goods with different absorption ratios and the environmental rebalancing input level, as well as the relationship between the growth rate of carbon emissions from green low-carbon goods with different absorption ratios and the absorption input level of goods. Referring to Wan et al. [42], Theorem 2 is obtained as follows.
Theorem 2.
By using hypothesis 2, the absorption input level under environmental rebalancing and the absorption input level of the goods are obtained as follows:
M = a + 6.5 a 0.6 , Rebalancing   investment   in   environment e + 0.4466 e 1.6667 , Product   input   scenario
where  a  is the rebalancing input level of the environment and  e  is the total absorption input ability.
At the same time, according to formula (65), the carbon rebalancing effect of regulation is obtained:
g T i = ϑ T i ϑ 1 H i ς i a i
We use the relationship between  g T  and  M  under different input scenarios of carbon rebalancing regulation and absorption input level, assuming that the carbon emissions of green low-carbon goods with different absorption proportions are in the proportion of  1 : 2 : 3  relative to the total carbon emissions, while all  ς i  remain unchanged. According to the China Statistical Yearbook:  ϑ = 0.7476 , ς = 0.6 , T = 39.7452 , H = 0.043 , so the critical value of the absorption input level is 3.47848. If the absorption input level is greater than or equal to the critical value, effective carbon rebalancing regulation can be achieved. If the absorption input level is less than the critical value, effective carbon rebalancing regulation cannot be achieved.
It is proved that in order to simplify the model, the environmental rebalancing investment  a i  of green low-carbon goods with different absorption proportions can be considered the same. The carbon emissions of green low-carbon goods with different absorption proportions account for  1 : 2 : 3  within the total carbon emissions, while all  ς i  remain unchanged. Figure 10 shows the relationship between the growth rate of carbon emissions from green low-carbon goods and the rebalancing investment level of the environment.
Figure 11 shows that the growth rate of carbon emissions from high-absorption goods increases with increases in environmental rebalancing input capacity. It shows that the greater the investment in environmental rebalancing, the greater the decrease in the growth rate of carbon emissions. Since the relationship between changes in the growth rate of carbon emissions from green low-carbon absorption goods with low and m edium absorption proportions and the rebalancing input level of the environment is similar to the relationship between the growth rate of carbon emissions from goods with high absorption proportions and the rebalancing input level of the environment in Figure 10, it shows that the impact of the environmental rebalancing input level on the growth rate of total carbon emissions is similar. Finally, in order to achieve effective carbon rebalancing regulation, it is necessary to determine the economic input of environmental rebalancing, and the average value of the growth rate of carbon emissions for the corresponding three kinds of green low-carbon absorption goods must be less than or equal to zero. If the average value of the sum of the growth rate of carbon emissions for the three corresponding absorption ratios is greater than zero while the rebalancing investment level of the environment remains constant, it indicates that the effect of government regulation is not significant.
Figure 12 shows the relationship between the growth rate of carbon emissions for green low-carbon goods with different absorption proportions and the absorption input capacity of the green low-carbon goods.
We find that the relationships between the absorptive input capacity of goods and the growth rate of carbon emissions for green low-carbon absorptive goods with high, medium and low absorptive proportions are similar, and thus only show the relationship between the absorptive input capacity of goods and the growth rate of carbon emissions for goods with high absorption proportion in Figure 12.
It can be seen from Figure 12 that there is an inverse correlation between the absorption input of goods and the growth rate of carbon emissions for goods with a high absorption proportion. Similarly, if carbon rebalancing regulation is presented, the average value of the growth rate of total carbon emissions for goods with high, medium and low absorption proportions relative to the absorption input capacity of the goods is less than or equal to zero. If the average value of the growth rate of carbon emissions from green low-carbon goods is greater than zero, the regulation effect of the government is not significant.

4.5. Relationship between the Input Level and the Realization of Carbon Rebalancing Regulation

Combined with the endogenous effect of the absorption input level, we describe the relationship between the absorption input level and the carbon emissions growth rate in the process of low-carbon development, shown in Figure 13.
Figure 13 shows the relationship between the absorption input level and the growth rate of carbon emissions, using the growth rate of total carbon emissions. When the total carbon input surpasses the critical level of 0, the growth rate of total carbon emissions is always greater than zero, and the regulation effect of carbon rebalancing is not realized if the input level is less than 3.47848. If the absorption input level is greater than or equal to 3.47848, carbon rebalancing regulation achieves effective results.
Figure 14 shows the relationship between the absorption input levels of green low-carbon goods with three absorption percentages and the growth rate of carbon emissions. When the absorption input level of green low-carbon goods with different absorption percentages is known, whether carbon rebalancing can be realized through regulation needs to be determined after finding the absorption input level and considering whether the combined average value of the growth rate of the corresponding carbon emissions is less than or equal to zero.
When carbon rebalancing is realized, the carbon dioxide emissions are close to zero; then,  g T i = ϑ T i ϑ 1 H ς i a i T i 0 , which requires that the carbon dioxide emissions of the three kinds of green low-carbon goods with different absorption proportion be close to zero. Then, we obtain  g T i a i , and the average growth rate is  g T a 1 + a 2 + a 3 3 a .
According to the relationship between  e  and  a  in  M = a + 6.5 a 0.6 , Rebalancing   investment   in   environment e + 0.4466 e 1.6667 , Product   input   scenario M g T 6.5 g T 0.6 . The total input level can be determined by the growth rate of carbon emissions. The source of the parameters used is Theorem 2.

4.6. Description of Data

Here, we explain the data used in this paper. According to the 2020 China Statistical Yearbook, this paper chooses  T = 39.745 , H = 0.043 , D = 0.014 ; from Wan et al. [42], we obtain the data  α = 0.24 , ξ 1 = 0.0101 , ξ 2 = 0.0202 , ξ 3 = 0.0303 , θ = 0.67 ; from He and Yu [43], we obtain the datum  ϑ = 0.747 . See Table 1 for the specific data sources. Relevant reasons are given for the setting of data in the paper’s methodology.

5. Conclusions

Based on the assumption that firms and residents actively, consciously and autonomously practice green low-carbon behavior, this paper studies the economic laws governing the production and consumption of goods with different carbon absorption proportions in an economic system under green low-carbon behaviors. A new type of social regulation is introduced into the economic system, that is, carbon rebalancing regulation, under the conditions of obtaining the absorption proportion, environmental rebalancing input and goods absorption input. It is found that the absorption input of goods has the primary endogenous effect on economic growth. Furthermore, the critical condition of absorption input for carbon rebalancing regulation was obtained. Through these conditions, this paper can judge whether regulation is conducive to the realization of carbon rebalancing.
In terms of structure, this paper first divides end-use green and low-carbon products with different absorption proportions according to their different carbon reduction effects in the market, then introduces the absorption investment of goods and the rebalancing investment of the environment into the production module and takes them as a new endogenous driving force within the production function of green and low-carbon products with different absorption proportions in order to explore the relationship between technological progress rate and economic growth rate. Secondly, it discusses the impact of the level of absorbed investment, including environmental rebalancing investment and product absorption investment, on carbon dioxide emissions. In the derivation process, it is found that there is a new kind of social regulation, which is called carbon rebalancing regulation for short. Thirdly, it briefly explains why products are introduced. In terms of content, due to the different proportion of green and low-carbon products in society, this paper first constructs a two-part long-term endogenous growth model focusing on carbon reduction R&D and scientific and technological progress (including two modules of production and consumption) to study the law of endogenous growth in an economic system with the background of carbon rebalancing. In the production module, we first divide green and low-carbon products into high-, medium- and low-absorption end products according to their proportion of absorption. In the production function of these three end-use products with different absorption proportions, environmental quality, labor input, absorption input of products and intermediate products are successively considered. This paper considers the carbon reduction R&D and scientific and technological progress sector producing intermediate products for green low-carbon products with different absorption proportions, and connects capital with intermediate products. It is assumed that green low-carbon products with different absorption proportions represent a fully competitive market, green low-carbon intermediate products with different absorption proportions represent a fully competitive market, and green low-carbon intermediate products with the same absorption proportion represent a monopolistic competitive market. Then, the relationship between the technological progress rate and economic growth for green low-carbon products with different absorption proportions is deduced according to the calculation. In the household module, we divide the household utility function according to the consumption of green low-carbon products with different absorption proportions. In the utility function, we consider environmental quality, the carbon emissions of green low-carbon products with different absorption proportions, and the household consumption of green low-carbon products with different absorption proportions at the same time, and then use optimization to obtain the balanced growth rate of the different elements in products with different absorption proportions. Finally, through numerical simulation of the absorption input level of products and the environment along with the growth rate of carbon dioxide emissions, it is found that the critical value of the absorption input level necessary to meet carbon rebalancing regulations is 3.47848. In other words, if the absorbed input level is not less than this boundary number, and the growth rate of carbon emissions is always zero or less, it is conducive to the realization of carbon rebalancing; if the absorbed input level is less than this boundary number and the growth rate of carbon emissions is greater than zero, it is not conducive to the realization of carbon rebalancing. When green low-carbon products with different absorption proportions are discussed, the average values of the carbon emissions growth rate corresponding to high-, medium- and low-absorption low-carbon products after determining the absorption input level should be less than or equal to zero, which is conducive to the realization of carbon rebalancing. If the average values of the growth rate of carbon emissions corresponding to high-, medium- and low-absorption products after determining the absorption input level are greater than zero, they are not conducive to the realization of carbon rebalancing.
The main conclusions of this paper are the construction of an endogenous growth model driven by green low-carbon behavior in theory, and the finding that a new type of economic growth promotion model and new regulations have important practical applications for the economic system. It not only calculates the new regulations that the government, firms and society must follow, but also gives positive principles for the promotion of economic growth in green development.

6. Limitations

(1) It remains to be studied how to obtain big data of green low-carbon behavior preferences from the social–economic system and research the laws governing the level of green low-carbon behavior under conditions of sustainable transformation and development.
(2) The connection between carbon rebalancing inputs and sustainable transformation is the next research issue to be focused on.

Author Contributions

X.Y. designed and performed the experiments, and then wrote the manuscript. L.T. guided the whole study. M.F. designed the program algorithm and provided some valuable academic advice. B.W. completed the proof-reading of this paper. All authors have read and agreed to the published version of the manuscript.

Funding

This work was supported by the National Key Research and Development Program of China (No. 2020YFA0608601) and the National Natural Science Foundation of China (Nos. 72174091, 51976085).

Institutional Review Board Statement

Not applicable.

Informed Consent Statement

Not applicable.

Data Availability Statement

Not applicable.

Conflicts of Interest

The authors declare no conflict of interest.

References

  1. Bucci, A. Population Growth in a Model of Economic Growth with Human Capital Accumulation and Horizontal R&D. J. Macroecon. 2008, 30, 1124–1147. [Google Scholar]
  2. Chu, H.; Lai, C. Abatement R&D Market Imperfections, and Environmental Policy in an Endogenous Growth Model. J. Econ. Dyn. Control 2014, 41, 20–37. [Google Scholar]
  3. Davin, M.; Gente, K.; Nourry, C. Should a Country Invest More in Human or Physical Capital? A Two-Sector Endogenous Growth Approach. Math. Soc. Sci. 2015, 76, 44–52. [Google Scholar] [CrossRef]
  4. Bouché, S. Learning by Doing, Endogenous Discounting and Economic Development. J. Math. Econ. 2017, 73, 34–43. [Google Scholar] [CrossRef]
  5. Wan, B.; Tian, L.; Zhu, N.; Gu, L.; Zhang, G. A New Endogenous Growth Model for Green Low-carbon Behavior and Its Comprehensive Effects. Appl. Energy 2018, 230, 1332–1346. [Google Scholar] [CrossRef]
  6. Yang, F.; Fan, C. Is industrial intelligence conducive to China’s Pro poor development? Econ. Res. 2020, 632, 154–169. [Google Scholar]
  7. Doytch, N.; Narayan, S. Does Transitioning towards Renewable Energy Accelerate Economic Growth? An Analysis of Sectoral Growth for a Dynamic Panel of Countries. Energy 2021, 235, 121290. [Google Scholar] [CrossRef]
  8. Zhao, J.; Zhou, N. Impact of Human Health on Economic Growth under the Constraint of Environment Pollution. Technol. Forecast. Soc. Chang. 2021, 169, 120828. [Google Scholar] [CrossRef]
  9. Noda, H.; Kano, S. Environmental Economic Modeling of Sustainable Growth and Consumption in a Zero-emission Society. J. Clean. Prod. 2021, 299, 126691. [Google Scholar] [CrossRef]
  10. Arjun, K.; Sankaran, A.; Kumar, S.; Das, M. An Endogenous Growth Approach on the Role of Energy, Human Capital, Finance and Technology in Explaining Manufacturing Value-added: A Multi-country Analysis. Heliyon 2020, 6, e04308. [Google Scholar]
  11. Shahbaz, M.; Song, M.; Ahmad, S.; Vo, X.V. Does Economic Growth Stimulate Energy Consumption? The Role of Human Capital and R&D Expenditures in China. Energy Econ. 2022, 105, 105662. [Google Scholar]
  12. Zhang, X.; Wang, X. Measures of Human Capital and the Mechanics of Economic Growth. China Econ. Rev. 2021, 68, 101641. [Google Scholar] [CrossRef]
  13. Strulik, H. The Role of Human Capital and Population Growth in R&D-Based Models of Economic Growth. R. Econ. Soc. Conf. 2010, 13, 129–145. [Google Scholar]
  14. Yan, Y.; Tang, X. Social Capital, Capital Substitution and Endogenous Growth Model. Oper. Res. Manag. Sci. 2013, 23, 182–189. [Google Scholar]
  15. Bartolini, S.; Bonatti, L. Endogenous Growth, Decline in Social Capital and Expansion of Market Activities. J. Econ. Behav. Organ. 2008, 67, 917–926. [Google Scholar] [CrossRef]
  16. Kim, Y.; Lee, C. Social Values and Economic Dynamics. J. Econ. Dyn. Control 2015, 53, 69–84. [Google Scholar] [CrossRef]
  17. Funke, M.; Strulik, H. On Endogenous Growth with Physical Capital, Human Capital and Product Variety. Eur. Econ. Rev. 2000, 44, 491–515. [Google Scholar] [CrossRef]
  18. Zhou, B.; Zeng, X.; Jiang, L.; Xue, B. High-quality Economic Growth under the Influence of Technological Innovation Preference in China: A Numerical Simulation from the Government Financial Perspective. Struct. Chang. Econ. Dyn. 2020, 54, 163–172. [Google Scholar] [CrossRef]
  19. He, J.; Li, P.; Zhang, Y. Effect of Basic Research and Applied Research on Growth of Open Economy. J. Beijing Univ. Aeronaut. Astronaut. (Soc. Sci. Ed.) 2016, 29, 81. [Google Scholar]
  20. Zhang, Q.; Tao, X.; Yang, P. Research on Endogenous Economic Growth Mechanism under the Constraint of Carbon Emission Reduction. Econ. Theory Econ. Manag. 2010, 11, 33–39. [Google Scholar]
  21. Sequeira, T. Inflation, Economic Growth and Education Expenditure. Econ. Model. 2021, 99, 105475. [Google Scholar] [CrossRef]
  22. Verbič, M.; Majcen, B.; Ivanova, O.; Cok, M. R&D and Economic Growth in Slovenia: A Dynamic General Equilibrium Approach with Endogenous Growth. Panoeconomicus 2011, 58, 67–89. [Google Scholar]
  23. Le, D.; Van, C.; Nguyen-Van, P.; Barbier-Gauchard, A. Government Expenditure, External and Domestic Public Debts and Economic Growth. Work. Pap. Beta 2015, 21, 116–134. [Google Scholar]
  24. Thomas, O.; Jayanta, S. Endogenous Mortality, Human Capital and Economic Growth. J. Macroecon. 2008, 30, 1423–1445. [Google Scholar]
  25. Hiraguchi, R. A Two Sector Endogenous Growth Model with Habit Formation. J. Econ. Dyn. Control 2011, 35, 430–441. [Google Scholar] [CrossRef]
  26. Deng, M.; Luo, W.; Yin, L. Review on Theoretical Research and Practical Development of Carbon Neutralization Abroad. Resour. Sci. 2013, 35, 186–196. [Google Scholar]
  27. Dou, X.; Zhang, G. Carbon Pricing Policy under Carbon Neutralization Target: Connotation, Effect and China’s Response. Enterp. Econ. 2021, 40, 8. [Google Scholar]
  28. Cui, X.; Wang, K.; Zhou, J. Impact of 2 °C and 1.5 °C Targets on China’s National Independent Contribution and Long-term Emission Path. China’s Popul. Resour. Environ. 2016, 26, 7. [Google Scholar]
  29. Yu, B.; Zhao, G.; An, R.; Chen, J.; Tan, J.; Li, X. Research on China’s Carbon Emission Path under the Goal of Carbon Neutralization. J. Beijing Univ. Technol. Soc. Sci. Ed. 2021, 23, 8. [Google Scholar]
  30. Cai, B.; Cao, L.; Lei, Y.; Wang, C.; Zhang, L.; Zhu, J.; Li, M.; Du, M.; Lv, C.; Jiang, H.; et al. Carbon dioxide emission path under China’s carbon neutralization target. China’s Popul. Resour. Environ. 2021, 31, 8. [Google Scholar]
  31. Wang, Y.; Guo, C.; Chen, X.; Jia, L.Q.; Guo, X.N.; Chen, R.S.; Zhang, M.S.; Chen, Z.Y.; Wang, H.D. Carbon peak and carbon neutrality in China:Goals, implementation path and prospects. Geol. China 2021, 4, 27. [Google Scholar]
  32. Acemoglu, D. Technical Change, Inequality and the Labor Market. J. Econ. Lit. 2022, 40, 7–72. [Google Scholar] [CrossRef]
  33. Autor, D.; Dorn, D. The Growth of Low Skill Service Jobs and the Polarization of the US Labor Market. IZA Discuss. Pap. 2012, 103, 1553–1597. [Google Scholar] [CrossRef]
  34. Tahvonen, O.; Kuuluvainen, J. Optimal Growth with Renewable Resources and Pollution. Eur. Econ. Rev. 1991, 35, 650–661. [Google Scholar] [CrossRef]
  35. Bovenberg, A.; Smulders, S. Environmental Quality and Pollution-Augmenting Technical Change in a Two-Sector Endogenous Growth Model. Pap. Vol. 1993, 57, 369–391. [Google Scholar]
  36. Smulders, S. Entropy, Environment and Endogenous Economic Growth. Int. Tax Public Financ. 1995, 2, 319–340. [Google Scholar] [CrossRef]
  37. Fullerton, D.; Kim, S. Environmental Investment and Policy with Distortionary Taxes and Endogenous Growth. J. Environ. Econ. Manag. 2008, 56, 141–154. [Google Scholar] [CrossRef]
  38. Evans, G.; Honkapohja, S.; Romer, P. Growth Cycles. Am. Econ. Rev. 1998, 88, 495–515. [Google Scholar]
  39. Thompson, M. Complementarities and Costly Investment in a Growth Model. J. Econ. 2008, 94, 231–240. [Google Scholar] [CrossRef]
  40. Romer, P. Endogenous Technological Change. Nber. Work. Pap. 1990, 98, 71–102. [Google Scholar] [CrossRef]
  41. Zhang, S. Research on Carbon Neutralization Path Based on Green Premium Hypothesis. Contemp. Pet. Petrochem. 1995, 57, 369–391. [Google Scholar]
  42. Wan, B.; Tian, L.; Fu, M.; Zhang, G. Green Development Growth Momentum under Carbon Neutrality Scenario. J. Clean. Prod. 2021, 316, 128327. [Google Scholar] [CrossRef]
  43. He, Y.; Yu, J. Research on China’s Carbon Emission and Industrial Structure Optimization Based on STIRPAT Model. Environ. Eng. 2018, 241, 179–183. [Google Scholar]
  44. National Bureau of Statistics of the People’s Republic of China. International Statistical Yearbook; China Statistics Press: Beijing, China, 2020.
Figure 1. The relationship between the labor wage ratio for high- and medium-absorption end-use goods and the price ratio of the goods given different labor input ratios at a zero or negative green premium.
Figure 1. The relationship between the labor wage ratio for high- and medium-absorption end-use goods and the price ratio of the goods given different labor input ratios at a zero or negative green premium.
Sustainability 15 05073 g001
Figure 2. The relationship between the labor wage ratio for high- and medium-absorption end-use goods and the price ratio of the goods given different labor input ratios at a green premium of less than 15%. (a) When the labor input ratio of highly absorbed goods to moderately absorbed products is 1, the relationship between the price ratio of highly absorbed goods to moderately absorbed goods and the wage ratio of R&D personnel of highly absorb ed goods and moderately absorbed goods; (b) When the labor input ratio of highly absorbed goods to moderately absorbed products is 2, the relationship between the price ratio of highly absorbed goods to moderately absorbed goods and the wage ratio of R&D personnel of highly absorbed goods and moderately absorbed goods; (c) When the labor input ratio of highly absorbed goods to moderately absorbed products is 1/2, the relationship between the price ratio of highly absorbed goods to moderately absorbed goods and the wage ratio of R&D personnel of highly absorbed goods and moderately absorbed goods.
Figure 2. The relationship between the labor wage ratio for high- and medium-absorption end-use goods and the price ratio of the goods given different labor input ratios at a green premium of less than 15%. (a) When the labor input ratio of highly absorbed goods to moderately absorbed products is 1, the relationship between the price ratio of highly absorbed goods to moderately absorbed goods and the wage ratio of R&D personnel of highly absorb ed goods and moderately absorbed goods; (b) When the labor input ratio of highly absorbed goods to moderately absorbed products is 2, the relationship between the price ratio of highly absorbed goods to moderately absorbed goods and the wage ratio of R&D personnel of highly absorbed goods and moderately absorbed goods; (c) When the labor input ratio of highly absorbed goods to moderately absorbed products is 1/2, the relationship between the price ratio of highly absorbed goods to moderately absorbed goods and the wage ratio of R&D personnel of highly absorbed goods and moderately absorbed goods.
Sustainability 15 05073 g002
Figure 3. The relationship between the labor wage ratio for high- and medium-absorption end-use goods and the price ratio of the goods given different labor input ratios at a green premium of 15%50%. (a) When the labor input ratio of highly absorbed goods to moderately absorbed products is 1, the relationship between the price ratio of highly absorbed goods to moderately absorbed goods and the wage ratio of R&D personnel of highly absorbed goods and moderately absorbed goods; (b) When the labor input ratio of highly absorbed goods to moderately absorbed products is 2, the relationship between the price ratio of highly absorbed goods to moderately absorbed goods and the wage ratio of R&D personnel of highly absorbed goods and moderately absorbed goods; (c) When the labor input ratio of highly absorbed goods to moderately absorbed products is 1/2, the relationship between the price ratio of highly absorbed goods to moderately absorbed goods and the wage ratio of R&D personnel of highly absorbed goods and moderately absorbed goods.
Figure 3. The relationship between the labor wage ratio for high- and medium-absorption end-use goods and the price ratio of the goods given different labor input ratios at a green premium of 15%50%. (a) When the labor input ratio of highly absorbed goods to moderately absorbed products is 1, the relationship between the price ratio of highly absorbed goods to moderately absorbed goods and the wage ratio of R&D personnel of highly absorbed goods and moderately absorbed goods; (b) When the labor input ratio of highly absorbed goods to moderately absorbed products is 2, the relationship between the price ratio of highly absorbed goods to moderately absorbed goods and the wage ratio of R&D personnel of highly absorbed goods and moderately absorbed goods; (c) When the labor input ratio of highly absorbed goods to moderately absorbed products is 1/2, the relationship between the price ratio of highly absorbed goods to moderately absorbed goods and the wage ratio of R&D personnel of highly absorbed goods and moderately absorbed goods.
Sustainability 15 05073 g003
Figure 4. The relationship between the labor wage ratio for high- and medium-absorption end-use goods and the price ratio of the goods given different labor input ratios at a green premium higher than 50%. (a) When the labor input ratio of highly absorbed goods to moderately absorbed products is 1, the relationship between the price ratio of highly absorbed goods to moderately absorbed goods and the wage ratio of R&D personnel of highly absorbed goods and moderately absorbed goods; (b) When the labor input ratio of highly absorbed goods to moderately absorbed products is 2, the relationship between the price ratio of highly absorbed goods to moderately absorbed goods and the wage ratio of R&D personnel of highly absorbed goods and moderately absorbed goods; (c) When the labor input ratio of highly absorbed goods to moderately absorbed products is ½, the relationship between the price ratio of highly absorbed goods to moderately absorbed goods and the wage ratio of R&D personnel of highly absorbed goods and moderately absorbed goods.
Figure 4. The relationship between the labor wage ratio for high- and medium-absorption end-use goods and the price ratio of the goods given different labor input ratios at a green premium higher than 50%. (a) When the labor input ratio of highly absorbed goods to moderately absorbed products is 1, the relationship between the price ratio of highly absorbed goods to moderately absorbed goods and the wage ratio of R&D personnel of highly absorbed goods and moderately absorbed goods; (b) When the labor input ratio of highly absorbed goods to moderately absorbed products is 2, the relationship between the price ratio of highly absorbed goods to moderately absorbed goods and the wage ratio of R&D personnel of highly absorbed goods and moderately absorbed goods; (c) When the labor input ratio of highly absorbed goods to moderately absorbed products is ½, the relationship between the price ratio of highly absorbed goods to moderately absorbed goods and the wage ratio of R&D personnel of highly absorbed goods and moderately absorbed goods.
Sustainability 15 05073 g004
Figure 5. The relationship between the labor wage ratio of medium- and low-absorption end-use goods and the price ratio of the goods given different labor input ratios at a zero or negative green premium. (a) When the labor input ratio of low absorbed goods to moderately absorbed goods is 1, the relationship between the price ratio of low absorbed goods to moderately absorbed goods and the wage ratio of R&D personnel of low absorbed goods and moderately absorbed goods; (b) When the labor input ratio of low absorbed goods to moderately absorbed goods is 2, the relationship between the price ratio of low absorbed goods to moderately absorbed goods and the wage ratio of R&D personnel of low absorbed goods and moderately absorbed goods; (c) When the labor input ratio of low absorbed goods to moderately absorbed goods is ½, the relationship between the price ratio of low absorbed goods to moderately absorbed goods and the wage ratio of R&D personnel of low absorbed goods and moderately absorbed goods.
Figure 5. The relationship between the labor wage ratio of medium- and low-absorption end-use goods and the price ratio of the goods given different labor input ratios at a zero or negative green premium. (a) When the labor input ratio of low absorbed goods to moderately absorbed goods is 1, the relationship between the price ratio of low absorbed goods to moderately absorbed goods and the wage ratio of R&D personnel of low absorbed goods and moderately absorbed goods; (b) When the labor input ratio of low absorbed goods to moderately absorbed goods is 2, the relationship between the price ratio of low absorbed goods to moderately absorbed goods and the wage ratio of R&D personnel of low absorbed goods and moderately absorbed goods; (c) When the labor input ratio of low absorbed goods to moderately absorbed goods is ½, the relationship between the price ratio of low absorbed goods to moderately absorbed goods and the wage ratio of R&D personnel of low absorbed goods and moderately absorbed goods.
Sustainability 15 05073 g005
Figure 6. The relationship between the labor wage ratio for medium- and low-absorption end-use goods and the price ratio of the goods given different labor input ratios at a green premium of less than 15%. (a) When the labor input ratio of low absorbed goods to moderately absorbed goods is 1, the relationship between the price ratio of low absorbed goods to moderately absorbed goods and the wage ratio of R&D personnel of low absorbed goods and moderately absorbed goods; (b) When the labor input ratio of low absorbed goods to moderately absorbed goods is 2, the relationship between the price ratio of low absorbed goods to moderately absorbed goods and the wage ratio of R&D personnel of low absorbed goods and moderately absorbed goods; (c) When the labor input ratio of low absorbed goods to moderately absorbed goods is ½, the relationship between the price ratio of low absorbed goods to moderately absorbed goods and the wage ratio of R&D personnel of low absorbed goods and moderately absorbed goods.
Figure 6. The relationship between the labor wage ratio for medium- and low-absorption end-use goods and the price ratio of the goods given different labor input ratios at a green premium of less than 15%. (a) When the labor input ratio of low absorbed goods to moderately absorbed goods is 1, the relationship between the price ratio of low absorbed goods to moderately absorbed goods and the wage ratio of R&D personnel of low absorbed goods and moderately absorbed goods; (b) When the labor input ratio of low absorbed goods to moderately absorbed goods is 2, the relationship between the price ratio of low absorbed goods to moderately absorbed goods and the wage ratio of R&D personnel of low absorbed goods and moderately absorbed goods; (c) When the labor input ratio of low absorbed goods to moderately absorbed goods is ½, the relationship between the price ratio of low absorbed goods to moderately absorbed goods and the wage ratio of R&D personnel of low absorbed goods and moderately absorbed goods.
Sustainability 15 05073 g006
Figure 7. The relationship between the labor wage ratio for medium- and low-absorption end-use goods and the price ratio of the goods given different labor input ratios at a green premium of 15–50%. (a) When the labor input ratio of low absorbed goods to moderately absorbed goods is 1, the relationship between the price ratio of low absorbed goods to moderately absorbed goods and the wage ratio of R&D personnel of low absorbed goods and moderately absorbed goods; (b) When the labor input ratio of low absorbed goods to moderately absorbed goods is 2, the relationship between the price ratio of low absorbed goods to moderately absorbed goods and the wage ratio of R&D personnel of low absorbed goods and moderately absorbed goods; (c) When the labor input ratio of low absorbed goods to moderately absorbed goods is ½, the relationship between the price ratio of low absorbed goods to moderately absorbed goods and the wage ratio of R&D personnel of low absorbed goods and moderately absorbed goods.
Figure 7. The relationship between the labor wage ratio for medium- and low-absorption end-use goods and the price ratio of the goods given different labor input ratios at a green premium of 15–50%. (a) When the labor input ratio of low absorbed goods to moderately absorbed goods is 1, the relationship between the price ratio of low absorbed goods to moderately absorbed goods and the wage ratio of R&D personnel of low absorbed goods and moderately absorbed goods; (b) When the labor input ratio of low absorbed goods to moderately absorbed goods is 2, the relationship between the price ratio of low absorbed goods to moderately absorbed goods and the wage ratio of R&D personnel of low absorbed goods and moderately absorbed goods; (c) When the labor input ratio of low absorbed goods to moderately absorbed goods is ½, the relationship between the price ratio of low absorbed goods to moderately absorbed goods and the wage ratio of R&D personnel of low absorbed goods and moderately absorbed goods.
Sustainability 15 05073 g007
Figure 8. The relationship between the labor wage ratio for medium- and low-absorption final goods and the price ratio of the goods given different labor input ratios at a green premium higher than 50%. (a) When the labor input ratio of low absorbed goods to moderately absorbed goods is 1, the relationship between the price ratio of low absorbed goods to moderately absorbed goods and the wage ratio of R&D personnel of low absorbed goods and moderately absorbed goods; (b) When the labor input ratio of low absorbed goods to moderately absorbed goods is 2, the relationship between the price ratio of low absorbed goods to moderately absorbed goods and the wage ratio of R&D personnel of low absorbed goods and moderately absorbed goods; (c) When the labor input ratio of low absorbed goods to moderately absorbed goods is ½, the relationship between the price ratio of low absorbed goods to moderately absorbed goods and the wage ratio of R&D personnel of low absorbed goods and moderately absorbed goods.
Figure 8. The relationship between the labor wage ratio for medium- and low-absorption final goods and the price ratio of the goods given different labor input ratios at a green premium higher than 50%. (a) When the labor input ratio of low absorbed goods to moderately absorbed goods is 1, the relationship between the price ratio of low absorbed goods to moderately absorbed goods and the wage ratio of R&D personnel of low absorbed goods and moderately absorbed goods; (b) When the labor input ratio of low absorbed goods to moderately absorbed goods is 2, the relationship between the price ratio of low absorbed goods to moderately absorbed goods and the wage ratio of R&D personnel of low absorbed goods and moderately absorbed goods; (c) When the labor input ratio of low absorbed goods to moderately absorbed goods is ½, the relationship between the price ratio of low absorbed goods to moderately absorbed goods and the wage ratio of R&D personnel of low absorbed goods and moderately absorbed goods.
Sustainability 15 05073 g008
Figure 9. The relationship between the total absorption input and the absorption input of goods.
Figure 9. The relationship between the total absorption input and the absorption input of goods.
Sustainability 15 05073 g009
Figure 10. The relationship between the rebalancing investment of the environment and the total absorption investment level in the development of a low-carbon economy.
Figure 10. The relationship between the rebalancing investment of the environment and the total absorption investment level in the development of a low-carbon economy.
Sustainability 15 05073 g010
Figure 11. The relationship between the growth rate of carbon emissions and the rebalancing input level of the environment for goods with a high absorption proportion.
Figure 11. The relationship between the growth rate of carbon emissions and the rebalancing input level of the environment for goods with a high absorption proportion.
Sustainability 15 05073 g011
Figure 12. The relationship between the growth rate of carbon emissions and the absorption input capacity of goods with a high absorption proportion.
Figure 12. The relationship between the growth rate of carbon emissions and the absorption input capacity of goods with a high absorption proportion.
Sustainability 15 05073 g012
Figure 13. The relationship between input level and carbon emissions growth rate.
Figure 13. The relationship between input level and carbon emissions growth rate.
Sustainability 15 05073 g013
Figure 14. The relationship between the absorption input level of goods and the growth rate of carbon emissions under the three absorption ratios. (a) Highly-moderate absorption ratio; (b) Moderate-low absorption ratio; (c) Low-highly absorption ratio.
Figure 14. The relationship between the absorption input level of goods and the growth rate of carbon emissions under the three absorption ratios. (a) Highly-moderate absorption ratio; (b) Moderate-low absorption ratio; (c) Low-highly absorption ratio.
Sustainability 15 05073 g014
Table 1. Parameter source.
Table 1. Parameter source.
ParameterData SourcesNumerical Value
  T 2020 China Statistical Yearbook [44] 9-539.745
  H 2020 China Statistical Yearbook [44] 20-1 0.043
  ϑ He and Yu [43]0.747
  D 2020 China Statistical Yearbook [44] 20-10.014
  α Wan et al. [42]0.24
  ξ 1 Wan et al. [42]0.0101
  ξ 2 Wan et al. [42]0.0202
  ξ 3 Wan et al. [42]0.0303
  θ Wan et al. [42]0.67
  γ Setting   2 3
  β Setting0.5
  ε Setting1
  P D 1 : P D 2 : P D 3 Setting   4 : 3 : 2
Disclaimer/Publisher’s Note: The statements, opinions and data contained in all publications are solely those of the individual author(s) and contributor(s) and not of MDPI and/or the editor(s). MDPI and/or the editor(s) disclaim responsibility for any injury to people or property resulting from any ideas, methods, instructions or products referred to in the content.

Share and Cite

MDPI and ACS Style

Fu, M.; Ye, X.; Tian, L.; Wan, B. Green Low-Carbon Extraction Behavior and Realization of Carbon Rebalancing Evolution. Sustainability 2023, 15, 5073. https://doi.org/10.3390/su15065073

AMA Style

Fu M, Ye X, Tian L, Wan B. Green Low-Carbon Extraction Behavior and Realization of Carbon Rebalancing Evolution. Sustainability. 2023; 15(6):5073. https://doi.org/10.3390/su15065073

Chicago/Turabian Style

Fu, Min, Xinyu Ye, Lixin Tian, and Bingyue Wan. 2023. "Green Low-Carbon Extraction Behavior and Realization of Carbon Rebalancing Evolution" Sustainability 15, no. 6: 5073. https://doi.org/10.3390/su15065073

APA Style

Fu, M., Ye, X., Tian, L., & Wan, B. (2023). Green Low-Carbon Extraction Behavior and Realization of Carbon Rebalancing Evolution. Sustainability, 15(6), 5073. https://doi.org/10.3390/su15065073

Note that from the first issue of 2016, this journal uses article numbers instead of page numbers. See further details here.

Article Metrics

Back to TopTop