Analyzing Healthcare and Wellness Products’ Quality Embedded in Online Customer Reviews: Assessment with a Hybrid Fuzzy LMAW and Fermatean Fuzzy WASPAS Method
Abstract
1. Introduction
2. Literature Review
2.1. Satisfaction and Quality
2.1.1. Satisfaction with PQ
2.1.2. Satisfaction with Online Shopping Service (OSS)
2.2. SQ Models
2.3. Methods for the Measurement of e-SQ
3. Model Framework and Selection of Quality Criteria
3.1. Product Quality
3.2. Service Quality
3.2.1. Delivery Quality
3.2.2. Aftersales Service Quality
4. Methods Section
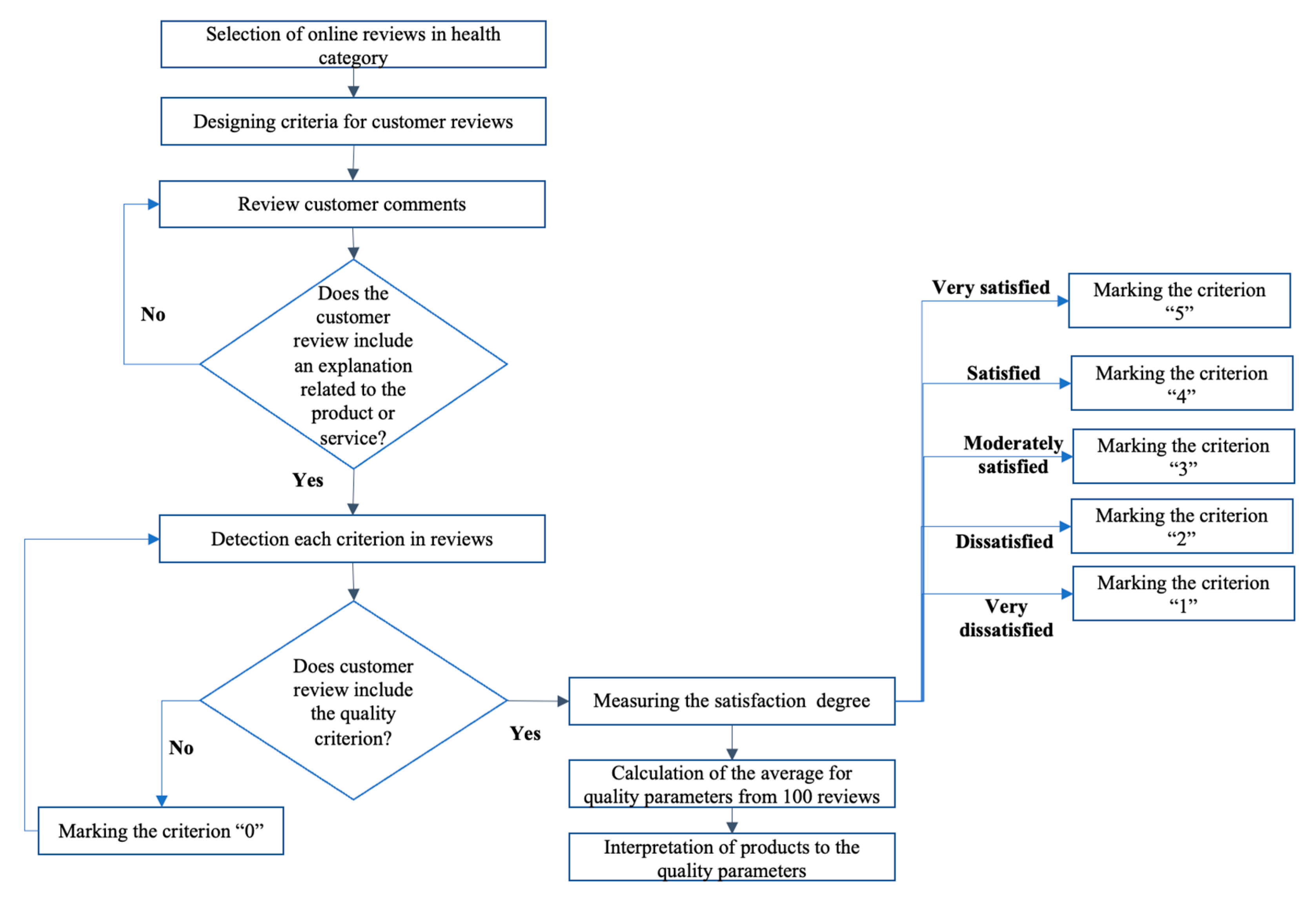
4.1. Analyzing Customer Reviews
4.2. A Hybrid Model of the Fuzzy LMAW and the Fermatean Fuzzy WASPAS
4.2.1. Preliminaries for Fermatean Fuzzy Sets
4.2.2. Weighting the Criteria with the Triangular F-LMAW Method
- Step 1: Establish a group of decision makers and design the decision-making matrices: In this stage, each decision maker (DM) evaluates n criteria with the help of linguistic terms given in Table 2.Using the triangular fuzzy number, the first decision matrix is formed.
- Step2: Create the first (aggregated) decision-making matrix (). The Bonferroni aggregator is used to combine initial (expert) matrices into a single aggregate matrix, as shown in Equation (11):where states the averaged values derived by using the Bonferroni aggregator, p,q > 0 represent the Bonferroni aggregator’s formation settings, and e denotes the e-th expert of k expert, where l and r represent the fuzzy number’s distributions with left and right, respectively, while m represents the value at which the membership function of a fuzzy number equals 1.
- Step 3: Normalizing the initial matrix: The components of the first decision-making matrix are normalized using the formula below Equation (12), and the normalized matrix is obtained:where and .
- Step 4: Calculate the weightings of the criteria: The decision makers are intended to be involved in determining the weighting values of the criterion . The n criteria are prioritized. The greater value from the linguistic variables scale is allocated to the criteria with the highest relevance, and inversely. As a result, the priority vectors are obtained. corresponds to the value from the fuzzy linguistic scale ascribed to the criteria n by the expert e.
- Step 5: Compute fuzzy anti-ideal point () and obtain fuzzy relation vector: Using Equation (13), the absolute fuzzy anti-ideal point (), a fuzzy value that is less than the least from the collection of all priority vectors, and fuzzy relation vector () are determined.
- Step 6: Aggregate fuzzy weighted and achieving final score vector: Using Equation (14), the weighting values calculated for each decision maker and the weighting vector ( are obtained.
4.2.3. Ranking of Alternatives with the FF-WASPAS
- Step 7: Create a list of options. The decision makers assess the products based on the linguistic terms for each criterion. The linguistic terms were translated into the Fermatean fuzzy crisp numbers in Table 3.
- Step 8: Define linguistic concepts and the Fermatean fuzzy sets (FFSs) that correspond to them. In this phase, decision makers should specify language phrases, such as “extremely low” and “very high”, as well as their respective FFSs.
- Step 9: Obtain each decision maker’s assessment based on each criterion. Each DM should analyze options in relation to each stated criterion in this stage. The assessment technique uses the linguistic concepts created in the preceding stage based on the Fermatean fuzzy sets. The kth decision maker’s appraisal of the ith choice on the jth criterion is represented .
- Step 10: Aggregate decision makers’ judgments with the aggregation operator defined in Equation (9) in the preceding part. The judgments produced by each DM in Step 6 were combined using the following calculation and equivalent weights . As a result, the aggregated assessments or components of the decision matrix are given as follows (17):
- Step 11: Normalize the decision matrix in step eight. The decision matrix is normalized using the normalization approach in the conventional WASPAS. After employing the Fermatean fuzzy sets, it must be dealt with components with values ranging from 0 to 1. As a result, it is unnecessary to utilize a normalization method to change the value scale. In the case of cost criteria, the notion of the complement of FFSs Equation (8) is applied to change the values associated with cost criteria. Let B and C represent the sets of benefit and cost criteria. The following are the elements of the normalized decision matrix:
- Step 12: Determine the WSM and WPM values. WSM and WPM values are calculated using the addition, multiplication, and other operators of FFSs established in the preceding section Equations (2)–(5).
- Step 13: Determine the WASPAS value. Integrating the WSM and WPM values yields the WASPAS metric using a combining parameter (). This step’s calculation is based on the formula below in Equation (21).
- Step 14: Sort the options according to their positive values. Definition 6, stated in the preceding section, compares and ranks the options.
5. Results
5.1. Customer Reviews Results
5.2. MCDM Results
5.2.1. Criteria Weights
5.2.2. FF-WASPAS Results
6. Sensitivity Analysis
7. Conclusions
Limitations and Future Directions
Supplementary Materials
Funding
Institutional Review Board Statement
Informed Consent Statement
Data Availability Statement
Conflicts of Interest
References
- Chevalier, S. Retail E-Commerce Sales Worldwide from 2014 to 2026. Available online: https://www.statista.com/statistics/379046/worldwide-retail-e-commerce-sales/ (accessed on 7 January 2023).
- Bernhardt, G. Global Ecommerce Sales Growth Report for 2021–2026. Available online: https://www.shopify.com/blog/global-ecommerce-sales (accessed on 7 January 2023).
- The Business Research Company Global Healthcare E-Commerce Market. Available online: https://www.thebusinessresearchcompany.com/report/healthcare-ecommerce-global-market-report (accessed on 7 January 2023).
- Roberts, R. Health and Wellness Marketing: An Ecommerce Report on the Health and Wellness Industry, Consumer Trends & Strategies for Growth. Available online: https://commonthreadco.com/blogs/coachs-corner/health-wellness-ecommerce-marketing-industry-trends (accessed on 7 January 2023).
- OECD. Inflation Edges up to 10.7% in October; OECD: Paris, France, 2022. [Google Scholar]
- Ecommerce DB The ECommerce Market in Turkey. Available online: https://ecommercedb.com/markets/tr/all (accessed on 7 January 2023).
- Pasquali, M. Shopping Cart Abandonment Rate Worldwide 2022, by Industry. Available online: https://www.statista.com/statistics/457078/category-cart-abandonment-rate-worldwide/ (accessed on 7 January 2023).
- IRP Ecommerce Market Data and Ecommerce Benchmarks for the Health and Wellbeing Market. Available online: https://www.irpcommerce.com/en/gb/ecommercemarketdata.aspx?Market=2 (accessed on 31 January 2023).
- Rita, P.; Oliveira, T.; Farisa, A. The Impact of E-Service Quality and Customer Satisfaction on Customer Behavior in Online Shopping. Heliyon 2019, 5, e02690. [Google Scholar] [CrossRef] [PubMed]
- WEF. The Global Governance of Online Consumer Protection and E-Commerce Building Trust; WEF: Colony, Switzerland, 2019. [Google Scholar]
- Sabou, S.; Avram-Pop, B.; Zima, L.A. The Impact of the Problems Faced by Online Customers on Ecommerce. Stud. Univ. Babes-Bolyai Oeconomica 2017, 62, 77–88. [Google Scholar] [CrossRef]
- Fedorko, R.; Kráľ, Š. Online Shopping Problems in the Context of B2C E-Commerce in the Visegrad Four Countries. In Springer Proceedings in Business and Economics; Martínez-López, F.J., López López, D., Eds.; Springer: Cham, Switzerland, 2021; pp. 83–94. [Google Scholar] [CrossRef]
- Brandtner, P.; Darbanian, F.; Falatouri, T.; Udokwu, C. Impact of COVID-19 on the Customer End of Retail Supply Chains: A Big Data Analysis of Consumer Satisfaction. Sustainability 2021, 13, 1464. [Google Scholar] [CrossRef]
- Fihartini, Y.; Helmi, A.; Hassan, M.; Oesman, Y.M. Perceived Health Risk, Online Retail Ethics, and Consumer Behavior within Online Shopping during the Covid-19 Pandemic. Innov. Mark. 2021, 17, 17–29. [Google Scholar] [CrossRef]
- Coppola, D. ACSI—U.S. Customer Satisfaction with Amazon.Com as of 2021. Available online: https://www.statista.com/statistics/185788/us-customer-satisfaction-with-amazon/ (accessed on 7 January 2023).
- Charm, T.; Dhar, R.; Haas, S.; Liu, J.; Novemsky, N.; Teichner, W. Understanding and Shaping Consumer Behavior in the next Normal. Available online: https://www.mckinsey.com/capabilities/growth-marketing-and-sales/our-insights/understanding-and-shaping-consumer-behavior-in-the-next-normal (accessed on 7 January 2023).
- Ma, H. Competitive Advantage and Firm Performance. Compet. Rev. 2000, 10, 15–32. [Google Scholar] [CrossRef]
- Huang, K.F.; Dyerson, R.; Wu, L.Y.; Harindranath, G. From Temporary Competitive Advantage to Sustainable Competitive Advantage. Br. J. Manag. 2015, 26, 617–636. [Google Scholar] [CrossRef]
- Uzir, M.U.H.; al Halbusi, H.; Thurasamy, R.; Thiam Hock, R.L.; Aljaberi, M.A.; Hasan, N.; Hamid, M. The Effects of Service Quality, Perceived Value and Trust in Home Delivery Service Personnel on Customer Satisfaction: Evidence from a Developing Country. J. Retail. Consum. Serv. 2021, 63, 102721. [Google Scholar] [CrossRef]
- Sundaram, V.; Ramkumar, D.; Shankar, P. Impact of E-Service Quality on Customer Satisfaction and Loyalty Empirical Study in India Online Business. KINERJA 2017, 21, 48–69. [Google Scholar] [CrossRef]
- Senecal, S.; Nantel, J. The Influence of Online Product Recommendations on Consumers’ Online Choices. J. Retail. 2004, 80, 159–169. [Google Scholar] [CrossRef]
- Robson, K.; Farshid, M.; Bredican, J.; Humphrey, S. Making Sense of Online Consumer Reviews: A Methodology. Int. J. Mark. Res. 2013, 55, 6. [Google Scholar] [CrossRef]
- Cui, G.; Lui, H.K.; Guo, X. The Effect of Online Consumer Reviews on New Product Sales. Int. J. Electron. Commer. 2012, 17, 39–58. [Google Scholar] [CrossRef]
- Singh, J.; Crisafulli, B. Managing Online Service Recovery: Procedures, Justice and Customer Satisfaction. J. Serv. Theory Pract. 2016, 26, 764–787. [Google Scholar] [CrossRef]
- Wang, W.; Li, F.; Yi, Z. Scores vs. Stars: A Regression Discontinuity Study of Online Consumer Reviews. Inf. Manag. 2019, 56, 418–428. [Google Scholar] [CrossRef]
- Truong, D.; Truong, M.D. How Do Customers Change Their Purchasing Behaviors during the COVID-19 Pandemic? J. Retail. Consum. Serv. 2022, 67, 102963. [Google Scholar] [CrossRef]
- Cao, Y.; Ajjan, H.; Hong, P. Post-Purchase Shipping and Customer Service Experiences in Online Shopping and Their Impact on Customer Satisfaction: An Empirical Study with Comparison. Asia Pac. J. Mark. Logist. 2018, 30, 400–416. [Google Scholar] [CrossRef]
- Chatterjee, S.; Goyal, D.; Prakash, A.; Sharma, J. Exploring Healthcare/Health-Product Ecommerce Satisfaction: A Text Mining and Machine Learning Application. J. Bus. Res. 2021, 131, 815–825. [Google Scholar] [CrossRef]
- Lackermair, G.; Kailer, D.; Kanmaz, K. Importance of Online Product Reviews from a Consumer’s Perspective. Adv. Econ. Bus. 2013, 1, 1–5. [Google Scholar] [CrossRef]
- Medhat, W.; Hassan, A.; Korashy, H. Sentiment Analysis Algorithms and Applications: A Survey. Ain. Shams Eng. J. 2014, 5, 1093–1113. [Google Scholar] [CrossRef]
- Ganu, G.; Am, A.; Marian, A. Beyond the Stars: Improving Rating Predictions Using Review Text Content. In Proceedings of the Twelfth International Workshop on the Web and Databases (WebDB 2009), Providence, RI, USA, June 2009; pp. 1–6. Available online: http://www.dbmi.columbia.edu/noemie/ursa/ (accessed on 8 February 2023).
- Hussein, D.M.E.D.M. A Survey on Sentiment Analysis Challenges. J. King Saud Univ. Eng. Sci. 2018, 30, 330–338. [Google Scholar] [CrossRef]
- Ramachandran, R.; Sudhir, S.; Unnithan, A.B. Exploring the Relationship between Emotionality and Product Star Ratings in Online Reviews. IIMB Manag. Rev. 2021, 33, 299–308. [Google Scholar] [CrossRef]
- de Langhe, B.; Fernbach, P.M.; Lichtenstein, D.R. Navigating by the Stars: Investigating the Actual and Perceived Validity of Online User Ratings. J. Consum. Res. 2016, 42, 817–833. [Google Scholar] [CrossRef]
- Zadeh, L.A. The Concept of a Linguistic Variable and Its Application to Approxirqate Reasoning-III*. Inf. Sci. 1975, 9, 43. [Google Scholar] [CrossRef]
- Tseng, M.L. Using Hybrid MCDM to Evaluate the Service Quality Expectation in Linguistic Preference. Appl. Soft Comput. J. 2011, 11, 4551–4562. [Google Scholar] [CrossRef]
- Javalgi, R.G.; Radulovich, L.P.; Pendleton, G.; Scherer, R.F. Sustainable Competitive Advantage of Internet Firms: A Strategic Framework and Implications for Global Marketers. Int. Mark. Rev. 2005, 22, 658–672. [Google Scholar] [CrossRef]
- Kotler, P.; Armstrong, G.; Gary, M. Principles of Marketing; University of Minnesota Libraries Publishing: Minneapolis, MN, USA; ISBN 9780133795028.
- Rajgopal, S.; Venkatachalam, M.; Kotha, S. Does the Quality of Online Customer Experience Create a Sustainable Competitive Advantage for E-Commerce Firms? 2001. Available online: https://citeseerx.ist.psu.edu/document?repid=rep1&type=pdf&doi=c7951ef4b85a785bc233aa37d022e41afc8a770a/ (accessed on 8 February 2023).
- Tsao, W.C. Which Type of Online Review Is More Persuasive? The Influence of Consumer Reviews and Critic Ratings on Moviegoers. Electron. Commer. Res. 2014, 14, 559–583. [Google Scholar] [CrossRef]
- Kumar, R.; Sharan, A. Hybrid Multi-Criteria Decision Making Approach for Product Ranking Using Customers Reviews. J. Data Process. 2018, 8, 1–17. [Google Scholar]
- Eshkevari, M.; Jahangoshai Rezaee, M.; Saberi, M.; Hussain, O.K. An End-to-End Ranking System Based on Customers Reviews: Integrating Semantic Mining and MCDM Techniques. Expert Syst Appl 2022, 209, 118294. [Google Scholar] [CrossRef]
- Sun, H.; Ni, W.; Wang, Z. A Consumption System Model Integrating Quality, Satisfaction and Behavioral Intentions in Online Shopping. Inf. Technol. Manag. 2016, 17, 165–177. [Google Scholar] [CrossRef]
- Ling, K.C.; Chai, L.T.; Piew, T.H. The Effects of Shopping Orientations, Online Trust and Prior Online Purchase Experience toward Customers’ Online Purchase Intention. Int. Bus. Res. 2010, 3, 63. [Google Scholar] [CrossRef]
- Pappas, I.O.; Pateli, A.G.; Giannakos, M.N.; Chrissikopoulos, V. Moderating Effects of Online Shopping Experience on Customer Satisfaction and Repurchase Intentions. Int. J. Retail Distrib. Manag. 2014, 42, 187–204. [Google Scholar] [CrossRef]
- Mohd Shoki Md, A.; Michele, S.; Norhayati, Z.; Khalid, I.; Kamarudin Mat, A. Consumer Perceived Risk, Attitude and Online Shopping Behaviour; Empirical Evidence from Malaysia. In Proceedings of the MOIME 2014, IOP Conference Series: Materials Science and Engineering 58. Jakarta, Indonesia, 29–31 March 2014; 31 March 2014. [Google Scholar]
- Lin, C.S.; Wu, S.; Tsai, R.J. Integrating Perceived Playfulness into Expectation-Confirmation Model for Web Portal Context. Inf. Manag. 2005, 42, 683–693. [Google Scholar] [CrossRef]
- Zamzuri, N.H.A.; Mohamed, N.; Hussein, R. Antecedents of Customer Satisfaction in Repurchase Intention in the Electronic Commerce Environment. In Proceedings of the International Symposium on Information Technology, Washington, DC, USA, 20–22 December 2008; Institute of Electrical and Electronics Engineers: Kuala Lumpur, Malaysia, 2008; pp. 1–5. [Google Scholar]
- Cimperman, M.; Makovec Brenčič, M.; Trkman, P. Analyzing Older Users’ Home Telehealth Services Acceptance Behavior-Applying an Extended UTAUT Model. Int. J. Med. Inf. 2016, 90, 22–31. [Google Scholar] [CrossRef]
- Mousa Jaradat, M.-I.R.; al Rababaa, M.S. Assessing Key Factor That Influence on the Acceptance of Mobile Commerce Based on Modified UTAUT. Int. J. Bus. Manag. 2013, 8, 102–112. [Google Scholar] [CrossRef]
- Ajzen, I. The Theory of Planned Behavior. Organ Behav. Hum. Decis. Process 1991, 50, 179–211. [Google Scholar] [CrossRef]
- Bandura, A. Health Promotion from the Perspective of Social Cognitive Theory. Psychol. Health 1988, 13, 623–649. [Google Scholar] [CrossRef]
- Venkatesh, V.; Morris, M.G.; Davis, G.B.; Davis, F.D. User Acceptance of Information Technology: Toward a Unified View. MIS Q. 2003, 27, 425–478. [Google Scholar] [CrossRef]
- Viswanath, V.; Fred, D.D. A Theoretical Extension of the Technology Acceptance Model: Four Longitudinal Field Studies. Manag. Sci. 2000, 46, 186. [Google Scholar]
- Gunawan Wibowo, Y. Impact of Price, Product Quality, and Promotion on Consumer Satisfaction in Cosmetics and Skincare. J. Econ. Financ. Manag. Stud. 2021, 4, 978–986. [Google Scholar] [CrossRef]
- Martinovic, M.; Domovic, J.; Piric, V. Perception of Health Products and Trends in Online Shopping and Promotion of Health Products in Croatia. Вісник Націoнальнoї Академії Керівних Кадрів Культури І Мистецтв 2018, 4, 422–428. [Google Scholar]
- Togubu, S.F.I.; Saerang, D.P.E.; Worang, F.G.; Hierarchy, A. Analytical Hierarchy Process in Choosing Men Facial Skin Care Products. A Study of Ponds, Garnier and Nivea. J. EMBA J. Ris. Ekon. Manaj. Bisnis Dan Akunt. 2018, 6, 120–191. [Google Scholar]
- Haseli, G.; Ranjbarzadeh, R.; Hajiaghaei-Keshteli, M.; Jafarzadeh Ghoushchi, S.; Hasani, A.; Deveci, M.; Ding, W. HECON: Weight Assessment of the Product Loyalty Criteria Considering the Customer Decision’s Halo Effect Using the Convolutional Neural Networks. Inf. Sci. 2023, 623, 184–205. [Google Scholar] [CrossRef]
- Hizza Bt Hila Ludin, I.; Liat Cheng, B. Factors Influencing Customer Satisfaction and E-Loyalty: Online Shopping Environment among the Young Adults. Manag. Dyn. Knowl. Econ. 2014, 2, 462–471. [Google Scholar]
- Lee, G.G.; Lin, H.F. Customer Perceptions of E-Service Quality in Online Shopping. Int. J. Retail. Distrib. Manag. 2005, 33, 161–176. [Google Scholar] [CrossRef]
- Kim, J.; Jin, B.; Swinney, J.L. The Role of Etail Quality, e-Satisfaction and e-Trust in Online Loyalty Development Process. J. Retail. Consum. Serv. 2009, 16, 239–247. [Google Scholar] [CrossRef]
- Guo, X.; Ling, K.C.; Liu, M. Evaluating Factors Influencing Consumer Satisfaction towards Online Shopping in China. Asian Soc. Sci. 2012, 8, 40–49. [Google Scholar] [CrossRef]
- Abu Jadayil, W.; Shakoor, M.; Bashir, A.; Selmi, H.; Qureshi, M.R.N.N. Using SERVIQUAL to Investigate the Quality of Provided Wireless Communication Services in UAE. Int. J. Qual. Serv. Sci. 2020, 12, 109–132. [Google Scholar] [CrossRef]
- Chiu, W.Y.; Tzeng, G.H.; Li, H.L. A New Hybrid MCDM Model Combining DANP with VIKOR to Improve E-Store Business. Knowl. Based Syst. 2013, 37, 48–61. [Google Scholar] [CrossRef]
- Grönroos, C. A Service Quality Model and Its Marketing Implications. Eur. J. Mark. 1984, 18, 36–44. [Google Scholar] [CrossRef]
- Parasuraman, A.; Zeithaml, V.A.; Berry, L.L. A Conceptual Model of Service Quality and Its Implications for Future Research. J. Mark. 1985, 49, 41–50. [Google Scholar] [CrossRef]
- Parasuraman, A.; Zeithaml, V.A.; Berry, L. SERVQUAL: A Multiple-Item Scale for Measuring Consumer Perceptions of Service Quality. J. Retail. 1988, 64, 12–40. [Google Scholar]
- Grönroos, C. Marketing Services: The Case of a Missing Product. J. Bus. Ind. Mark. 1998, 13, 322–338. [Google Scholar] [CrossRef]
- Cronin, J.J.; Taylor, S.A. Measuring Service Quality: A Reexamination and Extension. J. Mark. 1992, 56, 55–68. [Google Scholar] [CrossRef]
- Rust, R.T.; Oliver, R.L. Service Quality: New Directions in Theory and Practice; Sage Publications: Thousand Oaks, CA, USA, 1993. [Google Scholar]
- Dabholkar, P.A.; Thorpe, D.I.; Rentz, J.O. A Measure of Service Quality for Retail Stores: Scale Development and Validation. J Acad Mark Sci 1996, 24, 3–16. [Google Scholar] [CrossRef]
- Brady, M.K.; Cronin, J.J. Some New Thoughts on Conceptualizing Perceived Service Quality: A Hierarchical Approach. J. Mark 2001, 65, 34–49. [Google Scholar] [CrossRef]
- Dabholkar, P.A.; Shepherd, C.D.; Thorpe, D.I. A Comprehensive Framework for Service Quality: An Investigation of Critical Conceptual and Measurement Issues Through a Longitudinal Study. J. Retail. 2000, 76, 139–173. [Google Scholar] [CrossRef]
- Oh, H. Service Quality, Customer Satisfaction, and Customer Value: A Holistic Perspective. Int. J. Hosp. Manag. 1999, 18, 67–82. [Google Scholar] [CrossRef]
- Hsu, S.H. Developing an Index for Online Customer Satisfaction: Adaptation of American Customer Satisfaction Index. Expert Syst. Appl. 2008, 34, 3033–3042. [Google Scholar] [CrossRef]
- Ali, A.H.; Melkonyan, A.; Noche, B.; Gruchmann, T. Developing a Sustainable Logistics Service Quality Scale for Logistics Service Providers in Egypt. Logistics 2021, 5, 21. [Google Scholar] [CrossRef]
- Büyüközkan, G.; Çifçi, G. A Combined Fuzzy AHP and Fuzzy TOPSIS Based Strategic Analysis of Electronic Service Quality in Healthcare Industry. Expert Syst. Appl. 2012, 39, 2341–2354. [Google Scholar] [CrossRef]
- Ma, P.; Yao, N.; Yang, X. Service Quality Evaluation of Terminal Express Delivery Based on an Integrated SERVQUAL-AHP-TOPSIS Approach. Math. Probl. Eng. 2021, 2021, 8883370. [Google Scholar] [CrossRef]
- Prentkovskis, O.; Erceg, Ž.; Stević, Ž.; Tanackov, I.; Vasiljević, M.; Gavranović, M. A New Methodology for Improving Service Quality Measurement: Delphi-FUCOM-SERVQUAL Model. Symmetry 2018, 10, 757. [Google Scholar] [CrossRef]
- Dey, S. Evaluation of Indian B2C E-Shopping Websites under Multi Criteria Decision-Making Using Fuzzy Hybrid Technique. Int. J. Appl. Eng. Res. 2015, 10, 24551–24580. [Google Scholar]
- Ajripour, I. Applying MCDM Technique in Analyzing the Effect of Promotion Items Based on Online Shopping Factors: A Case Study; University of Szeged: Szeged, Hungary, 2020; pp. 9–27. [Google Scholar] [CrossRef]
- Hu, Y.C. Fuzzy Multiple-Criteria Decision Making in the Determination of Critical Criteria for Assessing Service Quality of Travel Websites. Expert Syst. Appl. 2009, 36, 6439–6445. [Google Scholar] [CrossRef]
- Bakir, M.; Atalik, Ö. Application of Fuzzy Ahp and Fuzzy Marcos Approach for the Evaluation of E-Service Quality in the Airline Industry. Decis. Mak. Appl. Manag. Eng. 2021, 4, 127–152. [Google Scholar] [CrossRef]
- Afful-Dadzie, E.; Nabareseh, S.; Komínková Oplatková, Z.; Klímek, P. Model for Assessing Quality of Online Health Information: A Fuzzy VIKOR Based Method. J. Multi-Criteria Decis. Anal. 2016, 23, 49–62. [Google Scholar] [CrossRef]
- Zaim, H.; Ramdani, M.; Haddi, A. Multi-Criteria Analysis Approach Based on Consumer Satisfaction to Rank B2C E-Commerce Websites. In Proceedings of the SITA 2016—11th International Conference on Intelligent Systems: Theories and Applications, Mohammedia, Morocco, 5 December 2016; Institute of Electrical and Electronics Engineers Inc.: Piscataway, NJ, USA, 2016. [Google Scholar]
- Alharbi, S.; Naderpour, M. E-Commerce Development Risk Evaluation Using MCDM Techniques; Springer: Berlin/Heidelberg, Germany, 2016. [Google Scholar]
- Lewis, J.R. The System Usability Scale: Past, Present, and Future. Int. J. Hum. Comput. Interact. 2018, 34, 577–590. [Google Scholar] [CrossRef]
- Can, G.F.; Delice, E.K.; Feryal, G. A Hybrid Multi-Dimensional Usability Evaluation Approach Proposal: A Case Study Related to Airline Firms’ Websites. Res. Sq. 2021. [Google Scholar] [CrossRef]
- Kang, D.; Park, Y. Review-Based Measurement of Customer Satisfaction in Mobile Service: Sentiment Analysis and VIKOR Approach. Expert Syst. Appl. 2014, 41, 1041–1050. [Google Scholar] [CrossRef]
- Lupo, T. A Fuzzy Framework to Evaluate Service Quality in the Healthcare Industry: An Empirical Case of Public Hospital Service Evaluation in Sicily. Appl. Soft Comput. J. 2016, 40, 468–478. [Google Scholar] [CrossRef]
- Keshavarz Ghorabaee, M.; Amiri, M.; Kazimieras Zavadskas, E.; Antuchevičienė, J. Assessment of Third-Party Logistics Providers Using a CRITIC–WASPAS Approach with Interval Type-2 Fuzzy Sets. Transport 2017, 32, 66–78. [Google Scholar] [CrossRef]
- Castro-Lopez, A.; Puente, J.; Vazquez-Casielles, R. E-Service Quality Model for Spanish Textile and Fashion Sector: Positioning Analysis and B2C Ranking by F-Topsis. Int. J. Inf. Technol. Decis. Mak. 2018, 17, 485–512. [Google Scholar] [CrossRef]
- Sisodia, G. Intuitionistic Fuzzy Weighted Sum and Product Method for Electronic Service Quality Selection Problem. Int. J. Mod. Educ. Comput. Sci. 2018, 10, 33–43. [Google Scholar] [CrossRef]
- Ilbahar, E.; Kahraman, C. Retail Store Performance Measurement Using a Novel Interval-Valued Pythagorean Fuzzy WASPAS Method. J. Intell. Fuzzy Syst. 2018, 35, 3835–3846. [Google Scholar] [CrossRef]
- Çakır, E.; Akel, G.; Doğaner, M. Türkiye’de Faaliyet Gösteren Özel Alışveriş Sitelerinin Bütünleşik SWARA—WASPAS Yöntemi Ile Değerlendirilmesi. Uluslararası İktisadi Ve İdari İncelemeler Derg. 2018, 18, 599–616. [Google Scholar] [CrossRef]
- Stanujkic, D.; Karabasevic, D.; Maksimovic, M.; Popovic, G.; Momcilovic, O. An Approach to Evaluating the Quality of Websites Based on the Weighted Sum Preferred Levels of Performances Method. Acta Polytech. Hung. 2019, 16, 195–215. [Google Scholar]
- Singh, N.; Chakraborty, A.; Bose, S.; Majumdar, B.M. Impact of Social Media in Banking Sector under Triangular Neutrosophic Arena Using MCGDM Technique. Neutrosophic Sets Syst. 2020, 35, 153–176. [Google Scholar]
- Sergi, D.; Ucal Sari, I. Prioritization of Public Services for Digitalization Using Fuzzy Z-AHP and Fuzzy Z-WASPAS. Complex Intell. Syst. 2021, 7, 841–856. [Google Scholar] [CrossRef]
- Karamaşa, Ç. Ranking Service Quality Using Multi-Criteria Decision-Making Methods: Example of Erzurum Province. J. Process Manag. New Technol. 2021, 9, 1–12. [Google Scholar] [CrossRef]
- Tumsekcali, E.; Ayyildiz, E.; Taskin, A. Interval Valued Intuitionistic Fuzzy AHP-WASPAS Based Public Transportation Service Quality Evaluation by a New Extension of SERVQUAL Model: P-SERVQUAL 4.0. Expert Syst. Appl. 2021, 186, 115757. [Google Scholar] [CrossRef]
- Nguyen, N.B.T.; Lin, G.H.; Dang, T.T. Fuzzy Multi-Criteria Decision-Making Approach for Online Food Delivery (OFD) Companies Evaluation and Selection: A Case Study in Vietnam. Processes 2021, 9, 1274. [Google Scholar] [CrossRef]
- Usta, S.K.; Kadaifçi, Ç. An Integrated Methodology Proposal for Sustainable Fashion: Understanding and Examining Criteria Affecting the Second-Hand Clothes Shopping. J. Fac. Eng. Archit. Gazi Univ. 2022, 37, 873–887. [Google Scholar] [CrossRef]
- Luo, Y.; Zhang, X.; Qin, Y.; Yang, Z.; Liang, Y. Tourism Attraction Selection with Sentiment Analysis of Online Reviews Based on Probabilistic Linguistic Term Sets and the IDOCRIW-COCOSO Model. Int. J. Fuzzy Syst. 2021, 23, 295–308. [Google Scholar] [CrossRef]
- Özdağoğlu, A.; Keleş, M.K. Evaluation of the Accessibility of Elderly Individuals to Airline Company Websites: Comparative Analysis with OWA, WASPAS, WSM, WPM. In App and Website Accessibility Developments and Compliance Strategies; GI Global: New York, NY, USA, 2022; pp. 188–204. [Google Scholar]
- Altay, B.C.; Okumuş, A.; Adıgüzel Mercangöz, B. An Intelligent Approach for Analyzing the Impacts of the COVID-19 Pandemic on Marketing Mix Elements (7Ps) of the on-Demand Grocery Delivery Service. Complex Intell. Syst. 2022, 8, 129–140. [Google Scholar] [CrossRef]
- Chaudhary, M.; Gangele, A.; Naved, M.; Gaur, L.; Singh, G. The Function of Driver Categorisation in the Ride-Hailing Industry: A Study on On-Demand Transport. In Proceedings of the 2022 3rd International Conference on Computation, Automation and Knowledge Management (ICCAKM), Noida, India, 15–17 November 2022; IEEE: Noida, India, 2022; pp. 1–6. [Google Scholar]
- Gupta, T.K.; Mangal, D.; Srivastava, V.S.; Gupta, V.P.; Patel, R.V. A Frame Work for Ranking the Factors Affecting Customer Service Quality by MOORA Approach. In Proceedings of the Lecture Notes in Mechanical Engineering, Rabat, Morocco, 10–12 May 2022; Springer Science and Business Media Deutschland GmbH: Berlin/Heidelberg, Germany, 2022; pp. 197–215. [Google Scholar]
- Çinaroğlu, E.; Zarali, F. Cappadocia Hotels’ Website Quality Evaluation: A Multi-Criteria Intuitionistic Fuzzy EDAS (IF-EDAS) Method Application. Bus. Manag. Stud. Int. J. 2022, 10, 769–786. [Google Scholar] [CrossRef]
- Cid-López, A.; Hornos, M.J.; Carrasco, R.A.; Herrera-Viedma, E. Decision-Making Model for Designing Telecom Products/Services Based on Customer Preferences and Non-Preferences. Technol. Econ. Dev. Econ. 2022, 1–36. [Google Scholar] [CrossRef]
- Çinaroğlu, E.; Zarali, F. Evaluation of the Airline Website Quality with the Intuitionistic Fuzzy TOPSIS Method. J. Turk. Oper. Manag. 2022, 2, 1277–1296. [Google Scholar] [CrossRef]
- Qin, Y.; Wang, X.; Xu, Z. Ranking Tourist Attractions through Online Reviews: A Novel Method with Intuitionistic and Hesitant Fuzzy Information Based on Sentiment Analysis. Int. J. Fuzzy Syst. 2022, 24, 755–777. [Google Scholar] [CrossRef]
- Nguyen, T.Q.; Ngo, L.T.T.; Huynh, N.T.; le Quoc, T.; van Hoang, L. Assessing Port Service Quality: An Application of the Extension Fuzzy AHP and Importance-Performance Analysis. PLoS ONE 2022, 17, e0264590. [Google Scholar] [CrossRef]
- Zavadskas, E.K.; Turskis, Z.; Antucheviciene, J. Optimization of Weighted Aggregated Sum Product Assessment. Elektron. Ir Elektrotechnika 2012, 112, 3–6. [Google Scholar] [CrossRef]
- Turskis, Z.; Zavadskas, E.K.; Antucheviciene, J.; Kosareva, N.; Turskis, Z.; Zavadskas, K.; Antucheviciene, J.; Kosareva, N. A Hybrid Model Based on Fuzzy AHP and Fuzzy WASPAS for Construction Site Selection. Int. J. Comput. Commun. Control. 2015, 10, 113. [Google Scholar] [CrossRef]
- Saaty, T.L. The Analytic Hierarchy Process in Conflict Management. Int. J. Confl. Manag. 1990, 1, 47–68. [Google Scholar] [CrossRef]
- Saaty, T.L. The Analytic Hierarchy Process. Int. J. Serv. Sci. 2008, 1, 83–98. [Google Scholar] [CrossRef]
- Ezell, B.; Lynch, C.J.; Hester, P.T. Methods for Weighting Decisions to Assist Modelers and Decision Analysists: A Review of Ratio Assignment and Approximate Techniques. Appl. Sci. 2021, 11, 10397. [Google Scholar] [CrossRef]
- Jahan, A.; Mustapha, F.; Sapuan, S.M.; Ismail, M.Y.; Bahraminasab, M. A Framework for Weighting of Criteria in Ranking Stage of Material Selection Process. Int. J. Adv. Manuf. Technol. 2012, 58, 411–420. [Google Scholar] [CrossRef]
- Odu, G.O. Weighting Methods for Multi-Criteria Decision Making Technique. J. Appl. Sci. Environ. Manag. 2019, 23, 1449. [Google Scholar] [CrossRef]
- Sureeyatanapas, P. Comparison of Rank-Based Weighting Methods for Multi-Criteria Decision Making. KKU Eng. J. 2016, 43, 376–379. [Google Scholar] [CrossRef]
- Pamučar, D.; Žižović, M.; Biswas, S.; Božanić, D. A New Logarithm Methodology of Additive Weights (LMAW) for Multi-Criteria Decision-Making: Application in Logistics. Facta Univ. Ser. Mech. Eng. 2021, 19, 361–380. [Google Scholar] [CrossRef]
- Žižovic, M.; Pamucar, D. New Model for Determining Criteria Weights: Level Based Weight Assessment (Lbwa) Model. Decis. Mak. Appl. Manag. Eng. 2019, 2, 126–137. [Google Scholar] [CrossRef]
- Božanić, D.; Pamučar, D.; Milić, A.; Marinković, D.; Komazec, N. Modification of the Logarithm Methodology of Additive Weights (LMAW) by a Triangular Fuzzy Number and Its Application in Multi-Criteria Decision Making. Axioms 2022, 11, 89. [Google Scholar] [CrossRef]
- Keshavarz-Ghorabaee, M.; Amiri, M.; Hashemi-Tabatabaei, M.; Zavadskas, E.K.; Kaklauskas, A. A New Decision-Making Approach Based on Fermatean Fuzzy Sets and Waspas for Green Construction Supplier Evaluation. Mathematics 2020, 8, 2202. [Google Scholar] [CrossRef]
- FDA Shelf Life and Expiration Dating of Cosmetics. Available online: https://www.fda.gov/cosmetics/cosmetics-labeling/shelf-life-and-expiration-dating-cosmetics (accessed on 29 January 2023).
- Mudambi, S.M.; Schuff, D.; Zhang, Z. Why Aren’t the Stars Aligned? An Analysis of Online Review Content and Star Ratings. In Proceedings of the Annual Hawaii International Conference on System Sciences, Waikoloa, HI, USA, 6–9 January 2014; IEEE Computer Society: Washington, DC, USA, 2014; pp. 3139–3147. [Google Scholar]
- Siering, M.; Muntermann, J. What Drives the Helpfulness of Online Product Reviews? From Stars to Facts and Emotions. In Proceedings of the 11th International Conference on Wirtschaftsinformatik, Leipzig, Germany, 27 February–1 March 2013; pp. 103–118. [Google Scholar]
- Kokoi, I. Female Buying Behaviour Related to Facial Skin Care Products; HAAGA-HELIA University of Applied Sciences: Helsinki, Finland, 2011. [Google Scholar]
- Sharma, S.; Sharma, A.K.; Moe, H.W.; Khanapure, A.; Mohan, P. A Study to Investigate the Chemical Potency, Physical Stability, and Efficacy of Analgesic Agents over a Period of Two Years Post Their Expiry Date. Med. J. Armed. India 2022, 78, S194–S200. [Google Scholar] [CrossRef] [PubMed]
- Amasa, W.; Santiago, D.; Mekonen, S.; Ambelu, A. Are Cosmetics Used in Developing Countries Safe? Use and Dermal Irritation of Body Care Products in Jimma Town, Southwestern Ethiopia. J. Toxicol. 2012, 2012, 204830. [Google Scholar] [CrossRef]
- Vergura, D.T.; Zerbini, C.; Luceri, B. Consumers’ Attitude and Purchase Intention towards Organic Personal Care Products. An Application of the S-O-R Model 1. Sinergie 2020, 38, 121–137. [Google Scholar]
- Irshad Ali, M.; Yadav, M. A Study of Consumer Perception of Herbal Products in Bhopal (With Special Reference to Vindhya Herbal Products). Int. J. Manag. Stud. 2015, 2, 69–80. [Google Scholar]
- Green Kulture Real Dangers of Chemical Dishwashing Detergents. Available online: https://greenkulture.sg/blogs/news/real-dangers-of-chemical-dishwashing-detergents (accessed on 8 January 2023).
- Vasic, N.; Kilibarda, M.; Kaurin, T. The Influence of Online Shopping Determinants on Customer Satisfaction in the Serbian Market. J. Theor. Appl. Electron. Commer. Res. 2019, 14, 255–274. [Google Scholar] [CrossRef]
- Doerr, J.; Kerkow, D.; Landmann, D. Supporting Requirements Engineering for Medical Products-Early Consideration of User-Perceived Quality. In Proceedings of the ICSE’08, Leipzig, Germany, 10–18 May 2008; pp. 639–647. [Google Scholar]
- Situmeang, F.; de Boer, N.; Zhang, A. Looking beyond the Stars: A Description of Text Mining Technique to Extract Latent Dimensions from Online Product Reviews. Int. J. Mark. Res. 2020, 62, 195–215. [Google Scholar] [CrossRef]
- Rajendran, S. Improving the Performance of Global Courier & Delivery Services Industry by Analyzing the Voice of Customers and Employees Using Text Analytics. Int. J. Logist. Res. Appl. 2021, 24, 473–493. [Google Scholar] [CrossRef]
- Zheng, L.; Favier, M.; Huang, P. Chinese Consumer Perceived Risk and Risk Relievers in E-Shopping for Clothing. J. Electron. Commer. Res. 2012, 13, 255–274. [Google Scholar]
- Kotler, P.; Keller, K.L.; Chernev, A. Marketing Management, Global Edition, 16th ed.; Pearson Education: London, UK, 2021; Volume 16e, ISBN1 1292404817. ISBN2 9781292404813. [Google Scholar]
- Kuo, Y.F.; Wu, C.M. Satisfaction and Post-Purchase Intentions with Service Recovery of Online Shopping Websites: Perspectives on Perceived Justice and Emotions. Int. J. Inf. Manag. 2012, 32, 127–138. [Google Scholar] [CrossRef]
- Geetha, V.; Kalyani, D.; Geetha, R.; Rangarajan, K. A Conceptual Framework For Perceived Risk in Consumer Online Shopping; VIU University: Vellore, India, 2015; Volume 10. [Google Scholar]
- Bae, S.; Lee, T. Gender Differences in Consumers’ Perception of Online Consumer Reviews. Electron. Commer. Res. 2011, 11, 201–214. [Google Scholar] [CrossRef]
- Watanabe, T.; Omori, Y. Online Consumption during the COVID-19 Crisis: Evidence from Japan. COVID Econ. Vetted Real-Time Pap. 2020, 32, 208–241. [Google Scholar]
- Wang, W.; Kim, S. Lady First? The Gender Difference in the Influence of Service Quality on Online Consumer Behavior. Nankai Bus. Rev. Int. 2019, 10, 408–428. [Google Scholar] [CrossRef]
- Passyn, K.A. Images of Online Versus Store Shopping: Have the Attitudes of Men and Women, Young and Old really Changed? J. Bus. Econ. Reserach 2011, 9, 99–110. [Google Scholar] [CrossRef]
- Wu, S.I. The Relationship between Consumer Characteristics and Attitude toward Online Shopping. Mark. Intell. Plan. 2003, 21, 37–44. [Google Scholar] [CrossRef]
- Senapati, T.; Yager, R.R. Fermatean Fuzzy Sets. J. Ambient Intell. Hum. Comput. 2020, 11, 663–674. [Google Scholar] [CrossRef]
- Qureshi, K.M.; Mewada, B.G.; Alghamdi, S.Y.; Almakayeel, N.; Mansour, M.; Qureshi, M.R.N. Exploring the Lean Implementation Barriers in Small and Medium-Sized Enterprises Using Interpretive Structure Modeling and Interpretive Ranking Process. Appl. Syst. Innov. 2022, 5, 84. [Google Scholar] [CrossRef]













| Author | Year | Sector | Focus | Fuzzy | LMAW | WASPAS | Other |
|---|---|---|---|---|---|---|---|
| [89] | 2013 | Mobile application | Mobile service quality | VIKOR | |||
| [90] | 2016 | Healthcare | SERVQUAL | Triangular F | AHP | ||
| [84] | 2016 | Healthcare | Health information service quality | Triangular F | VIKOR | ||
| [91] | 2017 | 3PL logistic | Overall performance | IT2-Fuzzy | ∗ | CRITIC | |
| [57] | 2018 | Healthcare | Product quality | TOPSIS, PROMETHEE, AHP | |||
| [92] | 2018 | Textile | E-service quality | F | TOPSIS | ||
| [93] | 2018 | Service provider | E-service quality | IF | TOPSIS, WSM, WPM | ||
| [94] | 2018 | Retailers’ performance | Overall service performance | IV -Pythagorean IV- IF | ∗ | ||
| [95] | 2018 | E-shopping | Overall performance | ∗ | SWARA | ||
| [96] | 2019 | Company website | SERVQUAL | WS PLP | |||
| [97] | 2020 | Banking | Service quality with Social Media | Triangular neutrosophic | MCDGM | ||
| [98] | 2021 | Public service | Service quality | F- Z | ∗ | AHP | |
| [99] | 2021 | Tourism | Service quality | SWARA | |||
| [100] | 2021 | Public transportation | P-SERVQUAL | IV+ IF | ∗ | AHP | |
| [101] | 2021 | Food | Overall service performance | F | ∗ | AHP | |
| [102] | 2021 | Cloths | Service quality | ∗ | SWARA | ||
| [103] | 2021 | Tourism | Tourism attractions service quality | PLTSs | COCOSO, IDOCRIW | ||
| [83] | 2021 | Airline | Service quality | F | MARCOS, AHP | ||
| [104] | 2022 | Airline | Website service quality | ∗ | OWA, WSM, and WPM | ||
| [105] | 2022 | Grocery | Overall service performance | F | AHP | ||
| [106] | 2022 | Transport | Service quality | MARCOS, EWM | |||
| [107] | 2022 | General service quality | Survey | ∗ | MOORA | ||
| [108] | 2022 | Tourism | Website service quality | IF | EDAS | ||
| [109] | 2022 | Telecom sector | Lean six sigma service quality | IF | |||
| [110] | 2022 | Airline | Website quality | IF | ∗ | TOPSIS, EDAS | |
| [111] | 2022 | Tourism | Tourist attraction service quality | IHF | TOPSIS | ||
| [112] | 2022 | Port industry | Port service quality | F | AHP | ||
| This study | Healthcare | Product + Delivery Service + Aftersales service quality | Fermatean F | ∗ | ∗ |
| Fuzzy Linguistic Terms | Abbreviation | Fuzzy Number | ||
|---|---|---|---|---|
| Absolutely Low | AL | 1 | 1 | 1 |
| Very Low | VL | 1 | 1.5 | 2 |
| Low | L | 1.5 | 2 | 2.5 |
| Medium Low | ML | 2 | 2.5 | 3 |
| Equal | E | 2.5 | 3 | 3.5 |
| Medium High | MH | 3 | 3.5 | 4 |
| High | H | 3.5 | 4 | 4.5 |
| Very High | VH | 4 | 4.5 | 5 |
| Absolutely High | AH | 4.5 | 5 | 5 |
| Linguistic Terms | Abbreviation | Fermatean Fuzzy Number | |
|---|---|---|---|
| µ | ν | ||
| Very Very Low | VVL | 0.1 | 0.9 |
| Very Low | VL | 0.1 | 0.75 |
| Low | L | 0.25 | 0.6 |
| Medium Low | ML | 0.4 | 0.5 |
| Medium | M | 0.5 | 0.4 |
| Medium High | MH | 0.6 | 0.3 |
| High | H | 0.7 | 0.2 |
| Very High | VH | 0.8 | 0.1 |
| Very Very High | VVH | 0.9 | 0.1 |
| Source | Quality Variables | Average Satisfaction Levels of Products | ||||||||
|---|---|---|---|---|---|---|---|---|---|---|
| P1 | P2 | P3 | P4 | P5 | P6 | P7 | P8 | Average | ||
| Product | Performance | 1.141 | 3.608 | 1.882 | 2.090 | 1.030 | 4.588 | 2.269 | 1.152 | 2.220 |
| Appropriate Price | 0.131 | 3.375 | 0.719 | 0.900 | 0.000 | 2.182 | 0.427 | 1.515 | 1.156 | |
| Expiration Date | 0.010 | 1.833 | 0.000 | 1.060 | 0.606 | 5.000 | 0.000 | 0.000 | 1.064 | |
| Side effect | 0.337 | 1.000 | 1.071 | 0.260 | 0.111 | 4.458 | 0.260 | 0.465 | 0.995 | |
| Delivery | Timeliness | 0.505 | 3.857 | 1.000 | 1.970 | 0.444 | 5.000 | 0.233 | 1.286 | 1.787 |
| Non-delivery | 0.000 | 3.700 | 0.357 | 0.144 | 0.485 | 5.000 | 4.288 | 0.939 | 1.864 | |
| Package’s suitableness | 0.071 | 2.050 | 1.238 | 0.404 | 0.172 | 3.233 | 0.269 | 0.374 | 0.976 | |
| Damaged product pack | 0.021 | 2.808 | 1.182 | 1.330 | 0.364 | 3.344 | 0.260 | 0.222 | 1.191 | |
| Order’s Accuracy | 0.000 | 3.209 | 0.000 | 1.735 | 0.000 | 4.615 | 0.115 | 0.020 | 1.212 | |
| Aftersales | Pay-back Option | 0.172 | 1.000 | 0.625 | 3.000 | 0.000 | 0.000 | 0.019 | 0.000 | 0.602 |
| Change Possibility | 0.299 | 1.000 | 1.176 | 0.000 | 0.080 | 0.000 | 0.058 | 0.041 | 0.332 | |
| Politeness | 0.000 | 1.333 | 0.000 | 5.000 | 0.170 | 5.000 | 0.048 | 0.010 | 1.445 | |
| Quick Answer | 0.485 | 1.250 | 0.154 | 5.000 | 0.000 | 5.000 | 0.010 | 0.040 | 1.492 | |
| Information Conformity | 0.263 | 1.825 | 1.000 | 1.500 | 0.840 | 1.000 | 1.231 | 0.000 | 0.957 | |
| Average Rating Star | 1.990 | 3.008 | 2.050 | 3.720 | 1.485 | 4.430 | 2.952 | 2.909 | 2.818 | |
| Rating | 5 Stars | 4 Stars | 3 Stars | 2 Stars | 1 Star | Overall Avg. Rating | Total Reviews |
|---|---|---|---|---|---|---|---|
| Antiperspirant deodorant | 46,207 | 4146 | 1913 | 890 | 1519 | 4.7 | 54,675 |
| % | 85% | 8% | 3% | 2% | 3% | ||
| Electric toothbrush | 3930 | 621 | 181 | 49 | 112 | 4.7 | 4893 |
| % | 80% | 13% | 4% | 1% | 2% | ||
| Moisturizing cream | 4042 | 514 | 226 | 82 | 150 | 4.6 | 5014 |
| % | 81% | 10% | 5% | 2% | 3% | ||
| Multi-vitamin | 4691 | 800 | 248 | 69 | 209 | 4.6 | 6017 |
| % | 78% | 13% | 4% | 1% | 3% | ||
| Medical pillow | 3109 | 736 | 366 | 90 | 162 | 4.5 | 4463 |
| % | 70% | 16% | 8% | 2% | 4% | ||
| Shampoo | 4364 | 548 | 237 | 82 | 229 | 4.6 | 5460 |
| % | 80% | 10% | 4% | 2% | 4% | ||
| Hair conditioner | 341 | 34 | 13 | 3 | 17 | 4.7 | 408 |
| % | 84% | 8% | 3% | 1% | 4% | ||
| Washing liquid | 17,777 | 2275 | 599 | 138 | 483 | 4.7 | 21,272 |
| % | 84% | 11% | 3% | 1% | 2% |
| Criteria | DM1 | DM2 | DM3 |
|---|---|---|---|
| Performance | AH | AH | AH |
| Appropriate Price | VH | VL | AH |
| Expiration Date | AH | AH | VH |
| Side Effect | AH | AH | AH |
| Timeliness | MH | VH | VH |
| Non-delivery | VH | AH | VH |
| Package’s Suitableness | ML | H | VH |
| Damaged Product Pack | L | VH | VH |
| Order’s Accuracy | VH | VH | AH |
| Pay-back Option | AH | AH | AH |
| Change Possibility | H | AH | VH |
| Politeness | H | VH | VH |
| Quick Answer | MH | H | VH |
| Information Conformity | AH | H | VH |
| Criteria | Sum | Aggregated Fuzzy Weight Coefficient Vectors | Final Weight Coefficients |
|---|---|---|---|
| Performance | 0.00496 | 0.07044 | 0.07630 |
| 0.00585 | 0.07648 | ||
| 0.00663 | 0.08143 | ||
| Appropriate Price | 0.00257 | 0.05073 | 0.06047 |
| 0.00367 | 0.06059 | ||
| 0.00486 | 0.06974 | ||
| Expiration Date | 0.00479 | 0.06920 | 0.07532 |
| 0.00567 | 0.07533 | ||
| 0.00663 | 0.08143 | ||
| Side Effect | 0.00496 | 0.07044 | 0.07630 |
| 0.00585 | 0.07648 | ||
| 0.00663 | 0.08143 | ||
| Timeliness | 0.00403 | 0.06348 | 0.07043 |
| 0.00491 | 0.07009 | ||
| 0.00619 | 0.07870 | ||
| Non-delivery | 0.00461 | 0.06792 | 0.07432 |
| 0.00550 | 0.07414 | ||
| 0.00663 | 0.08143 | ||
| Package’s Suitableness | 0.00329 | 0.05732 | 0.06504 |
| 0.00420 | 0.06478 | ||
| 0.00545 | 0.07383 | ||
| Damaged Product Pack | 0.00303 | 0.05503 | 0.06341 |
| 0.00399 | 0.06320 | ||
| 0.00527 | 0.07262 | ||
| Order’s Accuracy | 0.00461 | 0.06790 | 0.07430 |
| 0.00549 | 0.07411 | ||
| 0.00663 | 0.08143 | ||
| Pay-back Option | 0.00496 | 0.07044 | 0.07630 |
| 0.00585 | 0.07648 | ||
| 0.00663 | 0.08143 | ||
| Change Possibility | 0.00441 | 0.06644 | 0.07296 |
| 0.00530 | 0.07279 | ||
| 0.00642 | 0.08015 | ||
| Politeness | 0.00425 | 0.06521 | 0.07199 |
| 0.00513 | 0.07164 | ||
| 0.00642 | 0.08015 | ||
| Quick Answer | 0.00385 | 0.06206 | 0.06912 |
| 0.00473 | 0.06880 | ||
| 0.00600 | 0.07747 | ||
| Information Conformity | 0.00442 | 0.06647 | 0.07299 |
| 0.00530 | 0.07282 | ||
| 0.00643 | 0.08017 |
| Products | Positive Score Function | Ranking | |||
|---|---|---|---|---|---|
| Antiperspirant cream deodorant | (0.68, 0.31) | (0.43, 0.62) | (0.59, 0.44) | 1.124 | 6 |
| Electric toothbrush | (0.73, 0.25) | (0.51, 0.52) | (0.65, 0.36) | 1.229 | 3 |
| Moisturizing cream | (0.77, 0.21) | (0.49, 0.58) | (0.68, 0.35) | 1.266 | 1 |
| Multi-vitamin | (0.73, 0.26) | (0.45, 0.62) | (0.64, 0.40) | 1.193 | 4 |
| Medical pillow | (0.72, 0.25) | (0.54, 0.48) | (0.65, 0.35) | 1.235 | 2 |
| Shampoo | (0.65, 0.32) | (0.48, 0.52) | (0.58, 0.41) | 1.131 | 5 |
| Hair conditioner | (0.60, 0.34) | (0.47, 0.50) | (0.55, 0.42) | 1.091 | 7 |
| Washing liquid | (0.61, 0.37) | (0.45, 0.53) | (0.54, 0.44) | 1.074 | 8 |
| Quality Parameters | Sample’s Average | LMAW Results |
|---|---|---|
| Performance | 2.22 | 0.0760 |
| Side Effect | 0.995 | 0.0760 |
| Pay-back Option | 0.602 | 0.0760 |
| Expiration Date | 1.064 | 0.0750 |
| Non-delivery | 1.864 | 0.0740 |
| Order’s Accuracy | 1.212 | 0.0740 |
| Change Possibility | 0.332 | 0.0730 |
| Information Conformity | 0.957 | 0.0730 |
| Politeness | 1.445 | 0.0720 |
| Timeliness | 1.787 | 0.0700 |
| Quick Answer | 1.492 | 0.0690 |
| Package’s Suitableness | 0.976 | 0.0650 |
| Damaged Product Pack | 1.191 | 0.0630 |
| Appropriate Price | 1.156 | 0.0600 |
| DM2 | DM3 | DM4 | ||||
|---|---|---|---|---|---|---|
| Products | Positive Score Function | Rank | Positive Score Function | Rank | Positive Score Function | Rank |
| Antiperspirant cream Deodorant | 1.173 | 2 | 1.124 | 6 | 1.236 | 1 |
| Electric toothbrush | 1.126 | 5 | 1.229 | 3 | 1.040 | 8 |
| Moisturizing cream | 1.159 | 3 | 1.266 | 1 | 1.167 | 3 |
| Multi-vitamin | 1.258 | 1 | 1.193 | 4 | 1.187 | 2 |
| Medical pillow | 1.133 | 4 | 1.235 | 2 | 1.077 | 6 |
| Shampoo | 1.055 | 7 | 1.131 | 5 | 1.067 | 7 |
| Hair conditioner | 1.046 | 8 | 1.091 | 7 | 1.100 | 5 |
| Washing liquid | 1.077 | 6 | 1.074 | 8 | 1.118 | 4 |
Disclaimer/Publisher’s Note: The statements, opinions and data contained in all publications are solely those of the individual author(s) and contributor(s) and not of MDPI and/or the editor(s). MDPI and/or the editor(s) disclaim responsibility for any injury to people or property resulting from any ideas, methods, instructions or products referred to in the content. |
© 2023 by the author. Licensee MDPI, Basel, Switzerland. This article is an open access article distributed under the terms and conditions of the Creative Commons Attribution (CC BY) license (https://creativecommons.org/licenses/by/4.0/).
Share and Cite
Sıcakyüz, Ç. Analyzing Healthcare and Wellness Products’ Quality Embedded in Online Customer Reviews: Assessment with a Hybrid Fuzzy LMAW and Fermatean Fuzzy WASPAS Method. Sustainability 2023, 15, 3428. https://doi.org/10.3390/su15043428
Sıcakyüz Ç. Analyzing Healthcare and Wellness Products’ Quality Embedded in Online Customer Reviews: Assessment with a Hybrid Fuzzy LMAW and Fermatean Fuzzy WASPAS Method. Sustainability. 2023; 15(4):3428. https://doi.org/10.3390/su15043428
Chicago/Turabian StyleSıcakyüz, Çiğdem. 2023. "Analyzing Healthcare and Wellness Products’ Quality Embedded in Online Customer Reviews: Assessment with a Hybrid Fuzzy LMAW and Fermatean Fuzzy WASPAS Method" Sustainability 15, no. 4: 3428. https://doi.org/10.3390/su15043428
APA StyleSıcakyüz, Ç. (2023). Analyzing Healthcare and Wellness Products’ Quality Embedded in Online Customer Reviews: Assessment with a Hybrid Fuzzy LMAW and Fermatean Fuzzy WASPAS Method. Sustainability, 15(4), 3428. https://doi.org/10.3390/su15043428

