Next Article in Journal
Applicability of the WASP Model in an Assessment of the Impact of Anthropogenic Pollution on Water Quality—Dunajec River Case Study
Next Article in Special Issue
A Sustainable Port-Hinterland Container Transport System: The Simulation-Based Scenarios for CO2 Emission Reduction
Previous Article in Journal
Sport Tourism as Driving Force for Destinations’ Sustainability
Previous Article in Special Issue
Application of Regression Analysis Using Broad Learning System for Time-Series Forecast of Ship Fuel Consumption
 
 
Font Type:
Arial Georgia Verdana
Font Size:
Aa Aa Aa
Line Spacing:
Column Width:
Background:
Article

A Research on Autonomous Collision Avoidance under the Constraint of COLREGs

Navigation College, Dalian Maritime University, Dalian 116026, China
Sustainability 2023, 15(3), 2446; https://doi.org/10.3390/su15032446
Submission received: 15 December 2022 / Revised: 24 January 2023 / Accepted: 27 January 2023 / Published: 30 January 2023
(This article belongs to the Special Issue Green Maritime Logistics and Sustainable Port Development)

Abstract

In this paper, a decision-making model suitable for the collision avoidance (CA) of numerous target ships (TSs) is proposed, based on the principle of ship collision avoidance geometry and the characteristics of numerous target ships’ collision avoidance at sea. To ensure that the collision avoidance behaviors of own-ship (OS) are subject to the International Regulations for Preventing Collisions at Sea (COLREGS), this paper gives full consideration to the requirements of COLREGS within the scope of CA action and the time of collision avoidance. A ship CA simulation is established based on the Mathematical Modeling Group (MMG) model. To optimize the CA decision-making model, the influence of hydrodynamic force on steering time required to reach the new course is integrated into the collision avoidance simulation system. The simulation results show that the method can quickly and effectively determine a collision avoidance decision under the complex situation of numerous target ships and static obstacles, and it can consider the unpredictable strategies used by other vessels.

1. Introduction

In recent years, with the rapid development of artificial intelligence, the route planning and collision avoidance research of uncrewed surface vessels (USVs) has also attracted broad attention [1]. The automatic collision avoidance path planning of ships has gradually transitioned from the initial classical mathematical theory to the theory of artificial intelligence algorithms [2], such as the ant colony algorithm [3], genetic algorithms [4,5], the artificial potential field [6,7,8], the particle swarm algorithm [9], and other artificial intelligence algorithms.
Optimal path planning is an important problem of automatic CA. Zeng [10] used a genetic algorithm to encode the solution to the problem into a finite-length string and constructed the gene using the position and speed of OS, tides, winds, waves, and other factors to observe the shortest path in the collision avoidance process. Wilson et al. [11] proposed a reverse sight line navigation method to analyze the relationship between the nearest approach point and the warning distance. The method is an extension of the basic principle of traditional missile proportional navigation that derives acceleration commands. Xia et al. [12] proposed a local path planning algorithm for USV collision avoidance based on the speed obstacle method and improved quantum particle swarm optimization. The collision avoidance model not only considers the speed and heading of the USV, but also handles the variable speed and heading of obstacles. Guo et al. [13] established a submarine search planning model that simultaneously optimizes the direction and speed of the uncrewed surface craft. The USV detection model is realized through the underwater sonar search principle. The improved genetic algorithm is used to maximize the cumulative detection probability. Three factors are used to control the direction and amplitude of the mutation adaptively to improve the convergence speed of the algorithm.
Although the above papers solve different problems in ship collision avoidance and path planning in different ways, there are still some shortcomings. For example, Ref. [10] only considers collision avoidance between ships and ignores collision avoidance rules. Refs. [11,12,13] only consider collision avoidance rules, and their simulation results only consider collision avoidance between two ships.
The following papers have further solved the problems in the above-mentioned ship CA path planning issue. Singh et al. [14] and Xie et al. [15] introduced an ant colony algorithm to solve the combination of global and local path planning problems. The ant colony algorithm can solve the problem of global and local path planning well, but it still has the disadvantage of a long search time. Wang et al. [16] used artificial potential field (APF) and solved the problem of the local and global path planning of real-time ships by combining fuzzy logic to avoid collision in real-time. Although the APF model is easy to build, it can easily fall into local extreme values, leading to frequent turning. Lyu [17] also used the modified artificial potential field method to study multi-ship collision avoidance, and realized local path planning, but did not consider the impact of ship turning time during collision avoidance. Lee [18] proposed an automatic collision avoidance method for ships based on artificial potential field and fuzzy logic, considering COLREGS, and the complex environment of avoiding static and mobile obstacles. Ning Jun et al. [19] used the genetic algorithm to build a fitness function that covers navigation experience, collision avoidance rules, and navigation economy. Combined with the spatio-temporal ship collision risk, they verified the effectiveness of the algorithm through multi-ship collision avoidance. They did not consider the problem of static obstacles in multi-ship collision avoidance. Jiang L.L. [20] used reinforcement learning to study ship path planning, divided the eight nautical miles around the OS into eight-by-eight grids, and used the multi-perceptron method. The simulation results apparently conflict with the collision avoidance rules.
In this paper, the requirements of COLREG are fully considered. A ship CA decision-making model is established according to the geometric theory of ship collision avoidance. Several situations for OS and TSs were simulated. Compared with the above papers, the CA decision-making model established in this paper has the following advantages:
(1)
In full consideration of the requirements of COLREGS and good seamanship in relation to action content, action time, and resume time, the model established in this paper is consistent with the CA habits of seafarers at sea. For example, in case of a head-on situation where OS turns to the starboard and passes TS on the port side;
(2)
The automatic collision avoidance algorithm established in this paper calculates the risk of collision (DCPA and TCPA) of TSs within a certain range around OS at the same time, and on this basis, after comprehensive analysis of CA measures for each TS that has risk of collision, gives comprehensive CA measures which have fewer times of turns. This is consistent with the requirements of “…a succession of small alterations of course and/or speed should be avoided” which is contained in paragraph 2 of rule 8 of COLREG;
(3)
The model established in this paper considers numerous target ships simultaneously and provides a collision avoidance decision in a single measure to avoid numerous target ships simultaneously, which is more conducive to enabling mariners on other vessels to judge one’s intentions.

2. A Mathematical Model for the Motion of OS

An earth-fixed coordinate system and a body-fixed coordinate system as shown in Figure 1 were established to analyze OS’s motion. The earth-fixed coordinate system takes a point on the earth as the coordinate origin, with the north direction as the Xe direction, the east direction as the Ye direction, and the vertically downward direction as the vertical axis direction. The fixed coordinate system is generally used to indicate the position and speed of OS on the earth. The origin of the body-fixed coordinate system is at the center of gravity of OS. The bow direction is the x direction, and the starboard abeam direction is the y direction, which is used to indicate the total external force and speed of OS.
The transformation of position in two-coordinate systems is shown in Equation (1):
X e ,   Y e = [ x , y ] × A + [ X 0 , Y 0 ]
where:
A = cos ( φ ) sin ( φ ) sin ( φ ) cos ( φ )

2.1. Mathematical Model of Ship Manoeuvring

In this paper, to analyze the influence of ship hydrodynamics on steering time needed to reach a new course in the process of collision avoidance, a mathematical model of ship motion based on the MMG model is established, which considers the surge motion, sway motion, and yaw motion of OS. The calculation of forces and moments on OS is shown in Equation (2).
X = ( m + m x ) u ˙ ( m + m y ) v r Y = ( m + m x ) v ˙ ( m + m y ) u r N = ( I z z + J z z ) r ˙
where X and Y are the total forces in the x and y directions, respectively. N is the moment at the z-axis through the center of gravity of ship. These external forces and moments are expressed in succession as Equation (3):
X = X H + X P + X R Y = Y H + Y R N = N H + N R
The subscripts H, P, and R represent the hull, propeller, and rudder components, respectively.
The steering time required in the process of CA can be calculated by Equations (4) and (5).
Δ φ = t = t 1 t 2 r d t
Δ t = t 2 t 1
where Δ φ is the turning angle of OS, Δ t is steering time needed to new course.

2.2. Calculation for Non-Linear Hydrodynamic Forces

In collision avoidance at sea, ships are generally at a relatively high-speed stage [21] and it is unlikely that the drift angle will be greater than 20 degrees. The calculation of the hydrodynamic force via the Kijima model is shown in Equation(6). The values of hydrodynamic coefficients are given in Table 1.
X H = X u u u 2 + X v v v 2 + X v r v r + X r r r r Y H = Y v v + Y r r + Y v v v v + Y r r r r + Y v v r v 2 r + Y v r r v r 2 N H = N v v + N r r + N v v v v + N r r r r + N v v r v 2 r + N v r r v r 2
Generally, the propeller thrust can be described in terms of the longitudinal force of the propeller, as given in Equation (7):
X p = ( 1 t P ) T T = ρ D p 4 n 2 K T ( J )
The hydrodynamic forces and angular moment generated by the rudder can be expressed as Equation (8) below:
X R = ( 1 t R ) F N sin ( δ ) Y R = ( 1 + a H ) F N cos ( δ ) N R = ( x R + a H x H ) F N cos ( δ )
where:
F N = ρ 2 f a ( Λ ) A R U R 2 sin ( α R )
In this paper, a container ship model was adopted, the parameters of which are shown in Table 2.

2.3. Track Control Algorithm of OS

When there is no collision avoidance behavior, the OS needs to be controlled on the planned route. In this paper, the controller designed in document [22] is adopted to realize the track control. The track control algorithm is shown in Equation (10),
δ = 0.0078 × Δ d 2.99 × Δ C ( 65.69 + 13.22 × cos ( Δ C ) ) × r + 62.76 r 3
where Δ d is the position deviation from the planed route and Δ C is the course deviation.

3. Collison Avoidance Decision

3.1. Principles of Ship Collision Avoidance Geometry

In the body-fixed coordinate system, the collision avoidance relationship between the OS and the target ship is shown in Figure 2.
In Figure 2, point P 3 is the position of the target ship TS1 at t3, P 1 is the position of the target ship at t1, inferred from the direction and speed of the target ship at t3, and t is an arbitrary value. Point M is a virtual point established to represent the velocity vector of OS and the velocity vector of the target ship, MP1 is the velocity vector of the OS, MP3 is the speed vector of the target ship, and P1P3 is the relative speed vector of the target ship. Pn is the closest point of approach. At this time, if the closest point of approach (Pn) between the target ship enters the OS’s domain (see Section 3.2), this means the risk of collision is significant. The OS needs to take measures to avoid the target ship. The measures taken can be turning to starboard (turning angle is Δ φ 1 ) or turning to port. In some situations, we can only take measures to turn to starboard.
In the body-fixed coordinate system the relative bearing of the target ship can be calculated according to Equation (11),
B r = arctan ( x y ) + ε y 0 π 2 x > 0 , y = 0 3 π 2 x < 0 , y = 0
where x, y is the position of the target ship in the body-fixed coordinate system.
ε = { 0 x > 0 , y > 0 π y < 0 2 π x < 0 , y > 0
The relationship between the OS’s speed, the target ship’s speed, and the relative speed is shown in Equation (12).
V t = V r + V o
V t , V r and V o , respectively, represent the true speed of the target ship, the relative speed, and the true speed of the OS in the body-fixed coordinate system.
d c p a = y 2 + x 2 × cos ( V r V r B r )
The target ship will pass OS’s stern when d c p a is negative.
T c p a = y 2 + x 2 × sin ( V r V r B r ) × V r 1
B c p a = V r V r + ξ
where ξ = π / 2 d c p a < 0 3 π / 2 d c p a > 0 .
The turning angle of the OS can be calculated by Equation (16):
Δ φ = arcsin ( ( V r + V r 2 × V r × V r cos ( V r V r V r V r ) ) 0.5 × ( 2 × V o ) )

3.2. OS’s Domain

OS’s domain is an important part of the mathematical model of ship collision avoidance. If other ships enter the domain of the OS, or there is a trend of the OS entering the domains of other ships, it can be considered that the risk of collision between the two ships is relatively high, and the collision avoidance algorithm of the OS needs to provide corresponding collision avoidance measures. In open waters the ship domain can be set as a circle (see Figure 2), while in restricted waters the ship field is generally set as an ellipse. According to the mariner’s habits in the coastal waters, the shape of the ship domain in this paper is an ellipse, and the OS is located at the center of the ellipse. The length of the long axis of the ellipse is 8 times the length of the OS (L), and the length of the short axis is 3.2 times the length of the OS. When the ship is sailing inside the port and in narrow waters, the length of the long axis of the ellipse is 2 L and the length of the short axis is 1 L. The size and shape of the ship field are shown in Figure 3.

4. Discussion of the Requirements of COLREGS

Uncrewed ships and manned ships coexist at present and will do so in the future. This is significant to both path following and COLREG-compliant collision avoidance [23]. When designing decisions for the collision avoidance of uncrewed ships, it is still necessary to focus on the impact that the actions of this ship may have on target ships. According to COLREGS, the collision avoidance action of uncrewed ships should be consistent with the regular operation of the mariners after the risk of collision has arisen. The difference is that on uncrewed ships, due to the diversity of perception modes between ships, detecting target ships by sight will gradually be replaced, and the significance of “in sight of one another” between ships will significantly decrease. Compared with human vision, sensor vision has a longer detection distance and higher accuracy. As a result, taking “in sight of one another” as the basis for collision avoidance actions between ships will lose its significance, and it will become increasingly critical to divide collision avoidance situations and take collision avoidance actions based on “not in sight of one another”.
The COLREGS are mainly based on whether the ships are “in sight of one another”. The meeting situations between two ships are shown in Figure 4.
Under the conditions of “in sight of one another”, if the OS and the target ship are regular power-driven ships, the meeting situation is generally determined according to the bearing at which the two ships meet (the arc range of the navigation light). When two ships pose a risk of collision at sea, turning measures are generally taken first to avoid the formation of a close-quarters situation, which meets the requirements of the rules for preventing collisions. It also conforms to the standards of good seamanship:
  • When the target ship is within the range of the OS’s stern light and can catch up with the OS, it is considered that the two ships are in an overtaking situation, as shown by TS4 and TS5 in Figure 4a. After forming a close-quarters situation, the OS can take corresponding measures, generally turning away from the target ship;
  • When the target ship is entering into the light arc of the starboard-side lights of the OS, the courses are crossed and a risk of collision has arisen. When it is considered that the two ships are in a crossing situation the OS is the give-way ship. When taking corresponding measures, crossing the bow of the target ship is forbidden; that is, OS can turn starboard to pass through the stern of the target ship, such as TS1 in Figure 4a;
  • When the target ship enters into the light arc of the port-side lights of the OS the courses are crossing, a risk of collision has arisen, and it is considered that the two ships are in a crossing situation. The OS is a stand-on ship that needs to maintain its direction and speed. After the close-quarters situation forms, measures such as turning to starboard could be taken, such as shown by TS3 in Figure 4a;
  • When the target ship comes into half compass points of the bow of the OS, the course is reciprocal or nearly reciprocal and there is a risk of collision. It is here considered that the two ships are in a head-on situation and the OS should take measures to turn to starboard, as shown by TS2 in Figure 4a;
  • When the two ships are in a situation of “not in sight of one another”, the collision avoidance rules require the OS to take measures of “turn to the starboard” when the target ship is coming from the direction of the forward abeam, such as shown by TS1, TS2 and TS3 in Figure 4b. On the other hand, it should take measures of “turning to the opposite direction against the target ships” when the target ship is coming abeam and aft abeam, as shown by TS4 and TS5 in Figure 4b.
It can be seen from the comparison that whether in a situation of “in sight of one another” or not, the OS can adopt the turning to starboard measure when the target ship is forward abeam and port aft abeam, for example, TS1~TS4. For target ships in the starboard aft abeam, the OS can adopt the left turning measure to avoid collision, as shown by TS5.
The modeling idea of this paper is that when there is no risk of collision with the target ship, OS uses PID track control to instruct the OS to proceed on the planned route. The algorithm flow of CA process is shown in Figure 5. When there is a risk of collision with another ship:
First, judge whether there is a risk of collision between the target ship and the OS. When the distance of the closest point of approach of the target ship is less than safe it can be considered that there is a risk of collision. At this time, calculate the turning angle to be taken and the time to commence an evasive maneuver. The turning angle is calculated by Equation (16). The time to commence an evasive maneuver is generally when the target ship is four nautical miles to six nautical miles from the OS. When the OS is a stand-on ship or overtaking another ship the time can be later, as appropriate.
Then, when the time to commence an evasive maneuver is reached, the OS will take the corresponding turning measures. After turning, the course of the OS is controlled by a PID controller. When the TS reaches the closest point of approach, the original PID track control will be resumed, so that the OS will gradually approach the initial planned route.

5. Simulation of Ship Collision Avoidance Decision

5.1. Simulation and Analysis of Single Target Ship Collision Avoidance

The above collision avoidance strategy is adopted to simulate collision avoidance between OS and a single target ship (the OS overtook the target ship (Figure 6a); the OS was overtaken by the target ship (Figure 6b); the OS and the target ship formed a head-on situation (Figure 6c); the OS and the target ship formed a crossing situation (Figure 6d)). Figure 6e,f are the results of a collision avoidance situation simulated by the OS’s CA algorithm when there was no collision risk between the OS and TS because the TS took abnormal actions, resulting in a collision risk between the two ships at close distance.
In Figure 6a, the speed of the OS is 12 kn and the speed of the target ship is 4 kn. The elliptical ship domain model is used to represent the OS’s domain. The long axis is twice the OS’s length, and the short axis is the OS’s length. The DCPA between the OS and the target ship is 255 m. In Figure 6b, the speed of the OS is 6 kn and the speed of the target ship is 12 kn. Since the target ship has not taken any action to avoid a collision, the model in this paper adopts the collision avoidance strategy of turning to port (turning against the target ship), and the DCPA between the two ships is 265 m. In Figure 6c, the OS and the target ship form a head-on situation. Similarly, to take collision avoidance actions, the model in this paper turns to starboard to avoid approaching ships and the DCPA between the two ships is 250 m. In Figure 6d, the OS and the approaching ship on the starboard forward abeam form a crossing situation. The OS is the give-way ship. According to the requirements of the COLREGS, this model adopts the right turn collision avoidance strategy and the DCPA between the two is 272 m. The result of the simulation shows that the model in this paper can achieve collision avoidance that adhere to the requirements of COLREGs.
In Figure 6e, the OS and TS are in an approximate head-on situation. However, because the initial DCPA of the two ships is 340 m neither of the two ships will enter the other ship’s domain when proceeding according to their respective initial course (the ship’s domain in the transverse direction is 250 m). During the process of approaching, the TS suddenly turns to port at 300 s, and the TS quickly turns starboard at 300 s to avoid collision. Finally, the TS does not enter the OS’s domain. In Figure 6f, the initial courses of the OS and TS are crossing and the initial DCPA is about 450 m. According to the algorithm in this paper there is no risk of collision between the OS and TS. At about 360 s the TS suddenly turns to port, resulting in the DCPA of the two ships being reduced to about 150 m, and the risk of collision is generated. The OS detects the risk of collision at 360 s and begins to take measures. At about 370 s the course starts to increase. Finally, the TS does not enter the OS’s domain. This shows that the collision avoidance algorithm is robust to the sudden turning of the TS.
Figure 7 shows the curve of distance and time change between the single target ship and OS under various working conditions.
Figure 8 shows the duration curve of the course when the OS avoids collision with a single TS. It can be seen from Figure 8 that after the collision avoidance algorithm detects that the DCPA of the TS is smaller than the OS’s domain, the OS can take the collision-avoidance measures of turning. The turning angle is about 10 degrees. In the two cases of the sudden turning of the TS, the turning angle is more than 20 degrees.
Figure 9 shows the duration curve of the DCPA when the OS avoids collision with a single TS. It can be seen from the Figure 9 that after the OS takes collision-avoidance measures, the DCPA of the two ships gradually increases. When the TS is finally passed by and clear, the OS gradually recovers its course of advance and the DCPA gradually decreases, without a risk of collision. In the two sets of simulations of the TS’s change of course at close distance, the DCPA is 340 (head-on) and 450 m (crossing), respectively. With the change of course of the TS the DCPA decreases to 50 m and 150 m, and a risk of collision persists. After the OS takes the necessary measures the DCPA gradually increases.

5.2. Numerous Target Ships’ Collision Avoidance Decision-Making

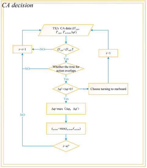
Compared with the single target ship, the numerous target ships’ collision avoidance decision-making process is more demanding and complex, so it is necessary to consider the requirements of COLREGs. Since the OS and each target ship have a set collision avoidance measure and a time for taking such measures, to avoid collision with each target ship, if the time for taking measurements overlaps, the collision avoidance measures need to be unified. Therefore, this paper establishes a collision avoidance decision-making model for multi-ship collision avoidance, shown in Figure 10.
The process is as follows:
Step 1. At the relevant moment, calculate the collision avoidance measures and the time for taking such measures for each target ship, respectively, and judge whether the periods of collision avoidance measurement for each target ship overlap. If yes, the OS needs to avoid colliding with numerous target ships at the same time. If there is no overlap, jump to step (4) directly;
Step 2. For target ships’ overlaps in the times for taking measures, judge whether the directions of the collision avoidance turning measures for each ship are consistent. If they are consistent, take the maximum value of the turning amplitude and jump to step (4). If the direction of the turning measures is inconsistent, select the turning to starboard measures and proceed to step (3);
Step 3. Judge whether the collision avoidance measures that meet the requirements of turning starboard can meet the collision avoidance requirements of other ships. If they meet the requirements, continue to step (4). If not, increase the angle of turning.
Step (4). Judge whether the measures to be taken will form a new risk of collision. If a new risk of collision is formed, it is necessary to reduce the speed or further increase the range of the collision avoidance measures. If it does not constitute a new risk of collision, judge whether the current time is within the period for taking measures. If yes, take the measures;
Step 5. Judge whether the restart time has been reached. If so, judge whether the restart measures form another collision risk. If not, restart. If so, return to step (1) after calculating the measures to avoid risk of collision.

5.3. Simulation and Analysis of Numerous Target Ships Collision Avoidance

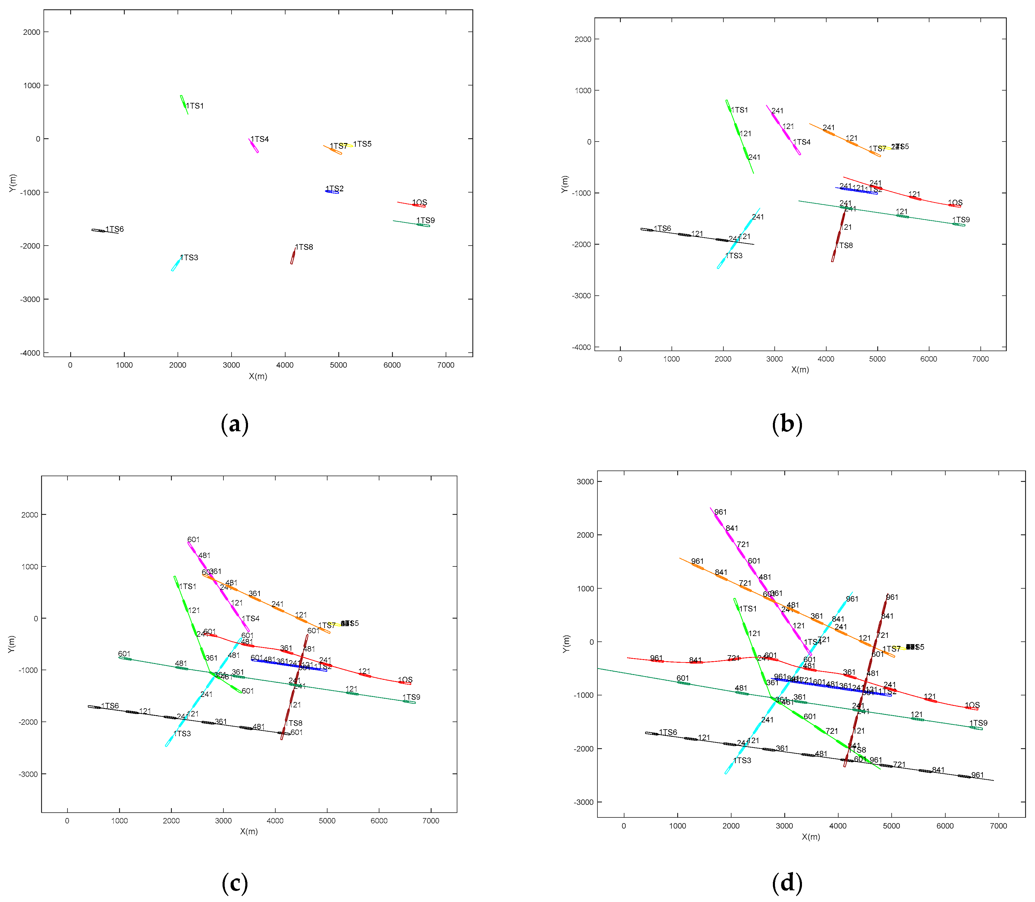
According to the above multi-target ship collision avoidance strategy, we simulated the ship collision avoidance situation between the traffic separation schemes in Caofeidian Port. Nine target ships were established. TS1 is a ship leaving Caofeidian Port that will enter the eastern lane, and TS1 forms a crossing situation with the OS. TS2 is a westbound ship following the traffic separation scheme. TS3 crosses the precautionary areas and will enter the anchorage. TS4 is an inbound ship. TS5 is a ship anchoring at the anchorage. TS6 is a ship proceeding eastbound along the traffic separation scheme. TS7 is an inbound ship. TS8 is a ship entering the anchorage through the traffic separation scheme. TS9 is a vessel overtaking the OS. The OS is a westbound ship along the traffic separation scheme. See Figure 11a for the initial positions of each target ship and the OS.
In the 61 s of the simulation, the model in this paper calculates that it is necessary to avoid TS1, TS2, TS3, TS8, and TS9. Simultaneously, where TS1 and the OS form a crossing situation, the OS is a giving-way ship, and TS1 is a stand-on ship. The OS needs to take collision avoidance actions to give way to TS1 and cannot cross the bow of TS1 when taking these measures. The meeting conditions are that OS overtakes TS2. According to the COLREG rules, the OS can overtake from TS2′s port or starboard side. A crossing situation is formed between the OS and TS3. The OS is a stand-on ship. At the current distance (about 4600 m), the OS can also take avoidance measures but cannot turn left; TS8 and the OS form a crossing situation. The OS is a stand-on ship, and the DCPA between them is 270 m. This ship can take avoidance measures; TS9 is a ship overtaking the OS, and the OS is a stand-on ship. To increase the DCPA between the two ships, the OS can turn starboard appropriately. Among them, the TCPA of TS2 is the smallest, and the model adopts the collision avoidance strategy of turning starboard. However, after the OS takes this action a new risk of collision may arise with TS4, TS5, and TS7. Therefore, the collision avoidance decision should avoid posing a new risk of collision with the above three ships.
At 342 s, the OS was close to fully overtaking TS2. TS1 and TS3 had still not been passed and cleared. The OS did not resume the planned route. It continued its course until TS1 and TS3 were passed and cleared at 600 s. The OS returned to the planned route at 1014 s.
The time-varying curve of the DCPA between each target ship and the OS is shown in Figure 12; the time-varying curve of distance is shown in Figure 13.
Comparing the DCPA duration curves of TS1, TS2, and TS3 in Figure 12 and the distance curve in Figure 13 we can see that the DCPA between the three ships increases significantly. We can conclude that the collision avoidance decision-making model can solve the problem of simultaneous CA for numerous ships.
Figure 14 shows the duration curve of the OS’s course when the OS is avoiding multiple target ships. The figure shows that after the CA algorithm takes collision avoidance measures the actual course of the OS changes accordingly. After the target ships are passed and clear, the OS’s course gradually recovers to the course of advance.

6. Conclusions

Based on the geometric principle of ship collision avoidance, a ship collision avoidance model is established for when numerous ships meet simultaneously. The model considers the influence of ship hydrodynamics on the turning time, and simulates both single-ship and multi-ship collision avoidance, showing the following:
  • The model can avoid collision with numerous ships simultaneously, with a short operation time and robustness;
  • The collision avoidance measures calculated by the model can meet the requirements of the COLREGS and are consistent with the common practice of seafarers;
  • The model established in this paper can be further examined at the time of taking collision avoidance measures.

Funding

This research received no external funding.

Institutional Review Board Statement

Not applicable.

Informed Consent Statement

Not applicable.

Data Availability Statement

Data will be made available on request.

Conflicts of Interest

The author declares no conflict of interest.

References

  1. Oh, H.; Tsourdos, A.; Savvaris, A. Development of Collision Avoidance Algorithms for the C-Enduro USV. IFAC Proc. Vol. 2014, 47, 12174–12181. [Google Scholar] [CrossRef]
  2. Lazarowska, A. Ship’s trajectory planning for collision avoidance at sea based on ant colony optimisation. J. Navig. 2015, 68, 291–307. [Google Scholar] [CrossRef]
  3. Song, C.H. Global path planning method for USV system based on improved ant colony algorithm. Appl. Mech. Mater. 2014, 568–570, 785–788. [Google Scholar] [CrossRef]
  4. Xin, J.; Zhong, J.; Yang, F.; Cui, Y.; Sheng, J. An improved genetic algorithm for path-planning of uncrewed surface vehicle. Sensors 2019, 19, 2640. [Google Scholar] [CrossRef]
  5. Lamini, C.; Benhlima, S.; Elbekri, A. Genetic algorithm based approach for autonomous mobile robot path planning. Procedia Comput. Sci. 2018, 127, 180–189. [Google Scholar] [CrossRef]
  6. Li, G.; Yamashita, A.; Asama, H.; Tamura, Y. An efficient improved artificial potential field based regression search method for robot path planning. In Proceedings of the 2012 IEEE International Conference on Mechatronics and Automation, Chengdu, China, 5–8 August 2012; IEEE: Piscataway, NJ, USA, 2012; pp. 1227–1232. [Google Scholar]
  7. Sang, H.; You, Y.; Sun, X.; Zhou, Y.; Liu, F. The hybrid path planning algorithm based on improved A* and artificial potential field for uncrewed surface vehicle formations. Ocean. Eng. 2021, 223, 108709. [Google Scholar] [CrossRef]
  8. Fan, X.; Guo, Y.; Liu, H.; Wei, B.; Lyu, W. Improved artificial potential field method applied for AUV path planning. Math. Probl. Eng. 2020, 2020, 6523158. [Google Scholar] [CrossRef]
  9. Guo, X.; Ji, M.; Zhao, Z.; Wen, D.; Zhang, W. Global path planning and multi-objective path control for uncrewed surface vehicle based on modified particle swarm optimization (PSO) algorithm. Ocean. Eng. 2020, 216, 107693. [Google Scholar] [CrossRef]
  10. Zeng, X. Evolution of the safe path for ship navigation. Appl. Artif. Intell. 2003, 17, 87–104. [Google Scholar] [CrossRef]
  11. Wilson, P.A.; Harris, C.J.; Hong, X. A line-of-sight counteraction navigation algorithm for ship encounter collision avoidance. J. Navig. 2003, 56, 111–121. [Google Scholar] [CrossRef]
  12. Xia, G.; Han, Z.; Zhao, B.; Wang, X. Local path planning for uncrewed surface vehicle collision avoidance based on modified quantum particle swarm optimization. Complexity 2020, 2020, 3095426. [Google Scholar] [CrossRef]
  13. Guo, H.; Mao, Z.; Ding, W.; Peiliang, L. Optimal search path planning for uncrewed surface vehicle based on an improved genetic algorithm. Comput. Electr. Eng. 2019, 79, 106467. [Google Scholar] [CrossRef]
  14. Singh, Y.; Sharma, S.; Hatton, D.; Sutton, R. Optimal path planning of unmanned surface vehicles. Indian J. Geo-Mar. Sci. 2018, 47, 1325–1334. [Google Scholar]
  15. Xie, S.; Wu, P.; Liu, H.; Yan, P.; Li, X.; Luo, J.; Li, Q. A novel method of uncrewed surface vehicle autonomous cruise. Ind. Robot. Int. J. 2016, 43, 121–130. [Google Scholar] [CrossRef]
  16. Wang, N.; Xu, H.; Li, C.; Yin, J. Hierarchical Path Planning of Uncrewed Surface Vehicles: A Fuzzy Artificial Potential Field Approach. Int. J. Fuzzy Syst. 2020, 23, 1797–1808. [Google Scholar] [CrossRef]
  17. Lu, H. COLREGS-Constrained Real-time Path Planning for Autonomous Ships Using Modified Artificial Potential Fields. J. Navig. 2018, 72, 588–608. [Google Scholar] [CrossRef]
  18. Lee, S.M.; Kwon, K.Y.; Joongseon, J. A fuzzy logic for autonomous navigation of marine vehicles satisfying COLREG guidelines. Int. J. Control. Autom. Syst. 2004, 2, 171–181. [Google Scholar]
  19. Ning, J.; Chen, H.; Li, T.; Li, W.; Li, C. COLREGs-Compliant Uncrewed Surface Vehicles Collision Avoidance Based on Multi-Objective Genetic Algorithm. IEEE Access 2020, 8, 190367–190377. [Google Scholar] [CrossRef]
  20. Jiang, L.; An, L.; Zhang, X.; Wang, C.; Wang, X. A human-like collision avoidance method for autonomous ship with attention-based deep reinforcement learning. Ocean. Eng. 2022, 264, 112378. [Google Scholar] [CrossRef]
  21. Yasukawa, H.; Yoshimura, Y. Introduction of MMG standard method for ship maneuvering predictions. J. Mar. Sci. Technol. 2015, 20, 37–52. [Google Scholar] [CrossRef]
  22. Li, T.S.; Yang, Y.S.; Zheng, Y. Input-output linearization designs for straight-line tracking control of underactuated ships. Syst. Eng. Electron. 2004, 26, 945–948. [Google Scholar]
  23. Meyers, J. COLREGS and Autonomous Surface Vessels. Proc. USCG Mar. Saf. Secur. Counc. 2022, 79, 46–52. [Google Scholar]
Figure 1. Two-coordinate systems. XeOYe is the earth-fixed coordinate system and xoy is the body-fixed coordinate system. ψ represents the course of the OS.
Figure 1. Two-coordinate systems. XeOYe is the earth-fixed coordinate system and xoy is the body-fixed coordinate system. ψ represents the course of the OS.
Sustainability 15 02446 g001
Figure 2. The vectors of CA between vessels.
Figure 2. The vectors of CA between vessels.
Sustainability 15 02446 g002
Figure 3. The ship’s domain in a narrow channel.
Figure 3. The ship’s domain in a narrow channel.
Sustainability 15 02446 g003
Figure 4. The division of the situation between the OS and target ships from a different direction: (a) ordinary power-driven ships in sight of one another; and (b) two ships when not in sight of one another.
Figure 4. The division of the situation between the OS and target ships from a different direction: (a) ordinary power-driven ships in sight of one another; and (b) two ships when not in sight of one another.
Sustainability 15 02446 g004
Figure 5. Flowchart of ship CA simulation.
Figure 5. Flowchart of ship CA simulation.
Sustainability 15 02446 g005
Figure 6. The trajectory of the CA simulation with a single target ship: (a) to overtake the target ship; (b) to be overtaken by the target ship; (c) head-on situation; (d) crossing situation; (e) head-on situation with stand-on vessel turning to port; and (f) crossing situation with stand-on vessel turning to port.
Figure 6. The trajectory of the CA simulation with a single target ship: (a) to overtake the target ship; (b) to be overtaken by the target ship; (c) head-on situation; (d) crossing situation; (e) head-on situation with stand-on vessel turning to port; and (f) crossing situation with stand-on vessel turning to port.
Sustainability 15 02446 g006
Figure 7. Distance duration curve between target ship and OS. (a) presents the distance duration when OS overtake single TS; (b) presents the distance duration when OS is overtaken by a single TS; (c) presents the distance duration when OS meet TS in head on situation; (d) presents the distance duration when OS meet TS in crossing situation; (e) presents the distance duration when OS meet TS in crossing situation and TS turns to port; (f) presents the distance duration when OS meet TS in head on situation and TS turns to port.
Figure 7. Distance duration curve between target ship and OS. (a) presents the distance duration when OS overtake single TS; (b) presents the distance duration when OS is overtaken by a single TS; (c) presents the distance duration when OS meet TS in head on situation; (d) presents the distance duration when OS meet TS in crossing situation; (e) presents the distance duration when OS meet TS in crossing situation and TS turns to port; (f) presents the distance duration when OS meet TS in head on situation and TS turns to port.
Sustainability 15 02446 g007
Figure 8. The OS’s course duration curve of CA with a single target ship; (a) presents the OS’s course duration when OS overtake single TS; (b) presents the OS’s course duration when OS is overtaken by a single TS; (c) presents the OS’s course duration when OS meet TS in head on situation; (d) presents the OS’s course duration when OS meet TS in crossing situation; (e) presents the OS’s course duration when OS meet TS in crossing situation and TS turns to port; (f) presents the OS’s course duration when OS meet TS in head on situation and TS turns to port.
Figure 8. The OS’s course duration curve of CA with a single target ship; (a) presents the OS’s course duration when OS overtake single TS; (b) presents the OS’s course duration when OS is overtaken by a single TS; (c) presents the OS’s course duration when OS meet TS in head on situation; (d) presents the OS’s course duration when OS meet TS in crossing situation; (e) presents the OS’s course duration when OS meet TS in crossing situation and TS turns to port; (f) presents the OS’s course duration when OS meet TS in head on situation and TS turns to port.
Sustainability 15 02446 g008
Figure 9. DCPA duration curve of CA with a single target ship; (a) presents DCPA duration when OS overtake single TS; (b) presents the DCPA duration when OS is overtaken by a single TS; (c) presents the DCPA duration when OS meet TS in head on situation; (d) presents the DCPA duration when OS meet TS in crossing situation; (e) presents the DCPA duration when OS meet TS in crossing situation and TS turns to port; (f) presents the DCPA duration when OS meet TS in head on situation and TS turns to port.
Figure 9. DCPA duration curve of CA with a single target ship; (a) presents DCPA duration when OS overtake single TS; (b) presents the DCPA duration when OS is overtaken by a single TS; (c) presents the DCPA duration when OS meet TS in head on situation; (d) presents the DCPA duration when OS meet TS in crossing situation; (e) presents the DCPA duration when OS meet TS in crossing situation and TS turns to port; (f) presents the DCPA duration when OS meet TS in head on situation and TS turns to port.
Sustainability 15 02446 g009
Figure 10. Flowchart of the CA decision in a multi-ship meeting.
Figure 10. Flowchart of the CA decision in a multi-ship meeting.
Sustainability 15 02446 g010
Figure 11. The trajectory of CA simulation with numerous ships at different times.
Figure 11. The trajectory of CA simulation with numerous ships at different times.
Sustainability 15 02446 g011
Figure 12. DCPA duration curve for CA with numerous ships. (ai) present the OS’s DCPA with TS1 to TS9.
Figure 12. DCPA duration curve for CA with numerous ships. (ai) present the OS’s DCPA with TS1 to TS9.
Sustainability 15 02446 g012
Figure 13. Distance duration curve for CA with numerous ships. (ai) present the distance between OS and TS1 to TS9.
Figure 13. Distance duration curve for CA with numerous ships. (ai) present the distance between OS and TS1 to TS9.
Sustainability 15 02446 g013
Figure 14. Course duration curve for CA with numerous ships.
Figure 14. Course duration curve for CA with numerous ships.
Sustainability 15 02446 g014
Table 1. Hydrodynamic coefficients for the simulation of a ship.
Table 1. Hydrodynamic coefficients for the simulation of a ship.
CoefficientValue
Xvv1.3859 × 10−4
Xvr0.8860
Xrr−1.2931
Yv−1.509 × 10−3
Yr−0.2089
Yvv−5.8358 × 10−3
Yrr5.9217
Yvvr−0.2403
Yvrr−95.3038
Nv−1.856 × 10−6
Nr−1.9674 × 10−4
Nvv−7.1888 × 10−8
Nrr−0.0203
Nvvr−6.1036 × 10−4
Nvrr0.1966
Table 2. Particular principles for the simulation of a ship.
Table 2. Particular principles for the simulation of a ship.
CoefficientValue
Length between perpendiculars250 m
Breath32 m
Draft14.5 m
Coefficient of block0.56
Diameter of propeller7.1 m
Pitch of propeller4.306 m
Number of blades4
Aspect ratio of rudder1.8592
Area of rudder60 m2
Disclaimer/Publisher’s Note: The statements, opinions and data contained in all publications are solely those of the individual author(s) and contributor(s) and not of MDPI and/or the editor(s). MDPI and/or the editor(s) disclaim responsibility for any injury to people or property resulting from any ideas, methods, instructions or products referred to in the content.

Share and Cite

MDPI and ACS Style

Li, Q. A Research on Autonomous Collision Avoidance under the Constraint of COLREGs. Sustainability 2023, 15, 2446. https://doi.org/10.3390/su15032446

AMA Style

Li Q. A Research on Autonomous Collision Avoidance under the Constraint of COLREGs. Sustainability. 2023; 15(3):2446. https://doi.org/10.3390/su15032446

Chicago/Turabian Style

Li, Qiang. 2023. "A Research on Autonomous Collision Avoidance under the Constraint of COLREGs" Sustainability 15, no. 3: 2446. https://doi.org/10.3390/su15032446

APA Style

Li, Q. (2023). A Research on Autonomous Collision Avoidance under the Constraint of COLREGs. Sustainability, 15(3), 2446. https://doi.org/10.3390/su15032446

Note that from the first issue of 2016, this journal uses article numbers instead of page numbers. See further details here.

Article Metrics

Back to TopTop