Abstract
Despite peri-urban areas being crucial for ecosystem service provisioning, they usually become degraded, as they are burdened with effluents from urban production activities. Such is the case of Laspias River (Thrace, Greece), where a series of diffuse and point pollution sources are met throughout its course, neglecting the fact that it discharges into a protected area. In an attempt to assist possible management implications in this less-researched river, two years of investigative monitoring provided the insight to test the effect of abiotic parameters in the benthic invertebrate biota and water quality, in turn. The results revealed an avalanche of pressures, where nutrients and organic pollution loads diminish richness and biodiversity, losing any temporal or seasonal pattern, resulting in biotic (taxonomic/functional) homogenization. The river is at a tipping point, and tailored measures must be designed and implemented immediately.
1. Introduction
Globally, anthropogenic activities, including agriculture, industrialization, livestock production and flow regulation, threaten and deteriorate stream ecosystems, along with protected areas [1,2,3,4], resulting in the degradation of water quality and loss of biodiversity and ecosystem services [5]. Moreover, rivers are overfilled with allochthonous nutrients, mainly nitrates and phosphates, due to semi- or untreated wastewater (municipal, industrial and agricultural) and the extensive usage of fertilizers in agricultural areas [6,7]. Additionally, the loss of riparian vegetation due to land use changes and pollution effects further impairs the buffer zone of streams, which serves as a filter against contaminants and, thus, tends to accelerate water deterioration [8,9]. Particularly, peri-urban aquatic systems areas, although valuable for multiple ecosystem service provisions [10], usually have a bad fate due to multiple pressures. The large water footprints of their adjacent urban areas usually raise water security issues, both quantitative and qualitative [11]. The extent of this pressure can sometimes even surpass an aquatic system’s self-purification ability [12]. Water-dependent urban and peri-urban environments degrade freshwaters through hydromorphological alterations, water extraction, invasive species and climate change [13,14].
Over the past 50 years, the mitigation measures taken up to tackle a variety of problems through national incentives and coordinated strategies’ commands have hopefully resulted in quantifiable improvements in freshwater biodiversity but without significant river water quality amelioration [15]. The European Union (EU) through the Biodiversity Strategy 2030 clearly underscores that geomorphic complexity supports biodiversity [16], which, in turn, ensures a river’s health [17] and water quality, thus safeguarding societal benefits [18]. The Water Framework Directive (WFD) [19] is key European environmental legislation, providing a comprehensive horizontal framework that sets clear objectives for water quality and ecological health. Within this framework, water bodies are classified, monitored and managed to achieve good or potentially good ecological status. However, almost half of European rivers (53%) are classified with less-than-good ecological status or potential [20], though two-thirds of Greek rivers (63%) are in good ecological status or potential [20].
Benthic macroinvertebrate assemblages are included in EU national water quality assessment indices and are used worldwide to detect human effects, including nutrient and organic matter contamination, deoxygenation and flow regime alteration (e.g., [21,22]). Among other organisms, they have the assets of ease of collection, presence in almost all aquatic habitats, limited mobility that reflects local conditions, species with life cycles suitable to detect changes in the system and a range of taxa with different sensitivities to anthropogenic disturbance [23]. One of the major weaknesses when using benthic macroinvertebrates as quality indicators is the precision and representativeness of the sampling procedure [24,25]. Despite these arguments on the bioassessment, their sensitivity response to anthropogenic pressure is still undoubtful [26,27,28,29].
Generally, it is difficult to discriminate the responses of benthic macroinvertebrates from anthropogenic stressors from those deriving from natural variations [30,31]. Especially in Mediterranean areas, this task is even more challenging, because the eco-hydrological status is characterized by hydrological variability, influencing benthic macroinvertebrate communities [32,33]. There is a decrease in available habitats during low flows, for instance, leading to elevated water temperatures and higher concentrations of nutrients [34]. Such environmental changes, enhanced by climate change, shape hydromorphology and can have an essential impact on species diversity. When the above are combined with agricultural and urban pollutants, it contributes to the increase in taxonomic and functional similarity of macroinvertebrate communities [35,36], thus limiting their ability to respond to additional stressors. Moreover, the increased demands for water resources, such as agricultural, industrial or urban use, alter the natural flow regime of many perennial rivers, modifying them into “artificially intermittent” rivers [37].
The aim of this study was to investigate biota responses to multiple pressures under system uncertainty in a peri-urban degraded heavily modified river ecosystem and assess possible management implications for pollution mitigation. Thus, we used data from Laspias River (Xanthi, East Macedonia and Thrace Region, Greece), gathered during an investigative (two-year) monitoring routine to assess the structure and diversity of benthic macroinvertebrate communities and the river’s ecological quality. Water quality was evaluated through a series of parameters, including physicochemical parameters, nutrients and benthic communities’ structure and diversity in both space and time. In this context, we used multivariate and modeling statistical techniques to map spatial and temporal patterns of water quality and diversity.
2. Materials and Methods
2.1. Study Area
The study area is the lesser-studied and monitored basin of Laspias River, a river situated in Xanthi Prefecture, Thrace Water District, Greece. The river is about 30 km in length with gentle slopes, regulated (and delineated) in its entire route, and covers an area of approximately 212 km2. It has tributaries with ephemeral flow and receives a significant amount of water from the adjacent basin of Nestos River. Laspias flows among agricultural areas without riparian vegetation in its major part [38]. It discharges in an area protected by the Ramsar Convention on Wetlands of International Importance, while the river’s lowlands are included in the NATURA 2000 network (GR1150001, GR1150014). The climate is continental with Mediterranean characteristics. The river’s water is primarily used for agricultural irrigation, as the area is dominated by intensive agriculture [38,39]. Beyond agricultural runoffs that constitute a non-point pollution source, several point pressures complement this effect [39]. Its upstream part runs through a military field and then crosses a landfill (Figure 1). Moving downstream, the main tributary receives the effluents from animal husbandry farms and some tributaries contribute, having received effluents from the wastewater treatment plant of Xanthi and the industrial park (Figure 1). All these constitute a network of stressors upon the biota of the river ecosystem. In addition to its importance, the river received little attention until recently concerning monitoring and restoration/mitigation measures.
Figure 1.
Geographical distribution of the five sampling stations located in Laspias River, Xanthi, Greece, along with the mainland uses and the protected areas in the wider study area.
2.2. Water Sampling and Lab Analyses
Water samples were collected from five sites in Laspias River (Figure 1) in two consecutive years (2021 and 2022) in different seasons within the framework of the Eye4Water Project [40]. Site selection was performed after extensive land use and pressure assessment through a scoping review and swot/pest analysis [41]. The sites were finally designated downstream of the confluences of selected tributaries, thus providing an insight into the status of the above sub-basins. Each of these sub-basins was characterized by at least one major point pollution source other than the diffuse sources. A total of 16 duplicate water samples were analyzed during this intensive monitoring routine. Sampling was conducted once per season per site in summer (four sites) and autumn 2021 (two sites) and in spring (three sites), summer (three sites) and autumn 2022 (four sites). Note that sites were not sampled in all seasons due to drought or inability to approach riverbanks. A series of physical and chemical parameters of the water were measured in situ and at the laboratory, and morphological parameters of the nearby surrounding landscape were also recorded. Specifically, dissolved oxygen (DO, mg/L), water temperature (T, °C), electrical conductivity (EC, μS/cm), salinity (Sal, ppt) and pH were measured in situ. Standard methods were used to measure the concentration of biochemical (BOD5, mg/L) and chemical oxygen demand (COD, mg/L), solids (total, suspended, volatile suspended, dissolved and, TDS and TSS, mg/L), nitrogen ionic fractions (ΝO2-N, NH4-N, NO3-N, mg/L) and orthophosphates (PO4-P). For more details regarding the analytical processes, see Papaevangelou et al. [42]. The primary substrate types were visually assessed at each site following Wentworth classes [43] (boulder, cobble, gravel, pebbles, sand and silt/clay), while differentiations were observed between seasons and years within site (Supplementary Material, Figure S1).
2.3. Macroinvertebrate Sampling and Analyses
Benthic invertebrate sampling was conducted at the same sites and seasons in which water samples were collected. Samplings were performed using a D-shaped pond net (0.9 mm mesh size) following the semiquantitative 3 min kick/sweep method [44] plus 1 min sweeping of the bank vegetation when it existed [45]. All the available microhabitats were covered proportionally, based on a matrix of possible river habitats [46], modified from [47]. This habitat matrix classifies the sites into poor or rich habitat types [47]. At the lab, samples were sieved with a 500 μm mesh size and fixed in 75% ethanol. Specimens were identified mainly to the family level (except for Ostracoda, Hydracarina, Araneae and Oligochaeta, apart from Tubificidae) using appropriate taxonomic keys [48]. Additionally, the relative abundance of taxa with different levels of pollution tolerance (sensitive, medium and tolerant to pollution) was calculated based on Hellenic Evaluation System 2 (HESY2) [46] to investigate how the richness and relative abundance of different categories vary within site and across seasons. Finally, the ecological water quality was assessed using HESY2 [46].
2.4. Statistical Analyses
The mean and standard deviation of parameters related to water quality were calculated to detect variation across seasons and sampling years. Additionally, the effect of sampling year and season was explored on parameters with Generalized Linear Mixed Effect Model analysis (GLMM, Gaussian error distribution and identity link function), using site ID as a random factor. Modeling was performed with the R package lme4 [49]. The multicollinearity between physicochemical parameters and nutrients was tested by computing the Variance Inflation Factors (VIFs) with the vifstep function in the R package usdm [50] and using VIF < 10 as criterion. The analysis showed collinearity issues, and the parameters salinity, TDS, EC, NO3-N and NO2-N were excluded from any subsequent analysis. Figure S2 (Supplementary Material) depicts the correlation of each one of the latter variables with all the remaining physicochemical- and nutrient-related parameters. Then, Principal Component Analysis (PCA) was applied to examine differences in parameters across the sites, seasons and years and the contribution of each parameter to PCA axes. The PCA and estimation of variables’ contributions were considered with the R package factoextra [51].
The diversity (species richness and Shannon diversity index) and abundance of families and orders were estimated per site, season and year. Additionally, the relative abundance (% abundance) of Ephemeroptera, Plecoptera and Trichoptera (EPT) was calculated, given that these orders are sensitive to pollution, and their abundance percentage was considered to reflect the water quality. Following this, to gain further insights into diversity and abundance patterns, we estimated the family abundance distribution per site, season and year, and skewness, the Berger–Parker index as a dominance index (number of individuals of the most abundant species/total number of individuals) and the percentage of singletons (number of species with one individual to the total number of individuals) as a measure of rarity. The effects of season, sampling year and water quality parameters quantified by PCAenv1 and PCAenv2 were explored on species richness, abundance and Shannon diversity index using GLMM. In all models, site ID entered the models as a random effect. The differences in species richness, abundance and Shannon diversity index were assessed between seasons and years (Tukey’s post hoc test), while significant effects were detected with the function glht of the R package multcomp [51].
Non-metric multidimensional scaling (NMDS; with the abundance-based Bray–Curtis index) ordination was applied using R package vegan [52] to pinpoint differences in the composition of communities across seasons, years and stations with different habitat quality. Furthermore, seasonal and year-by-year differences and effects of PCAenv1 and PCAenv2 via the envfit function of the R package vegan were tested. Next, we estimated the pairwise abundance-based Bray–Curtis and presence/absence-based Jaccard similarity index within a year and between years. To map spatial and temporal β-diversity, we compared the values of the following categories: between sites within season per year, within site between seasons per year, within site between seasons and years and within site within season between years.
3. Results
3.1. Physicochemical Parameters and Nutrients
There was some variation in physicochemical parameters and nutrients between seasons and years, yet significant differences were detected primarily between sampling years (Table 1). Only temperature exhibited significant differences between seasons. A PCA was applied to explore how different physicochemical parameters and nutrients related to sampling site grouping. The first two PCA axes explained approximately 70.8% of the variation in physicochemical parameters and nutrients of surface water (Figure 2a). The first PCA axis (hereafter PCAenv1) was strongly related (in descending order of contribution) to BOD5, PO4-P, SS, NH4-N, COD and DO. The second PCA axis (hereafter PCAenv2) was related (in descending order of contribution) to pH, DO, T, TS and VSS (Figure 2b). The two PCA axes were used in subsequent analyses to explore the effect of water quality on the diversity and abundance of benthic macroinvertebrate communities.
Table 1.
Mean values (±standard deviation) of parameters quantifying water quality (physicochemical, nutrients) across the seasons and years of research period in River Laspias. The effect of seasons and years on parameters was assessed with GLMM analysis and the significance of each predictor (p-value) is provided. ns: non-significant, * p ≤ 0.05, ** p ≤ 0.01, *** p ≤ 0.001.
Figure 2.
(a) Results of Principal Component Analysis (PCA) of parameters related to water quality and (b) the contribution of each parameter of the first two dimensions of the first two PCA axes.
3.2. Abundance and Diversity
We recorded a total of 24,527 individuals (4370 individuals in 2021 and 20,157 individuals in 2022), belonging to 19 orders (10 orders in 2021 and 17 orders in 2022) and 38 families (23 families in 2021 and 34 families in 2022) in the sampling sites in both years. Among them, the non-native species Branchiura sowerbyi (Beddard, 1892) was recorded for the first time. The order Neotaenioglossa was recorded only in 2021, and the orders Amphipoda, Hemiptera, Heterostropha, Megaloptera, Sphaeriida, Trichoptera, Tricladida and Trombidiformes were recorded only in 2022. The most diverse order was Diptera (2021: 5 families and 2022: 8 families), which showed the highest relative abundance in almost all seasons and years (Figure 3a,b). Although the order Coleoptera was represented by seven families in 2022, all the families were of low abundance. Similarly, the EPT abundance was lower than 10% of the total abundance (Figure 3c) but in one site in autumn 2022 (L6, approximately 20%).
Figure 3.
The relative abundance (%) of different orders (a) across sites, (b) seasons per sampling year and (c) the relative abundance of Ephemeroptera, Plecoptera and Trichoptera (EPT) across seasons in River Laspias during the research period. Solid lines and diamonds indicate median and mean values, respectively, boxes represent inter-quartile ranges (25–75%), outer lines the highest and lowest values and dots the outlier values.
Among 38 families recorded, 4 were present only in 2021, 15 were present only in 2022 and 19 were present in both sampling years. The abundance per site ranged between 85 individuals (summer 2021) and 10,315 individuals (autumn 2022). The family abundance distribution per site was right-skewed and had a similar shape across sites, seasons and years (Figure 4a). However, family abundance distributions tended to be more right-skewed in the second sampling year, both on average and when comparing the skewness of the respective seasons within the site (Figure 4b). The dominance index ranged between 0.40 and 0.99, and the rarity index ranged between 0 and 0.56, with both indices exhibiting higher values in the second sampling year (Figure 4b). The most abundant taxa were Chironomidae (10,290 individuals), Simuliidae (9791 individuals), Oligochaeta (1560 individuals) and Asellidae (1556 individuals). Therefore, sites (i) were characterized by the dominance of one family (mainly of Chironomidae) or few taxa, while the majority of remaining taxa were represented by few individuals in most cases.
Figure 4.
(a) Family abundance distribution per site, season and sampling year and (b) metrics of abundance distributions in River Laspias during research period.
The mean family richness per site was equal to 8.6 families (2021: 8 families and 2022: 7 families). Abundance per site ranged between 85 and 10,315 individuals, with the minimum and maximum values recorded in the summer and autumn of 2022 (Figure 5a). The highest family richness per site (19 families) and higher value of the Shannon diversity index were observed in a site in the autumn of 2022, namely site L4a (Figure 5a,c). However, communities tended to be more diverse in the summer of the first sampling year (Figure 5c). Inspection of seasonal patterns confirmed that communities were, on average, richer and had more individuals in autumn 2022 but were more diverse in summer 2021 (Figure 5d–f).
Figure 5.
(a–c) Family richness, abundance and Shannon diversity index per site, season and year and (d–f) boxplots showing seasonal patterns per year in River Laspias during the research period. Solid lines and diamonds indicate median and mean values, respectively, boxes represent inter-quartile ranges (25–75%), outer lines the highest and lowest values and dots the outlier values.
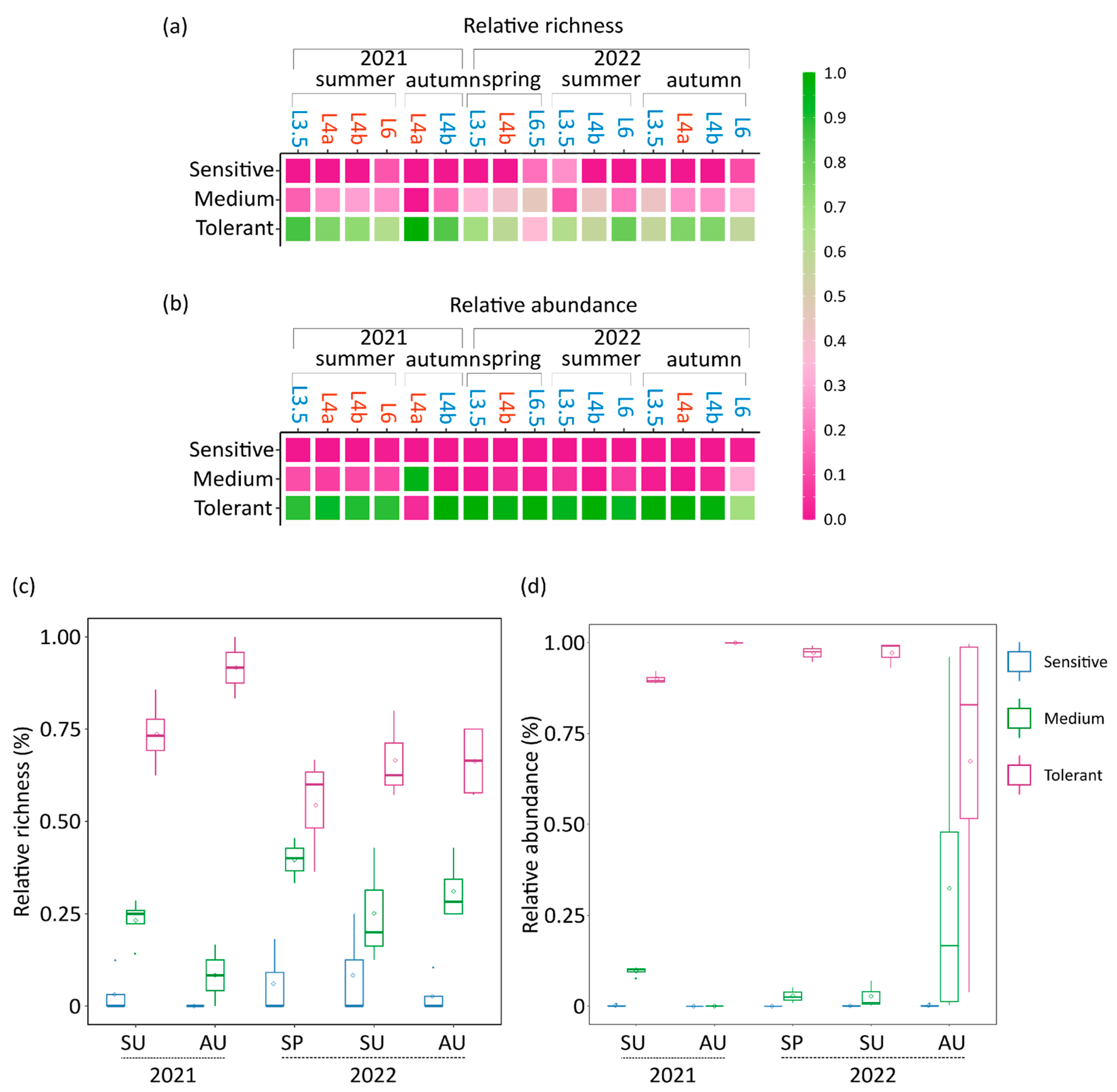
According to the habitat matrix, habitats’ sites changed across seasons and years in most cases (Figure 6a,b). Yet, site L3.5 was categorized as rich in all seasons and both years. Furthermore, the habitats of all sites were as rich as in the summer of 2022. The pollution-tolerant taxa prevailed in terms of richness and abundance in all sites and across seasons, even in sites indicated as rich by the habitat matrix (Figure 6c,d).
Figure 6.
The relative richness (a,c) and abundance (b,d) of sensitive, medium and tolerant taxa per site and across seasons in River Laspias during the research period. With blue font are indicated sites indicated as Rich regarding habitat matrix, while sites classified as poor are indicated by red font. Solid lines and diamonds indicate median and mean values, respectively, boxes represent inter-quartile ranges (25–75%), outer lines the highest and lowest values and dots the outlier values.
Regarding HESY2, the ecological quality of all sites in all seasons was less than good (Table 2). Comparing summer and autumn between the two years, a slight amelioration was observed.
Table 2.
Ecological quality of sites in River Laspias during research period based on Hellenic Evaluation System 2 (HESY2).
We found significant effects of PCAenv axes on both family richness and abundance of communities, while we observed significant differences in abundance between seasons and sampling years (Table 3). Season, year and the two PCAenv axes exerted a significant effect on the abundance, but no significant effects were observed in the case of the Shannon diversity index (Table 3).
Table 3.
Results of Generalized Linear Mixed Effect Models GLMM predicting family richness, abundance and Shannon’s diversity index as a function of season (seasons’ comparison: repetition of the main test using each time different season as reference group), sampling year (the second years was used as reference group in sampling years’ comparison) and values of the first two PCA axes physicochemical parameters.* p ≤ 0.05, ** p ≤ 0.01, *** p ≤ 0.001, while absence of asterisks indicates non-significant relationship.
Regarding the composition of communities, the results of NMDS showed just a rough differentiation of benthic communities among seasons and sampling years, but sites were differentiated based on habitat quality (Figure 7). The envfit results confirmed that year and season did not have a significant effect on variation in the family composition of benthic communities. However, idiosyncratic characteristics of the site (site ID) were associated with benthic communities. Focusing on pairwise results of β-diversity values, it showed that communities within the site were similar across seasons in the second sampling year, and this also applies to spatial β-diversity (across sites within season). Overall, temporal differences in family composition emerged within the site and season between years (Figure 8). The differences were more pronounced in the case of the Bray–Curtis similarity index than in the Jaccard index, suggesting that differences in the relative abundances of the taxa contributed to differentiations.
Figure 7.
Sites scores of the first two NMDS axes along with grouping according to season, sampling year and habitat quality.

Figure 8.
Summary plot of β-diversity patterns across seasons and years: (a) pairwise values of β-diversity quantified by the abundance-based Bray–Curtis and (b) presence/absence-based Jaccard similarity indices. Boxplots showing mean spatial β-diversity per year and mean seasonal temporal β-diversity within year (along with the distribution of values) and temporal β-diversity within year and season with the (c) Bray–Curtis and (d) Jaccard similarity indices. Solid lines and diamonds indicate median and mean values, respectively, boxes represent inter-quartile ranges (25–75%), outer lines the highest and lowest values and dots the outlier values.
4. Discussion
Stressors’ effect on biota was examined using WFD-compliant national methodology to obtain a deeper understanding of those relations, as a solid knowledge base is critical for promoting management implications [15]. Such knowledge, especially for Mediterranean rivers, may shed light on the gaps in climate change’s ecological impacts [53]. In this study, we attempted to examine a heavily modified system under multiple pressures and, especially, the response of benthic macroinvertebrate communities to an abiotic environment in the pursuit of management implications. The two-year monitoring routine was proven sufficient to depict the system’s status in detail, offering insight into communities’ composition, the lack of clear spatio-temporal patterns and the physicochemical attributes that played a major role in assemblages’ formation. To our knowledge, this is the first complete monitoring routine for such an important waterbody that acts like the sink of the adjacent city of Xanthi. This valuable information can set the basis for a tailor-made restoration scheme targeting the augmented resilience of the system through integrated management. The declining image of benthic communities and the harassed ecology concerning the pressures posed on this heavily modified system act as an alert for the region.
Peri-urban rivers, like our study river Laspias, receive nutrient and organic loads from surrounding agricultural, industrial and other diverse human-related activities and pollution sources. Increased levels of these loads may result in decreased dissolved oxygen and increased water turbidity [54], adversely affecting benthic macroinvertebrate communities such as low diversity and dominance of tolerant taxa [55,56], such as Chironomidae and Oligochaeta. In Laspias, nutrient (P-PO4 and N-NH4) and organic load (COD, BOD) gradients were identified, and these, along with the turbid state of the water (SS, TS, VSS), affected the water oxygenation. This was more than expected in such a burdened river [34,57], where pollution loads flow throughout its course. Actually, Laspias is riddled with point and diffuse pollution sources (for details, see Figure 1), which have known pollutants, and these, in turn, have effects on the abiotic attributes of the waterbody (i.e., organic pollution enhances TSS and COD), affecting temperature and oxygen demand/concentration [58]. This pattern has also been observed in other Mediterranean rural rivers, where low oxygen and high values of TSS were related to seasons and agricultural practices, while nitrogen compounds related to urban and peri-urban effluents [34].
Taking a brief look at the taxonomic analysis, our central remarks are (a) the low number of families recorded, (b) the dominance in abundance of a few tolerant-to-pollution taxa (Chironomidae, Oligochaeta and Asellidae), (c) the low EPT presence, indicating water pollution, and (d) the recognition of a non-native species (B. sowerbyi) in benthos assemblages. Low local richness is linked to the presence of environmental stressors [59], with studies documenting that human-driven pollution and hydrological changes result in low macroinvertebrate diversity and low EPT (i.e., pollution sensitive taxa) abundance in Mediterranean rivers [34,60]. Additionally, Chironomidae tend to dominate in polluted rivers, primarily due to the wide range of habitat preferences and life history traits that allow them to utilize resources to thrive, even in disturbed environments [61,62]. Moreover, Oligochaeta and Asellidae could be found in highly degraded systems, such as rivers with a high level of organic pollution or with low oxygen [63,64]. The non-native species B. sowerbyi, a thermophilous tropical species tolerant to several toxins, is favored when the substrate has important quantities of sludge from effluents [65], which is exactly the case of Laspias. Moreover, this species is characterized by high distributional spreading and breeding rates, which could cause various instabilities in freshwater ecosystems, such as habitat degradation [66]. Therefore, communities were characterized by low local taxa richness and exhibited similar composition both in space and time.
Communities tended to be richer in the summer of the first sampling year, perhaps due to the precedent wet spring [67]. This pattern has previously been reported in other studies [68,69]. Yet, the higher species richness was observed in a station located upstream, partially due to some rain incidents but mainly because this station is located on a primary tributary upstream and not as affected by the cumulative effect of pressures as those located downstream [70,71]. Moreover, the poor and homogeneous habitat characteristics of the Laspias River led to lesser habitat complexity and availability of resources and niches for benthos assemblages [72,73]. When we examined β-diversity in more depth, we could not extract significant differentiation among sites, seasons or years, except within site alterations. However, it is typical to observe higher regional and beta diversity, but not alpha diversity, in Mediterranean-climate regions [74]. Both presence-based and abundance-based indices (Bray–Curtis and Jaccard) confirmed it, despite some minor divergences between them due to relative abundance contribution.
Pollution-tolerant taxa thrived in all stations, and we did not find a link between taxa richness and habitat richness, perhaps due to the stresses identified in the entire river route [34,35]. It can be extracted by the slight differentiation in composition and the uniformity among sites (Figure 6a,b) that there is a major driver shaping the entire ecosystem in all sampling sites. Regarding other studies in the Mediterranean region, pollution-sensitive taxa are almost extirpated from river ecosystems [31,57]. Perhaps this major force is the combined effect of nutrients and organic load, as GLMM also confirmed that the factors of PCA axes seemed to drive—at least to some extent—family richness and abundance, with the latter also being differentiated between seasons and sampling years. In addition, the NMDS affirmed that the rough differentiation among sites is mostly due to habitat richness variation. It seems like the cascade of pressures actually creates an avalanche of stressors, all working together without giving us the ability to pinpoint some of these than just witness their effect.
All the above, meaning (a) the overlap in species composition with similar tolerance and community assemblages, (b) taxa group fulfilling the same functional role while much fewer (or none) occupy unique niches despite habitat richness, (c) non-native species (B. sowerbyi) and (d) the low a- and b-diversity, clearly advocate a biotic homogenization and, especially, a taxonomic (and functional perhaps) one. It is stated that increasing human pressure causes the decline of most habitat-specialist species, while many generalists can benefit from this pressure, resulting in biotic homogenization [75]. Laspias River is a case where more sensitive taxa have been replaced by more tolerant ones following environmental change [64], while urban environments affect neighboring systems due to their dependency on them (production activities and waste disposal) [76,77]. Species richness response to human pressure hides important assemblage transformations [78]. The presence of non-native species suggests that Laspias is at a tipping point, since biological homogenization is usually followed by the prevalence of non-native species, with a sudden increase in local richness (α-diversity), something that is not yet observed [79]. These “ring a bell”, according to ecological and evolutionary theory, since homogenized ecosystems host resilient populations to stressful events due to the ecosystem simplicity and similarity.
As for the overall water quality, it is our assumption that the generally degraded picture was possibly affected by some rain incidents that took place prior to some samplings (wet spring and autumn 2021 and high precipitation in late summer 2022). This implies that the higher discharges allowed for a better dilution effect of pollutants and associated abiotic parameters that can actually shape the habitats and influence the macroinvertebrate community structure [34,35,80]. In general, flow availability is a crucial component imposing self-purification processes and species recolonization [31]. This Mediterranean river system seems to be far from reaching the WFD goal. It is noted that abiotic parameters surpassed the legislative limits for urban wastewater and fish life (Directive 2006/44/EC, Directive 91/271/EEC) in both years, indicating additional water quality degradation [42]. All this renders Laspias river a complex puzzle to solve since it is a river included in the national monitoring program (acknowledging that state monitoring is lacking with only two stations that cannot pinpoint the pressures), outflowing in protected areas, while it is treated as a receptor.
Coming finally to management implications, the monitoring results showed that there is inadequate control over the effectiveness of pollution mitigation measures planned or implemented by the Programs of Measures (PoMs) of RBMPs. Namely, these were landfilling, waterproofing and effluent immobilization. Moreover, based on the analyses’ outcomes, we suspect malfunction and delinquency concerning waste treatment in productive units. Now that there is augmented awareness of major point sources, we are also concerned regarding their impact. Given the existing diffuse pollution from agricultural lands, the effort must be focused on pressures that exert pollution from point sources. Our suggestion is to opt for nature-based solutions in order to not harass an already disturbed ecosystem, first targeting control of the organic load. The particular hydrological status of Laspias, with ephemeral tributaries, water “loans” from a neighboring basin and water volume affected by WWTP outflow along with the instability that is inherent in Mediterranean environments, does not allow for prediction. Given the magnitude of pressures, there is an extra need for a dilution effect and perhaps the introduction of more water from the adjacent Nestos basin. In an attempt to generalize our findings, adopting the catchment-state approach, there is an urgent need for water-sensitive urban design [81], enhancement of regional and governmental funding tools to support end-users’ needs, strengthening of the natural hydrological regime, operational update of water utilities, provision of incentives for private waste and water treatment installations and improvement in information systems to properly support the environmental legislation implementation. The above proposals are in line with the stakeholders’ opinion, whose concern is related to water quality and believe that intervention is needed [82].
5. Conclusions
This work makes an important contribution to a little-studied river ecosystem of primary importance. Despite the small dataset produced by the investigative monitoring routine of the Eye4Water project, we managed to obtain a complete insight into the river’s biota and environmental interplay through this series of statistical analyses. Laspias’ picture is characteristic of a mismanaged river, and the multiplicity effect of pollutants surpasses the river’s self-purification ability. Nutrients and organic pollution loads diminish benthic macroinvertebrate richness and biodiversity and enhance the prevalence of only tolerant species, rendering obscure seasonal or interannual patterns. Additionally, there was evidence of biotic homogenization, perhaps primarily due to pollution derived from the productive chain supporting Xanthi’s needs. Therefore, it is urgent to exploit our awareness in favor of proper management implications, using novel management approaches that merge water management and spatial planning to increase the functionality of man-made systems. Τhese findings should be regarded as an alert for the protection/re-naturalization of the basin to ensure the sustainability of the entire area and the protected areas’ prosperity.
Supplementary Materials
The following supporting information can be downloaded at: https://www.mdpi.com/article/10.3390/su152416569/s1, Figure S1: The relative contribution of different types of substrates per site and season in River Laspias during sampling campaign; Figure S2: Summary plot depicting the pairwise relationships between physicochemical parameters and nutrients across sites. The significance of the relationship was explored by GLMM analysis (Gaussian error distribution, identity function). Significance levels are indicated as follows: * p ≤ 0.05, ** p ≤ 0.01, *** p ≤ 0.001, while absence of asterisks indicates non-significant relationship.
Author Contributions
Conceptualization, D.L. and C.N.; methodology, M.L.; software, M.L.; validation, D.L., C.N. and V.P.; formal analysis, M.L.; investigation, I.K.; resources, C.N., V.P. and C.A.; data curation, C.N. and M.L.; writing—original draft preparation, D.L., C.N. and M.L.; writing—review and editing, I.K., C.A. and V.P.; visualization, D.L. and C.N.; supervision, I.K. and C.A.; project administration, I.K. and D.L.; funding acquisition, I.K. All authors have read and agreed to the published version of the manuscript.
Funding
Produced for Eye4Water project (https://eye4water.com), MIS 5047246, implemented under the action: “Support for Research Infrastructure and Innovation” by the Operational Program “Competitiveness, Entrepreneurship and Innovation” in the framework of the Co-financed by Greece and the European Union-European Regional Development Fund.
Institutional Review Board Statement
Not applicable.
Informed Consent Statement
Not applicable.
Data Availability Statement
Data are contained within the article and Supplementary Materials. The data presented in this study are available on request from the corresponding author.
Acknowledgments
The authors would like to express their gratitude to the Eye4water team that was involved in samplings and lab analyses and especially K. Bakalakou, C. Dolgira, K. Gropali, P. Ioannidou, M. Karasani, A. Makri, A. Mirli and D. Matziri.
Conflicts of Interest
The authors declare no conflict of interest. The funders had no role in the design of the study; in the collection, analyses, or interpretation of data; in the writing of the manuscript; or in the decision to publish the results.
References
- Wen, Y.; Schoups, G.; Van De Giesen, N. Organic Pollution of Rivers: Combined Threats of Urbanization, Livestock Farming and Global Climate Change. Sci. Rep. 2017, 7, 43289. [Google Scholar] [CrossRef]
- Mahmoud, S.H.; Gan, T.Y. Impact of Anthropogenic Climate Change and Human Activities on Environment and Ecosystem Services in Arid Regions. Sci. Total Environ. 2018, 633, 1329–1344. [Google Scholar] [CrossRef]
- Fernandes, A.C.P.; Sanches Fernandes, L.F.; Moura, J.P.; Cortes, R.M.V.; Pacheco, F.A.L. A Structural Equation Model to Predict Macroinvertebrate-Based Ecological Status in Catchments Influenced by Anthropogenic Pressures. Sci. Total Environ. 2019, 681, 242–257. [Google Scholar] [CrossRef]
- Grill, G.; Lehner, B.; Thieme, M.; Geenen, B.; Tickner, D.; Antonelli, F.; Babu, S.; Borrelli, P.; Cheng, L.; Crochetiere, H.; et al. Mapping the World’s Free-Flowing Rivers. Nature 2019, 569, 215–221. [Google Scholar] [CrossRef] [PubMed]
- Vörösmarty, C.J.; McIntyre, P.B.; Gessner, M.O.; Dudgeon, D.; Prusevich, A.; Green, P.; Glidden, S.; Bunn, S.E.; Sullivan, C.A.; Liermann, C.R.; et al. Global Threats to Human Water Security and River Biodiversity. Nature 2010, 467, 555–561. [Google Scholar] [CrossRef] [PubMed]
- Ding, J.; Jiang, Y.; Liu, Q.; Hou, Z.; Liao, J.; Fu, L.; Peng, Q. Influences of the Land Use Pattern on Water Quality in Low-Order Streams of the Dongjiang River Basin, China: A Multi-Scale Analysis. Sci. Total Environ. 2016, 551–552, 205–216. [Google Scholar] [CrossRef] [PubMed]
- Dalu, T.; Wasserman, R.J.; Magoro, M.L.; Froneman, P.W.; Weyl, O.L.F. River Nutrient Water and Sediment Measurements Inform on Nutrient Retention, with Implications for Eutrophication. Sci. Total Environ. 2019, 684, 296–302. [Google Scholar] [CrossRef]
- Valera, C.; Pissarra, T.; Filho, M.; Valle Júnior, R.; Oliveira, C.; Moura, J.; Sanches Fernandes, L.; Pacheco, F. The Buffer Capacity of Riparian Vegetation to Control Water Quality in Anthropogenic Catchments from a Legally Protected Area: A Critical View over the Brazilian New Forest Code. Water 2019, 11, 549. [Google Scholar] [CrossRef]
- Dosskey, M.G.; Vidon, P.; Gurwick, N.P.; Allan, C.J.; Duval, T.P.; Lowrance, R. The Role of Riparian Vegetation in Protecting and Improving Chemical Water Quality in Streams. J. Am. Water Resour. Assoc. 2010, 46, 261–277. [Google Scholar] [CrossRef]
- Jampani, M.; Amerasinghe, P.; Liedl, R.; Locher-Krause, K.; Hülsmann, S. Multi-Functionality and Land Use Dynamics in a Peri-Urban Environment Influenced by Wastewater Irrigation. Sustain. Cities Soc. 2020, 62, 102305. [Google Scholar] [CrossRef]
- Pinto, U.; Maheshwari, B. A Framework for Assessing River Health in Peri-Urban Landscapes. Ecohydrol. Hydrobiol. 2014, 14, 121–131. [Google Scholar] [CrossRef]
- Wei, G.; Yang, Z.; Cui, B.; Li, B.; Chen, H.; Bai, J.; Dong, S. Impact of Dam Construction on Water Quality and Water Self-Purification Capacity of the Lancang River, China. Water Resour Manag. 2009, 23, 1763–1780. [Google Scholar] [CrossRef]
- Mantyka-Pringle, C.S.; Martin, T.G.; Moffatt, D.B.; Linke, S.; Rhodes, J.R. Understanding and Predicting the Combined Effects of Climate Change and Land-use Change on Freshwater Macroinvertebrates and Fish. J. Appl. Ecol. 2014, 51, 572–581. [Google Scholar] [CrossRef]
- Seebens, H.; Blackburn, T.M.; Dyer, E.E.; Genovesi, P.; Hulme, P.E.; Jeschke, J.M.; Pagad, S.; Pyšek, P.; Winter, M.; Arianoutsou, M.; et al. No Saturation in the Accumulation of Alien Species Worldwide. Nat. Commun. 2017, 8, 14435. [Google Scholar] [CrossRef] [PubMed]
- Birk, S.; Chapman, D.; Carvalho, L.; Spears, B.M.; Andersen, H.E.; Argillier, C.; Auer, S.; Baattrup-Pedersen, A.; Banin, L.; Beklioğlu, M.; et al. Impacts of Multiple Stressors on Freshwater Biota across Spatial Scales and Ecosystems. Nat. Ecol. Evol. 2020, 4, 1060–1068. [Google Scholar] [CrossRef] [PubMed]
- Tornwall, B.; Sokol, E.; Skelton, J.; Brown, B. Trends in Stream Biodiversity Research since the River Continuum Concept. Diversity 2015, 7, 16–35. [Google Scholar] [CrossRef]
- Qu, Y.; Keller, V.; Bachiller-Jareno, N.; Eastman, M.; Edwards, F.; Jürgens, M.D.; Sumpter, J.P.; Johnson, A.C. Significant Improvement in Freshwater Invertebrate Biodiversity in All Types of English Rivers over the Past 30 Years. Sci. Total Environ. 2023, 905, 167144. [Google Scholar] [CrossRef] [PubMed]
- Parker, H.; Oates, N. How Do Healthy Rivers Benefit Society? A Review of the Evidence; ODI and WWF: London, UK, 2016. [Google Scholar]
- Directive 2000/60/EC; Directive 2000/60/EC of the European Parliament and of the Council of 23 October 2000 Establishing a Framework for Community Action in the Field of Water Policy 2000. The European Parliament and the Council of the European Union: Luxemburg, 2000.
- European Environment Agency Water Framework Directive—2nd River Basin Management Plans—European Environment Agency. Available online: https://www.eea.europa.eu/data-and-maps/explore-interactive-maps/water-framework-directive-2nd-rbmp (accessed on 8 October 2023).
- Bruno, D.; Belmar, O.; Sánchez-Fernández, D.; Guareschi, S.; Millán, A.; Velasco, J. Responses of Mediterranean Aquatic and Riparian Communities to Human Pressures at Different Spatial Scales. Ecol. Indic. 2014, 45, 456–464. [Google Scholar] [CrossRef]
- Buss, D.F.; Carlisle, D.M.; Chon, T.-S.; Culp, J.; Harding, J.S.; Keizer-Vlek, H.E.; Robinson, W.A.; Strachan, S.; Thirion, C.; Hughes, R.M. Stream Biomonitoring Using Macroinvertebrates around the Globe: A Comparison of Large-Scale Programs. Environ. Monit. Assess. 2015, 187, 4132. [Google Scholar] [CrossRef]
- Bonada, N.; Prat, N.; Resh, V.H.; Statzner, B. Developments in Aquatic Insect Biomonitoring: A Comparative Analysis of Recent Approaches. Annu. Rev. Entomol. 2006, 51, 495–523. [Google Scholar] [CrossRef]
- Ramos-Merchante, A.; Prenda, J. Macroinvertebrate Taxa Richness Uncertainty and Kick Sampling in the Establishment of Mediterranean Rivers Ecological Status. Ecol. Indic. 2017, 72, 1–12. [Google Scholar] [CrossRef]
- Carvalho, L.; Mackay, E.B.; Cardoso, A.C.; Baattrup-Pedersen, A.; Birk, S.; Blackstock, K.L.; Borics, G.; Borja, A.; Feld, C.K.; Ferreira, M.T.; et al. Protecting and Restoring Europe’s Waters: An Analysis of the Future Development Needs of the Water Framework Directive. Sci. Total Environ. 2019, 658, 1228–1238. [Google Scholar] [CrossRef] [PubMed]
- Arbačiauskas, K.; Semenchenko, V.; Grabowski, M.; Leuven, R.; Paunović, M.; Son, M.; Csányi, B.; Gumuliauskaitė, S.; Konopacka, A.; Nehring, S.; et al. Assessment of Biocontamination of Benthic Macroinvertebrate Communities in European Inland Waterways. AI 2008, 3, 211–230. [Google Scholar] [CrossRef]
- Laini, A.; Viaroli, P.; Bolpagni, R.; Cancellario, T.; Racchetti, E.; Guareschi, S. Taxonomic and Functional Responses of Benthic Macroinvertebrate Communities to Hydrological and Water Quality Variations in a Heavily Regulated River. Water 2019, 11, 1478. [Google Scholar] [CrossRef]
- Pinto, I.; Rodrigues, S.; Antunes, S.C. Assessment of the Benthic Macroinvertebrate Communities in the Evaluation of the Water Quality of Portuguese Reservoirs: An Experimental Approach. Water 2021, 13, 3391. [Google Scholar] [CrossRef]
- Miliša, M.; Stubbington, R.; Datry, T.; Cid, N.; Bonada, N.; Šumanović, M.; Milošević, D. Taxon-Specific Sensitivities to Flow Intermittence Reveal Macroinvertebrates as Potential Bioindicators of Intermittent Rivers and Streams. Sci. Total Environ. 2022, 804, 150022. [Google Scholar] [CrossRef] [PubMed]
- Matono, P.; Bernardo, J.M.; Oberdorff, T.; Ilhéu, M. Effects of Natural Hydrological Variability on Fish Assemblages in Small Mediterranean Streams: Implications for Ecological Assessment. Ecol. Indic. 2012, 23, 467–481. [Google Scholar] [CrossRef]
- Kalogianni, E.; Vourka, A.; Karaouzas, I.; Vardakas, L.; Laschou, S.; Skoulikidis, N.T. Combined Effects of Water Stress and Pollution on Macroinvertebrate and Fish Assemblages in a Mediterranean Intermittent River. Sci. Total Environ. 2017, 603–604, 639–650. [Google Scholar] [CrossRef]
- Prat, N.; Gallart, F.; Von Schiller, D.; Polesello, S.; García-Roger, E.M.; Latron, J.; Rieradevall, M.; Llorens, P.; Barberá, G.G.; Brito, D.; et al. The MIRAGE TOOLBOX: An Integarted Assessment Tool for Temporary Streams. River Res. Apps. 2014, 30, 1318–1334. [Google Scholar] [CrossRef]
- Tonkin, J.D.; Bogan, M.T.; Bonada, N.; Rios-Touma, B.; Lytle, D.A. Seasonality and Predictability Shape Temporal Species Diversity. Ecology 2017, 98, 1201–1216. [Google Scholar] [CrossRef]
- Arenas-Sánchez, A.; Dolédec, S.; Vighi, M.; Rico, A. Effects of Anthropogenic Pollution and Hydrological Variation on Macroinvertebrates in Mediterranean Rivers: A Case-Study in the Upper Tagus River Basin (Spain). Sci. Total Environ. 2021, 766, 144044. [Google Scholar] [CrossRef] [PubMed]
- Sabater, S.; Barceló, D.; De Castro-Català, N.; Ginebreda, A.; Kuzmanovic, M.; Petrovic, M.; Picó, Y.; Ponsatí, L.; Tornés, E.; Muñoz, I. Shared Effects of Organic Microcontaminants and Environmental Stressors on Biofilms and Invertebrates in Impaired Rivers. Environ. Pollut. 2016, 210, 303–314. [Google Scholar] [CrossRef] [PubMed]
- Castro, D.M.P.D.; Dolédec, S.; Callisto, M. Land Cover Disturbance Homogenizes Aquatic Insect Functional Structure in Neotropical Savanna Streams. Ecol. Indic. 2018, 84, 573–582. [Google Scholar] [CrossRef]
- Skoulikidis, N.T.; Sabater, S.; Datry, T.; Morais, M.M.; Buffagni, A.; Dörflinger, G.; Zogaris, S.; Del Mar Sánchez-Montoya, M.; Bonada, N.; Kalogianni, E.; et al. Non-Perennial Mediterranean Rivers in Europe: Status, Pressures, and Challenges for Research and Management. Sci. Total Environ. 2017, 577, 1–18. [Google Scholar] [CrossRef] [PubMed]
- Vatitsi, K.; Ioannidou, N.; Mirli, A.; Siachalou, S.; Kagalou, I.; Latinopoulos, D.; Mallinis, G. LULC Change Effects on Environmental Quality and Ecosystem Services Using EO Data in Two Rural River Basins in Thrace, Greece. Land 2023, 12, 1140. [Google Scholar] [CrossRef]
- Latinopoulos, D.; Bakas, T.; Kagalou, I.; Spiliotis, M. Threat Prioritization and Causality Relations for Sustainable Water Management under the Circular Economy Principles: Case Study in Laspias River, Greece Using eDPSIR and DEMATEL. In Proceedings of the EWaS5, Naples, Italy, 12–15 July 2022; MDPI: Basel, Switzerland, 2022; p. 59. [Google Scholar]
- Eye4Water. Available online: https://eye4water.com/en/ (accessed on 20 May 2023).
- Ioannidou, N.; Latinopoulos, D.; Mirli, A.; Bakalakou, C.; Karasani, M.; Ntislidou, C.; Kagalou, I.; Akratos, C. Is Missing Knowledge Hampering the Effectiveness of the Sustainable Water Management? The Cases of Laspias and Lissos Rivers, Thrace, Greece. In Proceedings of the 7th IAHR Europe Congress, Athens, Greece, 7 September 2022. [Google Scholar]
- Papaevangelou, V.; Bakalakou, K.; Ntislidou, C.; Latinopoulos, D.; Kokkos, N.; Zachopoulos, K.; Zoidou, A.; Makri, A.; Azis, A.; Ioannidou, P.; et al. The Spring to Coast Approach in Small-Scale Catchments and Adjacent Coastal Zone. Water 2023, in press. [Google Scholar]
- Wentworth, C.K. A Scale of Grade and Class Terms for Clastic Sediments. J. Geol. 1922, 30, 377–392. [Google Scholar] [CrossRef]
- Armitage, P.D.; Hogger, J. Invertebrate Ecology and Survey. In The New Rivers and Wildlife Handbook; Sandy RSPB: Bedfordshire, UK, 1994; p. 426. [Google Scholar]
- Wright, J.F.; Winder, J.M.; Gunn, R.J.M.; Blackburn, J.H.; Symes, K.L.; Clarke, R.T. Minor Local Effects of a River Thames Power Station on the Macroinvertebrate Fauna. Regul. Rivers Res. Mgmt. 2000, 16, 159–174. [Google Scholar] [CrossRef]
- Lazaridou, M.; Ntislidou, C.; Karaouzas, I.; Skoulikidis, N. Harmonisation of a New Assessment Method for Estimating the Ecological Quality Status of Greek Running Waters. Ecol. Indic. 2018, 84, 683–694. [Google Scholar] [CrossRef]
- Chatzinikolaou, Y.; Dakos, V.; Lazaridou, M. Longitudinal Impacts of Anthropogenic Pressures on Benthic Macroinvertebrate Assemblages in a Large Transboundary Mediterranean River during the Low Flow Period. Acta Hydrochim. Hydrobiol. 2006, 34, 453–463. [Google Scholar] [CrossRef]
- Tachet, H.; Richoux, P.; Bournaud, M.; Usseglio-Polatera, P. Invertébrés d’eau Douce. Systématique, Biologie, Écologie; CNRS Editions: Paris, France, 2010. [Google Scholar]
- Bates, D.; Mächler, M.; Bolker, B.; Walker, S. Fitting Linear Mixed-Effects Models Using Lme4. J. Stat. Soft. 2015, 67, 1–48. [Google Scholar] [CrossRef]
- Naimi, B. USDM: Uncertainty Analysis for Species Distribution Models. Ph.D. Thesis, University of Twente, Enschede, The Netherlands, 2015. [Google Scholar]
- Hothorn, T.; Bretz, F.; Westfall, P.; Heiberger, R.; Schuetzenmeister, A.; Scheibe, S.; Hothorn, M. Package ‘Multcomp’. Simultaneous Inference in General Parametric Models; R Package: Vienna, Austria, 2016. [Google Scholar]
- Oksanen, J.; Simpson, G.L.; Blanchet, F.G.; Kindt, R.; Legendre, P.; Minchin, P.R.; O’Hara, R.B.; Solymos, P.; Henry, M.; Stevens, H.; et al. Package ‘Vegan’: Community Ecology Package; R Package: Vienna, Austria, 2012. [Google Scholar]
- Theodoropoulos, C.; Karaouzas, I. Climate Change and the Future of Mediterranean Freshwater Macroinvertebrates: A Model-Based Assessment. Hydrobiologia 2021, 848, 5033–5050. [Google Scholar] [CrossRef]
- Nie, J.; Feng, H.; Witherell, B.B.; Alebus, M.; Mahajan, M.D.; Zhang, W.; Yu, L. Causes, Assessment, and Treatment of Nutrient (N and P) Pollution in Rivers, Estuaries, and Coastal Waters. Curr. Pollut. Rep. 2018, 4, 154–161. [Google Scholar] [CrossRef]
- Blaen, P.J.; Khamis, K.; Lloyd, C.E.M.; Bradley, C.; Hannah, D.; Krause, S. Real-Time Monitoring of Nutrients and Dissolved Organic Matter in Rivers: Capturing Event Dynamics, Technological Opportunities and Future Directions. Sci. Total Environ. 2016, 569–570, 647–660. [Google Scholar] [CrossRef] [PubMed]
- Friberg, N.; Skriver, J.; Larsen, S.E.; Pedersen, M.L.; Buffagni, A. Stream Macroinvertebrate Occurrence along Gradients in Organic Pollution and Eutrophication. Freshw. Biol. 2010, 55, 1405–1419. [Google Scholar] [CrossRef]
- Smeti, E.; Kalogianni, E.; Karaouzas, I.; Laschou, S.; Tornés, E.; De Castro-Català, N.; Anastasopoulou, E.; Koutsodimou, M.; Andriopoulou, A.; Vardakas, L.; et al. Effects of Olive Mill Wastewater Discharge on Benthic Biota in Mediterranean Streams. Environ. Pollut. 2019, 254, 113057. [Google Scholar] [CrossRef] [PubMed]
- Amoatey, P.; Baawain, M.S. Effects of Pollution on Freshwater Aquatic Organisms. Water Environ. Res. 2019, 91, 1272–1287. [Google Scholar] [CrossRef]
- Azrina, M.Z.; Yap, C.K.; Rahim Ismail, A.; Ismail, A.; Tan, S.G. Anthropogenic Impacts on the Distribution and Biodiversity of Benthic Macroinvertebrates and Water Quality of the Langat River, Peninsular Malaysia. Ecotoxicol. Environ. Saf. 2006, 64, 337–347. [Google Scholar] [CrossRef]
- Karaouzas, I.; Theodoropoulos, C.; Vardakas, L.; Kalogianni, E.; Skoulikidis, N.T. A Review of the Effects of Pollution and Water Scarcity on the Stream Biota of an Intermittent Mediterranean Basin. River Res. Apps. 2018, 34, 291–299. [Google Scholar] [CrossRef]
- Marziali, L.; Armanini, D.G.; Cazzola, M.; Erba, S.; Toppi, E.; Buffagni, A.; Rossaro, B. Responses of Chironomid Larvae (Insecta, Diptera) to Ecological Quality in Mediterranean River Mesohabitats (South Italy). River Res. Apps. 2010, 26, 1036–1051. [Google Scholar] [CrossRef]
- Serra, S.R.Q.; Graça, M.A.S.; Dolédec, S.; Feio, M.J. Chironomidae Traits and Life History Strategies as Indicators of Anthropogenic Disturbance. Environ. Monit. Assess. 2017, 189, 326. [Google Scholar] [CrossRef]
- Brinkhurst, R.O.; Kennedy, C.R. Studies on the Biology of the Tubificidae (Annelida, Oligochaeta) in a Polluted Stream. J. Anim. Ecol. 1965, 34, 429. [Google Scholar] [CrossRef]
- Moldovan, M.; Rauch, S.; Gómez, M.; Antonia Palacios, M.; Morrison, G.M. Bioaccumulation of Palladium, Platinum and Rhodium from Urban Particulates and Sediments by the Freshwater Isopod Asellus Aquaticus. Water Res. 2001, 35, 4175–4183. [Google Scholar] [CrossRef] [PubMed]
- Lobo, H.; Espindola, E.L.G. Branchiura Sowerbyi Beddard, 1892 (Oligochaeta: Naididae) as a Test Species in Ecotoxicology Bioassays: A Review. Zoosymposia 2014, 9, 59–69. [Google Scholar] [CrossRef][Green Version]
- Vučković, N.; Pozojević, I.; Kerovec, M.; Dorić, V.; Mihaljević, Z. Notes and New Data on the Distribution of a Non-Native Oligochaete: Branchiura Sowerbyi (Beddard, 1892) in Croatia. Nat. Croat. 2019, 28, 457–464. [Google Scholar] [CrossRef]
- POWER|Data Access Viewer. Available online: https://power.larc.nasa.gov/data-access-viewer/ (accessed on 22 November 2022).
- Stitz, L.; Fabbro, L.; Kinnear, S. Response of Macroinvertebrate Communities to Seasonal Hydrologic Changes in Three Sub-Tropical Australian Streams. Environ. Monit. Assess. 2017, 189, 254. [Google Scholar] [CrossRef]
- Karaouzas, I.; Theodoropoulos, C.; Vourka, A.; Gritzalis, K.; Skoulikidis, N.T. Stream Invertebrate Communities Are Primarily Shaped by Hydrological Factors and Ultimately Fine-Tuned by Local Habitat Conditions. Sci. Total Environ. 2019, 665, 290–299. [Google Scholar] [CrossRef] [PubMed]
- Pringle, C.M. Hydrologic Connectivity and the Management of Biological Reserves: A Global Perspective. Ecol. Appl. 2001, 11, 981–998. [Google Scholar] [CrossRef]
- Weber, M.L. Markets for Water Rights under Environmental Constraints. J. Environ. Econ. Manag. 2001, 42, 53–64. [Google Scholar] [CrossRef]
- Deane, A.; Norrey, J.; Coulthard, E.; McKendry, D.C.; Dean, A.P. Riverine Large Woody Debris Introduced for Natural Flood Management Leads to Rapid Improvement in Aquatic Macroinvertebrate Diversity. Ecol. Eng. 2021, 163, 106197. [Google Scholar] [CrossRef]
- Stefanidis, K.; Karaouzas, I.; Oikonomou, A.; Smeti, E.; Kouvarda, T.; Latsiou, A.; Vourka, A.; Dimitriou, E. Geodiversity as a Potential Indicator of Stream Health in Ecological Quality Assessment Systems. Ecohydrology 2023, 16, e2551. [Google Scholar] [CrossRef]
- Bonada, N.; Resh, V.H. Mediterranean-Climate Streams and Rivers: Geographically Separated but Ecologically Comparable Freshwater Systems. Hydrobiologia 2013, 719, 1–29. [Google Scholar] [CrossRef]
- Clavel, J.; Julliard, R.; Devictor, V. Worldwide Decline of Specialist Species: Toward a Global Functional Homogenization? Front. Ecol. Environ. 2011, 9, 222–228. [Google Scholar] [CrossRef]
- McKinney, M.L. Urbanization as a Major Cause of Biotic Homogenization. Biol. Conserv. 2006, 127, 247–260. [Google Scholar] [CrossRef]
- McKinney, M.L.; Lockwood, J.L. Biotic Homogenization: A Few Winners Replacing Many Losers in the next Mass Extinction. Trends Ecol. Evol. 1999, 14, 450–453. [Google Scholar] [CrossRef] [PubMed]
- Cazalis, V. Species Richness Response to Human Pressure Hides Important Assemblage Transformations. Proc. Natl. Acad. Sci. USA 2022, 119, e2107361119. [Google Scholar] [CrossRef]
- Kortz, A.R.; Magurran, A.E. Increases in Local Richness (α-Diversity) Following Invasion Are Offset by Biotic Homogenization in a Biodiversity Hotspot. Biol. Lett. 2019, 15, 20190133. [Google Scholar] [CrossRef]
- Karaouzas, I.; Skoulikidis, N.T.; Giannakou, U.; Albanis, T.A. Spatial and Temporal Effects of Olive Mill Wastewaters to Stream Macroinvertebrates and Aquatic Ecosystems Status. Water Res. 2011, 45, 6334–6346. [Google Scholar] [CrossRef]
- Fogarty, J.; Van Bueren, M.; Iftekhar, M.S. Making Waves: Creating Water Sensitive Cities in Australia. Water Res. 2021, 202, 117456. [Google Scholar] [CrossRef]
- Bakas, T.; Papadopoulos, C.; Latinopoulos, D.; Kagalou, I.; Akratos, C.; Angelidis, P.; Pliakas, F.-K.; Spiliotis, M. Supporting Participatory Management Planning for Catchment Operationalization with Intuitionistic Fuzzy Sets—A Study in Laspias River, Thrace, Greece. Water 2023, 15, 2928. [Google Scholar] [CrossRef]
Disclaimer/Publisher’s Note: The statements, opinions and data contained in all publications are solely those of the individual author(s) and contributor(s) and not of MDPI and/or the editor(s). MDPI and/or the editor(s) disclaim responsibility for any injury to people or property resulting from any ideas, methods, instructions or products referred to in the content. |
© 2023 by the authors. Licensee MDPI, Basel, Switzerland. This article is an open access article distributed under the terms and conditions of the Creative Commons Attribution (CC BY) license (https://creativecommons.org/licenses/by/4.0/).








