Building Muscles from Eating Insects
Abstract
:1. Introduction
2. Theoretical Framework
2.1. Intention
2.2. Attitude
2.3. Subjective Norms (SN)
2.4. Health (Additional Variable)
2.5. Taste (Additional Variable)
2.6. Sustainability (Additional Variable)
2.7. Perceived Risk (Additional Variable)
3. Materials and Methods
3.1. Data Collection and Sample
3.2. Measures
4. Results
4.1. Measurement Model
4.2. Reliability and Validity of Measures
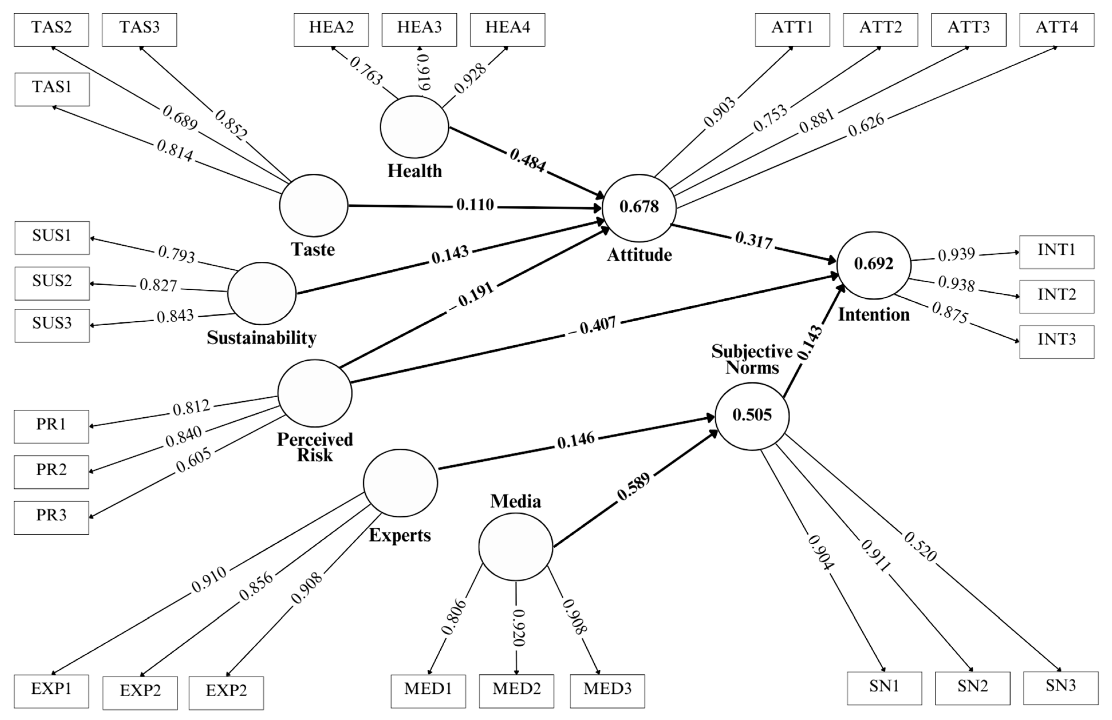
4.3. Structural Model
5. Discussion
Limitations and Direction for Future Research
6. Conclusions
Author Contributions
Funding
Institutional Review Board Statement
Informed Consent Statement
Data Availability Statement
Conflicts of Interest
References
- van Huis, A. Insects as Food and Feed, a New Emerging Agricultural Sector: A Review. J. Insects Food Feed. 2020, 6, 27–44. [Google Scholar] [CrossRef]
- Pippinato, L.; Gasco, L.; Di Vita, G.; Mancuso, T. Current Scenario in the European Edible-Insect Industry: A Preliminary Study. J. Insects Food Feed. 2020, 6, 371–381. [Google Scholar] [CrossRef]
- Ahuja, K.; Mamtani, K. Edible Insects Market Size by Product (Beetles, Caterpillars, Grasshoppers, Bees, Wasps, Ants, Scale Insects & Tree Bugs), By Application (Flour, Protein Bars, Snacks), Industry Analysis Report, Regional Outlook, Application Potential, Price Trends, Competitive Market Share & Forecast, 2020–2026. 2020. Available online: https://www.gminsights.com/industry-analysis/edible-insects-market (accessed on 20 January 2022).
- van Huis, A.; Halloran, A.; Van Itterbeeck, J.; Klunder, H.; Vantomme, P. How Many People on Our Planet Eat Insects: 2 Billion? J. Insects Food Feed. 2022, 8, 1–4. [Google Scholar] [CrossRef]
- Ros-Baró, M.; Sánchez-Socarrás, V.; Santos-Pagès, M.; Bach-Faig, A.; Aguilar-Martínez, A. Consumers’ Acceptability and Perception of Edible Insects as an Emerging Protein Source. Int. J. Environ. Res. Public Health 2022, 19, 15756. [Google Scholar] [CrossRef] [PubMed]
- Bartkowicz, J.; Babicz-Zielińska, E. Acceptance of Bars with Edible Insects by a Selected Group of Students from Tri-City, Poland. Czech J. Food Sci. 2020, 38, 192–197. [Google Scholar] [CrossRef]
- Melgar-Lalanne, G.; Hernández-Álvarez, A.; Salinas-Castro, A. Edible Insects Processing: Traditional and Innovative Technologies. Compr. Rev. Food. Sci. Food Saf. 2019, 18, 1166–1191. [Google Scholar] [CrossRef]
- Sports Nutrition in Brazil; 2022. Available online: https://www.euromonitor.com/sports-nutrition-in-brazil/report (accessed on 2 June 2023).
- Arenas-Jal, M.; Suñé-Negre, J.M.; Pérez-Lozano, P.; García-Montoya, E. Trends in the Food and Sports Nutrition Industry: A Review. Crit. Rev. Food Sci. Nutr. 2020, 60, 2405–2421. [Google Scholar] [CrossRef]
- Wesana, J.; Schouteten, J.J.; Van Acker, E.; Gellynck, X.; De Steur, H. On Consumers’ Use, Brand Preference and Equity of Sports Nutrition Products. Br. Food J. 2019, 122, 635–654. [Google Scholar] [CrossRef]
- Meyer, N.; Reguant-Closa, A. “Eat as If You Could Save the Planet and Win!” Sustainability Integration into Nutrition for Exercise and Sport. Nutrients 2017, 9, 412. [Google Scholar] [CrossRef]
- Nowakowski, A.C.; Miller, A.C.; Miller, M.E.; Xiao, H.; Wu, X. Potential Health Benefits of Edible Insects. Crit. Rev. Food Sci. Nutr. 2022, 62, 3499–3508. [Google Scholar] [CrossRef]
- Placentino, U.; Sogari, G.; Viscecchia, R.; De Devitiis, B.; Monacis, L. The New Challenge of Sports Nutrition: Accepting Insect Food as Dietary Supplements in Professional Athletes. Foods 2021, 10, 1117. [Google Scholar] [CrossRef]
- López-Martínez, M.I.; Miguel, M.; Garcés-Rimón, M. Protein and Sport: Alternative Sources and Strategies for Bioactive and Sustainable Sports Nutrition. Front. Nutr. 2022, 9, 926043. [Google Scholar] [CrossRef]
- Ros-Baró, M.; Casas-Agustench, P.; Díaz-Rizzolo, D.A.; Batlle-Bayer, L.; Adrià-Acosta, F.; Aguilar-Martínez, A.; Medina, F.-X.; Pujolà, M.; Bach-Faig, A. Edible Insect Consumption for Human and Planetary Health: A Systematic Review. Int. J. Environ. Res. Public Health 2022, 19, 11653. [Google Scholar] [CrossRef]
- Vangsoe, M.; Joergensen, M.; Heckmann, L.-H.; Hansen, M. Effects of Insect Protein Supplementation during Resistance Training on Changes in Muscle Mass and Strength in Young Men. Nutrients 2018, 10, 335. [Google Scholar] [CrossRef]
- Jantzen da Silva Lucas, A.; Menegon de Oliveira, L.; da Rocha, M.; Prentice, C. Edible Insects: An Alternative of Nutritional, Functional and Bioactive Compounds. Food Chem. 2020, 311, 126022. [Google Scholar] [CrossRef]
- Lähteenmäki-Uutela, A.; Marimuthu, S.B.; Meijer, N. Regulations on Insects as Food and Feed: A Global Comparison. J. Insects Food Feed. 2021, 7, 849–856. [Google Scholar] [CrossRef]
- European Commission. Small Insects—Big Impact! EU Authorises Insects as Food. Available online: https://ec.europa.eu/newsroom/sante/items/712990/en (accessed on 22 June 2023).
- Jimini’s. Available online: https://www.jiminis.com/shop/lang/en/protein-bars/281-banana-chocolate-protein-bar.html (accessed on 22 June 2023).
- Exo Protein. Available online: https://exoprotein.com/collections/all-products (accessed on 22 June 2023).
- Gallen, C.; Pantin-Sohier, G.; Peyrat-Guillard, D. Cognitive Acceptance Mechanisms of Discontinuous Food Innovations: The Case of Insects in France. Rech. Appl. Mark. 2019, 34, 48–73. [Google Scholar] [CrossRef]
- Manunza, L. Casu Marzu: A Gastronomic Genealogy. In Edible Insects in Sustainable Food Systems; Springer International Publishing: Cham, Switzerland, 2018; pp. 139–145. [Google Scholar]
- La Barbera, F.; Verneau, F.; Amato, M.; Grunert, K. Understanding Westerners’ Disgust for the Eating of Insects: The Role of Food Neophobia and Implicit Associations. Food Qual. Prefer. 2018, 64, 120–125. [Google Scholar] [CrossRef]
- Baker, M.A.; Shin, J.T.; Kim, Y.W. Customer Acceptance, Barriers, and Preferences in the U.S. In Edible Insects in Sustainable Food Systems; Springer International Publishing: Cham, Switzerland, 2018; pp. 387–399. [Google Scholar]
- Ruby, M.B.; Rozin, P.; Chan, C. Determinants of Willingness to Eat Insects in the USA and India. J. Insects Food Feed. 2015, 1, 215–225. [Google Scholar] [CrossRef]
- Tan, H.S.G.; Fischer, A.R.H.; van Trijp, H.C.M.; Stieger, M. Tasty but Nasty? Exploring the Role of Sensory-Liking and Food Appropriateness in the Willingness to Eat Unusual Novel Foods like Insects. Food Qual. Prefer. 2016, 48, 293–302. [Google Scholar] [CrossRef]
- Schardong, I.S.; Freiberg, J.A.; Santana, N.A.; Richards, N.S.P.d.S. Brazilian Consumers’ Perception of Edible Insects. Ciência Rural. 2019, 49, e20180960. [Google Scholar] [CrossRef]
- Piha, S.; Pohjanheimo, T.; Lähteenmäki-Uutela, A.; Křečková, Z.; Otterbring, T. The Effects of Consumer Knowledge on the Willingness to Buy Insect Food: An Exploratory Cross-Regional Study in Northern and Central Europe. Food Qual. Prefer. 2018, 70, 1–10. [Google Scholar] [CrossRef]
- Pambo, K.; Mbeche, R.; Okello, J.; Kinyuru, J.; Mose, G. Consumers’ Salient Beliefs Regarding Foods from Edible Insects in Kenya: A Qualitative Study Using Concepts from the Theory of Planned Behaviour. Afr. J. Food Agric. Nutr. Dev. 2016, 16, 11366–11385. [Google Scholar] [CrossRef]
- Pambo, K.O.; Mbeche, R.M.; Okello, J.J.; Mose, G.N.; Kinyuru, J.N. Intentions to Consume Foods from Edible Insects and the Prospects for Transforming the Ubiquitous Biomass into Food. Agric. Hum. Values 2018, 35, 885–898. [Google Scholar] [CrossRef]
- Ajzen, I. The Theory of Planned Behavior. Organ. Behav. Hum. Decis Process. 1991, 50, 179–211. [Google Scholar] [CrossRef]
- Menozzi, D.; Sogari, G.; Veneziani, M.; Simoni, E.; Mora, C. Eating Novel Foods: An Application of the Theory of Planned Behaviour to Predict the Consumption of an Insect-Based Product. Food Qual. Prefer. 2017, 59, 27–34. [Google Scholar] [CrossRef]
- Vartiainen, O.; Elorinne, A.-L.; Niva, M.; Väisänen, P. Finnish Consumers’ Intentions to Consume Insect-Based Foods. J. Insects Food Feed. 2020, 6, 261–272. [Google Scholar] [CrossRef]
- Lucchese-Cheung, T.; De Aguiar, L.K.; Da Silva, R.F.F.; Pereira, M.W. Determinants of the Intention to Consume Edible Insects in Brazil. J. Food Prod. Mark. 2020, 26, 297–316. [Google Scholar] [CrossRef]
- Lobb, A.E.; Mazzocchi, M.; Traill, W.B. Modelling Risk Perception and Trust in Food Safety Information within the Theory of Planned Behaviour. Food Qual. Prefer. 2007, 18, 384–395. [Google Scholar] [CrossRef]
- Montano, D.E.; Kasprzyk, D. Theory of Reasoned Action, Theory of Planned Behavior, and the Integrated Behavioral Model. In Health Behavior: Theory, Research, and Practice; Glanz, K., Rimer, B., Viswanath, K., Eds.; Jossey-Bass: San Francisco, CA, USA, 2015; Volume 70. [Google Scholar]
- Verbeke, W.; Spranghers, T.; De Clercq, P.; De Smet, S.; Sas, B.; Eeckhout, M. Insects in Animal Feed: Acceptance and Its Determinants among Farmers, Agriculture Sector Stakeholders and Citizens. Anim Feed Sci Technol 2015, 204, 72–87. [Google Scholar] [CrossRef]
- Hartmann, C.; Ruby, M.B.; Schmidt, P.; Siegrist, M. Brave, Health-Conscious, and Environmentally Friendly: Positive Impressions of Insect Food Product Consumers. Food Qual. Prefer. 2018, 68, 64–71. [Google Scholar] [CrossRef]
- Schlup, Y.; Brunner, T. Prospects for Insects as Food in Switzerland: A Tobit Regression. Food Qual. Prefer. 2018, 64, 37–46. [Google Scholar] [CrossRef]
- House, J. Consumer Acceptance of Insect-Based Foods in the Netherlands: Academic and Commercial Implications. Appetite 2016, 107, 47–58. [Google Scholar] [CrossRef]
- Sogari, G.; Menozzi, D.; Mora, C. Sensory-Liking Expectations and Perceptions of Processed and Unprocessed Insect Products. Int. J. Food Syst. Dyn. 2018, 9, 314–320. [Google Scholar] [CrossRef]
- Onwezen, M.C.; van den Puttelaar, J.; Verain, M.C.D.; Veldkamp, T. Consumer Acceptance of Insects as Food and Feed: The Relevance of Affective Factors. Food Qual. Prefer. 2019, 77, 51–63. [Google Scholar] [CrossRef]
- Mancini, S.; Sogari, G.; Menozzi, D.; Nuvoloni, R.; Torracca, B.; Moruzzo, R.; Paci, G. Factors Predicting the Intention of Eating an Insect-Based Product. Foods 2019, 8, 270. [Google Scholar] [CrossRef]
- Berger, S.; Christandl, F.; Bitterlin, D.; Wyss, A.M. The Social Insectivore: Peer and Expert Influence Affect Consumer Evaluations of Insects as Food. Appetite 2019, 141, 104338. [Google Scholar] [CrossRef]
- Chang, H.-P.; Ma, C.-C.; Chen, H.-S. Climate Change and Consumer’s Attitude toward Insect Food. Int. J. Environ. Res. Public Health 2019, 16, 1606. [Google Scholar] [CrossRef]
- Baker, M.A.; Shin, J.T.; Kim, Y.W. An Exploration and Investigation of Edible Insect Consumption: The Impacts of Image and Description on Risk Perceptions and Purchase Intent. Psychol. Mark. 2016, 33, 94–112. [Google Scholar] [CrossRef]
- Lombardi, A.; Vecchio, R.; Borrello, M.; Caracciolo, F.; Cembalo, L. Willingness to Pay for Insect-Based Food: The Role of Information and Carrier. Food Qual. Prefer. 2019, 72, 177–187. [Google Scholar] [CrossRef]
- Ajzen, I. Consumer Attitudes and Behavior: The Theory of Planned Behavior Applied to Food Consumption Decisions. Ital. Rev. Agric. Econ. 2015, 70, 121–138. [Google Scholar]
- Videbæk, P.N.; Grunert, K.G. Disgusting or Delicious? Examining Attitudinal Ambivalence towards Entomophagy among Danish Consumers. Food Qual. Prefer. 2020, 83, 103913. [Google Scholar] [CrossRef]
- Köster, E.P. Diversity in the Determinants of Food Choice: A Psychological Perspective. Food Qual. Prefer. 2009, 20, 70–82. [Google Scholar] [CrossRef]
- Ghosh, S.; Jung, C.; Meyer-Rochow, V.B. What Governs Selection and Acceptance of Edible Insect Species? In Edible Insects in Sustainable Food Systems; Springer International Publishing: Cham, Switzerland, 2018; pp. 331–351. [Google Scholar]
- Haidt, J.; Rozin, P.; Mccauley, C.; Imada, S. Body, Psyche, and Culture: The Relationship between Disgust and Morality. Psychol. Dev. Soc. J. 1997, 9, 107–131. [Google Scholar] [CrossRef]
- Shockley, M.; Lesnik, J.; Allen, R.N.; Muñoz, A.F. Edible Insects and Their Uses in North America; Past, Present and Future. In Edible Insects in Sustainable Food Systems; Springer International Publishing: Cham, Switzerland, 2018; pp. 55–79. [Google Scholar]
- Costa Neto, E.M.; Cheung, T.L. Insects for Human Consumption: Consumers’ Perception on the Idea of Eating Insects. In Coletânea Nacional Sobre Entomologia; Atena Editora: Ponta Grossa, Brazil, 2019; pp. 25–41. [Google Scholar]
- Bisconsin-Júnior, A.; Rodrigues, H.; Behrens, J.H.; Lima, V.S.; da Silva, M.A.A.P.; de Oliveira, M.S.R.; Januário, L.A.; Deliza, R.; Netto, F.M.; Mariutti, L.R.B. Examining the Role of Regional Culture and Geographical Distances on the Representation of Unfamiliar Foods in a Continental-Size Country. Food Qual. Prefer. 2020, 79, 103779. [Google Scholar] [CrossRef]
- Pliner, P.; Pelchat, M.; Grabski, M. Reduction of Neophobia in Humans by Exposure to Novel Foods. Appetite 1993, 20, 111–123. [Google Scholar] [CrossRef]
- Ajzen, I. Nature and Operation of Attitudes. Annu. Rev. Psychol. 2001, 52, 27–58. [Google Scholar] [CrossRef]
- Stock, P.V.; Phillips, C.; Campbell, H.; Murcott, A. Eating the Unthinkable: The Case of ENTO, Eating Insects and Bioeconomic Experimentation. In Biological Economies: Experimentation and the Politics of Agri-Food Frontiers; Le Heron, R., Campbell, H., Lewis, N., Carolan, M., Eds.; Routledge: New York, NJ, USA, 2016. [Google Scholar]
- Elorinne, A.-L.; Niva, M.; Vartiainen, O.; Väisänen, P. Insect Consumption Attitudes among Vegans, Non-Vegan Vegetarians, and Omnivores. Nutrients 2019, 11, 292. [Google Scholar] [CrossRef]
- Choe, J.Y.; Kim, J.J.; Hwang, J. The Environmentally Friendly Role of Edible Insect Restaurants in the Tourism Industry: Applying an Extended Theory of Planned Behavior. Int. J. Contemp. Hosp. Manag. 2020, 32, 3581–3600. [Google Scholar] [CrossRef]
- Ajzen, I. The Theory of Planned Behavior: Frequently Asked Questions. Hum. Behav. Emerg. Technol. 2020, 2, 314–324. [Google Scholar] [CrossRef]
- Alemu, M.H.; Olsen, S.B. Kenyan Consumers’ Experience of Using Edible Insects as Food and Their Preferences for Selected Insect-Based Food Products. In Edible Insects in Sustainable Food Systems; Springer International Publishing: Cham, Switzerland, 2018; pp. 363–374. [Google Scholar]
- Schiemer, C.; Halloran, A.; Jespersen, K.; Kaukua, P. Marketing Insects: Superfood or Solution-Food. In Edible Insects in Sustainable Food Systems; Springer International Publishing: Cham, Switzerland, 2018; pp. 213–236. [Google Scholar]
- Halloran, A.; Flore, R. A New World of Ingredients: Aspiring Chefs’ Opinions on Insects in Gastronomy. In Edible Insects in Sustainable Food Systems; Halloran, A., Flore, R., Vantomme, P., Roos, N., Eds.; Springer: Berlin/Heidelberg, Germany, 2018; pp. 129–137. [Google Scholar]
- Fulgoni, V.L. Current Protein Intake in America: Analysis of the National Health and Nutrition Examination Survey, 2003–2004. Am. J. Clin. Nutr. 2008, 87, 1554S–1557S. [Google Scholar] [CrossRef]
- Gamborg, C.; Röcklinsberg, H.; Gjerris, M. Sustainable Proteins? Values Related to Insects in Food Systems. In Edible Insects in Sustainable Food Systems; Springer International Publishing: Cham, Switzerland, 2018; pp. 199–211. [Google Scholar]
- Caparros Megido, R.; Sablon, L.; Geuens, M.; Brostaux, Y.; Alabi, T.; Blecker, C.; Drugmand, D.; Haubruge, É.; Francis, F. Edible Insects Acceptance by Belgian Consumers: Promising Attitude for Entomophagy Development. J. Sens. Stud. 2014, 29, 14–20. [Google Scholar] [CrossRef]
- Deroy, O.; Reade, B.; Spence, C. The Insectivore’s Dilemma, and How to Take the West out of It. Food Qual. Prefer. 2015, 44, 44–55. [Google Scholar] [CrossRef]
- Tan, H.S.G.; Verbaan, Y.T.; Stieger, M. How Will Better Products Improve the Sensory-Liking and Willingness to Buy Insect-Based Foods? Food Res. Int. 2017, 92, 95–105. [Google Scholar] [CrossRef]
- Lucchese-Cheung, T.; de Aguiar, L.A.K.; Spers, E.E.; De Lima, L.M. The Brazilians’ Sensorial Perceptions for Novel Food—Cookies with Insect Protein. J. Insects Food Feed. 2021, 7, 287–299. [Google Scholar] [CrossRef]
- Edwards, K. The Interplay of Affect and Cognition in Attitude Formation and Change. J. Pers. Soc. Psychol. 1990, 59, 202–216. [Google Scholar] [CrossRef]
- Robinson, E.; Blissett, J.; Higgs, S. The Influence of Recent Tasting Experience on Expected Liking for Foods. Food Qual. Prefer. 2013, 27, 101–106. [Google Scholar] [CrossRef]
- Mojet, J.; Köster, E.P. Texture and Flavour Memory in Foods: An Incidental Learning Experiment. Appetite 2002, 38, 110–117. [Google Scholar] [CrossRef]
- Adámek, M.; Adámková, A.; Mlček, J.; Borkovcová, M.; Bednářová, M. Acceptability and Sensory Evaluation of Energy Bars and Protein Bars Enriched with Edible Insect. Potravin. Slovak J. Food Sci. 2018, 12, 431–437. [Google Scholar] [CrossRef]
- Tan, H.S.G.; Fischer, A.R.H.; Tinchan, P.; Stieger, M.; Steenbekkers, L.P.A.; van Trijp, H.C.M. Insects as Food: Exploring Cultural Exposure and Individual Experience as Determinants of Acceptance. Food Qual. Prefer. 2015, 42, 78–89. [Google Scholar] [CrossRef]
- Phillips, D.M.; Hallman, W.K. Consumer Risk Perceptions and Marketing Strategy: The Case of Genetically Modified Food. Psychol. Mark. 2013, 30, 739–748. [Google Scholar] [CrossRef]
- Hamerman, E.J. Cooking and Disgust Sensitivity Influence Preference for Attending Insect-Based Food Events. Appetite 2016, 96, 319–326. [Google Scholar] [CrossRef]
- Gil, A.C. Como Elaborar Projetos de Pesquisa, 6th ed.; Atlas: São Paulo, Brazil, 2017. [Google Scholar]
- Ringle, C.M.; Da Silva, D.; Bido, D.D.S. Modelagem de Equações Estruturais Com Utilização Do Smartpls. Rev. Bras. Mark. 2014, 13, 56–73. [Google Scholar] [CrossRef]
- van Huis, A. Potential of Insects as Food and Feed in Assuring Food Security. Annu. Rev. Entomol. 2013, 58, 563–583. [Google Scholar] [CrossRef]
- Baiano, A. Edible Insects: An Overview on Nutritional Characteristics, Safety, Farming, Production Technologies, Regulatory Framework, and Socio-Economic and Ethical Implications. Trends Food Sci. Technol. 2020, 100, 35–50. [Google Scholar] [CrossRef]
- Patel, S.; Suleria, H.A.R.; Rauf, A. Edible Insects as Innovative Foods: Nutritional and Functional Assessments. Trends Food Sci. Technol. 2019, 86, 352–359. [Google Scholar] [CrossRef]
- Roininen, K.; Lähteenmäki, L.; Tuorila, H. Quantification of Consumer Attitudes to Health and Hedonic Characteristics of Foods. Appetite 1999, 33, 71–88. [Google Scholar] [CrossRef]
- Fandos Herrera, C.; Flavián Blanco, C. Consequences of Consumer Trust in PDO Food Products: The Role of Familiarity. J. Prod. Brand Manag. 2011, 20, 282–296. [Google Scholar] [CrossRef]
- Hair, J.F.; Risher, J.J.; Sarstedt, M.; Ringle, C.M. When to Use and How to Report the Results of PLS-SEM. Eur. Bus. Rev. 2019, 31, 2–24. [Google Scholar] [CrossRef]
- Henseler, J.; Ringle, C.M.; Sinkovics, R.R. The Use of Partial Least Squares Path Modeling in International Marketing. In New Challenges to International Marketing; Emerald Group Publishing Limited: Bingley, UK, 2009; pp. 277–319. [Google Scholar]
- Lowry, P.B.; Gaskin, J. Partial Least Squares (PLS) Structural Equation Modeling (SEM) for Building and Testing Behavioral Causal Theory: When to Choose It and How to Use It. IEEE Trans. Prof. Commun. 2014, 57, 123–146. [Google Scholar] [CrossRef]
- Hair, J.F. Multivariate Data Analysis; Kennesaw State University: Kennesaw, GA, USA, 2009. [Google Scholar]
- de Bido, D.S.; Da Silva, D. SmartPLS 3: Especificação, Estimação, Avaliação e Relato. Adm. Ensino Pesqui. 2019, 20, 488–536. [Google Scholar] [CrossRef]
- Fornell, C.; Larcker, D.F. Structural Equation Models with Unobservable Variables and Measurement Error: Algebra and Statistics. J. Mark. Res. 1981, 18, 382–388. [Google Scholar] [CrossRef]
- Cohen, J. Statistical Power Analysis for the Behavioral Sciences, 2nd ed.; Psychology Press: New York, NY, USA, 1988. [Google Scholar]
- Kröger, T.; Dupont, J.; Büsing, L.; Fiebelkorn, F. Acceptance of Insect-Based Food Products in Western Societies: A Systematic Review. Front. Nutr. 2022, 8, 759885. [Google Scholar] [CrossRef]
- Catalani, V.; Negri, A.; Townshend, H.; Simonato, P.; Prilutskaya, M.; Tippett, A.; Corazza, O. The Market of Sport Supplement in the Digital Era: A Netnographic Analysis of Perceived Risks, Side-Effects and Other Safety Issues. Emerg. Trends Drugs Addict. Health 2021, 1, 100014. [Google Scholar] [CrossRef]
- Shin, J.T.; Baker, M.A.; Kim, Y.W. Edible Insects Uses in South Korean Gastronomy: “Korean Edible Insect Laboratory” Case Study. In Edible Insects in Sustainable Food Systems; Springer International Publishing: Cham, Switzerland, 2018; pp. 147–159. [Google Scholar]
- Kuff, R.F.; Cheung, T.L.; Quevedo-Silva, F.; Giordani, A.M. The Country–of–Origin Label Impact on Intention to Consume Insect-Based Food. Appetite 2023, 180, 106355. [Google Scholar] [CrossRef]
- Orsi, L.; Voege, L.L.; Stranieri, S. Eating Edible Insects as Sustainable Food? Exploring the Determinants of Consumer Acceptance in Germany. Food Res. Int. 2019, 125, 108573. [Google Scholar] [CrossRef]
- Schiano, A.N.; Gerard, P.D.; Drake, M.A. Consumer Perception of Dried Dairy Ingredients: Healthy, Natural, and Sustainable? J. Dairy Sci. 2021, 104, 12427–12442. [Google Scholar] [CrossRef]
- Schiano, A.N.; Harwood, W.S.; Gerard, P.D.; Drake, M.A. Consumer Perception of the Sustainability of Dairy Products and Plant-Based Dairy Alternatives. J. Dairy Sci. 2020, 103, 11228–11243. [Google Scholar] [CrossRef]
- Barsics, F.; Caparros Megido, R.; Brostaux, Y.; Barsics, C.; Blecker, C.; Haubruge, E.; Francis, F. Could New Information Influence Attitudes to Foods Supplemented with Edible Insects? Br. Food J. 2017, 119, 2027–2039. [Google Scholar] [CrossRef]


| Company | Location | Product | Nutritional Information |
|---|---|---|---|
| Jimini’s | Ile-de-France | Protein bars enriched with Buffalo powder | Values per 100 g: Energy 1839 kJ/441 kcal; Fats 24 g, of which saturated fat 4.9 g; Carbohydrates 36 g, of which sugars 31 g; Fiber 11 g; Protein 14 g; Salt 0.27 g [20]. |
| Exo Protein | United States | Acheta Protein Bars | Values per 1 bar (50 g): 160 kcal; Total fat 7 g, of which saturated fat 1.4 g; Cholesterol 10 mg; Sodium 200 mg; Total Carbohydrates 21 g, of which Dietary Fiber 2 g; Total Sugars 2 g (includes 2 g of added sugars); Protein 14 g [21]. |
| Acheta Cricket Powder | Values per 11 g: 50 kcal; Total Fat 3 g, of which saturated fat 0.8 g; Cholesterol 25 mg; Sodium 45 mg; Total Carbohydrates 1 g, of which Dietary Fiber 1 g; Protein 7 g [21]. |
| Variables | Percentage |
|---|---|
| Gender | |
| Male | 45.5 |
| Female | 55.5 |
| Age | |
| Under 30 years | 51.9 |
| 31–40 years | 34.5 |
| 41–50 years | 7.7 |
| Over 50 years | 5.9 |
| Highest education level | |
| Graduation | 35.3 |
| University degree | 47.7 |
| High school diploma | 17 |
| Mean (SD) | Loadings | AVE | CR | Cronbach’s Alpha | |
|---|---|---|---|---|---|
| Attitude | 0.637 | 0.873 | 0.805 | ||
| ATT1 | 4.32 (1.97) | 0.903 | |||
| ATT2 | 4.92 (2.23) | 0.753 | |||
| ATT3 | 3.76 (2.22) | 0.881 | |||
| ATT4 | 4.40 (2.40) | 0.626 | |||
| Health | 0.762 | 0.905 | 0.840 | ||
| HEA3 | 5.15 (2.18) | 0.763 | |||
| HEA3 | 4.38 (1.98) | 0.919 | |||
| HEA4 | 4.05 (2.00) | 0.928 | |||
| Taste | 0.621 | 0.830 | 0.720 | ||
| TAS1 | 4.02 (1.96) | 0.814 | |||
| TAS2 | 4.22 (2.03) | 0.689 | |||
| TAS3 | 4.65 (2.15) | 0.852 | |||
| Sustainability | 0.675 | 0.861 | 0.770 | ||
| SUS1 | 4.08 (2.02) | 0.793 | |||
| SUS2 | 4.45 (2.35) | 0.827 | |||
| SUS3 | 4.29 (2.08) | 0.843 | |||
| Expert recommendation | 0.818 | 0.931 | 0.888 | ||
| EXP1 | 4.56 (2.26) | 0.910 | |||
| EXP2 | 3.57 (2.14) | 0.856 | |||
| EXP3 | 4.41 (2.22) | 0.944 | |||
| Media recommendation | 0.774 | 0.911 | 0.852 | ||
| MED1 | 4.19 (2.23) | 0.806 | |||
| MED2 | 2.89 (1.97) | 0.920 | |||
| MED3 | 3.18 (1.95) | 0.908 | |||
| Subjective norms | 0.639 | 0.835 | 0.700 | ||
| SN1 | 3.63 (2.06) | 0.904 | |||
| SN2 | 2.97 (1.97) | 0.911 | |||
| SN3 | 4.70 (2.04) | 0.520 | |||
| Perceived risk | 0.577 | 0.801 | 0.643 | ||
| PR1 | 3.17 (2.43) | 0.812 | |||
| PR2 | 2.98 (1.87) | 0.840 | |||
| PR3 | 2.73 (1.58) | 0.605 | |||
| Intention | 0.842 | 0.941 | 0.906 | ||
| INT1 | 4.14 (2.22) | 0.939 | |||
| INT2 | 4.44 (2.29) | 0.938 | |||
| INT3 | 5.14 (2.32) | 0.875 |
| ATT | EXP | INT | MED | SN | PR | TAS | HEA | SUS | |
|---|---|---|---|---|---|---|---|---|---|
| ATT | 0.798 | ||||||||
| EXP | 0.642 | 0.904 | |||||||
| INT | 0.747 | 0.744 | 0.918 | ||||||
| MED | 0.608 | 0.800 | 0.628 | 0.880 | |||||
| SN | 0.590 | 0.617 | 0.626 | 0.706 | 0.800 | ||||
| PR | −0.708 | −0.658 | −0.749 | −0.489 | −0.491 | 0.760 | |||
| TAS | 0.658 | 0.659 | 0.754 | 0.564 | 0.572 | −0.700 | 0.788 | ||
| HEA | 0.788 | 0.620 | 0.772 | 0.554 | 0.612 | −0.729 | 0.683 | 0.873 | |
| SUS | 0.625 | 0.720 | 0.590 | 0.668 | 0.639 | −0.610 | 0.581 | 0.622 | 0.821 |
| Hypotheses | β | SE | t-Value | p-Value | Decision | ƒ² |
|---|---|---|---|---|---|---|
| H1 ATT → INT | 0.317 *** | 0.066 | 4.786 | 0.000 | Supported | 0.137 |
| H2 SN → INT | 0.239 *** | 0.044 | 5.447 | 0.000 | Supported | 0.119 |
| H3 EXP →SN | 0.146 | 0.086 | 1.696 | 0.090 | Not Supported | 0.016 |
| H4 MED → SN | 0.589 *** | 0.087 | 6.731 | 0.000 | Supported | 0.252 |
| H5 HEA→ ATT | 0.484 *** | 0.069 | 7.038 | 0.000 | Supported | 0.279 |
| H6 SUS→ ATT | 0.143 * | 0.062 | 2.291 | 0.022 | Supported | 0.035 |
| H7 TAS → ATT | 0.110 | 0.059 | 1.879 | 0.060 | Not Supported | 0.016 |
| H8 PR→ ATT | −0.191 ** | 0.063 | 3.030 | 0.002 | Supported | 0.043 |
| H9 PR→ INT | −0.407 *** | 0.054 | 7.566 | 0.000 | Supported | 0.263 |
Disclaimer/Publisher’s Note: The statements, opinions and data contained in all publications are solely those of the individual author(s) and contributor(s) and not of MDPI and/or the editor(s). MDPI and/or the editor(s) disclaim responsibility for any injury to people or property resulting from any ideas, methods, instructions or products referred to in the content. |
© 2023 by the authors. Licensee MDPI, Basel, Switzerland. This article is an open access article distributed under the terms and conditions of the Creative Commons Attribution (CC BY) license (https://creativecommons.org/licenses/by/4.0/).
Share and Cite
Kuff, R.F.; Lucchese-Cheung, T.; Quevedo-Silva, F.; Giordani, A.M. Building Muscles from Eating Insects. Sustainability 2023, 15, 15946. https://doi.org/10.3390/su152215946
Kuff RF, Lucchese-Cheung T, Quevedo-Silva F, Giordani AM. Building Muscles from Eating Insects. Sustainability. 2023; 15(22):15946. https://doi.org/10.3390/su152215946
Chicago/Turabian StyleKuff, Rafaela Flores, Thelma Lucchese-Cheung, Filipe Quevedo-Silva, and Arthur Mancilla Giordani. 2023. "Building Muscles from Eating Insects" Sustainability 15, no. 22: 15946. https://doi.org/10.3390/su152215946
APA StyleKuff, R. F., Lucchese-Cheung, T., Quevedo-Silva, F., & Giordani, A. M. (2023). Building Muscles from Eating Insects. Sustainability, 15(22), 15946. https://doi.org/10.3390/su152215946

