The Role of Economic and Innovation Initiatives in Planning a Smart City Strategy in Greece
Abstract
:1. Introduction
1.1. The Need for a Smart Urban Ecosystem
1.2. The Research Axis of This Paper
2. Theoretical Background and Hypotheses Development
2.1. Innovation in Smart Cities
2.2. The Economy from the Smart City Point of View
2.3. Factors Impacting the Decision-Making Process
2.4. Smart City Strategy
2.5. How Smart Cities Help the Urban Ecosystem
3. Data and Research Method
3.1. Research Framework
3.2. Data Specifications and Processing
3.3. Research Method
x21 ∗ w21 + x22 ∗ w22 +…+ x2k ∗ w2k = y2
…
xn1 ∗ wn1 + xn2 ∗ wn2 +…+ xnz ∗ wnz = yn
(all the latent variables are connected to the latent variable yn)
4. Model Verification and Results
4.1. Verification of the Measurement Model
4.2. Verification of the Structural Model
5. Discussion
6. Conclusions
Author Contributions
Funding
Institutional Review Board Statement
Informed Consent Statement
Data Availability Statement
Conflicts of Interest
References
- Kakderi, C.; Komninos, N.; Tsarchopoulos, P. Smart Cities and Cloud Computing: Lessons from the STORM CLOUDS Experiment. J. Smart Cities 2016, 1, 2. [Google Scholar] [CrossRef]
- Visvizi, A.; Lytras, M.D. Smart Cities: Issues and Challenges; Visvizi, A., Lytras, M., Eds.; Elsevier: Amsterdam, The Netherlands, 2019; p. 634. ISBN 9783540773405. [Google Scholar]
- Kumar, T.M.V. E-Governance for Smart Cities; Vinod Kumar, T.M., Ed.; Advances in 21st Century Human Settlements; Springer: Singapore, 2015; ISBN 978-981-287-286-9. [Google Scholar]
- Rzevski, G.; Kozhevnikov, S.; Svitek, M. Smart City as an Urban Ecosystem. In Proceedings of the 2020 Smart Cities Symposium Prague, Prague, Czech Republic, 25 June 2020. [Google Scholar] [CrossRef]
- Svítek, M.; Skobelev, P.; Kozhevnikov, S. Smart City 5.0 as an Urban Ecosystem of Smart Services. Stud. Comput. Intell. 2020, 853, 426–438. [Google Scholar] [CrossRef]
- Oladimeji, T.; Folayan, G. ICT and Its Impact on National Development in Nigeria: An Overview. Res. Rev. J. Eng. Technol. 2018, 7, 5–10. [Google Scholar]
- BSI Standards Publication. Smart City Concept Model—Guide to Establishing a Model for Data Interoperability; BSI: London, UK, 2014; pp. 1–6. [Google Scholar]
- Kamolov, S.; Kandalintseva, Y. The Study on the Readiness of Russian Municipalities for Implementation of the “Smart City” Concept. In Proceedings of the Ecological-Socio-Economic Systems: Models of Competition and Cooperation (ESES 2019), Kurgan, Russia, 24 October 2019; Volume 392, pp. 256–260. [Google Scholar] [CrossRef]
- Postránecký, M.; Svítek, M. Conceptual Model of Complex Multi-Agent System Smart City 4.0. Lect. Notes Comput. Sci. 2017, 10444 LNAI, 215–226. [Google Scholar] [CrossRef]
- Nam, T.; Pardo, T.A. Conceptualizing Smart City with Dimensions of Technology, People, and Institutions. In Proceedings of the 12th Annual International Conference on Digital Government Research, DG.O 2011, College Park, MD, USA, 12–15 June 2011; pp. 282–291. [Google Scholar] [CrossRef]
- Saba, D.; Sahli, Y.; Berbaoui, B.; Maouedj, R. Towards Smart Cities: Challenges, Components, and Architectures; Springer International Publishing: Berlin/Heidelberg, Germany, 2020; Volume 846, ISBN 9783030245139. [Google Scholar]
- Afuah, A.; Tucci, C.L. Dynamics of Internet Business Models. In Internet Business Models and Strategies: Text and Cases; Afuah, A., Tucci, C.L., Eds.; McGraw Hill: New York, NY, USA, 2001; pp. 78–102. [Google Scholar]
- Richter, C.; Kraus, S.; Syrjä, P. The Smart City as an Opportunity for Entrepreneurship. Int. J. Entrep. Ventur. 2015, 7, 211–226. [Google Scholar] [CrossRef]
- Muñoz, P.; Cohen, B. The Making of the Urban Entrepreneur. Calif. Manag. Rev. 2016, 59, 71–91. [Google Scholar]
- Kummitha, R.K.R. Smart Cities and Entrepreneurship: An Agenda for Future Research. Technol. Forecast. Soc. Chang. 2019, 149, 119763. [Google Scholar] [CrossRef]
- Caragliu, A.; Del Bo, C.F. Smart Innovative Cities: The Impact of Smart City Policies on Urban Innovation. Technol. Forecast. Soc. Chang. 2019, 142, 373–383. [Google Scholar] [CrossRef]
- Roden, S.; Nucciarelli, A.; Li, F.; Graham, G. Big Data and the Transformation of Operations Models: A Framework and a New Research Agenda. Prod. Plan. Control 2017, 28, 929–944. [Google Scholar]
- Berrone, P.; Ricart, J.E.; Carrasco, C. The Open Kimono: Toward a General Framework for Open Data Initiatives in Cities. Calif Manag. Rev. 2016, 59, 39–70. [Google Scholar] [CrossRef]
- Van Dijk, A.; Teuben, H. Smart Cities—How Rapid Advances in Technology Are Reshaping Our Economy and Society; Deloitte: Amsterdam, The Netherlands, 2015. [Google Scholar]
- Harrison, C.; Eckman, B.; Hamilton, R.; Hartswick, P.; Kalagnanam, J.; Paraszczak, J.; Williams, P. Foundations for Smarter Cities. IBM J. Res. Dev. 2010, 54, 1–16. [Google Scholar] [CrossRef]
- Brown, D.J.; Kerr, S.J.; Bayon, V. The Development of the Virtual City: A User Centred Approach. In Proceedings of the 2nd European Conference on Disability, Virtual Reality and Associated Technologies (ECDVRAT 1998), Skövde, Sweden, 10–11 September 1998; Shakey, P., Rose, D., Lindström, J.-I., Eds.; The University of Reading: Reading, UK, 1998; pp. 11–15. [Google Scholar]
- Caloghirou, Y.; Tsakanikas, A.; Siokas, E.; Panagiotopoulos, P.; Protogerou, A.; Mavrotas, G. Organization and Business Administration For Engineers. Association of Greek Academic Libraries—Kallipos Publications: Athens, Greece, 2015; ISBN 9789606033803. [Google Scholar]
- OECD Public Procurement Recommendation—OECD. Available online: https://www.oecd.org/gov/public-procurement/recommendation/ (accessed on 17 March 2021).
- Giffinger, R.; Haindlmaier, G.; Kramar, H. The Role of Rankings in Growing City Competition. Urban Res. Pr. 2010, 3, 299–312. [Google Scholar] [CrossRef]
- Joshi, S.; Saxena, S.; Godbole, T. Shreya Developing Smart Cities: An Integrated Framework. Procedia Comput. Sci. 2016, 93, 902–909. [Google Scholar] [CrossRef]
- Vinod Kumar, T.M.; Dahiya, B. Smart Economy in Smart Cities; Vinod Kumar, T.M., Ed.; Springer: Singapore, 2017; ISBN 9789811016103. [Google Scholar]
- Vitálišová, K.; Vaňová, A.; Ivan, A.; Hačková, I.; Borseková, K. Impacts of Smart Governance on Urban Development. In Proceedings of the Computational Science and Its Applications—ICCSA 2023 Workshops, Athens, Greece, 3–6 July 2023; pp. 547–564. [Google Scholar] [CrossRef]
- Engin, Z.; van Dijk, J.; Lan, T.; Longley, P.A.; Treleaven, P.; Batty, M.; Penn, A. Data-Driven Urban Management: Mapping the Landscape. J. Urban Manag. 2020, 9, 140–150. [Google Scholar] [CrossRef]
- Batty, M. Urban Analytics Defined. Environ. Plan. B Urban Anal. City Sci. 2019, 46, 403–405. [Google Scholar] [CrossRef]
- Mills, D.; Pudney, S.; Pevcin, P.; Dvorak, J. Evidence-Based Public Policy Decision-Making in Smart Cities: Does Extant Theory Support Achievement of City Sustainability Objectives? Sustainability 2022, 14, 3. [Google Scholar] [CrossRef]
- Echraghi, K. Using APIs to Gain Unfair Competitive Advantage in the Network Economy. Available online: https://medium.com/inside-gafanomics/using-apis-to-gain-unfair-competitive-advantage-in-the-network-economy-664e169c94b0 (accessed on 17 March 2021).
- Mitra, J. SMART Cities: Ecology, Technology, Entrepreneurship and Citizenship an Agenda; University of Essex: Colchester, UK, 2017; pp. 1–47. [Google Scholar]
- Nussbaum, B.; Lewis, C. Sizing up People and Process: A Conceptual Lens for Thinking about Cybersecurity in Large and Small Enterprises. J. Cyber Policy 2017, 2, 389–404. [Google Scholar] [CrossRef]
- Siokas, G.; Tsakanikas, A.; Siokas, E. Implementing Smart City Strategies in Greece: Appetite for Success. Cities 2021, 108, 102938. [Google Scholar] [CrossRef]
- Yigitcanlar, T.; Kamruzzaman, M.; Buys, L.; Ioppolo, G.; Sabatini-Marques, J.; da Costa, E.M.; Yun, J.H.J. Understanding ‘Smart Cities’: Intertwining Development Drivers with Desired Outcomes in a Multidimensional Framework. Cities 2018, 81, 145–160. [Google Scholar] [CrossRef]
- Ruhlandt, R.W.S. The Governance of Smart Cities: A Systematic Literature Review. Cities 2018, 81, 1–23. [Google Scholar] [CrossRef]
- Ibrahim, M.; El-Zaart, A.; Adams, C. Smart Sustainable Cities Roadmap: Readiness for Transformation towards Urban Sustainability. Sustain. Cities Soc. 2018, 37, 530–540. [Google Scholar] [CrossRef]
- Neirotti, P.; De Marco, A.; Cagliano, A.C.; Mangano, G.; Scorrano, F. Current Trends in Smart City Initiatives: Some Stylised Facts. Cities 2014, 38, 25–36. [Google Scholar] [CrossRef]
- Yadav, G.; Mangla, S.K.; Luthra, S.; Rai, D.P. Developing a Sustainable Smart City Framework for Developing Economies: An Indian Context. Sustain. Cities Soc. 2019, 47, 101462. [Google Scholar] [CrossRef]
- Desdemoustier, J.; Crutzen, N.; Giffinger, R. Municipalities’ Understanding of the Smart City Concept: An Exploratory Analysis in Belgium. Technol. Forecast. Soc. Chang. 2019, 142, 129–141. [Google Scholar] [CrossRef]
- Grimaldi, D. New Forms of Entrepreneurship and Innovation for Developing Smart Cities. Ph.D. Thesis, Universitat Politècnica de Catalunya—BarcelonaTech, Barcelona, Spain, 2016. [Google Scholar]
- Sundararajan, A. The Sharing Economy: The End of Employment and the Rise of Crowd-Based Capitalism; The MIT Press: Cambridge, UK, 2016. [Google Scholar]
- Toppeta, D. How Innovation and ICT The Smart City Vision: How Innovation and ICT Can Build Smart, Liveable, Sustainable Cities. Think Rep. 2010, 5, 1–9. [Google Scholar]
- EITO; SEPE. Information Technology & Communications Market Research 2019/2020; Federation of Hellenic ICT Enterprises Digital Europe and WITSA Member: Athens, Greece, 2019; Available online: https://www.sepe.gr/files/migration/ebook/eito/issue_18/2/index.html (accessed on 27 June 2023).
- Siokas, G.; Tsakanikas, A. Questionnaire Dataset: The Greek Smart Cities—Municipalities Dataset. Data Brief 2021, 40, 107716. [Google Scholar] [CrossRef] [PubMed]
- Hair, J.F.; Ringle, C.M.; Sarstedt, M. Partial Least Squares Structural Equation Modeling: Rigorous Applications, Better Results and Higher Acceptance. Long Range Plan. 2013, 46, 1–12. [Google Scholar] [CrossRef]
- Hair, J.F.; Sarstedt, M.; Hopkins, L.; Kuppelwieser, V.G. Partial Least Squares Structural Equation Modeling (PLS-SEM): An Emerging Tool in Business Research. Eur. Bus. Rev. 2014, 26, 106–121. [Google Scholar] [CrossRef]
- Usakli, A.; Rasoolimanesh, S.M. Which SEM to Use and What to Report? A Comparison of CB-SEM and PLS-SEM. In Cutting Edge Research Methods in Hospitality and Tourism; Emerald Publishing Limited: Bradford, UK, 2023. [Google Scholar] [CrossRef]
- Henseler, J.; Ringle, C.M.; Sarstedt, M. Using Partial Least Squares Path Modeling in Advertising Research: Basic Concepts and Recent Issues. In Handbook of Research on International Advertising; Edward Elgar Publishing: Cheltenham, UK, 2012; pp. 252–276. [Google Scholar] [CrossRef]
- Dijkstra, K.T.; Henseler, J. Consistent partial least squares path modeling. MIS Q. Vol. 2015, 39, 297–316. [Google Scholar]
- Sarstedt, M.; Hair, J.F.; Cheah, J.H.; Becker, J.M.; Ringle, C.M. How to Specify, Estimate, and Validate Higher-Order Constructs in PLS-SEM. Australas. Mark. J. 2019, 27, 197–211. [Google Scholar] [CrossRef]
- SmartPLS GmbH. SmartPLS 4 2022. Available online: https://www.smartpls.com (accessed on 12 August 2023).
- Hair, J.F.; Hult, G.T.M.; Ringle, C.M.; Sarstedt, M.; Thiele, K.O. Mirror, Mirror on the Wall: A Comparative Evaluation of Composite-Based Structural Equation Modeling Methods. J. Acad. Mark. Sci. 2017, 45, 616–632. [Google Scholar] [CrossRef]
- Hair, J.F.; Ringle, C.M.; Sarstedt, M. PLS-SEM: Indeed a Silver Bullet. J. Mark. Theory Pract. 2011, 19, 139–152. [Google Scholar] [CrossRef]
- Henseler, J.; Ringle, C.M.; Sarstedt, M. A New Criterion for Assessing Discriminant Validity in Variance-Based Structural Equation Modeling. J. Acad. Mark. Sci. 2015, 43, 115–135. [Google Scholar] [CrossRef]
- Diamantopoulos, A.; Siguaw, J.A. Formative versus Reflective Indicators in Organizational Measure Development: A Comparison and Empirical Illustration. Br. J. Manag. 2006, 17, 263–282. [Google Scholar] [CrossRef]
- Siokas, G.; Kelaidi, V.; Tsakanikas, A. The Smart City as a Hub for Nourishing Public-Private Partnerships. Sustain. Cities Soc. 2022, 76, 103466. [Google Scholar] [CrossRef]
- Anthopoulos, L.G.; Fitsilis, P. Understanding Smart City Business Models: A Comparison. In Proceedings of the 24th International Conference on World Wide Web Companion (WWW 2015), Florence, Italy, 18–22 May 2015; pp. 529–533. [Google Scholar] [CrossRef]
- Söderström, O.; Paasche, T.; Klauser, F. Smart Cities as Corporate Storytelling. City 2014, 18, 307–320. [Google Scholar]
- Von Hippel, E. Democratizing Innovation: The Evolving Phenomenon of User Innovation. J. Für Betriebswirtschaft 2005, 55, 63–78. [Google Scholar] [CrossRef]



| Construct Label | Synthesis | Depiction | Mean | S.D. | VIF 2 |
|---|---|---|---|---|---|
| Assessment of importance [P] | Evaluate the importance of initiatives for the economy and innovation which are directly designed to be executed in the municipality and refer to: | ||||
| [P] Attractive Ecosystem | Attractive ecosystem for setting up new businesses (e.g., start-ups, spin-offs, spin-outs) | 3.12 | 1.317 | 3.849 | |
| [P] Support mechanisms | Creating support mechanisms (i.e., incubators) for new businesses | 2.60 | 1.335 | 3.294 | |
| [P] Joint Ventures | Cooperative joint ventures | 2.96 | 1.282 | 3.143 | |
| [P] Uni/Research Teams | Collaboration with teams from a university or research groups | 2.89 | 1.277 | 2.563 | |
| Degree of implementation [I] | Evaluate the importance of initiatives for the economy and innovation which are being or are implemented in the municipality and related to: | ||||
| [I] Attractive Ecosystem | Attractive ecosystem for setting up new businesses | 2.30 | 1.099 | 2.336 | |
| [I] Support mechanisms | Collaborative formations | 1.87 | 1.075 | 2.393 | |
| [I] Joint Ventures | Creating an incubator for new businesses | 2.22 | 1.075 | 2.603 | |
| [I] Uni/Research Teams | Collaboration with university research teams | 2.27 | 1.104 | 1.894 | |
| Factors for decision making | Internal business needs | Functions related to its internal business needs | 2.97 | 1.189 | 2.564 |
| Needs of local economy | Functions related to the needs of the local economy | 2.90 | 1.193 | 2.564 | |
| Impact of smart city actions | Efficiency | Efficiency (e.g., increasing the productivity of municipal employees) | 3.58 | 1.089 | 3.144 |
| Efficacy | Efficacy (e.g., production of more projects) | 3.59 | 1.105 | 3.433 | |
| Sustainability | Sustainability (e.g., existence of economic development in the region and development of new businesses) | 3.52 | 1.116 | 2.605 | |
| Equality | Equality (e.g., access of all citizens to all services) | 3.65 | 1.119 | 2.437 | |
| Smart city strategy 3 | Smart city strategy | The level of extent in which a municipality has a digital strategy and a strategy of smart cities | 1.67 | 1.097 | 1.000 |
| Cronbach’s Alpha (CA) | Dijkstra–Henseler’s Rho (ρA) | Composite Reliability (CR) | Average Variance Extracted (AVE) | |
|---|---|---|---|---|
| Assessment of importance [P] | 0.921 | 0.921 | 0.944 | 0.808 |
| Degree of implementation [I] | 0.879 | 0.885 | 0.917 | 0.735 |
| Factors for decision making | 0.877 | 0.878 | 0.942 | 0.890 |
| Impact of smart city actions | 0.910 | 0.938 | 0.936 | 0.785 |
| Constructs | 1 | 2 | 3 | 4 | 5 | |
|---|---|---|---|---|---|---|
| 1 | Assessment of importance [P] | 0.564 ** | 0.389 ** | 0.250 ** | 0.204 ** | |
| 2 | Degree of implementation [I] | 0.625 | 0.393 ** | 0.206 ** | 0.303 ** | |
| 3 | Factors for decision making | 0.433 | 0.445 | 0.303 ** | 0.450 ** | |
| 4 | Impact of smart city actions | 0.265 | 0.220 | 0.340 | 0.163 ** | |
| 5 | Smart city strategy | 0.213 | 0.322 | 0.481 | 0.171 |
| Construct | R-Squared Adjusted | Effect Size (f2) | Inner VIF 1 |
|---|---|---|---|
| on “Degree of Implementation” | |||
| Assessment of importance [P] | 0.148 | 0.408 | 1.044 |
| Degree of implementation [I] | 0.350 | - | - |
| Factors for decision making | - | - | - |
| Impact of smart city actions | 0.038 | 0.044 | 1.000 |
| Smart city strategy | 0.038 | 0.057 | 1.044 |
| No. | Relationships | Direct | Indirect |
|---|---|---|---|
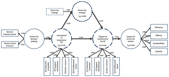
| 1 | Assessment of Importance → Degree of Implementation | 0.524 (10.900) *** | 0.040 (2.425) ** |
| 2 | Assessment of Importance → Impact | 0.116 (3.267) *** | |
| 3 | Assessment of Importance → Smart City Strategy | 0.204 (3.702) *** | |
| 4 | Decision Factors → Assessment of Importance | 0.389 (6.944) *** | |
| 5 | Decision Factors → Degree of Implementation | 0.219 (5.342) *** | |
| 6 | Decision Factors → Impact | 0.045 (2.821) *** | |
| 7 | Decision Factors → Smart City Strategy | 0.080 (2.751) *** | |
| 8 | Degree of Implementation → Impact | 0.206 (3.478) *** | |
| 9 | Smart City Strategy → Degree of Implementation | 0.196 (3.386) *** | |
| 10 | Smart City Strategy → Impact | 0.040 (2.195) ** |
| Hypothesis | Path Coefficient (β-Value) | t-Value | p-Value | Hypothesis Status | |
|---|---|---|---|---|---|
| H1 | The city’s needs impact positively and significantly on the planning phase of a strategy focusing on the smart economy and innovation. | 0.398 | 6.944 | 0.000 | Confirmed |
| H2 | The assessment of planning actions in a strategy relating to initiatives focusing on economy and innovation has a significant and positive effect on the degree of implementation of relevant actions and projects. | 0.524 | 10.900 | 0.000 | Confirmed |
| H3 | The presence of a structured strategy affects indirectly, positively, and significantly the implementation phase of scheduled smart city initiatives related to the economy and innovation. | 0.040 | 2.425 | 0.015 | Confirmed |
| H4 | The implementation of actions relating to the economy and innovation in a smart city has a positive and significant impact on its creation, benefiting the urban ecosystem and adding value to the urban ecosystem. | 0.206 | 3.478 | 0.001 | Confirmed |
Disclaimer/Publisher’s Note: The statements, opinions and data contained in all publications are solely those of the individual author(s) and contributor(s) and not of MDPI and/or the editor(s). MDPI and/or the editor(s) disclaim responsibility for any injury to people or property resulting from any ideas, methods, instructions or products referred to in the content. |
© 2023 by the authors. Licensee MDPI, Basel, Switzerland. This article is an open access article distributed under the terms and conditions of the Creative Commons Attribution (CC BY) license (https://creativecommons.org/licenses/by/4.0/).
Share and Cite
Siokas, G.; Tsakanikas, A. The Role of Economic and Innovation Initiatives in Planning a Smart City Strategy in Greece. Sustainability 2023, 15, 14842. https://doi.org/10.3390/su152014842
Siokas G, Tsakanikas A. The Role of Economic and Innovation Initiatives in Planning a Smart City Strategy in Greece. Sustainability. 2023; 15(20):14842. https://doi.org/10.3390/su152014842
Chicago/Turabian StyleSiokas, Georgios, and Aggelos Tsakanikas. 2023. "The Role of Economic and Innovation Initiatives in Planning a Smart City Strategy in Greece" Sustainability 15, no. 20: 14842. https://doi.org/10.3390/su152014842
APA StyleSiokas, G., & Tsakanikas, A. (2023). The Role of Economic and Innovation Initiatives in Planning a Smart City Strategy in Greece. Sustainability, 15(20), 14842. https://doi.org/10.3390/su152014842
