Developing Platform Supply Chain Contract Coordination and a Numerical Analysis Considering Fresh-Keeping Services
Abstract
:1. Introduction
2. Literature Review and Research Content
2.1. Research on Supply Chain Contract and Coordination
2.2. Research on Platform Supply Chain Coordination Considering Fresh-Keeping Service
2.3. Research Contribution
3. Problem Description and Model Assumptions
3.1. Problem Description
3.2. Model Description and Assumptions
3.2.1. Model Description
3.2.2. Definitions of Notations
4. Analysis and Construction of the Revenue-Sharing Contract Model Based on Fresh-Keeping Service
4.1. Revenue-Sharing Contract Model under Decentralized Decision Making
4.2. Revenue-Sharing Contract Model under Collaborative Decision Making
4.3. Supply Chain Coordination Conditions Considering Fresh-Keeping Service and Revenue Sharing
5. Case Study
5.1. Data Processing and Computing
5.1.1. Example Background: Fresh Networking Project
5.1.2. Data Collection
5.1.3. Numerical Analysis
5.2. Result Analysis
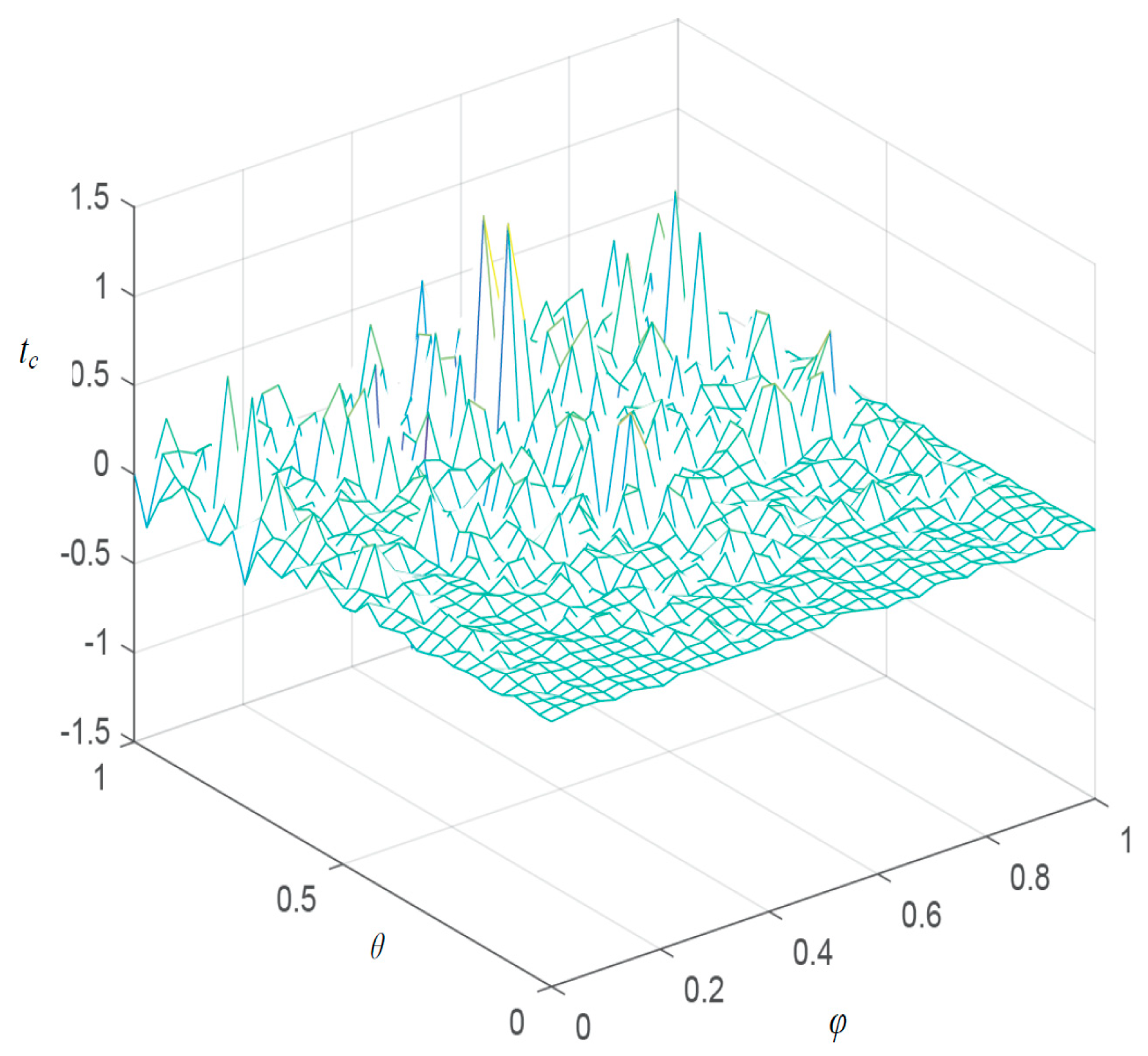
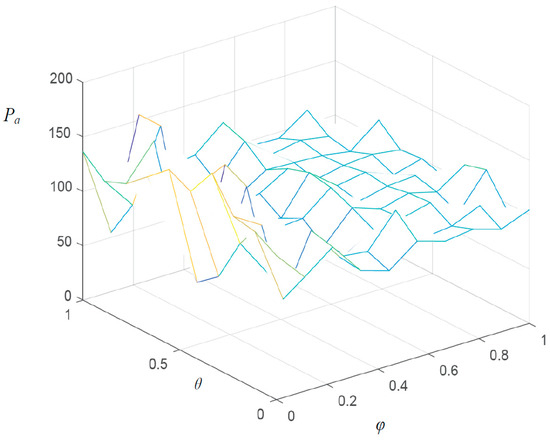
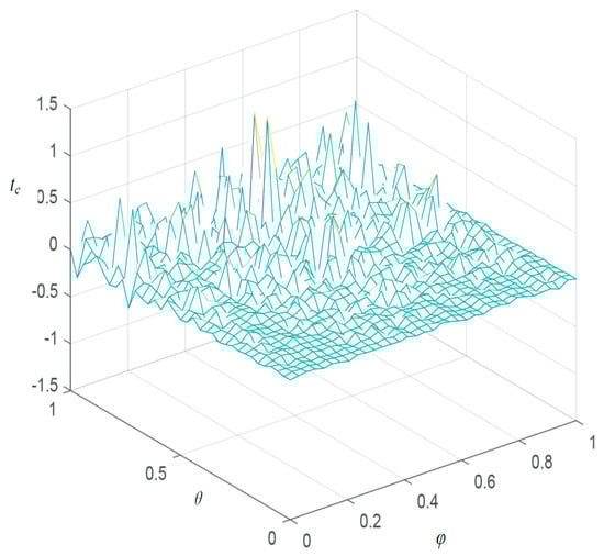
5.2.1. Characteristics of Revenue-Sharing Contract on Effectiveness of Supply Chain Coordination
5.2.2. Analysis of the Influence of Optimal Retail Price on Supply Chain Coordination
5.2.3. Analysis of the Impact of Supply Chain Coordination on the Optimal Freshness Level
5.2.4. Analysis of the Influence of Supply Chain Coordination on Optimal Order Quantity
6. Conclusions and Prospects
Author Contributions
Funding
Institutional Review Board Statement
Informed Consent Statement
Data Availability Statement
Conflicts of Interest
References
- Xu, C.; Fan, T.; Zheng, Q.; Song, Y. Contract selection for fresh produce suppliers cooperating with a platform under a markdown-pricing policy. Int. J. Prod. Res. 2023, 61, 3756–3780. [Google Scholar] [CrossRef]
- Feng, L.; Govindan, K.; Li, C. Strategic planning: Design and coordination for dual-recycling channel reverse supply chain considering consumer behavior. Eur. J. Oper. Res. 2017, 260, 601–612. [Google Scholar] [CrossRef]
- Swinnen, J.; Vos, R. COVID-19 and impacts on global food systems and household welfare: Introduction to a special issue. Agric. Econ. 2021, 52, 365–374. [Google Scholar] [CrossRef]
- Fan, C.; Zhang, Q.S.; Chen, Y.M. Pricing and coordination strategy of fresh food supply chain under the integration of new retail channels. Chin. J. Manag. Sci. 2022, 30, 1–11. [Google Scholar]
- Bouncken, R.B.; Ratzmann, M.; Tiberius, V.; Brem, A. Pioneering strategy in supply chain relationships: How coercive power and contract completeness influence innovation. IEEE Trans. Eng. Manag. 2020, 69, 2826–2841. [Google Scholar] [CrossRef]
- Wu, J.; Zou, L.; Gong, Y.; Chen, M. The anti-collusion dilemma: Information sharing of the supply chain under buyback contracts. Transp. Res. Part E Logist. Transp. Rev. 2021, 152, 102413. [Google Scholar] [CrossRef]
- Wan, N.; Li, L.; Wu, X.; Fan, J. Coordination of a fresh agricultural product supply chain with option contract under cost and loss disruptions. PLoS ONE 2021, 16, e0252960. [Google Scholar] [CrossRef]
- Liang, L.; Wang, X.H.; Gao, J.G. An option contract pricing model of relief material supply chain. Omega-Int. J. Manag. Sci. 2012, 40, 594–600. [Google Scholar] [CrossRef]
- Cachon, G.P.; Lariviere, M.A. Supply chain coordination with revenue-sharing contracts: Strengths and limitations. Manag. Sci. 2005, 51, 30–44. [Google Scholar] [CrossRef]
- Palsule-Desai, O.D. Supply chain coordination using revenue-dependent revenue sharing contracts. Omega-Int. J. Manag. Sci. 2013, 41, 780–796. [Google Scholar] [CrossRef]
- Wu, X.Y.; Fan, Z.P.; Cao, B.B. An analysis of strategies for adopting blockchain technology in the fresh product supply chain. Int. J. Prod. Res. 2023, 61, 3717–3734. [Google Scholar] [CrossRef]
- Hong, X.P.; Gong, Y.M.; Chen, W.Y. What is the role of value-added service in a remanufacturing closed-loop supply chain? Int. J. Prod. Res. 2020, 58, 3342–3361. [Google Scholar] [CrossRef]
- Yan, B.; Wu, X.; Ye, B.; Zhang, Y.W. Three-level supply chain coordination of fresh agricultural products in the Internet of Things. Ind. Manag. Data Syst. 2017, 117, 1842–1865. [Google Scholar] [CrossRef]
- Gualandris, J.; Kalchschmidt, M. Developing environmental and social performance: The role of suppliers’ sustainability and buyer-supplier trust. Int. J. Prod. Res. 2016, 54, 2470–2486. [Google Scholar] [CrossRef]
- Zhou, L.N.; Zhou, G.G.; Qi, F.Z.; Li, H. Research on coordination mechanism for fresh agri-food supply chain with option contracts. Kybernetes 2019, 48, 1134–1156. [Google Scholar] [CrossRef]
- Gokarn, S.; Kuthambalayan, T.S. Creating sustainable fresh produce supply chains by managing uncertainties. J. Clean. Prod. 2019, 207, 908–919. [Google Scholar] [CrossRef]
- Ma, X.L.; Wang, S.Y.; Islam, S.M.N.; Liu, X. Coordinating a three-echelon fresh produce supply chain considering freshness-keeping effort with asymmetric information. Appl. Math. Model. 2019, 67, 337–356. [Google Scholar] [CrossRef]
- Kurpjuweit, S.; Wagner, S.M.; Choi, T.Y. Selecting startups as suppliers: A typology of supplier selection archetypes. J. Supply Chain. Manag. 2021, 57, 25–49. [Google Scholar] [CrossRef]
- Thomas, R.; Darby, J.L.; Dobrzykowski, D.; van Hoek, R. Decomposing social sustainability: Signaling theory insights into supplier selection decisions. J. Supply Chain. Manag. 2021, 57, 117–136. [Google Scholar] [CrossRef]
- Cai, X.Q.; Chen, J.; Xiao, Y.B.; Xu, X. Optimization and Coordination of Fresh Product Supply Chains with Freshness-Keeping Effort. Prod. Oper. Manag. 2010, 19, 261–278. [Google Scholar] [CrossRef]
- Siddh, M.M.; Soni, G.; Jain, R.; Sharma, M.K.; Yadav, V. Agri-fresh food supply chain quality (AFSCQ): A literature review. Ind. Manag. Data Syst. 2017, 117, 2015–2044. [Google Scholar] [CrossRef]
- Taleizadeh, A.A.; Niaki, S.T.A.; Wee, H.M. Joint single vendor-single buyer supply chain problem with stochastic demand and fuzzy lead-time. Knowl.-Based Syst. 2013, 48, 1–9. [Google Scholar] [CrossRef]
- Chen, X.; Chen, R.; Yang, C. Research and design of fresh agricultural product distribution service model and framework using IoT technology. J. Ambient. Intell. Humaniz. Comput. 2021, 1–17. [Google Scholar] [CrossRef]
- Su, J.-n.; Liu, C.-g.; Yin, Y.; Zhang, N. Supply Chain Coordination for Fresh Produce under Controllable LogisticsTime and Random Deterioration Loss. Oper. Res. Manag. Sci. 2015, 24, 34. [Google Scholar]
- Ghaemi Asl, M.; Adekoya, O.B.; Rashidi, M.M. Quantiles dependence and dynamic connectedness between distributed ledger technology and sectoral stocks: Enhancing the supply chain and investment decisions with digital platforms. Ann. Oper. Res. 2023, 327, 435–464. [Google Scholar] [CrossRef]
- Fritz, M.M.C.; Schoggl, J.P.; Baumgartner, R.J. Selected sustainability aspects for supply chain data exchange: Towards a supply chain-wide sustainability assessment. J. Clean. Prod. 2017, 141, 587–607. [Google Scholar] [CrossRef]
- Xu, X.H.; Nie, S.Y. Game analysis of ordering strategy based on short life-cycle products in a retailer dominated supply chain. J. Manag. Sci. China 2009, 12, 83–93. [Google Scholar]
- Ghiami, Y.; Williams, T.; Wu, Y. A two-echelon inventory model for a deteriorating item with stock-dependent demand, partial backlogging and capacity constraints. Eur. J. Oper. Res. 2013, 231, 587–597. [Google Scholar] [CrossRef]
- Trienekens, J.; Zuurbier, P. Quality and safety standards in the food industry, developments and challenges. Int. J. Prod. Econ. 2008, 113, 107–122. [Google Scholar] [CrossRef]
- Wang, Y.; Deng, X.; Lu, Q.; Nicolescu, C.M.; Guan, M.; Kang, A. Numerical Analysis and Service Quality Evaluation of the Fresh Agricultural Produce Supply Chain Platform. Appl. Sci. 2023, 13, 713. [Google Scholar] [CrossRef]
- Zhang, J.; Feng, L.; Tang, W. Optimal contract design of supplier-led outsourcing based on Pontryagin Maximum Principle. J. Optim. Theory Appl. 2014, 161, 592–607. [Google Scholar] [CrossRef]
- Li, Y.; Zhao, D.Z. Low-carbonization supply chain coordination with contracts considering fairness preference. J. Ind. Eng. Eng. Manag. 2015, 29, 156–161. [Google Scholar]
- Cao, Z.H.; Zhou, Y.W. Supply chain coordination model with demand influenced by shortage for deteriorating items. J. Syst. Eng. 2011, 1, 50–59. [Google Scholar]
- Wang, Y.; Deng, X. Empirical study on performance evaluation of agricultural product supply chain based on factor analysis. China Bus. Mark 2015, 29, 10–16. [Google Scholar]
- Cakir, M.; Li, Q.X.; Yang, X. COVID-19 and fresh produce markets in the United States and China. Appl. Econ. Perspect. Policy 2021, 43, 341–354. [Google Scholar] [CrossRef]








| Contract Type | Main Content |
|---|---|
| Revenue-sharing contract | Upstream supply chain members sell fresh produce to downstream members at low wholesale prices and obtain sales revenue from downstream members at a fixed proportion after the sales period ends. |
| Buyback contract | After the product sales period ends, upstream supply chain members collect unsold fresh produce from downstream enterprises at repurchase price to encourage downstream members to expand their order range of fresh produce. |
| Wholesale price contract | Upstream member enterprises decide the wholesale prices of fresh produce, and downstream enterprises make order decisions based on market demand and wholesale prices of upstream companies. |
| Quantity flexibility contract | Downstream enterprises retain a certain amount of fresh produce for sale. When they receive more information about market demand, downstream members determine the final order quantity within the quantity provided by upstream enterprises. |
| Research Type | Main Related Papers |
|---|---|
| 1. Supply Chain Contract and Coordination | Feng L, Govindan K, Li C, 2017 [2]; Swinnen J, Vos R, 2021 [3]; Fan C, Zhang Q S, Chen Y M, 2022 [4]; Bouncken R B, Ratzmann M, Tiberius V et al., 2020 [5]; Wu J, Zou L, Gong Y et al., 2021 [6]; Wan N, Li L, Wu X et al., 2021 [7]; Liang L, Wang X H, Gao J G, 2012 [8]; Cachon G P, Lariviere M A, 2005 [9]; Palsule-Desai O D, 2013 [10]; Wu X Y, Fan Z P, Cao B B, 2023 [11]; Hong X P, Gong Y M, Chen W Y, 2020 [12]; Yan B, Wu X, Ye B et al., 2017 [13]; Gualandris J, Kalchschmidt M, 2016 [14]; Zhou L N, Zhou G G, Qi F Z et al., 2019 [15]; Gokarn S, Kuthambalayan T S, 2019 [16]; Ma X L, Wang S Y, Islam S M N et al., 2019 [17], Kurpjuweit S, Wagner S M, Choi T Y, 2021 [18], Thomas R, Darby J L, Dobrzykowski D, 2021 [19] |
| 2. Platform Supply Chain Coordination Considering Fresh-keeping Service | Cai X Q, Chen J, Xiao Y B et al., 2010 [20]; Siddh M M, Soni G, Jain R et al., 2017 [21]; Taleizadeh A A, Niaki S T A, Wee H M, 2013 [22]; Chen X, Chen R, Yang C, 2021 [23]; Ju-ning S U, Chen-guang L I U, Yong Y et al., 2015 [24]; Ghaemi Asl M, Adekoya O B, Rashidi M M, 2022 [25]; Fritz M M C, Schoggl J P, Baumgartner R J, 2017 [26]; Xu X H, Nie S Y, 2009 [27]; Ghiami Y, Williams T, Wu Y, 2013 [28]; Trienekens J, Zuurbier P, 2008 [29] |
| Notation | Definition |
|---|---|
| Uncertain market size | |
| Freshness level of fresh produce | |
| Unit production (service) cost of supplier | |
| Retail price of fresh produce | |
| Market demand | |
| Level of accepted risk of supplier | |
| Quantity of fresh produce ordered by retailer from supplier | |
| Wholesale price obtained by retailer from supplier | |
| Coefficient of influence of freshness on market demand | |
| Coefficient of influence of retail price on market demand | |
| Fresh-keeping service capability of supplier | |
| Revenue-sharing coefficient of retailer | |
| Cost coefficient of supplier’s fresh-keeping service | |
| Fresh-keeping service cost required by supplier | |
| Average value of uncertain market size | |
| Variance of uncertain market size | |
| Total profit for retailer in revenue-sharing contract | |
| Total profit for supplier in revenue-sharing contract | |
| Utility of retailer in revenue-sharing contract | |
| Utility of supplier in revenue-sharing contract | |
| Total utility of supply chain in revenue-sharing contract |
| Parameter | c | ||||
|---|---|---|---|---|---|
| Value | 100 | 2 | 2 | 5 | 2 |
| Parameter | σ | σ2 | |||
| Value | 2 | 4 | 0.8 | 0.3 | 2 |
Disclaimer/Publisher’s Note: The statements, opinions and data contained in all publications are solely those of the individual author(s) and contributor(s) and not of MDPI and/or the editor(s). MDPI and/or the editor(s) disclaim responsibility for any injury to people or property resulting from any ideas, methods, instructions or products referred to in the content. |
© 2023 by the authors. Licensee MDPI, Basel, Switzerland. This article is an open access article distributed under the terms and conditions of the Creative Commons Attribution (CC BY) license (https://creativecommons.org/licenses/by/4.0/).
Share and Cite
Wang, Y.; Deng, X.; Lu, Q.; Guan, M.; Lu, F.; Wu, X. Developing Platform Supply Chain Contract Coordination and a Numerical Analysis Considering Fresh-Keeping Services. Sustainability 2023, 15, 13586. https://doi.org/10.3390/su151813586
Wang Y, Deng X, Lu Q, Guan M, Lu F, Wu X. Developing Platform Supply Chain Contract Coordination and a Numerical Analysis Considering Fresh-Keeping Services. Sustainability. 2023; 15(18):13586. https://doi.org/10.3390/su151813586
Chicago/Turabian StyleWang, Yong, Xudong Deng, Qian Lu, Mingke Guan, Fen Lu, and Xiaochang Wu. 2023. "Developing Platform Supply Chain Contract Coordination and a Numerical Analysis Considering Fresh-Keeping Services" Sustainability 15, no. 18: 13586. https://doi.org/10.3390/su151813586
APA StyleWang, Y., Deng, X., Lu, Q., Guan, M., Lu, F., & Wu, X. (2023). Developing Platform Supply Chain Contract Coordination and a Numerical Analysis Considering Fresh-Keeping Services. Sustainability, 15(18), 13586. https://doi.org/10.3390/su151813586

