Abstract
The decarbonization of cities is a priority for the European Union (EU). Fossil fuel and gas supplies need to be replaced with local renewable energy sources with a relevant increase in efficiency within 20 years in order to cap environmental, social, and economic negative impacts, and this cannot do significant harm. In this context, smart city development frameworks focused on mitigation, adaptation, and measurement not only collaborate in providing governance for sustainability but also facilitate the materialization of such sustainability along lifecycle engineering processes for decarbonization solutions. To achieve these goals, we must face the interoperability challenge and make information accessible for engineering and sustainability governance systematically. A starting point is to validate the models, data, and harmonized metadata. In this paper, the authors provide results that validate the utility of a conceptual model for interoperable smart and sustainable urban energy systems (ISSUESs). The validation is carried out for an urban energy system with a high potential for decarbonizing southern European smart cities and integrating several commercial solar technologies using academic bibliography and natural language processing (NLP) techniques.
1. Introduction
1.1. Social and Economic Context
Large and even medium cities in Europe (>20,000 inhabitants) have a problem with air pollution, and this may cause diseases in the inhabitants [1]. Even though pollution has been declining during the last decade due to the use of more efficient cars, fuels, public transport, and other new policies after COVID-19, the air quality goal of the Zero Pollution Action Plan by 2030 [2] is not guaranteed. Health experts and governments have recently reviewed safety thresholds for air pollution [3]. The war in Ukraine and the International Energy Agency’s (IEA) forecast for fossil fuels peaks [4] by 2030, including natural gas, define the urgent need for decarbonizing transport and building acclimatization that now represent more than 50% of greenhouse gas emissions in EU27, with 80% of the 50% coming from cities, according to the European Environment Agency (EEA).
The EU aims to reduce greenhouse emissions to at least 55% [5] of the 1990 levels by 2030. This target aims to stimulate green job creation, resilience, and a new economic model based on clean energy technologies. This is an essential challenge for the education system, industrial enterprises, and service providers, but it must also represent an opportunity for rural communities worldwide.
Regarding industrial enterprises, certain solar technologies use recyclable raw materials, like polymers [6], or give a second life to existing products, parts, or subproducts, thus promoting a real circular economy. Those products can be manufactured and used in rural areas to create quality jobs as long the energy market traction sales is the case of new urban energy systems. The same manufacturing facilities can then address rural buildings and the needs of people in poor countries by manufacturing solar thermal water heaters and solar photovoltaic cookers [7], respectively.
However, decarbonization is also a big challenge because it requires strong alignment between concerned agents at different responsibility levels, and each decision must cope with the risk and opportunities, as mentioned in the example. Furthermore, the vast amount of data requires digital tools as well as proper and inclusive governance and policy for effective climate action [8].
1.2. Smart City Development Frameworks
Smart city frameworks like the Centre for Innovation in Technologies for Human Development of UPM University of Madrid (ItdUMP) focus on three main themes: “mitigation, adaptation, and climate change measurement” [9], and the European Institute of Innovation and Technology (EIT) Climate—KIC initiative focuses on innovation for a “prosperous, inclusive, climate-resilient society with a circular, zero-carbon economy” [10]. These frameworks promote collaboration between cities to enable learning and maximize success. Innovation is always risky so it is necessary to use public resources for designing new services for the cities, such as those the NetZeroCities EU project will provide [11].
Regarding governance for sustainability, enterprises are already progressing thanks to standards and guidelines covering different organizational and structural levels, and new obligations regarding subcontracting potential negative impacts [12]. For example, at a corporate level, a growing legal framework is applied to governance risk and compliance reports (GRC) and the voluntary Sustainable Development Goals (SDGs), and at a system level, by the EU Green New Deal’s taxonomy for sustainable activities for public (and private) funding. At a product level, enterprises comply with the EU regulations for eco-design and voluntary lifecycle footprint assessments. It seems rational to transfer good practices for sustainability to smart cities in a broader context than the sustainable public purchase of products and services already allows. This requires consultants with environmental safety (prevention of environmental damages) and social development skills because, as already mentioned, decarbonization can also be promoted due to air quality actions, and there is a real expectation for creating green jobs. An example of this transfer is to tailor the U4SSCC guidelines for investment-grade projects [13] with experts in order to plan better investments.
Currently, smart cities promote public- and private-owned district heating in Europe, and there will be a need to refurbish more than 20 million homes [14]. The EU Green New Deal considers district heating and cooling networks, and Spain is no exception. We can imagine the public barriers to those agents promoting a private-owned district heating design (able to provide opportunities to use sustainable solar goods) when the replacement of a large water network was planned years ago and was ready to build, when the district heating design involved the same streets. Collaboration would result in economic savings and a potential contribution to urban resilience. In order to obtain that level of economic efficiency, accurate data and knowledge generation capacity will be required in order to detect these outcomes and the other emerging situations that a smart city will face that are not included in the urban plans.
1.3. The Interoperability Challenge
In terms of data and knowledge, it is mandatory to discuss the diverse types and levels of interoperability (i.e., the ability of a system to work with other systems by exchanging information). The recently updated European Interoperability proposal [15] is a common model to facilitate the delivery of services to smart cities and communities. There, interoperability governance is key for managing complexity, and this is materialized in the information technology (IT) sector. We cannot leave aside other systems like water, sanitation, transport, and energy supply that engineers design in Spain, including industrial and civil engineers as well as telecommunication ones. Engineering systems demand specific and normalized practices and tools, including interoperability management, along the systems engineering lifecycle that is described according to ISO 15288. It seems rational to transfer such good practices in systems engineering to the development of smart cities, starting by from transferring the sustainability requirements, measurements, and verification of such requirements at any organizational or structural level, and this is also the intention of the INCOSE Smart City Initiative [16] supporting municipalities and public agencies in adopting smart technologies. Such requirements need to be reused, adopting new viewpoints [17] and essential activities [18] that are assisted by experts.
2. Materials and Methods
2.1. An Interoperable Smart Sustainable Urban Energy System (ISSUES)
At this point, due to the apparent complexity of joining systematic interoperability with sustainability governance for smart cities, the authors introduce here a conceptual model and provide proof of its utility called the Interoperable Smart and Sustainable Urban Energy System model in order to contribute to SDG 7, 9, 11, 13, and 16 in cities. A concise explanation of the model is as follows:
- It is interoperable, as the model uses the information model RSHP [19], a model able to manage engineering and not-engineering knowledge, which can be exported to several ontology formalization languages (SKOS-RDF, OWL2) and altogether enable interoperability in the smart city at engineering or organizational levels.
- It is “smart”, as the model will smartly provide alerts about risk and opportunity events, regulatory or standards changes, and more to the smart city without missing the connection to rural areas and developing countries proactively like other models for sustainability [20].
- It is sustainable, as each knowledge contribution to the model, mostly coming from academia and other knowledge centers but not limited to them, can be traced and recognized, contributing over time to the city’s sustainability (fulfilling the needs of current generations without compromising the needs of future generations).
- Urban Energy Systems (UES) are systems that use energy to satisfy the demands in urban areas, like heating, cooling, or transport. Those systems can be private and public but characterized by a public-private collaboration [21] and the potential of using renewable energy directly or indirectly, leveraging green and digital jobs and resilience.
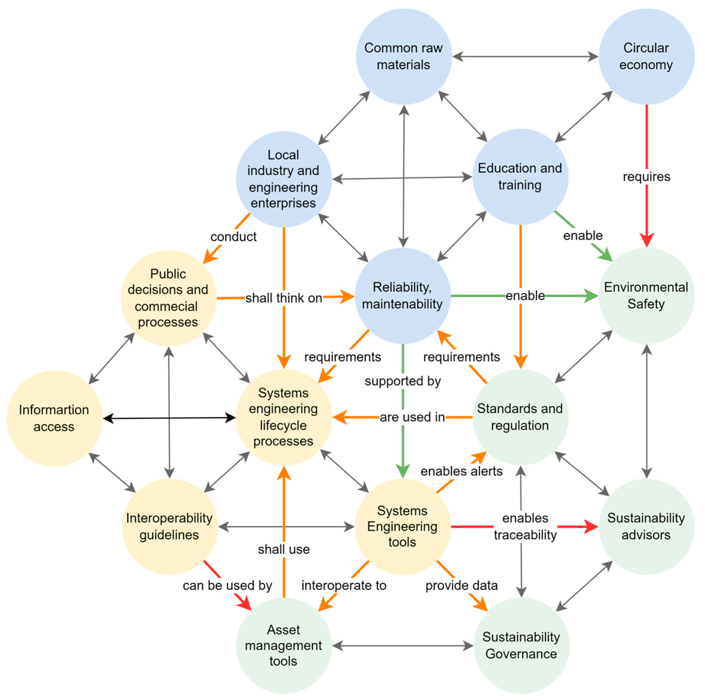
In the following diagram, the authors introduce a generic but simplified representation of the ISSUES model containing concepts (professional skills, tools, processes, assets) and relationships (enabling, use, communication, source of requirement) for three main disciplines: engineering, systems engineering, and sustainability management (Figure 1).
Figure 1.
Representation of the ISSUES model.
In Figure 1, concepts are colored circles according to disciplines (green for sustainability, blue for modern engineering, and yellow for systems engineering), and relationships are colored arrows (to be explained later in Section 2.4 and Section 2.7).
The ISSUES model can also be understood as a concept of a new enabling system for smart city planners when generic but capable organizations like universities and other knowledge centers, IT developers, and consultants collaborate in the mission to procure a professional service for the following reasons:
- Avoid the consequences of focusing only a limited range of renewable energy solutions (urban energy systems based on technologies) to start the city decarbonization process planning, missing other positive contributions to resilience for the city, the rural areas, and the developing countries, too.
- Reduce the risk of not transferring the sustainability targets to organizations, systems, products, and services because of a lack of dialogue during the lifecycle of urban energy systems engineering.
- Minimize the risk of opportunism, monopoly, and inefficiency by the early promotion of interoperability and sustainability management.
- Promote good practices in systems engineering to reduce, at an early stage, the risk that can be generated by the different works, and, at the same time, to make opportunities profitable and facilitate decision-making.
2.2. Purposes of Use of the Model
ISSUES model can be used for different purposes (example of use cases):
- Detect how interoperable a smart city can be.
- Detect how sustainable an urban energy system can be.
- Detect trends for smart city design.
- The previous use cases involve public planners, technical advisors, developers, and engineering firms so that any of them can benefit from the model.
2.3. Innovation
- The ISSUES model is new, and this corresponds to the result of the initialization of an interdisciplinary research study. The preliminary bibliographic search provided no evidence of the existence of such a model for smart cities combining the main concepts.
2.4. Need for Validation of the Model
Despite the model being based on the authors’ experience with explicit data, starting to provide validation is mandatory in order to transfer it to the smart city planners. The model also needs adaptation to the UES for every use case to be performed well.
At this point, it is necessary to mention that some relationships of the model (green arrows in Figure 1) are already covered by the Spanish industrial safety and security innovation framework (PESI), which connects risks and technological solutions [22], and by the Spanish INCOSE’s Systems Engineering ecosystem, such as the one between “reliability, maintainability”, and “environmental safety,” which uses predictive solutions based on IoT devices to extend the life and to detect any potential harm to the environment. “Education and training” and “environmental safety” are also relevant because innovating in the field of hazard prevention at work awakens sensitivity to environmental impacts like noise or objects falls.
2.5. Urban Energy Systems for Validation
The first demonstration of validation is being carried out in this publication for a mature UES and the use of detecting trends for smart city design. The selected UES is an urban renewable energy-powered district heating. This system has a high potential for decarbonizing southern smart cities because Spain is a natural oil and natural gas importer, and removing pollutants emitted by private buildings’ boilers is possible by replacing the heating fuels with local energy sources, such as biomass (saving forests from fires) and solar energy, and the fact that the average home thermal energy consumption is more significant than the electric one, as IDAE [23] and Eurostat [24] show, and will still be this way despite the increase in the energy efficiency of the envelopes.
A district heating system consists of clean heat generators from biomass, biogas, solar thermal, solar photovoltaic, and geothermal, and it uses water networks, energy storage subsystems, and heat exchange substations in each private building or group of facilities, including public and industrial ones, as well as offering the possibility of recovering waste heat and/or also surplus industrial solar energy (including the solar thermal type).
2.6. Research Methodology for Validation of the ISSUES Model
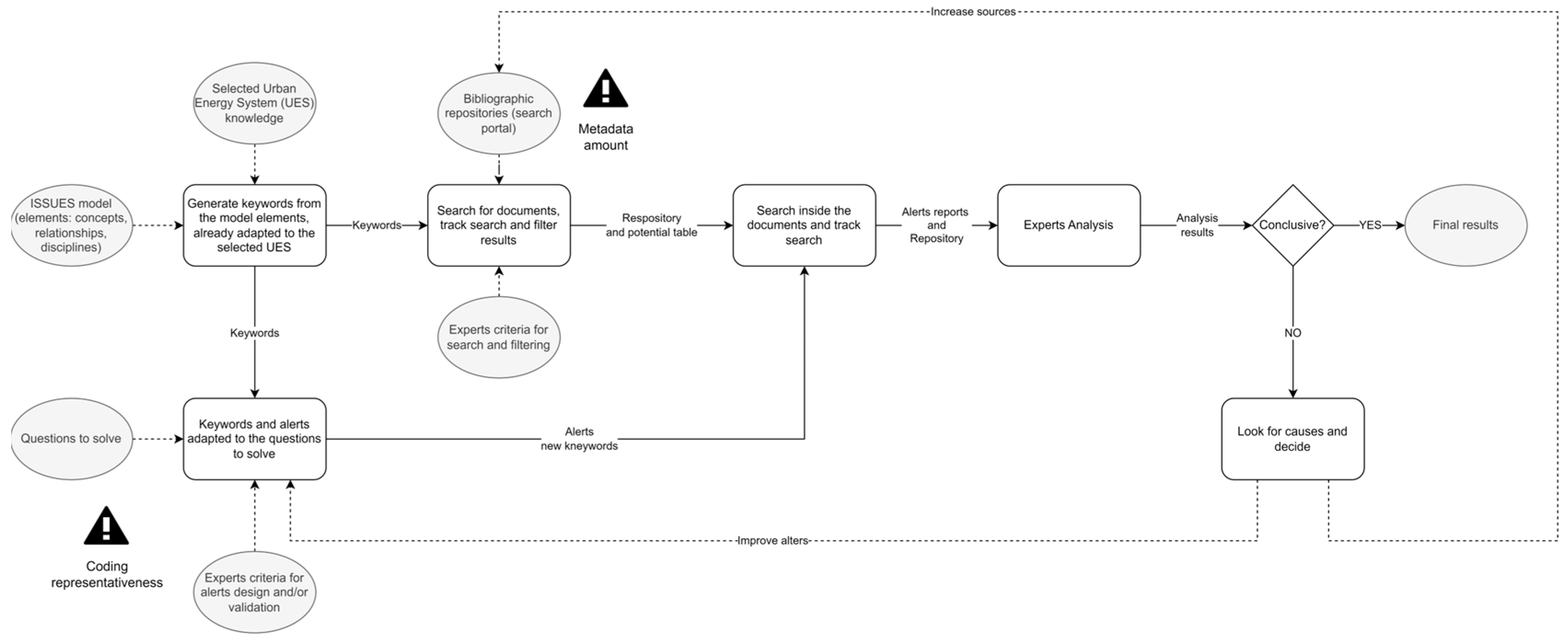
The authors use a process for searching for information from metadata-indexed documents in science portals (ScienceDirect) and subprocesses in order to use Natural Language Processing (NLP) like text mining, which is described in [25]. Text mining for text extraction saves time so that the number of documents is the maximum that the portal can provide with a low risk of loss [26]. Figure 2 represents the methodology graphically.
Figure 2.
Methodology representation.
Notice that some risk has been identified in the process map with exclamation marks, and the information inputs and outputs are mentioned. The relationship between activities implies a temporal constraint and information exchange, but other information exchanges are also represented.
2.7. Questions Using the Model
The 6-step process has the purpose of helping to answer some questions for the ISSUES model in order to demonstrate utility (see the red arrows in Figure 1):
- (Q1) Do Environmental Safety and Circular Economy relate to the Smart City and the Urban Energy System design? (This is by looking for if Environmental Safety is treated as a requirement of a Circular Economy to be more sustainable as required by the EU Taxonomy [27].).
- (Q2) Are Sustainability Advisors following or promoting Systems Engineering practices in the Smart City? (This is by looking for Systems Engineering tools related to the need to trace goals to establish correspondence while using different Sustainability frameworks like SDG and GRC.).
- (Q3) Have Systems Engineering practices potential for District Heating? (This is by looking for popular digitalization paradigms supported by systems engineering practices like digital twins that depend on technical interoperability involving asset management tools.).
- The selected questions are good examples of interdisciplinary research. They represent the use of 3 of the 15 ISSUES of model discipline interface relationships (in orange), so 20% of the relationships could be enough for a first validation.
2.8. Population of the Ontology
Let us assume that the number of documents is representative and that the answers to the questions are affirmative. In that case, we can presume that it is worth investing in more research and adding more bibliographic sources. Still, if there is not enough evidence, it is necessary to improve the information elements (keywords, textual alerts, etc.) in order to iterate.
2.8.1. Search Engine
As represented in the first task in Figure 2, a set of keywords is defined in the formed team based on the ISSUES model elements (concept or relationship) at two levels: the elements’ level and the three disciplines containing those elements.
- Keywords are used in the search portal as metadata, and for this demonstration, “smart city” and/not “district heating” were selected, since there is a lot of content about this topic in the search portal. The relationships chosen for the demonstration were just three of the ten represented in the ISSUES model.
- Other keywords content combined with the Boolean operators or not, as defined by the ISSUES model elements. The search portal imposes restrictions, so iteration is necessary to define simple but relevant words.
- A list of words corresponding to the internal domain of each ISSUES model element is generated for the further composition of textual alerts (or semantic alerts) in order to analyze the documents internally. These words are grouped in clusters.
2.8.2. Alerts’ Composition
After searching for documents in the search portal and composing a repository with non-repeated documents with interest, it is time to use a tool for analyzing documents internally and providing reports with the findings systematically, if there are any.
- The alerts are work products (and assets) designed to provide relevant information to answer the questions. A role that only suggests and asks for validation is called the knowledge manager, which is responsible for configuring the alerts.
- The default composition of an alert is a filtering cluster (group of keywords) corresponding to the subject of the questions and a closing cluster corresponding to the second subject or the object of the same question, considering that only questions about “smart city” and/or “district heating” are allowed.
- The advanced composition of an alert is the same filtering cluster and a textual pattern. This is a sequence of linked terms with syntactic and/or semantic meaning and the reverse pattern to create a pattern group. When the text activates patterns, the closing cluster’s result is unnecessary. For example, the pattern for Q1 will match with “safety measures have been considered for recycling heat pumps” or the reverse, “recycling processes consider safety measures to protect the environment”.
The terms, the relationships (including clusters), and the textual patterns are three levels of ontology, which can be published in a formal specification like OWL or RDF-SKOS, and which can be shared to promote interoperability between those interested in replicating and improving the model as well as looking for correspondence with other ontologies like the smart city’s ISO 21972.
2.9. The Expert Analysis
The expert analysis takes as input the alert reports and the documents, and with this information and their expertise, it can establish better answers to the common questions.
- To distribute the analysis, a summary with data about the potential of each document is given.
- As mentioned, there should be potential textual evidence. The knowledge manager must suggest changes and ask for validation from the experts, and this is also compatible with the use of systems engineering good practices like validation, verification, and risk management, as described in ISO 15288, but also with top-level ontologies described in ISO 21838 [28].
2.10. Publishing Results
Publishing results is the last step. Sharing results with the technical and scientific community allows for the validation of the results with more experts and more points of view. Sustainability must be based on good science, even though tailoring the ISSUES model to a specific site requires more context and resources. Investing too much in refining the model may be unnecessary, but in case it is, knowledge reuse due to the described digitalization process allows us to do it quickly and affordably.
In some way or other, we are just helping the practitioners in the disciplines to join efforts to avoid the white sheet syndrome, as we all need to progress quickly due to the global challenges that we all face.
3. Results
The main results of this interdisciplinary study are the ontology (in the form of tables after conduction iteration), the bibliographic references (where textual evidence is found), and the statistics regarding the effectiveness of the search according to the opinions of the experts.
Table 1 and Table 2 summarize the ontology elements that are used for the demonstration after one iteration for the metadata, the minor changes of the clusters derived from the model concepts, and the textual alerts. Table 3 summarizes the bibliographic references found and an expert judgement about each reference in order to help to answer the questions given in Section 2.7.
Table 1.
ISSUES model (ontology elements according to RSHP).
Table 2.
Questions and alerts (ontology knowledge assets according to RSHP).
Table 3.
Questions and model utility validation. Notation: R = relevant; I = interesting but not necessarily relevant; IR = irrelevant.
Note that the “Type of Element” column in Table 1 refers to the ISSUES model element (concept or relationship), and that the “Filter”, “Context,” and “Patterns” columns in Table 2 refer to the model relationships.
Note that for the patterns, the symbols “+” and “|” are the AND and the OR semantic conditions, respectively, and that the terms are shown in a normalized form of almost any morphological variation that is supported by the Natural Language Processing tool.
Note, too, that not all of the relationships or the elements have been included in the ontology, as only a useful selection are included to answer the questions.
Using ScienceDirect as the search portal, 121 technical articles were found. After removing the repeated results, 24 results were found, and 23 of them were accessible. For this, one minor and quick iteration of the metadata and the keywords was necessary.
With a previous ontology that included the alerts, it was necessary to iterate on the alerts once for the Q1 and Q2 alerts in order to obtain at least one result per document and at least 5% of the total possible samples per question (two results).
The results after the expert analysis of the work contributed to answering Q3 and Q2 affirmatively, but not Q1, just by counting only the “Rs” for each question. In the case of Q2, the effectiveness of the whole process was 50%, and it was 28% for Q3.
4. Discussion
Regarding ISSUES model innovation, the things mentioned in Section 2.3 was verified, since Table 1 included the search of three relationships of the ISSUES model just for smart cities and not for district heating, and the result provided no other similar study currently, despite the fact that interdisciplinary research is inherent to the design of smart cities.
Regarding the implications and the validity of the results obtained, this is time-dependent given that new publications could cover some of the gaps in the future, and there could also be more literature in non-scientific publications that should be considered. Despite this, the results obtained define the model utility because the experts’ knowledge was used for searching “documents” and defining “ways of answering” the questions for a specific urban energy system in smart cities.
An improvement of the alerts is needed to attend to Q1, and an increase in the documentary sources could contribute to it, but this would be necessary in order to extend the analysis to non-academic documents, as previously mentioned.
Regarding data issues, the more experts and dialogue there are, the more populated the alerts related to questions will be, and, obviously, the more results will thereby be found. There is a compromise between keeping the model visual or expanding it that the ontology management can solve by including new relationships between the model elements and providing new views, too.
5. Conclusions
The first conclusion of this work is that there is little evidence that environmental safety is related to the circular economy in the smart city energy design or its energy models according to the accessible literature. Currently, environmental safety is part of the environmental assessments developed and maintained by sustainability advisors, and a district heating with biomass from forest management and/or biogas or heat from urban waste management plants or datacenters that make a city smarter are good examples of the circular economy being applied to sustainability. The potential lack of knowledge about this relationship should be attended in the educational system of future engineers, as suggested by the Spanish Engineering Observatory [29].
The second conclusion is that sustainability advisors are following systems engineering practices for smart cities, perhaps not in a standardized way but in their professional practice. The number of sustainably standards, metrics, and goals to be verified are close to systems engineering validation and verification (IV&V) activities for which traceability is mandatory. This justifies the efforts to involve this important role in technical and managerial processes, which are well described by INCOSE.
The third conclusion is that district heating, a kind of urban energy system with the capability of decarbonizing the urban heat and cooling demand, has an important potential to use systems engineering practices, including technical interoperability, in their challenge for a more secure/safe, affordable, and clean system, but, nevertheless, explicit interoperability requirements are necessary to contribute effectively to resilience at a minimum cost, such as, to take one example, by checking if harmonized data of public infrastructure has been used during engineering.
The ISSUES model has demonstrated utility in providing relevant information to the experts, with 50% effectiveness in helping to answer three questions (not less than 28% per question). The model can save time for the experts, and it is ready to enroll more interested experts and stakeholders on continuous model construction, utility validation, and application in real projects.
Our next suggested step is to activate collaborative vocabulary enrichment and control activities and to include quality assurance automation for some manual tasks in order to be ready to extend the utility validation with more relationships and more document sources that correspond to a second UES. After that, it would be possible to transfer the model to open ontology formats in RDF-SKOS or OWL. More literature should also be reviewed about interdisciplinary research for model construction after this initializing stage. Using the ISSUES model in another UES, such as photovoltaics and heat pumps in buildings, can also be considered in the next step.
Author Contributions
Conceptualization, R.P.; investigation, R.P., A.F. and L.L.-C.; methodology, R.P.; supervision, A.F. and L.L.-C.; validation, A.F. and L.L.-C.; writing—original draft, R.P.; writing—review and editing, A.F. and L.L.-C. All authors have read and agreed to the published version of the manuscript.
Funding
This research received no external funding.
Informed Consent Statement
Informed consent was obtained from all subjects involved in the study.
Data Availability Statement
Not applicable.
Acknowledgments
The authors would like to thank The Reuse Company (Álvaro Aranda and Miguel Téllez) for training us in the use of SES ENGINEERING Studio’s RISK&ALERTS and KM-KNOWLEDGE Manager capabilities, and EIT CLIMATE KIC for providing NetZeroCities context. The authors would also like to thank Antonio Lecuona for showing us the importance of solar goods for Development Aid and Environmental Engineering lessons.
Conflicts of Interest
The authors declare no conflict of interest.
References
- EEA. Air Pollution: How It Affects Our Health. Available online: https://www.eea.europa.eu/themes/air/health-impacts-of-air-pollution (accessed on 29 October 2022).
- CE. Zero Pollution Action Plan. Available online: https://environment.ec.europa.eu/strategy/zero-pollution-action-plan_en (accessed on 12 May 2021).
- GovUK. Fine Particulate Air Pollution (PM2.5) Setting Targets. Available online: https://www.gov.uk/government/publications/fine-particulate-air-pollution-pm25-setting-targets (accessed on 29 October 2022).
- IEA. World Energy Outlook 2022. Available online: https://www.iea.org/reports/world-energy-outlook-2022 (accessed on 29 October 2022).
- ECom. Delivering the European Green Deal. Available online: https://climate.ec.europa.eu/eu-action/european-green-deal/delivering-european-green-deal_en (accessed on 3 January 2022).
- Loumakis, G.; Wood, B.M.; Burek, S. A review of solar thermal applications using polymer materials. In Proceedings of the ATINER’s Conference Paper Series, Athens, Greece, 14–17 May 2012. [Google Scholar]
- Neumann, A. Cocinas Solares: Fundamentos Y Aplicaciones: Herramientas de Lucha Contra la Pobreza Energética; Marcombo: Madrid, Spain, 2016. [Google Scholar]
- IPCC. Contribution of Working Groups I, II and III to the Sixth Assessment Report of the Intergovernmental Panel on Climate Change. Synth. Rep. 2023. [Google Scholar] [CrossRef]
- ItdUPM. Plataforma Ciudades. Available online: https://itd.upm.es/plataforma-ciudades/ (accessed on 29 October 2022).
- Climate-KIC. Our organization. Available online: https://www.climate-kic.org/who-we-are/our-organisation/ (accessed on 29 October 2022).
- Consortia, N. NetZeroCities. Available online: https://netzerocities.eu/ (accessed on 5 December 2022).
- European Commission. Proposal for a Directive on Corporate Sustainability due Diligence and Annex; CE: Brussels, Belgium, 2022.
- UNECE. U4SSC: Guidelines on Tools and Mechanisms to Finance Smart Sustainable Cities Projects; UNECE: Geneve, Switzerland, 2022. [Google Scholar]
- AMR. District Heating and Cooling Market. Available online: https://www.adroitmarketresearch.com/industry-reports/district-heating-and-cooling-market (accessed on 4 December 2021).
- EIF4SCC. Shaping Europe’s Digital Future. Available online: https://digital-strategy.ec.europa.eu/en/news/proposal-european-interoperability-framework-smart-cities-and-communities-eif4scc (accessed on 29 October 2022).
- Smart Cities Initiative. Available online: https://www.incose.org/2021-redesign/working-groups-v1/smart-cities (accessed on 29 October 2022).
- Fraga, A.; Llorens, J.; Génova, G. Towards a Methodology for Knowledge Reuse Based on Semantic Repositories. Inf. Syst. Front. 2019, 21, 5–25. [Google Scholar] [CrossRef]
- Guarino, N.; Musen, M. Applied ontology: The next decade begins. Appl. Ontol. 2015, 10, 1–4. [Google Scholar] [CrossRef]
- Llorens, J.; Morato, J.; Génova, G. RSHP: An information representation model based on relationships. In Studies in Fuzziness and Soft Computing; Springer: Cham, Switzerland, 2004. [Google Scholar]
- Fazli, H.; Farooq, S.; Yang, C.; Wæhrens, B. Proactive and Reactive Approaches towards Sustainable Practices in Manufacturing Companies: Emerging Economies Perspective. Sustainability 2023, 15, 12796. [Google Scholar]
- Fridgeirsson, T.; Ingason, H.; Onjala, J. Innovation, Awareness and Readiness for Climate Action in the Energy Sector of an Emerging Economy: The Case of Kenya. Sustainability 2023, 15, 12769. [Google Scholar] [CrossRef]
- Larrañeta, J.J. Reflexiones Sobre Una Nueva Gobernanza Y Gestión de Riesgos Para la Seguridad. 2022. Available online: https://www.seguritecnia.es/tecnologias-y-servicios/seguridad-corporativa-integral/reflexiones-sobre-una-nueva-gobernanza-y-gestion-de-riesgos-para-la-seguridad_20220624.html (accessed on 29 October 2022).
- IDAE. Documentos. Available online: https://www.idae.es/uploads/documentos/documentos_Documentacion_Basica_Residencial_Unido_c93da537.pdf (accessed on 29 October 2022).
- Eurostat. Energy Statistics-an Overview. Available online: https://ec.europa.eu/eurostat/statistics-explained/index.php?title=Energy_statistics_-_an_overview#Final_energy_consumption (accessed on 29 October 2022).
- Gaikwad, S.V.; Chaugule, A.; Patil, P. Text Mining Methods and Techniques. Int. J. Comput. Appl. 2014, 85, 42–45. [Google Scholar] [CrossRef]
- O’mara-Eves, A.; Thomas, J.; McNaught, J.; Miwa, M.; Ananiadou, S. Using text mining for study identification in systematic reviews: A systematic review of current approaches. Syst. Rev. 2015, 4, 5. [Google Scholar] [CrossRef] [PubMed]
- European Commission. EU Taxonomy for Sustainable Activities. Finance, 22 June 2020. Available online: https://finance.ec.europa.eu/sustainable-finance/tools-and-standards/eu-taxonomy-sustainable-activities_en (accessed on 4 December 2022).
- ISO. Iso.Org. Available online: https://www.iso.org/standard/74572.html (accessed on 3 January 2022).
- Observatorio de la Ingeniería de España. Available online: http://www.observatorioingenieria.es/uploads/1/2/5/9/125943317/estudio_observatorio_de_la_ingenieri%CC%81a_de_espan%CC%83a__2_.pdf (accessed on 3 January 2022).
Disclaimer/Publisher’s Note: The statements, opinions and data contained in all publications are solely those of the individual author(s) and contributor(s) and not of MDPI and/or the editor(s). MDPI and/or the editor(s) disclaim responsibility for any injury to people or property resulting from any ideas, methods, instructions or products referred to in the content. |
© 2023 by the authors. Licensee MDPI, Basel, Switzerland. This article is an open access article distributed under the terms and conditions of the Creative Commons Attribution (CC BY) license (https://creativecommons.org/licenses/by/4.0/).

