The Technology Acceptance on AR Memorable Tourism Experience—The Empirical Evidence from China
Abstract
:1. Introduction
2. Theoretical Background
2.1. Augmented Reality in Tourism
2.2. Memorable Tourism Experience (MTE)
2.3. Technology Acceptance Model (TAM) and AR tourism
3. Model Development and Hypotheses
3.1. The Antecedents of AR Memorable Tourism Experience in TAM
3.2. The Consequences of AR Memorable Tourism Experience in TAM
4. Methodology
4.1. Research Site and AR App Design
4.2. Measurement Scales and Questionnaire Design
4.3. Data Collection and Sample Characteristics
5. Data Analysis and Results
5.1. Measurement Model Test
5.2. Structural Model and Hypothesis Testing
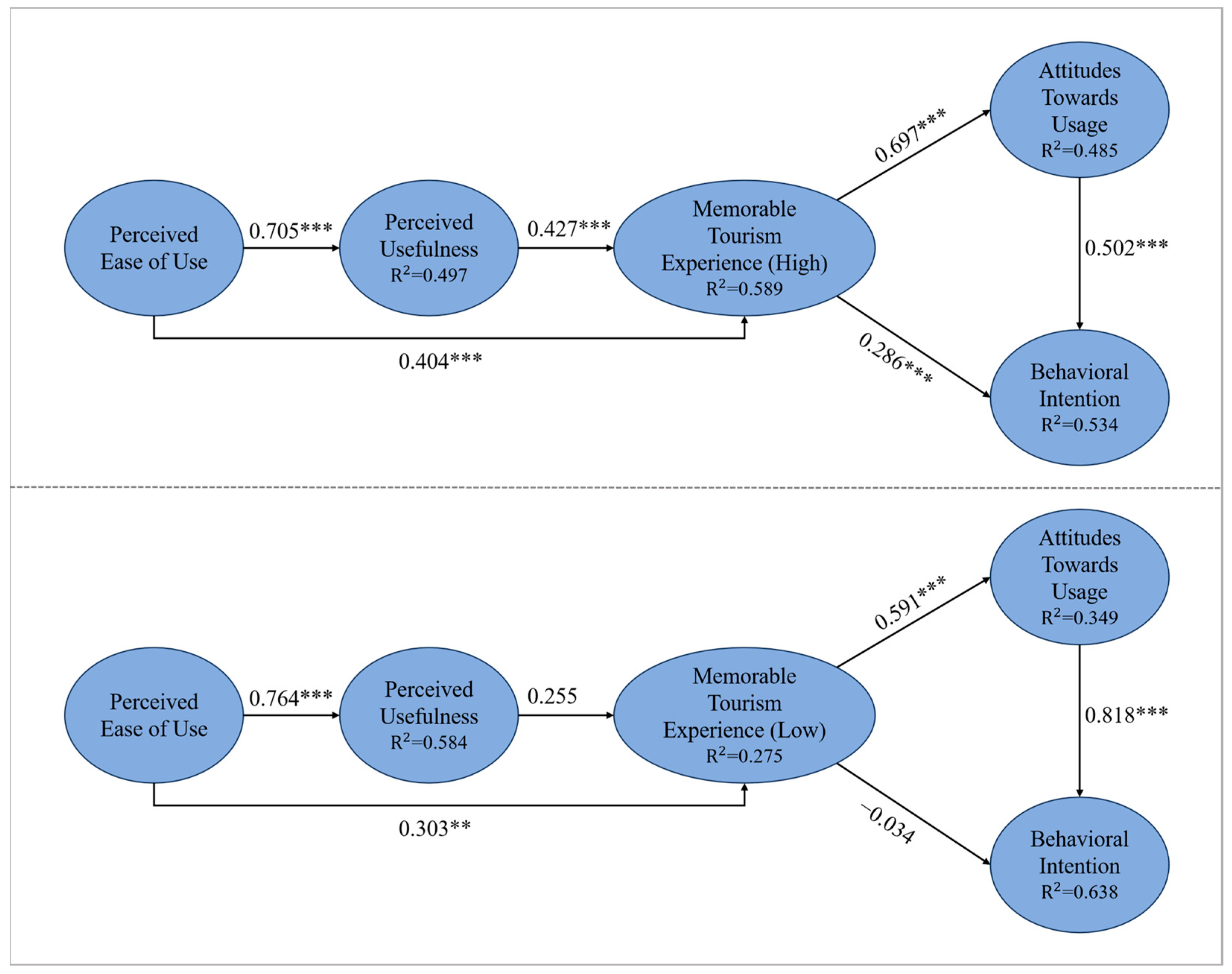
5.3. TAM’s Influence on High- and Low-MTE Groups
6. Discussion
6.1. Theoretical Implications
6.2. Management Implications
7. Conclusions
Author Contributions
Funding
Institutional Review Board Statement
Informed Consent Statement
Data Availability Statement
Acknowledgments
Conflicts of Interest
References
- Kounavis, C.D.; Kasimati, A.E.; Zamani, E.D. Enhancing the tourism experience through mobile augmented reality: Challenges and prospects. Int. J. Eng. Bus. Manag. 2012, 4, 10. [Google Scholar] [CrossRef]
- Bec, A.; Moyle, B.; Timms, K.; Schaffer, V.; Skavronskaya, L.; Little, C. Management of immersive heritage tourism experiences: A conceptual model. Tour. Manag. 2019, 72, 117–140. [Google Scholar] [CrossRef]
- Tom Dieck, M.C.; Jung, T.H. Value of augmented reality at cultural heritage sites: A stakeholder approach. J. Destin. Mark. Manag. 2017, 6, 110–117. [Google Scholar] [CrossRef]
- Jansson, A. Spatial phantasmagoria: The mediatization of tourism experience. Eur. J. Commun. 2002, 17, 429–443. [Google Scholar] [CrossRef]
- Wang, D.; Park, S.; Fesenmaier, D.R. The Role of Smartphones in Mediating the Touristic Experience. J. Travel Res. 2012, 51, 17. [Google Scholar] [CrossRef]
- Cranmer, E.E.; Tom Dieck, M.C.; Fountoulaki, P. Exploring the value of augmented reality for tourism. Tour. Manag. Perspect. 2020, 35, 100672. [Google Scholar] [CrossRef]
- Tsai, S. Augmented reality enhancing place satisfaction for heritage tourism marketing. Curr. Issues Tour. 2020, 23, 1078–1083. [Google Scholar] [CrossRef]
- Dieck, M.C.T.; Jung, T. A theoretical model of mobile augmented reality acceptance in urban heritage tourism. Curr. Issues Tour. 2018, 21, 154–174. [Google Scholar] [CrossRef]
- Wu, S.; Chiu, C.; Chen, Y. The influences of innovative technological introduction on interpretive experiences of exhibition: A discussion on the intention to use augmented reality. Asia Pac. J. Tour. Res. 2020, 25, 662–677. [Google Scholar] [CrossRef]
- Chung, N.; Tyan, I.; Han, H. Enhancing the smart tourism experience through geotag. Inf. Syst. Front. 2017, 19, 731–742. [Google Scholar] [CrossRef]
- Jiang, S.; Moyle, B.; Yung, R.; Tao, L.; Scott, N. Augmented reality and the enhancement of memorable tourism experiences at heritage sites. Curr. Issues Tour. 2023, 26, 242–257. [Google Scholar] [CrossRef]
- Obeidy, W.K.; Arshad, H.; Huang, J.Y. An acceptance model for smart glasses based tourism augmented reality. AIP Conf. Proc. 2017, 1891, 020080. [Google Scholar]
- Shin, H.H.; Jeong, M. Travelers’ motivations to adopt augmented reality (AR) applications in a tourism destination. J. Hosp. Tour. Technol. 2021, 12, 389–405. [Google Scholar] [CrossRef]
- Palos-Sanchez, P.; Saura, J.R.; Correia, M.B. Do tourism applications’ quality and user experience influence its acceptance by tourists? Rev. Manag. Sci. 2021, 15, 1205–1241. [Google Scholar] [CrossRef]
- Li, X.; Chen, C.; Kang, X.; Kang, J. Research on relevant dimensions of tourism experience of intangible cultural heritage lantern festival: Integrating generic learning outcomes with the technology acceptance model. Front. Psychol. 2022, 13, 943277. [Google Scholar] [CrossRef]
- Kim, J.; Ritchie, J.B.; McCormick, B. Development of a scale to measure memorable tourism experiences. J. Travel Res. 2012, 51, 12–25. [Google Scholar] [CrossRef]
- Sthapit, E.; Coudounaris, D.N. Memorable tourism experiences: Antecedents and outcomes. Scand. J. Hosp. Tour. 2018, 18, 72–94. [Google Scholar] [CrossRef]
- Ye, S.; Wei, W.; Wen, J.; Ying, T.; Tan, X. Creating memorable experience in rural tourism: A comparison between domestic and outbound tourists. J. Travel Res. 2021, 60, 1527–1542. [Google Scholar] [CrossRef]
- Han, S.; Yoon, J.; Kwon, J. Impact of experiential value of augmented reality: The context of heritage tourism. Sustainability 2021, 13, 4147. [Google Scholar] [CrossRef]
- Tom Dieck, M.C.; Jung, T.; Rauschnabel, P. Determining visitor engagement through augmented reality at science festivals: An experience economy perspective. Comput. Hum. Behav. 2018, 82, 44–53. [Google Scholar] [CrossRef]
- Mohanty, P.; Hassan, A.; Ekis, E. Augmented reality for relaunching tourism post-COVID-19: Socially distant, virtually connected. Worldw. Hosp. Tour. Themes 2020, 12, 753–760. [Google Scholar] [CrossRef]
- Tom Dieck, M.C.; Jung, T.H.; Tom Dieck, D. Enhancing art gallery visitors’ learning experience using wearable augmented reality: Generic learning outcomes perspective. Curr. Issues Tour. 2018, 21, 2014–2034. [Google Scholar] [CrossRef]
- He, Z.; Wu, L.; Li, X.R. When art meets tech: The role of augmented reality in enhancing museum experiences and purchase intentions. Tour. Manag. 2018, 68, 127–139. [Google Scholar] [CrossRef]
- Jung, T.; Tom Dieck, M.C.; Lee, H.; Chung, N. Moderating role of long-term orientation on augmented reality adoption. Int. J. Hum.–Comput. Interact. 2020, 36, 239–250. [Google Scholar] [CrossRef]
- Xu, L.; Zhao, S.; Chen, Q.; Cui, N.; He, J. When historically cultural and creative products meet AR: The effect of augmented reality–based product display on consumers’ product evaluation. Nankai Bus. Rev. Int. 2023, 14, 161–176. [Google Scholar] [CrossRef]
- Litvak, E.; Kuflik, T. Enhancing cultural heritage outdoor experience with augmented-reality smart glasses. Pers. Ubiquitous Comput. 2020, 24, 873–886. [Google Scholar] [CrossRef]
- Carmigniani, J.; Furht, B.; Anisetti, M.; Ceravolo, P.; Damiani, E.; Ivkovic, M. Augmented reality technologies, systems and applications. Multimed. Tools Appl. 2011, 51, 341–377. [Google Scholar] [CrossRef]
- Sung, E.C. The effects of augmented reality mobile app advertising: Viral marketing via shared social experience. J. Bus. Res. 2021, 122, 75–87. [Google Scholar] [CrossRef]
- Aluri, A. Mobile augmented reality (MAR) game as a travel guide: Insights from Pokemon GO. J. Hosp. Tour. Technol. 2017, 8, 55–72. [Google Scholar] [CrossRef]
- Loureiro, S.M.C.; Guerreiro, J.; Ali, F. 20 years of research on virtual reality and augmented reality in tourism context: A text-mining approach. Tour. Manag. 2020, 77, 104028. [Google Scholar] [CrossRef]
- Tussyadiah, I.P.; Jung, T.H.; Tom Dieck, M.C. Embodiment of wearable augmented reality technology in tourism experiences. J. Travel Res. 2018, 57, 597–611. [Google Scholar] [CrossRef]
- Park, S.; Stangl, B. Augmented reality experiences and sensation seeking. Tour. Manag. 2020, 77, 104023. [Google Scholar] [CrossRef]
- Orus, C.; Ibanez-Sanchez, S.; Flavian, C. Enhancing the customer experience with virtual and augmented reality: The impact of content and device type. Int. J. Hosp. Manag. 2021, 98, 103019. [Google Scholar] [CrossRef]
- Tsang, S.; Kuo, C.; Hu, T.; Wang, W. Exploring impacts of AR on group package tours: Destination image, perceived certainty, and experiential value. J. Vacat. Mark. 2023, 29, 84–102. [Google Scholar] [CrossRef]
- Han, D.; tom Dieck, M.C.; Jung, T. User experience model for augmented reality applications in urban heritage tourism. J. Herit. Tour. 2018, 13, 46–61. [Google Scholar] [CrossRef]
- Boboc, R.G.; Bautu, E.; Girbacia, F.; Popovici, N.; Popovici, D. Augmented Reality in Cultural Heritage: An Overview of the Last Decade of Applications. Appl. Sci. 2022, 12, 9859. [Google Scholar] [CrossRef]
- Huang, T. Restorative experiences and online tourists’ willingness to pay a price premium in an augmented reality environment. J. Retail. Consum. Serv. 2021, 58, 102256. [Google Scholar] [CrossRef]
- Bird, J.M.; Smart, P.A.; Harris, D.J.; Phillips, L.A.; Giannachi, G.; Vine, S.J. A Magic Leap in Tourism: Intended and Realized Experience of Head-Mounted Augmented Reality in a Museum Context. J. Travel Res. 2022, 62, 678155569. [Google Scholar] [CrossRef]
- Zhu, C.; Io, M.; Ngan, H.F.B.; Peralta, R.L. Understanding augmented reality marketing in world cultural heritage site, the lens of authenticity perspective. J. Vacat. Mark. 2023, 29, 242–255. [Google Scholar] [CrossRef]
- Chung, N.; Lee, H.; Kim, J.; Koo, C. The Role of Augmented Reality for Experience-Influenced Environments: The Case of Cultural Heritage Tourism in Korea. J. Travel Res. 2018, 57, 627–643. [Google Scholar] [CrossRef]
- Jung, T.H.; Lee, H.; Chung, N.; Tom Dieck, M.C. Cross—cultural differences in adopting mobile augmented reality at cultural heritage tourism sites. Int. J. Contemp. Hosp. Manag. 2018, 30, 1621–1645. [Google Scholar] [CrossRef]
- Santoso, H.B.; Wang, J.; Windasari, N.A. Impact of multisensory extended reality on tourism experience journey. J. Hosp. Tour. Technol. 2022, 13, 356–385. [Google Scholar] [CrossRef]
- Rodrigues, J.M.; Ramos, C.M.; Pereira, J.A.; Sardo, J.D.; Cardoso, P.J. Mobile five senses augmented reality system: Technology acceptance study. IEEE Access 2019, 7, 163022–163033. [Google Scholar] [CrossRef]
- Yu, J.; Kim, S.; Hailu, T.B.; Park, J.; Han, H. The effects of virtual reality (VR) and augmented reality (AR) on senior tourists’ experiential quality, perceived advantages, perceived enjoyment, and reuse intention. Curr. Issues Tour. 2023, 1–15. [Google Scholar] [CrossRef]
- McCall, R.; Wetzel, R.; Löschner, J.; Braun, A. Using presence to evaluate an augmented reality location aware game. Pers. Ubiquitous Comput. 2011, 15, 25–35. [Google Scholar] [CrossRef]
- Akcayir, M.; Akcayir, G. Advantages and challenges associated with augmented reality crossMark for education: A systematic review of the literature. Educ. Res. Rev. 2017, 20, 1–11. [Google Scholar] [CrossRef]
- Yung, R.; Khoo-Lattimore, C. New realities: A systematic literature review on virtual reality and augmented reality in tourism research. Curr. Issues Tour. 2019, 22, 2056–2081. [Google Scholar] [CrossRef]
- Chandralal, L.; Rindfleish, J.; Valenzuela, F. An Application of Travel Blog Narratives to Explore Memorable Tourism Experiences. Asia Pac. J. Tour. Res. 2015, 20, 680–693. [Google Scholar] [CrossRef]
- Servidio, R.; Ruffolo, I. Exploring the relationship between emotions and memorable tourism experiences through narratives. Tour. Manag. Perspect. 2016, 20, 151–160. [Google Scholar] [CrossRef]
- Barbieri, C.; Henderson, K.A.; Santos, C.A. Exploring memorable surfing trips. Ann. Tour. Res. 2014, 48, 277–280. [Google Scholar] [CrossRef]
- Kim, J. Destination attributes affecting negative memory: Scale development and validation. J. Travel Res. 2022, 61, 331–345. [Google Scholar] [CrossRef]
- Azis, N.; Amin, M.; Chan, S.; Aprilia, C. How smart tourism technologies affect tourist destination loyalty. J. Hosp. Tour. Technol. 2020, 11, 603–625. [Google Scholar] [CrossRef]
- Kim, J.; Jang, S.S. Memory Retrieval of Cultural Event Experiences: Examining Internal and External Influences. J. Travel Res. 2016, 55, 322–339. [Google Scholar] [CrossRef]
- Kim, Y.; Ribeiro, M.A.; Li, G. Tourism memory characteristics scale: Development and validation. J. Travel Res. 2022, 61, 1308–1326. [Google Scholar] [CrossRef]
- Kim, J. The antecedents of memorable tourism experiences: The development of a scale to measure the destination attributes associated with memorable experiences. Tour. Manag. 2014, 44, 34–45. [Google Scholar] [CrossRef]
- Wei, C.; Zhao, W.; Zhang, C.; Huang, K. Psychological factors affecting memorable tourism experiences. Asia Pac. J. Tour. Res. 2019, 24, 619–632. [Google Scholar] [CrossRef]
- Stone, M.J.; Migacz, S.; Sthapit, E. Connections between culinary tourism experiences and memory. J. Hosp. Tour. Res. 2022, 46, 797–807. [Google Scholar] [CrossRef]
- Kim, J. The Impact of Memorable Tourism Experiences on Loyalty Behaviors: The Mediating Effects of Destination Image and Satisfaction. J. Travel Res. 2018, 57, 856–870. [Google Scholar] [CrossRef]
- Rasoolimanesh, S.M.; Seyfi, S.; Hall, C.M.; Hatamifar, P. Understanding memorable tourism experiences and behavioural intentions of heritage tourists. J. Destin. Mark. Manag. 2021, 21, 100621. [Google Scholar] [CrossRef]
- Rasoolimanesh, S.M.; Seyfi, S.; Rather, R.A.; Hall, C.M. Investigating the mediating role of visitor satisfaction in the relationship between memorable tourism experiences and behavioral intentions in heritage tourism context. Tour. Rev. 2022, 77, 23. [Google Scholar] [CrossRef]
- Tung, V.W.S.; Ritchie, J.R.B. Exploring The Essence of Memorable Tourism Experiences. Ann. Tour. Res. 2011, 38, 1367–1386. [Google Scholar] [CrossRef]
- Peng, J.; Yang, X.; Fu, S.; Huan, T.T. Exploring the influence of tourists’ happiness on revisit intention in the context of Traditional Chinese Medicine cultural tourism. Tour. Manag. 2023, 94, 104647. [Google Scholar] [CrossRef]
- Hosseini, S.; Cortes-Macías, R.; Almeida-García, F. Extending the memorable tourism experience construct: An investigation of tourists’ memorable dark experiences. J. Vacat. Mark. 2022, 1322964746. [Google Scholar] [CrossRef]
- Stone, M.J.; Soulard, J.; Migacz, S.; Wolf, E. Elements of Memorable Food, Drink, and Culinary Tourism Experiences. J. Travel Res. 2018, 57, 1121–1132. [Google Scholar] [CrossRef]
- Ghanem, M.; Shaaban, K. Determinants of memorable sightseeing bus-tour experiences: Identifying and evaluating destination related attributes. Tour. Hosp. Res. 2022, 22, 209–225. [Google Scholar] [CrossRef]
- Yang, X.; Zhang, L. Smart tourism technologies towards memorable experiences for museum visitors. Tour. Rev. 2022, 77, 1009–1023. [Google Scholar] [CrossRef]
- Chang, S. Can smart tourism technology enhance destination image? The case of the 2018 Taichung World Flora Exposition. J. Hosp. Tour. Technol. 2022, 13, 590–607. [Google Scholar] [CrossRef]
- Kim, H.; Koo, C.; Chung, N. The role of mobility apps in memorable tourism experiences of Korean tourists: Stress-coping theory perspective. J. Hosp. Tour. Manag. 2021, 49, 548–557. [Google Scholar] [CrossRef]
- Aldhaban, F. Exploring the adoption of Smartphone technology: Literature review. In 2012 Proceedings of PICMET’12: Technology Management for Emerging Technologies; Curran Associates: New York, NY, USA, 2012; pp. 2758–2770. [Google Scholar]
- Assaker, G. Age and gender differences in online travel reviews and user-generated-content (UGC) adoption: Extending the technology acceptance model (TAM) with credibility theory. J. Hosp. Mark. Manag. 2020, 29, 428–449. [Google Scholar] [CrossRef]
- Lee, L.Y. Hospitality Industry Web-Based Self-Service Technology Adoption Model: A Cross-Cultural Perspective. J. Hosp. Tour. Res. 2016, 40, 162–197. [Google Scholar] [CrossRef]
- Davis, F.D.; Bagozzi, R.P.; Warshaw, P.R. User acceptance of computer technology: A comparison of two theoretical models. Manag. Sci. 1989, 35, 982–1003. [Google Scholar] [CrossRef]
- Medeiros, M.; Ozturk, A.; Hancer, M.; Weinland, J.; Okumus, B. Understanding travel tracking mobile application usage: An integration of self determination theory and UTAUT2. Tour. Manag. Perspect. 2022, 42, 100949. [Google Scholar] [CrossRef]
- Kucukusta, D.; Law, R.; Besbes, A.; Legohérel, P. Re-examining perceived usefulness and ease of use in online booking: The case of Hong Kong online users. Int. J. Contemp. Hosp. Manag. 2015, 27, 185–198. [Google Scholar] [CrossRef]
- Ahmad, H.; Butt, A.; Muzaffar, A. Travel before you actually travel with augmented reality—Role of augmented reality in future destination. Curr. Issues Tour. 2022, 26, 2845–2862. [Google Scholar] [CrossRef]
- Özekici, Y.K.; Küçükergin, K.G. The role of COVID-19 anxiety and social contact within technology readiness and acceptance model for virtual reality. J. Vacat. Mark. 2022, 1322968556. [Google Scholar] [CrossRef]
- Kim, D.Y.; Park, J.; Morrison, A.M. A model of traveller acceptance of mobile technology. Int. J. Tour. Res. 2008, 10, 393–407. [Google Scholar] [CrossRef]
- Oh, J.C.; Yoon, S.J.; Chung, N. The role of technology readiness in consumers’ adoption of mobile internet services between South Korea and China. Int. J. Mob. Commun. 2014, 12, 229–248. [Google Scholar] [CrossRef]
- Huang, Y.C.; Backman, K.F.; Backman, S.J.; Chang, L.L. Exploring the implications of virtual reality technology in tourism marketing: An integrated research framework. Int. J. Tour. Res. 2016, 18, 116–128. [Google Scholar] [CrossRef]
- Huang, Y.; Chang, L.L.; Yu, C.; Chen, J. Examining an extended technology acceptance model with experience construct on hotel consumers’ adoption of mobile applications. J. Hosp. Mark. Manag. 2019, 28, 957–980. [Google Scholar] [CrossRef]
- El-Said, O.; Aziz, H. Virtual tours a means to an end: An analysis of virtual tours’ role in tourism recovery post COVID-19. J. Travel Res. 2022, 61, 528–548. [Google Scholar] [CrossRef]
- Filieri, R.; Acikgoz, F.; Ndou, V.; Dwivedi, Y. Is TripAdvisor still relevant? The influence of review credibility, review usefulness, and ease of use on consumers’ continuance intention. Int. J. Contemp. Hosp. Manag. 2021, 33, 199–223. [Google Scholar] [CrossRef]
- Huang, Y.; Backman, S.J.; Backman, K.F.; Moore, D. Exploring user acceptance of 3D virtual worlds in travel and tourism marketing. Tour. Manag. 2013, 36, 490–501. [Google Scholar] [CrossRef]
- Kim, M.J.; Kim, W.G.; Kim, J.M.; Kim, C. Does knowledge matter to seniors’ usage of mobile devices? Focusing on motivation and attachment. Int. J. Contemp. Hosp. Manag. 2016, 28, 1702–1727. [Google Scholar] [CrossRef]
- Dogra, N.; Adil, M. Should we or should we not? Examining travelers’ perceived privacy, perceived security and actual behavior in online travel purchases. J. Vacat. Mark. 2022, 1322955721. [Google Scholar] [CrossRef]
- Han, D.; Hou, H.C.; Wu, H.; Lai, J.H.K. Modelling Tourists‘ Acceptance of Hotel Experience-Enhancement Smart Technologies. Sustainability 2021, 13, 4462. [Google Scholar] [CrossRef]
- Karahanna, E.; Agarwal, R.; Angst, C.M. Reconceptualizing compatibility beliefs in technology acceptance research. MIS Q. 2006, 30, 781–804. [Google Scholar] [CrossRef]
- Venkatesh, V.; Davis, F.D. A theoretical extension of the technology acceptance model: Four longitudinal field studies. Manag. Sci. 2000, 46, 186–204. [Google Scholar] [CrossRef]
- Venkatesh, V.; Bala, H. Technology Acceptance Model 3 and a Research Agenda on Interventions. Decis. Sci. 2008, 39, 273–315. [Google Scholar] [CrossRef]
- Li, C.; Fang, Y.; Sukoco, B.M. Value proposition as a catalyst for innovative service experience: The case of smart-tourism destinations. Serv. Bus. 2021, 15, 281–308. [Google Scholar] [CrossRef]
- Li, Y.; Liang, J.; Huang, J.; Yang, M.; Li, R.; Bai, H. Would You Accept Virtual Tourism? The Impact of COVID-19 Risk Perception on Technology Acceptance from a Comparative Perspective. Sustainability 2022, 14, 12693. [Google Scholar] [CrossRef]
- Gohary, A.; Pourazizi, L.; Madani, F.; Chan, E.Y. Examining Iranian tourists’ memorable experiences on destination satisfaction and behavioral intentions. Curr. Issues Tour. 2020, 23, 131–136. [Google Scholar] [CrossRef]
- Pappas, N.; Michopoulou, E.; Farmaki, A.; Leivadiotaki, E. Chaordic destination image formulation through gastronomy perspectives: Evidence from Greece. Int. J. Contemp. Hosp. Manag. 2022, 34, 3459–3481. [Google Scholar] [CrossRef]
- Sharma, P.; Nayak, J.K. Understanding memorable tourism experiences as the determinants of tourists’ behaviour. Int. J. Tour. Res. 2019, 21, 504–518. [Google Scholar] [CrossRef]
- Wong, J.W.C.; Lai, I.K.W. Gaming and non-gaming memorable tourism experiences: How do they influence young and mature tourists’ behavioural intentions? J. Destin. Mark. Manag. 2021, 21, 100642. [Google Scholar] [CrossRef]
- Davis, F.D. Perceived usefulness, perceived ease of use, and user acceptance of information technology. MIS Q. 1989, 13, 319–340. [Google Scholar] [CrossRef]
- Hair, J.F., Jr.; Sarstedt, M.; Ringle, C.M.; Gudergan, S.P. Advanced Issues in Partial Least Squares Structural Equation Modeling; Sage publications: Thousand Oaks, CA, USA, 2017. [Google Scholar]
- Fornell, C.; Larcker, D.F. Evaluating structural equation models with unobservable variables and measurement error. J. Mark. Res. 1981, 18, 39–50. [Google Scholar] [CrossRef]
- Hair, J.F.; Risher, J.J.; Sarstedt, M.; Ringle, C.M. When to use and how to report the results of PLS-SEM. Eur. Bus. Rev. 2019, 31, 2–24. [Google Scholar] [CrossRef]
- Liu, Y.; Pu, B.; Guan, Z.; Yang, Q. Online customer experience and its relationship to repurchase intention: An empirical case of online travel agencies in China. Asia Pac. J. Tour. Res. 2016, 21, 1085–1099. [Google Scholar] [CrossRef]
- Mendes-Filho, L.; Mills, A.M.; Tan, F.B.; Milne, S. Empowering the traveler: An examination of the impact of user-generated content on travel planning. J. Travel Tour. Mark. 2018, 35, 425–436. [Google Scholar] [CrossRef]
- Wei, W.; Qi, R.; Zhang, L. Effects of virtual reality on theme park visitors’ experience and behaviors: A presence perspective. Tour. Manag. 2019, 71, 282–293. [Google Scholar] [CrossRef]
- Torabi, Z.; Shalbafian, A.A.; Allam, Z.; Ghaderi, Z.; Murgante, B.; Khavarian-Garmsir, A.R. Enhancing memorable experiences, tourist satisfaction, and revisit intention through smart tourism technologies. Sustainability 2022, 14, 2721. [Google Scholar] [CrossRef]
- Raimkulov, M.; Juraturgunov, H.; Ahn, Y. Destination Attractiveness and Memorable Travel Experiences in Silk Road Tourism in Uzbekistan. Sustainability 2021, 13, 2252. [Google Scholar] [CrossRef]
- Ng, S.I.; Lim, X.; Hall, C.M.; Tee, K.K.; Basha, N.K.; Ibrahim, W.S.N.B.; Naderi Koupaei, S. Time for Tea: Factors of Service Quality, Memorable Tourism Experience and Loyalty in Sustainable Tea Tourism Destination. Sustainability 2022, 14, 14327. [Google Scholar] [CrossRef]
- Obradović, S.; Stojanović, V.; Tešin, A.; Šećerov, I.; Pantelić, M.; Dolinaj, D. Memorable tourist experiences in national parks: Impacts on future intentions and environmentally responsible behavior. Sustainability 2022, 15, 547. [Google Scholar] [CrossRef]




| Characteristics | Percentage (N (%)) | Characteristics | Percentage (N (%)) |
|---|---|---|---|
| Age | Marital status | ||
| <20 | 7 (2.6) | Married with children | 103 (37.5) |
| 20–40 | 193 (70.0) | Married without children | 30 (10.9) |
| 40–60 | 61 (22.1) | Single | 117 (42.5) |
| >60 | 14 (5.2) | Other | 25 (9.1) |
| Gender | Education | ||
| Male | 112 (40.7) | High school | 15 (5.5) |
| Female | 163 (59.3) | College | 34 (12.5) |
| Residence | Bachelor’s | 158 (57.4) | |
| Beijing | 248 (90.2) | Master’s/PhD | 60 (21.7) |
| Other | 27 (9.8) | Others | 8 (2.9) |
| Occupation | Previous visits to this park | ||
| Management level | 24 (8.7) | None | 223 (81.1) |
| Business staff | 115 (41.8) | 2–5 visits | 44 (16.0) |
| Government and institute | 42 (15.3) | >5 visits | 8 (2.9) |
| Freelancer | 18 (6.5) | ||
| Students | 59 (21.5) | ||
| Homemaker | 6 (2.2) | ||
| Other | 11 (4) |
| Construct/Item | Mean | Loading | CR | AVE | α |
|---|---|---|---|---|---|
| PU (Perceived Usefulness) | 4.24 | 0.921 | 0.853 | 0.829 | |
| PU1-AR activities help me acquire information better about this park | 4.28 | 0.929 | |||
| PU2-AR activities enhanced my tourism experience in this park | 4.2 | 0.918 | |||
| PEOU (Perceived Ease of Use) | 4.225 | 0.938 | 0.883 | 0.867 | |
| PEOU1-very easy to use | 4.27 | 0.939 | |||
| PEOU2-I experienced the AR activities efficiently | 4.18 | 0.94 | |||
| ATU (Attitudes Towards Usage) | 4.175 | 0.961 | 0.925 | 0.919 | |
| ATU1-activities are very beneficial | 4.21 | 0.961 | |||
| ATU2-activities are very interesting | 4.14 | 0.963 | |||
| BI (Behavioral Intention) | 4.05 | —— | —— | —— | —— |
| BI-I’m happy to use this app when visiting this park | 4.05 | ||||
| MTE (Memorable Tourism Experience) | 4.09 | 0.971 | 0.789 | 0.966 | |
| MTE1-Exciting: I’m thrilled about having a new experience | 4.11 | 0.888 | |||
| MTE2-Hedonism: I really enjoyed this tourism experience | 4.09 | 0.92 | |||
| MTE3-Novelty: It was a unique experience | 4.11 | 0.867 | |||
| MTE4-local culture: I experienced the local features closely | 4.1 | 0.905 | |||
| MTE5-Refreshment: I feel liberated and refreshed | 4.1 | 0.925 | |||
| MTE6-Freedom: I enjoyed a sense of freedom | 4.07 | 0.902 | |||
| MTE7-Meaningfulness: I feel the experience is meaningful and I learned about myself | 3.99 | 0.863 | |||
| MTE8-Involvement: I visited a place that I really wanted to go to and enjoyed activities that I was really interested in | 4.07 | 0.862 | |||
| MTE9-Knowledge: The experience provided me with the chance of to explore and gain knowledge | 4.18 | 0.858 |
| Constructs | ATU | BI | MTE | PEOU | PU |
|---|---|---|---|---|---|
| ATU | 0.962 | ||||
| BI | 0.833 | 1 | |||
| MTE | 0.784 | 0.724 | 0.888 | ||
| PEOU | 0.814 | 0.723 | 0.752 | 0.94 | |
| PU | 0.782 | 0.71 | 0.731 | 0.811 | 0.924 |
| Hypotheses | Path Coefficient β | S.E. | T Value | p Value | Hypothesis Results |
|---|---|---|---|---|---|
| H1: PEOU→PU | 0.811 | 0.029 | 28.124 | 0.000 | supported |
| H2: PEOU→MTE | 0.464 | 0.068 | 6.824 | 0.000 | supported |
| H3: PU→MTE | 0.355 | 0.069 | 5.148 | 0.000 | supported |
| H4: MTE→ATU | 0.784 | 0.034 | 23.057 | 0.000 | supported |
| H5: MTE→BI | 0.184 | 0.064 | 2.865 | 0.004 | supported |
| H6: ATU→BI | 0.689 | 0.070 | 9.901 | 0.000 | supported |
| Effect | BootSE | BootLLCI | BootULCI | Ratio of Effect | |
|---|---|---|---|---|---|
| Indirect effect | 0.651 | 0.071 | 0.507 | 0.786 | 74.83% |
| Direct effect | 0.219 | 0.077 | 0.081 | 0.384 | 25.17% |
| Total effect | 0.870 | 0.052 | 0.765 | 0.973 |
Disclaimer/Publisher’s Note: The statements, opinions and data contained in all publications are solely those of the individual author(s) and contributor(s) and not of MDPI and/or the editor(s). MDPI and/or the editor(s) disclaim responsibility for any injury to people or property resulting from any ideas, methods, instructions or products referred to in the content. |
© 2023 by the authors. Licensee MDPI, Basel, Switzerland. This article is an open access article distributed under the terms and conditions of the Creative Commons Attribution (CC BY) license (https://creativecommons.org/licenses/by/4.0/).
Share and Cite
Li, S.; Jiang, S. The Technology Acceptance on AR Memorable Tourism Experience—The Empirical Evidence from China. Sustainability 2023, 15, 13349. https://doi.org/10.3390/su151813349
Li S, Jiang S. The Technology Acceptance on AR Memorable Tourism Experience—The Empirical Evidence from China. Sustainability. 2023; 15(18):13349. https://doi.org/10.3390/su151813349
Chicago/Turabian StyleLi, Shuxian, and Shan Jiang. 2023. "The Technology Acceptance on AR Memorable Tourism Experience—The Empirical Evidence from China" Sustainability 15, no. 18: 13349. https://doi.org/10.3390/su151813349
APA StyleLi, S., & Jiang, S. (2023). The Technology Acceptance on AR Memorable Tourism Experience—The Empirical Evidence from China. Sustainability, 15(18), 13349. https://doi.org/10.3390/su151813349

