The Nexus of Corporate Affinity for Technology and Firm Sustainable Performance in the Era of Digitalization: A Mediated Model
Abstract
1. Introduction
2. Literature Review
2.1. Resource-Based View (RBV) Theory
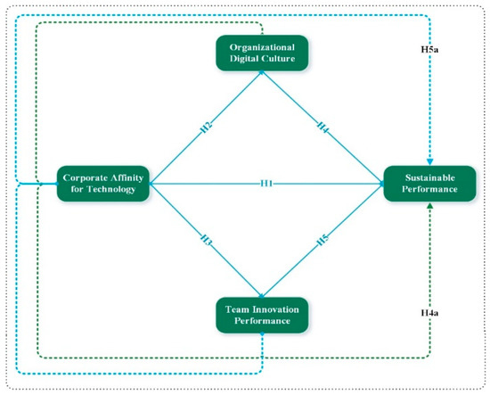
2.2. Corporate Affinity for Technology and Sustainable Performance
2.3. Corporate Affinity for Technology and Organizational Digital Culture
2.4. Corporate Affinity for Technology and Team Innovation Performance
2.5. Organizational Digital Culture and Sustainable Performance
2.6. The Mediating Role of Organizational Digital Culture
2.7. Team Innovation Performance and Sustainable Performance
2.8. The Mediating Role of Team Innovation Performance
3. Materials and Methods
3.1. Research Design, Population, and Sample Characteristics
3.2. Data Analysis Software
3.3. Study Measures
4. Study Results
5. Discussion
5.1. Study Implications and Contributions
5.2. Limitations and Future Avenues
6. Conclusions
Author Contributions
Funding
Institutional Review Board Statement
Informed Consent Statement
Data Availability Statement
Conflicts of Interest
References
- Raj, A.; Dwivedi, G.; Sharma, A.; de Sousa Jabbour, A.B.L.; Rajak, S. Barriers to the adoption of industry 4.0 technologies in the manufacturing sector: An inter-country comparative perspective. Int. J. Prod. Econ. 2020, 224, 107546. [Google Scholar] [CrossRef]
- Nayal, K.; Raut, R.D.; Yadav, V.S.; Priyadarshinee, P.; Narkhede, B.E. The impact of sustainable development strategy on sustainable supply chain firm performance in the digital transformation era. Bus. Strat. Environ. 2022, 31, 845–859. [Google Scholar] [CrossRef]
- Brenner, B.; Hartl, B. The perceived relationship between digitalization and ecological, economic, and social sustainability. J. Clean. Prod. 2021, 315, 128128. [Google Scholar] [CrossRef]
- Hizam-Hanafiah, M.; Soomro, M.A. The Situation of Technology Companies in Industry 4.0 and the Open Innovation. J. Open Innov. Technol. Mark. Complex. 2021, 7, 34. [Google Scholar] [CrossRef]
- Sony, M.; Naik, S. Key ingredients for evaluating Industry 4.0 readiness for organizations: A literature review. Benchmarking Int. J. 2019, 27, 2213–2232. [Google Scholar] [CrossRef]
- Lee, K.L.; Azmi, N.A.N.; Hanaysha, J.R.; Alzoubi, H.M.; Alshurideh, M.T. The effect of digital supply chain on organizational performance: An empirical study in Malaysia manufacturing industry. Uncertain Supply Chain Manag. 2022, 10, 495–510. [Google Scholar] [CrossRef]
- Skordoulis, M.; Ntanos, S.; Kyriakopoulos, G.L.; Arabatzis, G.; Galatsidas, S.; Chalikias, M. Environmental Innovation, Open Innovation Dynamics and Competitive Advantage of Medium and Large-Sized Firms. J. Open Innov. Technol. Mark. Complex. 2020, 6, 195. [Google Scholar] [CrossRef]
- Jordão, R.V.D.; Novas, J.C. Information and Knowledge Management, Intellectual Capital, and Sustainable Growth in Networked Small and Medium Enterprises. J. Knowl. Econ. 2023, 1–33. [Google Scholar] [CrossRef]
- Jordão, R.V.D.; Novas, J.; Gupta, V. The role of knowledge-based networks in the intellectual capital and organizational performance of small and medium-sized enterprises. Kybernetes 2020, 49, 116–140. [Google Scholar] [CrossRef]
- Jordão, R.V.D.; de Almeida, V.R.; Novas, J. Intellectual capital, sustainable economic and financial performance and value creation in emerging markets: The case of Brazil. Bottom Line 2022, 35, 1–22. [Google Scholar] [CrossRef]
- León, H.C.M.; Calvo-Amodio, J. Towards lean for sustainability: Understanding the interrelationships between lean and sustainability from a systems thinking perspective. J. Clean. Prod. 2017, 142, 4384–4402. [Google Scholar] [CrossRef]
- Núñez-Merino, M.; Maqueira-Marín, J.M.; Moyano-Fuentes, J.; Martínez-Jurado, P.J. Information and digital technologies of Industry 4.0 and Lean supply chain management: A systematic literature review. Int. J. Prod. Res. 2020, 58, 5034–5061. [Google Scholar] [CrossRef]
- Sarfraz, M.; Shah, S.G.M.; Fareed, Z.; Shahzad, F. Demonstrating the interconnection of hierarchical order disturbances in CEO succession with corporate social responsibility and environmental sustainability. Corp. Soc. Responsib. Environ. Manag. 2020, 27, 2956–2971. [Google Scholar] [CrossRef]
- Waheed, A.; Miao, X.; Waheed, S.; Ahmad, N.; Majeed, A. How New HRM Practices, Organizational Innovation, and Innovative Climate Affect the Innovation Performance in the IT Industry: A Moderated-Mediation Analysis. Sustainability 2019, 11, 621. [Google Scholar] [CrossRef]
- Segarra-Ciprés, M.; Escrig-Tena, A.; García-Juan, B. Employees’ proactive behavior and innovation performance. Eur. J. Innov. Manag. 2019, 22, 866–888. [Google Scholar] [CrossRef]
- Duerr, S.; Holotiuk, F.; Wagner, H.-T.; Beimborn, D.; Weitzel, T. What Is Digital Organizational Culture? Insights Explor. Case Stud. 2018, 1–10. [Google Scholar] [CrossRef]
- Grover, V.; Tseng, S.-L.; Pu, W. A theoretical perspective on organizational culture and digitalization. Inf. Manag. 2022, 59, 103639. [Google Scholar] [CrossRef]
- AlMulhim, A.F. Smart supply chain and firm performance: The role of digital technologies. Bus. Process. Manag. J. 2021, 27, 1353–1372. [Google Scholar] [CrossRef]
- Cho, B.; Ryoo, S.Y.; Kim, K.K. Interorganizational dependence, information transparency in interorganizational information systems, and supply chain performance. Eur. J. Inf. Syst. 2017, 26, 185–205. [Google Scholar] [CrossRef]
- Cuthbertson, R.W.; Furseth, P.I. Digital services and competitive advantage: Strengthening the links between RBV, KBV, and innovation. J. Bus. Res. 2022, 152, 168–176. [Google Scholar] [CrossRef]
- Sharma, A.; Jain, D.K. Development of Industry 4.0. In A Roadmap to Industry 4.0: Smart Production, Sharp Business and Sustainable Development; Springer: Cham, Switzerland, 2020; pp. 23–38. [Google Scholar] [CrossRef]
- Nayal, K.; Raut, R.; Jabbour, A.B.L.D.S.; Narkhede, B.E.; Gedam, V.V. Integrated technologies toward sustainable agriculture supply chains: Missing links. J. Enterp. Inf. Manag. 2021, 1–51. [Google Scholar] [CrossRef]
- Jaaron, A.A.M.; Backhouse, C.J. Fostering sustainable performance in services through systems thinking. Serv. Ind. J. 2019, 39, 1072–1098. [Google Scholar] [CrossRef]
- Li, L.; Ye, F.; Zhan, Y.; Kumar, A.; Schiavone, F.; Li, Y. Unraveling the performance puzzle of digitalization: Evidence from manufacturing firms. J. Bus. Res. 2022, 149, 54–64. [Google Scholar] [CrossRef]
- Zhang, S.; Sun, L.; Sun, Q.; Dong, H. Impact of novel information technology on IT alignment and sustainable supply chain performance: Evidence from Chinese manufacturing industry. J. Bus. Ind. Mark. 2022, 37, 461–473. [Google Scholar] [CrossRef]
- Hassan, M.G.; Akanmu, D.; Yusoff, R.Z. Technological Integration and Sustainable Performance in Manufacturing Firms. Int. J. Technol. 2018, 9, 1639. [Google Scholar] [CrossRef]
- Dubey, R.; Gunasekaran, A.; Childe, S.J. Big data analytics capability in supply chain agility. Manag. Decis. 2019, 57, 2092–2112. [Google Scholar] [CrossRef]
- Munim, Z.H.; Dushenko, M.; Jimenez, V.J.; Shakil, M.H.; Imset, M. Big data and artificial intelligence in the maritime industry: A bibliometric review and future research directions. Marit. Policy Manag. 2020, 47, 577–597. [Google Scholar] [CrossRef]
- Al-Mashhadani, A.F.S.; Qureshi, M.I.; Hishan, S.S.; Saad, M.S.M.; Vaicondam, Y.; Khan, N. Towards the Development of Digital Manufacturing Ecosystems for Sustainable Performance: Learning from the Past Two Decades of Research. Energies 2021, 14, 2945. [Google Scholar] [CrossRef]
- Frank, A.G.; Dalenogare, L.S.; Ayala, N.F. Industry 4.0 technologies: Implementation patterns in manufacturing companies. Int. J. Prod. Econ. 2019, 210, 15–26. [Google Scholar] [CrossRef]
- Khin, S.; Ho, T.C. Digital technology, digital capability and organizational performance. Int. J. Innov. Sci. 2019, 11, 177–195. [Google Scholar] [CrossRef]
- Müller, S.D.; Obwegeser, N.; Glud, J.V.; Johildarson, G. Digital Innovation and Organizational Culture: The Case of a Danish Media Company. Scand. J. Inf. Syst. 2019, 31, 1. [Google Scholar]
- Cichosz, M.; Wallenburg, C.M.; Knemeyer, A.M. Digital transformation at logistics service providers: Barriers, success factors and leading practices. Int. J. Logist. Manag. 2020, 31, 209–238. [Google Scholar] [CrossRef]
- Inegbedion, H.E. Digital divide in the major regions of the world and the possibility of convergence. Bottom Line 2021, 34, 68–85. [Google Scholar] [CrossRef]
- Aaldering, L.J.; Song, C.H. Of leaders and laggards-Towards digitalization of the process industries. Technovation 2021, 105, 102211. [Google Scholar] [CrossRef]
- Hautala-Kankaanpää, T. The impact of digitalization on firm performance: Examining the role of digital culture and the effect of supply chain capability. Bus. Process. Manag. J. 2022, 28, 90–109. [Google Scholar] [CrossRef]
- Trushkina, N.; Abazov, R.; Rynkevych, N.; Bakhautdinova, G. Digital Transformation of Organizational Culture under Conditions of the Information Economy. Virtual Econ. 2020, 3, 7–38. [Google Scholar] [CrossRef]
- Park, J.; Díaz-Posada, N.; Mejía-Dugand, S. Challenges in implementing the extended producer responsibility in an emerging economy: The end-of-life tire management in Colombia. J. Clean. Prod. 2018, 189, 754–762. [Google Scholar] [CrossRef]
- Oeij, P.R.; van der Torre, W.; Vaas, F.; Dhondt, S. Understanding social innovation as an innovation process: Applying the innovation journey model. J. Bus. Res. 2019, 101, 243–254. [Google Scholar] [CrossRef]
- Newman, A.; Nielsen, I.; Smyth, R.; Hirst, G. Mediating Role of Psychological Capital in the Relationship between Social Support and Wellbeing of Refugees. Int. Migr. 2018, 56, 117–132. [Google Scholar] [CrossRef]
- Pradana, M.; Silvianita, A.; Syarifuddin, S.; Renaldi, R. The Implication of Digital Organisational Culture on Firm Performance. Front. Psychol. 2022, 13, 840699. [Google Scholar] [CrossRef]
- Tong, T.; Rahman, A.A. Effect of Innovation Orientation of High-Tech SMEs “Small and Mid-Sized Enterprises in China” on Innovation Performance. Sustainability 2022, 14, 8469. [Google Scholar] [CrossRef]
- Jun, W.; Nasir, M.H.; Yousaf, Z.; Khattak, A.; Yasir, M.; Javed, A.; Shirazi, S.H. Innovation performance in digital economy: Does digital platform capability, improvisation capability and organizational readiness really matter? Eur. J. Innov. Manag. 2022, 25, 1309–1327. [Google Scholar] [CrossRef]
- Adams, P.; Freitas, I.M.B.; Fontana, R. Strategic orientation, innovation performance and the moderating influence of marketing management. J. Bus. Res. 2019, 97, 129–140. [Google Scholar] [CrossRef]
- Savastano, M.; Bellini, F.; D’ascenzo, F.; De Marco, M. Technology adoption for the integration of online–offline purchasing. Int. J. Retail. Distrib. Manag. 2019, 47, 474–492. [Google Scholar] [CrossRef]
- Eze, S.C.; Olatunji, S.; Chinedu-Eze, V.C.; Bello, A.O.; Ayeni, A.; Peter, F. Determinants of perceived information need for emerging ICT adoption. Bottom Line 2019, 32, 158–183. [Google Scholar] [CrossRef]
- Chowdhury, S.; Dey, P.K.; Rodríguez-Espíndola, O.; Parkes, G.; Tuyet, N.T.A.; Long, D.D.; Ha, T.P. Impact of Organisational Factors on the Circular Economy Practices and Sustainable Performance of Small and Medium-sized Enterprises in Vietnam. J. Bus. Res. 2022, 147, 362–378. [Google Scholar] [CrossRef]
- Isensee, C.; Teuteberg, F.; Griese, K.-M.; Topi, C. The relationship between organizational culture, sustainability, and digitalization in SMEs: A systematic review. J. Clean. Prod. 2020, 275, 122944. [Google Scholar] [CrossRef]
- Benitez, J.; Chen, Y.; Teo, T.S.; Ajamieh, A. Evolution of the impact of e-business technology on operational competence and firm profitability: A panel data investigation. Inf. Manag. 2018, 55, 120–130. [Google Scholar] [CrossRef]
- Martínez-Caro, E.; Cegarra-Navarro, J.G.; Alfonso-Ruiz, F.J. Digital technologies and firm performance: The role of digital organisational culture. Technol. Forecast. Soc. Chang. 2020, 154, 119962. [Google Scholar] [CrossRef]
- Tseng, M.-L.; Islam, M.S.; Karia, N.; Fauzi, F.A.; Afrin, S. A literature review on green supply chain management: Trends and future challenges. Resour. Conserv. Recycl. 2019, 141, 145–162. [Google Scholar] [CrossRef]
- He, Z.; Huang, H.; Choi, H.; Bilgihan, A. Building organizational resilience with digital transformation. J. Serv. Manag. 2023, 34, 147–171. [Google Scholar] [CrossRef]
- Del Giudice, M.; Scuotto, V.; Garcia-Perez, A.; Petruzzelli, A.M. Shifting Wealth II in Chinese economy. The effect of the horizontal technology spillover for SMEs for international growth. Technol. Forecast. Soc. Chang. 2019, 145, 307–316. [Google Scholar] [CrossRef]
- Ceipek, R.; Hautz, J.; Petruzzelli, A.M.; De Massis, A.; Matzler, K. A motivation and ability perspective on engagement in emerging digital technologies: The case of Internet of Things solutions. Long Range Plan. 2021, 54, 101991. [Google Scholar] [CrossRef]
- Li, Y.; Dai, J.; Cui, L. The impact of digital technologies on economic and environmental performance in the context of industry 4.0: A moderated mediation model. Int. J. Prod. Econ. 2020, 229, 107777. [Google Scholar] [CrossRef]
- Ukko, J.; Nasiri, M.; Saunila, M.; Rantala, T. Sustainability strategy as a moderator in the relationship between digital business strategy and financial performance. J. Clean. Prod. 2019, 236, 117626. [Google Scholar] [CrossRef]
- Foss, N.J.; Saebi, T. Business models and business model innovation: Between wicked and paradigmatic problems. Long Range Plan. 2018, 51, 9–21. [Google Scholar] [CrossRef]
- Chege, S.M.; Wang, D.; Suntu, S.L. Impact of information technology innovation on firm performance in Kenya. Inf. Technol. Dev. 2020, 26, 316–345. [Google Scholar] [CrossRef]
- Njoroge, M.; Anderson, W.; Mbura, O.K. Innovation strategy and economic sustainability in the hospitality industry. Bottom Line 2019, 32, 253–268. [Google Scholar] [CrossRef]
- Gomez-Trujillo, A.M.; Gonzalez-Perez, M.A. Digital transformation as a strategy to reach sustainability. Smart Sustain. Built Environ. 2022, 11, 1137–1162. [Google Scholar] [CrossRef]
- Zhen, Z.; Yousaf, Z.; Radulescu, M.; Yasir, M. Nexus of Digital Organizational Culture, Capabilities, Organizational Readiness, and Innovation: Investigation of SMEs Operating in the Digital Economy. Sustainability 2021, 13, 720. [Google Scholar] [CrossRef]
- Srisathan, W.A.; Ketkaew, C.; Naruetharadhol, P. The intervention of organizational sustainability in the effect of organizational culture on open innovation performance: A case of thai and chinese SMEs. Cogent Bus. Manag. 2020, 7, 1717408. [Google Scholar] [CrossRef]
- Del Giudice, M.; Di Vaio, A.; Hassan, R.; Palladino, R. Digitalization and new technologies for sustainable business models at the ship–port interface: A bibliometric analysis. Marit. Policy Manag. 2022, 49, 410–446. [Google Scholar] [CrossRef]
- Clott, C.; Hartman, B.; Beidler, B. Sustainable blockchain technology in the maritime shipping industry. In Maritime Supply Chains; Elsevier: Amsterdam, The Netherlands, 2020; pp. 207–228. [Google Scholar] [CrossRef]
- Khalili, A. Creativity and innovation through LMX and personal initiative. J. Organ. Chang. Manag. 2018, 31, 323–333. [Google Scholar] [CrossRef]
- Rauter, R.; Globocnik, D.; Perl-Vorbach, E.; Baumgartner, R.J. Open innovation and its effects on economic and sustainability innovation performance. J. Innov. Knowl. 2019, 4, 226–233. [Google Scholar] [CrossRef]
- Ghobakhloo, M.; Iranmanesh, M.; Grybauskas, A.; Vilkas, M.; Petraitė, M. Industry 4.0, innovation, and sustainable development: A systematic review and a roadmap to sustainable innovation. Bus. Strat. Environ. 2021, 30, 4237–4257. [Google Scholar] [CrossRef]
- Lemmetty, S.; Glăveanu, V.P.; Collin, K.; Forsman, P. (Un)Sustainable Creativity? Different Manager-Employee Perspectives in the Finnish Technology Sector. Sustainability 2020, 12, 3605. [Google Scholar] [CrossRef]
- Awan, U.; Sroufe, R.; Kraslawski, A. Creativity enables sustainable development: Supplier engagement as a boundary condition for the positive effect on green innovation. J. Clean. Prod. 2019, 226, 172–185. [Google Scholar] [CrossRef]
- Chege, S.M.; Wang, D. The influence of technology innovation on SME performance through environmental sustainability practices in Kenya. Technol. Soc. 2020, 60, 101210. [Google Scholar] [CrossRef]
- Zhang, Z.; Zhu, H.; Zhou, Z.; Zou, K. How does innovation matter for sustainable performance? Evidence from small and medium-sized enterprises. J. Bus. Res. 2022, 153, 251–265. [Google Scholar] [CrossRef]
- Silvestre, B.S.; Ţîrcă, D.M. Innovations for sustainable development: Moving toward a sustainable future. J. Clean. Prod. 2019, 208, 325–332. [Google Scholar] [CrossRef]
- Wiesböck, F.; Hess, T. Digital innovations. Electron. Mark. 2020, 30, 75–86. [Google Scholar] [CrossRef]
- Ben Amara, D.; Chen, H. A mediation-moderation model of environmental and eco-innovation orientation for sustainable business growth. Environ. Sci. Pollut. Res. 2020, 27, 16916–16928. [Google Scholar] [CrossRef]
- Lee, C.; Hallak, R.; Sardeshmukh, S.R. Creativity and innovation in the restaurant sector: Supply-side processes and barriers to implementation. Tour. Manag. Perspect. 2019, 31, 54–62. [Google Scholar] [CrossRef]
- Shin, H.; Perdue, R.R.; Kang, J. Front desk technology innovation in hotels: A managerial perspective. Tour. Manag. 2019, 74, 310–318. [Google Scholar] [CrossRef]
- Toassi, R.; Maciel, F. Analysis of Technology Services Growth: An Innovation Capabilities Approach. 2019. Available online: https://hdl.handle.net/20.500.13048/1765 (accessed on 2 March 2023).
- Jordão, R.V.D. Editorial: Information, knowledge, and technology in developing economies in times of crises. Bottom Line 2022, 35, 25–32. [Google Scholar] [CrossRef]
- Guo, R.; Lv, S.; Liao, T.; Xi, F.; Zhang, J.; Zuo, X.; Cao, X.; Feng, Z.; Zhang, Y. Classifying green technologies for sustainable innovation and investment. Resour. Conserv. Recycl. 2020, 153, 104580. [Google Scholar] [CrossRef]
- Borah, P.S.; Iqbal, S.; Akhtar, S. Linking social media usage and SME’s sustainable performance: The role of digital leadership and innovation capabilities. Technol. Soc. 2022, 68, 101900. [Google Scholar] [CrossRef]
- Fernando, Y.; Jabbour, C.J.C.; Wah, W.-X. Pursuing green growth in technology firms through the connections between environmental innovation and sustainable business performance: Does service capability matter? Resour. Conserv. Recycl. 2019, 141, 8–20. [Google Scholar] [CrossRef]
- Tjosvold, D.; Tang, M.M.L.; West, M. Reflexivity for team innovation in China: The contribution of goal interdependence. Gr. Organ. Manag. 2004, 29, 540–559. [Google Scholar] [CrossRef]
- Espino-Rodríguez, T.F.; Taha, M.G. Supplier innovativeness in supply chain integration and sustainable performance in the hotel industry. Int. J. Hosp. Manag. 2022, 100, 103103. [Google Scholar] [CrossRef]
- Hair, J.F.; Hult, G.T.M.; Ringle, C.M.; Sarstedt, M. A Primer on Partial Lease Squares Structural Equation Modeling(PLS-SEM); Sage Publications Inc.: Thousand Oaks, CA, USA, 2017. [Google Scholar]
- Khawaja, K.F.; Sarfraz, M.; Rashid, M.; Rashid, M. How is COVID-19 pandemic causing employee withdrawal behavior in the hospitality industry? An empirical investigation. J. Hosp. Tour. Insights 2022, 5, 687–706. [Google Scholar] [CrossRef]
- Abdullah, M.I.; Huang, D.; Sarfraz, M.; Ivascu, L.; Riaz, A. Effects of internal service quality on nurses’ job satisfaction, commitment and performance: Mediating role of employee well-being. Nurs. Open 2021, 8, 607–619. [Google Scholar] [CrossRef] [PubMed]
- Kline, R.B. Principles and Practice for Structural Equation Modelling, 3rd ed.; Guildford Press: New York, NY, USA, 2010. [Google Scholar]
- Steiger, J.H. Structural Model Evaluation and Modification: An Interval Estimation Approach. Multivar. Behav. Res. 1990, 25, 173–180. [Google Scholar] [CrossRef] [PubMed]
- Hu, L.T.; Bentler, P.M. Cutoff criteria for fit indexes in covariance structure analysis: Conventional criteria versus new alternatives. Struct. Equ. Model. Multidiscip. J. 1999, 6, 1–55. [Google Scholar] [CrossRef]
- Bentler, P.M.; Bonett, D.G. Significance tests and goodness of fit in the analysis of covariance structures. Psychol. Bull. 1990, 88, 588. [Google Scholar] [CrossRef]
- Bollen, K.A. Overall fit in covariance structure models: Two types of sample size effects. Psychol. Bull. 1990, 107, 256. [Google Scholar] [CrossRef]
- Tucker, L.R.; Lewis, C. A reliability coefficient for maximum likelihood factor analysis. Psychometrika 1973, 38, 1–10. [Google Scholar] [CrossRef]
- Byrne, B.M. Structural Equation Modeling with Mplus: Basic Concepts, Applications, and Programming; Routledge: New York, NY, USA, 2013. [Google Scholar]
- Sarfraz, M.; Ye, Z.; Dragan, F.; Ivascu, L.; Artene, A. Digital Transformation Strategy and Environmental Performance: A Case Study. Int. J. Comput. Commun. Control 2022, 17, 1–15. [Google Scholar] [CrossRef]
- Acosta-Prado, J.C.; Tafur-Mendoza, A.A. Examining the mediating role of dynamic capabilities in the relationship between information and communication technologies and sustainable performance. VINE J. Inf. Knowl. Manag. Syst. 2022, 1–17. [Google Scholar] [CrossRef]
- Giang, N.P.; Tam, M.H.T.; Ngan, M.L.T.H. Triple Bottom Line (Tbl) Performance fromSustainable Reporting Perspective. J. Posit. Sch. Psychol. 2022, 6, 11528–11543. [Google Scholar]
- Acciaro, M.; Ferrari, C.; Lam, J.S.; Macario, R.; Roumboutsos, A.; Sys, C.; Tei, A.; Vanelslander, T. Are the innovation processes in seaport terminal operations successful? Marit. Policy Manag. 2018, 45, 787–802. [Google Scholar] [CrossRef]
- Neri, A.; Cagno, E.; Lepri, M.; Trianni, A. A triple bottom line balanced set of key performance indicators to measure the sustainability performance of industrial supply chains. Sustain. Prod. Consum. 2021, 26, 648–691. [Google Scholar] [CrossRef]
- Hie, B.P. Impact of transforming organizational culture and digital transformation governance toward digital maturity in indonesian bank. Int. Rev. Manag. Mark. 2019, 9, 51–57. [Google Scholar] [CrossRef]
- Sung, S.Y.; Choi, J.N. Effects of training and development on employee outcomes and firm innovative performance: Moderating roles of voluntary participation and evaluation. Hum. Resour. Manag. 2018, 57, 1339–1353. [Google Scholar] [CrossRef]
- Younus, A.M.; Raju, V. Resilient features of organizational culture in implementation of smart contract technology blockchain in iraqi gas and oil companies. Int. J. Qual. Res. 2021, 15, 435–450. [Google Scholar] [CrossRef]
- Hadi, S.; Baskaran, S. Examining sustainable business performance determinants in Malaysia upstream petroleum industry. J. Clean. Prod. 2021, 294, 126231. [Google Scholar] [CrossRef]
- Hess, T. Creating the Conditions for Digital Transformation. In Managing the Digital Transformation; Springer Fachmedien Wiesbaden: Wiesbaden, Germany, 2022; pp. 99–160. [Google Scholar] [CrossRef]
- Cizmaș, E.; Feder, E.-S.; Maticiuc, M.-D.; Vlad-Anghel, S. Team Management, Diversity, and Performance as Key Influencing Factors of Organizational Sustainable Performance. Sustainability 2020, 12, 7414. [Google Scholar] [CrossRef]
- Shin, J.; Mollah, A.; Choi, J. Sustainability and Organizational Performance in South Korea: The Effect of Digital Leadership on Digital Culture and Employees’ Digital Capabilities. Sustainability 2023, 15, 2027. [Google Scholar] [CrossRef]
- Sarfraz, M.; Ye, Z.; Banciu, D.; Dragan, F.; Ivascu, L. Intertwining Digitalization and Sustainable Performance via the Mediating Role of Digital Transformation and the Moderating Role of FinTech Behavior Adoption. Stud. Inform. Control. 2022, 31, 35–44. [Google Scholar] [CrossRef]
- Sarfraz, M.; Ivascu, L.; Abdullah, M.I.; Ozturk, I.; Tariq, J. Exploring a Pathway to Sustainable Performance in Manufacturing Firms: The Interplay between Innovation Capabilities, Green Process, Product Innovations and Digital Leadership. Sustainability 2022, 14, 5945. [Google Scholar] [CrossRef]



| Items | Frequency (N = 319) | (%) |
|---|---|---|
| Gender | ||
| Male | 145 | 45.5 |
| Female | 174 | 54.5 |
| Age | ||
| 19–30 | 43 | 13.5 |
| 31–40 | 74 | 23.2 |
| 41–50 | 90 | 28.2 |
| 51–60 | 62 | 19.4 |
| Over 60 | 50 | 15.7 |
| Education | ||
| Intermediate | 53 | 16.6 |
| Bachelors | 113 | 35.4 |
| Masters | 118 | 37 |
| MPhil/Others | 35 | 11 |
| Marital Status | ||
| Single | 49 | 15.4 |
| Married | 270 | 84.6 |
| Model Fit Indexes | |||||
|---|---|---|---|---|---|
| Fit Index | Cited | Fit Criteria | Results | Fit (Yes/No) | |
| χ2 | 273.935 | ||||
| DF | 269 | ||||
| χ2/DF | [87] | 1.00–5.00 | 1.018 | Yes | |
| RMSEA | [88] | <0.08 | 0.008 | Yes | |
| SRMR | [89] | <0.08 | 0.033 | Yes | |
| NFI | [90] | >0.80 | 0.940 | Yes | |
| IFI | [91] | >0.90 | 0.933 | Yes | |
| TLI | [92] | >0.90 | 0.999 | Yes | |
| CFI | [93] | >0.90 | 0.999 | Yes | |
| Alpha, Composite Reliability, and Validity Analysis | |||||
| Construct | Items | Loading | Alpha | CR | AVE |
| >0.704 | >0.7 | >0.7 | >0.5 | ||
| Corporate Affinity for Technology | CAT_1 | 0.748 *** | 0.909 | 0.909 | 0.556 |
| CAT_2 | 0.778 *** | ||||
| CAT_3 | 0.744 *** | ||||
| CAT_4 | 0.722 *** | ||||
| CAT_5 | 0.727 *** | ||||
| CAT_6 | 0.732 *** | ||||
| CAT_7 | 0.769 *** | ||||
| CAT_8 | 0.744 *** | ||||
| Organizational Digital Culture | ODC_1 | 0.740 *** | 0.832 | 0.832 | 0.553 |
| ODC_2 | 0.729 *** | ||||
| ODC_3 | 0.739 *** | ||||
| ODC_4 | 0.767 *** | ||||
| Team Innovation Performance | TIP_1 | 0.756 *** | 0.910 | 0.910 | 0.560 |
| TIP_2 | 0.719 *** | ||||
| TIP_3 | 0.776 *** | ||||
| TIP_4 | 0.755 *** | ||||
| TIP_5 | 0.766 *** | ||||
| TIP_6 | 0.760 *** | ||||
| TIP_7 | 0.730 *** | ||||
| TIP_8 | 0.720 *** | ||||
| Sustainable Performance | SP_1 | 0.777 *** | 0.861 | 0.861 | 0.554 |
| SP_2 | 0.718 *** | ||||
| SP_3 | 0.736 *** | ||||
| SP_4 | 0.785 *** | ||||
| SP_5 | 0.704 *** | ||||
| Constructs | Mean | SD | 1 | 2 | 3 | 4 |
|---|---|---|---|---|---|---|
| 1. Corporate Affinity for Technology | 3.645 | 0.822 | 0.746 | |||
| 2. Organizational Digital Culture | 3.642 | 0.852 | 0.679 | 0.744 | ||
| 3. Team Innovation Performance | 3.648 | 0.836 | 0.658 | 0.659 | 0.748 | |
| 4. Sustainable Performance | 3.657 | 0.872 | 0.705 | 0.669 | 0.675 | 0.745 |
| β | SE | T-Value | p-Value | ||
|---|---|---|---|---|---|
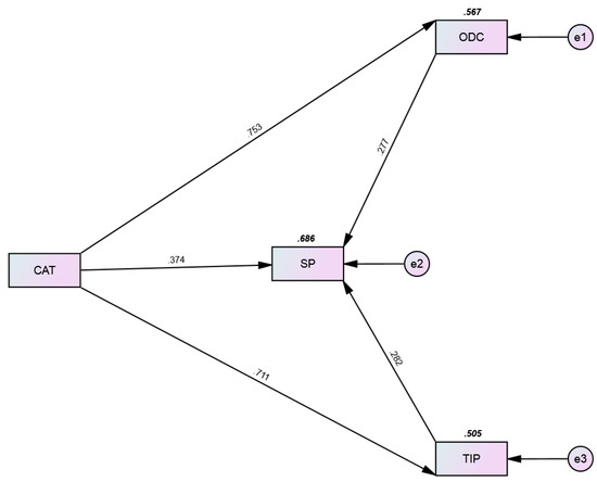
| H1 | CAT → SP | 0.374 | 0.068 | 5.500 | *** |
| H2 | CAT → ODC | 0.753 | 0.038 | 19.816 | *** |
| H3 | CAT → TIP | 0.711 | 0.047 | 15.128 | *** |
| H4 | ODC → SP | 0.277 | 0.071 | 3.901 | *** |
| H5 | TIP → SP | 0.282 | 0.062 | 4.548 | *** |
| Mediating | β | LL | UL | p-Value | |
|---|---|---|---|---|---|
| Relationships | |||||
| H4a | CAT → ODC → SP | 0.209 | 0.133 | 0.320 | *** |
| H5a | CAT → TIP → SP | 0.200 | 0.142 | 0.309 | *** |
Disclaimer/Publisher’s Note: The statements, opinions and data contained in all publications are solely those of the individual author(s) and contributor(s) and not of MDPI and/or the editor(s). MDPI and/or the editor(s) disclaim responsibility for any injury to people or property resulting from any ideas, methods, instructions or products referred to in the content. |
© 2023 by the authors. Licensee MDPI, Basel, Switzerland. This article is an open access article distributed under the terms and conditions of the Creative Commons Attribution (CC BY) license (https://creativecommons.org/licenses/by/4.0/).
Share and Cite
Bhatta, D.D.; Sarfraz, M.; Ivascu, L.; Pislaru, M. The Nexus of Corporate Affinity for Technology and Firm Sustainable Performance in the Era of Digitalization: A Mediated Model. Sustainability 2023, 15, 9765. https://doi.org/10.3390/su15129765
Bhatta DD, Sarfraz M, Ivascu L, Pislaru M. The Nexus of Corporate Affinity for Technology and Firm Sustainable Performance in the Era of Digitalization: A Mediated Model. Sustainability. 2023; 15(12):9765. https://doi.org/10.3390/su15129765
Chicago/Turabian StyleBhatta, Dharm Dev, Muddassar Sarfraz, Larisa Ivascu, and Marius Pislaru. 2023. "The Nexus of Corporate Affinity for Technology and Firm Sustainable Performance in the Era of Digitalization: A Mediated Model" Sustainability 15, no. 12: 9765. https://doi.org/10.3390/su15129765
APA StyleBhatta, D. D., Sarfraz, M., Ivascu, L., & Pislaru, M. (2023). The Nexus of Corporate Affinity for Technology and Firm Sustainable Performance in the Era of Digitalization: A Mediated Model. Sustainability, 15(12), 9765. https://doi.org/10.3390/su15129765

