Modeling the Neighborhood Wellbeing of Townships in South Africa
Abstract
1. Introduction
- Evaluate the current living conditions of South African townships through conducting structural household interviews.
- Ascertain the importance and effect of various constructs and subconstructs on the wellbeing of individuals and communities using multivariate confirmatory factor analysis.
- Determine the key constructs and subconstructs of wellbeing in South African townships to customize the neighborhood wellbeing framework as a standard tool for evaluating the township conditions and appropriate improvement solutions.
2. Literature Review
2.1. Wellbeing Definitions, Interrelations, and Intersectionality
2.2. Wellbeing Attributes
2.3. Township Situation in South Africa
3. Material and Methods
Method of Research
4. Results and Discussion
4.1. Households’ Socioeconomic Information
4.2. Current Housing, Neighborhood, and Wellbeing Attributes
4.3. Modeling the Wellbeing of South African Township Neighborhoods
4.3.1. Evaluating the Reliability and Consistency of Model
4.3.2. Analysis of the Structural Equation Model

5. Conclusions
Author Contributions
Funding
Institutional Review Board Statement
Informed Consent Statement
Data Availability Statement
Conflicts of Interest
References
- Moghayedi, A.; Mehmood, A.; Vassilev, V.; Aburamadan, R.; Blay, K.; Nguyen, D. Interrelationships between sustainability and wellbeing: Three cases from the Global South. In Proceedings of the 7th International SEEDS Conference Sustainable Ecological Engineering Design for Society (SEEDS 2021), Virtual/Leeds, UK, 1–3 September 2021. [Google Scholar]
- Ekpo, C.; Moghayedi, A. Rethinking Density: Design and Planning for Healthy Informal Settlements Post COVID-19 in Sub Saharan Africa. In Towards a Sustainable Construction Industry: The Role of Innovation and Digitalisation: Proceedings of 12th Construction Industry Development Board (CIDB) Postgraduate Research Conference, East London, South Africa, 10–12 July 2022; Springer: Berlin/Heidelberg, Germany, 2023; pp. 508–517. [Google Scholar]
- UN-Habitat. Habitat III Issue Paper 22—Informal Settlements; New York UN-Habitat: New York, NY, USA, 2015. [Google Scholar]
- Rogerson, C.M. The economic development of South Africa’s townships. In The Geography of South Africa; Springer: Cham, Switzerland, 2019; pp. 187–194. [Google Scholar]
- Lennon, M. Green space and the compact city: Planning issues for a ‘new normal’. Cities Health 2021, 5 (Suppl. S1), S212–S215. [Google Scholar] [CrossRef]
- UN-Habitat. United Nations Human Settlements Programme World Cities Report 2020: The Value of Sustainable Urbanization; UN-Habitat: Nairobi, Kenya, 2020. [Google Scholar]
- Szaboova, L.; Safra de Campos, R.; Adger, W.N.; Abu, M.; Codjoe, S.N.A.; Franco Gavonel, M.; Das, S.; Siddiqui, T.; Rocky, M.H.; Hazra, S. Urban sustainability and the subjective well-being of migrants: The role of risks, place attachment, and aspirations. Popul. Space Place 2022, 28, e2505. [Google Scholar] [CrossRef]
- Ekpo, C. Impact of Planning and Building Regulations on Affordable Housing Development by the Private Sector in South Africa. Master’s Thesis, Faculty of Engineering and the Built Environment, School of Engineering and Built Environment, University of Cape Town, Cape Town, South Africa, 2019. [Google Scholar]
- Rudnicka, E.; Napierała, P.; Podfigurna, A.; Męczekalski, B.; Smolarczyk, R.; Grymowicz, M. The World Health Organization (WHO) approach to healthy ageing. Maturitas 2020, 139, 6–11. [Google Scholar] [CrossRef] [PubMed]
- Jana, A.; Sarkar, A.; Bardhan, R. Evaluating well-being in low-income mass housing in India with specific reference to natural ventilation. Area Dev. Policy 2022, 7, 267–292. [Google Scholar] [CrossRef]
- Christodoulou, J.; Rotheram-Borus, M.J.; Rezvan, P.H.; Comulada, W.S.; Stewart, J.; Almirol, E.; Tomlinson, M. Where you live matters: Township neighborhood factors important to resilience among south African children from birth to 5 years of age. Prev. Med. 2022, 157, 106966. [Google Scholar] [CrossRef]
- Shortt, N.K.; Hammett, D. Housing and health in an informal settlement upgrade in Cape Town, South Africa. J. Hous. Built. Environ. 2013, 28, 615–627. [Google Scholar] [CrossRef]
- Reyes-Riveros, R.; Altamirano, A.; De La Barrera, F.; Rozas-Vásquez, D.; Vieli, L.; Meli, P. Linking public urban green spaces and human well-being: A systematic review. Urban For. Urban Green. 2021, 61, 127105. [Google Scholar] [CrossRef]
- Panno, A.; Carrus, G.; Lafortezza, R.; Mariani, L.; Sanesi, G. Nature-based solutions to promote human resilience and wellbeing in cities during increasingly hot summers. Environ. Res. 2017, 159, 249–256. [Google Scholar] [CrossRef]
- Mouratidis, K. Compact city, urban sprawl, and subjective well-being. Cities 2019, 92, 261–272. [Google Scholar] [CrossRef]
- Litman, T. Pandemic-Resilient Community Planning; Victoria Transport Policy Institute: Victoria, BC, Canada, 2020. [Google Scholar]
- Zuniga-Teran, A.A.; Orr, B.J.; Gimblett, R.H.; Chalfoun, N.V.; Marsh, S.E.; Guertin, D.P.; Going, S.B. Designing healthy communities: Testing the walkability model. Front. Archit. Res. 2017, 6, 63–73. [Google Scholar] [CrossRef]
- Qiu, Y.; Huang, Y.; Wang, Y.; Ren, L.; Jiang, H.; Zhang, L.; Dong, C. The role of socioeconomic status, family resilience, and social support in predicting psychological resilience among Chinese maintenance hemodialysis patients. Front. Psychiatry 2021, 12, 723344. [Google Scholar] [CrossRef]
- Mouratidis, K. Commute satisfaction, neighborhood satisfaction, and housing satisfaction as predictors of subjective well-being and indicators of urban livability. Travel Behav. Soc. 2020, 21, 265–278. [Google Scholar] [CrossRef]
- Cramm, J.M.; Van Dijk, H.M.; Nieboer, A.P. The importance of neighborhood social cohesion and social capital for the well being of older adults in the community. Gerontologist 2013, 53, 142–152. [Google Scholar] [CrossRef]
- Moghayedi, A.; Behzadian Moghadam, K.; Vassilev, V.; Akinwumi, I.I.; Mehmood, A.; Choe Peng, L.C.; Phaik, P.P.; Blay, K.; Diazsolano, J. Causality between challenges, motivations, and extent of use of water recycling systems in residential properties. In Proceedings of the 7th International SEEDS Conference Sustainable Ecological Engineering Design for Society (SEEDS 2021), Virtual/Leeds, UK, 1–3 September 2021. [Google Scholar]
- Ramezani, S.; Pizzo, B.; Deakin, E. An integrated assessment of factors affecting modal choice: Towards a better understanding of the causal effects of built environment. Transportation 2018, 45, 1351–1387. [Google Scholar] [CrossRef]
- Samuelsson, K.; Colding, J.; Barthel, S. Urban resilience at eye level: Spatial analysis of empirically defined experiential landscapes. Landsc. Urban Plan. 2019, 187, 70–80. [Google Scholar] [CrossRef]
- Alam, M.; Ali, M.F. Health And Wellbeing And Quality Of Life In The Changing Urban Environment: Challenges And Government Response in Fiji Island. J. Posit. Sch. Psychol. 2022, 6, 2853–2863. [Google Scholar]
- Ali, S.H.; Conteh, A.; Macarthy, J.M.; Sesay, A.; Blango, V.N.; Hrdličková, Z. Ebola, informal settlements, and the role of place in infectious disease vulnerability: Evidence from the 2014–16 outbreak in urban Sierra Leone. Disasters 2023, 47, 389–411. [Google Scholar] [CrossRef]
- Del Rio, D.D.F.; Sovacool, B.K. Of cooks, crooks and slum-dwellers: Exploring the lived experience of energy and mobility poverty in Mexico’s informal settlements. World Dev. 2023, 161, 106093. [Google Scholar] [CrossRef]
- Ciziceno, M. The conceptions of quality of life, wellness and well-being: A literature review. In Sport and Quality of Life. Social Indicators Research Series; Springer: Cham, Switzerland, 2022; pp. 11–27. [Google Scholar]
- Meng, L.; Wen, K.H.; Zeng, Z.; Brewin, R.; Fan, X.; Wu, Q. The impact of street space perception factors on elderly health in high-density cities in Macau—Analysis based on street view images and deep learning technology. Sustainability 2020, 12, 1799. [Google Scholar] [CrossRef]
- Weimann, A.; Oni, T. A systematised review of the health impact of urban informal settlements and implications for upgrading interventions in South Africa, a rapidly urbanising middle-income country. Int. J. Environ. Res. Public. Health 2019, 16, 3608. [Google Scholar] [CrossRef]
- UN-Habitat. World Cities Report 2022: Envisaging the Future of Cities; United Nations Human Settlements Programme: Nairobi, Kenya, 2022. [Google Scholar]
- Marutlulle, N.K. A critical analysis of housing inadequacy in South Africa and its ramifications. Afr. Public Serv. Deliv. Perform. Rev. 2021, 9, 16. [Google Scholar] [CrossRef]
- Serbanica, C.; Constantin, D.L. Misfortunes never come singly. A holistic approach to urban resilience and sustainability challenges. Cities 2023, 134, 104177. [Google Scholar] [CrossRef] [PubMed]
- Mehmood, A. Of resilient places: Planning for urban resilience. Eur. Plan. Stud. 2016, 24, 407–419. [Google Scholar] [CrossRef]
- Meerow, S.; Newell, J.P.; Stults, M. Defining urban resilience: A review. Landsc. Urban Plan. 2016, 147, 38–49. [Google Scholar] [CrossRef]
- Marchese, D.; Reynolds, E.; Bates, M.E.; Morgan, H.; Clark, S.S.; Linkov, I. Resilience and sustainability: Similarities and differences in environmental management applications. Sci. Total Environ. 2018, 613, 1275–1283. [Google Scholar] [CrossRef]
- Cleary, M.; Jackson, D.; Hungerford, C.L. Mental health nursing in Australia: Resilience as a means of sustaining the specialty. Issues Ment. Health Nurs. 2014, 35, 33–40. [Google Scholar] [CrossRef]
- Olsson, L.; Jerneck, A.; Thoren, H.; Persson, J.; O’Byrne, D. Why resilience is unappealing to social science: Theoretical and empirical investigations of the scientific use of resilience. Sci. Adv. 2015, 1, e1400217. [Google Scholar] [CrossRef]
- Connor, K.M.; Davidson, J.R.T. Development of a new resilience scale: The Connor-Davidson resilience scale (CD-RISC). Depress. Anxiety 2003, 18, 76–82. [Google Scholar] [CrossRef]
- Moghayedi, A.; Awuzie, B.; Omotayo, T.; Le Jeune, K.; Massyn, M.; Ekpo, C.O.; Braune, M.; Byron, P. A critical success factor framework for implementing sustainable innovative and affordable housing: A systematic review and bibliometric analysis. Buildings 2021, 11, 317. [Google Scholar] [CrossRef]
- Zeng, X.; Yu, Y.; Yang, S.; Lv, Y.; Sarker, M.N.I. Urban resilience for urban sustainability: Concepts, dimensions, and perspectives. Sustainability 2022, 14, 2481. [Google Scholar] [CrossRef]
- Muzindutsi, P.F.; Sekhu, T.J. Determinants of wellbeing in a South African township. Int. J. Soc. Sci. Humanit. Stud. 2014, 6, 47–57. [Google Scholar]
- WHO. WHO Housing and Health Guidelines; WHO: Geneva, Switzerland, 2018.
- Guégan, J.F.; Suzán, G.; Kati-Coulibaly, S.; Bonpamgue, D.N.; Moatti, J.P. Sustainable Development Goal# 3,“health and well-being”, and the need for more integrative thinking. Vet. México OA 2018, 5, 2. [Google Scholar]
- Ige, J.; Pilkington, P.; Orme, J.; Williams, B.; Prestwood, E.; Black, D.; Carmichael, L.; Scally, G. The relationship between buildings and health: A systematic review. J. Public Health 2019, 41, e121–e132. [Google Scholar] [CrossRef]
- Friesen, J.; Friesen, V.; Dietrich, I.; Pelz, P.F. Slums, space, and state of health—A link between settlement morphology and health data. Int. J. Environ. Res. Public Health 2020, 17, 2022. [Google Scholar] [CrossRef]
- Yang, H.; Huang, J.; Liu, D. Linking climate change and socioeconomic development to urban land use simulation: Analysis of their concurrent effects on carbon storage. Appl. Geogr. 2020, 115, 102135. [Google Scholar] [CrossRef]
- Liu, Y.; Wang, R.; Lu, Y.; Li, Z.; Chen, H.; Cao, M.; Zhang, Y.; Song, Y. Natural outdoor environment, neighbourhood social cohesion and mental health: Using multilevel structural equation modelling, streetscape and remote-sensing metrics. Urban For. Urban Green. 2020, 48, 126576. [Google Scholar] [CrossRef]
- Kwan, M.P. The limits of the neighborhood effect: Contextual uncertainties in geographic, environmental health, and social science research. Ann. Am. Assoc. Geogr. 2018, 108, 1482–1490. [Google Scholar] [CrossRef]
- Shekhar, H.; Schmidt, A.J.; Wehling, H.W. Exploring wellbeing in human settlements—A spatial planning perspective. Habitat Int. 2019, 87, 66–74. [Google Scholar] [CrossRef]
- Atkinson, S.; Bagnall, A.M.; Corcoran, R.; South, J.; Curtis, S. Being well together: Individual subjective and community wellbeing. J. Happiness Stud. 2020, 21, 1903–1921. [Google Scholar] [CrossRef]
- Watson, V. Changing planning law in Africa: An introduction to the issue. In Urban Forum; Springer: Berlin/Heidelberg, Germany, 2011; pp. 203–208. [Google Scholar]
- Clark, N.J.; Umulisa, I.; Ruberanziza, E.; Owada, K.; Colley, D.G.; Ortu, G.; Campbell, C.H., Jr.; Ruzindana, E.; Lancaster, W.; Mbonigaba, J.B. Mapping Schistosoma mansoni endemicity in Rwanda: A critical assessment of geographical disparities arising from circulating cathodic antigen versus Kato-Katz diagnostics. PLoS Negl. Trop. Dis. 2019, 13, e0007723. [Google Scholar] [CrossRef]
- Eidelman, T.A. Reclaiming Cape Town: Spatial Justice and the (Post) Apartheid City. Ph.D. Thesis, Vanderbilt University, Nashville, TN, USA, 2021. [Google Scholar]
- Jürgens, U.; Donaldson, R.; Rule, S.; Bähr, J. Townships in South African cities—Literature review and research perspectives. Habitat Int. 2013, 39, 256–260. [Google Scholar] [CrossRef]
- Moghayedi, A.; Awuzie, B.; Omotayo, T.; Le Jeune, K.; Massyn, M. Appraising the nexus between influencers and sustainability-oriented innovation adoption in affordable housing projects. Sustain. Dev. 2022, 30, 1117–1134. [Google Scholar] [CrossRef]
- Mahomed, A.; Pretorius, C. Exploring the contextual factors that impact the dementia family caregiving experience in Soweto township, South Africa. Dementia 2022, 21, 2231–2247. [Google Scholar] [CrossRef] [PubMed]
- Winston, C.N. An existential-humanistic-positive theory of human motivation. Humanist. Psychol. 2016, 44, 142. [Google Scholar] [CrossRef]







| Constructs | Subconstructs | Code | Source | Measurement Scale |
|---|---|---|---|---|
| Household socioeconomic characteristics | Level of income | HH1 | [1,2,4,26,29,41] | Open-ended |
| House ownership | HH2 | [1,2,3,4,18] | ||
| Size of family | HH3 | [1,2,4,18] | ||
| Duration of living in the neighborhood | HH4 | [1,7] | ||
| Age of head of household | HH5 | [1,2,9,11,18] | ||
| Sex of head of household | HH6 | [1,9,11,18] | ||
| Education of head of household | HH7 | [1,11,18] | ||
| Job of head of household | HH8 | [1,4,11,18] | ||
| Housing features | Adequate natural light | H1 | [1,12,39,44] | Respondents were asked to reveal the availability or accessibility of each variable and evaluate the importance of variables. |
| Appropriate natural ventilation | H2 | [1,12,14,39,44] | ||
| Connection to clean water | H3 | [1,12,14,21,39,44] | ||
| Connection to electricity | H4 | [1,2,12,14,39,44] | ||
| Connection to safe sanitation system | H5 | [1,12,21,39,44] | ||
| Connection to stable internet connection | H6 | [1,12,39,44] | ||
| Disaster resistant | H7 | [1,12,14,25,39,44] | ||
| Has a private and safe bathroom | H8 | [1,12,21,39,44] | ||
| Has a private and safe toilet | H9 | [1,12,14,21,39,44] | ||
| Has a secure and safe open area | H10 | [1,5,12,13,39,44] | ||
| Has a kitchen or separate cooking area | H11 | [1,12,39,44] | ||
| Has enough space to accommodate the family | H12 | [1,2,12,23,39,44] | ||
| Privacy in the house | H13 | [1,2,12,39,44] | ||
| Neighborhood features | Access to open communal/public spaces in the neighborhood | N1 | [1,2,5,13,23] | |
| Access to safe and incisive public transport | N2 | [1,17,41] | ||
| Access to schools and childcare facilities in the neighborhood | N3 | [1,2,54] | ||
| Access to shops and other commercial amenities in the neighborhood | N4 | [1,2,54] | ||
| Access to healthcare facilities in the neighborhood | N5 | [1,9,29] | ||
| Inclusivity (female-, youth-, elderly-, and disability-friendly environment) | N6 | [1,9,28] | ||
| Protects community against disasters | N7 | [1,25] | ||
| Safe and secure | N8 | [1,2,18,20] | ||
| Supports the local business and economy | N9 | [1,20] | ||
| Walkable | N10 | [1,5,13] | ||
| Wellbeing attributes | Living in a safe environment | W1 | [1,2,5,13,17,18] | |
| Being part of community | W2 | [1,20] | ||
| Access to necessary help and support with care | W3 | [1,9,18,20] | ||
| Socially sustainable | W4 | [1,13,20] | ||
| Financially sustainable | W5 | [1,2,4] | ||
| Emotionally/mentally healthy | W6 | [1,9,12,18,20] | ||
| Physically healthy | W7 | [1,9,12,18] |
| Description | No. of Participants | Percentage | Cumulative % | Rank |
|---|---|---|---|---|
| Sex | ||||
| Male | 185 | 47.6% | 47.6% | 2 |
| Female | 198 | 50.9% | 98.5% | 1 |
| Others | 6 | 1.5% | 100% | 3 |
| Age | ||||
| 18–30 | 153 | 39.3% | 39.3% | 1 |
| 31–45 | 118 | 30.3% | 69.6% | 2 |
| 45–60 | 85 | 21.9% | 91.5% | 3 |
| Above 60 | 33 | 8.5% | 100% | 4 |
| Education | ||||
| Never been to school | 39 | 10.0% | 10.0% | 3 |
| Primary school | 47 | 12.1% | 22.1% | 2 |
| High school/National diploma | 287 | 73.8% | 95.9% | 1 |
| University graduation | 16 | 4.1% | 100% | 4 |
| Job | ||||
| Employed (Full-/Part-time) | 157 | 40.4% | 40.4% | 1 |
| Housewife/househusband | 27 | 6.9% | 47.3% | 4 |
| Pensioner | 61 | 15.7% | 63.0% | 3 |
| Retired | 13 | 3.3% | 66.3% | 6 |
| Student | 4 | 1.0% | 67.3% | 7 |
| Unemployed | 112 | 28.8% | 96.1% | 2 |
| Own business | 15 | 3.9% | 100% | 5 |
| Total | 389 | 100% | ||
| Description | No. of Participants | Percentage | Cumulative % | Rank |
|---|---|---|---|---|
| Income 1 | ||||
| Low income | 202 | 51.9% | 51.9% | 1 |
| Lower-middle income | 103 | 26.5% | 78.4% | 2 |
| Middle income | 53 | 13.6% | 92.0% | 3 |
| Upper-middle income | 24 | 6.2% | 98.2% | 4 |
| High income | 7 | 1.8% | 100% | 5 |
| House ownership | ||||
| Owned by family/friend | 45 | 11.6% | 11.6% | 2 |
| Owned by government | 23 | 5.9% | 17.5% | 3 |
| Owned by myself | 2.7 | 53.2% | 70.7% | 4 |
| Owned by private landlord | 114 | 29.3% | 100% | 1 |
| Number of family members | ||||
| Single member | 19 | 4.9% | 4.9% | 3 |
| 2–5 members | 252 | 64.8% | 69.7% | 1 |
| 6–9 members | 111 | 28.5% | 98.2% | 2 |
| 10 and more members | 7 | 2.0% | 100% | 4 |
| Years living in neighborhood | ||||
| Less than a year | 21 | 5.4% | 5.4% | 5 |
| 1–5 years | 89 | 22.9% | 28.3% | 3 |
| 5–10 years | 100 | 25.7% | 54.0% | 2 |
| 10–20 years | 131 | 33.7% | 87.7% | 1 |
| More than 20 years | 48 | 12.3% | 100% | 4 |
| Total | 389 | 100% | ||
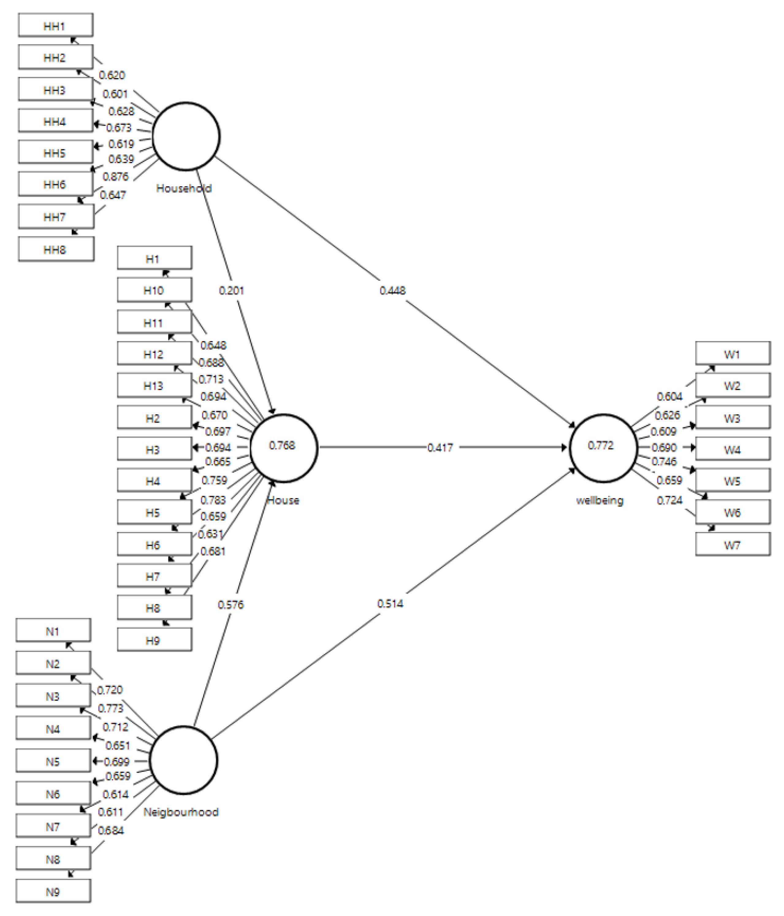
| Construct | Number of Subconstructs | Cronbach’s Alpha | rho_A | Composite Reliability | Average Variance Extracted |
|---|---|---|---|---|---|
| Household socioeconomic characteristics | 8 | 0.879 | 0.923 | 0.931 | 0.925 |
| House conditions | 13 | 0.821 | 0.864 | 0.899 | 0.772 |
| Neighborhood conditions | 10 | 0.839 | 0.847 | 0.868 | 0.766 |
| Wellbeing | 7 | 0.802 | 0.794 | 0.824 | 0.730 |
| Hypothesis | Path Coefficient | T Statistics | p Values |
| Significant association between the household socioeconomic characteristics and the housing features | 0.201 | 5.12 | 0.001 |
| Significant association between the neighborhood features and the housing features | 0.576 | 18.99 | 0.001 |
| Significant association between the housing features and the wellbeing attributes | 0.417 | 4.135 | 0.000 |
| Significant association between the household socioeconomic characteristics and the wellbeing attributes | 0.448 | 3.927 | 0.001 |
| Significant association between the neighborhood features and the wellbeing attributes | 0.514 | 12.452 | 0.001 |
| Variables (Subconstructs) | Household | House | Neighborhood | Wellbeing |
|---|---|---|---|---|
| Level of income | 0.217 | |||
| Size of family | 0.199 | |||
| Job of head of household | 0.174 | |||
| House ownership | 0.153 | |||
| Age of head of household | 0.114 | |||
| Sex of head of household | 0.108 | |||
| Education of head of household | 0.097 | |||
| Duration of living in the neighborhood | 0.065 | |||
| Connection to clean water | 0.182 | |||
| Connection to safe sanitation system | 0.175 | |||
| Has a private and safe toilet | 0.166 | |||
| Connection to electricity | 0.146 | |||
| Has a private and safe bathroom | 0.135 | |||
| Has enough space to accommodate the family | 0.131 | |||
| Privacy in the house | 0.127 | |||
| Disaster resistant | 0.122 | |||
| Has a kitchen or separate cooking area | 0.111 | |||
| Appropriate natural ventilation | 0.107 | |||
| Adequate natural light | 0.103 | |||
| Has a secure and safe open area | 0.092 | |||
| Connection to stable internet connection | 0.045 | |||
| Safe and secure | 0.201 | |||
| Access to safe and inclusive public transport | 0.194 | |||
| Access to healthcare facilities | 0.187 | |||
| Access to schools and childcare facilities | 0.162 | |||
| Protects community against disasters | 0.160 | |||
| Inclusivity | 0.144 | |||
| Supports the local economy and business | 0.132 | |||
| Access to shops and other commercial amenities | 0.115 | |||
| Walkable | 0.102 | |||
| Access to open communal/public spaces | 0.089 | |||
| Living in a safe environment | 0.312 | |||
| Emotionally/mentally healthy | 0.298 | |||
| Physically healthy | 0.290 | |||
| Financially sustainable | 0.273 | |||
| Access to necessary help and support with care | 0.241 | |||
| Socially sustainable | 0.200 | |||
| Being part of community | 0.164 |
Disclaimer/Publisher’s Note: The statements, opinions and data contained in all publications are solely those of the individual author(s) and contributor(s) and not of MDPI and/or the editor(s). MDPI and/or the editor(s) disclaim responsibility for any injury to people or property resulting from any ideas, methods, instructions or products referred to in the content. |
© 2023 by the authors. Licensee MDPI, Basel, Switzerland. This article is an open access article distributed under the terms and conditions of the Creative Commons Attribution (CC BY) license (https://creativecommons.org/licenses/by/4.0/).
Share and Cite
Moghayedi, A.; Mehmood, A.; Michell, K.; Ekpo, C.O. Modeling the Neighborhood Wellbeing of Townships in South Africa. Sustainability 2023, 15, 8542. https://doi.org/10.3390/su15118542
Moghayedi A, Mehmood A, Michell K, Ekpo CO. Modeling the Neighborhood Wellbeing of Townships in South Africa. Sustainability. 2023; 15(11):8542. https://doi.org/10.3390/su15118542
Chicago/Turabian StyleMoghayedi, Alireza, Abid Mehmood, Kathy Michell, and Christiana Okobi Ekpo. 2023. "Modeling the Neighborhood Wellbeing of Townships in South Africa" Sustainability 15, no. 11: 8542. https://doi.org/10.3390/su15118542
APA StyleMoghayedi, A., Mehmood, A., Michell, K., & Ekpo, C. O. (2023). Modeling the Neighborhood Wellbeing of Townships in South Africa. Sustainability, 15(11), 8542. https://doi.org/10.3390/su15118542

