Financial Crises Management in Light of Accounting Information Systems Success: Investigating Direct and Indirect Influences
Abstract
1. Introduction
2. Literature Review
Theoretical Background and Framework
3. Hypotheses Development
3.1. Accounting Information System Success (AISS) and Financial Crisis Management (FCM)
3.2. System Quality (SQ) and Financial Crisis Management (FCM)
3.3. Information Quality (IQ) and Financial Crisis Management (FCM)
3.4. Service Quality (SVQ) and Financial Crisis Management (FCM)
3.5. System Use (SU) and Financial Crisis Management (FCM)
3.6. User Satisfaction (US) and Financial Crisis Management (FCM)
3.7. System Use (SU) as Mediator
3.8. User Satisfaction (US) as Mediator
4. Data and Methodology
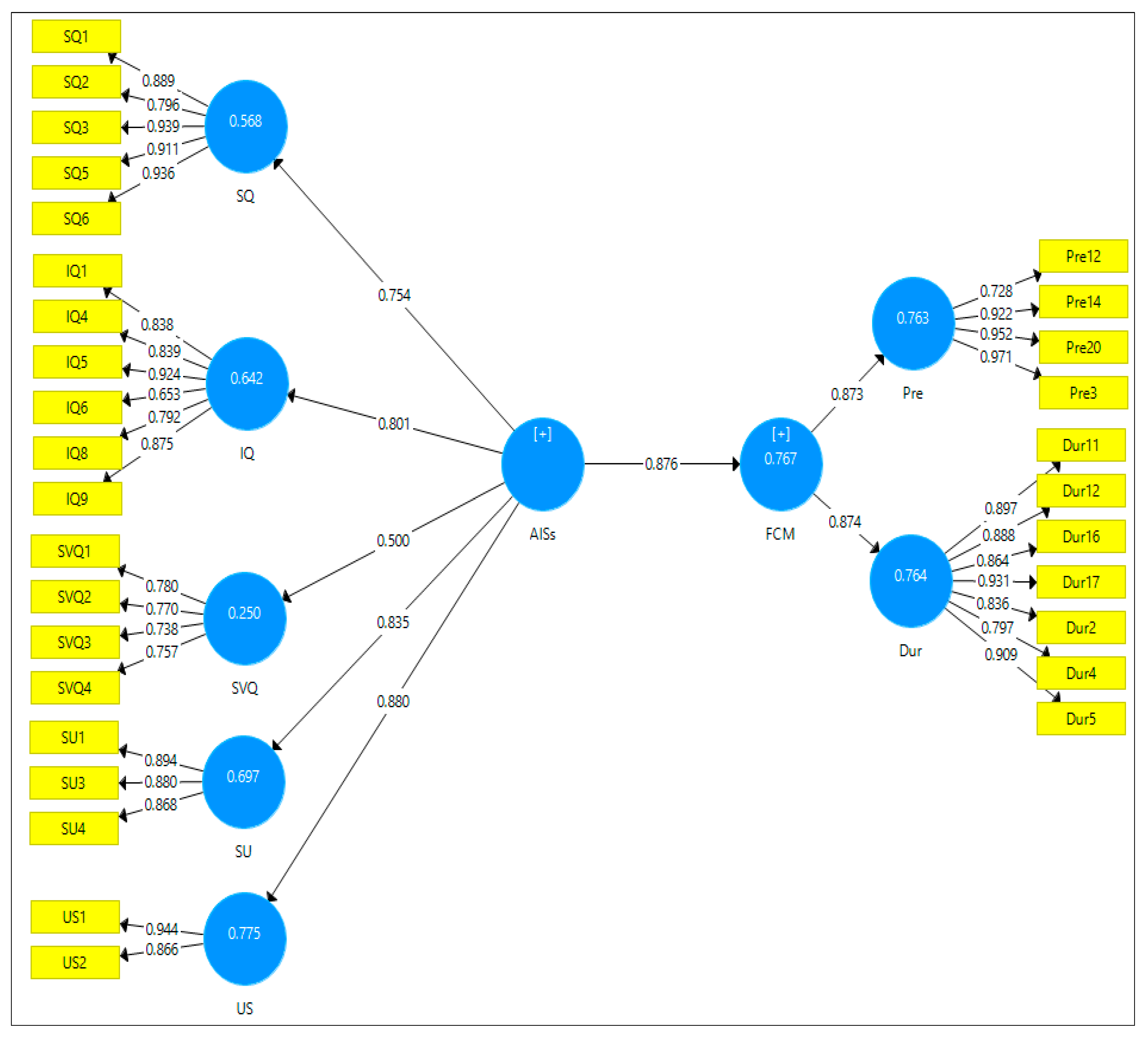
5. Findings and Analysis
5.1. Descriptive Analysis
5.2. Measurement Model Assessment
5.3. Structural Model Assessment
5.3.1. Hypotheses Testing (Path Analysis): Direct Influences
5.3.2. Hypotheses Testing (Path Analysis): Indirect Influences
5.4. Determination Coefficient (R2), Effects Sizes (f2) and Predictive Relevance (Q2)
6. Discussion
7. Conclusions
Author Contributions
Funding
Institutional Review Board Statement
Informed Consent Statement
Data Availability Statement
Conflicts of Interest
Appendix A. Questionnaire
| Section A: The Following Statement Measures the Success of Accounting Information Systems (AIS). | Agreement Degree | |||||
| V.H. | H. | M. | L. | V.L. | ||
| System Quality | ||||||
| 1. | The AIS is easy to learn, understand, and use. | 5 | 4 | 3 | 2 | 1 |
| 2. | The AIS is flexible enough for maintenance and development. | 5 | 4 | 3 | 2 | 1 |
| 3. | The AIS is integrated with its components and the other systems. | 5 | 4 | 3 | 2 | 1 |
| 4. | The AIS reacts and responds quickly (without delay). | 5 | 4 | 3 | 2 | 1 |
| 5. | The AIS is operating properly and reliably (no crash or failure). | 5 | 4 | 3 | 2 | 1 |
| 6. | The AIS is available and easy to access whenever needed. | 5 | 4 | 3 | 2 | 1 |
| 7. | The AIS has security, access control, and permissions. | 5 | 4 | 3 | 2 | 1 |
| Information Quality | ||||||
| 8. | The information provided by AIS is appropriate and meets the needs. | 5 | 4 | 3 | 2 | 1 |
| 9. | The information provided by AIS is accurate and neutral (no errors, correct). | 5 | 4 | 3 | 2 | 1 |
| 10. | The information provided by AIS is complete and comprehensive. | 5 | 4 | 3 | 2 | 1 |
| 11. | The information provided by AIS is timely and up-to-date. | 5 | 4 | 3 | 2 | 1 |
| 12. | The information provided by AIS is understandable. | 5 | 4 | 3 | 2 | 1 |
| 13. | The information provided by AIS is clearly organized and well-formatted. | 5 | 4 | 3 | 2 | 1 |
| 14. | The information provided by AIS is consistent and comparable. | 5 | 4 | 3 | 2 | 1 |
| 15. | The information provided by AIS is verifiable. | 5 | 4 | 3 | 2 | 1 |
| 16. | The information provided by AIS is predictive and confirmatory. | 5 | 4 | 3 | 2 | 1 |
| Service Quality | ||||||
| 17. | The IS staff is willing to help users and give prompt service. | 5 | 4 | 3 | 2 | 1 |
| 18. | The IS staff gives users suitable personal attention and considers their best interests. | 5 | 4 | 3 | 2 | 1 |
| 19. | The IS staff is dependable and provides services at the promised time. | 5 | 4 | 3 | 2 | 1 |
| 20. | The IS staff have user confidence and sufficient knowledge of their jobs. | 5 | 4 | 3 | 2 | 1 |
| 21. | The IS staff provides updating of the hardware and software of the AIS. | 5 | 4 | 3 | 2 | 1 |
| System Use | ||||||
| 22. | The AIS is used frequently and extensively. | 5 | 4 | 3 | 2 | 1 |
| 23. | The number of reports requested from the AIS is sufficient to perform the job well. | 5 | 4 | 3 | 2 | 1 |
| 24. | The AIS is used for long periods of time. | 5 | 4 | 3 | 2 | 1 |
| 25. | The use of AIS is greater than originally expected. | 5 | 4 | 3 | 2 | 1 |
| 26. | The trend towards using the AIS will increase. | 5 | 4 | 3 | 2 | 1 |
| 27. | The use of the AIS is of major importance in performing the financial and accounting functional tasks. | 5 | 4 | 3 | 2 | 1 |
| User Satisfaction | ||||||
| 28. | The current performance of AIS and the quality of its electronic services are very satisfactory. | 5 | 4 | 3 | 2 | 1 |
| 29. | There is a conviction that the design of AIS takes into account the desires and needs of its users. | 5 | 4 | 3 | 2 | 1 |
| 30. | The users of AIS receive adequate training to develop their skills. | 5 | 4 | 3 | 2 | 1 |
| 31. | The users of AIS are involved in its development and their opinions are taken into account. | 5 | 4 | 3 | 2 | 1 |
| Section B: The following statement measures the effectiveness of Financial Crisis Management (FCM). | Agreement Degree | |||||
| V.H. | H. | M. | L. | V.L. | ||
| Pre-Financial Crisis Management (involves tasks of early warning signal detection and preparedness/prevention). | ||||||
| 32. | There is sufficient interest in identifying and collecting signs of financial crisis occurrence. | 5 | 4 | 3 | 2 | 1 |
| 33. | There is sufficient interest in the classification and analysis of signs of financial crisis emergence. | 5 | 4 | 3 | 2 | 1 |
| 34. | The internal and external work environment is monitored for detecting signs of financial crisis occurrence. | 5 | 4 | 3 | 2 | 1 |
| 35. | There is a supportive organizational culture for detecting signs of financial crisis occurrence. | 5 | 4 | 3 | 2 | 1 |
| 36. | The AIS contributes to supporting the processes for detecting signs of financial crisis occurrence. | 5 | 4 | 3 | 2 | 1 |
| 37. | The AIS contributes to supporting the processes of financial analysis and forecasting the financial crisis occurrence. | 5 | 4 | 3 | 2 | 1 |
| 38. | There is a unit/team that performs the tasks of preparing and preventing the financial crisis. | 5 | 4 | 3 | 2 | 1 |
| 39. | Sufficient courses and training programs are available in the field of financial crisis management. | 5 | 4 | 3 | 2 | 1 |
| 40. | Periodic and regular meetings and workshops are held to discuss dealing with potential financial crises. | 5 | 4 | 3 | 2 | 1 |
| 41. | Experiments and simulations are conducted to deal with a potential financial crisis. | 5 | 4 | 3 | 2 | 1 |
| 42. | There is control, monitoring, and analysis of the practices and events that lead to a financial crisis. | 5 | 4 | 3 | 2 | 1 |
| 43. | Adequate and comprehensive planning and preparedness are available for all financial crisis scenarios. | 5 | 4 | 3 | 2 | 1 |
| 44. | There is a regular and continuous review and development of plans prepared to manage the financial crisis. | 5 | 4 | 3 | 2 | 1 |
| 45. | There is effective coordination between departments to access the resources necessary to manage the financial crisis. | 5 | 4 | 3 | 2 | 1 |
| 46. | Effective channels of communication and cooperation are available with various relevant organizations to manage the financial crisis. | 5 | 4 | 3 | 2 | 1 |
| 47. | Experts and specialists are engaged and utilized to manage the financial crisis. | 5 | 4 | 3 | 2 | 1 |
| 48. | The AIS contributes to improving the processes of preparedness and prevention of the financial crisis. | 5 | 4 | 3 | 2 | 1 |
| 49. | The AIS contributes to providing comprehensive financial databases to manage the financial crisis. | 5 | 4 | 3 | 2 | 1 |
| 50. | The AIS contributes to the storage, processing, and retrieval of information effectively to manage the financial crisis with the ability to backup information. | 5 | 4 | 3 | 2 | 1 |
| 51. | The AIS contributes to financial risk assessment and financial planning for preparedness and prevention of the financial crisis. | 5 | 4 | 3 | 2 | 1 |
| During-Financial Crisis Management (involves tasks of containment and damage reduction) | ||||||
| 52. | There is an ability to manage time effectively while dealing with the financial crisis. | 5 | 4 | 3 | 2 | 1 |
| 53. | There is a rapid distribution of tasks and powers to manage the financial crisis. | 5 | 4 | 3 | 2 | 1 |
| 54. | There is speed and effectiveness in controlling the financial crisis and mitigating its effects. | 5 | 4 | 3 | 2 | 1 |
| 55. | There is a holding of immediate and periodic meetings (crisis cell) to manage and analyze the financial crisis. | 5 | 4 | 3 | 2 | 1 |
| 56. | There is an ability to raise public awareness of the financial crisis and reduce rumours. | 5 | 4 | 3 | 2 | 1 |
| 57. | There is an ability to prevent the exacerbation of the financial crisis and the occurrence of sub-crises. | 5 | 4 | 3 | 2 | 1 |
| 58. | There is effectiveness and speed in following up on the implementation of pre-prepared plans and scenarios to manage the financial crisis. | 5 | 4 | 3 | 2 | 1 |
| 59. | There is an active participation of the departments in the process of implementing the financial crisis management plans. | 5 | 4 | 3 | 2 | 1 |
| 60. | Sufficient incentives, rewards, and facilities are provided to support the financial crisis management process | 5 | 4 | 3 | 2 | 1 |
| 61. | Emergency financial allocations are created to maintain work during the financial crisis. | 5 | 4 | 3 | 2 | 1 |
| 62. | Activities expenditures are minimized to mitigate the effects of the financial crisis. | 5 | 4 | 3 | 2 | 1 |
| 63. | The AIS contributes to supporting the containment and limiting the damages processes of the financial crisis. | 5 | 4 | 3 | 2 | 1 |
| 64. | The AIS contributes to maintaining the availability of up-to-date and real-time information to manage the financial crisis | 5 | 4 | 3 | 2 | 1 |
| 65. | The AIS contributes to improving the speed of decision-making to manage the financial crisis. | 5 | 4 | 3 | 2 | 1 |
| 66. | The AIS contributes to providing the decision-maker with accurate and rapid information on the financial situation to manage the financial crisis. | 5 | 4 | 3 | 2 | 1 |
| 67. | The AIS contributes to maintaining the confidentiality, integrity, and availability of information related to financial crisis management. | 5 | 4 | 3 | 2 | 1 |
| 68. | The AIS contributes to allocating available financial resources and rationalizing expenditures accurately and effectively to manage the financial crisis. | 5 | 4 | 3 | 2 | 1 |
| Legend: V.H.: Very High. H.: High. M.: Medium. L.: Low. V.L.: Very Low. | ||||||
Appendix B. Outcomes of the Direct Association between the SQ, IQ, SVQ and SU, US
| Path | B | S.E. | t-Statistics | p-Value | Decision |
| SQ → SU | 0.181 | 0.065 | 2.789 | 0.004 | Supported |
| IQ → SU | 0.604 | 0.062 | 9.800 | 0.000 | Supported |
| SVQ → SU | 0.031 | 0.074 | 0.412 | 0.680 | Not supported |
| SQ → US | 0.719 | 0.061 | 11.824 | 0.000 | Supported |
| IQ → US | 0.167 | 0.063 | 2.650 | 0.005 | Supported |
| SVQ → US | −0.063 | 0.065 | 0.966 | 0.335 | Not supported |
| Legend: Significant at 0.05 (2-tailed). SQ: System Quality. IQ: Information Quality. SVQ: Service Quality. SU: System Use. US: User Satisfaction. | |||||
Appendix C. Outcomes of the Direct Association between the AISS and P-FCM, D-FCM
| Path | B | S.E. | t-Statistics | p-Value | Decision |
| AISS → P-FCM | 0.883 | 0.018 | 47.949 | 0.000 | Supported |
| AISS → D-FCM | 0.688 | 0.031 | 21.903 | 0.000 | Supported |
| Legend: Significant at 0.05 (2-tailed). AISS: Accounting Information Systems success. P-FCM: Pre-financial Crisis Management. D-FCM: During financial Crisis Management. | |||||
Appendix D. Literature Review of the Relationship between ISS and CM
| Studies | Variable (Predicted Sign) |
| Crisis Management (+ve) | |
| Alsaqqa and Soufi (2021) [18]; Ahmed and Al-Ani (2021) [26]; Dahham et al. (2020) [58]; Alzoubi (2020) [32]; Adwan, (2019) [33]; Hanna et al. (2018) [19]; Almashaqba (2017) [21]; Bushra (2017) [20]; Nour Al-Daem (2015) [28]; Zwyalif (2015) [29]; Alsoudani and Altaany (2014) [22]; Abdul Razzaq (2011) [24]; Abu Omar (2009) [25]; Alkshali and Al-Qutob (2007) [30]. | Overall Supported (positive) |
Appendix E. Literature Review of the Association between SQ, IQ, SVQ, SU, US and CM
| Independent Variable (AISS) (SQ, IQ, SVQ, SU, US) | Dependent Variable (FCM) | Studies | Result | Overall |
| System Quality | Crisis Management | Dahham et al. (2020) [58]; Alzoubi (2020) [32]; Al-Hayaly (2011) [59]; Ahmed and Al-Ani (2021) [26]; Alabaddi et al. (2020) [60]; Adwan (2019) [33]; Zwyalif (2015) [29]; Nour Al-Daem (2015) [28]; Abu Omar (2009) [25]; Alkshali and Al-Qutob (2007) [30]; Bushra (2017) [20]; Abdul Razzaq (2011) [24]. | S | Supported (positive) |
| Gopinathan and Raman (2020) [61]. | NS | |||
| Information Quality | Crisis Management | Dahham et al. (2020) [58]; Qaddoriy and Mahameed (2020) [31]; Al-Hayaly (2011) [59]; Ahmed and Al-Ani (2021) [26]; Al Jaberi and Qawasmeh (2020) [27]; Gopinathan and Raman (2020) [61]. Al-Amyan (2016) [62]; Alabaddi, et al. (2020) [60]; Adwan (2019) [33]; Nour Al-Daem (2015) [28]; Zwyalif (2015) [29]; Abu Omar (2009) [25]; Alkshali and Al-Qutob (2007) [30]; Bushra (2017) [20]; Abdul Razzaq (2011) [24]. | S | Supported (positive) |
| Fatiha (2022) [23]. | NS | |||
| Service Quality | Crisis Management | Dalloul et al. (2023) [1]; Adwan (2019) [33]; Al-Hayaly (2011) [59]. | S | Supported (positive) |
| Gopinathan and Raman (2020) [61] | SN | |||
| System Use | Crisis Management | Alkshali & Al-Qutob (2007) [30]; Nour Al-Daem (2015) [28]; Zwyalif (2015) [29]; Alsoudani and Altaany (2014) [22]; Bushra (2017) [20]; Abdul Razzaq (2011) [24]. | S | Supported (positive) |
| User Satisfaction | Crisis Management | Dahham et al., (2020) [58]; Alzoubi (2020) [32]; Lshammari et al. (2020) [63]; Alkshali and Al-Qutob (2007) [30]; Abu Omar (2009) [25]; Abdul Razzaq (2011) [24]. | S | Supported (positive) |
| Nour Al-Daem (2015) [28]; Zwyalif (2015) [29]. | NS | |||
| Legend: S = statistically significant, NS = not statistically significant. | ||||
Appendix F. Literature Review on System Use and User Satisfaction as MV
| Studies | Variable (Predicted Sign) |
| Turkmendag and Tuna (2022) [34]; Quyen and Nguyen (2020) [35]; Chen and Aklikokou (2019) [36]; Kosasi et al. (2019) [90]; Keikhosrokiani et al. (2020) [91]; Moslehpour et al. (2018) [64]; Santhanamery and Ramayah (2018) [65]; Ke and Su (2018) [66]; Al-Jabri (2015) [67]. Mustapha and Obid (2015) [68]; Mahama and Cheng (2013) [99]; Ali and Younes (2013) [92,93]; Dalloul et al. (2023) [1]. | System Use (SU) as a Mediator Variable (MV) (+ve) |
| Overall Supported (positive) | |
| Riandi et al. (2021) [37]; Kamboj et al. (2021) [38]; Akel & Armağan (2021) [39]; Demir et al. (2021) [40]; Trivedi and Yadav (2020) [69]; Al-Okaily et al. (2020) [98]; Pramod and Bae (2019) [70]; Ahmad and Balal (2019) [71]; Phuong and Trang (2018) [72]; Alorfi (2018) [73]. Yassien et al. (2017) [94]; Islam et al. (2017) [95]; Waeyenberg et al. (2017) [96]. | User Satisfaction (US) as a Mediator Variable (MV) (+ve) |
| Overall Supported (positive) |
References
- Dalloul, M.H.; Ibrahim, Z.b.; Urus, S.T. The Impact of Quality Dimensions of Accounting Information System Success on the Effectiveness of During-Financial Crisis Management: The Mediating Role of System Usage in a Government Sector Context. Asian Econ. Financ. Rev. 2023, 13, 18–48. [Google Scholar] [CrossRef]
- International Monetary Fund (IMF). The IMF-FSB Early Warning Exercise—Design and Methodological Toolkit. Policy Pap. 2010, 2010, 1–41. [Google Scholar]
- Al-Ketbi, S. “Corona” and the Role of Leaders in Crisis Management. Retrieved from Elaph. Available online: https://elaph.com/Web/opinion/2020/04/1288261.html.2020 (accessed on 10 January 2021).
- Al-Khatib, M.H. Skills of Strategic Leadership and Its Relation with Crisis Management “A Field Study on the Palestinian Local Institutions in Gaza Governorates”. Master’s Thesis, Al-Azhar University-Gaza, Gaza, Palestine, 2015. [Google Scholar]
- Bakir, H.M. Obstacles in the Achievement of the Major Municipalities of the Gaza Strip for Their Services during Emergency Situations. Master’s Thesis, The Islamic University of Gaza, Gaza, Palestine, 2016. [Google Scholar]
- World Bank. World Bank: The Third Phase of the Gaza Municipal Development Project; World Bank: Washington, DC, USA, 2017. [Google Scholar]
- Ghorab, I.K.-F. The Role of the Budget as a Planning Tool to Exploit the Financial Resources in the Gaza Strip Municipalities. Master’s Thesis, The Islamic University of Gaza, Gaza, Palestine, 2017. [Google Scholar]
- Chabani, M.; Chabani, W. Managing financial crises according to accounting information systems. J. Econ. Appl. Stat. 2014, 11, 196–206. [Google Scholar]
- Ministry of Local Government. The Strategic Framework for the Transformation into Electronic Municipalities (2019–2023); State of Palestine, Ministry of Local Government: Ramallah, Palestine, 2019.
- State Audit & Administrative Control Bureau. Report of the State Audit & Administrative Control Bureau, Annual Report 2018. Control & Audit for Construction, Development & Good Governance Enhancement; State Audit & Administrative Control Bureau-State of Palestine: Ramallah, Palestine, 2018. [Google Scholar]
- State Audit & Administrative Control Bureau. Report of the State Audit & Administrative Control Bureau, Annual Report 2016: Control & Audit for Construction, Development & Good Governance Enhancement; State Audit & Administrative Control Bureau-State of Palestine: Ramallah, Palestine, 2016. [Google Scholar]
- Ministry of Local Government. A Guide to Accounting Procedures according to the Cash Basis; State of Palestine, Ministry of Local Government: Ramallah, Palestine, 2012.
- Municipal Development and Lending Fund. Financial Policies and Procedures Related to a Medium or Small Palestinian Municipality; Municipal Development and Lending Fund: Al-Bireh, Palestine, 2011. [Google Scholar]
- Ghoneim, M.A. The Role of Computerized Management Information Systems in the Decision-Making Process in the Municipalities of the Gaza Strip in Palestine. Master’s Thesis, The Islamic University of Gaza, Gaza, Palestine, 2004. [Google Scholar]
- Al-Buhaisi, E.M. Evaluating the Reality of Accounting Information System in the Gaza Strip Municipalities: A Field Study. J. Islam. Univ. Econ. Adm. Stud. 2013, 21, 79–98. [Google Scholar]
- Salim, F.M. The Effect of Applying the Cash Basis on the Significance of Accounting Information for Decision Makers in the Municipalities of the Gaza Strip in Palestine. Master’s Thesis, The Islamic University of Gaza, Gaza, Palestine, 2007. [Google Scholar]
- Dalloul, M.H.; Ibrahim, Z.b.; Urus, S.T. The Association between the Success of Information Systems and Crises Management (A Theoretical View and Proposed Framework). Int. J. Asian Soc. Sci. 2022, 12, 55–68. [Google Scholar] [CrossRef]
- Alsaqqa, A.I.; Soufi, A.S. The role of decision support systems in the success of crisis management of the Palestinian insurance sector: An empirical study on Al-Multazim insurance and investment company. J. Financ. Account. Manag. Stud. 2021, 8, 146–165. [Google Scholar]
- Hanna, R.D.; Abdul Aziz, S.K.; Najib, S.H. The role of management information system in crisis management an empirical study in some faculties of the University of Mosul. J. Kirkuk Univ. Adm. Econ. Sci. 2018, 8, 115–140. [Google Scholar]
- Bushra, A.-w. Effectiveness of Management Information Systems (MIS) in Crisis Management (CM): Case Study Company Amor Ben Amor Branch Mills (MAB). Master’s Thesis, University of Oum El Bouaghi, Oum El Bouaghi, Algeria, 2017. [Google Scholar]
- Almashaqba, Z.M. The impact of management information systems on the security crisis management “A study on the General Directorate of Passports in Riyadh-KSA”. Int. J. Bus. Manag. Rev. 2017, 5, 26–47. [Google Scholar]
- Alsoudani, K.A.; Altaany, F.H. Role of Management Information Systems in crises charitable organizations in Jordan: Case study. Int. J. Adv. Eng. Manag. 2014, 1, 1–6. [Google Scholar]
- Fatiha, A. The role of information quality in raising the efficiency of crisis management: An applied study of the Djezzy foundation in Djelfa. Afak Sci. J. 2022, 7, 570–581. [Google Scholar]
- Abdul Razzaq, M.S. Crisis management and information systems to the extent of impact and effectiveness an applied study in a number of tourism companies listed in the Iraqi capital market. J. Baghdad Coll. Econ. Sci. Univ. 2011, 143–165. [Google Scholar]
- Abu Omar, H.A. The Effectiveness of Computer Based Management Information Systems and Its Impact in Crisis Management Empirical Study in The Banking Sector in Palestine. Master’s Thesis, The Islamic University of Gaza, Gaza, Palestine, 2009. [Google Scholar]
- Ahmed, S.F.; Al-Ani, O.A. Electronic management is a strategic approach to crisis management Applied research in the General Company of Electricity Power Transmission the Northern Region/Ministry of Electricity. J. Adm. Econ. 2021, 116–135. [Google Scholar]
- Al Jaberi, A.M.; Qawasmeh, F. The impact of using social media in crisis management according to employees’ perspectives. Int. J. Acad. Res. Bus. Soc. Sci. 2020, 10, 628–644. [Google Scholar] [CrossRef]
- Nour Al-Daem, A.-S.M.-G. The effect of management information systems on crises management by applying to Asalaya Sugar Factory. White Nile J. Stud. Sci. Res. 2015, 1–25. [Google Scholar]
- Zwyalif, I.M. Success of Accounting Information Systems and Their Impact on the Stages of Crises Management. Dirasat Adm. Sci. 2015, 42, 247–266. [Google Scholar]
- Alkshali, S.J.; Al-Qutob, M.A. Effectiveness of Management Information Systems and Their Impact on Crisis Management: Field Study on Jordanian Industrial Companies. Jordan J. Bus. Adm. (JJBA) 2007, 3, 24–45. [Google Scholar]
- Qaddoriy, F.M.; Mahameed, K.A. Effect of the quality of output of management information systems on crisis management strategies (exploration study in general company for the manufacture of fertilizer northern region/Baiji). Tikrit J. Adm. Econ. Sci. 2020, 16, 399–422. [Google Scholar]
- Alzoubi, M.O. The impact of management information system’s features on crisis management in Jordanian commercial banks (field study on Jordanian commercial banks in the northern sector). J. Asian Sci. Res. 2020, 10, 165–179. [Google Scholar]
- Adwan, M.S. The Effectiveness of Management Information Systems and Its Role in Improving Crisis Management. Empirical study in Ministries of Social Development and Labor in Gaza Strip. Master’s Thesis, Al-Azhar University-Gaza, Gaza, Palestine, 2019. [Google Scholar]
- Turkmendag, Z.; Tuna, M. Empowering leadership and knowledge management: The mediating role of followers’ technology use. J. Organ. Chang. Manag. 2022, 35, 330–347. [Google Scholar] [CrossRef]
- Quyen, P.T.; Nguyen, N.P. The impact of perceived accounting benefits on the enterprise resource planning success: The mediating role of effective system use. J. Intell. Stud. Bus. 2020, 10, 63–79. [Google Scholar]
- Chen, L.; Aklikokou, A.K. Determinants of E-government Adoption: Testing the Mediating Effects of Perceived Usefulness and Perceived Ease of Use. Int. J. Public Adm. 2019, 43, 850–865. [Google Scholar] [CrossRef]
- Riandi, M.H.; Respati, H.; Hidayatullah, S. Conceptual Model of User Satisfaction as Mediator of E-Learning Services and System Quality on Students’ Individual Performance. Int. J. Res. Eng. Sci. Manag. 2021, 4, 60–65. [Google Scholar] [CrossRef]
- Kamboj, S.; Sharma, M.; Sarmah, B. Impact of mobile banking failure on bank customers’ usage behavior: The mediating role of user satisfaction. Int. J. Bank Mark. 2022, 4, 128–153. [Google Scholar] [CrossRef]
- Akel, G.; Armağan, E. Hedonic and utilitarian benefits as determinants of the application continuance intention in location-based applications: The mediating role of satisfaction. Multimed. Tools Appl. 2021, 80, 7103–7124. [Google Scholar] [CrossRef]
- Demir, A.; Maroof, L.; Khan, N.S.; Ali, B.J. The role of E-service quality in shaping online meeting platforms: A case study from higher education sector. J. Appl. Res. High. Educ. 2021, 13, 1436–1463. [Google Scholar] [CrossRef]
- Sabbah, R.S. Obstacles to Strategic Plans Implementation in Gaza Strip Municipalities: From the Perspective of Top and Executive Management. Master’s Thesis, The Islamic University of Gaza, Gaza, Palestine, 2013. [Google Scholar]
- Dalloul, M.H.; Ibrahim, Z.b.; Tajul Urus, S. The Role of the Accounting Information Quality in Pre-Financial Crisis Management at Palestinian Government Universities. Int. J. Acad. Res. Account. Financ. Manag. Sci. 2022, 12, 64–78. [Google Scholar] [CrossRef]
- Stair, R.; Reynolds, G. Principles of Information Systems; Cengage Learning: Boston, MA, USA, 2020. [Google Scholar]
- Al-Ja’afreh, A.B. Quality Management for Information Systems Effectiveness: An Empirical Study of Jordanian Industrial Firms. Ph.D. Thesis, University of Banking and Financial Sciences, Amman, Jordan, 2011. [Google Scholar]
- Al-Kofahi, M.K.; Hassan, H.; Mohamad, R. Information systems success model: A review of literature. Int. J. Innov. Creat. Chang. 2020, 12, 397–419. [Google Scholar]
- Aldholay, A.H.; Isaac, O.; Abdullah, Z.; Ramayah, T. The role of transformational leadership as a mediating variable in DeLone and McLean information system success model: The context of online learning usage in Yemen. Telemat. Inform. 2018, 35, 1421–1437. [Google Scholar] [CrossRef]
- Malik, K.; Goyal, D.P. Information Systems Effectiveness—An Integrated Approach. In IEEE Engineering and Management Conference (IEMC‘OI) Proceedings on Change Management and the New Industrial Revolution; IEEE: Albany, NY, USA, 2001; pp. 189–194. [Google Scholar]
- Abdul Hamid, J.; Johannes, J.; Yacob, S.; Edward, E. The effectiveness of human resource information system through employee satisfaction and the system usage. Put It Right J. 2022, 1, 29–46. [Google Scholar] [CrossRef]
- DeLone, W.H.; McLean, E.R. The DeLone and McLean model of information systems success: A ten-year update. J. Manag. Inf. Syst. 2003, 19, 9–30. [Google Scholar]
- DeLone, W.H.; McLean, E.R. Information systems success measurement. Found. Trends Inf. Syst. 2016, 2, 1–116. [Google Scholar] [CrossRef]
- DeLone, W.H.; McLean, E.R. Information systems success: The quest for the dependent variable. Inf. Syst. Res. 1992, 3, 60–95. [Google Scholar] [CrossRef]
- Bailey, J.E.; Pearson, S.W. Development of a Tool for Measuring and Analyzing Computer User Satisfaction. Manag. Sci. 1983, 29, 530–545. [Google Scholar] [CrossRef]
- Molla, A.; Licker, P.S. E-Commerce Systems Success: An Attempt to Extend And Respecify the DeLone and Mclean Model of IS Success. J. Electron. Commer. Res. 2001, 2, 131–141. [Google Scholar]
- Shannon, C.E.; Weaver, W. The Mathematical Theory of Communication; The University of Illinois Press: Urbana, Illinois, 1949. [Google Scholar]
- Mason, R.O. Measuring information output: A communication systems approach. Inf. Manag. 1978, 1, 219–234. [Google Scholar] [CrossRef]
- Seddon, P.B. A Respecification and Extension of the DeLone and McLean Model of IS Success. Inf. Syst. Res. 1997, 8, 240–253. [Google Scholar] [CrossRef]
- DeLone, W.H.; McLean, E.R. Information systems success revisited. In Proceedings of the 35th Hawaii International Conference on System Sciences, Big Island, HI, USA, 7–10 January 2002; pp. 238–249. [Google Scholar]
- Dahham, D.L.; Atu, T.T.; Abdullah, M.A. The effectiveness of management information systems and their impact on crisis management (An applied study in a sample of the Iraqi private banks). Tikrit J. Adm. Econ. Sci. 2020, 16, 577–594. [Google Scholar]
- Al-Hayaly, A.M. The quality of banking information systems and their role in crisis management: A field study in a sample of Iraqi banks/Nineveh. J. Tanmiyat Al-Rafidain (TANRA) 2011, 104, 133–151. [Google Scholar] [CrossRef]
- Alabaddi, Z.A.; Rahahleh, A.H.; Muflih, M.A.; Farajat, J.M.; Al-Nsour, S.N.; Almahameed, M.A. Effect of System Quality and Information Quality on Crisis Management—An Empirical Study on Jordanian Mobile Telecommunications Companies. Eur. J. Bus. Manag. 2020, 12, 73–83. [Google Scholar]
- Gopinathan, S.; Raman, M. Role of Information System Management during Emergencies: The COVID-19 Crisis in Malaysia. J. Humanit. Soc. Sci. Res. 2020, 2, 159–172. [Google Scholar]
- Al-Amyan, M.M. The role of information in disaster management: Case study on disaster management in the general directorate of civil defense of Jordan. Manag. Sci. Eng. 2016, 10, 40–50. [Google Scholar]
- Lshammari, W.S.; Alhazaimeh, A.S.; Alzoubi, M.O. The impact of human resources management practices as an entry point in crisis management. J. Asian Sci. Res. 2020, 10, 238–254. [Google Scholar] [CrossRef]
- Moslehpour, M.; Pham, V.K.; Wong, W.-K.; Bilgiçli, I. e-Purchase Intention of Taiwanese Consumers: Sustainable Mediation of Perceived Usefulness and Perceived Ease of Use. Sustainability 2018, 10, 234. [Google Scholar] [CrossRef]
- Santhanamery, T.; Ramayah, T. Trust in the System: The Mediating Effect of Perceived Usefulness of the E-Filing System. In User Centric E-Government; Saeed, S., Ramayah, T., Mahmood, Z., Eds.; Springer: Cham, Switzerland, 2018; pp. 89–103. [Google Scholar]
- Ke, P.; Su, F. Mediating effects of user experience usability—An empirical study on mobile library application in China. Electron. Libr. 2018, 36, 892–909. [Google Scholar] [CrossRef]
- Al-Jabri, I.M. Antecedents of user satisfaction with ERP systems: Mediation analyses. Kybernetes 2015, 44, 107–123. [Google Scholar] [CrossRef]
- Mustapha, B.; Obid, S.N. Tax Service Quality: The Mediating Effect of Perceived Ease of Use of the Online Tax System. Procedia-Soc. Behav. Sci. 2015, 172, 2–9. [Google Scholar] [CrossRef]
- Trivedi, S.K.; Yadav, M. Repurchase intentions in Y generation: Mediation of trust and e-satisfaction. Mark. Intell. Plan. 2020, 38, 401–415. [Google Scholar] [CrossRef]
- Pramod, K.; Bae, D.J. Examining DeLone and McLean Model for Online Public Grievance Redressal System of Nepal. Int. J. Adv. Cult. Technol. 2019, 7, 128–132. [Google Scholar]
- Ahmad, A.-A.M.; Balal, S.B. The impact of the perceived quality of management information systems on administrative creativity—The role of user satisfaction as a mediating variable: A study on a sample of service sector institutions operating in the state of Khartoum. J. Econ. Manag. Sci. 2019, 20, 174–191. [Google Scholar]
- Phuong, N.N.; Trang, T.T. Repurchase Intention: The Effect of Service Quality, System Quality, Information Quality, and Customer Satisfaction as Mediating Role: A PLS Approach of M-Commerce Ride Hailing Service in Vietnam. Mark. Brand. Res. 2018, 5, 78–91. [Google Scholar]
- Alorfi, A.S. An Extended Information System Success Model for Mobile Learning Usage in Saudi Arabia Universities. Ph.D. Thesis, Universiti Utara Malaysia, Sintok, Malaysia, 2018. [Google Scholar]
- Krejcie, R.V.; Morgan, D.W. Determining sample size for research activities. Educ. Psychol. Meas. 1970, 30, 607–610. [Google Scholar] [CrossRef]
- Mitroff, I.I. The Role of Computers and Decision Aids in Crisis Management: A Developer’s Report. J. Contingencies Crisis Manag. 1994, 2, 73–84. [Google Scholar] [CrossRef]
- Hair, J.F.; Hult, G.T.; Ringle, C.M.; Sarstedt, M. A Primer on Partial Least Squares Structural Equation Modeling (PLS-SEM), 2nd ed.; SAGE Publications: Southend Oaks, CA, USA, 2017. [Google Scholar]
- Abdi, H.; Vinzi, V.E.; Russolillo, G.; Saporta, G.; Trinchera, L. The Multiple Facets of Partial Least Squares and Related Methods; Springer International Publishing: Paris, France, 2016. [Google Scholar]
- Sekaran, U.; Bougie, R. Research Methods for Business: A Skill Building Approach, 7th ed.; John Wiley & Sons Ltd.: Chichester, UK, 2016. [Google Scholar]
- Weiber, R.; Mühlhaus, D. Structural Equation Modeling: An Application-Oriented Introduction to Causal Analysis Using AMOS, SmartPLS and SPSS; Springer Gabler: Wiesbaden, Germany, 2014. [Google Scholar]
- Pallant, J. SPSS Survival Manual: A Step by Step Guide to Data Analysis Using IBM SPSS, 6th ed.; Allen & Unwin: Sydney, Australia, 2016. [Google Scholar]
- Hair, J.F.; Black, W.C.; Babin, B.J.; Anderson, R.E. Multivariate Data Analysis; Pearson Education Limited: Harlow, UK, 2014. [Google Scholar]
- Falk, R.F.; Miller, N.B. A Primer for Soft Modeling; The University of Akron Press: Akron, OH, USA, 1992. [Google Scholar]
- Cohen, J. Statistical Power Analysis for the Behavioral Sciences; Lawrence Erlbaum Associates: New York, NY, USA, 1988. [Google Scholar]
- Chin, W.W. The Partial Least Squares Approach to Structural Equation Modeling. In Modern Methods for Business Research; Marcoulides, G.A., Ed.; Lawrence Erlbaum Associates: New York, NY, USA, 1998; pp. 295–336. [Google Scholar]
- Kassem, M.A.; Khoiry, M.A.; Hamzah, N. Assessment of the effect of external risk factors on the success of an oil and gas construction project. Eng. Constr. Archit. Manag. 2020, 27, 2767–2793. [Google Scholar] [CrossRef]
- Omoga, C.O. Integrated E-Marketing Adoption Model for Small Businesses. Int. J. Adv. Res. Comput. Commun. Eng. 2019, 8, 241–248. [Google Scholar] [CrossRef]
- Al-Gharbawi, K.B. Task-Technology Fit of MIS and Its Impact on MIS User Acceptance and Satisfaction at UNRWA-Gaza. Master’s Thesis, The Islamic University of Gaza, Gaza, Palestine, 2016. [Google Scholar]
- Yang, H.-H.; Su, C.-H. Learner Behavior in a MOOC Practice-oriented Course: In Empirical Study Integrating TAM and TPB. Int. Rev. Res. Open Distrib. Learn. 2017, 18, 35–63. [Google Scholar]
- Hair, J.F.; Sarstedt, M.; Ringle, C.M.; Mena, J.A. An assessment of the use of partial least squares structural equation modeling in marketing research. J. Acad. Mark. Sci. 2012, 40, 414–433. [Google Scholar] [CrossRef]
- Kosasi, S.; Kasma, U.; Vedyanto; Susilo, B. The Mediating Role of Intention to Use E-Commerce Adoption in MSMEs. In Proceedings of the 1st International Conference on Cybernetics and Intelligent System (ICORIS), Denpasar, Indonesia, 22–23 August 2019; pp. 29–34. [Google Scholar]
- Keikhosrokiani, P.; Mustaffa, N.; Zakaria, N.; Abdullah, R. Assessment of a medical information system: The mediating role of use and user satisfaction on the success of human interaction with the mobile healthcare system (iHeart). Cogn. Technol. Work. 2020, 22, 281–305. [Google Scholar] [CrossRef]
- Ali, B.M.; Younes, B. The impact of ERP system on user performance. J. Theor. Appl. Inf. Technol. 2013, 52, 325–342. [Google Scholar]
- Ali, B.M.; Younes, B. The Impact of Information Systems on user Performance: An Exploratory Study. J. Knowl. Manag. Econ. Inf. Technol. 2013, 3, 128–154. [Google Scholar]
- Yassien, E.; Masa’deh, R.; Mufleh, M.; Alrowwad, A.; Masa’deh, R. The Impact of ERP System’s Usability on Enterprise Resource Planning Project Implementation Success via the Mediating Role of User Satisfaction. J. Manag. Res. 2017, 9, 49–71. [Google Scholar] [CrossRef]
- Islam, A.N.; Mäntymäki, M.; Bhattacherjee, A. Towards a Decomposed Expectation Confirmation Model of IT Continuance: The Role of Usability. Commun. Assoc. Inf. Syst. 2017, 40, 502–523. [Google Scholar] [CrossRef]
- Waeyenberg, T.V.; Decramer, A.; Desmidt, S.; Audenaert, M. The relationship between employee performance management and civil servants’ turnover intentions: A test of the mediating roles of system satisfaction and affective commitment. Public Manag. Rev. 2017, 19, 747–764. [Google Scholar] [CrossRef]
- Ramli, A. Usage of and Satisfaction with Accounting Information Systems in the Hotel Industry: The Case of Malaysia. Ph.D. Thesis, The University of Hull, Hull, UK, 2013. [Google Scholar]
- Al-Okaily, A.; Al-Okaily, M.; Shiyyab, F.; Masadah, W. Accounting information system effectiveness from an organizational perspective. Manag. Sci. Lett. 2020, 10, 3991–4000. [Google Scholar] [CrossRef]
- Mahama, H.; Cheng, M.M. The Effect of Managers’ Enabling Perceptions on Costing System Use, Psychological Empowerment, and Task Performance. Behav. Res. Account. 2013, 25, 89–114. [Google Scholar] [CrossRef]








| Dimension/Variables | Indicators/Items |
|---|---|
| System Quality | Flexibility. Reliability. Easiness. Integration. Availability. Response Time. |
| Information Quality | Relevance. Predictability. Accuracy. Verifiability. Completeness, Comparability. Timeliness. Format. Understandability. |
| Service Quality | Responsiveness. Empathy. Reliability. Assurance. Tangibles. |
| System Use | Reports requested. Attitude Toward Use. Expectations and Amount of Use. Duration of Use. Importance/Appropriateness of Use. Frequency of Use. |
| User Satisfaction | Performance and Overall Satisfaction. Needs. Training. Participation. |
| Pre-Financial Crisis Management (Signal Detection Tasks) | Identifying and Collecting. Classifying and Analyzing. Monitoring Internal and External Environment. Organizational Culture. Information Systems. Financial Analysis. Forecasting. |
| Pre-Financial Crisis Management (Preparation/Prevention Tasks) | Crisis Management Team and Centre. Training. Workshops, Meetings. Experiments and Simulation. Control, Monitoring and Analysis. Planning and Scenario Development. Review and Develop Plans. Coordination and Resource Accessibility. Communication and Cooperation Channels. Expert Use. Information Systems. Databases. Financial Risk Assessment. Financial Planning. Financial crisis information. |
| During-Financial Crisis Management (Containment/Damage Limitation Tasks) | Realizing and Managing Time. Distributing Tasks, Responsibilities, and Powers. Leadership, Holding Meetings and Crisis Management Units. Responsiveness. Awareness and Media. Preventing Exacerbations and Sub-Crises. Implementing Plans and Scenarios and Follow-Up. Participation and Cooperation. Motivation and Reward. Emergency Financial Allocations and Maintaining Workflow. Rationalization of Expenditures. Information Systems. Financial Position. Decision Making Support. Speed and Updating of Information. Confidentiality, Integrity and Availability of information. Optimal Utilization of Available Resources. |
| Distribution and Response Rates (Frequency, Rate) | |||||
|---|---|---|---|---|---|
| Distributed questionnaires (132) | Returned questionnaires (121) | ||||
| Usable questionnaires (115) | Unusable questionnaires (6) | ||||
| Initial response rate (91.67%) | Final (valid) response rate (87.12%) | ||||
| Respondents Characteristics | |||||
| Qualification | 5 (4.3%) Diploma | Experience | 24 (20.9%) Less than 5 years | ||
| 90 (78.3%) Bachelor’s | |||||
| 18 (15.7%) Master’s | 23 (20%) 5 years & less than 10 years | ||||
| 2 (1.7%) PhD | |||||
| CM Training courses | 40 (34.8%) None | 27 (23.5%) 10 years & less than 15 years | |||
| 37 (32.2%) 1–3 courses | |||||
| 12 (10.4%) 4–5 courses | 41 (35.7%) 15 years & over | ||||
| 26 (22.6%) More than 5 courses | |||||
| Specialization | 72 (62.6%) Accounting | AIS Training courses | 37 (32.2%) None | ||
| 12 (10.4%) Finance | 54 (47%) 1–3 courses | ||||
| 23 (20%) Management | 12 (10.4%) 4–5 courses | ||||
| 5 (4.3%) Economics | 12 (10.4%) More than 5 courses | ||||
| 3 (2.6%) Financial & banking | |||||
| Variables | Mean | Standard Deviation | Relative Mean | Rank | |
| System Quality (SQ) | 3.72 | 0.622 | 74.32% | 2 | |
| Information Quality (IQ) | 3.67 | 0.539 | 73.43% | 4 | |
| Service Quality (SVQ) | 3.63 | 0.460 | 72.62% | 5 | |
| System Use (SU) | 3.79 | 0.587 | 75.88% | 1 | |
| User Satisfaction (US) | 3.69 | 0.473 | 73.80% | 3 | |
| AIS Success (overall) | 3.70 | 0.412 | 74.01% | - | |
| Pre-financial crisis management (P-FCM) | 3.66 | 0.319 | 73.28% | 2 | |
| During-financial crisis management (D-FCM) | 3.68 | 0.409 | 73.64% | 1 | |
| Financial Crisis Management (FCM) (overall) | 3.67 | 0.313 | 73.46% | - | |
| Construct | Items | FL | CA | CR | AVE | |||||
|---|---|---|---|---|---|---|---|---|---|---|
| System Quality (SQ) | SQ1 | 0.889 | 0.938 | 0.953 | 0.803 | |||||
| SQ2 | 0.796 | |||||||||
| SQ3 | 0.939 | |||||||||
| SQ5 | 0.911 | |||||||||
| SQ6 | 0.936 | |||||||||
| Information Quality (IQ) | IQ1 | 0.838 | 0.910 | 0.926 | 0.680 | |||||
| IQ4 | 0.839 | |||||||||
| IQ5 | 0.924 | |||||||||
| IQ6 | 0.653 | |||||||||
| IQ8 | 0.792 | |||||||||
| IQ9 | 0.875 | |||||||||
| Service Quality (SVQ) | SVQ1 | 0.780 | 0.760 | 0.846 | 0.579 | |||||
| SVQ2 | 0.770 | |||||||||
| SVQ3 | 0.738 | |||||||||
| SVQ4 | 0.757 | |||||||||
| System Use (SU) | SU1 | 0.894 | 0.860 | 0.912 | 0.776 | |||||
| SU3 | 0.880 | |||||||||
| SU4 | 0.868 | |||||||||
| User Satisfaction (US) | US1 | 0.944 | 0.790 | 0.901 | 0.821 | |||||
| US2 | 0.866 | |||||||||
| Pre-Financial Crisis Management (P-FCM) | Pre12 | 0.728 | 0.918 | 0.943 | 0.807 | |||||
| Pre14 | 0.922 | |||||||||
| Pre20 | 0.952 | |||||||||
| Pre3 | 0.971 | |||||||||
| During-Financial Crisis Management (D-FCM) | Dur11 | 0.897 | 0.950 | 0.958 | 0.767 | |||||
| Dur12 | 0.888 | |||||||||
| Dur16 | 0.864 | |||||||||
| Dur17 | 0.931 | |||||||||
| Dur2 | 0.836 | |||||||||
| Dur4 | 0.797 | |||||||||
| Dur5 | 0.909 | |||||||||
| Discriminant Validity: Fornell-Larcker Criterion | ||||||||||
| Construct | D-FCM | IQ | P-FCM | SQ | SU | SVQ | US | |||
| D-FCM | 0.876 | |||||||||
| IQ | 0.547 | 0.824 | ||||||||
| P-FCM | 0.614 | 0.769 | 0.898 | |||||||
| SQ | 0.698 | 0.68 | 0.701 | 0.896 | ||||||
| SU | 0.512 | 0.758 | 0.765 | 0.597 | 0.881 | |||||
| SVQ | 0.478 | 0.551 | 0.594 | 0.62 | 0.475 | 0.761 | ||||
| US | 0.608 | 0.637 | 0.706 | 0.798 | 0.752 | 0.484 | 0.906 | |||
| Discriminant Validity: Cross Loading | ||||||||||
| Latent Variable | D-FCM | IQ | P-FCM | SQ | SU | SVQ | US | |||
| Dur11 | 0.897 | 0.680 | 0.634 | 0.703 | 0.657 | 0.576 | 0.652 | |||
| Dur12 | 0.888 | 0.605 | 0.743 | 0.708 | 0.628 | 0.555 | 0.691 | |||
| Dur16 | 0.864 | 0.556 | 0.474 | 0.556 | 0.397 | 0.324 | 0.435 | |||
| Dur17 | 0.931 | 0.478 | 0.523 | 0.646 | 0.427 | 0.523 | 0.597 | |||
| Dur2 | 0.836 | 0.244 | 0.367 | 0.641 | 0.249 | 0.303 | 0.484 | |||
| Dur4 | 0.797 | 0.194 | 0.350 | 0.421 | 0.213 | 0.204 | 0.231 | |||
| Dur5 | 0.909 | 0.416 | 0.532 | 0.531 | 0.388 | 0.292 | 0.483 | |||
| IQ1 | 0.288 | 0.838 | 0.514 | 0.531 | 0.642 | 0.547 | 0.424 | |||
| IQ4 | 0.641 | 0.839 | 0.775 | 0.747 | 0.665 | 0.426 | 0.736 | |||
| IQ5 | 0.398 | 0.924 | 0.699 | 0.642 | 0.731 | 0.631 | 0.573 | |||
| IQ6 | 0.447 | 0.653 | 0.332 | 0.453 | 0.417 | 0.351 | 0.322 | |||
| IQ8 | 0.250 | 0.792 | 0.361 | 0.245 | 0.518 | 0.298 | 0.262 | |||
| IQ9 | 0.530 | 0.875 | 0.816 | 0.559 | 0.675 | 0.445 | 0.576 | |||
| Pre12 | 0.358 | 0.366 | 0.728 | 0.333 | 0.251 | 0.420 | 0.182 | |||
| Pre14 | 0.596 | 0.756 | 0.922 | 0.674 | 0.760 | 0.395 | 0.661 | |||
| Pre20 | 0.590 | 0.791 | 0.952 | 0.672 | 0.836 | 0.650 | 0.734 | |||
| Pre3 | 0.613 | 0.755 | 0.971 | 0.751 | 0.759 | 0.631 | 0.799 | |||
| SQ1 | 0.456 | 0.524 | 0.485 | 0.889 | 0.460 | 0.551 | 0.682 | |||
| SQ2 | 0.572 | 0.337 | 0.501 | 0.796 | 0.248 | 0.446 | 0.577 | |||
| SQ3 | 0.775 | 0.694 | 0.749 | 0.939 | 0.604 | 0.621 | 0.765 | |||
| SQ5 | 0.603 | 0.707 | 0.548 | 0.911 | 0.515 | 0.523 | 0.646 | |||
| SQ6 | 0.664 | 0.699 | 0.765 | 0.936 | 0.726 | 0.605 | 0.849 | |||
| SU1 | 0.309 | 0.612 | 0.524 | 0.470 | 0.894 | 0.242 | 0.599 | |||
| SU3 | 0.592 | 0.745 | 0.839 | 0.500 | 0.880 | 0.418 | 0.724 | |||
| SU4 | 0.383 | 0.608 | 0.578 | 0.619 | 0.868 | 0.596 | 0.632 | |||
| SVQ1 | 0.439 | 0.525 | 0.438 | 0.455 | 0.342 | 0.780 | 0.323 | |||
| SVQ2 | 0.400 | 0.432 | 0.444 | 0.559 | 0.277 | 0.770 | 0.406 | |||
| SVQ3 | 0.441 | 0.362 | 0.535 | 0.473 | 0.454 | 0.738 | 0.401 | |||
| SVQ4 | 0.146 | 0.372 | 0.363 | 0.392 | 0.345 | 0.757 | 0.327 | |||
| US1 | 0.635 | 0.623 | 0.785 | 0.810 | 0.750 | 0.523 | 0.944 | |||
| US2 | 0.433 | 0.519 | 0.432 | 0.606 | 0.589 | 0.319 | 0.866 | |||
| Hypo. | Path | β | S.E. | T Statistics | p Value | Decision |
|---|---|---|---|---|---|---|
| H1 | AISs → FCM | 0.885 | 0.015 | 58.946 | 0.000 | Supported |
| H1.1 | SQ → FCM | 0.202 | 0.074 | 2.818 | 0.005 | Supported |
| H1.2 | IQ → FCM | 0.155 | 0.064 | 2.372 | 0.018 | Supported |
| H1.3 | SVQ → FCM | 0.242 | 0.068 | 3.406 | 0.001 | Supported |
| H1.4 | SU → FCM | 0.225 | 0.064 | 3.638 | 0.000 | Supported |
| H1.5 | US → FCM | 0.245 | 0.070 | 3.476 | 0.001 | Supported |
| Hy. | Path | β | S.E. | T | P | Decision | Low-B. | Up-B. |
|---|---|---|---|---|---|---|---|---|
| Hm1 | SQ → SU → FCM | 0.073 | 0.028 | 2.612 | 0.009 | Supp. | 0.03 | 0.13 |
| Hm2 | IQ → SU → FCM | 0.239 | 0.039 | 6.184 | 0.000 | Supp. | 0.17 | 0.31 |
| Hm4 | SQ → US → FCM | 0.347 | 0.060 | 5.800 | 0.000 | Supp. | 0.22 | 0.45 |
| Hm5 | IQ → US → FCM | 0.075 | 0.028 | 2.646 | 0.008 | Supp. | 0.02 | 0.13 |
| Latent Variables | Variance Explained (R2) | ||
|---|---|---|---|
| Financial Crisis Management (FCM) | 0.802 | ||
| Total | SSO | SSE | Q2 (=1 − SSE/SSO) |
| Financial Crisis Management (FCM) | 575.000 | 223.330 | 0.612 |
| Exogenous Construct | f-Squared (f2) | Effect Size | |
| System Quality (SQ) | 0.056 | Small | |
| Information Quality (IQ) | 0.038 | Small | |
| Service Quality (SVQ) | 0.154 | Medium | |
| System Use (SU) | 0.076 | Small | |
| User Satisfaction (US) | 0.070 | Small | |
Disclaimer/Publisher’s Note: The statements, opinions and data contained in all publications are solely those of the individual author(s) and contributor(s) and not of MDPI and/or the editor(s). MDPI and/or the editor(s) disclaim responsibility for any injury to people or property resulting from any ideas, methods, instructions or products referred to in the content. |
© 2023 by the authors. Licensee MDPI, Basel, Switzerland. This article is an open access article distributed under the terms and conditions of the Creative Commons Attribution (CC BY) license (https://creativecommons.org/licenses/by/4.0/).
Share and Cite
Dalloul, M.H.M.; binti Ibrahim, Z.; Urus, S.T. Financial Crises Management in Light of Accounting Information Systems Success: Investigating Direct and Indirect Influences. Sustainability 2023, 15, 8131. https://doi.org/10.3390/su15108131
Dalloul MHM, binti Ibrahim Z, Urus ST. Financial Crises Management in Light of Accounting Information Systems Success: Investigating Direct and Indirect Influences. Sustainability. 2023; 15(10):8131. https://doi.org/10.3390/su15108131
Chicago/Turabian StyleDalloul, Mahmoud Hany M., Zuraeda binti Ibrahim, and Sharina Tajul Urus. 2023. "Financial Crises Management in Light of Accounting Information Systems Success: Investigating Direct and Indirect Influences" Sustainability 15, no. 10: 8131. https://doi.org/10.3390/su15108131
APA StyleDalloul, M. H. M., binti Ibrahim, Z., & Urus, S. T. (2023). Financial Crises Management in Light of Accounting Information Systems Success: Investigating Direct and Indirect Influences. Sustainability, 15(10), 8131. https://doi.org/10.3390/su15108131

