Life Cycle Assessment of Integrated Municipal Organic Waste Management Systems in Thailand
Abstract
1. Introduction
2. Materials and Methods
2.1. Goal and Scope Definition
- Functional unit
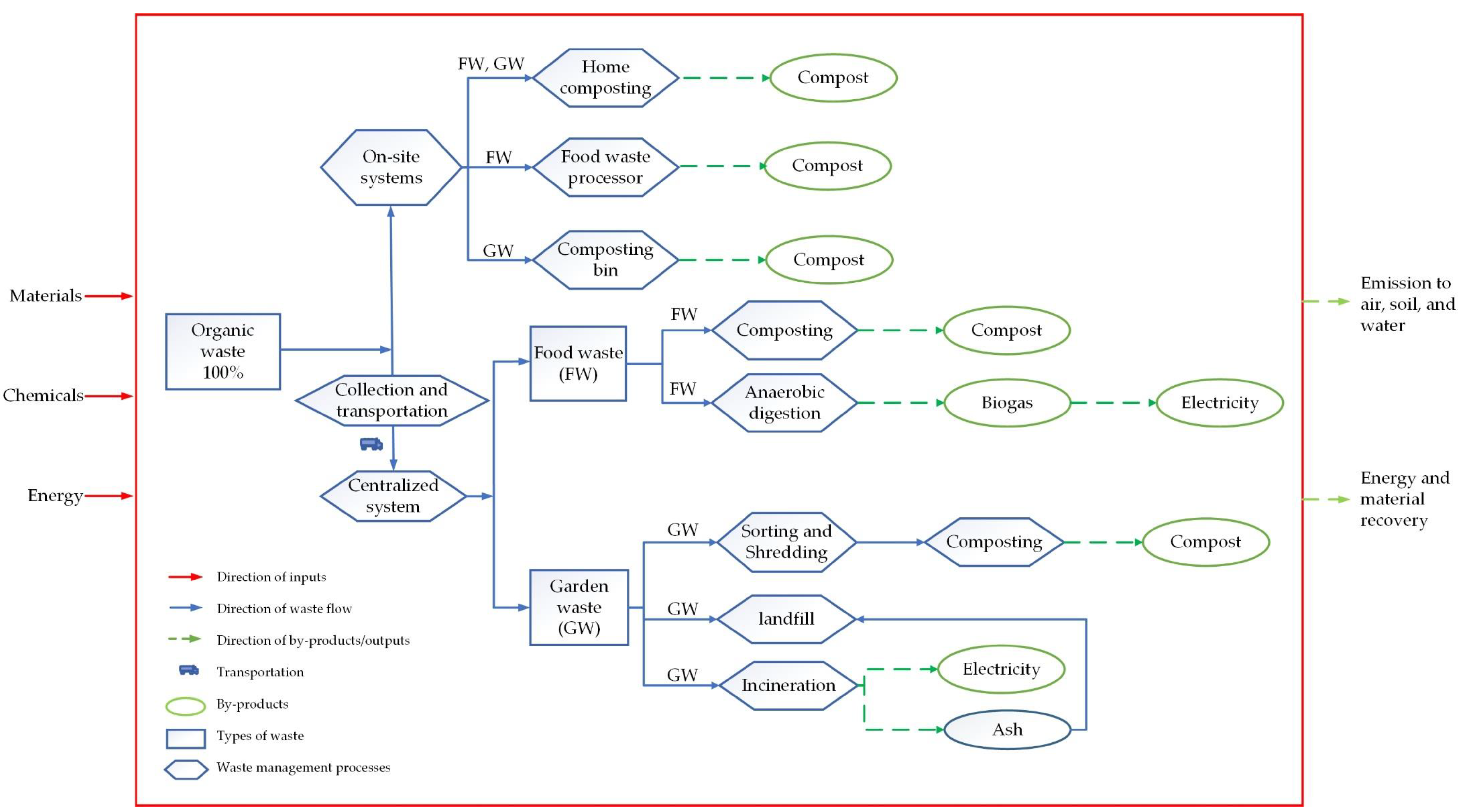
- System boundary
- Scenario Description
2.2. Life Cycle Inventory (LCI)
2.3. Life Cycle Impact Assessment (LCIA)
- (1)
- Short-term climate change: used as a proxy for the global warming potential (GWP 100), which estimates the heat absorbed by greenhouse gases.
- (2)
- Long-term climate change: used as a proxy for the global temperature potential (GTP 100), which is related to the rise in average global surface temperature caused by greenhouse gases.
- (3)
- Fossil and nuclear energy use: the primary energy sources. In this study, only the use of fossil fuels will be considered in accordance with the Thai context.
- (4)
- Photochemical oxidant formation: the formation of photochemical oxidants analyzes the increase in tropospheric ozone concentration.
- (5)
- Freshwater acidification and
- (6)
- Terrestrial acidification: changes in pH caused by nitrogen oxides (NOx), ammonia (NH3), and sulfur dioxide (SO2).
- (7)
- Freshwater eutrophication: Phosphorus is thought to be the only limiting nutrient that causes eutrophication in freshwater. Thus, freshwater eutrophication analyzes the rise in phosphorus mass per kilogram of phosphorus discharged into freshwater.
- (8)
- Marine eutrophication: Nitrogen is thought to be the only limiting nutrient in marine water, causing eutrophication. Thus, marine eutrophication analyzes the rise of nitrogen mass per kilogram of nitrogen discharged into marine water.
2.4. Interpretation
2.5. Assumptions and Limitations
- The data were primarily based on existing research and publications in Thailand. Nonetheless, due to the limitation of data availability, the data from other countries and international guidelines were also applied such as the fraction of garden waste [44] and the quantification of direct emissions from waste management systems.
- It was assumed that the storage of food waste and garden waste would take only a short period of time and that additional treatment processes were not required at this stage within that time period. Therefore, this stage did not include energy or input material.
- According to Chanchampee [48], the waste collection distance data were collected based on field analysis and interviews with the municipal staff. The distance was measured from the first collection point to the transfer station. The collection of MSW at the city and town levels of the municipality was around 3000 tons/day and the collection distance were 17.1 (±0.3) km. The collection of MSW at the township municipality was around 6000 tons/day and the collection distance was 17.5 km. The average collection distance of three levels of municipalities, 17.2 km, was considered as the reference value to compare the scenarios.
- According to Chanchampee [48] and a survey report on MSW management operations of all municipalities in Thailand in 2005, the waste transportation distance data were gathered based on field analysis and interviews with municipal staff. The distance was measured from the transfer station to the treatment plant. The amount of MSW transport in the city and town levels of the municipality was in the same range, which was around 600 t/day. The transportation distance was 22.2 (±0.6) km. The quantity of MSW transported in the township of the municipality was approximately 1300 t/day. The transport distance was 11.6 (±4.5) km. The average waste transport distance of three levels of municipalities, 18.7 km, was considered as the reference distance to compare the scenario.
- This study applied the “Electricity at medium voltage for Thai context dataset in the Ecoinvent database version 3.7.1 [49] for electricity use. This dataset considers the electricity available at the medium voltage level in Thailand for the year 2017. Moreover, it includes electricity inputs produced in Thailand and from imports and transformed to medium voltage, transmission network, and electricity losses during the transmission. The percentage distribution of each source of electricity generation across Thailand is: natural gas, 60.2%; lignite, 9.4%; coal, 8.4%; fuel oil, 0.1%; diesel, 0.1%; hydroelectricity, 2.3%; renewable energy, 7.4%; and imported, 12.1%.
- The assessment of this study did not include the environmental impacts of capital goods (construction of facilities and equipment). These aspects were omitted due to the perceived insignificance of environmental impacts from capital goods when compared with the other stages of municipal organic waste management and to simplify the comparison of the various scenarios proposed by Boldrin et al. [44].
3. Results and Discussion
3.1. Life Cycle Impact Assessment Results of Each Waste Management Stage
3.1.1. Collection Stage
3.1.2. Transportation Stage
3.1.3. Treatment Stage
- Food waste treatment technologies
- Garden waste treatment technologies
3.1.4. By-Product Utilization Stage
3.2. Life Cycle Impact Assessment of Food Waste and Garden Waste Management System Using Thai Spatially Differentiated Characterization Factors
3.2.1. Climate Change (Short Term and Long Term)
3.2.2. Fossil and Nuclear Energy Use
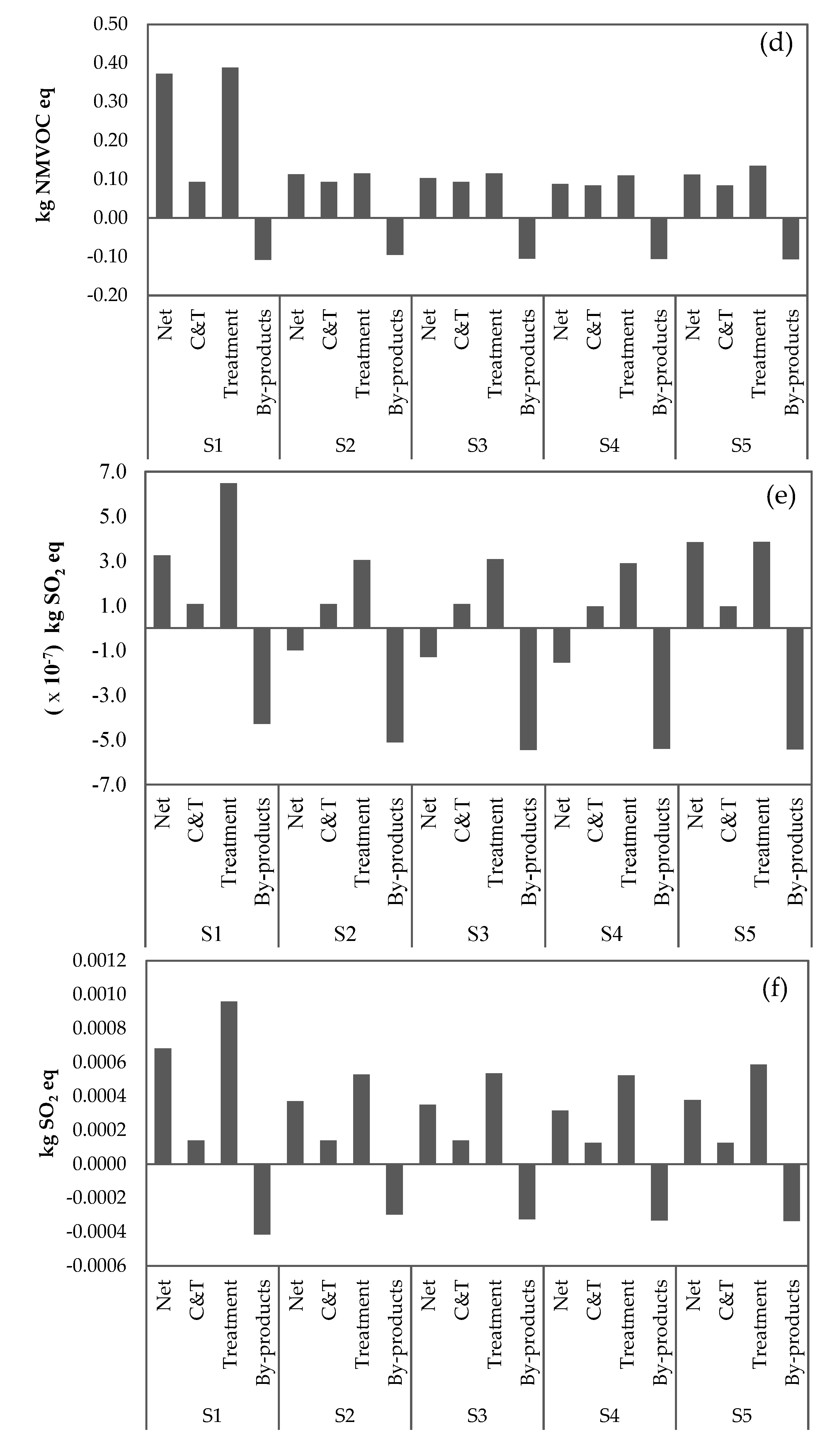
3.2.3. Photochemical Oxidant Formation
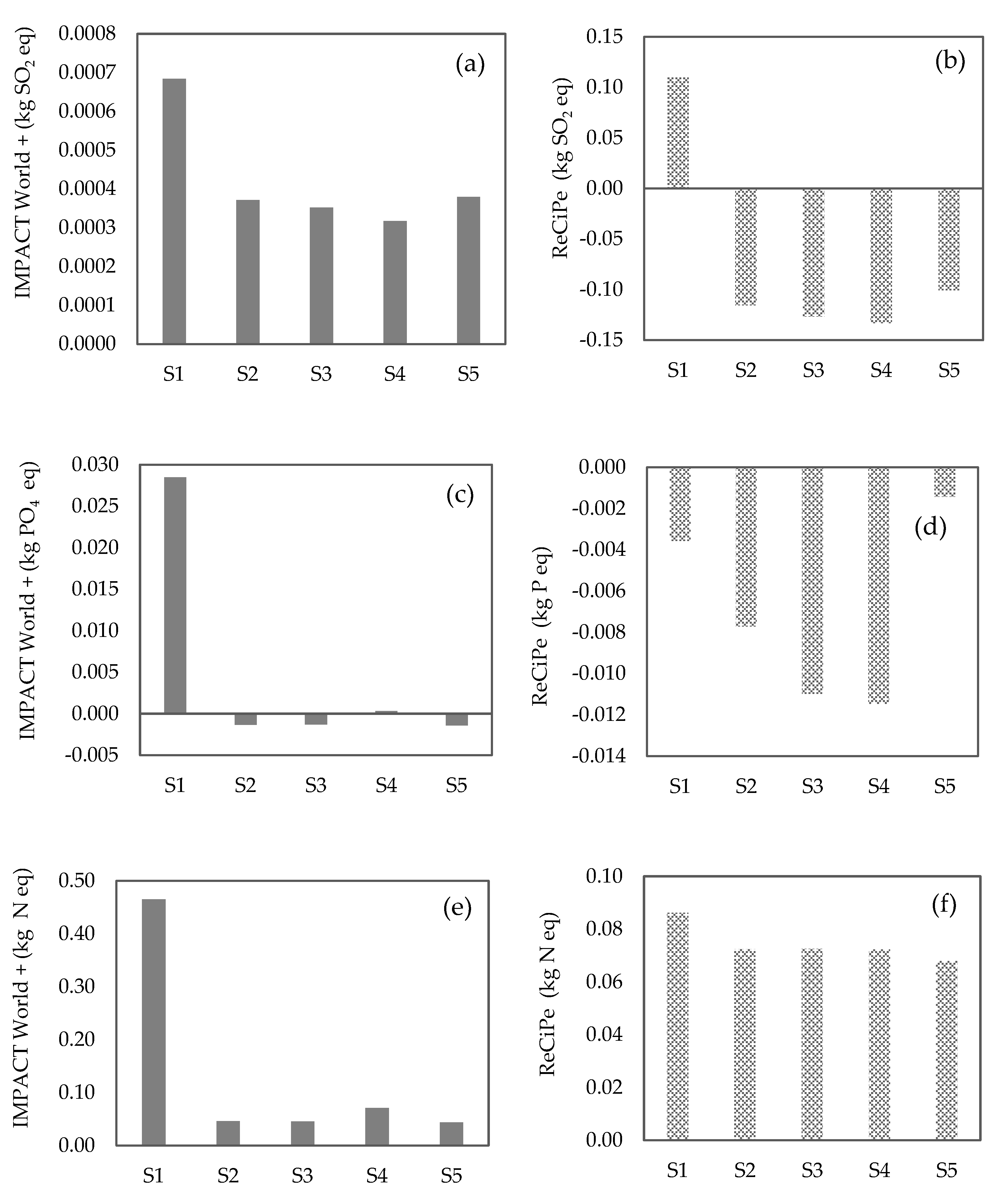
3.2.4. Freshwater Acidification
3.2.5. Terrestrial Acidification
3.2.6. Freshwater Eutrophication
3.2.7. Marine Eutrophication
3.3. Sensitivity Analysis
3.3.1. Spatial Differentiation
Differentiated CFs for Local Emissions (TH) and Global Average CFs (GLO) of Freshwater Acidification and Terrestrial Acidification
Differentiated CFs for Local Emissions (TH) and Global Average CFs (GLO) of Freshwater Eutrophication and Marine Eutrophication
3.3.2. Method Variability
3.3.3. Waste Fraction Differentiation
3.3.4. Collection and Transportation Distances
3.3.5. Varying the Percentage Contribution of the Most Environmentally Damaging Substance or Process in Each Treatment Technology
4. Policy Recommendations on Future Integrated Municipal Organic Waste Management Systems in Thailand
5. Conclusions
Supplementary Materials
Author Contributions
Funding
Institutional Review Board Statement
Conflicts of Interest
References
- Pollution Control Department. Pollution Control Department, the Proper Segregation of Solid Waste and Adding Value. 2016. Available online: https://www.pcd.go.th/wp-content/uploads/2020/06/pcdnew-2020-06-04_08-33-14_078455.pdf (accessed on 1 November 2022).
- Environmental Protection Agency. Municipal Waste Characterization, 1996. Available online: https://www.epa.ie/pubs/reports/waste/wastecharacterisation/EPA_municipal_waste_characterisation.pdf (accessed on 26 January 2017).
- Pollution Control Department. A Study of the Composition of Solid Waste, Year 2021. 2022. Available online: https://www.pcd.go.th/publication/26745 (accessed on 16 November 2022).
- Pollution Control Department. Report on the Situation of Community Solid Waste Disposal Sites in Thailand, Year 2021. Available online: https://www.pcd.go.th/publication/26832 (accessed on 17 October 2022).
- Chapman, S.; Clardy, N.; Webb, N. The Ecological Footprint of Composting and Incineration of Garden Waste in Denmark. An Evaluation of the Ecological Benefits of Incinerating Garden Waste in Waste-to-Energy Facilities versus Composting. Bachelor’s Thesis, Worchester Polytechnic Institute, Worcester, MA, USA, 2009. [Google Scholar]
- Shi, Y.; Ge, Y.; Chang, J.; Shao, H.; Tang, Y. Garden waste biomass for renewable and sustainable energy production in China: Potential, challenges and development. Renew. Sustain. Energy Rev. 2013, 22, 432–437. [Google Scholar] [CrossRef]
- Thi, N.B.D.; Kumar, G.; Lin, C.Y. An overview of food waste management in developing countries: Current status and future perspective. J. Environ. Manag. 2015, 157, 220–229. [Google Scholar] [CrossRef] [PubMed]
- Sayara, T.; Sánchez, A. A review on anaerobic digestion of lignocellulosic wastes: Pretreatments and operational conditions. Appl. Sci. 2019, 9, 4655. [Google Scholar] [CrossRef]
- Luis, F.M.; Luis, F.D.; Patricia, T.; Mariela, G. Perspectives for Sustainable Resource Recovery from Municipal Solid Waste in Developing Countries: Applications and Alternatives. In Waste Management–An Integrated Vision; IntechOpen: London, UK, 2012. [Google Scholar]
- Righi, S.; Oliviero, L.; Pedrini, M.; Buscaroli, A.; Della Casa, C. Life cycle assessment of management systems for sewage sludge and food waste: Centralized and decentralized approaches. J. Clean. Prod. 2013, 44, 8–17. [Google Scholar] [CrossRef]
- Saleard, T. Effect of Mixing Time and Sludge Recirculation on Biogas Production from Food Waste by Full-Scale Dry Anaerobic Digestion System; Master of Science Program in Environmental Science; Chulalongkorn University: Bangkok, Thailand, 2011. [Google Scholar]
- Adhikari, B.K.; Barrington, S.; Martinez, J. Predicted growth of world urban food waste and methane production. Waste Manag. Res. 2006, 24, 421–433. [Google Scholar] [CrossRef]
- Adhikari, B.; Barrington, S.; Martinez, J. Urban food waste generation: Challenges and opportunities. Int. J. Environ. Waste Manag. 2009, 3, 4. [Google Scholar] [CrossRef]
- Chaya, W.; Gheewala, S.H. Life cycle assessment of MSW-to-energy schemes in Thailand. J. Clean. Prod. 2007, 15, 1463–1468. [Google Scholar] [CrossRef]
- Kaoudom, M. Eco-Efficiency Assessment of Sustainable Food Waste Management Systems for Large-Scale Hotels on Samui Island; Mahidol University: Nakhon Pathom, Thailand, 2016. [Google Scholar]
- Pasukphun, N.; Suma, Y.; Hongtong, A.; Keawdunglek, V.; Laor, P.; Apidechkul, T. Waste Composition Evaluation for Solid Waste Management Guideline in Highland Rural Tourist Area in Thailand. App. Envi. Res. 2019, 41, 13–26. [Google Scholar] [CrossRef]
- Sharp, A.; Sang-Arun, J. A Guide for Sustainable Urban Organic Waste Management in Thailand: Combining Food, Energy, and Climate Co-Benefits; Institute for Global Environmental Strategies: Bangkok, Thailand, 2012. [Google Scholar]
- Thushari, I.; Vicheanteab, J.; Janjaroen, D. Material flow analysis and life cycle assessment of solid waste management in urban green areas, Thailand. Sustain. Environ. Res. 2020, 30, 21. [Google Scholar] [CrossRef]
- Boldrin, A.; Andersen, J.K.; Christensen, T.H. Environmental assessment of garden waste management in the Municipality of Aarhus, Denmark. Waste Manag. 2011, 31, 1560–1569. [Google Scholar] [CrossRef]
- Komilis, D.P.; Ham, R.K. Life-cycle inventory of municipal solid waste and yard waste windrow composting in the United States. J. Environ. Eng. 2004, 130, 1390–1400. [Google Scholar] [CrossRef]
- Nur, F.; Nursyahida, B.; Shahrom, M.Z. Windrow composting of yard wastes and food waste. Aust. J. Basic Appl. Sci. 2014, 8, 64–68. [Google Scholar]
- van Haaren, R.; Themelis, N.J.; Barlaz, M. LCA comparison of windrow composting of yard wastes with use as alternative daily cover (ADC). Waste Manag. 2010, 30, 2649–2656. [Google Scholar] [CrossRef] [PubMed]
- Sala, S.; Reale, F.; Cristobal-Garcia, J.; Marelli, L.; Pant, R. Life Cycle Assessment for the Impact Assessment of Policies; Report EUR, 28380; Publications Office of the European Union: Luxembourg, 2016. [Google Scholar]
- Tian, H.; Wang, X.; Lim, E.Y.; Lee, J.T.; Ee, A.W.; Zhang, J.; Tong, Y.W. Life cycle assessment of food waste to energy and resources: Centralized and decentralized anaerobic digestion with different downstream biogas utilization. Renew. Sustain. Energy Rev. 2021, 150, 111489. [Google Scholar] [CrossRef]
- Lu, H.R.; Qu, X.; El Hanandeh, A. Towards a better environment-the municipal organic waste management in Brisbane: Environmental life cycle and cost perspective. J. Clean. Prod. 2020, 258, 120756. [Google Scholar] [CrossRef]
- Lee, E.; Oliveira, D.S.B.L.; Oliveira, L.S.B.L.; Jimenez, E.; Kim, Y.; Wang, M.; Ergas, S.J.; Zhang, Q. Comparative environmental and economic life cycle assessment of high solids anaerobic co-digestion for biosolids and organic waste management. Water Res. 2020, 171, 115443. [Google Scholar] [CrossRef]
- Chandler, T.; Drake, A.; Brown, E.; Julian, H.; Simonsen, N.; Ade, C.; Wangyao, K.; Kamens, R.M.; Gheewala, S.H. Comparative Life Cycle Assessment of Tropical Island Municipal Solid Waste Strategies. Int. J. Sustain. Energy Environ. 2014, 5, 75–84. [Google Scholar]
- Aldhafeeri, Z.M.; Alhazmi, H. Sustainability Assessment of Municipal Solid Waste in Riyadh, Saudi Arabia, in the Framework of Circular Economy Transition. Sustainability 2022, 14, 5093. [Google Scholar] [CrossRef]
- Colazo, A.B.; Sánchez, A.; Font, X.; Colón, J. Environmental impact of rejected materials generated in organic fraction of municipal solid waste anaerobic digestion plants: Comparison of wet and dry process layout. Waste Manag. 2015, 43, 84–97. [Google Scholar] [CrossRef]
- de Oliveira, B.O.S.; de Medeiros, G.A.; Mancini, S.D.; Paes, M.X.; Gianelli, B.F. Eco-efficiency transition applied to municipal solid waste management in the Amazon. J. Clean. Prod. 2022, 373, 133807. [Google Scholar] [CrossRef]
- Di Maria, F.; Contini, S.; Bidini, G.; Boncompagni, A.; Lasagni, M.; Sisani, F. Energetic efficiency of an existing waste to energy power plant. Energy Procedia 2016, 101, 1175–1182. [Google Scholar] [CrossRef]
- Rossi, E.; Pasciucco, F.; Iannelli, R.; Pecorini, I. Environmental impacts of dry anaerobic biorefineries in a Life Cycle Assessment (LCA) approach. J. Clean. Prod. 2022, 371, 133692. [Google Scholar] [CrossRef]
- Weligama Thuppahige, R.T.; Babel, S. Environmental impact assessment of organic fraction of municipal solid waste treatment by anaerobic digestion in Sri Lanka. Waste Manag. Res. 2022, 40, 236–243. [Google Scholar] [CrossRef] [PubMed]
- ISO E. 14040:2006; Environmental Management-Life Cycle Assessment-Principles and Framework. European Committee for Standardization: Geneva, Switzerland, 2006.
- Boldrin, A. Environmental Assesment of Garden Waste Management. Ph.D. Thesis, Technical University of Denmark, Kgs., Lyngby, Denmark, 2009. [Google Scholar]
- Justin, M.Z.; Pajk, N.; Zupanc, V.; Zupančič, M. Phytoremediation of landfill leachate and compost wastewater by irrigation of Populus and Salix: Biomass and growth response. Waste Manag. 2010, 30, 1032–1042. [Google Scholar] [CrossRef] [PubMed]
- Roy, D.; Azaïs, A.; Benkaraache, S.; Drogui, P.; Tyagi, R.D. Composting leachate: Characterization, treatment, and future perspectives. Rev. Environ. Sci. Biotechnol. 2018, 17, 323–349. [Google Scholar] [CrossRef]
- Zhou, C.; Wang, R.; Zhang, Y. Fertilizer efficiency and environmental risk of irrigating Impatiens with composting leachate in decentralized solid waste management. Waste Manag. 2010, 30, 1000–1005. [Google Scholar] [CrossRef]
- National Science and Technology Development Agency. Thai National Life Cycle Inventory Database (LCI Database); National Science and Technology Development Agency: Bangkok, Thailand, 2011. [Google Scholar]
- IPCC. 2019 Refinement to the 2006 IPCC Guidelines for National Greenhouse Gas Inventories; IPCC: Geneva, Switzerland, 2019.
- EMEP/EEA Air Pollution Emission Inventory Guidebook 2019. Available online: https://www.eea.europa.eu/publications/emep-eea-guidebook-2019 (accessed on 20 October 2019).
- Nielsen, M.; Nielsen, O.K.; Thomsen, M. Emissions from Decentralized CHP Plants 2007-Energinet; dk Environmental Project No. 07/1882. Project Report 5-Emission Factors and Emission Inventory for Decentralised CHP Production; Aarhus University: Aarhus, Denmark, 2010. [Google Scholar]
- Department of Alternative Energy Development and Efficiency. Study on the Feasibility of Investing in Electricity Production from Waste Using Waste Incinerator Technology. 2015. Available online: http://webkc.dede.go.th/testmax/node/2245 (accessed on 5 January 2022).
- Boldrin, A.; Christensen, T.H. Seasonal generation and composition of garden waste in Aarhus (Denmark). Waste Manag. 2010, 30, 551–557. [Google Scholar] [CrossRef]
- John, N.M.; Edem, S.O.; Ndaeyo, N.U.; Ndon, B.A. Physical composition of municipal solid waste and nutrient contents of its organic component in Uyo municipality, Nigeria. J. Plant Nutr. 2006, 29, 189–194. [Google Scholar] [CrossRef]
- Bulle, C.; Margni, M.; Patouillard, L.; Boulay, A.M.; Bourgault, G.; De Bruille, V.; Cao, V.; Hauschild, M.; Henderson, A.; Humbert, S.; et al. IMPACT World+: A globally regionalized life cycle impact assessment method. Int. J. Life Cycle Assess. 2019, 24, 1653–1674. [Google Scholar] [CrossRef]
- Huijbregts, M.A.; Steinmann, Z.J.; Elshout, P.M.; Stam, G.; Verones, F.; Vieira, M.D.M.; Hollander, A.; Zijp, M.; van Zelm, R. ReCiPe 2016: A Harmonized Life Cycle Impact Assessment Method at Midpoint and Endpoint Level Report I: Characterization. 2016. Available online: https://rivm.openrepository.com/handle/10029/620793 (accessed on 5 January 2022).
- Chanchampee, P. Methods for Evaluation of Waste Management in Thailand in Consideration of Policy, Environmental Impact and Economics. Master’s Thesis, Technischen Universität Berlin, Berlin, Germany, 2010. [Google Scholar]
- Moreno Ruiz, E.; Valsasina, L.; FitzGerald, D.; Symeonidis, A.; Turner, D.; Müller, J.; Minas, N.; Bourgault, G.; Vadenbo, C.; Ioannidou, D.; et al. Documentation of Changes Implemented in Ecoinventdatabase v3.7 & v3.7.1; Ecoinvent Association: Zürich, Switzerland, 2020. [Google Scholar]
- Araya, M.N. A review of effective waste management from an EU, national, and local perspective and its influence: The management of biowaste and anaerobic digestion of municipal solid waste. J. Environ. Prot. 2018, 9, 652–670. [Google Scholar] [CrossRef]
- Ellen MacArthur Foundation. Circular economy introduction. Available online: https://ellenmacarthurfoundation.org/topics/circular-economy-introduction/overview (accessed on 9 October 2022).
- Mondello, G.; Salomone, R.; Ioppolo, G.; Saija, G.; Sparacia, S.; Lucchetti, M.C. Comparative LCA of alternative scenarios for waste treatment: The case of food waste production by the mass-retail sector. Sustainability 2017, 9, 827. [Google Scholar] [CrossRef]
- Lundie, S.; Peters, G.M. Life cycle assessment of food waste management options. J. Clean. Prod. 2005, 13, 275–286. [Google Scholar] [CrossRef]
- Sanchez-Monedero, M.A.; Cayuela, M.L.; Roig, A.; Jindo, K.; Mondini, C.; Bolan, N. Role of biochar as an additive in organic waste composting. Bioresour. Technol. 2018, 247, 1155–1164. [Google Scholar] [CrossRef] [PubMed]
- Xu, S.; Luo, L.; Selvam, A.; Wong, J.W.C. Strategies to Increase Energy Recovery from Phase-separated Anaerobic Digestion of Organic Solid Waste. In Current Developments in Biotechnology and Bioengineering; Elsevier: Amsterdam, The Netherlands, 2017; pp. 113–134. [Google Scholar]
- Tchobanoglous, G. Integrated Solid Waste Management Engineering Principles and Management Issues; McGraw-Hill, Inc.: New York, NY, USA, 1993. [Google Scholar]
- Opatokun, S.A.; Lopez-Sabiron, A.; Ferreira, G.; Strezov, V. Life cycle analysis of energy production from food waste through anaerobic digestion, pyrolysis and integrated energy system. Sustainability 2017, 9, 1804. [Google Scholar] [CrossRef]









| Technologies | Waste Types | Description | By-Products (Avoided Products) | 
|---|---|---|---|
| Centralized systems | |||
| Composting | 
 | 
 | 
 | 
| Anaerobic digestion | 
 | 
 | 
 | 
| Incineration | 
 | 
 | 
 | 
| Landfill | 
 | 
 | |
| On-site systems | |||
| Home composting | Mixing of food waste and garden waste | 
 | 
 | 
| Food waste processor | Food waste | 
 | 
 | 
| Composting bin | Garden waste | 
 | 
 | 
| Organic Waste | % | References | 
|---|---|---|
| Food waste | 79.0 | [3] | 
| Garden waste | 21.0 | [3] | 
| 
 | 75.9 | [19] | 
| 
 | 19.6 | [19] | 
| 
 | 4.5 | [19] | 
| Process | Units | Scenario 1 (S1) | Scenario 2 (S2) | Scenario 3 (S3) | Scenario 4 (S4) | Scenario 5 (S5) | 
|---|---|---|---|---|---|---|
| Collection and Transportation | % | FW 100% | FW 100% | FW 100% | FW 93.2% | FW 93.2% | 
| kg | 790.54 | 790.54 | 790.54 | 740.57 | 740.57 | |
| % | GW 100% | GW 100% | GW 100% | GW 61.5% | GW 61.5% | |
| kg | 209.46 | 209.46 | 209.46 | 159.46 | 159.46 | |
| Composting | % | FW 100% | - | - | - | - | 
| kg | 790.54 | |||||
| % | GW 95.48% | GW 95.48% | GW 95.48% | GW 71.61% | GW 71.61% | |
| kg | 200.00 | 200.00 | 200.00 | 150.00 | 150.00 | |
| Anaerobic digestion | % | - | FW 100% | FW 100% | FW 93.68% | FW 93.68% | 
| kg | - | 790.54 | 790.54 | 740.57 | 740.57 | |
| Incineration | % | - | - | GW (Wood) 4.52% | GW (Wood) 4.52% | GW (Wood) 4.52% | 
| kg | 9.46 | 9.46 | 9.46 | |||
| Landfill | % | GW (Wood) 4.52% | GW (Wood) 4.52% | - | - | |
| kg | 9.46 | 9.46 | ||||
| Home composting | % | - | - | - | FW 6.32% | - | 
| kg | 50 | |||||
| % | GW 23.87% | |||||
| kg | 50 | |||||
| Food waste processor | % | - | - | - | - | FW 6.32% | 
| kg | 50 | |||||
| Composting bin | % | - | - | - | - | GW 23.87% | 
| kg | 50 | 
| Parameters | Units | Food Waste (FW) | Garden Waste (GW) | References | 
|---|---|---|---|---|
| Moisture content | % | 74 | 43.3 | [43] | 
| Carbon, C | % dry weight | 48 | 47.8 | [43] | 
| Hydrogen, H | % dry weight | 6.4 | 6 | [43] | 
| Oxygen, O | % dry weight | 32.6 | 38 | [43] | 
| Nitrogen, N | % dry weight | 2.6 | 3.4 | [43] | 
| Phosphorus, P | % (FW), % TS (GW) | 0.11 | 0.11 | [11,44] | 
| Potassium, K | g/kg, % TS (GW) | 10.7 | 1 | [44,45] | 
| Lower heating value, LHV | kWh/kg | 4.56 | 4.35 | Calculated based on Dulong’s formula as cited in [43] and chemical composition from [43] | 
| Ash | % dry weight | 10 | 4.5 | [43] | 
| Sensitivity Analysis | Description | Related Methods/Impact Categoties/Scenarios/Factors | 
|---|---|---|
| 1 | This was performed to determine the spatial differentiation between default characterization factors (global-scale) and Thai characterization factors. | 
 | 
| 2 | This was performed by determining the impact assessment method differentiation between IMPACT World+ and ReCiPe 2016. | 
 | 
| 3 | This was performed by changing the organic waste fraction (food waste and garden waste) by ±10%. | 
 | 
| 4 | This was performed to determine the effect of changing the collection and transportation in terms of tonne-kilometre (tkm) by ±10%. | 
 | 
| 5 | This was performed to determine the effect of changing the amount of the most contributing substance/process in each treatment technology in the scenario that has the least total impact by ±10%. | 
 | 
| Disclaimer/Publisher’s Note: The statements, opinions and data contained in all publications are solely those of the individual author(s) and contributor(s) and not of MDPI and/or the editor(s). MDPI and/or the editor(s) disclaim responsibility for any injury to people or property resulting from any ideas, methods, instructions or products referred to in the content. | 
© 2022 by the authors. Licensee MDPI, Basel, Switzerland. This article is an open access article distributed under the terms and conditions of the Creative Commons Attribution (CC BY) license (https://creativecommons.org/licenses/by/4.0/).
Share and Cite
Rotthong, M.; Takaoka, M.; Oshita, K.; Rachdawong, P.; Gheewala, S.H.; Prapaspongsa, T. Life Cycle Assessment of Integrated Municipal Organic Waste Management Systems in Thailand. Sustainability 2023, 15, 90. https://doi.org/10.3390/su15010090
Rotthong M, Takaoka M, Oshita K, Rachdawong P, Gheewala SH, Prapaspongsa T. Life Cycle Assessment of Integrated Municipal Organic Waste Management Systems in Thailand. Sustainability. 2023; 15(1):90. https://doi.org/10.3390/su15010090
Chicago/Turabian StyleRotthong, Maneechotiros, Masaki Takaoka, Kazuyuki Oshita, Pichaya Rachdawong, Shabbir H. Gheewala, and Trakarn Prapaspongsa. 2023. "Life Cycle Assessment of Integrated Municipal Organic Waste Management Systems in Thailand" Sustainability 15, no. 1: 90. https://doi.org/10.3390/su15010090
APA StyleRotthong, M., Takaoka, M., Oshita, K., Rachdawong, P., Gheewala, S. H., & Prapaspongsa, T. (2023). Life Cycle Assessment of Integrated Municipal Organic Waste Management Systems in Thailand. Sustainability, 15(1), 90. https://doi.org/10.3390/su15010090
 
        




 
       