Creating Persuasive Environmental Communicators: Spokescharacters as Endorsers in Promoting Sustainable Behaviors
Abstract
1. Introduction
2. Literature Review
2.1. Spokescharacters
2.2. Source Credibility Model
2.3. Spokescharacter Likability
2.4. Matchup Hypothesis
3. Methodology
3.1. Stimuli Development
3.2. Method, Measures, and Participants
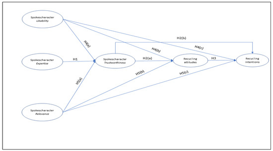
4. Results
4.1. Measurement Model
4.2. Structural Model
- Mediation analysis
5. Discussion
5.1. Theoretical Contributions
5.2. Practical Contributions
5.3. Limitations and Future Research Directions
5.4. Conclusions
Author Contributions
Funding
Institutional Review Board Statement
Informed Consent Statement
Data Availability Statement
Conflicts of Interest
Appendix A. Constructs and Their Measurement Items
| Construct | Taken/Adopted from | Measured by Item(s) | Scale |
| Spokescharacter familiarity | Kamins and Gupta (1994) | How familiar you are with the following spokescharacter. | LS anchored by Not familiar at all to Quite familiar |
| Spokescharacter humor | Jäger and Eisend (2013) | How humorous you find this brand spokescharacter? How funny you find this brand spokescharacter? How amusing you find this spokescharacter? | LS anchored by Not humorous/funny/ amusing at all to Very humorous/funny/ amusing |
| Spokescharacter liking | Callcott and Alvey (1991) | Indicate your level of liking towards the following brand mascot/spokescharacter. | LS anchored by Strongly dislike to Strongly like |
| Spokescharacter cuteness | Wang et al. (2017) | Please indicate how cute you find the brand mascot/spokescharacter. | LS anchored by Not cute at all to Extremely cute |
| Spokescharacter appeal | Luo et al. (2006) | I find the spokescharacter included in the recycling appeal appealing. | LS anchored by Strongly disagree to Strongly agree |
| Spokescharacter friendliness | Luo et al. (2006) | I find the spokescharacter included in the recycling appeal friendly. | LS anchored by Strongly disagree to Strongly agree |
| Spokescharacter trustworthiness | Ohanian (1990) | Undependable—Dependable, Insincere—Sincere, Unreliable—Reliable, Untrustworthy—Trustworthy, and Dishonest—honest | SD scale |
| Spokescharacter expertise | Ohanian (1990) | Not expert—Expert, Inexperienced—Experienced, Unknowledgeable—Knowledgeable, Unqualified—Qualified, and Unskilled—Skilled | SD scale |
| Spokescharacter relevancy | Garretson and Niedrich (2004) | It makes sense for this brand spokescharacter to be featured in the recycling message/appeal.
I think that pairing this brand spokescharacter with the recycling cause is appropriate. I think that this brand spokescharacter is relevant as endorser for the recycling message/appeal. Together, this brand spokescharacter and the recycling message represents a very good fit. | LS anchored by Strongly disagree to Strongly agree |
| Recycling attitudes | Crites Jr et al. (1994) | Not pleasurable—Pleasurable, Not desirable—Desirable, and Dislikeable—Likable | SD scale |
| Foolish—Wise, Useless—Useful, Harmful—Beneficial, Worthless—Valuable, Not responsible—Responsible | |||
| Recycling intention | Wang et al. (2017) | To what extent are you willing to recycle after seeing this recycling poster/appeal in next 4 weeks? How likely are you to recycle after seeing this recy-cling poster/appeal in the next 4 weeks? To what extent does this recycling poster/appeal mo-tivate you to recycle in next 4 weeks? | LS anchored by Not at all to Very much |
| Past recycling behavior | (Carrus et al., 2008; Knussen & Yule, 2008) | How much of your waste you have recycled in the last month? How often did you recycle your waste during the last month? | SD anchored by None of it to All of it SD anchored by Never to Always |
References
- Ripple, W.J.; Wolf, C.; Newsome, T.M.; Barnard, P.; Moomaw, W.R. World Scientists’ Warning of a Climate Emergency. BioScience 2019. preprint. [Google Scholar] [CrossRef]
- Leiserowitz, A.A.; Maibach, E.; Roser-Renouf, C.; Feinberg, G.; Rosenthal, S. Climate Change in the American Mind; University of Washington: Seattle, WA, USA, 2018. [Google Scholar]
- Bolsen, T.; Shapiro, M.A. The US news media, polarization on climate change, and pathways to effective communication. Environ. Commun. 2018, 12, 149–163. [Google Scholar] [CrossRef]
- Paton, D. Risk communication and natural hazard mitigation: How trust influences its effectiveness. Int. J. Glob. Environ. Issues 2008, 8, 2–16. [Google Scholar] [CrossRef]
- Cologna, V.; Siegrist, M. The role of trust for climate change mitigation and adaptation behaviour: A meta-analysis. J. Environ. Psychol. 2020, 69, 101428. [Google Scholar] [CrossRef]
- Crestline. America’s Most Memorable Mascots. Available online: https://crestline.com/c/brand-mascots-and-logo-designs-that-work (accessed on 11 November 2021).
- Phillips, B.J.; Sedgewick, J.R.; Slobodzian, A.D. Spokes-Characters in Print Advertising: An Update and Extension. J. Curr. Issues Res. Advert. 2019, 40, 214–228. [Google Scholar] [CrossRef]
- Sleeth-Keppler, D.; Perkowitz, R.; Speiser, M. It’s a Matter of Trust: American Judgments of the Credibility of Informal Communicators on Solutions to Climate Change. Environ. Commun. 2017, 11, 17–40. [Google Scholar] [CrossRef]
- Turner, G. Celebrities and the environment: The limits to their power. Environ. Commun. 2016, 10, 811–814. [Google Scholar] [CrossRef]
- Wilson, R.T.; Lohmeier, J.H.; Lustick, D.S.; Chen, R.F. Using transit advertising to improve public engagement with social issues. Int. J. Advert. 2021, 40, 783–809. [Google Scholar] [CrossRef]
- Callcott, M.F.; Phillips, B.J. Observations: Elves make good cookies: Creating likable spokes-character advertising. J. Advert. Res. 1996, 36, 73. [Google Scholar]
- Hansmann, R.; Loukopoulos, P.; Scholz, R.W. Characteristics of effective battery recycling slogans: A Swiss field study. Resour. Conserv. Recycl. 2009, 53, 218–230. [Google Scholar] [CrossRef]
- Pinto, B.; Riesch, H. Are audiences receptive to humour in popular science articles? An exploratory study using articles on environmental issues. J. Sci. Commun. 2017, 16, A01. [Google Scholar] [CrossRef]
- Borden, D.S.; Suggs, L.S. Strategically Leveraging Humor in Social Marketing Campaigns. Soc. Mark. Q. 2019, 25, 193–208. [Google Scholar] [CrossRef]
- Wang, T.; Mukhopadhyay, A.; Patrick, V.M. Getting Consumers to RecycleNOW! When and Why Cuteness Appeals Influence Prosocial and Sustainable Behavior. J. Public Policy Mark. 2017, 36, 269–283. [Google Scholar] [CrossRef]
- Chang, C.-T.; Chu, X.-Y.M.; Kao, S.-T. How Anthropomorphized Brand Spokescharacters Affect Consumer Perceptions and Judgments: Is Being Cute Helpful or Harmful to Brands? J. Advert. Res. 2021, 61, 225–244. [Google Scholar] [CrossRef]
- Sheehan, K. Who, Moi? Exploring the Fit Between Celebrity Spokescharacters and Luxury Brands. J. Curr. Issues Res. Advert. 2020, 41, 144–159. [Google Scholar] [CrossRef]
- Hovland, C.I.; Janis, I.L.; Kelley, H.H. Communication and Persuasion; Yale University Press: New Haven, CT, USA, 1953. [Google Scholar]
- Kamins, M.A.; Gupta, K. Congruence between spokesperson and product type: A matchup hypothesis perspective. Psychol. Mark. 1994, 11, 569–586. [Google Scholar] [CrossRef]
- Dotz, W.; Morton, J. What a Character!: 20th Century American Advertising Icons; Chronicle Books Llc: San Francisco, CA, USA, 1996. [Google Scholar]
- Garretson, J.A.; Niedrich, R.W. Spokes-characters: Creating character trust and positive brand attitudes. J. Advert. 2004, 33, 25–36. [Google Scholar] [CrossRef]
- Amos, C.; Holmes, G.; Strutton, D. Exploring the relationship between celebrity endorser effects and advertising effectiveness. Int. J. Advert. 2008, 27, 209–234. [Google Scholar] [CrossRef]
- Bergkvist, L.; Zhou, K.Q. Celebrity endorsements: A literature review and research agenda. Int. J. Advert. 2016, 35, 642–663. [Google Scholar] [CrossRef]
- Schimmelpfennig, C.; Hunt, J.B. Fifty years of celebrity endorser research: Support for a comprehensive celebrity endorsement strategy framework. Psychol. Mark. 2020, 37, 488–505. [Google Scholar] [CrossRef]
- Karpinska-Krakowiak, M.; Skowron, L.; Ivanov, L. “I will start saving natural resources, only when you show me the planet as a person in danger”: The effects of message framing and anthropomorphism on pro-environmental behaviors that are viewed as effortful. Sustainability 2020, 12, 5524. [Google Scholar] [CrossRef]
- Lee, D.; Krieger, J.L. Moving from Directives toward Audience Empowerment: A Typology of Recycling Communication Strategies of Local Governments. Sustainability 2020, 12, 2722. [Google Scholar] [CrossRef]
- Tam, K.-P.; Lee, S.-L.; Chao, M.M. Saving Mr. Nature: Anthropomorphism enhances connectedness to and protectiveness toward nature. J. Exp. Soc. Psychol. 2013, 49, 514–521. [Google Scholar] [CrossRef]
- Kaltenbacher, M.; Drews, S. An Inconvenient Joke? A Review of Humor in Climate Change Communication. Environ. Commun. 2020, 14, 717–729. [Google Scholar] [CrossRef]
- Williams, M.O.; Whitmarsh, L.; Chríost, D.M.G. The association between anthropomorphism of nature and pro-environmental variables: A systematic review. Biol. Conserv. 2021, 255, 109022. [Google Scholar] [CrossRef]
- Motta, M.; Ralston, R.; Spindel, J. A Call to Arms for Climate Change? How Military Service Member Concern About Climate Change Can Inform Effective Climate Communication. Environ. Commun. 2021, 15, 85–98. [Google Scholar] [CrossRef]
- Olmedo, A.; Milner-Gulland, E.; Challender, D.W.; Cugnière, L.; Dao, H.T.T.; Nguyen, L.B.; Nuno, A.; Potier, E.; Ribadeneira, M.; Thomas-Walters, L. A scoping review of celebrity endorsement in environmental campaigns and evidence for its effectiveness. Conserv. Sci. Pract. 2020, 2, e261. [Google Scholar] [CrossRef]
- Phillips, B.J. Defining Trade Characters and Their Role In American Popular Culture. J. Pop. Cult. 1996, 29, 143–158. [Google Scholar] [CrossRef]
- Callcott, M.F.; Lee, W.-N. Establishing the spokes-character in academic inquiry: Historical overview and framework for definition. ACR N. Am. Adv. 1995, 22, 144–151. [Google Scholar]
- Callcott, M.F.; Lee, W.-N. A Content Analysis of Animation and Animated Spokes-Characters in Television Commercials. J. Advert. 1994, 23, 1–12. [Google Scholar] [CrossRef]
- Jenkin, G.; Madhvani, N.; Signal, L.; Bowers, S. A systematic review of persuasive marketing techniques to promote food to children on television. Obes. Rev. 2014, 15, 281–293. [Google Scholar] [CrossRef] [PubMed]
- Pashupati, K. Beavers, bubbles, bees, and moths: An examination of animated spokescharacters in DTC prescription-drug advertisements and websites. J. Advert. Res. 2009, 49, 373–393. [Google Scholar] [CrossRef]
- Folse, J.A.G.; Netemeyer, R.G.; Burton, S. Spokescharacters. J. Advert. 2012, 41, 17–32. [Google Scholar] [CrossRef]
- Stafford, M.R.; Stafford, T.F.; Day, E. A contingency approach: The effects of spokesperson type and service type on service advertising perceptions. J. Advert. 2002, 31, 17–35. [Google Scholar] [CrossRef]
- Callcott, M.F.; Alvey, P.A. Toons sell... and sometimes they don’t: An advertising spokes-character typology and exploratory study. In Proceedings of the 1991 Conference of the American Academy of Advertising, Reno, NV, USA, 1991; pp. 43–52. [Google Scholar]
- Van Auken, S.; Lonial, S.C. Children’s perceptions of characters: Human versus animate assessing implications for children’s advertising. J. Advert. 1985, 14, 13–61. [Google Scholar] [CrossRef]
- Brewer, P.R.; Ley, B.L. Whose science do you believe? Explaining trust in sources of scientific information about the environment. Sci. Commun. 2013, 35, 115–137. [Google Scholar] [CrossRef]
- Baldwin, H. Creating Effective TV Commercials; Crain Books: Chicago, IL, USA, 1982. [Google Scholar]
- Luo, J.T.; McGoldrick, P.; Beatty, S.; Keeling, K.A. On-screen characters: Their design and influence on consumer trust. J. Serv. Mark. 2006, 20, 112–124. [Google Scholar] [CrossRef]
- Erdogan, B.Z. Celebrity endorsement: A literature review. J. Mark. Manag. 1999, 15, 291–314. [Google Scholar] [CrossRef]
- Mim, K.B.; Jai, T.; Lee, S.H. The Influence of Sustainable Positioning on eWOM and Brand Loyalty: Analysis of Credible Sources and Transparency Practices Based on the SOR Model. Sustainability 2022, 14, 12461. [Google Scholar] [CrossRef]
- Kelley, H.H. The processes of causal attribution. Am. Psychol. 1973, 28, 107. [Google Scholar] [CrossRef]
- Doney, P.M.; Cannon, J.P. An examination of the nature of trust in buyer–seller relationships. J. Mark. 1997, 61, 35–51. [Google Scholar]
- Erdem, T.; Swait, J. Brand credibility, brand consideration, and choice. J. Consum. Res. 2004, 31, 191–198. [Google Scholar] [CrossRef]
- Kim, D.Y.; Kim, H.-Y. Trust me, trust me not: A nuanced view of influencer marketing on social media. J. Bus. Res. 2021, 134, 223–232. [Google Scholar] [CrossRef]
- Wang, S.W.; Scheinbaum, A.C. Enhancing brand credibility via celebrity endorsement: Trustworthiness trumps attractiveness and expertise. J. Advert. Res. 2018, 58, 16–32. [Google Scholar] [CrossRef]
- Sundar, S.S. The MAIN Model: A Heuristic Approach to Understanding Technology Effects on Credibility; MacArthur Foundation Digital Media and Learning Initiative: Chicago, IL, USA, 2008. [Google Scholar]
- Renn, O.; Levine, D. Credibility and trust in risk communication. In Communicating Risks to the Public; Springer: Berlin/Heidelberg, Germany, 1991; pp. 175–217. [Google Scholar]
- Pornpitakpan, C. The persuasiveness of source credibility: A critical review of five decades’ evidence. J. Appl. Soc. Psychol. 2004, 34, 243–281. [Google Scholar] [CrossRef]
- Halder, D.; Pradhan, D.; Chaudhuri, H.R. Forty-five years of celebrity credibility and endorsement literature: Review and learnings. J. Bus. Res. 2021, 125, 397–415. [Google Scholar] [CrossRef]
- Ajzen, I. The theory of planned behavior. Organ. Behav. Hum. Decis. Process. 1991, 50, 179–211. [Google Scholar] [CrossRef]
- Arli, D.; Badejo, A.; Carlini, J.; France, C.; Jebarajakirthy, C.; Knox, K.; Pentecost, R.; Perkins, H.; Thaichon, P.; Sarker, T. Predicting intention to recycle on the basis of the theory of planned behaviour. Int. J. Nonprofit Volunt. Sect. Mark. 2020, 25, e1653. [Google Scholar] [CrossRef]
- Geiger, J.L.; Steg, L.; van der Werff, E.; Ünal, A.B. A meta-analysis of factors related to recycling. J. Environ. Psychol. 2019, 64, 78–97. [Google Scholar] [CrossRef]
- Ohanian, R. Construction and Validation of a Scale to Measure Celebrity Endorsers’ Perceived Expertise, Trustworthiness, and Attractiveness. J. Advert. 1990, 19, 39–52. [Google Scholar] [CrossRef]
- Friedman, H.H.; Santeramo, M.J.; Traina, A. Correlates of trustworthiness for celebrities. J. Acad. Mark. Sci. 1978, 6, 291–299. [Google Scholar] [CrossRef]
- Masip, J.; Garrido, E.; Herrero, C. Facial appearance and impressions of ‘credibility’: The effects of facial babyishness and age on person perception. Int. J. Psychol. 2004, 39, 276–289. [Google Scholar] [CrossRef]
- Gruner, C.R. The Game of Humor: A Comprehensive Theory of Why We Laugh; Transaction Publishers: Piscataway, NJ, USA, 2000. [Google Scholar]
- Misra, S.; Beatty, S.E. Celebrity spokesperson and brand congruence: An assessment of recall and affect. J. Bus. Res. 1990, 21, 159–173. [Google Scholar] [CrossRef]
- Choi, S.M.; Rifon, N.J. It Is a Match: The Impact of Congruence between Celebrity Image and Consumer Ideal Self on Endorsement Effectiveness. Psychol. Mark. 2012, 29, 639–650. [Google Scholar] [CrossRef]
- Wright, S.A. Reinvestigating the Endorser by Product Matchup Hypothesis in Advertising. J. Advert. 2016, 45, 26–32. [Google Scholar] [CrossRef]
- Knoll, J.; Matthes, J. The effectiveness of celebrity endorsements: A meta-analysis. J. Acad. Mark. Sci. 2017, 45, 55–75. [Google Scholar] [CrossRef]
- Koernig, S.K.; Page, A.L. What if your dentist looked like Tom Cruise? Applying the match-up hypothesis to a service encounter. Psychol. Mark. 2002, 19, 91–110. [Google Scholar] [CrossRef]
- Kahle, L.R.; Homer, P.M. Physical attractiveness of the celebrity endorser: A social adaptation perspective. J. Consum. Res. 1985, 11, 954–961. [Google Scholar] [CrossRef]
- Lynch, J.; Schuler, D. The matchup effect of spokesperson and product congruency: A schema theory interpretation. Psychol. Mark. 1994, 11, 417–445. [Google Scholar] [CrossRef]
- Martín, R.D.; Crespo, Á.H. Communication using celebrities in the non-profit sector: Determinants of its effectiveness. Int. J. Advert. 2013, 32, 101–119. [Google Scholar]
- Wheeler, R.T. Nonprofit advertising: Impact of celebrity connection, involvement and gender on source credibility and intention to volunteer time or donate money. J. Nonprofit Public Sect. Mark. 2009, 21, 80–107. [Google Scholar] [CrossRef]
- Koernig, S.K.; Boyd, T.C. To catch a tiger or let him go: The match-up effect and athlete endorsers for sport and non-sport brands. Sport Mark. Q. 2009, 18, 25. [Google Scholar]
- Till, B.D.; Busler, M. The match-up hypothesis: Physical attractiveness, expertise, and the role of fit on brand attitude, purchase intent and brand beliefs. J. Advert. 2000, 29, 1–13. [Google Scholar] [CrossRef]
- Kronrod, A.; Grinstein, A.; Wathieu, L. Go green! Should environmental messages be so assertive? J. Mark. 2012, 76, 95–102. [Google Scholar] [CrossRef]
- Meade, A.W.; Craig, S.B. Identifying Careless Responses in Survey Data. Psychol. Methods 2012, 17, 437–455. [Google Scholar] [CrossRef]
- Jäger, T.; Eisend, M. Effects of Fear-Arousing and Humorous Appeals in Social Marketing Advertising: The Moderating Role of Prior Attitude Toward the Advertised Behavior. J. Curr. Issues Res. Advert. 2013, 34, 125–134. [Google Scholar] [CrossRef]
- Crites, S.L., Jr.; Fabrigar, L.R.; Petty, R.E. Measuring the affective and cognitive properties of attitudes: Conceptual and methodological issues. Personal. Soc. Psychol. Bull. 1994, 20, 619–634. [Google Scholar] [CrossRef]
- Carrus, G.; Passafaro, P.; Bonnes, M. Emotions, habits and rational choices in ecological behaviours: The case of recycling and use of public transportation. J. Environ. Psychol. 2008, 28, 51–62. [Google Scholar] [CrossRef]
- Knussen, C.; Yule, F. I’m Not in the Habit of Recycling: The Role of Habitual Behavior in the Disposal of Household Waste. Environ. Behav. 2008, 40, 683–702. [Google Scholar] [CrossRef]
- Hair, J.F.; Black, W.C.; Babin, B.J.; Anderson, R.E. Multivariate Data Analysis, 7th ed.; Pearson New International Edition. ed.; Pearson Education Limited: Harlow, UK, 2014. [Google Scholar]
- Fornell, C.; Larcker, D.F. Evaluating structural equation models with unobservable variables and measurement error. J. Mark. Res. 1981, 18, 39–50. [Google Scholar] [CrossRef]
- Leonidou, C.N.; Skarmeas, D. Gray shades of green: Causes and consequences of green skepticism. J. Bus. Ethics 2017, 144, 401–415. [Google Scholar] [CrossRef]
- Bolsen, T.; Palm, R.; Kingsland, J.T. The impact of message source on the effectiveness of communications about climate change. Sci. Commun. 2019, 41, 464–487. [Google Scholar] [CrossRef]
- Maibach, E.W.; Leiserowitz, A.; Roser-Renouf, C.; Mertz, C. Identifying like-minded audiences for global warming public engagement campaigns: An audience segmentation analysis and tool development. PLoS ONE 2011, 6, e17571. [Google Scholar] [CrossRef]
- Li, D.; Zhao, L.; Ma, S.; Shao, S.; Zhang, L. What influences an individual’s pro-environmental behavior? A literature review. Resour. Conserv. Recycl. 2019, 146, 28–34. [Google Scholar] [CrossRef]
- Hosany, S.; Prayag, G.; Martin, D.; Lee, W.-Y. Theory and strategies of anthropomorphic brand characters from Peter Rabbit, Mickey Mouse, and Ronald McDonald, to Hello Kitty. J. Mark. Manag. 2013, 29, 48–68. [Google Scholar] [CrossRef]
- Hayden, D.; Dills, B. Smokey the bear should come to the beach: Using mascot to promote marine conservation. Soc. Mark. Q. 2015, 21, 3–13. [Google Scholar] [CrossRef]
- Hulland, J.; Baumgartner, H.; Smith, K.M. Marketing survey research best practices: Evidence and recommendations from a review of JAMS articles. J. Acad. Mark. Sci. 2018, 46, 92–108. [Google Scholar] [CrossRef]
- Schartel Dunn, S.; Nisbett, G. If Childish Gambino Cares, I Care: Celebrity Endorsements and Psychological Reactance to Social Marketing Messages. Soc. Mark. Q. 2020, 26, 80–92. [Google Scholar] [CrossRef]


| Participants’ Characteristics (n = 314) | Frequency | Percent | |
|---|---|---|---|
| Gender | Male | 187 | 59.6% |
| Female | 127 | 40.4% | |
| Age in years (mean = 40.42; median = 38; SD = 11.30) | 24–30 | 69 | 22% |
| 31–45 | 151 | 48% | |
| 46–60 | 78 | 25% | |
| Above 60 | 16 | 5% | |
| Educational background | Less than high school degree | 1 | 0.3% |
| High school graduate | 36 | 11.5% | |
| Some college but no degree | 39 | 12.4% | |
| Associate degree in college (2-year) | 42 | 13.4% | |
| Bachelor’s degree in college (4-year) | 143 | 45.5% | |
| Master’s degree | 46 | 14.6% | |
| Doctoral degree | 3 | 1.0% | |
| Professional degree (JD, MD) | 4 | 1.3% | |
| Income in USD | Less than $20,000 | 28 | 8.9% |
| $20,000–44,999 | 94 | 29.9% | |
| $45,000–139,999 | 160 | 51.0% | |
| $140,000–149,999 | 9 | 2.9% | |
| $150,000–199,999 | 11 | 3.5% | |
| $200,000+ | 7 | 2.2% | |
| Prefer not to answer | 5 | 1.6% |
| Measure | Mean | Standard Deviation | Cronbach’s α |
|---|---|---|---|
| Spokescharacter familiarity * | 5.65 | 1.88 | N.A. |
| Spokescharacter likability | 5.18 | 1.07 | 0.90 |
| Spokescharacter trustworthiness | 5.77 | 1.06 | 0.95 |
| Spokescharacter expertise | 5.10 | 1.45 | 0.96 |
| Spokescharacter relevance ** | 4.67 | 1.68 | 0.97 |
| Recycling attitudes | 6.15 | 0.88 | 0.93 |
| Recycling intention | 5.23 | 1.57 | 0.89 |
| Past recycling behavior | 5.00 | 1.60 | 0.90 |
| CR | AVE | (1) | (2) | (3) | (4) | (5) | (6) | |
|---|---|---|---|---|---|---|---|---|
| Likability (1) | 0.888 | 0.666 | 0.816 | |||||
| Expertise (2) | 0.960 | 0.827 | 0.500 *** | 0.910 | ||||
| Relevance (3) | 0.974 | 0.903 | 0.486 *** | 0.717 *** | 0.950 | |||
| Trust (4) | 0.947 | 0.783 | 0.568 *** | 0.717 *** | 0.635 *** | 0.885 | ||
| RATT (5) | 0.943 | 0.704 | 0.164 ** | 0.283 *** | 0.264 *** | 0.436 *** | 0.839 | |
| RI (6) | 0.921 | 0.796 | 0.408 *** | 0.378 *** | 0.506 *** | 0.492 *** | 0.517 *** | 0.892 |
| Hypothesis | Path Direction | β | S.E. | C.R. | Result |
|---|---|---|---|---|---|
| H1 | EXP → TRUST | 0.46 *** | 0.047 | 7.261 | Supported |
| H2(a) | TRUST → RATT | 0.50 *** | 0.068 | 5.966 | Supported |
| H2(b) | TRUST → RI | 0.11 | 0.100 | 1.635 | Not supported |
| H3 | RATT→ RI | 0.25 *** | 0.092 | 4.914 | Supported |
| H4(a) | LIK →TRUST | 0.25 *** | 0.047 | 4.915 | Supported |
| H4(b) | LIK → RATT | −0.12 | 0.053 | −1.741 | Not supported |
| H4(c) | LIK → RI | 0.15 *** | 0.077 | 2.594 | Supported |
| H5(a) | REL → TRUST | 0.19 ** | 0.036 | 3.078 | Supported |
| H5(b) | REL → RATT | 0.004 | 0.035 | 0.050 | Not supported |
| H5(c) | REL → RI | 0.20 *** | 0.051 | 3.385 | Supported |
| Control Variables | β |
|---|---|
| Spokescharacter familiarity | −0.10 * |
| Past recycling behavior | 0.42 *** |
| Participants’ demographics | |
| Income | 0.04 |
| Age | 0.01 |
| Education | 0.04 |
| Gender | −0.02 |
| Indirect Path | Unstandardized Estimate | Lower Value | Upper Value | p-Value | Standardized Estimate |
|---|---|---|---|---|---|
| EXP → TRUST → RATT | 0.140 | 0.087 | 0.204 | 0.001 | 0.231 *** |
| EXP → TRUST → RATT → RI | 0.063 | 0.036 | 0.107 | 0.000 | 0.231 *** |
| EXP → TRUST → RI | 0.056 | −0.008 | 0.122 | 0.141 | 0.053 |
| LIK → TRUST → RATT | 0.093 | 0.054 | 0.157 | 0.000 | 0.126 *** |
| LIK → TRUST → RATT → RI | 0.042 | 0.022 | 0.078 | 0.000 | 0.126 *** |
| LIK → RATT → RI | −0.042 | −0.094 | 0.000 | 0.097 | −0.032 |
| REL → TRUST → RATT | 0.046 | 0.018 | 0.088 | 0.004 | 0.093 ** |
| REL → TRUST → RATT → RI | 0.021 | 0.008 | 0.043 | 0.003 | 0.093 ** |
| REL → RATT → RI | 0.001 | −-0.033 | 0.049 | 0.933 | 0.001 |
| TRUST → RATT → RI | 0.184 | 0.112 | 0.287 | 0.000 | 0.131 *** |
Disclaimer/Publisher’s Note: The statements, opinions and data contained in all publications are solely those of the individual author(s) and contributor(s) and not of MDPI and/or the editor(s). MDPI and/or the editor(s) disclaim responsibility for any injury to people or property resulting from any ideas, methods, instructions or products referred to in the content. |
© 2022 by the authors. Licensee MDPI, Basel, Switzerland. This article is an open access article distributed under the terms and conditions of the Creative Commons Attribution (CC BY) license (https://creativecommons.org/licenses/by/4.0/).
Share and Cite
Jain, R.; Luck, E.; Mathews, S.; Schuster, L. Creating Persuasive Environmental Communicators: Spokescharacters as Endorsers in Promoting Sustainable Behaviors. Sustainability 2023, 15, 335. https://doi.org/10.3390/su15010335
Jain R, Luck E, Mathews S, Schuster L. Creating Persuasive Environmental Communicators: Spokescharacters as Endorsers in Promoting Sustainable Behaviors. Sustainability. 2023; 15(1):335. https://doi.org/10.3390/su15010335
Chicago/Turabian StyleJain, Ritesh, Edwina Luck, Shane Mathews, and Lisa Schuster. 2023. "Creating Persuasive Environmental Communicators: Spokescharacters as Endorsers in Promoting Sustainable Behaviors" Sustainability 15, no. 1: 335. https://doi.org/10.3390/su15010335
APA StyleJain, R., Luck, E., Mathews, S., & Schuster, L. (2023). Creating Persuasive Environmental Communicators: Spokescharacters as Endorsers in Promoting Sustainable Behaviors. Sustainability, 15(1), 335. https://doi.org/10.3390/su15010335

