Exploring Climate Change Adaptation, Mitigation and Marketing Connections
Abstract
:1. Introduction
2. Literature Review
2.1. Marketing
2.2. Climate Change
2.3. IPCC Reports
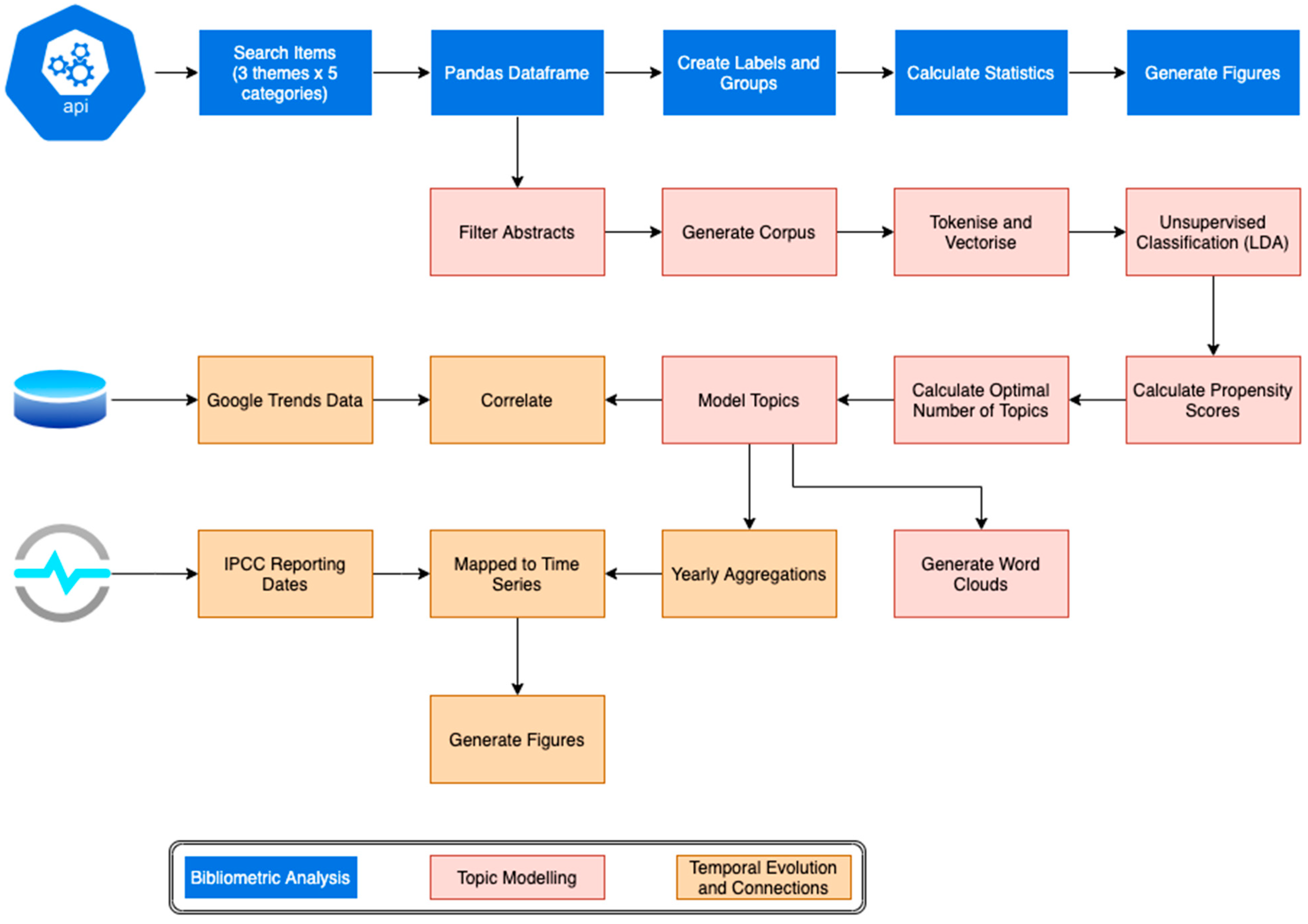
3. Materials and Methods
3.1. Bibliometric Analysis
3.2. Topic Modelling
3.3. Temporal Evolution and Connections
4. Results
4.1. Bibliometric Statistics
4.2. Modelled Topics
4.3. Temporal Connections
5. Discussion
6. Conclusions
Author Contributions
Funding
Institutional Review Board Statement
Informed Consent Statement
Data Availability Statement
Acknowledgments
Conflicts of Interest
References
- Rummukainen, M. Changes in climate and weather extremes in the 21st century. Wiley Interdiscip. Rev. Clim. Change 2012, 3, 115–129. [Google Scholar] [CrossRef]
- Linnenluecke, M.; Griffiths, A. Beyond Adaptation: Resilience for Business in Light of Climate Change and Weather Extremes. Bus. Soc. 2010, 49, 477–511. [Google Scholar] [CrossRef]
- Forino, G.; von Meding, J. Climate change adaptation across businesses in Australia: Interpretations, implementations, and interactions. Environ. Dev. Sustain. 2021, 23, 18540–18555. [Google Scholar] [CrossRef]
- McKnight, B.; Linnenluecke, M.K. Patterns of Firm Responses to Different Types of Natural Disasters. Bus. Soc. 2019, 58, 813–840. [Google Scholar] [CrossRef]
- Kolk, A.; Pinkse, J. Market Strategies for Climate Change. Eur. Manag. J. 2004, 22, 304–314. [Google Scholar] [CrossRef]
- Fiedler, T.; Pitman, A.J.; Mackenzie, K.; Wood, N.; Jakob, C.; Perkins-Kirkpatrick, S.E. Business risk and the emergence of climate analytics. Nat. Clim. Chang. 2021, 11, 87–94. [Google Scholar] [CrossRef]
- Tang, S.; Demeritt, D. Climate Change and Mandatory Carbon Reporting: Impacts on Business Process and Performance. Bus. Strategy Environ. 2018, 27, 437–455. [Google Scholar] [CrossRef] [Green Version]
- Mahapatra, S.K.; Schoenherr, T.; Jayaram, J. An assessment of factors contributing to firms’ carbon footprint reduction efforts. Int. J. Prod. Econ. 2021, 235, 108073. [Google Scholar] [CrossRef]
- Anwar, Y.; El-Bassiouny, N. Marketing and the Sustainable Development Goals (SDGs): A Review and Research Agenda. In The Future of the UN Sustainable Development Goals: Business Perspectives for Global Development in 2030; Idowu, S.O., Schmidpeter, R., Zu, L., Eds.; Springer International Publishing: Cham, Switzerland, 2020; pp. 187–207. [Google Scholar] [CrossRef]
- Gordon, R.; Carrigan, M.; Hastings, G. A framework for sustainable marketing. Mark. Theory 2011, 11, 143–163. [Google Scholar] [CrossRef]
- Diaz-Rainey, I.; Robertson, B.; Wilson, C. Stranded research? Leading finance journals are silent on climate change. Clim. Change 2017, 143, 243–260. [Google Scholar] [CrossRef]
- Hall, C.M. Climate change and marketing: Stranded research or a sustainable development? J. Public Aff. 2018, 18, e1893. [Google Scholar] [CrossRef]
- Kemper, J.; Hall, C.; Ballantine, P. Marketing and Sustainability: Business as Usual or Changing Worldviews? Sustainability 2019, 11, 780. [Google Scholar] [CrossRef] [Green Version]
- Kemper, J.A.; Ballantine, P.W.; Hall, C.M. Sustainability worldviews of marketing academics: A segmentation analysis and implications for professional development. J. Clean. Prod. 2020, 271, 122568. [Google Scholar] [CrossRef]
- Calvo-Porral, C. The Role of Marketing in Reducing Climate Change: An Approach to the Sustainable Marketing Orientation. In Climate Change and Global Development: Market, Global Players and Empirical Evidence; Sequeira, T., Reis, L., Eds.; Springer International Publishing: Cham, Switzerland, 2019; pp. 261–283. [Google Scholar] [CrossRef]
- Saleem, F.; Khattak, A.; Ur Rehman, S.; Ashiq, M. Bibliometric Analysis of Green Marketing Research from 1977 to 2020. Publications 2021, 9, 1. [Google Scholar] [CrossRef]
- Bhardwaj, A.K.; Garg, A.; Ram, S.; Gajpal, Y.; Zheng, C. Research Trends in Green Product for Environment: A Bibliometric Perspective. Int. J. Environ. Res. Public Health 2020, 17, 8469. [Google Scholar] [CrossRef] [PubMed]
- Dyck, B.; Manchanda, V.R. Sustainable marketing based on virtue ethics: Addressing socio-ecological challenges facing humankind. AMS Rev. 2021, 11, 115–132. [Google Scholar] [CrossRef]
- Martin, D.; Schouten, J. Sustainable Marketing, 1st ed.; Pearson Education Limited: London, UK, 2014. [Google Scholar]
- Grier, S.; Bryant, A.C. Social marketing in public health. Annu. Rev. Public Health 2005, 26, 319–339. [Google Scholar] [CrossRef] [Green Version]
- Jackson, T. Sustainable Consumption; Edward Elgar Publishing: Cheltenham, UK, 2014. [Google Scholar]
- Polonsky, M.J. An Introduction to Green Marketing. Electron. Green J. 1994, 1, 1–11. [Google Scholar] [CrossRef]
- Sheth, N.J.; Parvatiyar, A. Sustainable marketing: Market-driving, not market-driven. J. Macromarketing 2021, 41, 150–165. [Google Scholar] [CrossRef]
- Trojanowski, T. Swot analysis of sustainable marketing mix of food industry enterprises. WSEAS Trans. Environ. Dev. 2021, 17, 997–1003. [Google Scholar] [CrossRef]
- Belz, F.; Peattie, K. Sustainability Marketing: A Global Perspective; Wiley: Chichester, UK, 2009. [Google Scholar]
- Kumar, V.; Rahman, Z.; Kazmi, A.A.; Goyal, P. Evolution of sustainability as marketing strategy: Beginning of new era. In Proceedings of the International Conference on Emerging Economies—Prospects and Challenges (ICEE-2012), Pune, India, 12–13 January 2012; pp. 482–489. [Google Scholar]
- Trivedi, K.; Trivedi, P.; Goswami, V. Sustainable marketing strategies: Creating business value by meeting consumer expectation. Int. J. Manag. Econ. Soc. Sci. 2018, 7, 186–205. [Google Scholar]
- Bowen, H. Encyclopedia of Corporate Social Responsibility; Springer: Berlin/Heidelberg, Germany, 1953. [Google Scholar]
- WCED. Our Common Future; World Commission on Environment and Development; Oxford University Press: Oxford, UK, 1987. [Google Scholar]
- Hargroves, K.; Smith, M.H. The Natural Advantage of Nations: Business Opportunities, Innovation and Governance in the 21st Century; Earthscan: London, UK, 2005. [Google Scholar]
- Peterson, M.; Minton, A.E.; Liu, L.R.; Bartholomew, E.D. Sustainable marketing and consumer supportfor sustainable businesses. Sustain. Prod. Consum. 2021, 27, 157–168. [Google Scholar] [CrossRef]
- Pimpan, S.; Ruaguttamanun, C.; Wingkhae, K. Sustainable marketing strategy and marketing success of ISO 14001 certified manufacturing businesses in Thailand. J. Humanit. Soc. Sci. Thonburi Univ. 2021, 15, 37–48. [Google Scholar]
- Mataracı, P.; Sema, K. Sustainable marketing: The effects of environmental consciousness, lifestyle and involvement degree on environmentally friendly purchasing behavior. J. Glob. Sch. Mark. Sci. 2020, 30, 304–318. [Google Scholar] [CrossRef]
- Rudawska, E. Sustainable marketing strategy in food and drink industry: A comparative analysis of B2B and B2C SMEs operating in Europe. J. Bus. Ind. Mark. 2019, 34, 875–890. [Google Scholar] [CrossRef]
- Sun, Y.; Ko, E. Influence of sustainable marketing activities on customer equity. J. Glob. Sch. Mark. Sci. Bridg. Asia World 2016, 26, 270–283. [Google Scholar] [CrossRef]
- Sun, Y.; Kim, H.K.; Kim, J. Examining relationships among sustainable orientation, perceived sustainable marketing performance, and customer equity in fast fashion industry. J. Glob. Fash. Mark. 2014, 5, 74–86. [Google Scholar] [CrossRef]
- Minton, E.; Lee, C.; Orth, U.; Kim, C.-H.; Kahle, L. Sustainable marketing and social media. J. Advert. 2012, 41, 69–84. [Google Scholar] [CrossRef]
- Hall, M.C. Intervening in academic interventions: Framing social marketing’s potential for successful sustainable tourism behavioural change. J. Sustain. Tour. 2018, 24, 350–375. [Google Scholar] [CrossRef]
- Deo, K.; Prasad, A.A. Evidence of climate change engagement behaviour on a Facebook fan-based page. Sustainability 2020, 12, 7038. [Google Scholar] [CrossRef]
- Birkmann, J.; Jamshed, A.; McMillan, M.J.; Feldmeyer, D.; Totin, E.; Solecki, W.; Ibrahim, Z.Z.; Roberts, D.; Kerr, B.R.; Poertner, H.-O.; et al. Understanding human vulnerability to climate change: A global perspective on index validation for adaptation planning. Sci. Total Environ. 2022, 803, 150065. [Google Scholar] [CrossRef] [PubMed]
- Fawzy, S.; Osman, I.A.; Doran, J.; Rooney, W.D. Strategies for mitigation of climate change: A review. Environ. Chem. Lett. 2020, 18, 2069–2094. [Google Scholar] [CrossRef]
- Titifanue, J.; Kant, R.; Finau, G.; Tarai, J. Climate change advocacy in the Pacific: The role of information and communication technologies. Pac. J. Rev. 2017, 23, 133–149. [Google Scholar] [CrossRef] [Green Version]
- Yue, X.-L.; Gao, Q.-X. Contributions of natural systems and human activity to greenhouse gas emissions. Adv. Clim. Change Res. 2018, 9, 243–252. [Google Scholar] [CrossRef]
- Kryvasheyeu, Y.; Chen, H.; Obradovich, N.; Moro, E.; Van Hentenryck, P.; Fowler, J.H.; Cebrian, M. Rapid assessment of disaster damage using social media activity. Sci. Adv. 2016, 2, e1500779. [Google Scholar] [CrossRef] [Green Version]
- Eriksen, S.; Brown, K. Sustainable adaptation to climate change. Clim. Dev. 2011, 3, 3–6. [Google Scholar] [CrossRef]
- Yang, Y.; Liu, B.; Wang, P.; Chen, W.-Q.; Smith, M.T. Toward sustainable climate change adaptation. J. Ind. Ecol. 2020, 24, 318–330. [Google Scholar] [CrossRef] [Green Version]
- Bhatasara, S.; Nyamwanza, A. Sustainability: A missing dimension in climate change adaptation discourse in Africa? J. Integr. Environ. Sci. 2018, 15, 83–97. [Google Scholar] [CrossRef]
- Nerini, F.F.; Sovacool, B.; Hughes, N.; Cozzi, L.; Cosgrave, E.; Howells, M.; Tavoni, M.; Tomei, J.; Zerriffi, H.; Milligan, B. Connecting climate action with other Sustainable Development Goals. Nat. Sustain. 2019, 2, 674–680. [Google Scholar] [CrossRef]
- Damtoft, J.S.; Lukasik, J.; Herfort, D.; Sorrentino, D.; Gartner, M.E. Sustainable development and climate change initiatives. Cem. Concr. Res. 2008, 38, 115–127. [Google Scholar] [CrossRef]
- Voola, R.; Bandyopadhyay, C.; Voola, A.; Ray, S.; Carlson, J. B2B marketing scholarship and the UN sustainable development goals (SDGs): A systematic literature review. Ind. Mark. Manag. 2022, 101, 12–32. [Google Scholar] [CrossRef]
- IPCC. About the IPCC. Available online: https://www.ipcc.ch/about/ (accessed on 23 January 2022).
- Rogova, E.; Aprelkova, G. The Effect of IPCC Reports and Regulatory Announcements on the Stock Market. Sustainability 2020, 12, 3142. [Google Scholar] [CrossRef] [Green Version]
- IPCC. Working Groups and Task Force. Available online: https://www.ipcc.ch/working-groups/ (accessed on 24 January 2022).
- IPCC. IPCC Factsheet Timeline-Highlights of IPCC History. Available online: https://www.ipcc.ch/site/assets/uploads/2021/07/AR6_FS_timeline.pdf (accessed on 24 January 2022).
- Houghton, E. Houghton, E. Climate Change 1995: The Science of Climate Change: Contribution of Working Group I to the Second Assessment Report of the Intergovernmental Panel on Climate Change; Cambridge University Press: Cambridge, UK, 1996; Volume 2. [Google Scholar]
- Bruce, P.J.; Lee, H.; Haites, E.F. Climate Change 1995. Economic and Social Dimensions of Climate Change; Cambridge University Press: Cambridge, UK, 1996. [Google Scholar]
- Schnoor, J.L. The IPCC Fourth Assessment; ACS Publications: Washington, DC, USA, 2007. [Google Scholar]
- IPCC. AR5 Synthesis Report: Climate Change 2014. Available online: https://www.ipcc.ch/report/ar5/syr/ (accessed on 26 January 2022).
- Jessani, Z.; Harris, P.B. Personality, politics, and denial: Tolerance of ambiguity, political orientation and disbelief in climate change. Personal. Individ. Differ. 2018, 131, 121–123. [Google Scholar] [CrossRef]
- Howe, P.D.; Mildenberger, M.; Marlon, J.R.; Leiserowitz, A. Geographic variation in opinions on climate change at state and local scales in the USA. Nat. Clim. Chang. 2015, 5, 596–603. [Google Scholar] [CrossRef] [Green Version]
- Kronlund, A. To act or not to act. Debating the climate change agenda in the United States Congress. Parliam. Estates Represent. 2020, 41, 92–109. [Google Scholar] [CrossRef]
- Moser, S.C. Communicating climate change: History, challenges, process and future directions. Wiley Interdiscip. Rev. Clim. Change 2010, 1, 31–53. [Google Scholar] [CrossRef]
- Wirth, V.; Prutsch, A.; Grothmann, T. Communicating Climate Change Adaptation. State of the Art and Lessons Learned from Ten OECD Countries. GAIA Ecol. Perspect. Sci. Soc. 2014, 23, 30–39. [Google Scholar] [CrossRef]
- Hornsey, M.J.; Harris, E.A.; Bain, P.G.; Fielding, K.S. Meta-analyses of the determinants and outcomes of belief in climate change. Nat. Clim. Chang. 2016, 6, 622–626. [Google Scholar] [CrossRef] [Green Version]
- Kates, R.W.; Clark, W.C.; Corell, R.; Hall, J.M.; Jaeger, C.C.; Lowe, I.; McCarthy, J.J.; Schellnhuber, H.J.; Bolin, B.; Dickson, N.M.; et al. Sustainability Science. Science 2001, 292, 641–642. [Google Scholar] [CrossRef]
- Averchenkova, A.; Crick, F.; Kocornik-Mina, A.; Leck, H.; Surminski, S. Multinational and large national corporations and climate adaptation: Are we asking the right questions? A review of current knowledge and a new research perspective. Wiley Interdiscip. Rev Clim. Change 2016, 7, 517–536. [Google Scholar] [CrossRef] [Green Version]
- Bansal, P.; Roth, K. Why companies go green: A model of ecological responsiveness. Acad Manag. J. 2000, 43, 717–736. [Google Scholar] [CrossRef]
- Linnenluecke, M.K.; Griffiths, A.; Winn, M.I. Firm and industry adaptation to climate change: A review of climate adaptation studies in the business and management field. Wiley Interdiscip. Rev. Clim. Change 2013, 4, 397–416. [Google Scholar] [CrossRef]
- Hulme, M.; Obermeister, N.; Randalls, S.; Borie, M. Framing the challenge of climate change in Nature and Science editorials. Nat. Clim. Chang. 2018, 8, 515–521. [Google Scholar] [CrossRef]
- Mavrodieva, A.V.; Rachman, O.K.; Harahap, V.B. Role of Social Media as a Soft Power Tool in Raising Public Awareness and Engagement in Addressing Climate Change. Climate 2019, 7, 122. [Google Scholar] [CrossRef] [Green Version]













| Report | Year Released |
|---|---|
| First Assessment Report (AR1) | 1990 |
| Second Assessment Report (AR2) | 1995 |
| Third Assessment Report (AR3) | 2001 |
| Fourth Assessment Report (AR4) | 2007 |
| Fifth Assessment Report (AR5) | 2013 |
| IPCC Special Report on Global Warming | 2018 |
| Sixth Assessment Report Approved (AR6) | 2020 |
Publisher’s Note: MDPI stays neutral with regard to jurisdictional claims in published maps and institutional affiliations. |
© 2022 by the authors. Licensee MDPI, Basel, Switzerland. This article is an open access article distributed under the terms and conditions of the Creative Commons Attribution (CC BY) license (https://creativecommons.org/licenses/by/4.0/).
Share and Cite
Deo, K.; Prasad, A.A. Exploring Climate Change Adaptation, Mitigation and Marketing Connections. Sustainability 2022, 14, 4255. https://doi.org/10.3390/su14074255
Deo K, Prasad AA. Exploring Climate Change Adaptation, Mitigation and Marketing Connections. Sustainability. 2022; 14(7):4255. https://doi.org/10.3390/su14074255
Chicago/Turabian StyleDeo, Kirtika, and Abhnil Amtesh Prasad. 2022. "Exploring Climate Change Adaptation, Mitigation and Marketing Connections" Sustainability 14, no. 7: 4255. https://doi.org/10.3390/su14074255
APA StyleDeo, K., & Prasad, A. A. (2022). Exploring Climate Change Adaptation, Mitigation and Marketing Connections. Sustainability, 14(7), 4255. https://doi.org/10.3390/su14074255

