Investigating the Impact of Smart Tourism Technologies on Tourists’ Experiences
Abstract
:1. Introduction
2. Literature Review
2.1. Attributes of Smart Tourism Technologies
2.1.1. Information
2.1.2. Accessibility
2.1.3. Interactivity
2.1.4. Personalization
2.1.5. Security
2.2. Perceived Value
2.3. Tourist Satisfaction
2.4. Post-Experience Behavioral Intention
3. Research Model and Hypotheses
3.1. Research Hypotheses
3.1.1. Attributes of Smart Tourism Technologies
3.1.2. Perceived Value of Smart Technology-Enhanced Tourism Experience and Satisfaction
3.1.3. Tourists’ Satisfaction and Behavioral Intention
3.2. Research Model
4. Empirical Study: Research Design and Methodology
4.1. Study Site
4.2. Instrument Development
4.3. Data Collection and Analysis
4.3.1. Sample Characteristics
4.3.2. Measurement Model
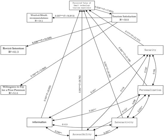
5. Test of Structural Model and Hypotheses
6. Discussion and Conclusions
7. Limitations and Future Research Directions
Supplementary Materials
Author Contributions
Funding
Institutional Review Board Statement
Informed Consent Statement
Data Availability Statement
Conflicts of Interest
References
- Poushter, J. Smartphone Ownership and Internet Usage Continue to Climb in Emerging Economies. Pew Res. Cent. 2016, 2, 22. [Google Scholar]
- Hall, R.E.; Bowerman, B.; Braverman, J.; Taylor, J.; Todosow, H.; Von Wimmersperg, U. The Vision of a Smart City; Brookhaven National Lab.: Upton, NY, USA, 2000. [Google Scholar]
- Méndez, J.H.; Muñoz-Leiva, F. What type of online advertising is most effective for eTourism 2.0? An eye tracking study based on the characteristics of tourists. Comput. Hum. Behav. 2015, 50, 618–625. [Google Scholar] [CrossRef]
- Shen, S.; Sotiriadis, M.; Zhang, Y. The Influence of Smart Technologies on Customer Journey in Tourist Attractions within the Smart Tourism Management Framework. Sustainability 2020, 12, 4157. [Google Scholar] [CrossRef]
- Yang, S.-B.; Hlee, S.; Lee, J.; Koo, C. An empirical examination of online restaurant reviews on Yelp.com. Int. J. Contemp. Hosp. Manag. 2017, 29, 817–839. [Google Scholar] [CrossRef]
- China Smart Tourism Industry Research and Analysis and Investment Prospect Forecast Report. Huajing Industry Research Institute. 2019. Available online: https://xueqiu.com/3512821853/160073066 (accessed on 1 September 2019).
- Speed up the Digitization of Scenic Spots to Make Services More Accurate and More Caring. China Jiangsu Network. 2020. Available online: http://tour.jschina.com.cn/lyzx/202011/t20201124_2674601.shtml (accessed on 26 November 2020).
- Smart Tourism Market Demand Over 70 Billion Over the Next Two Years. China Investment Consulting Network. 2017. Available online: http://www.ocn.com.cn/chanye/201705/benge25104007.shtml (accessed on 25 May 2017).
- Križaj, D.; Bratec, M.; Kopić, P.; Rogelja, T. A Technology-Based Innovation Adoption and Implementation Analysis of European Smart Tourism Projects: Towards a Smart Actionable Classification Model (SACM). Sustainability 2021, 13, 279. [Google Scholar] [CrossRef]
- Buhalis, D.; Amaranggana, A. Smart Tourism Destinations Enhancing Tourism Experience through Personalisation of Services. Information and Communication Technologies in Tourism 2015. Available online: https://doi.org/10.1007/978-3-319-14343-9_28 (accessed on 1 September 2019).
- Vicini, S.; Bellini, S.; Sanna, A. How to co-create Internet of things-enabled services for smarter cities. In Proceedings of the the First International Conference on Smart Systems, Devices and Technologies, Stuttgart, Germany, 27 May–1 June 2012; Volume 27, pp. 55–61. [Google Scholar]
- Egger, R. The impact of near field communication on tourism. J. Hosp. Tour. Technol. 2013, 4, 119–133. [Google Scholar] [CrossRef]
- Sirgy, M.J.; Rahtz, D.; Cicic, M.; Underwood, R. A method for assessing residents’ satisfaction with community-based services: A quality-of-life perspective. Soc. Indic. Res. 2000, 49, 279–316. [Google Scholar] [CrossRef]
- Carbonell, P.; Rodríguez-Escudero, A.I. The negative effect of team’s prior experience and technological turbulence on new service development projects with customer involvement. Eur. J. Mark. 2015, 49, 278–301. [Google Scholar] [CrossRef]
- Boes, K.; Buhalis, D.; Inversini, A. Smart tourism destinations: Ecosystems for tourism destination competitiveness. Int. J. Tour. Cities 2016, 2, 108–124. [Google Scholar] [CrossRef]
- Del Vecchio, P.; Passiante, G. Is tourism a driver for smart specialization? Evidence from Apulia, an Italian region with a tourism vocation. J. Destin. Mark. Manag. 2017, 6, 163–165. [Google Scholar] [CrossRef]
- Park, J.H.; Lee, C.; Yoo, C.; Nam, Y. An analysis of the utilization of Facebook by local Korean governments for tourism development and the network of smart tourism ecosystem. Int. J. Inf. Manag. 2016, 36, 1320–1327. [Google Scholar] [CrossRef]
- Sedarati, P.; Baktash, A. Smart glasses adoption in smart tourism destination: A conceptual model. In Proceedings of the ENTER2017 Conference on Information and Communication Technologies in Tourism, Rome, Italy, 24–26 January 2017. [Google Scholar]
- Huang, C.D.; Goo, J.; Nam, K.; Yoo, C.W. Smart tourism technologies in travel planning: The role of exploration and exploitation. Inf. Manag. 2017, 54, 757–770. [Google Scholar] [CrossRef]
- Neal, J.D.; Uysal, M.; Sirgy, M.J. The Effect of Tourism Services on Travelers’ Quality of Life. J. Travel Res. 2007, 46, 154–163. [Google Scholar] [CrossRef]
- Gretzel, U.; Werthner, H.; Koo, C.; Lamsfus, C. Conceptual foundations for understanding smart tourism ecosystems. Comput. Hum. Behav. 2015, 50, 558–563. [Google Scholar] [CrossRef]
- Li, X.; Li, Z.; Song, C.; Lu, W.; Zhang, Q. Study on the influence mechanism of virtual tourism behavior based on the theory of planned behavior. J. Tour. 2021, 36, 15–26. [Google Scholar] [CrossRef]
- Neuhofer, B.; Buhalis, D.; Ladkin, A. Smart technologies for personalized experiences: A case study in the hospitality domain. Electron. Mark. 2015, 25, 243–254. [Google Scholar] [CrossRef]
- Wu, B. The application of big data in smart tourism management—Comment on “Tourism Management”. Sci. Technol. Manag. Res. 2020, 40, 274. [Google Scholar]
- Gretzel, U.; Zheng, Z. Tourism in the age of artificial intelligence. J. Tour. 2020, 35, 1–3. [Google Scholar] [CrossRef]
- Kim, J.; Tussyadiah, I. Social Networking and Social Support in Tourism Experience: The Moderating Role of Online Self-Presentation Strategies. J. Travel Tour. Mark. 2013, 30, 78–92. [Google Scholar] [CrossRef]
- Wang, D. Tourism experience sharing and construction of destination image from the perspective of media changes. Soc. Sci. 2021, 2, 71–76. [Google Scholar]
- Burdea, G.; Coiffet, P. Virtual Reality Technology; John Wiley & Sons: Hoboken, NJ, USA, 2003; pp. 663–664. [Google Scholar]
- Tussyadiah, I.P.; Wang, D.; Jung, T.H.; Dieck, M.T. Virtual reality, presence, and attitude change: Empirical evidence from tourism. Tour. Manag. 2018, 66, 140–154. [Google Scholar] [CrossRef]
- No, E.; Kim, J.K. Comparing the attributes of online tourism information sources. Comput. Hum. Behav. 2015, 50, 564–575. [Google Scholar] [CrossRef]
- Kim, W.G.; Lee, C.; Hiemstra, S.J. Effects of an online virtual community on customer loyalty and travel product purchases. Tour. Manag. 2004, 25, 343–355. [Google Scholar] [CrossRef]
- Chung, N.; Koo, C. The use of social media in travel information search. Telemat. Inform. 2015, 32, 215–229. [Google Scholar] [CrossRef]
- Ho, C.-I.; Lee, Y.-L. The development of an e-travel service quality scale. Tour. Manag. 2007, 28, 1434–1449. [Google Scholar] [CrossRef]
- Alba, J.; Lynch, J.; Weitz, B.; Janiszewski, C.; Lutz, R.; Sawyer, A.; Wood, S. Interactive Home Shopping: Consumer, Retailer, and Manufacturer Incentives to Participate in Electronic Marketplaces. J. Mark. 1997, 61, 38–53. [Google Scholar] [CrossRef] [Green Version]
- Berthon, P.; Pitt, L.F.; Watson, R.T. The World Wide Web as an advertising medium. J. Advert. Res. 1996, 36, 43–54. [Google Scholar] [CrossRef]
- Tan, G.W.-H.; Lee, V.-H.; Hew, J.-J.; Ooi, K.-B.; Wong, L.-W. The interactive mobile social media advertising: An imminent approach to advertise tourism products and services? Telemat. Inform. 2018, 35, 2270–2288. [Google Scholar] [CrossRef]
- Madu, C.N.; Madu, A.A. Dimensions of e-quality. Int. J. Qual. Reliab. Manag. 2002, 19, 246–258. [Google Scholar] [CrossRef]
- Schaupp, L.C.; Bélanger, F. A conjoint analysis of online consumer satisfaction. J. Electron. Commer. Res. 2005, 6, 95. [Google Scholar]
- Park, Y.A.; Gretzel, U. Success Factors for Destination Marketing Web Sites: A Qualitative Meta-Analysis. J. Travel Res. 2007, 46, 46–63. [Google Scholar] [CrossRef] [Green Version]
- Jeong, M.; Shin, H.H. Tourists’ Experiences with Smart Tourism Technology at Smart Destinations and Their Behavior Intentions. J. Travel Res. 2019, 59, 1464–1477. [Google Scholar] [CrossRef]
- Lee, H.; Lee, J.; Chung, N.; Koo, C. Tourists’ happiness: Are there smart tourism technology effects? Asia Pac. J. Tour. Res. 2018, 23, 486–501. [Google Scholar] [CrossRef]
- Kim, J.-H. The Impact of Memorable Tourism Experiences on Loyalty Behaviors: The Mediating Effects of Destination Image and Satisfaction. J. Travel Res. 2017, 57, 856–870. [Google Scholar] [CrossRef]
- Han, X.; Liu, A. The research content and evaluation methods of tourism perception. J. Tour. 2019, 34, 106–118. [Google Scholar] [CrossRef]
- Zeithaml, V.A. Consumer Perceptions of Price, Quality, and Value: A Means-End Model and Synthesis of Evidence. J. Mark. 1988, 52, 2–22. [Google Scholar] [CrossRef]
- Wang, Y. Customer Relationship Management (Essential Edition); Higher Education Press: Beijing, China, 2019; pp. 157–158. [Google Scholar]
- Huang, Y.; Huang, F. The Model, Measurement and Empirical Research of Tourists’ Perceived Value. J. Tour. 2007, 8, 42–47. [Google Scholar]
- Geng, S.; Li, X. Research on the Impact of Travel APP Embeddedness on Purchase Intention—The Mediation Effect Based on Perceived Value. Jiangsu Soc. Sci. 2021, 4, 103–110. [Google Scholar] [CrossRef]
- Petrick, J.F. The Roles of Quality, Value, and Satisfaction in Predicting Cruise Passengers’ Behavioral Intentions. J. Travel Res. 2004, 42, 397–407. [Google Scholar] [CrossRef]
- Oliver, R.L. Cognitive, Affective, and Attribute Bases of the Satisfaction Response. J. Consum. Res. 1993, 20, 418–430. [Google Scholar] [CrossRef]
- Pizam, A.; Neumann, Y.; Reichel, A. Dimentions of tourist satisfaction with a destination area. Ann. Tour. Res. 1978, 5, 314–322. [Google Scholar] [CrossRef]
- He, X.; Liu, Y.; Li, C. An Analysis of the Characteristics of Tourist Satisfaction Perception in Ancient Villages—Based on the Comparison between Jiangwan and Likeng in Wuyuan County. J. East China Univ. Technol. Soc. Sci. Ed. 2019, 38, 336–342. [Google Scholar]
- Rodríguez del Bosque, I.A.; Martín, H.S.; Collado, J. The role of expectations in the consumer satisfaction formation process: Empirical evidence in the travel agency sector. Tour. Manag. 2006, 27, 410–419. [Google Scholar] [CrossRef]
- Lu, D.; Wu, T. The influence of awe and perceived value on tourist satisfaction and loyalty: A case study in Tibet. East China Econ. Manag. 2015, 29, 79–85. [Google Scholar]
- Chua, B.-L.; Lee, S.; Goh, B.; Han, H. Impacts of cruise service quality and price on vacationers’ cruise experience: Moderating role of price sensitivity. Int. J. Hosp. Manag. 2015, 44, 131–145. [Google Scholar] [CrossRef]
- Lee, C.-K.; Lee, Y.-K.; Lee, B. Korea’s destination image formed by the 2002 World Cup. Ann. Tour. Res. 2005, 32, 839–858. [Google Scholar] [CrossRef]
- Tian, Y.; Lu, D.; Powpaka, S. Tourist’s awe and loyalty: An explanation based on the appraisal theory. Tour. Trib. 2015, 30, 80–88. [Google Scholar]
- Gao, J.; Lin, S.; Zhang, C. Authenticity, involvement, and nostalgia: Understanding visitor satisfaction with an adaptive reuse heritage site in urban China. J. Destin. Mark. Manag. 2020, 15, 100404. [Google Scholar] [CrossRef]
- Wakefield, J.C.; Smith, A.F.M.; Racine-Poon, A.; Gelfand, A.E. Bayesian Analysis of Linear and Non-Linear Population Models by Using the Gibbs Sampler. J. R. Stat. Soc. Ser. C Appl. Stat. 1994, 43, 201. [Google Scholar] [CrossRef]
- Bartlett, P.; Einert, A.E. Analysis of the design function of an adult softball complex in a new public recreational park. J. Park Recreat. Adm. 1992, 10, 71–81. [Google Scholar]
- Ladeira, W.J.; Santini, F.D.O.; Araujo, C.F.; Sampaio, C.H. A Meta-Analysis of the Antecedents and Consequences of Satisfaction in Tourism and Hospitality. J. Hosp. Mark. Manag. 2016, 25, 975–1009. [Google Scholar] [CrossRef]
- Prayag, G.; Hassibi, S.; Nunkoo, R. A systematic review of consumer satisfaction studies in hospitality journals: Conceptual development, research approaches and future prospects. J. Hosp. Mark. Manag. 2018, 28, 51–80. [Google Scholar] [CrossRef]
- Veloutsou, C.; Gilbert, G.R.; Moutinho, L.A.; Goode, M.M. Measuring transaction-specific satisfaction in services: Are the measures transferable across cultures? Eur. J. Mark. 2005, 39, 606–628. [Google Scholar] [CrossRef]
- Neal, J.D.; Gursoy, D. A Multifaceted Analysis of Tourism Satisfaction. J. Travel Res. 2008, 47, 53–62. [Google Scholar] [CrossRef]
- Garbarino, E.; Johnson, M.S. The Different Roles of Satisfaction, Trust, and Commitment in Customer Relationships. J. Mark. 1999, 63, 70–87. [Google Scholar] [CrossRef]
- Szymanski, D.M.; Henard, D.H. Customer Satisfaction: A Meta-Analysis of the Empirical Evidence. J. Acad. Mark. Sci. 2001, 29, 16–35. [Google Scholar] [CrossRef]
- Son, M.; Han, K. Beyond the technology adoption: Technology readiness effects on post-adoption behavior. J. Bus. Res. 2011, 64, 1178–1182. [Google Scholar] [CrossRef]
- Wang, Y.; So, K.K.F.; Sparks, B.A. Technology Readiness and Customer Satisfaction with Travel Technologies: A Cross-Country Investigation. J. Travel Res. 2016, 56, 563–577. [Google Scholar] [CrossRef] [Green Version]
- Ajzen, L.; Fishbein, M. Understanding Attitudes and Predicting Social Behavior; Prentice-Hall: Englewood Cliffs, NJ, USA, 1980. [Google Scholar]
- Fishbein, M.; Venable, D.L. Diversity and Temporal Change in the Effective Pollinators of Asclepias Tuberosa. Ecology 1996, 77, 1061–1073. [Google Scholar] [CrossRef]
- Parasuraman, A.; Zeithaml, V.A.; Berry, L.L. A Conceptual Model of Service Quality and Its Implications for Future Research. J. Mark. 1985, 49, 41–50. [Google Scholar] [CrossRef]
- Boulding, W.; Kalra, A.; Staelin, R.; Zeithaml, V.A. A Dynamic Process Model of Service Quality: From Expectations to Behavioral Intentions. J. Mark. Res. 1993, 30, 7–27. [Google Scholar] [CrossRef]
- Mittal, V.; Kumar, P.; Tsiros, M. Attribute-Level Performance, Satisfaction, and Behavioral Intentions over Time: A Consumption-System Approach. J. Mark. 1999, 63, 88–101. [Google Scholar] [CrossRef]
- Correia, A.; Oliveira, N.; Butler, R. First-Time and Repeat Visitors to Cape Verde: The Overall Image. Tour. Econ. 2008, 14, 185–203. [Google Scholar] [CrossRef]
- Alegre, J.; Juaneda, C. Destination Loyalty: Consumers’ economic behavior. Ann. Tour. Res. 2006, 33, 684–706. [Google Scholar] [CrossRef]
- Soliman, M. Extending the Theory of Planned Behavior to Predict Tourism Destination Revisit Intention. Int. J. Hosp. Tour. Adm. 2019, 22, 524–549. [Google Scholar] [CrossRef]
- Yoon, Y.; Uysal, M. An examination of the effects of motivation and satisfaction on destination loyalty: A structural model. Tour. Manag. 2005, 26, 45–56. [Google Scholar] [CrossRef]
- Skogland, I.; Siguaw, J.A. Are Your Satisfied Customers Loyal? Cornell Hotel Restaur. Adm. Q. 2004, 45, 221–234. [Google Scholar] [CrossRef]
- Soliman, M.S.; Abou-Shouk, M.A. Predicting Behavioural Intention of International Tourists Towards Geotours. Geoheritage 2016, 9, 505–517. [Google Scholar] [CrossRef]
- Gronholdt, L.; Martensen, A.; Kristensen, K. The relationship between customer satisfaction and loyalty: Cross-industry differ-ences. Total Qual. Manag. 2000, 11, 509–514. [Google Scholar] [CrossRef]
- Baker, D.A.; Crompton, J.L. Quality, satisfaction and behavioral intentions. Ann. Tour. Res. 2000, 27, 785–804. [Google Scholar] [CrossRef]
- Dong, D.; Jin, Y. Research on the Antecedents of Consumer Behavior Tendency. Nankai Manag. Rev. 2003, 6, 46–51. [Google Scholar]
- Chen, C.-F.; Tsai, D.C. How destination image and evaluative factors affect behavioral intentions? Tour. Manag. 2007, 28, 1115–1122. [Google Scholar] [CrossRef]
- Rigopoulou, I.D.; Chaniotakis, I.E.; Lymperopoulos, C.; Siomkos, G.I. After-sales service quality as an antecedent of customer satisfaction. Manag. Serv. Qual. Int. J. 2008, 18, 512–527. [Google Scholar] [CrossRef]
- Chaney, D.; Martin, D. The Role of Shared Values in Understanding Loyalty over Time. J. Travel Res. 2016, 56, 507–520. [Google Scholar] [CrossRef]
- Sun, F.; Liu, R.; Yang, C.; Jia, Y. A Study on the Relationship between Tourists’ Perceived Value and Behavioral Intention—Based on the Per-spective of Homestay Tourists. Shandong Soc. Sci. 2020, 1, 126–133. [Google Scholar]
- Murphy, P.; Pritchard, M.P.; Smith, B. The destination product and its impact on traveller perceptions. Tour. Manag. 2000, 21, 43–52. [Google Scholar] [CrossRef]
- Tse, D.K.; Wilton, P.C. Models of Consumer Satisfaction Formation: An Extension. J. Mark. Res. 1988, 25, 204–212. [Google Scholar] [CrossRef]
- Ranjbarian, B.; Pool, J.K. The Impact of Perceived Quality and Value on Tourists’ Satisfaction and Intention to Revisit Nowshahr City of Iran. J. Qual. Assur. Hosp. Tour. 2015, 16, 103–117. [Google Scholar] [CrossRef]
- Lu, D. Tourists’ Perceived Value, Satisfaction and Environmentally Responsible Behavior. J. Arid. Land Resour. Environ. 2016, 30, 197–202. [Google Scholar]
- Wang, X.; Mei, H. Tourist satisfaction in tourist destinations: Model and empirical research. J. Beijing Int. Stud. Univ. 2006, 7, 1–6. [Google Scholar]
- Yoo, C.; Kwon, S.; Na, H.; Chang, B. Factors Affecting the Adoption of Gamified Smart Tourism Applications: An Integrative Approach. Sustainability 2017, 9, 2162. [Google Scholar] [CrossRef] [Green Version]
- Zeithaml, V.A.; Berry, L.L.; Parasuraman, A. The Behavioral Consequences of Service Quality. J. Mark. 1996, 60, 31–46. [Google Scholar] [CrossRef]
- Sweeney, J.C.; Soutar, G.N. Consumer perceived value: The development of a multiple item scale. J. Retail. 2001, 77, 203–220. [Google Scholar] [CrossRef]
- Petrick, J.F. Development of a Multi-Dimensional Scale for Measuring the Perceived Value of a Service. J. Leis. Res. 2002, 34, 119–134. [Google Scholar] [CrossRef]
- Lee, C.-K.; Yoon, Y.-S.; Lee, S.-K. Investigating the relationships among perceived value, satisfaction, and recommendations: The case of the Korean DMZ. Tour. Manag. 2007, 28, 204–214. [Google Scholar] [CrossRef]
- Dietz, J. Satisfaction: A behavioral perspective on the consumer. J. Consum. Mark. 1997, 14, 401–404. [Google Scholar]
- Neal, J.D.; Sirgy, M.; Uysal, M. The Role of Satisfaction with Leisure Travel/Tourism Services and Experience in Satisfaction with Leisure Life and Overall Life. J. Bus. Res. 1999, 44, 153–163. [Google Scholar] [CrossRef]
- Bigné, J.E.; Sánchez, M.I.; Sánchez, J. Tourism image, evaluation variables and after purchase behaviour: Inter-relationship. Tour. Manag. 2001, 22, 607–616. [Google Scholar] [CrossRef]
- Kim, H.; Woo, E.; Uysal, M. Tourism experience and quality of life among elderly tourists. Tour. Manag. 2015, 46, 465–476. [Google Scholar] [CrossRef]
- Cronin, J.J., Jr.; Brady, M.K.; Hult, G.T.M. Assessing the effects of quality, value, and customer satisfaction on consumer behavioral intentions in service environments. J. Retail. 2000, 76, 193–218. [Google Scholar] [CrossRef]
- Jang, S.C.S.; Feng, R. Temporal destination revisit intention: The effects of novelty seeking and satisfaction. Tour. Manag. 2007, 28, 580–590. [Google Scholar] [CrossRef]
- Kim, J.-H.; Ritchie, J.R.B.; Tung, V.W.S. The Effect of Memorable Experience on Behavioral Intentions in Tourism: A Structural Equation Modeling Approach. Tour. Anal. 2010, 15, 637–648. [Google Scholar] [CrossRef]
- Hung, W.-L.; Lee, Y.-J.; Huang, P.-H. Creative experiences, memorability and revisit intention in creative tourism. Curr. Issues Tour. 2014, 19, 763–770. [Google Scholar] [CrossRef]
- Zhang, H.; Xu, F.; Leung, H.H.; Cai, L.A. The Influence of Destination-Country Image on Prospective Tourists’ Visit Intention: Testing Three Competing Models. Asia Pac. J. Tour. Res. 2015, 21, 811–835. [Google Scholar] [CrossRef]
- Zhang, J.; Bloemer, J.M.M. The Impact of Value Congruence on Consumer-Service Brand Relationships. J. Serv. Res. 2008, 11, 161–178. [Google Scholar] [CrossRef] [Green Version]
- Biswas, A.; Roy, M. Leveraging factors for sustained green consumption behavior based on consumption value perceptions: Testing the structural model. J. Clean. Prod. 2015, 95, 332–340. [Google Scholar] [CrossRef]
- Chaudhuri, A.; Holbrook, M.B. The Chain of Effects from Brand Trust and Brand Affect to Brand Performance: The Role of Brand Loyalty. J. Mark. 2001, 65, 81–93. [Google Scholar] [CrossRef] [Green Version]
- Liangzhu Museum. Available online: www.lzmuseum.cn (accessed on 1 January 2021).
- Cronbach, L.J. Coefficient alpha and the internal structure of tests. Psychometrika 1951, 16, 297–334. [Google Scholar] [CrossRef] [Green Version]
- Fornell, C.; Larcker, D.F. Evaluating structural equation models with unobservable variables and measurement error. J. Mark. Res. 1981, 18, 39–50. [Google Scholar] [CrossRef]
- Chin, W.W. The partial least squares approach to structural equation modeling. Mod. Methods Bus. Res. 1998, 295, 295–336. [Google Scholar]
- Bagozzi, R.P.; Yi, Y.; Phillips, L.W. Assessing Construct Validity in Organizational Research. Adm. Sci. Q. 1991, 36, 421. [Google Scholar] [CrossRef]
- Hair, J.F.; Ringle, C.M.; Sarstedt, M. PLS-SEM: Indeed a Silver Bullet. J. Mark. Theory Pract. 2011, 19, 139–152. [Google Scholar] [CrossRef]
- Fornell, C.; Larcker, D.F. Structural Equation Models with Unobservable Variables and Measurement Error: Algebra and Statistics. J. Mark. Res. 1981, 18, 382–388. [Google Scholar] [CrossRef]
- Stephanidis, C. Perspectives on Accessibility: From assistive technologies to universal access and design for all. In The Universal Access Handbook; CRC Press: Boca Raton, FL, USA, 2009; Available online: https://doi.org/10.1201/9781420064995-10 (accessed on 1 September 2019).
- Tyler, N. (Ed.) Accessibility and the Bus system: From Concepts to Practice; Thomas Telford: London, UK, 2002; pp. 257–288. [Google Scholar]
- Kiousis, S. Interactivity: A concept explication. New Media Soc. 2002, 4, 355–383. [Google Scholar] [CrossRef]
- Loiacono, E.; Chen, D.; Goodhue, D. WebQual TM revisited: Predicting the intent to reuse a web site. AMCIS 2002 Proc. 2002, 46, 1–10. [Google Scholar]
- Bowen, D.; Clarke, J. Reflections on tourist satisfaction research: Past, present and future. J. Vacat. Mark. 2002, 8, 297–308. [Google Scholar] [CrossRef] [Green Version]
- Tsang, N.K.F.; Lai, M.T.H.; Law, C.H.R. Measuring E-Service Quality for Online Travel Agencies. J. Travel Tour. Mark. 2010, 27, 306–323. [Google Scholar] [CrossRef]
- Filep, S. Moving Beyond Subjective Well-Being: A tourism critique. J. Hosp. Tour. Res. 2012, 38, 266–274. [Google Scholar] [CrossRef]
- Neuhofer, B.; Buhalis, D.; Ladkin, A. A Typology of Technology-Enhanced Tourism Experiences. Int. J. Tour. Res. 2013, 16, 340–350. [Google Scholar] [CrossRef]
- Forgas-Coll, S.; Palau-Saumell, R.; Matute, J.; Tárrega, S. How Do Service Quality, Experiences and Enduring Involvement Influence Tourists’ Behavior? An Empirical Study in the Picasso and Miró Museums in Barcelona. Int. J. Tour. Res. 2017, 19, 246–256. [Google Scholar] [CrossRef] [Green Version]
- Oliver, R.L. Whence Consumer Loyalty? J. Mark. 1999, 63, 33–44. [Google Scholar] [CrossRef]
- Teng, Z. Study on the Influencing Factors of Suburban Tourists’ Revisit Intention; Guangxi University: Nanning, China, 2013. [Google Scholar]
- Zhang, H.; Liang, C.; Xu, J.; Dong, J. Research on the influence mechanism of characteristic tourism destination image on tourists’ behavior intention—Taking grape industry tourism in the eastern foot of Helan Mountain as an example. China Soft Sci. 2016, 8, 50–61. [Google Scholar]
- Bigne, E.; Andreu, L.; Gnoth, J. The theme park experience: An analysis of pleasure, arousal and satisfaction. Tour. Manag. 2005, 26, 833–844. [Google Scholar] [CrossRef]
- Xu, S. The Impact of Rural Tourism Destination Image on Tourists ‘ Behavior Intention; Zhejiang University: Hangzhou, China, 2012. [Google Scholar]


| Variable | Measurement Items | Supporting Studies |
|---|---|---|
| Information | INF1: Information provided about my travel via smart tourism technologies is useful/helpful. INF2: Smart tourism technologies enable me to complete my travels with reliable and detailed information. INF3: Smart tourism technologies contribute to minimizing my travel concerns. | No & Kim. (2015) [30] Lee et al. (2018) [41] Yoo al. (2017) [91] |
| Accessibility | ACC1: I can use smart tourism technologies anywhere and at any time during my travels. ACC2: Smart tourism technologies are easily accessible during my travels. ACC3: Smart tourism technologies are easily found without complicated processes when traveling. | No & Kim. (2015) [30] Lee et al. (2018) [41] |
| Interactivity | INT1: Smart tourism technologies are interactive when I am traveling. INT2: Smart tourism technologies are highly responsive during my travels. INT3: It is easy to share information and content on smart tourism technologies during my travels. | No & Kim. (2015) [30] Lee et al. (2018) [41] Yoo al. (2017) [91] |
| Personalization | PER1: I received customized/tailored information on smart tourism technologies when I was traveling. PER2: Smart tourism technologies provide me with easy-to-follow links and tips while traveling. PER3: I can get personalized information through interactions with smart tourism technologies while traveling. | No & Kim. (2015) [30] Lee et al. (2018) [41] |
| Security | SEC1: Smart tourism technologies protect my personal and sensitive information. SEC2: Smart tourism technologies respect my privacy and the safety of my transactions. SEC3: Smart tourism technologies are trustworthy and reliable. | Huang et al. (2017) [19] No & Kim. (2015) [30] Zeithaml et al. (1996) [92] |
| Perceived Value of Smart Technology Tourism Experience | PV1: Considering the price I paid, it is worth using smart tourism technologies. PV2: Considering the time and effort devoted to them, it is worth using smart tourism technologies. PV3: The overall value of using smart tourism technologies is high; high value for money. PV4: I have a very good feeling about my experiences with smart tourism technologies. PV5: The use of smart travel technologies is pleasant and entertaining/fun. | Lee et al. (2018) [41] Sweeney & G N. (2001) [93] Petrick J F. (2002) [94] Lee & Yoon & Lee. (2007) [95] |
| Tourists’ Satisfaction (SAT) | SAT1: I am happy with the STT experience at this visitor attraction. SAT2. I really enjoy using STTs. SAT3. I am delighted to use STT at this visitor attraction. SAT4: I am satisfied with the experience service quality provided by STTs. | Lee et al. (2018) [41] Yoon & Uysal. (2005) [76] Oliver (1997) [96] Neal et al. (1999) [97] Bigne et al. (2001) [98] Kim et al. (2015) [99] |
| Word-of-Mouth (WOM) Recommendations | WOM1: I would recommend STTs to my family, friends, and peers.WOM2: I will tell my family about my positive experiences with STTs. WOM3: I will speak highly of (say positive things about) STTs. WOM4: I will post positive reviews and comments about STTs on social media. | Yoon & Uysal. (2005) [76] Zeithaml et al. 1996 [92] Bigne et al. (2001) [98] Cronin et al. (2000) [100] |
| Revisit Intention (RIN) | RIN1: I want to experience STTs again in the future. RIN2: I would like to use STTs again in visitor attractions or other tourism settings. RIN3: I plan to visit attractions with STTs again in the future. RIN4: If I visit a visitor attraction again, one of my main motivations is to use STTs again. | Bigne et al. (2001) [98] Kim et al. (2015) [99] Jang & Feng (2007) [101] Kim et al. (2010) [102] Hung et al. (2016) [103] Zhang et al. (2016) [104] |
| Willingness to Pay a Price Premium (WPP) | WPP1: I am willing to pay a premium for STTs in general. WPP2:I can accept a price increase for intelligent tourism technology. WPP3:I am willing to pay a higher price for visitor attractions offering smart tourism infrastructure. | Zeithaml et al. 1996 [92] Zhang &Bloemer.(2008) [105] Biswas & Roy.(2015) [106] Zhang et al. (2020) [107] |
| Characteristics | Frequency (n) | Percentage (%) |
|---|---|---|
| Gender | ||
| Male | 181 | 37.2 |
| Female | 305 | 62.8 |
| Age group | ||
| 18–25 | 229 | 47.1 |
| 26–30 | 104 | 21.4 |
| 31–40 | 87 | 17.9 |
| 41–50 | 48 | 9.9 |
| 51–60 | 11 | 2.3 |
| 60+ | 7 | 1.4 |
| Area of permanent | ||
| City | 278 | 57.2 |
| County | 156 | 32.1 |
| Town | 52 | 10.7 |
| Educational level | ||
| Junior school and below | 12 | 2.5 |
| High school or equivalent | 31 | 6.4 |
| University or equivalent | 315 | 64.8 |
| Master and above (postgraduate) | 128 | 26.2 |
| Capacity | ||
| Professional and technical personnel (teachers, doctors, engineers) | 67 | 13.8 |
| Tertiary industry personnel (catering service, driver, salesman, etc.) | 72 | 14.8 |
| Enterprise staff | 87 | 17.9 |
| Public sector employees, civil servants, government staff | 42 | 8.6 |
| Government staff | 126 | 25.9 |
| Freelancer | 42 | 8.6 |
| Worker | 23 | 4.7 |
| Laborer engaged in forestry | 21 | 4.3 |
| Other | 6 | 1.4 |
| Motivations | ||
| Tourism and Leisure | 285 | 58.6 |
| Games | 253 | 52.1 |
| Education | 235 | 48.9 |
| Entertainment | 221 | 45.5 |
| Work | 198 | 40.7 |
| Other reasons | 48 | 9.9 |
| Number of visits to tourist attractions with intelligent tourism technology | ||
| 1–2 | 173 | 35.6 |
| 3–4 | 147 | 30.2 |
| 5–7 | 113 | 23.3 |
| 8+ | 53 | 10.9 |
| Number of visits to case museums | ||
| 1 | 389 | 80.1 |
| 2 | 87 | 17.9 |
| 3+ | 10 | 2.0 |
| Variables | Items | Mean | Standard Deviation | Standard Loading | T-Value | Composite Reliability | AVE | Cronbach’s α | Variables |
|---|---|---|---|---|---|---|---|---|---|
| Attributes of STTs | Information | INF1 | 5.22 | 1.236 | 0.629 | 60.065 | 0.792 | 0.563 | 0.781 |
| INF2 | 5.17 | 1.234 | 0.910 | 59.507 | |||||
| INF3 | 5.20 | 1.274 | 0.689 | 58.003 | |||||
| Accessibility | ACCE1 | 5.53 | 1.321 | 0.794 | 53.014 | 0.881 | 0.716 | 0.876 | |
| ACCE2 | 5.50 | 1.360 | 0.926 | 54.650 | |||||
| ACCE3 | 5.45 | 1.396 | 0.808 | 46.509 | |||||
| Interactivity | INT1 | 5.19 | 1.237 | 0.772 | 59.676 | 0.828 | 0.606 | 0.816 | |
| INT2 | 5.15 | 1.189 | 0.872 | 61.593 | |||||
| INT3 | 5.30 | 1.176 | 0.680 | 63.995 | |||||
| Personalization | PRE1 | 5.15 | 1.375 | 0.758 | 53.253 | 0.822 | 0.609 | 0.821 | |
| PRE2 | 5.10 | 1.227 | 0.749 | 59.100 | |||||
| PRE3 | 5.16 | 1.333 | 0.831 | 55.017 | |||||
| Security | SEC1 | 5.33 | 1.130 | 0.755 | 67.044 | 0.831 | 0.553 | 0.806 | |
| SEC2 | 5.23 | 1.142 | 0.809 | 65.132 | |||||
| SEC3 | 5.28 | 1.135 | 0.725 | 66.147 | |||||
| Perceived Value of Smart Technology Tourism Experience (STTE) | PV1 | 5.28 | 1.215 | 0.797 | 61.769 | 0.878 | 0.591 | 0.878 | |
| PV2 | 5.28 | 1.151 | 0.726 | 65.141 | |||||
| PV3 | 5.31 | 1.170 | 0.790 | 64.487 | |||||
| PV4 | 5.23 | 1.142 | 0.758 | 65.132 | |||||
| PV5 | 5.18 | 1.179 | 0.770 | 62.402 | |||||
| Tourism Satisfaction | SAT1 | 5.29 | 1.088 | 0.667 | 69.155 | 0.821 | 0.536 | 0.820 | |
| SAT2 | 5.32 | 1.093 | 0.788 | 69.207 | |||||
| SAT3 | 5.36 | 1.103 | 0.777 | 69.049 | |||||
| SAT4 | 5.29 | 1.096 | 0.689 | 68.576 | |||||
| Word-of-Mouth (WOM) Recommendations | WOM1 | 5.28 | 1.174 | 0.672 | 63.961 | 0.830 | 0.552 | 0.827 | |
| WOM2 | 5.28 | 1.203 | 0.782 | 62.403 | |||||
| WOM3 | 5.21 | 1.193 | 0.813 | 62.128 | |||||
| WOM4 | 5.13 | 1.279 | 0.694 | 57.005 | |||||
| Revisit Intention | RIN1 | 5.30 | 1.215 | 0.713 | 62.136 | 0.816 | 0.528 | 0.812 | |
| RIN2 | 5.19 | 1.175 | 0.805 | 63.346 | |||||
| RIN3 | 5.32 | 1.196 | 0.742 | 63.514 | |||||
| RIN4 | 5.18 | 1.304 | 0.635 | 56.960 | |||||
| Willingness to Pay for a Price Premium (WPP) | WPP1 | 4.77 | 1.438 | 0.804 | 47.174 | 0.869 | 0.691 | 0.859 | |
| WPP2 | 4.95 | 1.408 | 0.741 | 49.926 | |||||
| WPP3 | 4.65 | 1.499 | 0.937 | 45.254 | |||||
| 1 | 2 | 3 | 4 | 5 | 6 | 7 | 8 | 9 | |
|---|---|---|---|---|---|---|---|---|---|
| 1. INF | 0.560 | ||||||||
| 2. ACCE | 0.361 | 0.632 | |||||||
| 3. INT | 0.070 | 0.238 | 0.580 | ||||||
| 4. PER | 0.335 | 0.188 | 0.269 | 0.571 | |||||
| 5. SEC | 0.151 | 0.144 | 0.242 | 0.120 | 0.670 | ||||
| 6. SAT | 0.074 | 0.167 | 0.133 | 0.200 | 0.139 | 0.538 | |||
| 7. WOM | 0.067 | 0.215 | 0.322 | 0.361 | 0.185 | 0.212 | 0.548 | ||
| 8. RIN | 0.201 | 0.273 | 0.208 | 0.301 | 0.234 | 0.275 | 0.245 | 0.540 | |
| 9. WPP | 0.213 | 0.095 | 0.116 | 0.050 | 0.252 | 0.154 | 0.136 | 0.166 | 0.686 |
| Square root of AVE | 0.748 | 0.795 | 0.762 | 0.756 | 0.816 | 0.733 | 0.740 | 0.735 | 0.828 |
| Variables | VIF |
|---|---|
| (1) Information | 2.518 |
| (2) Accessibility | 1.164 |
| (3) Interactivity | 1.203 |
| (4) Personalization | 2.712 |
| (5) Security | 1.503 |
| Hypothesis | Non-Standardized Path Coefficient | Standardized Path Coefficients | z | T | p-Value | Result | |
|---|---|---|---|---|---|---|---|
| H1a | Information → STATE | 0.131 | 0.143 | 2.111 | 20.050 | 0.035 | supported |
| H1b | Accessibility → STATE | 0.502 | 0.393 | 3.189 | 26.742 | 0.001 | supported |
| H1c | Interactivity → STATE | 0.246 | 0.292 | 1.759 | 24.160 | 0.017 | supported |
| H1d | Personalization → STATE | 0.183 | 0.183 | 2.701 | 23.199 | 0.007 | supported |
| H1e | Security → STATE | 0.149 | 0.171 | 1.683 | 22.131 | 0.029 | supported |
| H2 | STTS → Tourism Satisfaction | 0.302 | 0.329 | 4.949 | 17.852 | 0.000 | supported |
| H3 | Tourism Satisfaction → Word-of-Mouth Recommendations | 0.343 | 0.307 | 4.593 | 16.813 | 0.000 | supported |
| H4 | Tourism Satisfaction → Willingness to Pay for a Price Premium | 0.250 | 0.160 | 2.308 | 12.864 | 0.021 | supported |
| H5 | Tourism Satisfaction→Revisit Intention | 0.378 | 0.336 | 5.077 | 14.326 | 0.000 | supported |
Publisher’s Note: MDPI stays neutral with regard to jurisdictional claims in published maps and institutional affiliations. |
© 2022 by the authors. Licensee MDPI, Basel, Switzerland. This article is an open access article distributed under the terms and conditions of the Creative Commons Attribution (CC BY) license (https://creativecommons.org/licenses/by/4.0/).
Share and Cite
Zhang, Y.; Sotiriadis, M.; Shen, S. Investigating the Impact of Smart Tourism Technologies on Tourists’ Experiences. Sustainability 2022, 14, 3048. https://doi.org/10.3390/su14053048
Zhang Y, Sotiriadis M, Shen S. Investigating the Impact of Smart Tourism Technologies on Tourists’ Experiences. Sustainability. 2022; 14(5):3048. https://doi.org/10.3390/su14053048
Chicago/Turabian StyleZhang, Yuwen, Marios Sotiriadis, and Shiwei Shen. 2022. "Investigating the Impact of Smart Tourism Technologies on Tourists’ Experiences" Sustainability 14, no. 5: 3048. https://doi.org/10.3390/su14053048
APA StyleZhang, Y., Sotiriadis, M., & Shen, S. (2022). Investigating the Impact of Smart Tourism Technologies on Tourists’ Experiences. Sustainability, 14(5), 3048. https://doi.org/10.3390/su14053048

