Abstract
Sustainability has gained significant importance in e-commerce, as it impacts both consumer behavior and company success. This paper contributes to the literature on sustainability in e-commerce by studying the perceived sustainability of three common last-mile delivery methods (home delivery, parcel lockers, and click and collect) and other drivers of consumers’ acceptance of each delivery method (perceived costs, convenience). Based on a review of the relevant literature, a conceptual model integrating key determinants of consumers’ attitudes to delivery methods and their intention to use them is derived and tested using a sample of 536 German online buyers. The results demonstrate that perceived ease of use and perceived usefulness increase the acceptance of the delivery methods, whereas perceived costs constrain it. The findings reveal significant influences of perceived sustainability on the acceptance of the delivery methods, which vary between its three components (environmental, economic, and social) and regarding the delivery method. Retailers and collaborating parcel delivery services are advised to continue making last-mile delivery methods more convenient. However, they are also advised to implement standards in terms of environmental and social sustainability and inform customers about their efforts regarding sustainable last-mile delivery to build a competitive advantage in omni-channel retailing.
1. Introduction
According to retailers and logistics providers, sustainability (56%) and improved delivery options (65%) are the most important drivers of future success [1]. The growth of e-commerce [2] increases the number of parcels and the transport volume [3]. Last-mile logistics is, therefore, considered a challenging dynamic sector [4,5], which requires innovative delivery concepts [6]. Last-mile delivery also deserves great attention as it is expensive and a crucial cost driver in e-commerce. In 2020, global parcel delivery costs were estimated to account for USD 70 billion [1]. In particular, the delivery methods offered by retailers and logisticians have a major impact on the entire supply chain [7]. The growth of omni-channel retailing, i.e., the increasing integration of brick-and-mortar stores and e-commerce, brings about new opportunities for the transfer of goods both for the companies and for the consumers [8]. A survey performed among supply chain executives across the globe found that 44% already offer click and collect (C&C), while 46% use home delivery, and 11% offer collection points (11%) [1].
As a result of this importance and the various alternatives, the efficiency and sustainability of last-mile delivery have become an important area of research, which has to simultaneously address consumers’ demands, economic profitability, and sustainability [9]. Researchers also call for further studies into last-mile delivery [10]. In particular, Bjørgen et al. [11] and Rita and Ramos [12] pointed out the need for further research in the field of sustainable options for the last-mile. Furthermore, Ignat and Chankov [13] emphasized the lack of research on the perceived sustainability of current delivery methods from a consumer’s point of view. This focus on consumers’ perceptions is important, as it is likely that, similar to the differences between perceived costs and actual costs for a product [14], there are differences between perceived sustainability and objective sustainability. Furthermore, the consumers’ perspective of sustainability considers the consumer as the driving force when it comes to the purchasing or usage of products and services [15]. This also applies to the choice of an online retailer, which depends on the delivery methods offered [16]. Moreover, it is important to consider the cultural context, as attitudes towards sustainability, sustainability awareness, and actual behavior depend on many factors, including age and the cultural context [17]. For example, a study by Berglund, Gericke, Boeve-de Pauw, Olsson, and Chang [18] shows that there is a significant difference in sustainable behavior between Taiwanese consumers and Swedish consumers, with Taiwanese consumers expressing themselves more strongly in sustainable behavior.
Studies examining the relationship between sustainability and its impact on purchase decisions are, therefore, considered very valuable [19]. Perceived sustainability should, thereby, consider all of the three dimensions introduced by Elkington [20] and include people, planet, and profit [12]. This comprehensive sustainability model helps to establish and mediate the concerns of the public and the relations between business and society [21]. Differentiating the components of sustainability contributes to the knowledge of last-mile sustainability and allows for in-depth insights and more targeted actions [22]. Therefore, it is essential to close the gap in research in terms of customer acceptance and the relationship to specific delivery methods in order to derive recommendations for retailers and logistics providers in their strategic orientation. This research, thereby, not only looks at vehicle-based delivery methods, as has been achieved in the past [23], but also provides insights into consumer acceptance of the currently dominating delivery methods in omni-channel retailing. In this research, we investigate the influence of perceived sustainability on consumers’ acceptance of three alternative delivery methods (home delivery, parcel lockers, C&C). Thereby, we include key drivers of both the attitude towards a specific delivery method and the intention to use it. In particular, we consider three characteristic aspects of the delivery methods and their impacts, as well as their relationships to each other: (1) perceived sustainability, (2) perceived costs, and (3) perceived ease of use and perceived usefulness, derived from the widely accepted technology acceptance model (TAM).
While the last-mile is often looked at from an efficiency and cost perspective, the analysis of perceived sustainability is crucial for understanding the importance of sustainability from a consumer perspective. Our study, therefore, extends the traditional literature that examines cost, efficiency, convenience, and, in the more recent literature, environmental factors in the last-mile. We consider the proposed three-dimensionality of sustainability and examine the extent to which environmental, social, and economic sustainability influence acceptance behavior. As costs regularly impact consumer behavior, we integrate perceived costs to supplement the relevance of the sustainability dimensions with a traditional monetary perspective. Thus, we are able to both shed light on the specific influence of each of the determinants of delivery method acceptance and draw comparisons between the three alternative delivery methods studied (home delivery, parcel lockers, and C&C). As a result, our research aims at targeted recommendations for last-mile delivery both for retailers and logistics providers.
The present study is structured as follows. First, we introduce the three delivery methods studied in this research (home delivery, parcel lockers, and C&C) and outline the main drivers and determinants of consumers’ preferences for last-mile delivery methods. Thereafter, we present relevant insights into the sustainability of last-mile delivery. Subsequently, we introduce a conceptual framework and derive a structural model that studies the main drivers of attitude towards a specific delivery method and the intention to use it. The conceptual model is empirically tested using an online survey of German consumers. Based on our empirical findings, we derive managerial and academic implications for improving the sustainability of last-mile delivery and discuss avenues for future research.
2. Last-Mile Delivery in E-Commerce and Sustainability in Last-Mile Delivery
2.1. Last-Mile Delivery Methods
The last-mile is defined as “the last stretch of a business-to-consumer (B2C) parcel delivery service where goods move from the order penetration point to the final consignee’s preferred destination point” [24]. The objective underlying last-mile logistics is to deliver as quickly as possible, with the highest possible profit, while achieving customer satisfaction [4]. For retailers, it is becoming increasingly complex to manage the flood of parcels in cities by means of last-mile logistics, along with the demands for and complexity of omni-channel retailing [25]. Studies assume that the last-mile accounts for half of the total logistics costs and, thus, is the biggest cost driver of the supply chain [12]. It is also considered to be responsible for the greatest amount of pollution and a corresponding negative environmental impact [4,26]. Depending on several assumptions and context-specific determinants, between 13% and 75% of the total supply chain costs are related to the last-mile [6,12]. However, for online retailers, the last-mile not only constitutes a relevant cost factor but also has significant potential for generating high levels of customer satisfaction and strengthening the customer relationship [8,27]. For the majority of online retailers, who do not vertically integrate their business towards the end customers and do not completely run last-mile delivery on their own, they rely on third-party logistics service providers and transportation carriers to increase their potential, as the experience with a logistics provider can impact the intent to purchase from the retailer [28].
Last-mile delivery methods can be differentiated into secured and unsecured delivery, and a distinction can also be made regarding the place of delivery (home, collection point, etc.) and the type of delivery (home delivery, parcel lockers, reception boxes) [6,29]. An important distinction can be made between (1) home delivery and (2) collection points [7]. The latter commonly include collection points, box deliveries, and parcel lockers. There is also a (3) click and collect (C&C) option, as it is regularly stated by omni-channel retailers that their brick-and-mortar stores constitute a very specific kind of collection point [6,16]. The present research subsequently focuses on and studies these three most common delivery methods, whereas more advanced, but not widely established, concepts such as crowd logistics, where consumers themselves take on the role of logistics providers [30], are not further discussed.
2.1.1. Home Delivery
Home delivery is a widespread and popular delivery method whereby parcels are delivered directly to consumers’ homes; i.e., consumers receive their parcel at a specific address they provide to the retailer [31,32]. Home delivery accounts for the majority of last-mile delivery in most Western countries (e.g., 55% in the UK, 52% in Germany) [33] and is the most frequently used option in last-mile delivery [32]. Dispatching from the carrier depots is followed by delivery using a van or other vehicles [31]. The drop-off commonly takes place in the form of attended delivery or unattended delivery, i.e., redelivery or parcel drop-off at a neighbor’s home [6]. Therefore, home delivery involves different stakeholders, such as consumers, logistics providers, and retailers [34].
Consumers particularly appreciate home delivery because of the associated time savings and convenience [11], as consumers are least involved in the delivery process [32]. An important issue in home delivery is unsuccessful delivery attempts [16,35]. A failed delivery attempt requires either trying to deliver the parcel again or the consumers having to pick up their parcels individually at collection points, which will both lead to higher costs and additional carbon emissions [31]. More precise announcements of the delivery and a tighter time window increase the rate of successful delivery but also complicate the routing process and increase transport costs [4,6]. Unsuccessful delivery attempts, waiting times, and the need to stay at home negatively impact the home delivery experience for consumers [34]. From the logistics providers’ point of view, transport costs for home delivery heavily depend on delivery time windows and consumer density [36]. From the perspective of sustainability, especially the large environmental impact of delivery and transport costs have to be taken into account [11]. Consequently, a balance between convenience, costs, and environmental impact that simultaneously considers consumer needs, the companies’ economical demands, and environmental impact must be achieved.
2.1.2. Collection Points, Box Deliveries, and Parcel Lockers
Collection points have been established as a convenient unattended delivery method, which provides consumers with the option to pick up their parcels at specific locations [31]. Consumers can either collect their parcels from the retailer or at a post office (manned types of delivery), or they can use package boxes or parcel lockers (unmanned delivery) [6,16]. Parcels are usually stored for several days until the consumer collects them [37]. Collection points can be close to the consumer’s home or distant from it, and are often located in convenient, easily accessible locations [4,38]. Common types of collection points include parcel lockers as a form of self-service technology, i.e., unmanned collection points (automated parcel lockers), and pick-up points, i.e., manned collection points [34]. Parcel lockers are opened by a pin code or a QR code that can be accessed via smartphone, and the user has the option of tracking during the shipment process [39]. The option of 24/7 pick-up constitutes an advantage of parcel lockers compared to manned collection points, where the pick-up is restricted to opening times [4].
Consumers regularly use collection points in a responsible way on their way to work or during other daily activities, which helps to improve environmental aspects [16,40], but additional trips to collection points also sometimes have to be made [32]. Therefore, the convenience compared to home delivery results in a pricing that is attractive and a pick-up at a time that fits the needs of the consumer best [32]. The expansion of the network of collection points is, therefore, considered to be key to increasing environmental friendliness [41]. A walking distance of less than 10 min from the home, office, or a central area (such as a shopping center) is seen as an effective way to improve accessibility [32].
From the logistics provider’s point of view, the availability of parcel lockers offers advantages in terms of cost reduction due to shorter distances, the better use of capacities, delivery consolidation, reduced workload for the distributor, and reduced redelivery transport costs [8,34,41]. The above-mentioned advantages of parcel lockers may come with environmental benefits [10,41]. Thus, parcel lockers satisfy consumers’ needs for flexibility and retailers’ and logistics providers’ demands for efficiency and cost effectiveness. Compared to standard home delivery, collection point deliveries with a nearly 100% hit rate can save between 25% and 70% of costs, according to a calculation of [26] based on an average density population in Belgium.
2.1.3. Click and Collect
C&C is an established delivery method for retailers with a brick-and-mortar store network whereby customers complete the purchase process online and subsequently pick up the goods in a physical store within a specified period of time [39,42]. Particularly for grocery shopping, retailers can also set up drive-ins to offer a very convenient means for the collection of the purchases [8]. Thus, C&C transfers the responsibility for the last-mile to the customers [43]. Established alternative types of C&C include in-store pick-up (or in-store fulfilment), where consumers pick up their goods from an existing store, near-store pick-up (or near-store fulfilment), where a drive-in near the store and linked to the warehouse enables pick-up, and stand-alone pick-up (or stand-alone fulfilment), which operates with its own warehousing and stocking independently of the store [43,44].
C&C can increase the competitiveness of omni-channel retailers [34]. Moreover, delivery to stores is more cost-efficient than home delivery or shipping to parcel lockers (according to Hübner, Kuhn, and Wollenburg [8], C&C can reduce transport costs by up to 70%). Therefore, C&C offers retailers the opportunity to compete more effectively with e-commerce [42]. While C&C has been considered as a differentiator that increases sales by bringing together brick-and-mortar stores and e-commerce, it has increasingly become a standard for big omni-channel retailers. Consumers can benefit from the advantages of online shopping and brick-and-mortar retailing to enable additional sales to be generated in-store [45]. Using C&C, consumers can save shipping fees and might benefit from faster availability [43,46]. Vyt, Jara, Mevel, Morvan, and Morvan [44] further highlighted the important role of different facets of convenience for C&C usage. Gielens, Gijsbrechts, and Geyskens [43] also emphasized the convenience of the different C&C types (in-store, near-store, and stand-alone fulfilment) and demonstrated that the shift in online consumer spending (and spill-over to brick-and-mortar stores) differs between the three types, depending on shopper characteristics. Recent studies also revealed several sustainability-related findings pertaining to C&C. For instance, Cotarelo et al. [47] showed that offering the option of C&C as a sustainable delivery method encourages a positive attitude and loyalty towards retailers. Moreover, Milioti, Pramatari, and Kelepouri [46] found that consumers who perceive C&C to be environmentally friendly are more likely to use and pay for C&C.
2.2. Sustainability in Last-Mile Delivery
A common definition of sustainability is “development that meets the needs of the present without compromising the ability of future generations to meet their own needs” [48], p. 8. The triple bottom line [20], which includes the dimensions people, planet, and profit, is an established conceptualization of sustainability and is considered an appropriate measurement of consumer perceptions of sustainability [15]. However, previous academic research has predominantly focused on economic sustainability and environmental sustainability, whereas research on social sustainability and its effects is still limited [49]. Sustainability has been shown to be a significant determinant of the consumer decision-making process [50,51,52]. Previous research further demonstrates that consumers, in general, attach more importance to the environmental component of sustainability than to social and economic sustainability [53]. These studies illustrate the relevance of a multidimensional measurement approach to sustainability, as the three-dimensional approach allows for the identification of the relative importance of each aspect in a specific context.
In the area of last-mile logistics, Lauenstein and Schank [54], in their literature review, found that sustainability in this context is often limited to social and environmental aspects, whereas the economic component is considered to be given by the fact that retailers and logistics providers alike operate as profit-oriented players in the market. In line with this finding, other authors call for a holistic view of last-mile delivery, as the focus on individual dimensions lacks comprehensiveness in covering the objectives of stakeholders [12,55]. However, research with such a comprehensive view of the last-mile is limited [49,56].
In their literature review of the most popular last-mile vehicles, Oliveira, Albergaria De Mello Bandeira, Vasconcelos Goes, Schmitz Gonçalves, and D’Agosto [23] found that environmental sustainability is mainly related to a reduction in carbon emissions. The authors further highlighted that social sustainability in the context of the last-mile especially focuses on creating jobs, promoting health, and improving the quality of life, and that economic sustainability involves cost reduction, delivery times, energy consumption, and avoiding traffic congestion. The review, thus, sums up insights from various studies that consider transport as the most important determinant of environmental sustainability in last-mile logistics, e.g., [57]. The last-mile is also seen as the most energy-inefficient part of the supply chain, with huge potential for different options that can provide more sustainable logistics management [58]. The transport of packages in the last-mile affects the environment as well as social and economic areas [59]. Researchers regularly point to negative environmental impacts from last-mile logistics in urban areas [60,61]. Carbon emissions and traffic jams can be observed as consequences of transport logistics, leading to the inefficient use of resources [39,62]. Perboli et al. [63] further investigated freight transport in urban environments and were able to show in a simulation that the adoption of environmentally friendly vehicles affects all three dimensions of sustainability, can save carbon emissions, and can reduce delivery times of time-sensitive deliveries. Still, studies generally show that the narrower the time window of the deliveries, the more environmentally damaging the delivery [6]. The delivery time and the sustainability impact of the last-mile are interrelated, and there is a need to operate with longer delivery times to become more efficient and carbon-efficient and improve working conditions [26,64].
Recently, the consumer perspective of sustainability in e-commerce logistics has gained attention, e.g., [16,65,66] Consumers have a limited influence on green delivery methods. They largely depend on the retailers’ shipping options and the sustainability of the logistics service providers’ deliveries and suffer from information asymmetries and limited sustainability-related communication [67]. However, scholars agree that consumers’ acceptance to pick up ordered products at the retailer’s store and collection points, as well as the improved organization of returns, offers retailers great potential to organize logistics in a more sustainable way [34]. Ignat and Chankov [13] also proposed altering consumers’ last-mile preferences based on the delivery methods’ sustainability instead of just satisfying their demands. Indeed, research demonstrates that their willingness to accept longer delivery times for home delivery increases, if carbon emissions can be compensated [66]. Ignat and Chankov [13] also found that consumers are willing to wait longer for a shipment, pay more per shipment, and choose a less convenient collection point if it means achieving greater environmental and social sustainability.
Leveraging the potential of both the companies’ and the consumers’ contributions regarding the improvement of last-mile sustainability requires relevant knowledge about the sustainability of the specific delivery methods. The majority of early studies consider home delivery as the worst alternative in terms of sustainability, whereas collection points and C&C can be more sustainable in their impact on the environment [34]. However, there are various aspects to be considered, such as the situational factors, distance to the stores/collection points, the product category, the geographical aspects (e.g., urban vs. rural area), and the type of vehicle used, which influence the environmental impact of each delivery method [35]. Undoubtedly, single trips to brick-and-mortar stores or collection points will lead to much higher carbon emissions than a delivery by a carrier with route optimization. For instance, Edwards et al. [68] estimated that a trip to a brick-and-mortar store via individual transport emits over twenty times more carbon than an average home delivery. Moreover, home delivery in the grocery sector can reduce individual trips to stores to a considerable extent [11].
Parcel lockers display a rather more eco-friendly character, as long as there are no additional journeys made by individual transport using vehicles with high CO2 emissions [16]. An appropriate network of collection points to pick up parcels in the case of failed first-time deliveries can also help to decrease carbon emissions [35]. Similarly, returns that are handed in at parcel lockers (ideally when picking up a new parcel) may avoid empty runs or longer distances [68].
The development of zero-carbon emission alternatives for the last-mile, such as electric vehicles and cargo bikes, can be seen as a solution, especially in urban areas, in order to save carbon emissions and enhance people’s quality of life [39]. New technologies and innovations expand the possibilities of parcel delivery and, thus, lead to improvements for retailers, logistics providers, and consumers [49]. New technologies make it possible to create more sustainability in an urban ecosystem and provide higher value for services. In the context of the last-mile, integrating customer preferences, increasing monitoring of the delivery services offered, and shortening delivery times are ways to achieve this [69]. Moreover, by increasing productivity [70], they can help to improve the sustainability of the last-mile and reduce carbon emissions [5].
3. Drivers and Determinants of Delivery Method Choice
A review of the relevant literature identifies various important aspects that influence consumers’ acceptance of the delivery methods and their decision on (a) home delivery, (b) collection points, or (c) C&C. The main factors include (1) convenience, (2) delivery costs, and (3) environmental impact (see Appendix A).
Convenience in terms of delivery speed is a crucial determinant of customers’ experience [24], their online purchasing behavior [65], and their choice of delivery method [71]. Convenience as a key factor determines the intention to use delivery methods [72]. Convenience also includes the customer’s demands for short, precise delivery windows [36,37] and fast turnaround times [12]. Saving time is perceived by consumers mainly in terms of not traveling to a brick-and-mortar store; instead, responsibility for the last-mile is taken over by the retailer and logistics provider [8]. Bjørgen, Bjerkan, and Hjelkrem [11] bring further empirical evidence related to this generic perspective in the context of grocery home delivery, finding that saving time and reducing organizational planning and stress are more important than economic aspects. Home delivery is perceived as a convenient delivery method and convenient location compared to pick-up stations [62,71,73], so the process of picking up parcels is seen as an additional expense that costs time [73]. Additional time must be spent traveling to parcel stations or C&C pick-up locations [8]. The motivation to use parcel lockers lies in the ability to individually decide when to pick up the parcel, and not primarily in time savings or faster delivery times [27]. For C&C, the consumer can choose an individual pick-up time within the opening hours and, thus, increase the possibilities to efficiently plan their daily schedule [44].
Delivery costs play a major role in the choice of delivery method [40]. Customers regularly expect free shipping [12], and several studies emphasize consumers’ limited willingness to pay for delivery services [6,8]. Moreover, studies demonstrate that consumers accept longer delivery times in return for a reduction in delivery fees, which may help retailers to implement more efficient logistics processes [74]. In line with these findings, smaller time windows usually come with a more expensive delivery [36]. For consumers who want to avoid waiting times and have quick access to the product, brick-and-mortar stores and C&C are considered valuable options [32]. More flexible delivery options, such as using pick-up points, decrease costs and, thus, increase the attractiveness of alternative delivery methods [7].
Amongst the most recent factors discussed as relevant drivers of consumers’ choice of delivery method, emerging research focuses on the sustainability and the environmental impact of the fulfilment option. For instance, Nogueira, de Assis Rangel, and Shimoda [65] found that environmental information significantly impacts consumers’ decisions regarding the last-mile, even though delivery speed and delivery costs are much more important. Home delivery is perceived as the most unsustainable delivery choice compared to parcel lockers and C&C, which perform better under certain conditions [9]. Parcel lockers and C&C contribute to environmental sustainability by reducing emissions, offering opportunities for last-mile delivery in the future [46,62].
Adding the dimensions of social and economic sustainability, Hausladen et al. [75] found that parcel lockers are favorable in terms of sustainability over freight transportation. Manerba et al. [76] investigated the factors influencing sustainability, finding that, in addition to convenience in terms of fast delivery, distance, fuel, and vehicle type are also relevant with regards to sustainability. In addition to sustainability, consumer service level and efficiency are of particular importance in the scientific literature on last-mile delivery [77].
Convenience, delivery costs, and sustainability, as key determinants of the choice of delivery method, are context-specific and depend on individual factors and situational aspects. For instance, the higher convenience of home delivery, parcel lockers, and C&C depends on personal life situations and the importance of certain attributes for consumer groups to take on the last leg of the last-mile themselves [71,72].
Furthermore, consumer density, infrastructure, and multi-drop routing also influence the delivery costs and other relevant characteristics of delivery methods [36,37]. A low consumer density increases the costs of the delivery, and vice versa [6]. Higher delivery costs in rural areas can, thus, make unattended delivery more advantageous [36]. Moreover, the delivery methods offered and vehicle used influence the related costs, convenience, and environmental sustainability [6,68]. Accepting less convenience with longer delivery times, for example, can have a positive impact on the environment and reduce costs at the same time [66].
4. Conceptual Framework and Hypothesis Development
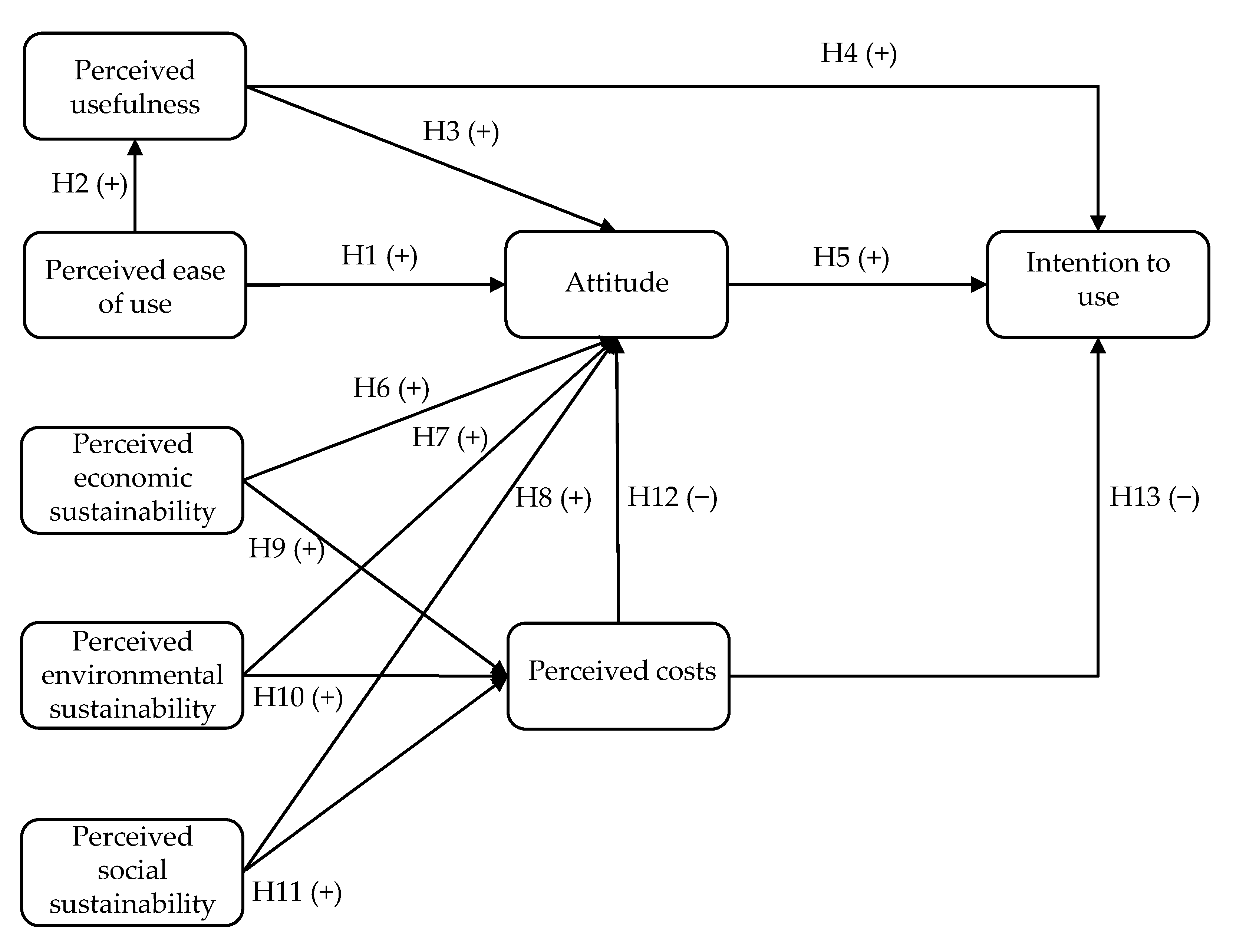
To study the drivers of the acceptance and usage of specific delivery methods among consumers, it is necessary to focus on the consumers’ perspective of sustainability, as the perceived sustainability of last-mile delivery might differ from the above-outlined findings. In the subsequent chapter, therefore, we will derive a conceptual model that studies the relevance of the perceived sustainability of a specific delivery method to its acceptance and usage. Based on our previous findings, the core components of this model are (1) the convenience of the delivery method (represented by the perceived ease of use and the perceived usefulness, derived from the widely used TAM), (2) the perceived sustainability of the delivery method, and (3) its perceived costs. These hypotheses equally apply to each of the three delivery methods of (a) home delivery, (b) parcel lockers, and (c) C&C.
4.1. The Effect of Convenience of the Delivery Method in the Context of the Technology Acceptance Model
As outlined in the review of the drivers of consumer choice of delivery method (Section 2.2.), the convenience of a delivery method plays a major role in its acceptance and use. Therefore, our conceptual model draws on the well-established TAM and focuses on perceived ease of use and perceived usefulness as generic alternative measures of convenience. The TAM studies the acceptance of technological innovations (usually measured by the consumers’ attitude towards this innovation and their usage intention) and considers perceived ease of use and perceived usefulness as the main determinants. It has successfully been established both in the field of sustainability-related research [50,51,52,78,79] and in the field of consumer behavior in e-commerce [80,81]. In the context of sustainability, the TAM, for instance, has been successfully applied in studying the acceptance of sustainable products, such as energy-efficient appliances [52] or building energy management systems [78]. These studies confirm the suitability of perceived ease of use and perceived usefulness as determinants of an individual’s attitude, i.e., the “person’s general feeling of favorableness or unfavorableness toward some stimulus object” [82], p. 216. The studies also substantiate previous research demonstrating the positive effects of attitudes on intention to use, which, thus, increases the subjective probability of use [83]. In the context of last-mile delivery, a study conducted by Wang, Yuen, Wong, and Teo [38] demonstrated that consumer attitudes positively impact consumers’ usage of parcel lockers. The TAM has been applied successfully to provide insights into the acceptance behavior towards drone delivery and delivery through autonomous vehicles [84,85,86,87]. Moreover, Rosenberg, Balouka, Herer, Dani, Gasparin, Dobers, Rüdiger, Pete Pättiniemi, Portheine, and van Uden [73] highlighted the relevance of convenience, simplicity, and comprehensibility, i.e., elements that are covered by perceived usefulness and perceived ease of use, for the successful implementation of sustainable delivery methods for the last-mile. Therefore, we propose the following hypotheses:
Hypothesis 1 (H1).
The higher the perceived ease of use of the delivery method, the more positive the attitude towards the delivery method.
Hypothesis 2 (H2).
The higher the perceived ease of use of the delivery method, the more positive the perceived usefulness of the delivery method.
Hypothesis 3 (H3).
The higher the perceived usefulness of the delivery method, the more positive the attitude towards the delivery method.
Hypothesis 4 (H4).
The higher the perceived usefulness of the delivery method, the more positive the intention to use the delivery method.
Hypothesis 5 (H5).
The better the attitude towards the delivery method, the greater the intention to use the delivery method.
4.2. The Effect of Perceived Sustainability on Attitude
Consumers’ perception of sustainability can have an effect on consumers’ behavior [88]. The environmental component of sustainability positively influences consumer attitudes and behavioral intention in relation to green buying behavior [89]. This positive relationship between environmental aspects and attitude is confirmed by several studies in various contexts, including the sharing economy [90,91], building-attached photovoltaic equipment [92], ride sharing [93], second-hand clothing [94], and upcycled products [95]. Similarly, Ho, Wang, and Yen [50] extended the TAM to show that the environmental concern of the respondents influences their attitudes towards the use of smart cards at their university. Environmental concern in terms of online shopping is a predictor of attitude in the field of fast fashion [96] and autonomous delivery in the last-mile [97]. These findings are enhanced by the influence of environmental image, which has a positive influence on attitude and acceptance behavior, as has been investigated in the context of drone delivery in the food sector [98]. Choi and Ng [99] extended these findings on the environmental dimension of sustainability and demonstrated that consumers favor sustainability in both the environmental dimension and the economic dimension of sustainability by giving positive evaluations of the company and purchase intent.
In addition, the relevance of the third dimension, social sustainability, was emphasized by Belanche et al. [100], who demonstrated that the working conditions of food delivery services influence consumer attitude and purchase intention. In line with this finding, Toussaint et al. [101] showed that insufficient social sustainability, such as the breach of minimum standards, negatively impacts the purchase decisions of informed consumers. As a result, social sustainability activities are considered to have a signaling effect, which constitutes a surplus value for consumers [102]. Using information regarding environmental and social sustainability in advertisements has, therefore, been shown to have a positive effect both on attitudes toward the advertisement and, indirectly, on attitudes toward the brand [53]. Moreover, Bhattacharya and Sen [103] demonstrated a positive impact on consumers’ attitudes towards the respective company of both environmental activities (e.g., environmentally friendly products, hazardous waste management) and social activities (job security, employee involvement, regional relations). With regard to autonomous vehicles in last-mile delivery, perceived environmental sustainability was determined by the reduction in both emissions and fuel as a factor influencing acceptance behavior [86]. Finally, Ignat and Chankov [13] showed that, for last-mile delivery, displaying the environmental and social impacts influences consumers’ behavior and alters it in favor of more sustainable last-mile delivery. To sum up, a positive influence on consumer attitudes has been found for all three dimensions of sustainability, which leads to the following hypotheses:
Hypothesis 6 (H6).
The higher the perceived economic sustainability of the delivery method, the more positive the attitude towards the delivery method.
Hypothesis 7 (H7).
The higher the perceived environmental sustainability of the delivery method, the more positive the attitude towards the delivery method.
Hypothesis 8 (H8).
The higher the perceived social sustainability of the delivery method, the more positive the attitude towards the delivery method.
4.3. The Effect of Perceived Sustainability on Perceived Costs
Everyday consumption habits are characterized by convenience and especially by monetary aspects such as price, which makes perceived costs an important factor [104]. From a managerial perspective, costs for last-mile logistics comprise “the total last-mile logistics costs per unit delivered” [26]. In contrast, as our research takes the consumers’ perspective, we focus on the notion of perceived costs, which represent an assessment of the personal financial costs for purchasing or using the technology in comparison to alternative technologies [105]. This means that the perceived costs are not necessarily the actual monetary costs of the product or service. Similar to perceived prices, consumers consider what they have to give up or sacrifice to obtain a product and base perceived prices (and perceived costs) on different product attributes [14].
Consumers consider sustainability as a cost driver, which also impacts sales prices [19]. The higher prices determined by sustainable development are perceived by consumers as a barrier to purchasing [106]. Due to consumers’ high price sensitivity for delivery services [8], eco-conscious consumers consider costs as the most important decision determinant [107]. Moreover, consumers link practices to increase the product sustainability of packaging with price increases [108]. The perceived sustainability of packaging design also leads to higher financial costs (and, thus, indirectly has a negative impact on purchase intention) [109]. Consumers are not generally willing to pay a surcharge for delivery methods in order to support sustainability-related aspects [9]; particularly, in younger target groups, the desire for convenience and low prices dominates sustainability motives [16,110]. Concerning social sustainability improvements in last-mile delivery, higher sustainability can lead to higher costs [111]. Therefore, consumers expect higher perceived costs for the considered delivery method. These considerations lead to the following hypotheses:
Hypothesis 9 (H9).
The higher the perceived economic sustainability of the delivery method, the higher the perceived costs of the delivery method.
Hypothesis 10 (H10).
The higher the perceived environmental sustainability of the delivery method, the higher the perceived costs of the delivery method.
Hypothesis 11 (H11).
The higher the perceived social sustainability of the delivery method, the higher the perceived costs of the delivery method.
4.4. The Effect of Perceived Costs on Attitude and Behavioral Intention to Use
Ozaki [112] also postulated that, in addition to convenience aspects, consumers’ perceptions of higher costs for a sustainable choice are an important factor in consumer decision-making. Higher prices for a product or service negatively influence consumer preferences and reduce the probability of a purchase decision [101]. In the context of sustainability, costs negatively affect consumer attitudes [113], and lower perceived costs have been shown to increase purchase intention, e.g., [114]. Price perception is crucial for new technologies that are adopted in the last-mile, such as electric vehicles, meaning that higher price acceptance leads to higher usage intention [115]. Studying the acceptance of electric vehicles, Park et al. [116] and Jayasingh et al. [117] demonstrated a negative influence of perceived costs on intention to use. In line with these findings, we propose the following:
Hypothesis 12 (H12).
The higher the perceived costs of the delivery method, the less positive the attitude towards the delivery method.
Hypothesis 13 (H13).
The higher the perceived costs of the delivery method, the less positive the intention to use the delivery method.
Figure 1 sums up the proposed hypotheses and provides an overview of the structural model of this research.
Figure 1.
Proposed model.
5. Method
5.1. Sample Selection and Data Collection
The structural model shown in Figure 1 was empirically tested with the help of a quantitative online survey in which each respondent had to answer the questions on one of the three delivery methods of (a) home delivery, (b) parcel lockers, and (c) C&C. These three delivery methods were selected because of their dominance in e-commerce and consumer awareness [1]. Consumers were initially asked which of the three delivery methods they knew and whether they had already used it. They were then randomly assigned to one of the three delivery methods, creating three separate groups in each of which only respondents who knew and had already used the respective delivery method answered the questions about their assigned delivery method. The questionnaire was tested using a sample of German consumers. We deliberately focus on one specific country to acknowledge the cultural differences in the understandings and practices of sustainability around the globe, which are also present in last-mile delivery, where, for example, the need for security can create differences in the consumers’ perceptions and acceptance behaviors [118,119]. German (and Italian) consumers have also been shown to be willing to pay more for sustainable delivery compared to other countries in the European Union and have a need for customized last-mile delivery offers [33]. Likewise, the sustainable consumer behavior of German consumers has been less focused on in the literature [120]. To address this, our data provide insight into the acceptance behavior of last-mile delivery methods of younger consumers [121] who have high environmental awareness [122] and an affinity for e-commerce that is more developed than that of older generations [123].
Respondents were invited by mail and online posts to participate in a self-response online questionnaire using a snowball procedure. The data collection took place at the beginning of 2021 and resulted in a total sample of 536 cases.
5.2. Measurement Instruments
Existing scales were utilized and adapted to represent the constructs of interest. The latent variables were measured with a multi-item measurement using 7-point Likert scales (1 = “strongly disagree”, 7 = “strongly agree”). The items on perceived usefulness were taken from Johar and Awalluddin [80], those on perceived ease of use from Lee, Park, Kwon, and Del Pobil [51], and those on attitude from Bagozzi [124]. Intention to use was adapted from Sung, Kim, and Lee [90]. The items to measure the environmental, economic, and social dimensions were derived from Moisescu [88], Fombrun et al. [125], Hamari, Sjöklint, and Ukkonen [91], and Sung, Kim, and Lee [90]. Perceived cost was derived from a scale of Park and Kwon [126]. A detailed list of the items used in this study is provided in Appendix B.
5.3. Preliminary Analyses
The distribution of demographic data shows a reasonable distribution of the overall sample in terms of gender (56.3% female; 43.5% male; 0.2% diverse) and age (1.0% under 18; 56.1% from 18–25; 26.9% from 26–35; 16.0% above 35). The 536 responses were split into three groups, home delivery (N = 177), parcel lockers (N = 170), and C&C (N = 189). The initial descriptive analysis of the data revealed that the groups demonstrated a significantly different evaluation of the single-item overall assessment of the sustainability of each of the three delivery methods (F = 84.5; p < 0.01): on a 7-point Likert scale ranging from “1 = not sustainable at all” to “7 = absolutely sustainable”, home delivery (mean = 2.99) was rated significantly worse than parcel lockers (4.52) and C&C (4.47).
Since the constructs in our research concern consumers’ perceptions, attitudes, and intentions, self-reporting is clearly appropriate. To counteract a possible common method bias, we separated the measurement of the predictor and the criterion variables, used already established scales, and completely anonymized the data [127]. Furthermore, we tested for a potential common method bias with the help of Harman’s single-factor test [128]. The corresponding explorative factor analysis demonstrated that there was not a single general factor explaining most of the variance in the sample (a one-factor solution explained 25.22% of the total variance). Therefore, we considered common method bias not to be a threat to our study [127]. In our study, we tested for a non-response bias. The participants in the study were divided into two groups (early responders and late responders) [129]. Using a Mann–Whitney U test, we compared the values of the two groups and found no significant differences, meaning that a non-response bias is not an issue in this study.
The subsequent analysis of the measurement models and the structural model was conducted using the partial least squares structural equation modeling (PLS-SEM) approach, using the software SmartPLS 3.3.9 (https://www.smartpls.com/, accessed on 19 October 2022) [130]. PLS-SEM is particularly appropriate for this research, as several of its strengths fit the conditions of this research; PLS-SEM can estimate complex structural models with many constructs, cope with small sample sizes, and conduct multi-group comparisons [131].
6. Results
6.1. Evaluation of Measurement Models
We first conducted an exploratory factor analysis for each construct to check for unidimensionality. For all constructs, a one-factor solution was retrieved (Kaiser-Meyer-Olkin (KMO) values > 0.6, Bartlett test for sphericity < 0.001), and Cronbach’s alpha values exceeded 0.7. The subsequent analysis of the measurement models using SmartPLS followed the established standards for variance-based structural equation models [131,132].
All indicator loadings were significant (p < 0.01) and, with a few exceptions, above the threshold of 0.7 (see Appendix B). The two loadings below this threshold were close to this value and kept for reasons of comparability and validity and because the composite reliability (CR) and average variance extracted (AVE) were not significantly improved as a result of a potential elimination of both items [132]. For the construct perceived social sustainability, both CR (between 0.6 and 0.9) and AVE (>0.5) settled above the threshold values and were, therefore, included in the analysis [132]. Convergent validity is assessed via CR and AVE. The estimates of these criteria passed the recommended values of 0.7 (CR) and 0.5 (AVE). Finally, discriminant validity (see Table 1), which examines whether the indicators of one construct are sufficiently different from another, is ensured by checking both the cross-loadings and the discriminant validity criterion of Fornell and Larcker [133]. An inspection of the cross-loadings illustrated that all items had their greatest loading on the corresponding construct. Moreover, the Fornell–Larcker criterion was fulfilled, as for all constructs, the square root of the AVE was higher than the correlation with any other construct. Table 1 provides an overview of the relevant psychometric properties.
Table 1.
CR, AVE, and discriminant validity.
Furthermore, we examined the variance inflation factor (VIF) to control for the problem of multicollinearity in our data. VIF values must be <10 [132]. In our study, we found VIF values below 2, suggesting no issue with multicollinearity (see Table 2).
Table 2.
Variance inflation factors.
6.2. Structural Equation Model
For each group ((a) home delivery, (b) parcel lockers, (c) C&C), the structural model was estimated separately. This was to reveal the group-specific results and possible differences. This means, for all three groups, we individually calculated estimates for the path coefficients, their significance, and other relevant criteria for the evaluation of the structural model [132]. Significance levels were estimated using the bootstrapping approach with 2000 bootstrap samples. Table 3 and Appendix C provide an overview of the path coefficients and the coefficients of determination R2.
Table 3.
Summary of PLS-SEM path analysis.
The results of the structural model indicate a reasonable predictive capacity of the three structural models. The R2 values of the key target variables for delivery method acceptance were calculated. In particular, for attitude, the R2 values range from 0.254 to 0.451, and for intention to use, they range from 0.241 to 0.524; thus, these values are moderate to substantial [134].
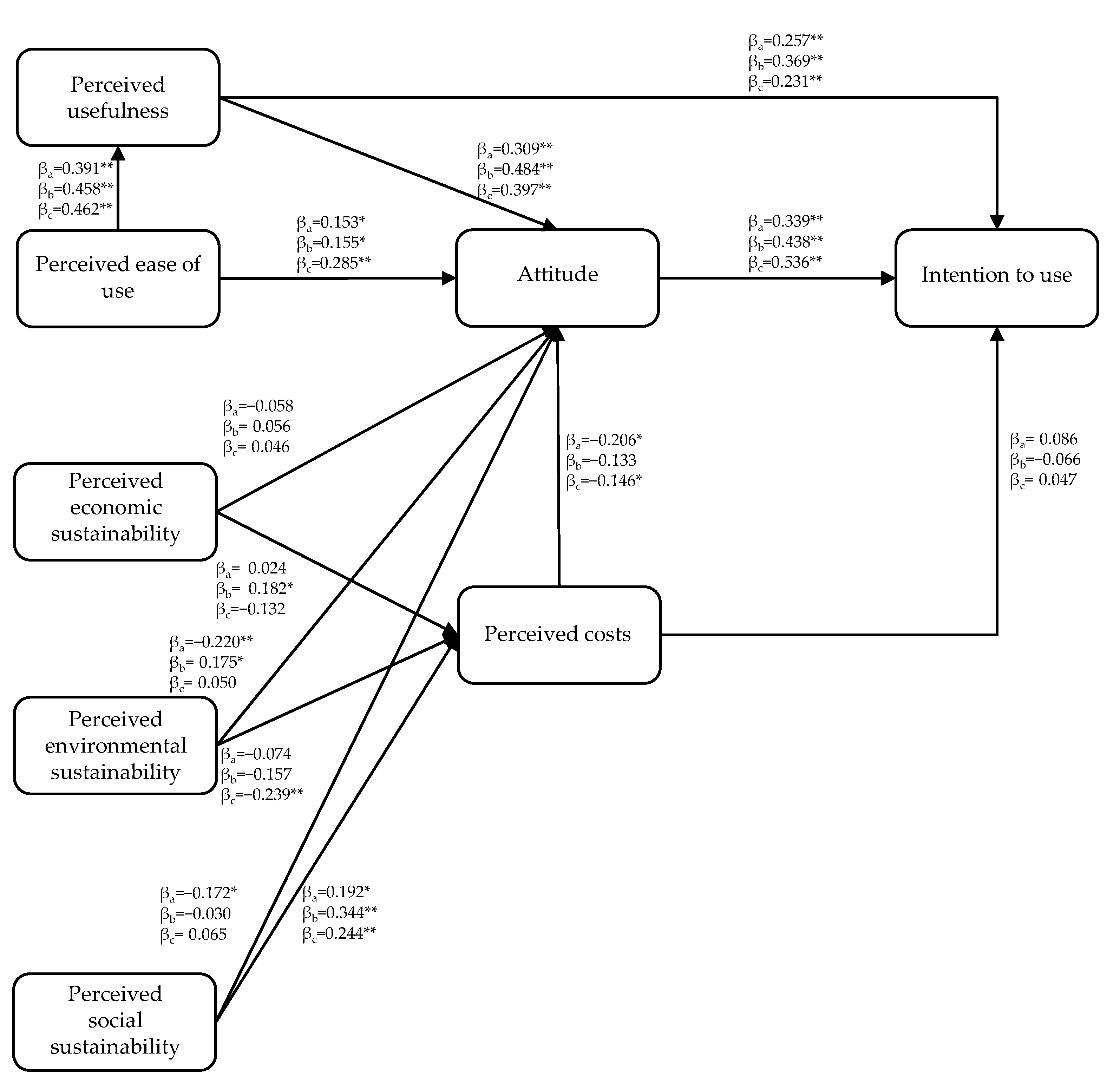
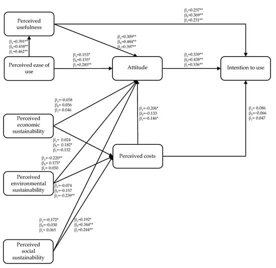
The check for collinearity among the constructs, which is necessary to make sure it does not bias the regression results, demonstrated that all variance inflation factors (VIF) range between 1 and 2 and, thus, are below the recommended threshold of 3.5 [131]. Table 3 shows that there is support for the positive influence of perceived ease of use on both attitude (H1: βa = 0.153, pa < 0.05; βb = 0.155, pb < 0.05; βc = 0.285, pc < 0.01) and perceived usefulness (H2: βa = 0.391, pa < 0.01; βb = 0.458, pb < 0.01; βc = 0.462, pc < 0.01) for all three delivery methods. There is a positive influence of perceived usefulness on both attitude (H3: βa = 0.309, pa < 0.01; βb = 0.484, pb < 0.01; βc = 0.397, pc < 0.01) and intention to use (H4: βa = 0.257, pa < 0.01; βb = 0.369, pb < 0.01; βc = 0.231, pc < 0.01). In line with this, the positive impact of attitude on intention to use (H5: βa = 0.339, pa < 0.01; βb = 0.438, pb < 0.01; βc = 0.536, pc < 0.01) provides support for H1 to H5, such that the TAM functions as a basic model in our research context.
In relation to perceived economic, environmental, and social sustainability, and their hypothesized positive impact on attitude, for the delivery method of home delivery, aside from perceived environmental sustainability (H7: βa = 0.220, pa < 0.01), perceived social sustainability (in contrast to our initial hypothesis) has a significant negative impact on attitude (H8: βa = −0.172, pa < 0.05), and there is no significant path coefficient of economic sustainability on attitude (H6: βa = −0.058, pa = 0.484). These results provide support for home delivery for H7, but do not support H6 and H8. When considering the delivery method of parcel lockers, we could not find a significant effect of either the economic (H6: βb = 0.056, pb = 0.397) or the social dimension of sustainability (H8: βb = −0.030, pb = 0.701), whereby we demonstrate a positive impact of perceived environmental sustainability on attitude, supporting H7 (β b = 0.175, pb < 0.05). No significant impact of perceived economic (H6: βc = 0.046, pc = 0.496), environmental (H7: βc = 0.050, pc = 0.422), and social sustainability (H8: βc = 0.065, pc = 0.335) on attitude could be found for C&C as a delivery method. In the C&C group, there is evidence for the significant negative impact of environmental sustainability on perceived costs (H10: βc = −0.239, pc < 0.01), which is opposed to the positive relationship we proposed in H10. For both home delivery (H10: βa = −0.074, pa = 0.533) and parcel lockers (H10: βb = −0.157, pb = 0.058), the negative estimates of the path coefficients of this relationship are not confirmed by the bootstrap results. Therefore, we reject H10 for the groups home delivery and parcel lockers. Regarding perceived economic sustainability, only in the case of parcel lockers is there a significant positive impact on perceived costs (H9: βb = 0.182, pb < 0.05), providing no support for H9 concerning home delivery (βa = 0.024, pa = 0.786) or C&C (βc = −0.132, pc = 0.164). In addition to this, a significant positive impact of social sustainability on perceived costs was found for all three delivery methods (H11: βa = 0.192, pa < 0.05 for home delivery; βb = 0.344, pb < 0.01 for parcel lockers; βc = 0.244, pc < 0.01 for C&C).
The negative impact of perceived costs on attitude provides support for both home delivery and C&C, but not for parcel lockers, therefore, undermining H12 (βb = −0.133, pb = 0.059) and supporting H12 for home delivery (βa = −0.206, pa < 0.05) and C&C (βc = −0.146, pc < 0.05). The negative impact of perceived costs on intention to use cannot be demonstrated for all three delivery methods, thus, undermining H13 (βa = 0.086, pa = 0.277; βb = −0.066, pb = 0.200; βc = − 0.146, pc = 0.015).
Finally, we conducted a PLS multi-group analysis [132] to reveal differences between the path coefficients for each delivery method. For the impact of economic sustainability on perceived costs, a significant difference between the delivery methods parcel lockers and C&C was found (t-value = 2.388, p < 0.05). Furthermore, the influence of social sustainability on attitude was significantly different for the delivery methods of home delivery and C&C (t-value = 2.225, p < 0.05).
Table 4 sums up the total effects on the key target constructs of the acceptance of a specific delivery method, attitude to the delivery method, and intention to use it. Our results show that environmental sustainability is a relevant factor in the consumers’ decision to use last-mile delivery methods, along with traditional factors, such as perceived usefulness, perceived ease of use, and perceived costs. In particular, we found that some of the perceived sustainability could be translated into attitude and usage intention.
Table 4.
Total effects on attitude and intention to use.
7. Discussion and Conclusions
7.1. Findings and Contribution
The results of our study contribute to the literature on sustainability perceptions in last-mile delivery and illustrate the relevance of convenience, sustainability, and costs for the acceptance of three common delivery methods. Therefore, the TAM and the triple bottom line of sustainability serve as the foundational concepts of our study, supplementing the traditional economic approach.
Our research confirms the suitability of the TAM for the context of our study and makes several important contributions to the literature.
First, in relation to the specific delivery methods of home delivery, parcel lockers, and C&C, the drivers of consumers’ acceptance were integrated using the TAM, thus, contributing to the literature on last-mile delivery. Thus, the important roles of perceived usefulness, perceived ease of use, perceived sustainability, and perceived costs in explaining the intention to use were more effectively demonstrated. Second, we integrated sustainability into research on the last-mile. Therefore, we provide detailed insights into perceived sustainability by adding the consumers’ viewpoints, as measured in three dimensions: economic, environmental, and social. Since most studies have only investigated consumers’ general awareness of sustainability [79,92], our study adds value by examining the perceptions of sustainability and its three dimensions in the last-mile context. Third, the integration of the cost perspective, in the form of perceived costs, allowed us to study sustainability in terms of the effect on perceived costs, thus, complementing the traditional literature [109,110].
By bringing together sustainability and other determinants of the choice of delivery method including aspects of convenience (represented by perceived ease of use and perceived usefulness) and costs in a comprehensive model, our research allowed us to assess the relative importance of each of these components. Characteristics such as convenience, speed of delivery, and accessibility are more important than sustainability for the intention to use a specific delivery method. Perceived usefulness is also crucial for forming consumer attitudes towards the last-mile, which is in line with previous findings [50]. As a result, we demonstrate that despite the influence of environmental aspects (for home delivery and parcel lockers) and social aspects (for home delivery) on the acceptance of these delivery methods, perceived ease of use and perceived usefulness are paramount.
Referring to sustainability as a driver in last-mile delivery, perceived environmental sustainability constitutes the most important dimension of sustainability. This environmental dimension has a positive influence on delivery method attitudes in terms of home delivery and parcel lockers, confirming previous findings on the positive influence of environmental sustainability [40,94], and complementing studies that have identified environmental awareness as a positive influencing factor in the purchase decision process [46]. Economic sustainability has no direct influence on the acceptance of any of the three delivery methods. These findings support and extend previous research [13] and are in line with the findings of Choi and Ng [99], who also found a stronger influence of environmental factors compared to economic sustainability.
Regarding perceived costs, it is striking that perceived environmental sustainability was not associated with an increase in costs for all three delivery methods (significantly for C&C), whereas the economic sustainability of parcel lockers and social sustainability of all three delivery methods were associated with higher perceived costs. This could be due to the fact that consumers are more aware of the environmental dimension [135], and that environmental improvements are already being implemented by logistics companies. Given these innovations, limiting carbon emissions in the delivery sector is also associated with cost reductions [5,56], which could be felt by consumers in terms of perceived costs.
Notably, for home delivery, there is a negative effect of perceived social sustainability on attitude. These results contradict our corresponding hypothesis and the findings of Lee, Park, Kwon, and Del Pobil [51], wherein social and economic sustainability had no negative effect on the purchasing process. One explanation for this surprising finding could lie in the role of increasing costs, which results from making home delivery more socially sustainable and mediate the negative correlation between the perceived social sustainability of home delivery and the attitude towards it. The other explanation could be due to the dominance of regional aspects in the measurement of social sustainability and a personal characteristic of the respondents such as “regional consciousness” or “regional identity”, which we did not consider in this research. A higher regional focus could negatively impact attitude towards home delivery, as this method particularly stands for (inter)national actors. This could also explain the bigger path coefficients for the influence of social sustainability on attitude for parcel lockers (which are a physical part of the region) and the even bigger coefficient for C&C (where stores and staff are an important part of the region).
Our research on the three delivery methods partly contradicts previous findings that more sustainable products are not associated with increased costs [136]. According to our findings, perceived costs for parcel lockers increase with higher levels of economic sustainability, and for C&C, higher levels of social sustainability bring about higher costs. Perceived costs influence attitudes towards a delivery method (significant for home delivery and C&C) and, thus, play a part in the purchase decisions and choice of delivery method. While we did not find a significant direct effect of perceived costs on the intention to use a delivery method, the total effects demonstrate that, for parcel lockers, higher perceived costs decrease their usage. This supports the findings of the previous literature, which also found no direct effect of perceived costs on intention to use [137].
7.2. Managerial Implications
The observed total effects of both perceived environmental and social sustainability raise the possibility for retailers and logistics providers to differentiate themselves from others. It also supports the idea of further investments in sustainability as a whole, which is in line with previous findings [12]. This means that higher revenues can be achieved by carrying out sustainability-related activities and communicating them to consumers, as insecurities are dispelled by positive sustainability and demand is, thus, generated in the future [102]. This could also help to build a competitive advantage and attract new consumers. However, this also might involve altering the logistics to win against competitors, as well as additional costs [16]. While activities focused on the environmental sustainability of delivery methods in the short-term counteract the profit orientation of the companies, their positive impact on attitude and usage behavior indicates their importance for sustainable long-term success. This corroborates research that considers it worthwhile for companies to invest in social sustainability, because this leads to higher stock returns, as consumers value this in the long-term [138]. Hence, it is important for retailers and logistics providers to continually enhance their delivery methods to achieve more sustainability.
Our findings indicate that consumers might worry about the rising costs of greater sustainability and, therefore, might question the trend towards greater social sustainability. Therefore, consumers need to be better informed to make more favorable purchasing decisions in terms of sustainability. This can be achieved by communicating sustainable activities to consumers, which is important to generate a positive attitude leading to purchase intention [99]. However, the communication of sustainability to consumers remains challenging for both logistics providers and retailers [47]. Frequently, consumers are not well-informed about how their choice can trigger an improvement in the sustainability of parcel delivery [65]. Highlighting environmental consequences increases consumer awareness. Therefore, helping them to choose the more environmentally friendly delivery method can make consumers accept inconveniences in favor of the environmental advantages of a delivery method [66]. Moreover, more transparency in sustainability activities is also important given the risk of being perceived to be greenwashing [101]. Moreover, certifications and the interactions of stakeholders can help raise consumers’ awareness, improving the level of information [101].
Our findings further demonstrate that perceived ease of use and perceived usefulness play a major role in the choice of delivery method. Retailers and logistics providers are advised to ensure easy use of the delivery methods and a well-structured and smooth transfer of goods. This will also require a close collaboration between the retailers and the parcel delivery services. Another strategy to ensure a high quality of the delivery methods could be efforts towards vertical integration by online retailers. Amazon’s strong investments in last-mile delivery in recent years could be seen as such a strategy. Moreover, consumers play an important role in the sustainability of the last-mile. Issues such as how long consumers are willing to wait for a parcel in the name of carbon emissions reduction, and how reduced delivery fees can be used as an incentive for picking up at collection points [13], can be used to change the choice of delivery method and strengthen sustainability. In this respect, our implications are twofold: Communication must take place in a transparent and open way to create the basic conditions for a sustainable last-mile. However, the starting point is not limited to the retailers and logistics providers; therefore, consumers can actively promote sustainability with their choices and demands. In this respect, retailers are responsible for clearer communication and the widespread availability of delivery methods, because information can also make a difference in usage intention.
Finally, our results reveal significant relationships between sustainability, convenience, and the acceptance of the three delivery methods of interest in this research. Retailers and logistics providers, therefore, need to work on sustainability while also focusing on low delivery costs. Especially for parcel lockers, our findings reveal the potential to change consumer behavior using monetary incentives, i.e., parcel locker usage could be increased by lowering shipping costs.
Regarding consumers, a change in thinking must take place, both in the choice and use of delivery methods, such that consumers use services in a holistic, sustainable manner. Changing digital consumer behavior is a driver of sustainable digital transformation, creating cost-saving potential through improved automation [139]. Therefore, engaging consumers in the change process offers the opportunity to strengthen all three areas of sustainability, in addition to bringing economic monetary benefits for companies, and to establish environmental benefits and social sustainability, thus, making the last-mile more sustainable in the long-term. These objectives will be closely linked in the future in the face of digital development. Strategies for digital transformation need to be developed according to the characteristics of the respective industry in order to avoid inefficient policy caused by the digital gap [70] and creating more sustainability [69]. In addition to complex types of supply chains, the supply chain in e-commerce can also use blockchain technology to expand possibilities such as real-time information and transparency in the delivery process and, thus, have a positive effect on operational performance [140]. The connection of blockchain functions to the last-mile and consumer perception offers potential for further research.
For companies, technological innovations (e.g., electric vehicles, mobile apps) and their external communication might help to improve all impact factors of delivery method acceptance studied in this research simultaneously.
7.3. Academic Implications
Our research makes several innovative contributions to the scientific literature. First, we extend previous knowledge on the sustainability of last-mile delivery by adding the consumers’ viewpoint to better understand what consumers are concerned about in the last-mile, and how their acceptance of specific delivery methods is affected by their sustainability. Therefore, we demonstrate that beyond the sustainability of purchased products and the sustainability of the sellers of these products, sustainability is also attributed to last-mile delivery methods, which ultimately also influence purchase decisions. Second, we differentiate and study the three dimensions of sustainability in the context of last-mile delivery. The varying effects of each dimension on the acceptance of the three delivery methods—the social dimension only has a significant influence on attitude towards home delivery—demonstrate that a multidimensional perspective of sustainability provides researchers with a more nuanced view. Third, we integrated perceived economic, environmental, and social sustainability into a structural model that also includes the perceived ease of use, the perceived usefulness, and the perceived costs as drivers of the acceptance of a delivery method. The quantitative analysis differentiates between the delivery methods of home delivery, parcel lockers, and C&C and provides insights into how perceived sustainability plays a role, and to what extent it influences attitudes towards the delivery method and the intention to use it. Thus, complex structural models—such as the one in this research—can help researchers to identify the specific relevance of various determinants of last-mile delivery. While our study indicates the usefulness of this approach, it also encourages researchers to include additional moderators, personal characteristics, environmental awareness, or geographical aspects to obtain a more nuanced picture. This might also help to gain additional insights into industry-specific characteristics of the last-mile that researchers call for [65].
The COVID-19 pandemic has recently boosted e-commerce and changed consumer behavior in terms of sustainability, whereby long-term effects cannot be assessed yet [141]. Attitudes towards sustainability and sustainability awareness have increased among consumers, as consumers pay more attention to environmental impacts when shopping [106,142]. Such crisis-induced changes in consumer behavior have also been reflected in the design and use of last-mile delivery (e.g., an increased use of apps) [143]. In line with these developments, our research demonstrates the value of these efforts and encourages researchers to implement such changes in consumer behavior and macro-environmental aspects.
7.4. Limitations and Future Research
This study has several limitations. First, while our study has made a first step into the direction of a multidimensional consumer perspective of sustainability in last-mile delivery, it is based on cross-sectional data from younger consumers from one country (Germany). Considering the socio-economic and cultural complexity stemming from different understandings and practices of sustainability around the globe, similar studies using different samples from other countries and age groups could help to gain a better understanding for specific consumer groups and draw comparisons. A more specific analysis also seems to be important, as even within a specific country, relevant characteristics (e.g., prices of the specific last-mile delivery methods, employment, store opening hours, convenience orientation) may vary between rural and urban areas.
Second, the further development of digitalization and improved delivery methods will progress and alter the drivers of acceptance studied in this research. Furthermore, innovations in last-mile delivery (e.g., crowd delivery, drones, autonomous self-driving vehicles) are about to become more widely established and will represent new delivery methods that need to be explored.
Third, the influence of convenience, sustainability, and costs can be altered depending on the product category because consumers’ preferences are dynamic [74]. Therefore, for hedonic products, consumers expect a fast delivery [144]. Considering the context of the product category and the characteristic of impulse buying behavior, further studies can provide interesting insights.
Author Contributions
Conceptualization, P.K. and B.P.; Methodology, P.K. and B.P.; Validation, B.P.; Formal analysis, P.K. and B.P.; Writing—original draft, P.K.; Writing—review & editing, P.K. and B.P.; Visualization, P.K. and B.P.; Project administration, B.P. All authors have read and agreed to the published version of the manuscript.
Funding
This research received no external funding.
Institutional Review Board Statement
Not applicable.
Informed Consent Statement
Informed consent was obtained from all subjects involved in the study.
Data Availability Statement
The dataset associated with the paper will be provided on request.
Conflicts of Interest
The authors declare no conflict of interest.
Appendix A
Table A1.
Drivers and determinants of delivery method choice.
Table A1.
Drivers and determinants of delivery method choice.
| Authors | Convenience | Delivery Costs | Environmental Impact |
|---|---|---|---|
| Bjørgen, Bjerkan, and Hjelkrem [11] | x | ||
| Boyer, Prud’homme, and Chung [36] | x | ||
| Cárdenas, Beckers, and Vanelslander [61] | x | x | |
| Edwards, McKinnon, and Cullinane [68] | x | x | |
| Gawor and Hoberg [71] | x | x | |
| Gevaers, Van de Voorde, and Vanelslander [26] | x | x | x |
| Gevaers, Van de Voorde, and Vanelslander [6] | x | x | |
| Goebel, Moeller, and Pibernik [27] | x | x | |
| Hausladen, Dachsel, and Haas [75] | x | x | x |
| Jiang et al. [145] | x | x | x |
| Kim, Park, and Lee [72] | x | x | |
| Kämäräinen, Saranen, and Holmström [7] | x | x | |
| Ko, Cho, and Lee [3] | x | x | |
| Manerba, Mansini, and Zanotti [76] | x | x | x |
| Milioti, Pramatari, and Kelepouri [46] | x | x | x |
| Nguyen, de Leeuw, Dullaert, and Foubert [74] | x | x | |
| Nogueira, de Assis Rangel, and Shimoda [65] | x | x | |
| Ostermeier, Heimfarth, and Hübner [5] | x | x | |
| Punakivi et al. [146] | x | x | |
| Song, Cherrett, McLeod, and Guan [35] | x | x | x |
| Visser, Nemoto, and Browne [34] | x | x | x |
| Count | 17 | 19 | 11 |
Appendix B
Table A2.
Measurement items and loadings.
Table A2.
Measurement items and loadings.
| Construct/Item | Loadings (Complete Sample) | Loadings (Home Delivery) | Loadings (Parcel Lockers) | Loadings (C&C) |
|---|---|---|---|---|
| Attitude (Bagozzi [124]) | ||||
| bad/good | 0.907 ** | 0.888 ** | 0.923 ** | 0.912 ** |
| unfavorable/favorable | 0.878 ** | 0.849 ** | 0.870 ** | 0.907 ** |
| negative/positive | 0.903 ** | 0.919 ** | 0.926 ** | 0.906 ** |
| Intention to use (adapted from Sung, Kim, and Lee [90]) | ||||
| All in all, I am often willing to use delivery method a/b/c in the future. | 0.904 ** | 0.869 ** | 0.915 ** | 0.898 ** |
| I will use delivery method a/b/c again in the future. | 0.935 ** | 0.895 ** | 0.934 ** | 0.952 ** |
| I will use delivery method a/b/c more often if possible. | 0.900 ** | 0.831 ** | 0.955 ** | 0.945 ** |
| I will often use delivery method a/b/c in the future if it is offered. | 0.920 ** | 0.865 ** | 0.942 ** | 0.925 ** |
| Perceived costs (adapted from Park and Kwon [126]) | ||||
| I think delivery method a/b/c is more expensive than that of other delivery methods. | 0.877 ** | 0.876 ** | 0.918 ** | 0.906 ** |
| I think the logistics costs of delivery method a/b/c are more expensive than that of other delivery methods. | 0.912 ** | 0.694 ** | 0.892 ** | 0.919 ** |
| I think the usage of delivery method a/b/c is more expensive than that of other delivery methods. | 0.919 ** | 0.871 ** | 0.949 ** | 0.946 ** |
| Perceived ease of use (adapted from Lee, Park, Kwon, and Del Pobil [51]) | ||||
| Using delivery method a/b/c does not require lots of mental effort. | 0.778 ** | 0.789 ** | 0.682 ** | 0.774 ** |
| I find delivery method a/b/c easy to use. | 0.920 ** | 0.850 ** | 0.926 ** | 0.938 ** |
| The use of delivery method a/b/c is clear and understandable. | 0.878 ** | 0.859 ** | 0.921 ** | 0.885 ** |
| Perceived economic sustainability (adapted from Moisescu [88], Fombrun, Gardberg, and Sever [125]) | ||||
| Delivery method a/b/c strives to maximize long-term profits for the actors involved. | 0.867 ** | 0.613 * | 0.812 ** | 0.821 ** |
| Delivery method a/b/c increases the profits for the actors involved. | 0.875 ** | 0.902 ** | 0.848 ** | 0.878 ** |
| Delivery method a/b/c is profitable from the point of view of the actors involved. | 0.749 ** | 0.890 ** | 0.739 ** | 0.870 ** |
| Delivery method a/b/c results in high revenues for the actors involved. | 0.878 ** | 0.943 ** | 0.864 ** | 0.851 ** |
| Perceived environmental sustainability (adapted from Hamari, Sjöklint, and Ukkonen [91], and Sung, Kim, and Lee [90]) | ||||
| Delivery method a/b/c helps save natural resources. | 0.904 ** | 0.885 ** | 0.820 ** | 0.889 ** |
| Delivery method a/b/c produces less CO2 than other delivery methods. | 0.935 ** | 0.821 ** | 0.905 ** | 0.911 ** |
| Delivery method a/b/c is environmentally friendly. | 0.932 ** | 0.918 ** | 0.919 ** | 0.836 ** |
| Delivery method a/b/c is ecological. | 0.919 ** | 0.939 ** | 0.865 ** | 0.805 ** |
| Perceived social sustainability (adapted from Moisescu [88]) | ||||
| The use of delivery method a/b/c contributes to economic development in the region. | 0.504 ** | 0.833 ** | 0.680 ** | 0.801 ** |
| The use of delivery method a/b/c contributes to the quality of life of the people in the region. | 0.659 ** | 0.715 ** | 0.629 ** | 0.817 ** |
| The use of delivery method a/b/c creates and sustains jobs in the region | 0.809 ** | 0.837 ** | 0.851 ** | 0.822 ** |
| The use of delivery method a/b/c supports other actors involved in the delivery process. | 0.852 ** | 0.636 ** | 0.839 ** | 0.667 ** |
| Perceived usefulness (adapted from Johar and Awalluddin [80]) | ||||
| Delivery method a/b/c enables me to save more time. | 0.876 ** | 0.805 ** | 0.852 ** | 0.852 ** |
| Delivery method a/b/c is convenient. | 0.876 ** | 0.739 ** | 0.877 ** | 0.851 ** |
| Delivery method a/b/c allows me to receive any item more quickly. | 0.826 ** | 0.709 ** | 0.846 ** | 0.785 ** |
| Delivery method a/b/c improve my online shopping options. | 0.762 ** | 0.647 ** | 0.741 ** | 0.733 ** |
Note: ** p < 0.01; * p < 0.05.
Appendix C
Figure A1.
Summary of group-specific PLS-SEM path analysis. Note: ** p < 0.01; * p < 0.05; path coefficients for groups (a) home delivery, (b) parcel lockers, and (c) C&C.
Figure A1.
Summary of group-specific PLS-SEM path analysis. Note: ** p < 0.01; * p < 0.05; path coefficients for groups (a) home delivery, (b) parcel lockers, and (c) C&C.

References
- Dassault Systèmes. Supply Chain Last Mile Report 2020; Dassault Systèmes: Vélizy-Villacoublay, France, 2020. [Google Scholar]
- Forbes. Grow or Die the New Reality of eCommerce. Available online: https://www.forbes.com/sites/mikebugembe/2022/05/06/grow-or-die-the-new-reality-of-ecommerce/?sh=6e07fd963fb1 (accessed on 17 October 2022).
- Ko, S.Y.; Cho, S.W.; Lee, C. Pricing and collaboration in last mile delivery services. Sustainability 2018, 10, 4560. [Google Scholar] [CrossRef]
- Awwad, M.; Shekhar, A.; Iyer, A. Sustainable Last-Mile Logistics Operation in the Era of E-Commerce. In Proceedings of the International Conference on Industrial Engineering and Operations Management, Paris, France, 26–27 July 2018; pp. 584–591. [Google Scholar]
- Ostermeier, M.; Heimfarth, A.; Hübner, A. Cost-optimal truck-and-robot routing for last-mile delivery. Networks 2022, 79, 364–389. [Google Scholar] [CrossRef]
- Gevaers, R.; Van de Voorde, E.; Vanelslander, T. Characteristics of innovations in last-mile logistics-using best practices, case studies and making the link with green and sustainable logistics. Assoc. Eur. Transp. Contrib. 2009, 1, 21. [Google Scholar]
- Kämäräinen, V.; Saranen, J.; Holmström, J. The reception box impact on home delivery efficiency in the e-grocery business. Int. J. Phys. Distrib. Logist. Manag. 2001, 31, 414–426. [Google Scholar] [CrossRef]
- Hübner, A.H.; Kuhn, H.; Wollenburg, J. Last mile fulfilment and distribution in omni-channel grocery retailing: A strategic planning framework. Int. J. Retail Distrib. Manag. 2016, 44, 228–247. [Google Scholar] [CrossRef]
- Buldeo Rai, H.; Verlinde, S.; Macharis, C. The “next day, free delivery” myth unravelled: Possibilities for sustainable last mile transport in an omnichannel environment. Int. J. Retail Distrib. Manag. 2019, 47, 39–54. [Google Scholar] [CrossRef]
- Deutsch, Y.; Golany, B. A parcel locker network as a solution to the logistics last mile problem. Int. J. Prod. Res. 2018, 56, 251–261. [Google Scholar] [CrossRef]
- Bjørgen, A.; Bjerkan, K.Y.; Hjelkrem, O.A. E-groceries: Sustainable last mile distribution in city planning. Res. Transp. Econ. 2019, 87, 100805. [Google Scholar] [CrossRef]
- Rita, P.; Ramos, R.F. Global Research Trends in Consumer Behavior and Sustainability in E-Commerce: A Bibliometric Analysis of the Knowledge Structure. Sustainability 2022, 14, 9455. [Google Scholar] [CrossRef]
- Ignat, B.; Chankov, S. Do e-commerce customers change their preferred last-mile delivery based on its sustainability impact? Int. J. Logist. Manag. 2020, 31, 521–548. [Google Scholar] [CrossRef]
- Zeithaml, V.A. Consumer Perceptions of Price, Quality, and Value: A Means-End Model and Synthesis of Evidence. J. Mark. 1988, 52, 2–22. [Google Scholar] [CrossRef]
- Alvarado-Herrera, A.; Bigne, E.; Aldas-Manzano, J.; Curras-Perez, R. A Scale for Measuring Consumer Perceptions of Corporate Social Responsibility Following the Sustainable Development Paradigm. J. Bus. Ethics 2017, 140, 243–262. [Google Scholar] [CrossRef]
- Moroz, M.; Polkowski, Z. The last mile issue and urban logistics: Choosing parcel machines in the context of the ecological attitudes of the Y generation consumers purchasing online. Transp. Res. Procedia 2016, 16, 378–393. [Google Scholar] [CrossRef]
- Boeve-de Pauw, J.; Van Petegem, P. A Cross-Cultural Study of Environmental Values and Their Effect on the Environmental Behavior of Children. Environ. Behav. 2013, 45, 551–583. [Google Scholar] [CrossRef]
- Berglund, T.; Gericke, N.; Boeve-de Pauw, J.; Olsson, D.; Chang, T.-C. A cross-cultural comparative study of sustainability consciousness between students in Taiwan and Sweden. Environ. Dev. Sustain. 2020, 22, 6287–6313. [Google Scholar] [CrossRef]
- McWilliams, A.; Siegel, D. Corporate social responsibility: A theory of the firm perspective. Acad. Manag. Rev. 2001, 26, 117–127. [Google Scholar] [CrossRef]
- Elkington, J. Cannibals with Forks: The Triple Bottom Line of 21st Century Business; Capstone Publishing: Oxford, UK, 1999. [Google Scholar]
- Carroll, A.B. Corporate Social Responsibility: Evolution of a Definitional Construct. Bus. Soc. 1999, 38, 268–295. [Google Scholar] [CrossRef]
- Chabowski, B.R.; Mena, J.A.; Gonzalez-Padron, T.L. The structure of sustainability research in marketing, 1958–2008: A basis for future research opportunities. J. Acad. Mark. Sci. 2011, 39, 55–70. [Google Scholar] [CrossRef]
- Oliveira, C.M.d.; Albergaria De Mello Bandeira, R.; Vasconcelos Goes, G.; Schmitz Gonçalves, D.N.; D’Agosto, M.D.A. Sustainable vehicles-based alternatives in last mile distribution of urban freight transport: A systematic literature review. Sustainability 2017, 9, 1324. [Google Scholar] [CrossRef]
- Risher, J.J.; Harrison, D.E.; LeMay, S.A. Last mile non-delivery: Consumer investment in last mile infrastructure. J. Mark. Theory Pract. 2020, 28, 484–496. [Google Scholar] [CrossRef]
- Ewedairo, K.; Chhetri, P.; Jie, F. Estimating transportation network impedance to last-mile delivery. Int. J. Logist. Manag. 2018, 29, 110–130. [Google Scholar] [CrossRef]
- Gevaers, R.; Van de Voorde, E.; Vanelslander, T. Cost Modelling and Simulation of Last-mile Characteristics in an Innovative B2C Supply Chain Environment with Implications on Urban Areas and Cities. Procedia-Soc. Behav. Sci. 2014, 125, 398–411. [Google Scholar] [CrossRef]
- Goebel, P.; Moeller, S.; Pibernik, R. Paying for convenience. Int. J. Phys. Distrib. Logist. Manag. 2012, 42, 584–606. [Google Scholar] [CrossRef]
- Esper, T.L.; Jensen, T.D.; Turnipseed, F.L.; Burton, S. The last mile: An examination of effects of online retail delivery strategies on consumers. J. Bus. Logist. 2003, 24, 177–203. [Google Scholar] [CrossRef]
- McKinnon, A.C.; Tallam, D. Unattended delivery to the home: An assessment of the security implications. Int. J. Retail Distrib. Manag. 2003, 31, 30–41. [Google Scholar] [CrossRef]
- Frehe, V.; Mehmann, J.; Teuteberg, F. Understanding and assessing crowd logistics business models–using everyday people for last mile delivery. J. Bus. Ind. Mark. 2017, 32, 75–97. [Google Scholar] [CrossRef]
- Edwards, J.; McKinnon, A.; Cherrett, T.; McLeod, F.; Song, L. Carbon Dioxide Benefits of Using Collection–Delivery Points for Failed Home Deliveries in the United Kingdom. Transp. Res. Rec. 2010, 2191, 136–143. [Google Scholar] [CrossRef]
- Chaberek-Karwacka, G. Consumers’ participation in creating a sustainable last mile logistics on the example of Gdansk residents’ behaviours. Handel Wewnętrzny 2018, 6, 50–61. [Google Scholar]
- PostNord. E-Commerce in Europe; PostNord: Solna, Sweden, 2021; pp. 1–52. [Google Scholar]
- Visser, J.; Nemoto, T.; Browne, M. Home Delivery and the Impacts on Urban Freight Transport: A Review. Procedia-Soc. Behav. Sci. 2014, 125, 15–27. [Google Scholar] [CrossRef]
- Song, L.; Cherrett, T.; McLeod, F.; Guan, W. Addressing the Last Mile Problem: Transport Impacts of Collection and Delivery Points. Transp. Res. Rec. 2009, 2097, 9–18. [Google Scholar] [CrossRef]
- Boyer, K.K.; Prud’homme, A.M.; Chung WBoyer, K.K.; Prud’homme, A.M.; Chung, W. The last mile challenge: Evaluating the effects of customer density and delivery window patterns. J. Bus. Logist. 2009, 30, 185–201. [Google Scholar] [CrossRef]
- Aized, T.; Srai, J.S. Hierarchical modelling of Last Mile logistic distribution system. Int. J. Adv. Manuf. Technol. 2014, 70, 1053–1061. [Google Scholar] [CrossRef]
- Wang, X.; Yuen, K.F.; Wong, Y.D.; Teo, C.C. An innovation diffusion perspective of e-consumers’ initial adoption of self-collection service via automated parcel station. Int. J. Logist. Manag. 2018, 29, 237–260. [Google Scholar] [CrossRef]
- Ranieri, L.; Digiesi, S.; Silvestri, B.; Roccotelli, M. A review of last mile logistics innovations in an externalities cost reduction vision. Sustainability 2018, 10, 782. [Google Scholar] [CrossRef]
- Lemke, J.; Iwan, S.; Korczak, J. Usability of the Parcel Lockers from the Customer Perspective—The Research in Polish Cities. Transp. Res. Procedia 2016, 16, 272–287. [Google Scholar] [CrossRef]
- Savelsbergh, M.; Van Woensel, T. 50th Anniversary Invited Article—City Logistics: Challenges and Opportunities. Transp. Sci. 2016, 50, 579–590. [Google Scholar] [CrossRef]
- Jara, M.; Vyt, D.; Mevel, O.; Morvan, T.; Morvan, N. Measuring customers benefits of click and collect. J. Serv. Mark. 2018, 32, 430–442. [Google Scholar] [CrossRef]
- Gielens, K.; Gijsbrechts, E.; Geyskens, I. Navigating the Last Mile: The Demand Effects of Click-and-Collect Order Fulfillment. J. Mark. 2020, 85, 158–178. [Google Scholar] [CrossRef]
- Vyt, D.; Jara, M.; Mevel, O.; Morvan, T.; Morvan, N. The impact of convenience in a click and collect retail setting: A consumer-based approach. Int. J. Prod. Econ. 2022, 248, 108491. [Google Scholar] [CrossRef]
- Beck, N.; Rygl, D. Categorization of multiple channel retailing in Multi-, Cross-, and Omni-Channel Retailing for retailers and retailing. J. Retail. Consum. Serv. 2015, 27, 170–178. [Google Scholar] [CrossRef]
- Milioti, C.; Pramatari, K.; Kelepouri, I. Modelling consumers’ acceptance for the click and collect service. J. Retail. Consum. Serv. 2020, 56, 102149. [Google Scholar] [CrossRef]
- Cotarelo, M.; Fayos, T.; Calderón, H.; Mollá, A. Omni-Channel Intensity and Shopping Value as Key Drivers of Customer Satisfaction and Loyalty. Sustainability 2021, 13, 5961. [Google Scholar] [CrossRef]
- WCED. Our Common Future—The Brundtland Report. Report of the World Commission on Environment and Development; WCED: Geneva, Switzerland, 1987. [Google Scholar]
- Olsson, J.; Hellström, D.; Pålsson, H. Framework of Last Mile Logistics Research: A Systematic Review of the Literature. Sustainability 2019, 11, 7131. [Google Scholar] [CrossRef]
- Ho, C.-W.; Wang, Y.-B.; Yen, N.Y. Does Environmental Sustainability Play a Role in the Adoption of Smart Card Technology at Universities in Taiwan: An Integration of TAM and TRA. Sustainability 2015, 7, 10994–11009. [Google Scholar] [CrossRef]
- Lee, S.; Park, E.; Kwon, S.J.; Del Pobil, A.P. Antecedents of Behavioral Intention to Use Mobile Telecommunication Services: Effects of Corporate Social Responsibility and Technology Acceptance. Sustainability 2015, 7, 11345–11359. [Google Scholar] [CrossRef]
- Hua, L.; Wang, S. Antecedents of Consumers’ Intention to Purchase Energy-Efficient Appliances: An Empirical Study Based on the Technology Acceptance Model and Theory of Planned Behavior. Sustainability 2019, 11, 2994. [Google Scholar] [CrossRef]
- Sander, F.; Föhl, U.; Walter, N.; Demmer, V. Green or social? An analysis of environmental and social sustainability advertising and its impact on brand personality, credibility and attitude. J. Brand Manag. 2021, 28, 429–445. [Google Scholar] [CrossRef]
- Lauenstein, S.; Schank, C. Design of a Sustainable Last Mile in Urban Logistics: A Systematic Literature Review. Sustainability 2022, 14, 5501. [Google Scholar] [CrossRef]
- Winter, M.; Knemeyer, A.M. Exploring the integration of sustainability and supply chain management. Int. J. Phys. Distrib. Logist. Manag. 2013, 43, 18–38. [Google Scholar] [CrossRef]
- Viu-Roig, M.; Alvarez-Palau, E.J. The Impact of E-Commerce-Related Last-Mile Logistics on Cities: A Systematic Literature Review. Sustainability 2020, 12, 6492. [Google Scholar] [CrossRef]
- Velazquez, R.; Chankov, S.M. Environmental Impact of Last Mile Deliveries and Returns in Fashion E-Commerce: A Cross-Case Analysis of Six Retailers. In Proceedings of the 2019 IEEE International Conference on Industrial Engineering and Engineering Management (IEEM), Macao, China, 15–19 December 2019; pp. 1099–1103. [Google Scholar]
- Pålsson, H.; Pettersson, F.; Hiselius, L.W. Energy consumption in e-commerce versus conventional trade channels-Insights into packaging, the last mile, unsold products and product returns. J. Clean. Prod. 2017, 164, 765–778. [Google Scholar] [CrossRef]
- Devari, A.; Nikolaev, A.G.; He, Q. Crowdsourcing the last mile delivery of online orders by exploiting the social networks of retail store customers. Transp. Res. Part E Logist. Transp. Rev. 2017, 105, 105–122. [Google Scholar] [CrossRef]
- Rodrigue, J.-P.; Slack, B.; Comtois, C. Green logistics. In Handbook of Logistics and Supply-Chain Management; Emerald Group Publishing Limited: Bingley, UK, 2017. [Google Scholar]
- Cárdenas, I.; Beckers, J.; Vanelslander, T. E-commerce last-mile in Belgium: Developing an external cost delivery index. Res. Transp. Bus. Manag. 2017, 24, 123–129. [Google Scholar] [CrossRef]
- Iwan, S.; Kijewska, K.; Lemke, J. Analysis of parcel lockers’ efficiency as the last mile delivery solution–the results of the research in Poland. Transp. Res. Procedia 2016, 12, 644–655. [Google Scholar] [CrossRef]
- Perboli, G.; Rosano, M.; Gobbato, L. Parcel Delivery in Urban Areas: Opportunities and Threats for the Mix of Traditional and Green Business Models. Transp. Res. Part C Emerg. Technol. 2017, 99, 19–36. [Google Scholar] [CrossRef]
- Bates, O.; Friday, A.; Allen, J.; Cherrett, T.; McLeod, F.; Bektas, T.; Nguyen, T.; Piecyk, M.; Piotrowska, M.; Wise, S. Transforming last-mile logistics: Opportunities for more sustainable deliveries. In Proceedings of the 2018 CHI Conference on Human Factors in Computing Systems, Montreal, QC, Canada, 21–26 April 2018; pp. 1–14. [Google Scholar]
- Nogueira, G.P.M.; de Assis Rangel, J.J.; Shimoda, E. Sustainable last-mile distribution in B2C e-commerce: Do consumers really care? Clean. Responsible Consum. 2021, 3, 100021. [Google Scholar] [CrossRef]
- Caspersen, E.; Navrud, S. The sharing economy and consumer preferences for environmentally sustainable last mile deliveries. Transp. Res. Part D Transp. Environ. 2021, 95, 102863. [Google Scholar] [CrossRef]
- Sallnäs, U.; Björklund, M. Consumers’ influence on the greening of distribution—Exploring the communication between logistics service providers, e-tailers and consumers. Int. J. Retail Distrib. Manag. 2020, 48, 1177–1193. [Google Scholar] [CrossRef]
- Edwards, J.; McKinnon, A.; Cullinane, S. Comparative analysis of the carbon footprints of conventional and online retailing: A “last mile” perspective. Int. J. Phys. Distrib. Logist. Manag. 2010, 40, 103–123. [Google Scholar] [CrossRef]
- Dana, L.-P.; Salamzadeh, A.; Hadizadeh, M.; Heydari, G.; Shamsoddin, S. Urban entrepreneurship and sustainable businesses in smart cities: Exploring the role of digital technologies. Sustain. Technol. Entrep. 2022, 1, 100016. [Google Scholar] [CrossRef]
- Chen, N.; Sun, D.; Chen, J. Digital transformation, labour share, and industrial heterogeneity. J. Innov. Knowl. 2022, 7, 100173. [Google Scholar] [CrossRef]
- Gawor, T.; Hoberg, K. Customers’ valuation of time and convenience in e-fulfillment. Int. J. Phys. Distrib. Logist. Manag. 2019, 49, 75–98. [Google Scholar] [CrossRef]
- Kim, E.; Park, M.-C.; Lee, J. Determinants of the intention to use Buy-Online, Pickup In-Store (BOPS): The moderating effects of situational factors and product type. Telemat. Inform. 2017, 34, 1721–1735. [Google Scholar] [CrossRef]
- Rosenberg, L.; Balouka, N.; Herer, Y.; Dani, E.; Gasparin, P.; Dobers, K.; Rüdiger, D.; Pete Pättiniemi, P.; Portheine, P.; van Uden, S. Introducing the Shared Micro-Depot Network for Last-Mile Logistics. Sustainability 2021, 13, 2067. [Google Scholar] [CrossRef]
- Nguyen, D.H.; de Leeuw, S.; Dullaert, W.; Foubert, B.P.J. What Is the Right Delivery Option for You? Consumer Preferences for Delivery Attributes in Online Retailing. J. Bus. Logist. 2019, 40, 299–321. [Google Scholar] [CrossRef]
- Hausladen, I.; Dachsel, B.; Haas, A. Trends and Potentials of City Logistics Concepts in the Age of e-Commerce from a Sustainability Perspective; HHL Leipzig Graduate School of Management: Leipzig, Germany, 2015. [Google Scholar]
- Manerba, D.; Mansini, R.; Zanotti, R. Attended Home Delivery: Reducing last-mile environmental impact by changing customer habits. IFAC-PapersOnLine 2018, 51, 55–60. [Google Scholar] [CrossRef]
- Mangiaracina, R.; Perego, A.; Seghezzi, A.; Tumino, A. Innovative solutions to increase last-mile delivery efficiency in B2C e-commerce: A literature review. Int. J. Phys. Distrib. Logist. Manag. 2019, 49, 901–920. [Google Scholar] [CrossRef]
- Chin, J.; Lin, S.-C. A Behavioral Model of Managerial Perspectives Regarding Technology Acceptance in Building Energy Management Systems. Sustainability 2016, 8, 641. [Google Scholar] [CrossRef]
- Müller, J.M. Comparing Technology Acceptance for Autonomous Vehicles, Battery Electric Vehicles, and Car Sharing—A Study across Europe, China, and North America. Sustainability 2019, 11, 4333. [Google Scholar] [CrossRef]
- Johar, M.G.M.; Awalluddin, J.A.A. The role of technology acceptance model in explaining effect on e-commerce application system. Int. J. Manag. Inf. Technol. (IJMIT) 2011, 3, 1–14. [Google Scholar] [CrossRef]
- Chiu, C.-M.; Lin, H.-Y.; Sun, S.-Y.; Hsu, M.-H. Understanding customers’ loyalty intentions towards online shopping: An integration of technology acceptance model and fairness theory. Behav. Inf. Technol. 2009, 28, 347–360. [Google Scholar] [CrossRef]
- Fishbein, M.; Ajzen, I. Belief, Attitude, Intention and Behavior: An Introduction to Theory and Research; Addison-Wesley Publishing Company, Inc.: Boston, MA, USA, 1975. [Google Scholar]
- Mathieson, K. Predicting User Intentions: Comparing the Technology Acceptance Model with the Theory of Planned Behavior. Inf. Syst. Res. 1991, 2, 173–191. [Google Scholar] [CrossRef]
- Chen, C.; Leon, S.; Ractham, P. Will customers adopt last-mile drone delivery services? An analysis of drone delivery in the emerging market economy. Cogent Bus. Manag. 2022, 9, 2074340. [Google Scholar] [CrossRef]
- Yuen, K.F.; Cai, L.; Qi, G.; Wang, X. Factors influencing autonomous vehicle adoption: An application of the technology acceptance model and innovation diffusion theory. Technol. Anal. Strateg. Manag. 2021, 33, 505–519. [Google Scholar] [CrossRef]
- Dirsehan, T.; Can, C. Examination of trust and sustainability concerns in autonomous vehicle adoption. Technol. Soc. 2020, 63, 101361. [Google Scholar] [CrossRef]
- Waris, I.; Ali, R.; Nayyar, A.; Baz, M.; Liu, R.; Hameed, I. An Empirical Evaluation of Customers’ Adoption of Drone Food Delivery Services: An Extended Technology Acceptance Model. Sustainability 2022, 14, 2922. [Google Scholar] [CrossRef]
- Moisescu, O.-I. From perceptual corporate sustainability to customer loyalty: A multi-sectorial investigation in a developing country. Econ. Res.-Ekon. Istraživanja 2018, 31, 55–72. [Google Scholar] [CrossRef]
- Zheng, G.-W.; Siddik, A.B.; Masukujjaman, M.; Alam, S.S.; Akter, A. Perceived Environmental Responsibilities and Green Buying Behavior: The Mediating Effect of Attitude. Sustainability 2021, 13, 35. [Google Scholar] [CrossRef]
- Sung, E.; Kim, H.; Lee, D. Why Do People Consume and Provide Sharing Economy Accommodation?—A Sustainability Perspective. Sustainability 2018, 10, 2072. [Google Scholar] [CrossRef]
- Hamari, J.; Sjöklint, M.; Ukkonen, A. The sharing economy: Why people participate in collaborative consumption. J. Assoc. Inf. Sci. Technol. 2016, 67, 2047–2059. [Google Scholar] [CrossRef]
- Tsaur, R.-C.; Lin, Y.-H. Exploring the Consumer Attitude of Building-Attached Photovoltaic Equipment Using Revised Technology Acceptance Model. Sustainability 2018, 10, 4177. [Google Scholar] [CrossRef]
- Wang, Y.; Wang, S.; Wang, J.; Wei, J.; Wang, C. An empirical study of consumers’ intention to use ride-sharing services: Using an extended technology acceptance model. Transportation 2020, 47, 397–415. [Google Scholar] [CrossRef]
- Ek Styvén, M.; Mariani, M.M. Understanding the intention to buy secondhand clothing on sharing economy platforms: The influence of sustainability, distance from the consumption system, and economic motivations. Psychol. Mark. 2020, 37, 724–739. [Google Scholar] [CrossRef]
- Yu, S.; Lee, J. The Effects of Consumers’ Perceived Values on Intention to Purchase Upcycled Products. Sustainability 2019, 11, 1034. [Google Scholar] [CrossRef]
- Leclercq-Machado, L.; Alvarez-Risco, A.; Gómez-Prado, R.; Cuya-Velásquez, B.B.; Esquerre-Botton, S.; Morales-Ríos, F.; Almanza-Cruz, C.; Castillo-Benancio, S.; Anderson-Seminario, M.d.l.M.; Del-Aguila-Arcentales, S.; et al. Sustainable Fashion and Consumption Patterns in Peru: An Environmental-Attitude-Intention-Behavior Analysis. Sustainability 2022, 14, 9965. [Google Scholar] [CrossRef]
- Edrisi, A.; Ganjipour, H. Factors affecting intention and attitude toward sidewalk autonomous delivery robots among online shoppers. Transp. Plan. Technol. 2022, 45, 588–609. [Google Scholar] [CrossRef]
- Mathew, A.O.; Jha, A.N.; Lingappa, A.K.; Sinha, P. Attitude towards Drone Food Delivery Services—Role of Innovativeness, Perceived Risk, and Green Image. J. Open Innov. Technol. Mark. Complex. 2021, 7, 144. [Google Scholar] [CrossRef]
- Choi, S.; Ng, A. Environmental and Economic Dimensions of Sustainability and Price Effects on Consumer Responses. J. Bus. Ethics 2011, 104, 269–282. [Google Scholar] [CrossRef]
- Belanche, D.; Casaló, L.V.; Flavián, C.; Pérez-Rueda, A. The role of customers in the gig economy: How perceptions of working conditions and service quality influence the use and recommendation of food delivery services. Serv. Bus. 2021, 15, 45–75. [Google Scholar] [CrossRef]
- Toussaint, M.; Cabanelas, P.; González-Alvarado, T.E. What about the consumer choice? The influence of social sustainability on consumer’s purchasing behavior in the Food Value Chain. Eur. Res. Manag. Bus. Econ. 2021, 27, 100134. [Google Scholar] [CrossRef]
- Bhattacharya, A.; Good, V.; Sardashti, H.; Peloza, J. Beyond Warm Glow: The Risk-Mitigating Effect of Corporate Social Responsibility (CSR). J. Bus. Ethics 2021, 171, 317–336. [Google Scholar] [CrossRef]
- Bhattacharya, C.B.; Sen, S. Doing Better at Doing Good: When, Why, and How Consumers Respond to Corporate Social Initiatives. Calif. Manag. Rev. 2004, 47, 9–24. [Google Scholar] [CrossRef]
- Patella, S.M.; Grazieschi, G.; Gatta, V.; Marcucci, E.; Carrese, S. The Adoption of Green Vehicles in Last Mile Logistics: A Systematic Review. Sustainability 2021, 13, 6. [Google Scholar] [CrossRef]
- Huijts, N.M.A.; Molin, E.J.E.; Steg, L. Psychological factors influencing sustainable energy technology acceptance: A review-based comprehensive framework. Renew. Sustain. Energy Rev. 2012, 16, 525–531. [Google Scholar] [CrossRef]
- Qi, X.; Yu, H.; Ploeger, A. Exploring Influential Factors Including COVID-19 on Green Food Purchase Intentions and the Intention–Behaviour Gap: A Qualitative Study among Consumers in a Chinese Context. Int. J. Environ. Res. Public Health 2020, 17, 7106. [Google Scholar] [CrossRef]
- Borin, N.; Lindsey-Mullikin, J.; Krishnan, R. An analysis of consumer reactions to green strategies. J. Prod. Brand Manag. 2013, 22, 118–128. [Google Scholar] [CrossRef]
- Magnier, L.; Crié, D. Communicating packaging eco-friendliness. Int. J. Retail Distrib. Manag. 2015, 43, 350–366. [Google Scholar] [CrossRef]
- Steenis, N.D.; van der Lans, I.A.; van Herpen, E.; van Trijp, H.C.M. Effects of sustainable design strategies on consumer preferences for redesigned packaging. J. Clean. Prod. 2018, 205, 854–865. [Google Scholar] [CrossRef]
- Ha-Brookshire, J.; Yoon, S.H. Country of origin factors influencing US consumers’ perceived price for multinational products. J. Consum. Mark. 2012, 29, 445–454. [Google Scholar] [CrossRef]
- Bosona, T. Urban Freight Last Mile Logistics—Challenges and Opportunities to Improve Sustainability: A Literature Review. Sustainability 2020, 12, 8769. [Google Scholar] [CrossRef]
- Ozaki, R. Adopting sustainable innovation: What makes consumers sign up to green electricity? Bus. Strategy Environ. 2011, 20, 1–17. [Google Scholar] [CrossRef]
- Cakirli Akyüz, N.; Theuvsen, L. The Impact of Behavioral Drivers on Adoption of Sustainable Agricultural Practices: The Case of Organic Farming in Turkey. Sustainability 2020, 12, 6875. [Google Scholar] [CrossRef]
- Masukujjaman, M.; Alam, S.S.; Siwar, C.; Halim, S.A. Purchase intention of renewable energy technology in rural areas in Bangladesh: Empirical evidence. Renew. Energy 2021, 170, 639–651. [Google Scholar] [CrossRef]
- Krishnan, V.V.; Koshy, B.I. Evaluating the factors influencing purchase intention of electric vehicles in households owning conventional vehicles. Case Stud. Transp. Policy 2021, 9, 1122–1129. [Google Scholar] [CrossRef]
- Park, E.; Lim, J.; Cho, Y. Understanding the Emergence and Social Acceptance of Electric Vehicles as Next-Generation Models for the Automobile Industry. Sustainability 2018, 10, 662. [Google Scholar] [CrossRef]
- Jayasingh, S.; Girija, T.; Arunkumar, S. Factors Influencing Consumers’ Purchase Intention towards Electric, Two-Wheelers. Sustainability 2021, 13, 12851. [Google Scholar] [CrossRef]
- Ngoc, A.M.; Nishiuchi, H.; Nhu, N.T. Determinants of carriers’ intentions to use electric cargo vehicles in last-mile delivery by extending the technology acceptance model: A case study of Vietnam. Int. J. Logist. Manag. ahead-of-print. 2022. [Google Scholar] [CrossRef]
- Jamous, R.; Kerbache, L.; Omari, A.A. Bridging the parcel delivery last mile gap in qatar: Challenges and enhancements. IFAC-PapersOnLine 2022, 55, 822–829. [Google Scholar] [CrossRef]
- Paetz, F. Recommendations for Sustainable Brand Personalities: An Empirical Study. Sustainability 2021, 13, 4747. [Google Scholar] [CrossRef]
- Rzemieniak, M.; Wawer, M. Employer Branding in the Context of the Company’s Sustainable Development Strategy from the Perspective of Gender Diversity of Generation Z. Sustainability 2021, 13, 828. [Google Scholar] [CrossRef]
- Su, C.-H.; Tsai, C.-H.; Chen, M.-H.; Lv, W.Q. U.S. Sustainable Food Market Generation Z Consumer Segments. Sustainability 2019, 11, 3607. [Google Scholar] [CrossRef]
- Thangavel, P.; Pathak, P.; Chandra, B. Millennials and Generation Z: A generational cohort analysis of Indian consumers. Benchmarking Int. J. 2021, 28, 2157–2177. [Google Scholar] [CrossRef]
- Bagozzi, R.P. Effects of arousal on organization of positive and negative affect and cognitions: Application to attitude theory. Struct. Equ. Modeling A Multidiscip. J. 2009, 1, 222–252. [Google Scholar] [CrossRef]
- Fombrun, C.J.; Gardberg, N.A.; Sever, J.M. The Reputation QuotientSM: A multi-stakeholder measure of corporate reputation. J. Brand Manag. 2000, 7, 241–255. [Google Scholar] [CrossRef]
- Park, E.; Kwon, S.J. What motivations drive sustainable energy-saving behavior?: An examination in South Korea. Renew. Sustain. Energy Rev. 2017, 79, 494–502. [Google Scholar] [CrossRef]
- Podsakoff, P.M.; MacKenzie, S.B.; Lee, J.-Y.; Podsakoff, N.P. Common method biases in behavioral research: A critical review of the literature and recommended remedies. J. Appl. Psychol. 2003, 88, 879–903. [Google Scholar] [CrossRef]
- Harman, H.H. Modern Factor Analysis, 3rd ed.; University of Chicago Press: Chicago, IL, USA, 1976. [Google Scholar]
- Armstrong, J.S.; Overton, T.S. Estimating Nonresponse Bias in Mail Surveys. J. Mark. Res. 1977, 14, 396–402. [Google Scholar] [CrossRef]
- Ringle, C.M.; Wende, S.; Becker, J.-M. SmartPLS 3; SmartPLS GmbH: Bönningstedt, Germany, 2015. [Google Scholar]
- Hair, J.F.; Risher, J.J.; Sarstedt, M.; Ringle, C.M. When to use and how to report the results of PLS-SEM. Eur. Bus. Rev. 2019, 31, 2–24. [Google Scholar] [CrossRef]
- Hair, J.F.; Hult, G.T.M.; Ringle, C.M.; Sarstedt, M. A Primer on Partial Least Squares Structural Equation Modeling (PLS-SEM), 3rd ed.; Sage: Thousand Oaks, CA, USA, 2022. [Google Scholar]
- Fornell, C.; Larcker, D.F. Evaluating structural equation models with unobservable variables and measurement error. J. Mark. Res. 1981, 18, 39–50. [Google Scholar] [CrossRef]
- Cohen, J. Statistical Power Analysis for the Behavioral Sciences; Psychology Press: New York, NY, USA, 2009. [Google Scholar]
- Gaspar Ferreira, A.; Fernandes, M.E. Sustainable advertising or ecolabels: Which is the best for your brand and for consumers’ environmental consciousness? J. Mark. Theory Pract. 2022, 30, 20–36. [Google Scholar] [CrossRef]
- Kisieliauskas, J.; Jančaitis, A. Green Marketing Impact on Perceived Brand Value in Different Generations. Manag. Theory Stud. Rural Bus. Infrastruct. Dev. 2022, 44, 125–133. [Google Scholar] [CrossRef]
- Navalagund, N.; Mahantshetti, S.; Nulkar, G. Factors influencing purchase intention towards E-vehicles among the Potential Indian consumers-A study on Karnataka region. J. Soc. Sci. 2020, 48, 1598–1616. [Google Scholar] [CrossRef]
- Oh, H.; Bae, J.; Currim, I.S.; Lim, J.; Zhang, Y. Marketing spending, firm visibility, and asymmetric stock returns of corporate social responsibility strengths and concerns. Eur. J. Mark. 2016, 50, 838–862. [Google Scholar] [CrossRef]
- Nyagadza, B. Sustainable digital transformation for ambidextrous digital firms: Systematic literature review, meta-analysis and agenda for future research directions. Sustain. Technol. Entrep. 2022, 1, 100020. [Google Scholar] [CrossRef]
- Aslam, J.; Saleem, A.; Khan, N.T.; Kim, Y.B. Factors influencing blockchain adoption in supply chain management practices: A study based on the oil industry. J. Innov. Knowl. 2021, 6, 124–134. [Google Scholar] [CrossRef]
- Sarkis, J. Supply chain sustainability: Learning from the COVID-19 pandemic. Int. J. Oper. Prod. Manag. 2021, 41, 63–73. [Google Scholar] [CrossRef]
- Degli Esposti, P.; Mortara, A.; Roberti, G. Sharing and Sustainable Consumption in the Era of COVID-19. Sustainability 2021, 13, 1903. [Google Scholar] [CrossRef]
- Lopes de Sousa Jabbour, A.B.; Chiappetta Jabbour, C.J.; Hingley, M.; Vilalta-Perdomo, E.L.; Ramsden, G.; Twigg, D. Sustainability of supply chains in the wake of the coronavirus (COVID-19/SARS-CoV-2) pandemic: Lessons and trends. Mod. Supply Chain Res. Appl. 2020, 2, 117–122. [Google Scholar] [CrossRef]
- Xu, X.; Munson, C.L.; Zeng, S. The impact of e-service offerings on the demand of online customers. Int. J. Prod. Econ. 2017, 184, 231–244. [Google Scholar] [CrossRef]
- Jiang, X.; Wang, H.; Guo, X.; Gong, X. Using the FAHP, ISM, and MICMAC Approaches to Study the Sustainability Influencing Factors of the Last Mile Delivery of Rural E-Commerce Logistics. Sustainability 2019, 11, 3937. [Google Scholar] [CrossRef]
- Punakivi, M.; Yrjölä, H.; Holmström, J. Solving the last mile issue: Reception box or delivery box? Int. J. Phys. Distrib. Logist. Manag. 2001, 31, 427–439. [Google Scholar] [CrossRef]
Publisher’s Note: MDPI stays neutral with regard to jurisdictional claims in published maps and institutional affiliations. |
© 2022 by the authors. Licensee MDPI, Basel, Switzerland. This article is an open access article distributed under the terms and conditions of the Creative Commons Attribution (CC BY) license (https://creativecommons.org/licenses/by/4.0/).
