Construction Dispute Potentials: Mechanism versus Empiricism in Artificial Neural Networks
Abstract
1. Introduction
2. Theoretical Background
3. Methods
3.1. Research Design, Sampling, and Data Collection
3.2. Methods for Model Construction
3.2.1. Mechanism—Bayesian Belief Networks
3.2.2. Empiricism—Multilayer Perceptron Networks
3.3. Methods for Factor Shortlisting
3.3.1. Shortlist Factors for BBN—Pearson’s Chi-Square Tests
3.3.2. Shortlist Factors for MLP—Pearson’s Correlation Coefficients
4. Data Collection and Analyses
4.1. Initial Factor List
- Client service gap refers to the services provided by the client onsite project team benchmarked against the project requirements;
- Contractor service gap refers to the services provided by the contractor onsite project team benchmarked against the project requirements;
- Project characteristics describe the inherent nature of the project tasks;
- Extrinsic uncertainties concern the hostile ambient environment where the project was delivered;
- Contractual arrangements elaborate risks embedded in the project and assign the risks to the obligated party;
- Interactive processes describe the actions between the client and contractor after legal binding takes effect.
4.2. Measurement and Categorisation of Dispute Potential
4.3. Data Collected by the Questionnaire Survey
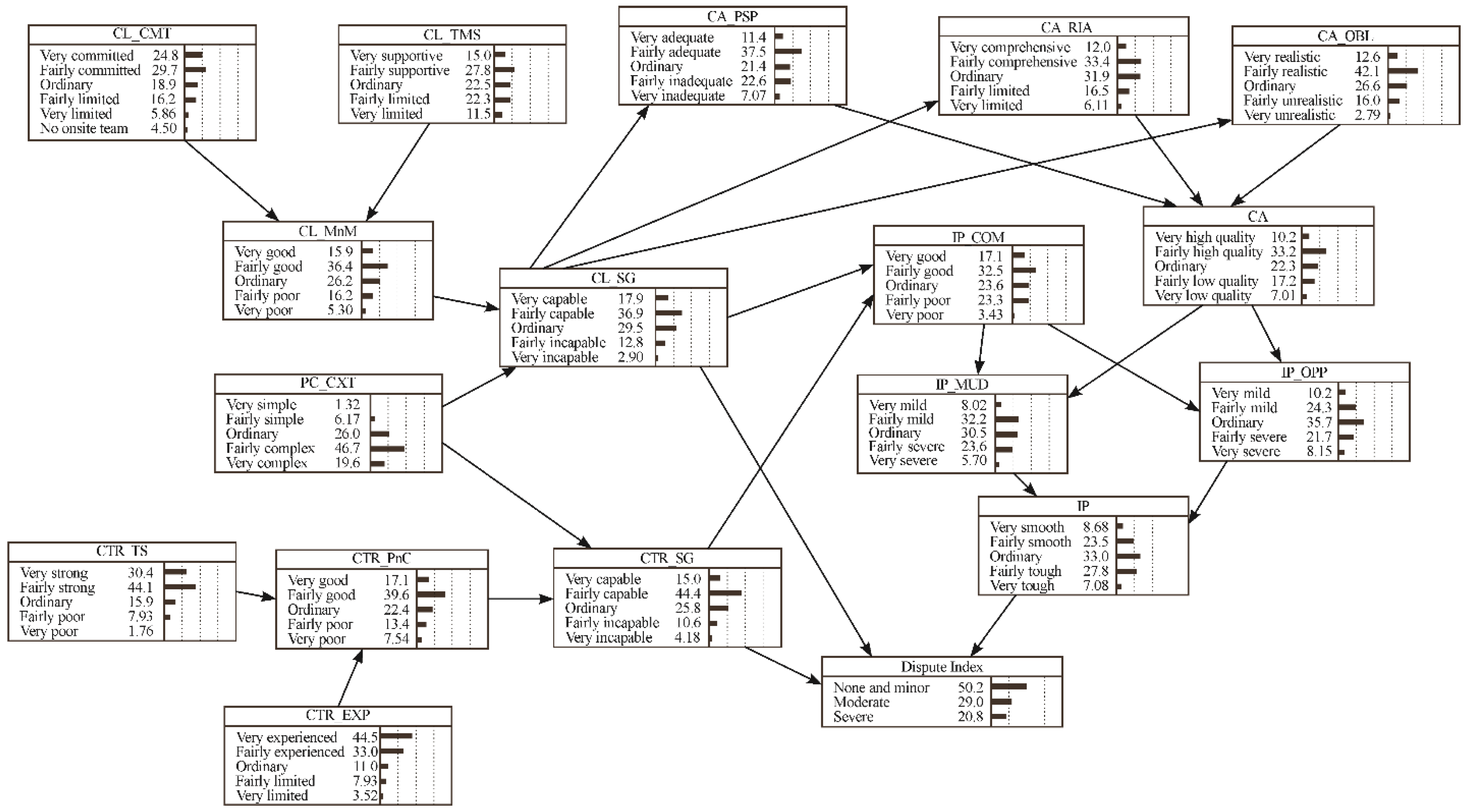
4.4. Constructing the BBN Model
- Client top management support, Client commitment → Client monitoring and management [114];
- Contractor technical strength, Contractor past experience → Contractor planning and control [114];
4.5. Constructing the MLP Model
4.6. Accuracy Tests with Independent Samples
4.7. Expert Perceptions on Models
- Which model would you prefer to use in order to be assisted?
- Why did you select this model?
- Why did you not select the other models?
- How convenient would it be for you to collect the input data for Model A and Model B?
5. Discussion
5.1. General Rules for Dispute Avoidance
5.2. Case-by-Case Assistance for Dispute Avoidance
5.3. Empiricism versus Mechanism
6. Conclusions
6.1. Theoretical and Practical Contributions
6.2. Limitations and Recommendations
Author Contributions
Funding
Informed Consent Statement
Data Availability Statement
Conflicts of Interest
References
- Pinto, J.K. Project Implementation Profile: A tool to aid project tracking and control. Int. J. Proj. Manag. 1990, 8, 173–182. [Google Scholar] [CrossRef]
- Mitropoulos, P.; Howell, G. Model for understanding, preventing, and resolving project disputes. J. Constr. Eng. Manag. 2001, 127, 223–231. [Google Scholar] [CrossRef]
- Busby, J.S.; Hughes, E.J. Projects, pathogens and incubation periods. Int. J. Proj. Manag. 2004, 22, 425–434. [Google Scholar] [CrossRef]
- Love, P.; Davis, P.; Ellis, J.; Cheung, S.O. Dispute causation: Identification of pathogenic influences in construction. Eng. Constr. Archit. Manag. 2010, 17, 404–423. [Google Scholar] [CrossRef]
- Love, P.; Davis, P.; Ellis, J.; Evans, P. Prometheus unbound: Unravelling the underlying nature of disputes. In Proceedings of the Construction and Building Research Conference of the Royal Institution of Chartered Surveyors (COBRA), Cape Town, South Africa, 10–11 September 2009; RICS: London, UK, 2009. [Google Scholar]
- Love, P.; Davis, P.; London, K.; Jasper, T. Causal modelling of construction disputes. In Proceedings of the 24th Annual Conference of ARCOM, Cardiff, UK, 1–3 September 2008; ARCOM: Cardiff, UK, 2008; pp. 869–878. [Google Scholar]
- Love, P.E.D.; Davis, P.R.; Cheung, S.O.; Irani, Z. Causal discovery and inference of project disputes. IEEE Trans. Eng. Manag. 2011, 58, 400–411. [Google Scholar] [CrossRef]
- Cheung, S.O.; Ng, S.T.; Lam, K.C.; Sin, W.S. A fuzzy sets model for construction dispute evaluation. Constr. Innov. 2001, 1, 117–127. [Google Scholar] [CrossRef]
- Cheung, S.O.; Yiu, T.W. Are construction disputes inevitable? IEEE Trans. Eng. Manag. 2006, 53, 456–470. [Google Scholar] [CrossRef]
- Cheung, S.O.; Pang KH, Y. Anatomy of construction disputes. J. Constr. Eng. Manag. 2013, 139, 15–23. [Google Scholar] [CrossRef]
- Alaloul, W.S.; Liew, M.S.; Wan Zawawi, N.A.; Mohammed, B.S.; Adamu, M. An artificial neural networks (ann) model for evaluating construction project performance based on coordination factors. Cogent Eng. 2018, 5, 1507657. [Google Scholar] [CrossRef]
- Chaphalkar, N.B.; Iyer, K.C.; Patil, S.K. Prediction of outcome of construction dispute claims using multilayer perceptron neural network model. Int. J. Proj. Manag. 2015, 33, 1827–1835. [Google Scholar] [CrossRef]
- Yousefi, V.; Yakhchali, S.H.; Khanzadi, M.; Mehrabanfar, E.; Šaparauskas, J. Proposing a neural network model to predict time and cost claims in construction projects. J. Civ. Eng. Manag. 2016, 22, 967–978. [Google Scholar] [CrossRef]
- Altman, N.; Krzywinski, M. Points of significance: Association, correlation and causation. Nat. Methods 2015, 12, 899–900. [Google Scholar] [CrossRef] [PubMed]
- Ahiaga-Dagbui, D.D.; Love PE, D.; Smith, S.D.; Ackermann, F. Toward a systemic view to cost overrun causation in infrastructure projects: A review and implications for research. Proj. Manag. J. 2017, 48, 88–98. [Google Scholar] [CrossRef]
- Albert, A.; Hallowell, M.R.; Lingard, H.; Kleiner, B.M. Multiple baseline testing: Experimental method for drawing causal inferences in construction engineering and management research. J. Constr. Eng. Manag. 2015, 141, 04015012. [Google Scholar] [CrossRef]
- Cardenas, I.C.; Voordijk, H.; Dewulf, G. Beyond theory: Towards a probabilistic causation model to support project governance in infrastructure projects. Int. J. Proj. Manag. 2017, 35, 432–450. [Google Scholar] [CrossRef]
- Budayan, C. Evaluation of delay causes for bot projects based on perceptions of different stakeholders in turkey. J. Manag. Eng. 2019, 35, 04018057. [Google Scholar] [CrossRef]
- Abotaleb, I.S.; El-Adaway, I.H.; Ibrahim, M.W.; Hanna, A.S.; Russell, J.S. Causes, early warning signs, and impacts of out-of-sequence construction: Expert-based survey analysis. J. Manag. Eng. 2019, 35, 04019030. [Google Scholar] [CrossRef]
- Liao, L.; Teo EA, L.; Li, L.; Zhao, X.; Wu, G. Reducing non-value-adding bim implementation activities for building projects in singapore: Leading causes. J. Manag. Eng. 2021, 37, 05021003. [Google Scholar] [CrossRef]
- Min, J.H.; Jang, W.; Han, S.H.; Kim, D.; Kwak, Y.H. How conflict occurs and what causes conflict: Conflict analysis framework for public infrastructure projects. J. Manag. Eng. 2018, 34, 04018019. [Google Scholar] [CrossRef]
- Ren, Z.; Shen, Q.; Xue, X.L. Failure Caused by Inappropriate Construction Methods: An Expensive Lesson. J. Manag. Eng. 2013, 29, 25–34. [Google Scholar] [CrossRef]
- Safapour, E.; Kermanshachi, S. Identifying Early Indicators of Manageable Rework Causes and Selecting Mitigating Best Practices for Construction. J. Manag. Eng. 2019, 35. [Google Scholar] [CrossRef]
- Santoso, D.S.; Soeng, S. Analyzing Delays of Road Construction Projects in Cambodia: Causes and Effects. J. Manag. Eng. 2016, 32. [Google Scholar] [CrossRef]
- Ye, G.; Jin, Z.; Xia, B.; Skitmore, M. Analyzing Causes for Reworks in Construction Projects in China. J. Manag. Eng. 2015, 31. [Google Scholar] [CrossRef]
- Zhang, B.; Le, Y.; Xia, B.; Skitmore, M. Causes of Business-to-Government Corruption in the Tendering Process in China. J. Manag. Eng. 2017, 33, 05016022. [Google Scholar] [CrossRef]
- Jiang, Z.; Fang, D.; Zhang, M. Understanding the causation of construction workers’ unsafe behaviors based on system dynamics modeling. J. Manag. Eng. 2015, 31, 04014099. [Google Scholar] [CrossRef]
- Mahamid, I.; Bruland, A.; Dmaidi, N. Causes of delay in road construction projects. J. Manag. Eng. 2012, 28, 300–310. [Google Scholar] [CrossRef]
- Pereira, E.; Ahn, S.; Han, S.; Abourizk, S. Finding Causal Paths between Safety Management System Factors and Accident Precursors. J. Manag. Eng. 2020, 36, 04019049. [Google Scholar] [CrossRef]
- Qi, Y.; Qian, Q.K.; Meijer, F.M.; Visscher, H.J. Unravelling causes of quality failures in building energy renova-tion projects of northern china: Quality management perspective. J. Manag. Eng. 2021, 37, 04021017. [Google Scholar] [CrossRef]
- Blomberg, D.; Cotellesso, P.; Sitzabee, W.; Thal, A.E., Jr. Discovery of internal and external factors causing military construction cost premiums. J. Constr. Eng. Manag. 2014, 140, 04013060. [Google Scholar] [CrossRef]
- Brockman, J.L. conflict in construction: Cost, cause, and consequence. J. Constr. Eng. Manag. 2014, 140, 04013050. [Google Scholar] [CrossRef]
- Gonzalez, P.; González, V.; Molenaar, K.; Orozco, F. Analysis of causes of delay and time performance in construction projects. J. Constr. Eng. Manag. 2014, 140, 04013027. [Google Scholar] [CrossRef]
- Kadry, M.; Osman, H.; Georgy, M. Causes of construction delays in countries with high geopolitical risks. J. Constr. Eng. Manag. 2017, 143, 04016095. [Google Scholar] [CrossRef]
- Koc, K.; Pelin Gurgun, A. Assessment of readability risks in contracts causing conflicts in construction projects. J. Constr. Eng. Manag. 2021, 147, 04021041. [Google Scholar] [CrossRef]
- Lestari, R.I.; Guo BH, W.; Goh, Y.M. Causes, solutions, and adoption barriers of falls from roofs in the singapore construction industry. J. Constr. Eng. Manag. 2019, 145, 04019027. [Google Scholar] [CrossRef]
- Liu, Y.; Jarvamardi, A.; Zhang, Y.; Liu, M.; Hsiang, S.M.; Yang, S.; Jiang, Z.; Yang, S.; Yu, X. Comparative study on perception of causes for construction task delay in china and the united states. J. Constr. Eng. Manag. 2021, 147, 04020176. [Google Scholar] [CrossRef]
- Rosenfeld, Y. Root-cause analysis of construction-cost overruns. J. Constr. Eng. Manag. 2014, 140, 04013039. [Google Scholar] [CrossRef]
- Russell, M.M.; Hsiang, S.M.; Liu, M.; Wambeke, B. Causes of Time Buffer and Duration Variation in Construction Project Tasks: Comparison of Perception to Reality. J. Constr. Eng. Manag. 2014, 140. [Google Scholar] [CrossRef]
- Wong, L.; Wang, Y.; Law, T.; Lo, C.T. Association of Root Causes in Fatal Fall-from-Height Construction Accidents in Hong Kong. J. Constr. Eng. Manag. 2016, 142, 04016018. [Google Scholar] [CrossRef]
- Yeganeh, A.A.; Azizi, M.; Falsafi, R. Root Causes of Design-Construction Interface Problems in Iranian Design-Build Projects. J. Constr. Eng. Manag. 2019, 145, 05019014. [Google Scholar] [CrossRef]
- Zhang, X.; Zhang, W.; Jiang, L.; Zhao, T. Identification of Critical Causes of Tower-Crane Accidents through System Thinking and Case Analysis. J. Constr. Eng. Manag. 2020, 146, 04020071. [Google Scholar] [CrossRef]
- Aljassmi, H.; Han, S. Analysis of causes of construction defects using fault trees and risk importance measures. J. Constr. Eng. Manag. 2013, 139, 870–880. [Google Scholar] [CrossRef]
- Assaad, R.; El-adaway, I.H. Determining critical combinations of safety fatality causes using spectral clustering and computational data mining algorithms. J. Constr. Eng. Manag. 2021, 147, 04021035. [Google Scholar] [CrossRef]
- Jelodar, M.B.; Yiu, T.W.; Wilkinson, S. Empirical modeling for conflict causes and contractual relationships in construction projects. J. Constr. Eng. Manag. 2022, 148, 04022017. [Google Scholar] [CrossRef]
- Khanzadi, M.; Nasirzadeh, F.; Dashti, M.S. Fuzzy cognitive map approach to analyze causes of change orders in construction projects. J. Constr. Eng. Manag. 2018, 144, 04017111. [Google Scholar] [CrossRef]
- Le, Y.; Shan, M.; Chan AP, C.; Hu, Y. Investigating the causal relationships between causes of and vulnerabilities to corruption in the Chinese public construction sector. J. Constr. Eng. Manag. 2014, 140, 05014007. [Google Scholar] [CrossRef]
- Maemura, Y.; Kim, E.; Ozawa, K. Root causes of recurring contractual conflicts in international construction projects: Five case studies from Vietnam. J. Constr. Eng. Manag. 2018, 144, 05018008. [Google Scholar] [CrossRef]
- Abdul Nabi, M.; El-adaway, I.H. Understanding disputes in modular construction projects: Key common causes and their associations. J. Constr. Eng. Manag. 2022, 148, 04021184. [Google Scholar] [CrossRef]
- Seyis, S.; Ergen, E.; Pizzi, E. Identification of Waste Types and Their Root Causes in Green-Building Project Delivery Process. J. Constr. Eng. Manag. 2016, 142, 04015059. [Google Scholar] [CrossRef]
- Love PE, D.; Edwards, D.J.; Smith, J. Rework causation: Emergent theoretical insights and implications for research. J. Constr. Eng. Manag. 2016, 142, 04016010. [Google Scholar] [CrossRef]
- Carretero-Ayuso, M.J.; Rodríguez-Jiménez, C.E.; Bienvenido-Huertas, D.; Moyano, J.J. Interrelations between the types of damages and their original causes in the envelope of buildings. J. Build. Eng. 2021, 39, 102235. [Google Scholar] [CrossRef]
- Denicol, J.; Davies, A.; Krystallis, I. What are the causes and cures of poor megaproject performance? A systematic literature review and research agenda. Proj. Manag. J. 2020, 51, 328–345. [Google Scholar] [CrossRef]
- Yang, J.B.; Chu, M.Y.; Huang, K.M. An empirical study of schedule delay causes based on taiwan’s litigation cases. Proj. Manag. J. 2013, 44, 21–31. [Google Scholar] [CrossRef]
- Yau, N.-J.; Yang, J.-B. Factors Causing Design Schedule Delays in Turnkey Projects in Taiwan: An Empirical Study of Power Distribution Substation Projects. Proj. Manag. J. 2012, 43, 50–61. [Google Scholar] [CrossRef]
- Yap, J.B.H.; Skitmore, M.; Gray, J.; Shavarebi, K. Systemic View to Understanding Design Change Causation and Exploitation of Communications and Knowledge. Proj. Manag. J. 2019, 50, 288–305. [Google Scholar] [CrossRef]
- Love, P.E.; Ackermann, F.; Smith, J.; Irani, Z.; Edwards, D.J. Making sense of rework causation in offshore hydrocarbon projects. Proj. Manag. J. 2016, 47, 16–28. [Google Scholar] [CrossRef]
- Adam, A.; Josephson, P.-E.B.; Lindahl, G. Aggregation of factors causing cost overruns and time delays in large public construction projects: Trends and implications. Eng. Constr. Archit. Manag. 2017, 24, 393–406. [Google Scholar] [CrossRef]
- Agyekum-Mensah, G.; Knight, A.D. The professionals’ perspective on the causes of project delay in the construction industry. Eng. Constr. Archit. Manag. 2017, 24, 828–841. [Google Scholar] [CrossRef]
- Durdyev, S. Review of construction journals on causes of project cost overruns. Eng. Constr. Archit. Manag. 2020, 28, 1241–1260. [Google Scholar] [CrossRef]
- Habibi, M.; Kermanshachi, S. Phase-based analysis of key cost and schedule performance causes and preventive strategies: Research trends and implications. Eng. Constr. Archit. Manag. 2018, 25, 1009–1033. [Google Scholar] [CrossRef]
- Karami, H.; Olatunji, O.A. Critical overrun causations in marine projects. Eng. Constr. Archit. Manag. 2020, 27, 1579–1594. [Google Scholar] [CrossRef]
- Shahsavand, P.; Marefat, A.; Parchamijalal, M. Causes of delays in construction industry and comparative delay analysis techniques with SCL protocol. Eng. Constr. Arch. Manag. 2018, 25, 497–533. [Google Scholar] [CrossRef]
- Tong, R.; Zhao, H.; Zhang, N.; Li, H.; Wang, X.; Yang, H. Modified accident causation model for highway construction accidents (ACM-HC). Eng. Constr. Arch. Manag. 2020, 28, 2592–2609. [Google Scholar] [CrossRef]
- Viles, E.; Rudeli, N.C.; Santilli, A. Causes of delay in construction projects: A quantitative analysis. Eng. Constr. Arch. Manag. 2019, 27, 917–935. [Google Scholar] [CrossRef]
- Wang, T.-K.; Ford, D.N.; Chong, H.-Y.; Zhang, W. Causes of delays in the construction phase of Chinese building projects. Eng. Constr. Arch. Manag. 2018, 25, 1534–1551. [Google Scholar] [CrossRef]
- Ekambaram, P.; Love PE, D.; Kumaraswamy, M.M.; Ng TS, T. Causal ascription of rework in building and civil engineering projects: A multivariate exploration. Eng. Constr. Archit. Manag. 2014, 21, 111–126. [Google Scholar] [CrossRef]
- Ma, Z.; Chong, H.-Y.; Liao, P.-C. Development of a time-variant causal model of human error in construction with dynamic bayesian network. Eng. Constr. Archit. Manag. 2019, 28, 291–307. [Google Scholar] [CrossRef]
- Seki, Y.; Sutrisna, M.; Olanipekun, A.O. Integrating a rich picture diagram and causal loop diagram to model stakeholder engagement in building refurbishment projects. Eng. Constr. Arch. Manag. 2020, 28, 1929–1951. [Google Scholar] [CrossRef]
- Vilventhan, A.; Kalidindi, S.N. Interrelationships of factors causing delays in the relocation of utilities: A cognitive mapping approach. Eng. Constr. Archit. Manag. 2016, 23, 349–368. [Google Scholar] [CrossRef]
- Cong, X.; Wang, L.; Ma, L.; Skibnewski, M. Exploring critical influencing factors for the site selection failure of waste-to-energy projects in china caused by the “not in my back yard” effect. Eng. Constr. Archit. Manag. 2020, 28, 1561–1592. [Google Scholar] [CrossRef]
- Tahmasebinia, F.; Song, V. Significant Factors Causing Delay in the Cambodian Construction Industry. Sustainability 2022, 14, 3521. [Google Scholar] [CrossRef]
- Bitamba, B.F.; An, S.-H. Construction project change management in the democratic republic of the congo: Status, causes, and impacts. Sustainability 2020, 12, 9766. [Google Scholar] [CrossRef]
- Rahman, I.A.; Al Ameri, A.E.S.; Memon, A.H.; Al-Emad, N.; Alhammadi, A.S.A.M. Structural Relationship of Causes and Effects of Construction Changes: Case of UAE Construction. Sustainability 2022, 14, 596. [Google Scholar] [CrossRef]
- Araújo-Rey, C.; Sebastián, M.A. An approach to the analysis of causes of delays in industrial construction projects through planning and statistical computing. Sustainability 2021, 13, 3975. [Google Scholar] [CrossRef]
- Ansari, R.; Khalilzadeh, M.; Taherkhani, R.; Antucheviciene, J.; Migilinskas, D.; Moradi, S. Performance prediction of construction projects based on the causes of claims: A system dynamics approach. Sustainability 2022, 14, 4138. [Google Scholar] [CrossRef]
- Ismaila, U.; Jung, W.; Park, C.Y. Delay causes and types in nigerian power construction projects. Energies 2022, 15, 814. [Google Scholar] [CrossRef]
- Afelete, E.; Jung, W. Causes of design change depending on power project-types in ghana. Energies 2021, 14, 6871. [Google Scholar] [CrossRef]
- Pall, G.K.; Bridge, A.J.; Gray, J.; Skitmore, M. Causes of Delay in Power Transmission Projects: An Empirical Study. Energies 2020, 13, 17. [Google Scholar] [CrossRef]
- Abdellatif, H.; Alshibani, A. Major factors causing delay in the delivery of manufacturing and building projects in saudi arabia. Buildings 2019, 9, 93. [Google Scholar] [CrossRef]
- El-Sayegh, S.; Ahmad, I.; Aljanabi, M.; Herzallah, R.; Metry, S.; El-Ashwal, O. Construction disputes in the uae: Causes and resolution methods. Buildings 2020, 10, 171. [Google Scholar] [CrossRef]
- Sepasgozar, S.M.E.; Karimi, R.; Shirowzhan, S.; Mojtahedi, M.; Ebrahimzadeh, S.; McCarthy, D. Delay causes and emerging digital tools: A novel model of delay analysis, including integrated project delivery and PMBOK. Buildings 2019, 9, 191. [Google Scholar] [CrossRef]
- Cheng, M.-Y.; Wibowo, D.K.; Prayogo, D.; Roy AF, V. Predicting productivity loss caused by change orders using the evolutionary fuzzy support vector machine inference model. J. Civ. Eng. Manag. 2015, 21, 881–892. [Google Scholar] [CrossRef][Green Version]
- Shen, W.; Tang, W.; Yu, W.; Duffield, C.F.; Hui, F.K.P.; Wei, Y.; Fang, J. Causes of contractors’ claims in international engineering-procurement-construction projects. J. Civ. Eng. Manag. 2017, 23, 727–739. [Google Scholar] [CrossRef]
- Tanriverdi, C.; Atasoy, G.; Dikmen, I.; Birgonul, M.T. Causal mapping to explore emergence of construction dis-putes. J. Civ. Eng. Manag. 2021, 27, 288–302. [Google Scholar] [CrossRef]
- Love PE, D.; Edwards, D.J.; Irani, Z.; Forcada, N. The latent causes of rework in floating production storage and offloading projects. J. Civ. Eng. Manag. 2014, 20, 315–329. [Google Scholar] [CrossRef]
- Behm, M.; Schneller, A. Application of the loughborough construction accident causation model: A framework for organizational learning. Constr. Manag. Econ. 2013, 31, 580–595. [Google Scholar] [CrossRef]
- Russell, M.M.; Liu, M.; Hsiang, S.M. Planning for uncertainty: Use of structural equation modelling to determine the causal structure of time buffer allocation. Constr. Manag. Econ. 2015, 33, 783–798. [Google Scholar]
- Diekmann, J.E.; Girard, M.J. Are contract disputes predictable? J. Constr. Eng. Manag. 1995, 121, 355–363. [Google Scholar] [CrossRef]
- Arditi, D.; Oksay, F.E.; Tokdemir, O.B. Predicting the Outcome of Construction Litigation Using Neural Networks. Comput. Civ. Infrastruct. Eng. 1998, 13, 75–81. [Google Scholar] [CrossRef]
- Arditi, D.; Tokdemir, O.B. Using case-based reasoning to predict the outcome of construction litigation. Comput. Aided Civ. Infrastruct. Eng. 1999, 14, 385–393. [Google Scholar]
- Arditi, D.; Pulket, T. Predicting the Outcome of Construction Litigation Using Boosted Decision Trees. J. Comput. Civ. Eng. 2005, 19, 387–393. [Google Scholar] [CrossRef]
- Pulket, T.; Arditi, D. Construction litigation prediction system using ant colony optimization. Constr. Manag. Econ. 2009, 27, 241–251. [Google Scholar] [CrossRef]
- Arditi, D.; Pulket, T. Predicting the Outcome of Construction Litigation Using an Integrated Artificial Intelligence Model. J. Comput. Civ. Eng. 2010, 24, 73–80. [Google Scholar] [CrossRef]
- Statista. Biggest Construction Firms in the United Kingdom (UK) from 2014 to 2021, by Revenue. Available online: https://www.statista.com/statistics/578582/construction-company-turnover-united-kingdom/ (accessed on 18 January 2022).
- Nosys. Netica Application. 2022. Available online: https://www.norsys.com/netica.html (accessed on 19 August 2022).
- Darwiche, A. Modeling and Reasoning with Bayesian Networks; Cambridge University Press: Cambridge, UK, 2009. [Google Scholar]
- Bayram, S.; Ocal, M.E.; Laptali Oral, E.; Atis, C.D. Comparison of multi layer perceptron (mlp) and radial basis function (rbf) for construction cost estimation: The case of turkey. J. Civ. Eng. Manag. 2016, 22, 480–490. [Google Scholar] [CrossRef]
- Le-Hoai, L.; Lee, Y.D.; Nguyen, A.T. Estimating time performance for building construction projects in vietnam. KSCE J. Civ. Eng. 2013, 17, 1–8. [Google Scholar] [CrossRef]
- Verma, G.; Kumar, B. Multi-layer perceptron (MLP) neural network for predicting the modified compaction parameters of coarse-grained and fine-grained soils. Innov. Infrastruct. Solutions 2022, 7, 1–13. [Google Scholar] [CrossRef]
- McCrum-Gardner, E. Which is the correct statistical test to use? Br. J. Oral Maxillofac. Surg. 2008, 46, 38–41. [Google Scholar] [CrossRef]
- Elliott, S. Active control of nonlinear systems. In Signal Processing for Active Control; Elsevier: London, UK, 2001; pp. 367–409. [Google Scholar]
- Profillidis, V.A.; Botzoris, G.N. Executive judgement, Delphi, scenario writing, and survey methods. In Modeling of Transport Demand: Analyzing, Calculating, and Forecasting Transport Demand; Elsevier: Amsterdam, The Netherlands, 2018; pp. 126–136. [Google Scholar]
- Daniel, D.R. Management information crisis. Harv. Bus. Rev. 1961, 38, 111–121. [Google Scholar]
- Rockart, J.F. Chief executives define their own data needs. Harv. Bus. Rev. 1979, 57, 81–93. [Google Scholar]
- Slevin, D.P.; Pinto, J.K. The Project Implementation Profile: New Tool for Project Managers; Project Management Institute: Newtown Square, PA, USA, 1986. [Google Scholar]
- Kumaraswamy, M.M. Conflicts, claims and disputes in construction. Eng. Constr. Archit. Manag. 1997, 4, 95–111. [Google Scholar] [CrossRef]
- Chua DK, H.; Kog, Y.-C.; Loh, P.K. Critical success factors for different project objectives. J. Constr. Eng. Manag. 1999, 125, 142–150. [Google Scholar] [CrossRef]
- Kog, Y.C.; Loh, P.K. Critical success factors for different components of construction projects. J. Constr. Eng. Manag. 2012, 138, 520–528. [Google Scholar] [CrossRef]
- Cakmak, P.I.; Cakmak, E. An analysis of causes of disputes in the construction industry using analytical hierarchy process (ahp). In Proceedings of the AEI 2013: Building Solutions for Architectural Engineering, State College, PA, USA, 3–5 April 2013; pp. 94–102. [Google Scholar]
- Ribeiro, P.; Paiva, A.; Varajão, J.; Dominguez, C. Success evaluation factors in construction project management—some evidence from medium and large Portuguese companies. KSCE J. Civ. Eng. 2013, 17, 603–609. [Google Scholar] [CrossRef]
- Wang, P.; Zhang, L.; Wang, K.; Fenn, P. Aetiology and Progression of Construction Disputes towards a Predictive Model. KSCE J. Civ. Eng. 2021, 25, 1131–1143. [Google Scholar] [CrossRef]
- Molenaar, K.; Washington, S.; Diekmann, J. Structural equation model of construction contract dispute potential. J. Constr. Eng. Manag. 2000, 126, 268–277. [Google Scholar] [CrossRef]
- Ahmed, R.; Mohamad NA, B.; Ahmad, M.S. Effect of multidimensional top management support on project success: An empirical investigation. Qual. Quant. 2016, 50, 151–176. [Google Scholar] [CrossRef]
- Greenwood, D.; Yates, D.J. The determinants of successful partnering: A transaction cost perspective. J. Constr. Procure. 2006, 12, 4–22. [Google Scholar]
- Turner, J.; Müller, R. On the nature of the project as a temporary organization. Int. J. Proj. Manag. 2003, 21, 1–8. [Google Scholar] [CrossRef]
- Hartman, F.; Snelgrove, P. Risk allocation in lump-sum contracts—concept of latent dispute. J. Constr. Eng. Manag. 1996, 122, 291–296. [Google Scholar] [CrossRef]
- Larson, E. Partnering on construction projects: A study of the relationship between partnering activities and project success. IEEE Trans. Eng. Manag. 1997, 44, 188–195. [Google Scholar] [CrossRef]
- IBM. IBM SPSS Neural Networks. 2022. Available online: https://www.ibm.com/products/spss-neural-networks (accessed on 20 August 2022).
- Murphy, D.C.; Baker, B.N.; Fisher, D. Determinants of Project Success. 1974. Available online: https://ntrs.nasa.gov/api/citations/19740022279/downloads/19740022279.pdf (accessed on 20 August 2022).
- Thamhain, H.J.; Wilemon, D.L. Diagnosing conflict determinants in project management. IEEE Trans. Eng. Manag. 1975, 22, 35–44. [Google Scholar] [CrossRef]
- Ashley, D.B.; Lurie, C.S.; Jaselskis, E.J. Determinants of construction project success. Proj. Manag. J. 1987, 18, 69–79. [Google Scholar]
- Shrivas, A.; Singla, H.K. Analysis of interaction among the factors affecting delay in construction projects using interpretive structural modelling approach. Int. J. Constr. Manag. 2020, 22, 1455–1463. [Google Scholar] [CrossRef]
- Kumar Viswanathan, S.; Panwar, A.; Kar, S.; Lavingiya, R.; Jha, K.N. Causal modeling of disputes in construction projects. J. Leg. Aff. Disput. Resolut. Eng. Constr. 2020, 12, 04520035. [Google Scholar] [CrossRef]
- Fenn, P.; Lowe, D.; Speck, C. Conflict and dispute in construction. Constr. Manag. Econ. 1997, 15, 513–518. [Google Scholar] [CrossRef]
- Chamberlain, J. Conflict Management and the PMBOK Guide. Available online: https://www.ktlsolutions.com/conflict-management-pmbok-guide/ (accessed on 26 October 2022).


| Journals | Single Points of Contributory Factors | Correlation Investigations of Factors and Effects | Causal Investigation |
|---|---|---|---|
| J. Manag. Eng. | Abotaleb et al. (2019); Budayan (2019); Liao et al. (2021); Min et al. (2018); Ren et al. (2013); Safapour and Kermanshachi (2019); Santoso and Soeng (2016); Ye et al. (2015); Zhang et al. (2017) [18,19,20,21,22,23,24,25,26] | [27,28,29,30] | |
| J. Constr. Eng. Manag. | Blomberg et al. (2014); Brockman (2014); Gonzalez et al. (2014); Kadry et al. (2017); Koc and Pelin Gurgun (2021); Lestari et al. (2019); Liu et al. (2021); Rosenfeld (2014); Russell et al. (2014); Wong et al. (2016); Yeganeh et al. (2019); Zhang et al. (2020) [31,32,33,34,35,36,37,38,39,40,41,42] | Aljassmi and Han (2013); Assaad and El-adaway (2021); Jelodar et al. (2022); Khanzadi et al. (2018); Le et al. (2014); Maemura et al. (2018); Abdul Nabi and El-adaway (2022); Seyis et al. (2016); Love et al. (2016) [43,44,45,46,47,48,49,50,51] | Albert et al. [16] |
| J. Build. Eng. | Carretero-Ayuso et al. [52] | ||
| Proj. Manag. J. | Denicol et al. [53]; Yang et al. [54]; Yau and Yang [55] | Yap et al. [56] | Ahiaga-Dagbui et al. [15]; Love et al. [57] |
| Eng. Constr. Archit. Manag. | Adam et al. [58]; Agyekum-Mensah and Knight [59]; Durdyev [60]; Habibi and Kermanshachi [61]; Karami and Olatunji [62]; Shahsavand et al. [63]; Tong et al. [64]; Viles et al. [65]; Wang et al. [66] | Ekambaram et al. [67]; Ma et al. [68]; Seki et al. [69]; Vilventhan and Kalidindi [70]; Cong et al. [71] | |
| Sustainability | Tahmasebinia and Song [72], Bitamba and An [73] | Rahman et al. [74], Araújo-Rey and Sebastián [75] | Ansari et al. [76] |
| Energies | Ismaila et al. [77], Afelete and Jung [78], Pall et al. [79] | ||
| Buildings | Abdellatif and Alshibani [80], El-Sayegh et al. [81] | Sepasgozar et al. [82] | |
| J. Civ. Eng. Manag. | Cheng et al. [83]; Shen et al. [84]; Tanriverdi et al. [85] | Love et al. [86] | |
| Constr. Manag. Econ. | Behm and Schneller [87] | Russell et al. [88] |
| Categories (Code) | Factors | Code | χ2 | DF | p | r |
|---|---|---|---|---|---|---|
| Client service gap (CL) | Client past experience | CL_EXP c | 7.094 | 8 | 0.526 | 0.139 |
| Client top management support | CL_TMS a,c | 16.895 | 8 | 0.031 | 0.186 | |
| Client financial strength | CL_FS | 6.279 | 8 | 0.616 | 0.102 | |
| Client onsite team commitment | CL_CMT a,c,d | 21.120 | 10 | 0.020 | 0.213 | |
| Client consultation | CL_CSTN | 14.506 | 8 | 0.069 | 0.112 | |
| Client monitoring and management | CL_MnM a,c | 18.762 | 8 | 0.016 | 0.117 | |
| Contractor service gap (CTR) | Contractor past experience | CTR_EXP a,c | 16.459 | 8 | 0.036 | 0.166 |
| Contractor top management support | CTR_TMS | 9.502 | 8 | 0.302 | 0.101 | |
| Contractor technical strength | CTR_TS a,c | 17.899 | 8 | 0.022 | 0.131 | |
| Contractor onsite team commitment | CTR_CMT c | 8.402 | 8 | 0.395 | 0.157 | |
| Contractor project manager | CTR_PM | 7.805 | 8 | 0.453 | 0.105 | |
| Contractor planning and control | CTR_PnC a,c | 18.318 | 8 | 0.019 | 0.168 | |
| Project characteristics (PC) | Project size | PC_SIZE | 6.625 | 6 | 0.357 | −0.041 |
| Project complexity | PC_CXT a | 15.904 | 8 | 0.044 | −0.022 | |
| Project innovation | PC_INNO | 7.678 | 8 | 0.466 | 0.008 | |
| Extrinsic uncertainties (EU) | Site differing | EU_SITE c | 13.125 | 8 | 0.108 | 0.151 |
| Unexpected weather | EU_WEA c | 9.515 | 8 | 0.301 | 0.133 | |
| Economic stability | EU_STB | 4.902 | 8 | 0.768 | 0.090 | |
| Contractual arrangements (CA) | Plans and Specifications | CA_PSP a,b,c,d | 25.207 | 8 | 0.001 | 0.188 |
| Risk identification and allocation | CA_RIA a,b,c,d | 25.044 | 8 | 0.002 | 0.273 | |
| Fairness of obligation | CA_OBL a,b,c,d | 24.132 | 8 | 0.002 | 0.235 | |
| Interactive process (IP) | Communication | IP_COM a,b,c | 32.297 | 8 | 0.000 | 0.304 |
| Misunderstanding | IP_MUD a,b,c,d | 21.659 | 8 | 0.006 | 0.218 | |
| Opportunism | IP_OPP a,b,c,d | 38.085 | 8 | 0.000 | 0.305 |
| Input | Output | |||
|---|---|---|---|---|
| Pearson’s chi-square test | Parameters | Value | Parameters | Value |
| Effect size | 0.5 | Noncentrality parameter λ | 37.5 | |
| α err prob | 0.05 | Critical χ2 | 26.3 | |
| Power (1-β err prob) | 0.99 | Total sample size | 150 | |
| Df | 16 | Actual power | 0.9903 | |
| Pearson’s correlation test | Tails | Two | Lower critical r | −0.14 |
| Correlation ρ H1 | 0.3 | Upper critical r | 0.14 | |
| α err prob | 0.05 | Total sample size | 195 | |
| Power (1-β err prob) | 0.99 | Actual power | 0.9903 | |
| Correlation ρ H0 | 0 | |||
| CL_ TMS | CL_ CMT | CL_MnM | CL_ SG | CTR_TS | CTR_EXP | CTR_PnC | CTR_SG | PC_ CXT | CA_ PSP | CA_RIA | CA_OBL | CA | IC_ COM | IC_ MUD | IC_ OPP | |
|---|---|---|---|---|---|---|---|---|---|---|---|---|---|---|---|---|
| CL_CMT | 0.000 | — | ||||||||||||||
| CL_MnM | 0.000 | 0.000 | — | |||||||||||||
| CL_SG | 0.000 | 0.000 | 0.000 | — | ||||||||||||
| CTR_TS | 0.000 | 0.193 | 0.000 | 0.076 | — | |||||||||||
| CTR_EXP | 0.620 | 0.541 | 0.064 | 0.040 | 0.000 | — | ||||||||||
| CTR_PnC | 0.065 | 0.025 | 0.000 | 0.612 | 0.000 | 0.000 | — | |||||||||
| CTR_SG | 0.063 | 0.273 | 0.007 | 0.000 | 0.000 | 0.000 | 0.000 | — | ||||||||
| PC_CXT | 0.369 | 0.762 | 0.167 | 0.018 | 0.000 | 0.546 | 0.252 | 0.574 | — | |||||||
| CA_PSP | 0.000 | 0.005 | 0.000 | 0.000 | 0.282 | 0.722 | 0.145 | 0.124 | 0.178 | — | ||||||
| CA_RIA | 0.000 | 0.000 | 0.000 | 0.000 | 0.029 | 0.117 | 0.000 | 0.005 | 0.004 | 0.000 | — | |||||
| CA_OBL | 0.000 | 0.000 | 0.000 | 0.000 | 0.825 | 0.269 | 0.025 | 0.012 | 0.349 | 0.000 | 0.000 | — | ||||
| CA | 0.000 | 0.000 | 0.000 | 0.000 | 0.045 | 0.289 | 0.007 | 0.003 | 0.005 | 0.000 | 0.000 | 0.000 | — | |||
| IC_COM | 0.000 | 0.000 | 0.000 | 0.000 | 0.009 | 0.043 | 0.007 | 0.000 | 0.481 | 0.000 | 0.000 | 0.000 | 0.000 | — | ||
| IC_MUD | 0.000 | 0.000 | 0.000 | 0.000 | 0.432 | 0.387 | 0.018 | 0.003 | 0.263 | 0.006 | 0.010 | 0.000 | 0.000 | 0.000 | — | |
| IC_OPP | 0.000 | 0.000 | 0.041 | 0.001 | 0.007 | 0.016 | 0.051 | 0.000 | 0.641 | 0.007 | 0.000 | 0.000 | 0.000 | 0.000 | 0.000 | — |
| IC | 0.000 | 0.000 | 0.000 | 0.000 | 0.001 | 0.027 | 0.000 | 0.000 | 0.425 | 0.000 | 0.000 | 0.000 | 0.000 | 0.000 | 0.000 | 0.000 |
| Predictor | Hidden Layer | Output Layer | |||||||||
|---|---|---|---|---|---|---|---|---|---|---|---|
| H (1:1) | H (1:2) | H (1:3) | H (1:4) | H (1:5) | H (1:6) | H (1:7) | [DP = 1] | [DP = 2] | [DP = 3] | ||
| Input Layer | (Bias) | 0.140 | −2.526 | −3.258 | −0.625 | 0.971 | 0.462 | −0.189 | - | - | - |
| CL_EXP | −1.152 | −1.652 | 2.447 | 1.290 | −0.762 | 1.995 | −0.281 | - | - | - | |
| Cl_TMS | 0.269 | 1.651 | −0.570 | −0.555 | 0.257 | −0.500 | −1.537 | - | - | - | |
| CL_CMT | −0.892 | 0.804 | 0.918 | 1.475 | 0.211 | 0.037 | −1.122 | - | - | - | |
| CL_MnM | −1.637 | −4.178 | −2.241 | 1.452 | −1.823 | −0.265 | −0.610 | - | - | - | |
| CTR_EXP | 1.278 | −0.684 | −1.219 | 3.028 | 1.300 | −0.181 | 1.199 | - | - | - | |
| CTR_TS | 5.288 | 0.092 | −0.545 | 1.857 | 2.032 | −0.547 | 2.362 | - | - | - | |
| CTR_CMT | 1.187 | 1.685 | −0.508 | −0.849 | −0.217 | 0.834 | 0.110 | - | - | - | |
| CTR_PnC | −0.684 | 0.952 | 1.328 | −1.053 | 0.673 | −1.975 | −1.436 | - | - | - | |
| EU_SITE | −1.075 | −0.578 | −0.228 | 1.214 | −3.205 | −2.476 | 1.707 | - | - | - | |
| EU_WEA | −0.938 | 0.898 | −0.863 | 1.659 | 1.947 | 2.290 | 0.991 | - | - | - | |
| CA_PSP | 0.228 | −0.097 | 2.661 | −3.369 | −0.897 | −0.150 | 0.851 | - | - | - | |
| CA_RIA | −0.506 | 0.138 | −0.370 | 1.758 | 1.288 | −0.754 | −0.145 | - | - | - | |
| CA_OBL | 0.516 | −0.070 | −1.036 | 0.246 | 2.983 | 0.025 | −1.100 | - | - | - | |
| IP_COM | −0.488 | 2.370 | −0.336 | −0.362 | −0.179 | −0.053 | 1.466 | - | - | - | |
| IP_MUD | −0.691 | 1.129 | −0.890 | 0.194 | −0.876 | −0.305 | 1.870 | - | - | - | |
| IP_OPP | −1.974 | 2.904 | −1.200 | −1.335 | 1.042 | −3.769 | −2.017 | - | - | - | |
| Hidden Layer | (Bias) | - | - | - | - | - | - | - | 1.709 | −3.844 | 2.569 |
| H (1:1) | - | - | - | - | - | - | - | 2.403 | −4.142 | 1.494 | |
| H (1:2) | - | - | - | - | - | - | - | −1.127 | −2.496 | 3.425 | |
| H (1:3) | - | - | - | - | - | - | - | −0.874 | −2.231 | 2.723 | |
| H (1:4) | - | - | - | - | - | - | - | −1.376 | −1.107 | 2.513 | |
| H (1:5) | - | - | - | - | - | - | - | −1.277 | 3.937 | −1.780 | |
| H (1:6) | - | - | - | - | - | - | - | 0.778 | −2.837 | 1.651 | |
| H (1:7) | - | - | - | - | - | - | - | −1.543 | 3.736 | −1.329 | |
| Model | Sample Groups | Observed Dispute Potential | Predicted Dispute Potential | Accuracy Rate | ||
|---|---|---|---|---|---|---|
| 1 | 2 | 3 | ||||
| Model A | Training (70%) | 1 | 130 | 0 | 0 | 100.0% |
| 2 | 1 | 53 | 0 | 98.1% | ||
| 3 | 1 | 2 | 35 | 92.1% | ||
| Overall percent | 59.5% | 24.8% | 15.8% | 98.3% | ||
| Testing complete input (30%) | 1 | 60 | 0 | 0 | 100.0% | |
| 2 | 0 | 22 | 0 | 100.0% | ||
| 3 | 2 | 1 | 10 | 76.9% | ||
| Overall percent | 65.3% | 24.2% | 10.5% | 97.6% | ||
| Testing incomplete input (30%) | 1 | 59 | 1 | 0 | 98.3% | |
| 2 | 2 | 20 | 0 | 90.9% | ||
| 3 | 1 | 3 | 9 | 69.2% | ||
| Overall percent | 65.3% | 25.3% | 9.5% | 93.7% | ||
| Model B | Training (70%) | 1 | 129 | 4 | 2 | 95.6% |
| 2 | 5 | 46 | 2 | 86.8% | ||
| 3 | 3 | 4 | 27 | 79.4% | ||
| Overall percent | 61.7% | 24.3% | 14.0% | 91.2% | ||
| Testing complete input (30%) | 1 | 53 | 2 | 0 | 96.4% | |
| 2 | 4 | 18 | 1 | 78.3% | ||
| 3 | 3 | 1 | 13 | 76.5% | ||
| Overall percent | 63.2% | 22.1% | 14.7% | 89.4% | ||
| Testing incomplete input (30%) | 1 | 53 | 2 | 0 | 96.4% | |
| 2 | 5 | 17 | 1 | 73.9% | ||
| 3 | 2 | 3 | 12 | 70.6% | ||
| Overall percent | 63.2% | 23.2% | 13.7% | 87.6% | ||
| Model C | Training (70%) | 1 | 128 | 1 | 1 | 98.5% |
| 2 | 1 | 50 | 0 | 98.0% | ||
| 3 | 4 | 3 | 34 | 82.9% | ||
| Overall percent | 59.9% | 24.3% | 15.8% | 95.5% | ||
| Testing (30%) | 1 | 59 | 1 | 0 | 98.3% | |
| 2 | 1 | 24 | 0 | 96.0% | ||
| 3 | 0 | 2 | 8 | 80.0% | ||
| Overall percent | 65.3% | 26.3% | 9.5% | 96.1% | ||
| Model D | Training (70%) | 1 | 116 | 11 | 0 | 91.3% |
| 2 | 20 | 24 | 10 | 44.4% | ||
| 3 | 13 | 14 | 14 | 34.1% | ||
| Overall percent | 67.1% | 22.1% | 10.8% | 74.8% | ||
| Testing (30%) | 1 | 54 | 9 | 0 | 85.7% | |
| 2 | 6 | 13 | 3 | 59.1% | ||
| 3 | 1 | 4 | 5 | 50.0% | ||
| Overall percent | 64.2% | 27.4% | 8.4% | 75.4% | ||
| Model E | Training (100%) | 1 | 126 | 3 | 2 | 96.2% |
| 2 | 9 | 41 | 0 | 82.0% | ||
| 3 | 8 | 3 | 30 | 73.2% | ||
| Overall percent | 64.4% | 21.2% | 14.4% | 89.9% | ||
Publisher’s Note: MDPI stays neutral with regard to jurisdictional claims in published maps and institutional affiliations. |
© 2022 by the authors. Licensee MDPI, Basel, Switzerland. This article is an open access article distributed under the terms and conditions of the Creative Commons Attribution (CC BY) license (https://creativecommons.org/licenses/by/4.0/).
Share and Cite
Wang, P.; Huang, Y.; Zhu, J.; Shan, M. Construction Dispute Potentials: Mechanism versus Empiricism in Artificial Neural Networks. Sustainability 2022, 14, 15239. https://doi.org/10.3390/su142215239
Wang P, Huang Y, Zhu J, Shan M. Construction Dispute Potentials: Mechanism versus Empiricism in Artificial Neural Networks. Sustainability. 2022; 14(22):15239. https://doi.org/10.3390/su142215239
Chicago/Turabian StyleWang, Peipei, Yunhan Huang, Jianguo Zhu, and Ming Shan. 2022. "Construction Dispute Potentials: Mechanism versus Empiricism in Artificial Neural Networks" Sustainability 14, no. 22: 15239. https://doi.org/10.3390/su142215239
APA StyleWang, P., Huang, Y., Zhu, J., & Shan, M. (2022). Construction Dispute Potentials: Mechanism versus Empiricism in Artificial Neural Networks. Sustainability, 14(22), 15239. https://doi.org/10.3390/su142215239

