Modified Multi–Source Water Supply Module of the SWAT–WARM Model to Simulate Water Resource Responses under Strong Human Activities in the Tang–Bai River Basin
Abstract
1. Introduction
2. Study Area
3. Materials and Methods
3.1. Description of the SWAT–WARM Model
3.2. Data and Model Setup
3.2.1. Data
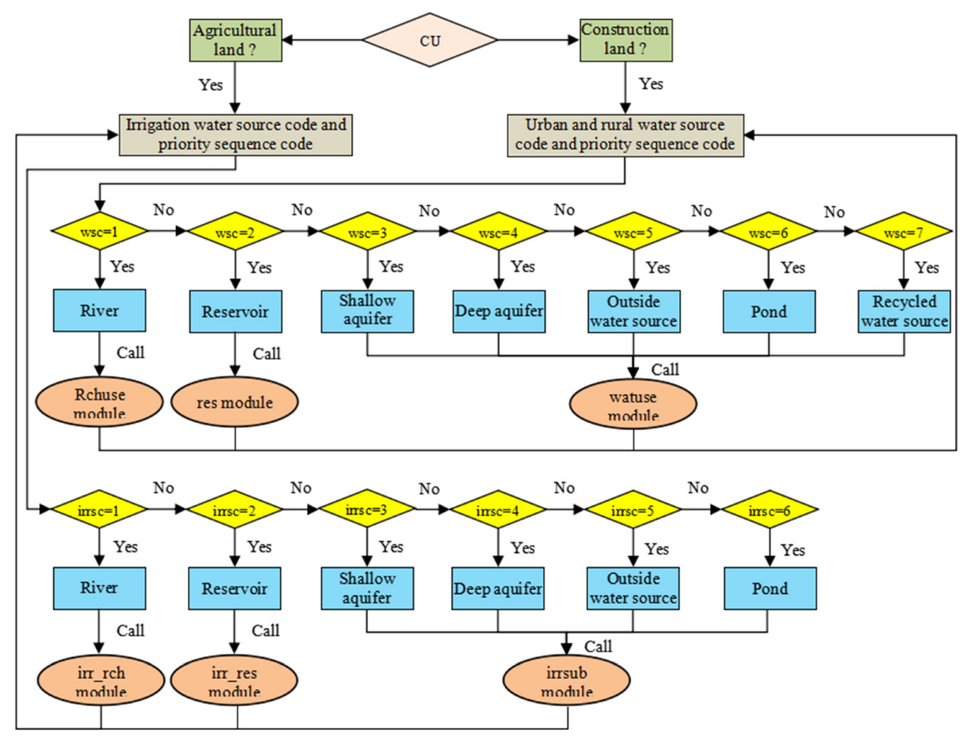
3.2.2. Model Improvement
3.2.3. Model Setup
- (1)
- CU division: The whole basin was divided into 62 sub–basins and 989 HRUs by overlaying the DEM map, land–use type map, and soil type map (Figure 6a). According to the administrative division (Figure 6b) and distribution of irrigation districts (Figure 6c), 989 HRUs were divided into 2200 CUs (Figure 6d).
- (2)
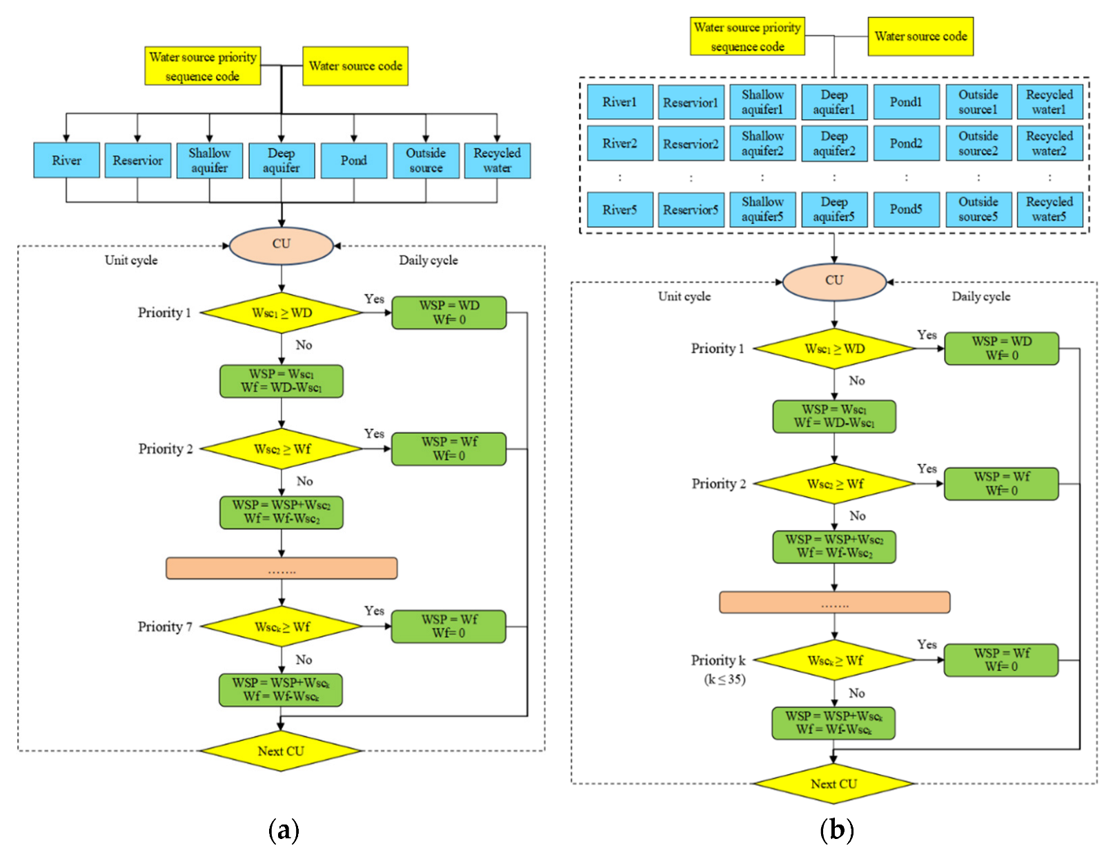
- Generalization of water resource system: According to the spatial distribution of the water supply situation and water conservancy projects, such as reservoirs and channels of the study area, the water resource system was generalized. On this basis, the direction of water transmission and distribution was clarified, and the topological relations between water sources and water users and between computing units and water sources were constructed, along with the priority order of water users.
- (3)
- Spatial information: This mainly included geographic information, such as elevation and slope of the CUs, attribute information, such as sub–basins, administrative regions, irrigation areas, soil type, and land use type, and geographical locations of water conservancy projects.
- (4)
- Agricultural management information: This included crop types, crop planting area, irrigation area, crop rotation, and irrigation scheduling.
- (5)
- Water allocation rule information: This included the object of water supply, the priority order of water supply, the type and number of water sources, and the priority order of water use. In addition, there was also basic information on water conservancy projects, such as reservoirs, channels, and electric wells, the water delivery efficiency of channels, the water consumption rate of water users, the sewage treatment rate, and the recycled water utilization rate.
- (6)
- Meteorological data information: This includes the precipitation, air temperature, wind speed, radiation, and relative humidity of the four weather stations.
3.3. Model Performance Evaluation
3.4. Model Parameters
4. Results and Discussion
4.1. Model Performance Comparison
4.1.1. Runoff Process
4.1.2. Water Supply and Consumption
4.2. Characteristics of Water Transformation under Human Activities
4.3. Water Allocation in Years with Different Flow Frequencies
4.4. Spatial−Temporal Characteristics of Water Utilization and Shortage
5. Conclusions
- (a)
- Both the modified and original models had similar hydrological process simulations, with PBIAS values ranging from −8.39 to 2.02%, R values ranging from 0.78 to 0.86, and Ens values ranging from 0.60 to 0.75 for the original model and PBIAS values ranging from −19.28 to 1.16%, R values ranging from 0.83 to 0.90, and Ens values ranging from 0.66 to 0.79 for the modified model, respectively. While the simulated water consumptions and supplies from the two models were substantially different, that is, the PBIAS values of domestic, industrial, and agricultural water consumption and surface water and groundwater supply in Nanyang City for the modified model had reduced by 14.96, 30.29, 81.16, 12.93, and 69.10%, respectively, compared with the original model’s PBIAS values. Our results showed that the modified model outperformed the original model, in terms of simulated water consumption and water supply using the improved multi–source water supply module.
- (b)
- Evapotranspiration was the main water circulation flux of the basin, which accounted for 60~70% of the total water resources. Human activities increased evapotranspiration by 6.8%, and surface runoff increased by 10.0% on average, compared with the natural state, while groundwater decreased by 0.23 million m3/yr. Both the water demand and supply in the basin increased with the increase in the severity of river water shortage. In years with different flow frequencies, there were different degrees of water shortage in the basin, and the agricultural water shortage accounted for the largest proportion, which was more than 70%. Water may become a critical factor that hinders social and economic sustainable development in the Tang–Bai River Basin.
- (c)
- There were still problems, such as an imbalance in water supply and demand and a large gap in water demand in the basin, even in years with a normal flow. The basin should further strengthen domestic and industrial water saving, promote unconventional water resource utilization, increase the proportion of water–saving irrigation for agriculture, reduce water consumption fundamentally, and ensure the sustainable development of the economy and society in the Tang–Bai River Basin.
Author Contributions
Funding
Institutional Review Board Statement
Informed Consent Statement
Data Availability Statement
Conflicts of Interest
References
- Wang, H.; Jia, Y. Theory and study methodology of dualistic water cycle in water basins under changing conditions. J. Hydraul. Eng. 2016, 47, 1219–1226. (In Chinese) [Google Scholar]
- Pokhrel, Y.N.; Hanasaki, N.; Wada, Y.; Kim, H. Recent progresses in incorporating human land–water management into global land surface models toward their integration into Earth system models. Wiley Interdiscip. Rev. Water 2016, 3, 548–574. [Google Scholar] [CrossRef]
- Wada, Y.; Bierkens, M.F.; Roo, A.d.; Dirmeyer, P.A.; Famiglietti, J.S.; Hanasaki, N.; Konar, M.; Liu, J.; Müller Schmied, H.; Oki, T.; et al. Human–water interface in hydrological modelling: Current status and future directions. Hydrol. Earth Syst. Sci. 2017, 21, 4169–4193. [Google Scholar] [CrossRef]
- Dong, N.; Wei, J.; Yang, M.; Yan, D.; Yang, C.; Gao, H.; Arnault, J.; Laux, P.; Zhang, X.; Liu, Y.; et al. Model estimates of China’s terrestrial water storage variations due to reservoir operation. Water Resour. Res. 2022, 58, e2021WR031787. [Google Scholar] [CrossRef]
- Zhu, G.; Sang, L.; Zhang, Z.; Sun, Z.; Ma, H.; Liu, Y.; Zhao, K.; Wang, L.; Guo, H. Impact of landscape dams on river water cycle in urban and peri−urban areas in the Shiyang River Basin: Evidence obtained from hydrogen and oxygen isotopes. J. Hydrol. 2021, 602, 126779. [Google Scholar] [CrossRef]
- Liu, J.; Qin, D.; Wang, H.; Wang, M.; Yang, Z. Dualistic water cycle model and its evolution in Haihe River Basin. Chin. Sci. Bull. 2010, 55, 512–521. (In Chinese) [Google Scholar]
- Wang, H.; You, J. Progress of water resources allocation during the past 30 years in China. J. Hydraul. Eng. 2016, 47, 265–271. (In Chinese) [Google Scholar]
- Pei, Y.; Zhao, Y.; Zhang, J. Study on rational deployment of generalized water resources I. Theory. J. Hydraul. Eng. 2007, 38, 1–7. (In Chinese) [Google Scholar]
- Zhao, Y.; Lu, C.; Xiao, W. Study on rational deployment of generalized water resources II. Model. J. Hydraul. Eng. 2007, 38, 163–170. (In Chinese) [Google Scholar]
- Arnold, J.G.; Srinivasan, R.; Muttiah, R.S.; Williams, J.R. Large area hydrologic modeling and assessment, Part 1: Model development. J. Am. Water Resour. Assoc. 1998, 34, 73–89. [Google Scholar] [CrossRef]
- Liang, X.; Lettenmaier, D.P.; Wood, E.F.; Burges, S.J. A simple hydrologically based model of land surface water and energy fluxes for general circulation models. J. Geophys. Res. 1994, 99, 14415–14428. [Google Scholar] [CrossRef]
- Abbott, M.B.; Bathurst, J.C.; Cunge, J.A.; O’Connell, P.E.; Rasmussen, J. An introduction to the European hydrological system Ⅰ. History and philosophy of a physically based distributed modeling system. J. Hydrol. 1986, 87, 45–59. [Google Scholar] [CrossRef]
- Abbott, M.B.; Bathurst, J.C.; Cunge, J.A.; O’Connell, P.E.; Rasmussen, J. An introduction to the European Hydrological System−Systeme Hydrologique European, “SHE”, 2: Structure of a physically based distributed modeling system. J. Hydrol. 1986, 87, 61–77. [Google Scholar] [CrossRef]
- Jia, Y.; Tamai, N. Integrated Analysis of Water and Heat Balances in Tokyo Metropolis with a Distributed Model. J. Jpn. Soc. Hydrol. Water Resour. 1998, 11, 150–163. [Google Scholar] [CrossRef]
- Jia, Y.; Wang, H.; Zhou, Z.; Qiu, Y.; Luo, X.; Wang, J.; Yan, D.; Qin, D. Development of the WEP−L distributed hydrological model and dynamic assessment of water resources in the Yellow River basin. J. Hydrol. 2006, 331, 606–629. [Google Scholar] [CrossRef]
- Yang, D.; Herath, S.; Musiake, K. Development of a geomorphology−Based hydrological model for large catchments. Annu. J. Hydraul. Eng. 1998, 42, 169–174. [Google Scholar] [CrossRef]
- Xia, J.; Wang, G.S.; Lv, A.F. A research on distributed time variant gain modeling. Acta Geogr. Sin. 2003, 58, 789–796. (In Chinese) [Google Scholar]
- Li, W.; Xu, S. Artificial influence factor and its function on water cycle in basin. Water Resour. Power 2007, 25, 28–32. (In Chinese) [Google Scholar]
- Qin, D.; Lu, C.; Liu, J.; Wang, H.; Wang, J.; Li, H.; Chu, J.; Chen, G. Theoretical framework of “artificial—Natural” dualistic water cycle in watershed. Water Resour. Power 2014, 59, 419–427. (In Chinese) [Google Scholar]
- Sun, C.; Chen, L.; Zhu, H.; Xie, H.; Qi, S.; Shen, Z. New framework for natural−artificial transport paths and hydrological connectivity analysis in an agriculture−intensive catchment. Water Res. 2021, 196, 117015. [Google Scholar] [CrossRef]
- Wang, H.; Jia, Y.; Yang, G. Comprehensive simulation of binary water cycle and its associated processes in Haihe River Basin. Chin. Sci. Bull. 2013, 58, 1064–1077. (In Chinese) [Google Scholar]
- Wada, Y.; de Graaf, I.E.; van Beek, L.P. High–resolution modeling of human and climate impacts on global water resources. J. Adv. Model. Earth Syst. 2016, 8, 735–763. [Google Scholar] [CrossRef]
- Zhao, Y.; Zhang, J.; Pei, Y. Distributed water cycle simulation for plain area in Ningxia Autonomous Region. J. Hydraul. Eng. 2007, 38, 498–505. (In Chinese) [Google Scholar]
- Zhao, Y. Research on Generalized Water Resources Rational Allocation; China Institute of Water Resources and Hydropower Research: Beijing, China, 2006. (In Chinese) [Google Scholar]
- Zhou, Z.; Qiu, Y.; Jia, Y.; Wang, H.; Wang, J.; Qin, D. Evolution law of water resources in Weihe River Basin based on Dualistic water resources evolution model. Hydrology 2009, 29, 21–25. (In Chinese) [Google Scholar]
- Lv, W. Coupling Model of Agricultural Water Resources Allocation in Well and Canal Irrigation Areas; Zhengzhou University: Zhengzhou, China, 2016. (In Chinese) [Google Scholar]
- Sang, X.; Wang, H.; Wang, J.; Zhao, Y.; Zhou, Z. Water Resources Comprehensive Allocation and Simulation Model (WAS), part I. Theory and development. J. Hydraul. Eng. 2018, 49, 1451–1459. (In Chinese) [Google Scholar]
- Sang, X.; Zhao, Y.; Zhai, Z.; Chang, H. Water Resources Comprehensive Allocation and Simulation Model (WAS), part II. Application. J. Hydraul. Eng. 2019, 50, 201–208. (In Chinese) [Google Scholar]
- Cao, Y.; Li, L. Simulation analysis of water resources in Beijing based on integrated comprehensive water simulation and allocation model. Advances in Science and Technology of Water Resources. 2021, 41, 25–31. (In Chinese) [Google Scholar]
- Yang, M.; Xu, J.; Sang, L.; Liu, Q. The development and application of the distributed water resources allocation and regulation model based on hydrological cycle. J. Hydraul. Eng. 2022, 53, 456–470. (In Chinese) [Google Scholar]
- Liu, L. Analysis on water resources quantity and evolution of Tangbai River System in Nanyang City. Silicon Val. 2014, 7, 167. (In Chinese) [Google Scholar]
- Kang, D.; Sun, X.; Lu, M.; Li, L.; Sun, G. Analysis of precipitation characteristics in Tang−Bai River System. Henan Water Resour. South−North Water Divers. 2010, 7, 22–23. (In Chinese) [Google Scholar]
- Liu, L. Analysis of surface water resource availability in Tangbai River Basin of Nanyang City. Henan Water Resour. South−North Water Divers. 2013, 14, 7–9. (In Chinese) [Google Scholar]
- Pei, Y.; Xu, J.; Xiao, W. The development and application of the water amount, quality and efficiency regulation model based on dualistic water cycle. J. Hydraul. Eng. 2020, 51, 1473–1485. (In Chinese) [Google Scholar]
- Sang, X.; Zhou, Z.; Qin, D.; Wei, H. Application of improved SWAT model in areas with strong human activities. J. Hydraul. Eng. 2008, 39, 1377–1383. (In Chinese) [Google Scholar]
- Shi, Y.; Zhang, C.; Zhou, H. Development and Application of SWAT Model to Paddy District in Watershed Scale. Water Resour. Power 2010, 28, 18–22. (In Chinese) [Google Scholar]
- Meng, C.; Lu, Z.; Ma, X.; Qiu, X. Research on distributed hydrological model for irrigation area based on the theory of dual−cycling water resources. J. Water Resour. Water Eng. 2013, 24, 92–97. (In Chinese) [Google Scholar]
- Cui, Y.; Wu, D.; Wang, S.; Wen, J.; Wang, H. Simulation and analysis of irrigation water consumption in multi−Source water irrigation districts in Southern China based on modified SWAT model. Trans. Chin. Soc. Agric. Eng. 2018, 34, 94–100. (In Chinese) [Google Scholar]
- Wu, D.; Cui, Y.; Xie, X.; Luo, Y. Improvement and testing of SWAT for multi−source irrigation systems with paddy rice. J. Hydrol. 2019, 568, 1031–1041. [Google Scholar] [CrossRef]
- Wu, D.; Cui, Y.; Li, D.; Chen, M.; Ye, X.; Fan, G.; Gong, L. Calculation framework for agricultural irrigation water consumption in multi−source irrigation systems. Agric. Water Manag. 2021, 244, 106603. [Google Scholar] [CrossRef]
- Gupta, H.V.; Sorooshian, S.; Yapo, P.O. Status of Automatic Calibration for Hydrologic Models: Comparison with Multilevel Expert Calibration. J. Hydrol. Eng. 1999, 4, 135–143. [Google Scholar] [CrossRef]
- Green, C.; van Griensven, A. Autocalibration in hydrologic modeling: Using SWAT2005 in small−scale watersheds. Environ. Model. Softw. 2008, 23, 422–434. [Google Scholar] [CrossRef]
- Nash, J.E.; Sutcliffe, J.V. River flow forecasting through conceptual models part I—A discussion of principles. J. Hydrol. 1970, 10, 282–290. [Google Scholar] [CrossRef]
- Moriasi, D.N.; Arnold, J.G.; Van Liew, M.W.; Bingner, R.L.; Harmel, R.D.; Veith, T.L. Model evaluation guidelines for systematic quantification of accuracy in watershed simulations. Trans. ASABE 2007, 50, 885–900. [Google Scholar] [CrossRef]










| Parameter Name | Parameter Definition | Initial Range | Calibrated Value | |
|---|---|---|---|---|
| Xindianpu | Guotan | |||
| CN2 | SCS Runoff Curve Number | r(−0.5, 1.2) | 0.61 | 1.165 |
| GWQMN | Threshold depth of water in the shallow aquifer for return flow to occur | v(0, 5000) | 2085 | 3748 |
| GW_DELAY | Groundwater delay | v(0, 100) | 12.7 | 59.95 |
| ALPHA_BF | Baseflow alpha factor | v(0, 1) | 0.05 | 0.185 |
| ESCO | Soil evaporation compensation factor | v(0, 1) | 0.794 | 0.617 |
| EPCO | Plant uptake compensation factor | v(0, 1) | 0.592 | 0.604 |
| GW_REVAP | Groundwater “revap” coefficient | v(0.02, 0.2) | 0.09 | 0.05 |
| REVAPMN | Threshold depth of water in the shallow aquifer for “revap” to occur | v(0, 500) | 406.9 | 85.95 |
| α | Evaporation fraction of canal system | v(0, 1) | 0.10 | 0.10 |
| SOL_K | Saturated hydraulic conductivity | r(−0.5, 1.5) | 1.07 | 1.46 |
| RCHRG_DP | Deep aquifer percolation fraction | v(0, 1) | 0.25 | 0.505 |
| β | Infiltration fraction of canal system | v(0, 1) | 0.50 | 0.50 |
| SOL_AWC | Available water capacity of the soil layer | r(−0.5, 1.5) | 0.99 | 1.465 |
| φ | Irrigation efficiency | v(0, 1) | 0.56 | 0.56 |
| τd | Domestic water consumption rate | v(0, 1) | 0.45 | 0.45 |
| τind | Industrial water consumption rate | v(0, 1) | 0.26 | 0.26 |
| Model Performance | Station | Calibration (1995~2005) | Validation (2006~2016) | ||||
|---|---|---|---|---|---|---|---|
| PBIAS | R | Ens | PBIAS | R | Ens | ||
| Original model | Xindianpu | −4.87% | 0.86 | 0.74 | −8.39% | 0.80 | 0.63 |
| Guotan | 2.02% | 0.85 | 0.75 | 0.41% | 0.78 | 0.60 | |
| Modified model | Xindianpu | −19.28% | 0.90 | 0.79 | −9.42% | 0.87 | 0.71 |
| Guotan | −6.38% | 0.88 | 0.73 | 1.16% | 0.83 | 0.66 | |
| Model Performance | Terms | Water Consumption | Water Supply | Total | |||
|---|---|---|---|---|---|---|---|
| Domestic | Industrial | Agricultural | Surface water | Groundwater | |||
| Original model | Nanyang | 1.27 | 3.73 | 27.02 | 1.16 | 27.22 | 17.31 |
| Wolong | 0.04 | 0.03 | 9.34 | 0 | 3.79 | 3.31 | |
| Wancheng | 0.82 | 0.98 | 15.69 | 0 | 14.64 | 8.73 | |
| Zhenping | 0.28 | 0.08 | 36.14 | 0 | 27.54 | 20.13 | |
| Tanghe | 4.35 | 5.45 | 27.72 | 0.29 | 24.62 | 18.21 | |
| Xinye | 1.08 | 5.94 | 59.67 | 6.69 | 44.81 | 38.10 | |
| Modified model | Nanyang | 1.08 | 2.60 | 5.09 | 1.01 | 8.41 | 3.78 |
| Wolong | 0.54 | 0.72 | 3.41 | 0.01 | 1.57 | 1.62 | |
| Wancheng | 0.04 | 0.02 | 1.15 | 0 | 1.01 | 0.59 | |
| Zhenping | 0.01 | 0 | 0 | 0.01 | 0 | 0 | |
| Tanghe | 0.54 | 6.63 | 18.74 | 0.24 | 15.61 | 11.43 | |
| Xinye | 0.03 | 0.03 | 2.17 | 6.83 | 9.93 | 1.23 | |
| Water Cycle | Water Yield | Water Supply | Return Water | Outflow Water | |||
|---|---|---|---|---|---|---|---|
| Surface | Ground | Outside Source Water | Surface Water | Groundwater | |||
| Natural | 48.9 | 12.3 | — | — | — | — | 61.5 |
| Human activities considered | 53.8 | 10.1 | 3.5 | 9.5 | 11.3 | 6.7 | 63.2 |
| Flow Frequency | Administrative Division | Water Demand | Water Use | Water Supply | Water Deficit | |||||
|---|---|---|---|---|---|---|---|---|---|---|
| Domestic and Industrial | Agricultural | River | Reservoir | Outside Source | Aquifer | Total | ||||
| average annual value | Nanyang | 16.45 | 6.27 | 9.86 | 0.89 | 2.98 | 3.09 | 9.17 | 16.13 | 0.31 |
| Zhumadian | 1.96 | 0.39 | 1.56 | 0.12 | 0.81 | 0 | 1.03 | 1.96 | 0 | |
| Xiangyang | 6.57 | 1.40 | 4.60 | 0.34 | 3.80 | 1.33 | 0.53 | 6.00 | 0.58 | |
| Basin | 24.98 | 8.06 | 16.02 | 1.35 | 7.59 | 4.42 | 10.73 | 24.09 | 0.89 | |
| 50% | Nanyang | 16.89 | 6.27 | 10.20 | 0.96 | 2.87 | 3.09 | 9.55 | 16.47 | 0.42 |
| Zhumadian | 1.96 | 0.39 | 1.57 | 0.12 | 0.80 | 0 | 1.03 | 1.95 | 0.01 | |
| Xiangyang | 6.69 | 1.45 | 4.60 | 0.35 | 3.82 | 1.35 | 0.53 | 6.05 | 0.64 | |
| Basin | 25.54 | 8.11 | 16.37 | 1.43 | 7.50 | 4.44 | 11.11 | 24.48 | 1.07 | |
| 75% | Nanyang | 17.69 | 6.25 | 10.79 | 0.97 | 2.94 | 3.07 | 10.07 | 17.04 | 0.65 |
| Zhumadian | 1.97 | 0.39 | 1.57 | 0.10 | 0.83 | 0 | 1.03 | 1.95 | 0.01 | |
| Xiangyang | 7.00 | 1.70 | 4.48 | 0.37 | 3.97 | 1.32 | 0.53 | 6.18 | 0.81 | |
| Basin | 26.66 | 8.35 | 16.84 | 1.43 | 7.74 | 4.39 | 11.63 | 25.19 | 1.47 | |
| 95% | Nanyang | 18.39 | 6.25 | 11.22 | 1.01 | 2.89 | 3.07 | 10.50 | 17.47 | 0.92 |
| Zhumadian | 2.00 | 0.39 | 1.56 | 0.16 | 0.76 | 0 | 1.03 | 1.95 | 0.05 | |
| Xiangyang | 7.26 | 1.49 | 4.53 | 0.32 | 3.88 | 1.28 | 0.53 | 6.02 | 1.24 | |
| Basin | 27.64 | 8.14 | 17.30 | 1.49 | 7.54 | 4.36 | 12.06 | 25.44 | 2.20 | |
Publisher’s Note: MDPI stays neutral with regard to jurisdictional claims in published maps and institutional affiliations. |
© 2022 by the authors. Licensee MDPI, Basel, Switzerland. This article is an open access article distributed under the terms and conditions of the Creative Commons Attribution (CC BY) license (https://creativecommons.org/licenses/by/4.0/).
Share and Cite
Yang, M.; Xu, J.; Yin, D.; He, S.; Zhu, S.; Li, S. Modified Multi–Source Water Supply Module of the SWAT–WARM Model to Simulate Water Resource Responses under Strong Human Activities in the Tang–Bai River Basin. Sustainability 2022, 14, 15016. https://doi.org/10.3390/su142215016
Yang M, Xu J, Yin D, He S, Zhu S, Li S. Modified Multi–Source Water Supply Module of the SWAT–WARM Model to Simulate Water Resource Responses under Strong Human Activities in the Tang–Bai River Basin. Sustainability. 2022; 14(22):15016. https://doi.org/10.3390/su142215016
Chicago/Turabian StyleYang, Mingzhi, Jijun Xu, Dacong Yin, Shan He, Suge Zhu, and Sinuo Li. 2022. "Modified Multi–Source Water Supply Module of the SWAT–WARM Model to Simulate Water Resource Responses under Strong Human Activities in the Tang–Bai River Basin" Sustainability 14, no. 22: 15016. https://doi.org/10.3390/su142215016
APA StyleYang, M., Xu, J., Yin, D., He, S., Zhu, S., & Li, S. (2022). Modified Multi–Source Water Supply Module of the SWAT–WARM Model to Simulate Water Resource Responses under Strong Human Activities in the Tang–Bai River Basin. Sustainability, 14(22), 15016. https://doi.org/10.3390/su142215016

